Sign in to use this feature.

Years

Between: -

Subjects

remove_circle_outline
remove_circle_outline
remove_circle_outline
remove_circle_outline
remove_circle_outline
remove_circle_outline
remove_circle_outline
remove_circle_outline
remove_circle_outline

Journals

remove_circle_outline
remove_circle_outline
remove_circle_outline
remove_circle_outline
remove_circle_outline

Article Types

Countries / Regions

remove_circle_outline
remove_circle_outline
remove_circle_outline
remove_circle_outline

Search Results (675)

Search Parameters:
Keywords = inhibitory factor 1

Order results
Result details
Results per page
Select all
Export citation of selected articles as:
17 pages, 3172 KB  
Article
Radiodynamic Therapy for High-Grade Glioma in Normoxic and Hypoxic Environments for High-Grade Glioma
by Erika Yamada, Eiichi Ishikawa, Tsubasa Miyazaki, Hirofumi Matsui, Kazuki Akutagawa, Masahide Matsuda, Alexander Zaboronok and Hiroshi Ishikawa
Cancers 2025, 17(24), 3927; https://doi.org/10.3390/cancers17243927 - 8 Dec 2025
Viewed by 209
Abstract
Background: This study explores the therapeutic potential of radiodynamic therapy (RDT), a combination of the photosensitizer 5-aminolevulinic acid (5-ALA) administration and X-ray irradiation, for high-grade glioma (HGG). The research aims to verify the RDT efficacy in both normoxic and hypoxic environments, examine its [...] Read more.
Background: This study explores the therapeutic potential of radiodynamic therapy (RDT), a combination of the photosensitizer 5-aminolevulinic acid (5-ALA) administration and X-ray irradiation, for high-grade glioma (HGG). The research aims to verify the RDT efficacy in both normoxic and hypoxic environments, examine its mechanisms, and assess its impact on the tumor micro-immune environment to address resistance to RDT. Methods: Glioma cell lines U87MG and U251MG were used in experiments in vitro. The cells were divided into four groups with or without 5-ALA and X-ray exposure. Results: Results demonstrated that RDT was effective under normoxia (20% O2), increasing reactive oxygen species (ROS) production and significantly decreasing U87MG cell viability in a 5-ALA concentration-dependent manner at 2 Gy and 6 Gy. However, under hypoxic conditions (3% O2) or long-term 3% O2 exposure, the RDT effect was not significant compared to controls. The study also found that RDT under normoxia influenced immune reaction-related gene expression, while under hypoxia, it primarily affects genes related to epithelial–mesenchymal transition (EMT). Further analysis revealed that RDT reduces the secretion of soluble PD-L1, a marker of immune checkpoint inhibition, in a 20% O2 environment. Additionally, RDT suppressed the vascular endothelial growth factor (VEGF), an angiogenesis marker, under 3% O2 conditions. RDT also reduced the secretion of colony-stimulating factor -1 (CSF-1), a differentiation inhibitory marker for macrophages, in a 20% O2 environment. Conclusion: In conclusion, this study provides evidence that RDT, combining 5-ALA and X-ray irradiation, has potential as a therapeutic strategy for HGG, especially under normoxic conditions. It may also offer benefits under hypoxia, particularly in inhibiting angiogenesis. The study also highlights the importance of understanding the role of oxygen levels in the efficacy of RDT and its potential impact on immune responses, angiogenesis, and macrophage differentiation in the tumor microenvironment. Further research is needed to fully elucidate the underlying mechanisms and optimize RDT for clinical application. Full article
Show Figures

Figure 1

26 pages, 33224 KB  
Article
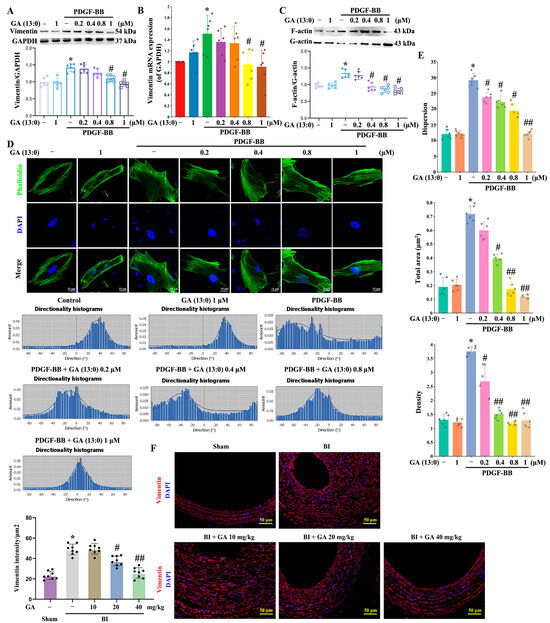
Ginkgolic Acid Inhibits VSMC Proliferation and Migration and Vascular Restenosis by Regulating Cell Cycle Progression and Cytoskeleton Rearrangement Through TCTN1
by Yuting Shao, Lingyan Yi, Qingyu Zhu, Yulin Zhou, Tingting Chen and Wenjuan Yao
Cells 2025, 14(23), 1922; https://doi.org/10.3390/cells14231922 - 3 Dec 2025
Viewed by 311
Abstract
Ginkgolic acid (GA) exhibits various biological activities, but its role in vascular restenosis remains unreported. GA (13:0) is a relatively abundant natural congener. This study aims to investigate and clarify the effects and mechanisms of GA (13:0) on vascular smooth muscle cell (VSMC) [...] Read more.
Ginkgolic acid (GA) exhibits various biological activities, but its role in vascular restenosis remains unreported. GA (13:0) is a relatively abundant natural congener. This study aims to investigate and clarify the effects and mechanisms of GA (13:0) on vascular smooth muscle cell (VSMC) proliferation and migration in vitro, as well as on balloon injury-induced vascular restenosis in rats. The results showed that GA (13:0) significantly inhibited VSMC proliferation, migration, and intimal thickening both in vitro and in vivo. Moreover, GA (13:0) reduced the expression of cyclin D1, cyclin E1, CDK2, and CDK4, as well as cyclin D1-CDK4 and cyclin E1-CDK2 binding, leading to G0/G1 arrest. Additionally, GA (13:0) suppressed vimentin expression and actin cytoskeleton polymerization and altered F-actin morphology. Comparative proteomics identified tectonic family member 1 (TCTN1) as a potential molecular target of GA (13:0). GA (13:0) reduced TCTN1 expression both in vitro and in vivo. Crucially, TCTN1 overexpression notably reversed the inhibitory effects of GA (13:0) on VSMC proliferation, migration, intimal thickening, expression and binding of cell cycle-related proteins, and vimentin expression. Concurrently, TCTN1 overexpression also reversed GA (13:0)-induced F-actin depolymerization and rearrangement and G0/G1 arrest. GA (13:0) significantly inhibited TCTN1 co-localization with vimentin and actin in vitro and in vivo. Furthermore, we found that CCCTC binding factor (CTCF) binds to the 162–176 site of the TCTN1 promoter to regulate TCTN1 transcription, and CTCF knockout significantly down-regulated TCTN1 protein levels. This study reveals that GA (13:0) inhibits TCTN1 transcription and expression, hindering G1/S transition, vimentin expression, and F-actin rearrangement, thereby suppressing vascular restenosis. Full article
Show Figures

Graphical abstract

16 pages, 1101 KB  
Article
Biofilm Production, Distribution of ica Genes, and Antibiotic Resistance in Clinical Coagulase-Negative Staphylococci Isolates
by Neşe Erdoğan Deniz, Yüksel Akkaya and İbrahim Halil Kılıç
Antibiotics 2025, 14(12), 1215; https://doi.org/10.3390/antibiotics14121215 - 3 Dec 2025
Viewed by 326
Abstract
Backgrounds/Objectives: This study aimed to quantify biofilm production and characterize the distribution of the biofilm-associated ica genes (icaA, icaD, icaB, icaC, icaR) in coagulase-negative staphylococci (CoNS) isolates, and to assess the association between these genes and antibiotic [...] Read more.
Backgrounds/Objectives: This study aimed to quantify biofilm production and characterize the distribution of the biofilm-associated ica genes (icaA, icaD, icaB, icaC, icaR) in coagulase-negative staphylococci (CoNS) isolates, and to assess the association between these genes and antibiotic resistance profiles. Methods: A total of 121 CoNS isolates collected at Ümraniye Training and Research Hospital between 1 January and 30 August 2024 were identified by VITEK 2 Compact and MALDI-TOF MS. Biofilm production was quantified using the microtiter plate assay, and the presence of ica genes was determined by quantitative real-time PCR (qPCR). Antimicrobial susceptibility testing (AST) was performed with the VITEK 2 Compact (bioMérieux), and minimum inhibitory concentrations (MICs) were interpreted according to EUCAST criteria. Results:S. epidermidis was found to have the highest biofilm production capacity among the CoNS isolates, followed by S. haemolyticus. The icaA gene was detected in 99.17% of isolates, followed by icaR (70.24%), icaD (55.37%), and both icaB and icaC (28.92% each). The highest resistance rates were observed for oxacillin (85.8%) and erythromycin (85.1%), while all isolates remained susceptible to linezolid, daptomycin, and vancomycin. Conclusions: The high prevalence of ica genes in CoNS isolates indicates that biofilm formation plays a critical role in the pathogenesis of these species. The findings reveal that CoNS have a strong biofilm production potential, which is a decisive factor in their pathogenicity. However, the high methicillin resistance rates emerge as one of the main factors limiting the effectiveness of current treatment options. Therefore, future studies need to focus on the development of anti-biofilm approaches and alternative therapeutic strategies. Full article
Show Figures

Figure 1

14 pages, 1698 KB  
Article
Tacrolimus Inhibits Human Tenon’s Fibroblast Migration, Proliferation, and Transdifferentiation
by Woojune Hur, Jeongeun Park, Jae-Hyuck Lee, Ho-Seok Chung, Jin-A Shin, Hun Lee, Hungwon Tchah and Jae-Yong Kim
Biomedicines 2025, 13(12), 2956; https://doi.org/10.3390/biomedicines13122956 - 1 Dec 2025
Viewed by 346
Abstract
Background/Objectives: We aimed to investigate the effects of tacrolimus on human Tenon’s fibroblast (HTF) migration, proliferation, and transdifferentiation in vitro. Methods: HTF cells were subcultured and serum-starved for 24 h before being treated with 10 ng/mL tacrolimus. After 1 h, 30 [...] Read more.
Background/Objectives: We aimed to investigate the effects of tacrolimus on human Tenon’s fibroblast (HTF) migration, proliferation, and transdifferentiation in vitro. Methods: HTF cells were subcultured and serum-starved for 24 h before being treated with 10 ng/mL tacrolimus. After 1 h, 30 ng/mL platelet-derived growth factor (PDGF) or 10 ng/mL transforming growth factor beta-1 (TGF-β1) was administered to the HTFs. Migration, proliferation, and transdifferentiation were assessed using WST-1 assays, scratch-induced directional wounding, and western blot analysis. The involvement of the TGF-β signaling pathway was examined via western blotting to measure phosphorylated Smad2, Smad3, ERK, and Akt levels. Results: TGF-β1 and PDGF enhanced HTF migration, proliferation, and transdifferentiation, whereas tacrolimus inhibited these effects. Tacrolimus also inhibited the TGF-β1-induced upregulation of phosphorylated Smad2 and Smad3, suggesting its inhibitory effects occur through TGF-β1 signaling. Conclusions: Overall, tacrolimus can inhibit PDGF- and TGF-β1-induced HTF migration, proliferation, and transdifferentiation, primarily through the Smad-dependent TGF-β signaling pathway. To develop a new therapeutic modality, further longitudinal in vivo studies and human clinical trials are warranted. Full article
(This article belongs to the Special Issue The Role of Cytokines in Health and Disease: 3rd Edition)
Show Figures

Figure 1

15 pages, 1269 KB  
Article
Invasion Mechanisms of the Alien Plant Datura stramonium in Xizang: Insights from Genetic Differentiation, Allelopathy, and Ecological Niche Analysis
by Yonghao Chen, Zhefei Zeng, Qiong La and Junwei Wang
Biology 2025, 14(11), 1629; https://doi.org/10.3390/biology14111629 - 20 Nov 2025
Viewed by 322
Abstract
Datura stramonium, which is originally native to Mexico, has been recognized as an invasive species following its introduction to China, where it has proliferated extensively. Despite its widespread impact, the mechanisms driving the invasion of D. stramonium remain insufficiently understood. Therefore, gaining [...] Read more.
Datura stramonium, which is originally native to Mexico, has been recognized as an invasive species following its introduction to China, where it has proliferated extensively. Despite its widespread impact, the mechanisms driving the invasion of D. stramonium remain insufficiently understood. Therefore, gaining insight into these mechanisms is essential for the development of effective strategies to prevent and control its further invasion. This study aims to elucidate the factors contributing to the successful invasion of D. stramonium in Tibet by examining genetic differentiation, allelopathic potential, and niche characteristics of its populations. Our findings reveal the following: (1) The genetic variation within 15 populations of D. stramonium is predominantly intra-populational, lacking distinct genealogical phylogeographic structure, and is indicative of recent population expansion. This suggests that human-mediated dispersal has played a significant role in the invasion of D. stramonium in Tibet. (2) Allelopathic assays demonstrate that extracts from various parts of D. stramonium exhibit significant inhibitory effects on the germination of Hordeum vulgare var. coeleste and Pisum sativum seeds. (3) D. stramonium exhibits the highest niche breadth within the plant community, coupled with a pronounced competitive ability for environmental resources. The invasion of D. stramonium poses a substantial threat to the diversity of local plant species. Consequently, the formulation of scientific management measures is of critical importance to prevent and control the invasion of D. stramonium and preserve biodiversity in the invaded area. Full article
Show Figures

Figure 1

15 pages, 1749 KB  
Article
Triptolide Affects the Function of Hepatocellular Drug Uptake Transporter Organic Anion Transporting Polypeptide 1B1 Through the Suppression of SGK1
by Zichong Li, Chaomin Pan, Jieru Chen, Xiaoyu Shuai and Mei Hong
Biology 2025, 14(11), 1618; https://doi.org/10.3390/biology14111618 - 18 Nov 2025
Viewed by 290
Abstract
Organic anion transporting polypeptide 1B1 (OATP1B1) is specifically expressed at the basolateral membrane of human liver cells and transports a wide range of endogenous compounds, toxins, and drugs, making it a crucial factor in determining the pharmacokinetics of many clinically important medications. Triptergium [...] Read more.
Organic anion transporting polypeptide 1B1 (OATP1B1) is specifically expressed at the basolateral membrane of human liver cells and transports a wide range of endogenous compounds, toxins, and drugs, making it a crucial factor in determining the pharmacokinetics of many clinically important medications. Triptergium wilfordii Hook. f. (TWHF) is a traditional Chinese medicine known for its long history of therapeutic effects. A previous study conducted in our laboratory found that major components of TWHF, including wilforine (WFR), wilforgine (WFG), celastrol (CL), and triptolide (TPL), directly suppressed the function of OATP1B1. In the current study, we investigated the long-term (24 h) effects of these TWHF components on the transporter. It was found that TPL was the most potent compound exhibiting inhibitory effects. Mechanistically, TPL accelerated the degradation of OATP1B1, which is likely mediated by serum and glucocorticoid-induced kinase 1 (SGK1). TPL downregulated the mRNA expression of SGK1 and reduced the nuclear accumulation of nuclear factor kappa B (NFκB). Further analysis of the upstream sequence of SGK1 identified three potential binding sites for NFκB. Both luciferase activity assays and chromatin immunoprecipitation (ChIP) analyses confirmed the binding of NFκB to two specific sites located at −1015 bp~−1006 bp and −319 bp~−310 bp. Full article
Show Figures

Graphical abstract

27 pages, 14168 KB  
Article
Cardamonin Inhibits the Nuclear Translocation and DNA Binding of RelA in the Tumor Necrosis Factor-α-Induced NF-κB Signaling Pathway in Human Lung Adenocarcinoma A549 Cells
by Nhat Thi Vu, Quy Van Vu, Nghia Trong Vo, Riho Tanigaki, Hue Tu Quach, Yasunobu Miyake, Tomoo Shiba and Takao Kataoka
Molecules 2025, 30(22), 4324; https://doi.org/10.3390/molecules30224324 - 7 Nov 2025
Viewed by 548
Abstract
Tumor necrosis factor α (TNF-α) activates the nuclear factor κB (NF-κB) signaling pathway, which promotes the expression of NF-κB-responsive genes, including intercellular adhesion molecule 1 (ICAM-1). We previously reported that cardamonin, a chalcone-type flavonoid, inhibited TNF-α-induced ICAM-1 expression in human lung adenocarcinoma A549 [...] Read more.
Tumor necrosis factor α (TNF-α) activates the nuclear factor κB (NF-κB) signaling pathway, which promotes the expression of NF-κB-responsive genes, including intercellular adhesion molecule 1 (ICAM-1). We previously reported that cardamonin, a chalcone-type flavonoid, inhibited TNF-α-induced ICAM-1 expression in human lung adenocarcinoma A549 cells. However, the mechanisms by which cardamonin inhibits the TNF-α-induced NF-κB signaling pathway have yet to be elucidated. Therefore, we herein investigated the effects of cardamonin on TNF-α-induced gene expression and the NF-κB-dependent signaling pathway. Cardamonin reduced TNF-α-induced ICAM-1 mRNA expression and NF-κB reporter activity. It did not affect the inhibitor of NF-κB α (IκBα) degradation, but prevented RelA nuclear translocation and binding to the ICAM-1 promoter. Consistent with this result, three other chalcone derivatives (4′-hydroxychalcone, isoliquiritigenin, and xanthohumol) did not affect the degradation of IκBα, but inhibited nuclear RelA translocation. Cardamonin exhibited the same inhibitory profiles in human breast cancer MCF-7 cells and human fibrosarcoma HT-1080 cells. Cysteine 38 (C38) of RelA was not a primary target site of cardamonin because cardamonin inhibited the nuclear translocation of the RelA C38S mutant. An in silico molecular docking analysis confirmed that cardamonin was not positioned close enough to RelA C38 to mediate covalent binding, and also that cardamonin interacted with RelA at different sites. Mutations in these interaction sites abrogated the nuclear translocation of RelA in response to a TNF-α stimulation. The present results demonstrate that cardamonin inhibited the nuclear translocation of RelA and its DNA binding in the NF-κB signaling pathway in response to a TNF-α stimulation. Full article
(This article belongs to the Special Issue Natural Products with Pharmaceutical Activities, 2nd Edition)
Show Figures

Graphical abstract

14 pages, 924 KB  
Article
Effects of Mulberry Leaf and Corn Silk Extracts Against α-Amylase and α-Glucosidase In Vitro and on Postprandial Glucose in Prediabetic Individuals: A Randomized Crossover Trial
by You Sun, Xiaokang Niu, Yifan Wang, Qi Zhang, Yan Liu, Jingjing He, Lingling Xu, Ran Wang and Jie Guo
Nutrients 2025, 17(21), 3438; https://doi.org/10.3390/nu17213438 - 31 Oct 2025
Viewed by 947
Abstract
Objective: Postprandial hyperglycemia is a major risk factor for type 2 diabetes and cardiovascular disease. Inhibition of α-amylase and α-glucosidase can attenuate postprandial glycemic response (PPGR). This study aimed to investigate the inhibitory effects of mulberry leaf and corn silk on these enzymes [...] Read more.
Objective: Postprandial hyperglycemia is a major risk factor for type 2 diabetes and cardiovascular disease. Inhibition of α-amylase and α-glucosidase can attenuate postprandial glycemic response (PPGR). This study aimed to investigate the inhibitory effects of mulberry leaf and corn silk on these enzymes in vitro and their impact on postprandial glucose (PG) levels in prediabetic individuals using milk-based matrices. Research Design and Methods: In vitro, enzyme inhibition was assessed using the DNS method (α-amylase) and pNPG method (α-glucosidase). A randomized crossover trial was conducted in 11 prediabetic individuals with four interventions: pure milk; lactose-hydrolyzed milk; lactose-hydrolyzed milk with mulberry leaf, corn silk, and resistant dextrin; and GOS milk with mulberry leaf and corn silk. PPGR was assessed by area under the glucose curve, 1 and 2 h PG, maximum PG, and 2 h glucose excursion. Paired Wilcoxon signed-rank tests were used for comparisons. Results: Mulberry leaf and corn silk extracts inhibited both enzymes dose-dependently, with synergistic effects. No significant differences in PPGR indices were observed across interventions in the overall prediabetic individuals. However, in the overweight subgroup, the combination of GOS milk supplemented with mulberry leaf and corn silk significantly reduced 1 h PG (median difference [P25, P75]: −0.84 mmol/L [−1.05, −0.49]), maximum PG (−0.54 mmol/L [−0.75, −0.25]), and glucose excursion (−0.62 mmol/L [−0.75, −0.24]) compared to pure milk. Conclusions: Mulberry leaf and corn silk extracts inhibit α-amylase and α-glucosidase in vitro and may attenuate postprandial glucose excursions in overweight prediabetic individuals when delivered in a GOS milk matrix. Full article
Show Figures

Graphical abstract

41 pages, 4538 KB  
Article
Polyprenylated Acylphloroglucinols from Hypericum rochelii and Hypericum olympicum—Cytotoxic Effects on Non-Tumorigenic Cell Lines and Antibacterial Potential
by Yana Ilieva, Maya M. Zaharieva, Lyudmila Dimitrova, Mila D. Kaleva, Teodor Marinov, Lili I. Dobreva, Tanya Chan Kim, Zlatina Kokanova-Nedialkova, Iliyan Trayanov, Sofia Titorenkova, Stanislava S. Boyadzhieva, Svetla Danova, Paraskev Nedialkov and Hristo Najdenski
Pharmaceuticals 2025, 18(10), 1591; https://doi.org/10.3390/ph18101591 - 21 Oct 2025
Viewed by 613
Abstract
Objectives: Research on the antimicrobial effect of Hypericum plant constituents is very rarely accompanied by studies of the cytotoxic effect on cell lines. In the current study, besides microbiological tests, an investigation of the cytotoxicity of Hypericum active ingredients on five non-tumorigenic [...] Read more.
Objectives: Research on the antimicrobial effect of Hypericum plant constituents is very rarely accompanied by studies of the cytotoxic effect on cell lines. In the current study, besides microbiological tests, an investigation of the cytotoxicity of Hypericum active ingredients on five non-tumorigenic cell lines, as well as research into the effect on other factors of host homeostasis, was performed. Methods: The main methods applied included an MTT assay, the broth microdilution method (BMD), real-time PCR, live cell imaging with Hoechst dye, Western blot, an enzyme-linked immunosorbent assay (ELISA), and skin irritation test on rabbits. Results: The mean inhibitory concentrations (IC50) of six selected agents—previously phytochemically characterized extracts and compounds—ranged from 0.63 to 48 µg/mL. Due to their strong antimicrobial effect and favorable cytotoxic profile, the extract RochC from Hypericum rochelii and the compound olympiforin B from Hypericum olympicum were selected for subsequent studies at their previously determined minimum inhibitory concentrations (MICs) against Staphylococcus aureus—0.625 and 1 µg/mL, respectively. These doses were lower than their IC50 values and the maximum tolerated concentrations (MTCs), according to ISO 10993-5, Annex C, for fibroblast cells, including a human gingival line. The MIC values of RochC and Olympiforin B against the cariogenic Streptococcus mutans were 6 and 3 µg/mL, respectively, values lower than the IC50 values of the gingival cells. Olympiforin B inhibited the gene expression of the staphylococcal biofilm-related genes icaA and icaD, while RochC induced icaA and had a versatile effect on icaD. The MIC values for lactobacilli strains were higher than for S. aureus. The phytoconstituents did not cause cytopathic effects or apoptosis in CCL-1 fibroblasts at 2 × MIC. However, the agents at 1 × MIC significantly induced Atg5 and Atg7, proteins related to autophagy. Cytochrome P450 was not induced in liver cells, with the exception of a dose of 2 × MIC of RochC. The agents did not irritate rabbit skin in vivo at a dose of even 10 × MIC. Conclusions: The extract and compound have potential for further pharmacological development. Full article
(This article belongs to the Section Medicinal Chemistry)
Show Figures

Figure 1

19 pages, 3938 KB  
Article
Berberine Alleviates Intestinal Inflammation by Disrupting Pathological Macrophage–Epithelial Crosstalk in Macrophage–Organoid Co-Culture Model
by Yuncong Han, Mengting Li, Tian Chen, Chen Wang, Hong Zhou, Tunan Zhou, Runqing Jia, Ying Chen and Qin Hu
Int. J. Mol. Sci. 2025, 26(20), 10161; https://doi.org/10.3390/ijms262010161 - 19 Oct 2025
Cited by 1 | Viewed by 1345
Abstract
Berberine (BBR), a benzylisoquinoline alkaloid isolated from Chinese herb Coptis chinensis, has been widely used clinically to treat intestinal infectious diseases. Recently, it has been found to have multiple pharmacological effects, including anti-inflammatory activity and immune effects in inflammatory bowel disease (IBD). [...] Read more.
Berberine (BBR), a benzylisoquinoline alkaloid isolated from Chinese herb Coptis chinensis, has been widely used clinically to treat intestinal infectious diseases. Recently, it has been found to have multiple pharmacological effects, including anti-inflammatory activity and immune effects in inflammatory bowel disease (IBD). However, its exact targets remain to be elucidated. In this study, we used a mouse intestinal organoid–macrophage co-culture model to investigate the anti-inflammatory effects and immune effects of BBR. Our findings demonstrated that lipopolysaccharide (LPS) induced more robust inflammatory responses and epithelium damage in the co-culture system compared to the organoid alone. BBR effectively attenuated inflammation and restored epithelial barrier integrity by suppressing M1 macrophage polarisation and infiltration, alongside upregulating the expression and organisation of tight junction protein zonula occludens-1 (ZO-1). RNA sequencing and proteomic analysis revealed that BBR disrupted organoid–macrophage interaction by inhibiting chemokine (e.g., C-X-C motif chemokine ligand 1 (CXCL1) and macrophage migration inhibitory factor (MIF)) release from epithelial cells, thereby reducing macrophage recruitment. Collectively, our study establishes the organoid–macrophage co-culture system as a more physiologically relevant model for studying epithelial–immune interactions and elucidates the multi-target mechanism of BBR, which concurrently modulates epithelial cells, macrophages, and their crosstalk. These findings lay the foundation for further exploration of the therapeutic potential of BBR in inflammatory bowel disease and the development of targeted therapies that regulate cell interactions. Full article
Show Figures

Graphical abstract

16 pages, 309 KB  
Article
The Carbon Emission Reduction Effect of the Digital Economy: Mechanism Reconstruction Based on the Suppression Effect—A Case Study of the Pearl River Delta Urban Agglomeration
by Long Chen and Xinjun Wang
Sustainability 2025, 17(20), 9240; https://doi.org/10.3390/su17209240 - 17 Oct 2025
Viewed by 479
Abstract
With the continuous expansion of the digital economy, its share in China’s overall economy has been steadily increasing. Against the backdrop of the national “dual-carbon” goals, an important question arises: how does the digital economy contribute to carbon reduction? This study selects panel [...] Read more.
With the continuous expansion of the digital economy, its share in China’s overall economy has been steadily increasing. Against the backdrop of the national “dual-carbon” goals, an important question arises: how does the digital economy contribute to carbon reduction? This study selects panel data from nine cities in the Pearl River Delta (PRD) urban agglomeration between 2011 and 2023. The development level of the digital economy is measured using the entropy weight method and an index system. A two-way fixed effects model and a mediation effect model are then employed to empirically examine the relationship and mechanisms between the digital economy and urban carbon emissions. The main findings are as follows: (1) the development of the digital economy exerts a significant negative regulatory effect on carbon emissions, which remains robust after a series of tests; (2) heterogeneity analysis reveals that the inhibitory effect of the digital economy on carbon emissions is more evident in economically advanced cities, and the development level of metropolitan areas significantly influences this relationship; (3) mechanism analysis indicates that stronger environmental regulation significantly enhances the carbon reduction effect of the digital economy; and (4) the scale of e-commerce in the PRD plays a “suppression effect”, offsetting the original carbon-increasing effect of the digital economy and emerging as the key factor underlying its net carbon-reducing impact. Based on these results, the paper provides policy recommendations to better leverage the digital economy in supporting regional carbon reduction. Full article
Show Figures

Figure 1

24 pages, 2943 KB  
Article
Serum miR-34a as Indicator of Impaired Fibrinolytic Capacity in Pediatric Thrombosis Through Inadequate Regulation of the ACE/PAI-1 Axis
by Iphigenia Gintoni, Kleoniki Baldouni, Athina Dettoraki, Aikaterini Michalopoulou, Ioanna Papathanasiou, Aspasia Tsezou, Dimitrios Vlachakis, Helen Pergantou, George P. Chrousos and Christos Yapijakis
Int. J. Mol. Sci. 2025, 26(20), 10110; https://doi.org/10.3390/ijms262010110 - 17 Oct 2025
Viewed by 431
Abstract
Pediatric thrombosis (PT) represents a rare condition that can manifest from neonatal life to adolescence, encompassing life-threatening complications. Its pathogenesis is attributed to immature hemostasis in conjunction with environmental and genetic factors, predominantly including those resulting in increased levels of plasminogen activator inhibitor [...] Read more.
Pediatric thrombosis (PT) represents a rare condition that can manifest from neonatal life to adolescence, encompassing life-threatening complications. Its pathogenesis is attributed to immature hemostasis in conjunction with environmental and genetic factors, predominantly including those resulting in increased levels of plasminogen activator inhibitor 1 (PAI-1), the principal inhibitor of fibrinolysis, which is subject to upstream regulation by angiotensin-converting enzyme (ACE). Although the implication of microRNAs (miRNAs), epigenetic modulators of gene expression, has been demonstrated in adult thrombosis, evidence is lacking in the pediatric setting. Here, we investigated the involvement of two miRNA regulators of PAI-1 (SERPINE1 gene) in PT, in relation to clinical and genetic parameters that induce PAI-1 fluctuations. Following bioinformatic target-prediction, miRNA expression was assessed by quantitative real-time PCR in serum-samples of 19 pediatric patients with thrombosis (1–18 months post-incident), and 19 healthy controls. Patients were genotyped for the SERPINE1-4G/5G and ACE-I/D polymorphisms by PCR-based assays. Genotypic and thrombosis-related clinical data were analyzed in relation to miRNA-expression. Two miRNAs (miR-145-5p, miR-34a-5p) were identified to target SERPINE1 mRNA, with miR-34a additionally targeting the mRNA of ACE. The expression of miR-34a was significantly decreased in patients compared to controls (p = 0.029), while no difference was observed in miR-145 expression. Within patients, miR-34a expression demonstrated a peak 1–3 months post-thrombosis and was diminished upon treatment completion (p = 0.031), followed by a slight long-term increase. MiR-34a levels differed significantly by thrombosis site (p = 0.019), while a significant synergistic interaction between site and onset type (provoked/unprovoked) was detected (p = 0.016). Finally, an epistatic modification was observed in cerebral cases, since double homozygosity (4G/4G + D/D) led to a miR-34 decrease, with D/D carriership reversing the 4G/4G-induced upregulation of miR-34a (p = 0.006). Our findings suggest that in pediatric thrombosis, downregulation of miR-34a is indicative of impaired fibrinolytic capacity, attributed to deficient regulation of the inhibitory ACE/PAI-1 axis. Full article
(This article belongs to the Collection Feature Papers Collection in Biochemistry)
Show Figures

Figure 1

14 pages, 2826 KB  
Article
PD-1 Expression in Endometriosis
by José Lourenço Reis, Catarina Martins, Miguel Ângelo-Dias, Natacha Nurdine Rosa, Luís Miguel Borrego and Jorge Lima
Immuno 2025, 5(4), 49; https://doi.org/10.3390/immuno5040049 - 17 Oct 2025
Viewed by 968
Abstract
Background: Endometriosis, believed by many to be rooted in immunology, is a chronic disease. Upregulation of programmed cell death protein 1 (PD-1) in immune cells may compromise their defensive function, a mechanism demonstrated in the context of cancer spread. This study aims to [...] Read more.
Background: Endometriosis, believed by many to be rooted in immunology, is a chronic disease. Upregulation of programmed cell death protein 1 (PD-1) in immune cells may compromise their defensive function, a mechanism demonstrated in the context of cancer spread. This study aims to explore the potential involvement of PD-1 in the pathophysiology and progression of endometriosis. A total of 62 patients who underwent laparoscopic surgery were analyzed, with 47 diagnosed with endometriosis and 15 serving as controls. We collected peritoneal fluid and peripheral blood samples during surgery and examined them using flow cytometry. Using a panel of monoclonal antibodies, the samples were stained and the expression of PD-1 in immune cells was evaluated. Results: We observed a statistically significant rise in the percentage of the CD56+ CD16+ NK cell subset expressing PD-1 within the peritoneal fluid of endometriosis patients compared to the control group (p = 0.021). Similarly, we found that PD-1 expression on immune cells significantly differed based on factors such as body mass index and smoking habits. Moreover, peritoneal subsets of PD-1+ T and NK cells showed an increase in patients presenting symptomatic endometriosis and those with more widespread disease. Conclusions: Our evaluation of the inhibitory PD-1 receptor has strengthened the potential connection between immune escape mechanisms often seen in cancer cells and those in endometriotic cells. This concept could pave the way for future research in the field of immunomodulation and endometriosis. Full article
(This article belongs to the Section Reproductive Immunology)
Show Figures

Figure 1

32 pages, 3400 KB  
Article
Anti-Inflammatory and Antioxidant Properties of Anti-UV Creams Enriched with Natural Extracts from Avocado, Apple, and Kiwi By-Products, with and Without Nanobubbles
by Olga I. Tsiapali, Nefeli-Ioanna Kontaxi, Konstantinos Pavlidis, Anna Ofrydopoulou, Vasileios Prokopiou, Sophia Letsiou, Ramonna I. Kosheleva, Athanassios Mitropoulos and Alexandros Tsoupras
Cosmetics 2025, 12(5), 231; https://doi.org/10.3390/cosmetics12050231 - 16 Oct 2025
Viewed by 1172
Abstract
This study investigates the development and evaluation of anti-photoaging creams enriched with natural extracts from avocado, apple, and kiwi by-products, with and without nanobubbles (NBs), focusing on their antioxidant, photoprotective, anti-inflammatory, and antiplatelet properties. Extract-containing creams showed significantly higher antioxidant capacity, particularly in [...] Read more.
This study investigates the development and evaluation of anti-photoaging creams enriched with natural extracts from avocado, apple, and kiwi by-products, with and without nanobubbles (NBs), focusing on their antioxidant, photoprotective, anti-inflammatory, and antiplatelet properties. Extract-containing creams showed significantly higher antioxidant capacity, particularly in the ferric reducing antioxidant power (FRAP) assay (S: 710.4 ± 344.3, NB: 566.3 ± 185.0, X: 202.8 ± 145.6 μmol TE/g DW at production; S: 631.7 ± 277.8, NB: 1019.3 ± 574.0, X: 449.8 ± 43.9 μmol TE/g DW after 1 month; p < 0.05), indicating up to a 250% improvement compared to the base cream and stable antioxidant activity during storage. The sun protection factor (SPF) increased in extract-containing creams after storage (8.7 ± 0.8 → 9.5 ± 0.6; p < 0.05). Attenuated total reflectance Fourier-transform infrared spectroscopy (ATR-FTIR) with Strat-M® membranes revealed enhanced penetration of active compounds in enriched creams, while NBs did not significantly change absorption profiles. Platelet aggregation assays showed markedly lower half maximal inhibitory concentration (IC50) values in extract-enriched creams compared to the base cream for both the platelet-activating factor (PAF) pathway (S: 300.0 ± 42.0, NB: 258.0 ± 31.0 vs. X: 685.0 ± 35.0; after 1 month S: 325.0 ± 50.0, NB: 275.0 ± 42.0 vs. X: 885.0 ± 112.0; p < 0.05) and the adenosine diphosphate (ADP) pathway (S: 450.0 ± 65.0, NB: 400.0 ± 31.0 vs. X: 880.0 ± 58.0; after 1 month S: 470.0 ± 52.0, NB: 412.0 ± 42.0 vs. X: 1102.0 ± 125.0; p < 0.05). In silico analysis was also performed to demonstrate the ligand/protein complex with the strongest affinity to the PAF receptor. Overall, these findings highlight the potential of fruit by-products as sustainable, multifunctional cosmetic ingredients supporting circular economy principles. Full article
Show Figures

Graphical abstract

19 pages, 2933 KB  
Article
Experimental Study on Wettability Characteristics of Falling Film Flow Outside Multi-Row Horizontal Tubes
by Zhenchuan Wang and Meijun Li
Processes 2025, 13(10), 3119; https://doi.org/10.3390/pr13103119 - 29 Sep 2025
Viewed by 641
Abstract
The wettability of falling film flow outside multi-row horizontal tubes is a core factor determining the heat and mass transfer performance of falling film heat exchangers, which is critical for their optimized design and stable operation. A visualization experimental platform for falling film [...] Read more.
The wettability of falling film flow outside multi-row horizontal tubes is a core factor determining the heat and mass transfer performance of falling film heat exchangers, which is critical for their optimized design and stable operation. A visualization experimental platform for falling film flow over ten rows of horizontal tubes was constructed, with water as the working fluid. High-definition imaging technology and image processing methods were employed to systematically investigate the liquid film distribution and wettability under three tube diameters (d = 0.016, 0.019, 0.025 m), four tube spacings (s = 0.75d, 1d, 1.25d, 1.5d), and four inter-tube flow patterns (droplet, columnar, column-sheet, and sheet flow). Two parameters, namely the “total wetting length” and the “total wetting area”, were proposed and defined. The distribution characteristics of the wetting ratio for each row of tubes were analyzed, along with the variation laws of the total wetting area of the ten rows of tubes with respect to tube diameter, tube spacing, and liquid film Reynolds number (Rel). The following results were indicated: (1) Increasing the fluid flow rate and the tube spacing both promote the growth of the wetting length. When Rel ≤ 505, with the increase of tube diameter, the percentage of the wetting length of the tenth tube row relative to that of the first tube row decreases under the same fluid flow rate; when Rel > 505, this percentage first decreases and then increases. (2) The total wetting area exhibits a trend of “first increasing then decreasing” or “continuous increasing” with the tube spacing, and the optimal tube spacing varies by flow pattern: s/d = 1 for droplet flow (d ≤ 0.016 m), s/d = 1.25 for columnar flow, and s/d = 1.25 (0.016 m), 1 (0.019 m), 1.5 (0.025 m) for sheet flow. (3) The effect of tube diameter on the total wetting area is a balance between the inhibitory effect (reduced inter-tube fluid dynamic potential energy) and promotional effect (thinner liquid film spreading). The optimal tube diameter is 0.016 m for droplet flow and 0.025 m for columnar/sheet flow (at s/d = 1.25). (4) The wetting performance follows the order 0.016 m > 0.025 m > 0.019 m when Rel > 505, and 0.025 m > 0.019 m > 0.016 m when Rel ≤ 505. Finally, an experimental correlation formula for the wetting ratio considering the Rel, the tube diameter, and tube spacing was fitted. Comparisons with the present experimental data, the literature simulation results, and the literature experimental data showed average errors of ≤10%, ≤8%, and ≤14%, respectively, indicating high prediction accuracy. This study provides quantitative data and theoretical support for the structural optimization and operation control of multi-row horizontal tube falling film heat exchangers. Full article
(This article belongs to the Section Energy Systems)
Show Figures

Figure 1

Back to TopTop