Sign in to use this feature.

Years

Between: -

Subjects

remove_circle_outline
remove_circle_outline
remove_circle_outline
remove_circle_outline
remove_circle_outline
remove_circle_outline
remove_circle_outline

Journals

Article Types

Countries / Regions

Search Results (180)

Search Parameters:
Keywords = immune mediated colitis

Order results
Result details
Results per page
Select all
Export citation of selected articles as:
12 pages, 2177 KB  
Case Report
Fecal Microbiota Transplantation in Refractory Immune-Mediated Colitis: Case Series and Review of the Literature
by Marin Golčić, Laura Radoš, Iva Skočilić, Ivona Badovinac, Goran Hauser, Irena Krznarić Zrnić, Marina Šantić, Dora Fučkar Čupić, Sara Francetić, Karla Lisica, Lea Juras, Marija Škrtić, Ana Bešvir Džubur, Robert Šeparović, Vedran Tomašić, Ana Tečić Vuger and Ivana Mikolašević
Pharmaceuticals 2025, 18(11), 1719; https://doi.org/10.3390/ph18111719 - 12 Nov 2025
Viewed by 257
Abstract
Background/Objectives: Immune checkpoint inhibitors (ICI) represent a significant breakthrough in cancer management, but they can cause adverse effects such as immune-mediated colitis (IMC). The standard first-line treatment is corticosteroids, and second-line treatment is infliximab or vedolizumab. However, a proportion of immune-mediated colitis (IMC) [...] Read more.
Background/Objectives: Immune checkpoint inhibitors (ICI) represent a significant breakthrough in cancer management, but they can cause adverse effects such as immune-mediated colitis (IMC). The standard first-line treatment is corticosteroids, and second-line treatment is infliximab or vedolizumab. However, a proportion of immune-mediated colitis (IMC) cases are refractory to immunosuppressive treatment, which has led to the exploration of novel approaches such as fecal microbiota transplantation. Methods: We present two patients who both developed grade III IMC following application of durvalumab and pembrolizumab, respectively. Both patients were refractory to corticosteroid therapy, while the first one also showed no improvement to infliximab. We performed two separate applications of FMT on both patients, from different donors, as a rescue treatment. Results: After unsuccessful immunosuppressive treatment and following rescue FMT, both patients demonstrated a rapid and sustained improvement in inflammatory markers, clinical symptoms, quality-of-life scores, and colonoscopy findings, without additional immunosuppressive treatment. Conclusions: FMT appears to be safe and a potentially effective treatment option for patients with refractory IMC both as second- and third-line therapy options. Continued efforts toward rigorous donor screening, use of standardized biobanks, and standardizing FMT protocols will further enhance safety and reproducibility. Full article
(This article belongs to the Special Issue The Regulatory Roles of the Gut Microbiota in Multisystem Diseases)
Show Figures

Figure 1

28 pages, 1294 KB  
Review
Systemic Consequences of Inflammatory Bowel Disease Beyond Immune-Mediated Manifestations
by Antonio M. Caballero-Mateos, Eduard Brunet-Mas and Beatriz Gros
J. Clin. Med. 2025, 14(22), 7984; https://doi.org/10.3390/jcm14227984 - 11 Nov 2025
Viewed by 506
Abstract
Inflammatory bowel disease (IBD) management traditionally focuses on intestinal inflammation, yet extraintestinal manifestations can substantially impair patient quality of life. In this perspective, we emphasize the broad systemic impact of IBD—from highly prevalent conditions such as anemia, metabolic dysfunction-associated steatotic liver disease, or [...] Read more.
Inflammatory bowel disease (IBD) management traditionally focuses on intestinal inflammation, yet extraintestinal manifestations can substantially impair patient quality of life. In this perspective, we emphasize the broad systemic impact of IBD—from highly prevalent conditions such as anemia, metabolic dysfunction-associated steatotic liver disease, or fatigue to rare but severe complications like interstitial lung disease and drug-induced glomerulonephritis. We review underlying mechanisms linking gut inflammation to distant organs, including immune dysregulation, microbial translocation, and metabolic derangements. Advances in diagnostics—such as biomarker panels, high-resolution imaging, and genomic/microbiome profiling—enable early detection and risk stratification. Emerging therapies, including targeted biologics (anti-TNF, anti-integrin, anti-IL-23), JAK and S1P modulators, precision nutrition, and microbiome modulation, offer new opportunities to address systemic inflammation. A multidisciplinary framework integrating gastroenterology with hepatology, hematology, neurology, nephrology, endocrinology, dermatology, pulmonology, and cardiology is essential to recognize hidden complications, facilitate timely intervention, and deliver personalized, comprehensive care for IBD. Full article
(This article belongs to the Section Gastroenterology & Hepatopancreatobiliary Medicine)
Show Figures

Figure 1

20 pages, 963 KB  
Review
Therapeutic Drug Monitoring in Special Circumstances in Inflammatory Bowel Disease
by Sebastian Povlsen, Kamal Patel, Xavier Roblin, Konstantinos Papamichael and Sailish Honap
J. Clin. Med. 2025, 14(22), 7956; https://doi.org/10.3390/jcm14227956 - 10 Nov 2025
Viewed by 268
Abstract
Inflammatory bowel disease, encompassing ulcerative colitis and Crohn’s disease, is characterised by chronic immune-mediated inflammation and variable treatment response. Loss of drug efficacy due to underexposure, pharmacokinetic variability, and immunogenicity remains a key challenge. Therapeutic drug monitoring, using drug levels and anti-drug antibody [...] Read more.
Inflammatory bowel disease, encompassing ulcerative colitis and Crohn’s disease, is characterised by chronic immune-mediated inflammation and variable treatment response. Loss of drug efficacy due to underexposure, pharmacokinetic variability, and immunogenicity remains a key challenge. Therapeutic drug monitoring, using drug levels and anti-drug antibody measurements, is an important strategy for optimising the treatment of inflammatory bowel disease. It helps ensure adequate dosing and can distinguish between pharmacokinetic and mechanistic drug failure. Most evidence pertains to infliximab and adalimumab. Multiple factors influence drug pharmacokinetics, affecting both target drug levels and the doses required to achieve them. These include inflammatory burden, bodyweight, age, disease phenotype, and route of administration, all of which are important considerations for individualising treatment in inflammatory bowel disease. This narrative review explores how special clinical situations—acute severe ulcerative colitis, perianal fistulising Crohn’s disease, hypoalbuminaemia, extremes of body composition, pregnancy, paediatrics, and advanced age—alter drug pharmacokinetics and influence the utility and interpretation of therapeutic drug monitoring in inflammatory bowel disease. Full article
Show Figures

Figure 1

15 pages, 435 KB  
Review
The Molecular Landscape of Inflammation in Inflammatory Bowel Disease (IBD): Targets for Precision Medicine
by Loris Riccardo Lopetuso, Marco Murgiano, Elisabetta Mantuano, Vincenzo Schiavone, Alessandro Costa, Gianluca Mascianà, Valentino Bezzerri and Gianluca Costa
Biomedicines 2025, 13(11), 2738; https://doi.org/10.3390/biomedicines13112738 - 9 Nov 2025
Viewed by 503
Abstract
Inflammatory bowel diseases (IBDs), including Crohn’s disease (CD) and ulcerative colitis (UC), are chronic immune-mediated disorders characterized by mucosal injury, cycles of inflammation and repair, and tissue damage. Persistent inflammation accelerates epithelial turnover, generates oxidative and replication stress, and remodels the stromal niche, [...] Read more.
Inflammatory bowel diseases (IBDs), including Crohn’s disease (CD) and ulcerative colitis (UC), are chronic immune-mediated disorders characterized by mucosal injury, cycles of inflammation and repair, and tissue damage. Persistent inflammation accelerates epithelial turnover, generates oxidative and replication stress, and remodels the stromal niche, contributing to the risk of colorectal cancer (CRC). Systematic dysplasia surveillance remains essential. Cellular senescence has emerged as a unifying mechanism linking inflammation, impaired epithelial repair, fibrosis, and neoplasia. In UC, p16/p21 upregulation, telomere erosion, and loss of lamin B1 accumulate and adopt a senescence-associated secretory phenotype (SASP) that perpetuates barrier dysfunction. In CD, senescence within stem and stromal compartments limits regeneration, promotes pro-fibrotic remodeling, and sustains cycles of injury and repair via chronic SASP signaling. IBD prevalence continues to rise from environmental factors, dietary changes, antibiotic exposures, and gut microbiota alterations. Pathogenesis integrates genetic factors (e.g., NOD2, IL23R, HLA, and ATG16L1 mutations), environmental modifiers, dysbiosis characterized by loss of short-chain fatty-acid-producing Gram-positive bacteria and expansion of Proteobacteria, and a dysregulated immune system. Therapeutic strategies have shifted toward targeted biologics and small molecules to promote mucosal healing. In this review, we recapitulate the mechanistic axes of inflammation, oxidative stress, and senescence in IBD and then critically evaluate emerging targeted therapies. Topics include anti-TNFα, integrin blockade, IL-12/23 and IL-23 inhibition, JAK inhibitors, S1P receptor modulators, microRNA modulation, senomorphics, mesenchymal cell therapy, and microbiome interventions. We endorse biomarker-guided therapy and propose future directions to break the SASP-driven inflammatory loop and mitigate long-term carcinogenic risk. Full article
Show Figures

Figure 1

16 pages, 899 KB  
Systematic Review
The Vulnerable Vascular Network: Endothelial Dysfunction as a Central Driver of Intestinal Inflammation—A Systematic Review
by Felicia Mihăiluță, Teodor Paul Chioașcă, Andreea Onofrei (Popa), Cristina Chelmu Vodă, Alexia Anastasia Ștefania Baltă, Oana Cristina Arghir and Doina Carina Voinescu
Biomedicines 2025, 13(11), 2690; https://doi.org/10.3390/biomedicines13112690 - 1 Nov 2025
Viewed by 527
Abstract
Inflammatory bowel diseases (IBDs) encompass Crohn’s disease and ulcerative colitis. They represent idiopathic and chronic inflammatory conditions. Mucosal immune dysfunction and compromised gastrointestinal barrier integrity are implicated in the pathophysiological mechanisms of inflammatory bowel diseases. Recent studies have identified endothelial dysfunction as a [...] Read more.
Inflammatory bowel diseases (IBDs) encompass Crohn’s disease and ulcerative colitis. They represent idiopathic and chronic inflammatory conditions. Mucosal immune dysfunction and compromised gastrointestinal barrier integrity are implicated in the pathophysiological mechanisms of inflammatory bowel diseases. Recent studies have identified endothelial dysfunction as a pivotal mediator in IBD pathogenesis. Through multiple cellular and molecular interactions, endothelial dysfunction orchestrates inflammatory responses. Objectives: This systematic review examines contemporary evidence (2019–2025), emphasising the role of endothelial dysfunction in intestinal inflammation mechanisms, focusing on vascular-epithelial crosstalk, molecular signalling pathways, and therapeutic implications. Methods and results: A comprehensive literature search was conducted using PubMed, Google Scholar, Europe PMC and DOAJ databases, focusing on peer-reviewed articles published between 2019 and 2025. Following the database search and screening process, a total of 53 studies met the eligible criteria and were included in the final analysis. Keywords included “endothelial dysfunction,” “inflammatory bowel disease,” “gut-vascular barrier,” “nitric oxide,” and “intestinal inflammation.” Contemporary research demonstrates that endothelial dysfunction in IBD manifests through decreased nitric oxide bioavailability, enhanced oxidative stress, aberrant cytokine networks, pathological angiogenesis, and compromised gut-vascular barrier integrity. The emerging concept of dual barrier dysfunction highlights the interdependent relationship between epithelial and endothelial barriers in maintaining intestinal homeostasis. Conclusions: Offering novel therapeutic targets for precision medicine approaches, endothelial dysfunction represents a central driver in the pathophysiological mechanism in IBD. Understanding vascular-epithelial interactions provides fundamental insights for developing targeted interventions to restore intestinal barrier function and resolve chronic inflammation. Full article
(This article belongs to the Special Issue Role of Endothelial Cells in Cardiovascular Disease—2nd Edition)
Show Figures

Figure 1

22 pages, 1508 KB  
Review
Chemerin and the Gut: From Inflammation to Cancer
by Elvedin Pljakic, Emin Delic, Irfan Corovic, Mladen Maksic, Dusan Radojevic, Isidora Stanisavljevic, Violeta Mladenovic, Tomislav Nikolic, Lejla Suljic, Emina Corovic Licina, Samir Vucelj, Sabir Sagdati, Kemal Corovic, Nebojsa Igrutinovic, Nina Urakovic, Haris Plojovic, Selma Habibovic, Ahmo Habibovic, Dusan Popovic, Milos Nikolic and Marina Jovanovicadd Show full author list remove Hide full author list
Biomedicines 2025, 13(11), 2618; https://doi.org/10.3390/biomedicines13112618 - 25 Oct 2025
Viewed by 414
Abstract
Chemerin, encoded by the RARRES2 gene, is an adipokine with potent immunometabolic functions mediated through CMKLR1, GPR1, and CCRL2. Its regulation is tissue- and context-dependent, conferring dual protective and pathogenic roles. In the upper GI tract, chemerin facilitates immune tolerance in Barrett’s adenocarcinoma [...] Read more.
Chemerin, encoded by the RARRES2 gene, is an adipokine with potent immunometabolic functions mediated through CMKLR1, GPR1, and CCRL2. Its regulation is tissue- and context-dependent, conferring dual protective and pathogenic roles. In the upper GI tract, chemerin facilitates immune tolerance in Barrett’s adenocarcinoma and promotes invasion in esophageal and gastric cancers. In pancreatic disease, it acts as a biomarker of acute and chronic injury, while modulating β-cell function and carcinogenesis. In the liver, chemerin contributes to NAFLD/NASH pathogenesis with both anti-inflammatory and pro-steatotic actions, predicts prognosis in cirrhosis, and demonstrates tumor-suppressive potential in hepatocellular carcinoma. In IBD, chemerin exacerbates colitis via impaired macrophage polarization, yet protects epithelial antimicrobial defense, underscoring its context-specific biology. Collectively, these findings position chemerin as a versatile regulator bridging metabolic dysfunction, inflammation, and gastrointestinal malignancy, and as a potential candidate for biomarker development and therapeutic intervention. Full article
(This article belongs to the Special Issue The Role of Chemerin in Human Disease2nd Edition)
Show Figures

Graphical abstract

18 pages, 1946 KB  
Article
Immunomodulatory Effects of Epilobium angustifolium Extract in DSS-Induced Colitis: Attenuation of Inflammatory and Metabolic Markers in Mice
by Rositsa Mihaylova, Viktoria Elincheva, Reneta Gevrenova, Dimitrina Zheleva-Dimitrova, Georgi Momekov and Rumyana Simeonova
Immuno 2025, 5(4), 50; https://doi.org/10.3390/immuno5040050 - 19 Oct 2025
Viewed by 620
Abstract
The inflammatory and metabolic complexity of colitis necessitates therapies that act on multiple immune pathways. Using serum proteomic profiling, the present study evaluated the systemic immunomodulatory profile of Epilobium angustifolium lyophilized methanol-aqueous extract rich in oenothein B (EAE) in a dextran sulfate sodium [...] Read more.
The inflammatory and metabolic complexity of colitis necessitates therapies that act on multiple immune pathways. Using serum proteomic profiling, the present study evaluated the systemic immunomodulatory profile of Epilobium angustifolium lyophilized methanol-aqueous extract rich in oenothein B (EAE) in a dextran sulfate sodium (DSS)-induced mouse model of ulcerative colitis in a comparative manner to dexamethasone (DXM). DSS exposure triggered robust inflammatory activation, evidenced by elevated chemokines (CXCL9, CXCL10, CCL11), proinflammatory cytokines (IL-1α, IL-12, PAI-1, RAGE) and metabolic stress mediators (leptin, resistin, FGF-21). Treatment with EAE significantly attenuated this inflammatory profile, notably reducing Th2-skewed chemokines and eosinophil recruitment. In contrast to DXM, EAE uniquely normalized pro-thrombotic and tissue-remodeling markers, including PAI-1 and RAGE, both implicated in intestinal barrier dysfunction and chronic inflammation. Furthermore, EAE demonstrated superior modulation of inflammation-associated growth factors (IGFBP-5, HGF, Flt3L) and adipokines (leptin, resistin), indicating a broader therapeutic scope that includes metabolic dysfunctions. Collectively, our data reveal that EAE exerts a distinct immunoregulatory profile, modulating both innate and adaptive immune pathways while simultaneously addressing metabolic pathologies. These multifaceted actions underscore its promise as a phytotherapeutic candidate for the management of ulcerative colitis and other inflammatory conditions, with potential advantages over conventional steroid treatment. Full article
(This article belongs to the Special Issue Young Scholars’ Developments in Immunology)
Show Figures

Graphical abstract

34 pages, 8250 KB  
Review
From Cytokines to Biomarkers: Mapping the Immunopathology of Inflammatory Bowel Disease
by Sarah Baum, Kamron Hamedi, Caroline Loftus, Gannett Loftus, Emily-Rose Zhou and Sergio Arce
Cells 2025, 14(20), 1589; https://doi.org/10.3390/cells14201589 - 13 Oct 2025
Viewed by 1397
Abstract
Inflammatory bowel disease (IBD) is a chronic immune-mediated condition of the gastrointestinal tract, characterized by dysregulated inflammatory responses throughout the gastrointestinal tract. It includes two major phenotypes, Crohn’s disease (CD) and ulcerative colitis (UC), which present with varying gastrointestinal and systemic symptoms. The [...] Read more.
Inflammatory bowel disease (IBD) is a chronic immune-mediated condition of the gastrointestinal tract, characterized by dysregulated inflammatory responses throughout the gastrointestinal tract. It includes two major phenotypes, Crohn’s disease (CD) and ulcerative colitis (UC), which present with varying gastrointestinal and systemic symptoms. The pathophysiology of IBD is multifactorial including genetic predisposition, mucosal and epithelial dysfunction, environmental injury, and both innate and adaptive immune response abnormalities. Several predisposing genetic factors have been associated with IBD explaining the strong hereditary risk for both CD and UC. For example, Caspase Recruitment Domain 9 (CARD9) variant rs10781499 increases risk for IBD, while other variants are specific to either CD or UC. CD is related to loss-of-function mutations in the nucleotide oligomerization domain containing the protein 2 (NOD2) gene and Autophagy-Related 16-like 1 (ATG16L1) gene. UC risk is increased particularly in Chinese populations by the A-1661G polymorphism of the Cytotoxic T-lymphocyte antigen 4 (CTLA-4) gene. This abnormal CTLA-4 interferes with B- and T-cell responses causing predisposition to autoimmune conditions. Previous studies suggested that IBD results from breakdown of the adaptive immune system, primarily of T-cells. However, new evidence suggests that a primary breakdown of the innate immune system in both CD and UC increases susceptibility to invasion by viruses and bacteria, with a compensatory overactivation of the adaptive immune system as a result. When this viral and microbial invasion continues, further damage is incurred, resulting in a downward cycle of further cytokine activation and epithelial damage. Released biomarkers also affect the permeability of the epithelial membrane, including lactoferrin, nitric oxide (NO), myeloperoxidase (MPO) and its activation of hypochlorous acid, matrix metalloproteinases (MMPs), especially MMP-9, omentin-1, and others. Increased macrophage and dendritic cell dysfunction, increased neutrophil activity, increased numbers of innate lymphoid cells, increased T-cells with decreased regulatory T-cells (Tregs), and changes in B-cell populations and immunoglobulin (Ig) functions are all associated with IBD. Finally, treatment of IBD has typically consisted of medical management (e.g., aminosalicylates and corticosteroids) and lifestyle modification, and surgical intervention in extreme cases. New classes of medications with more favorable side effect profiles include anti-integrin antibodies, vedolizumab, etrolizumab, and carotegrast methyl. Additionally, fecal microbiota transplant (FMT) is a newer area of research for treatment of IBD along with TNF-blockers, JAK inhibitors, and S1PR modulators. However, expense and long preparation time have limited the usefulness of FMT. Full article
Show Figures

Figure 1

20 pages, 6686 KB  
Article
Multiple Comprehensive Analyses Identify the Protective Role and Diagnostic Signature of Mannose Metabolism in Ulcerative Colitis
by Yunze Liu, Huizhong Jiang, Yixiao Gu, Yuan Li and Xia Ding
Int. J. Mol. Sci. 2025, 26(19), 9443; https://doi.org/10.3390/ijms26199443 - 26 Sep 2025
Viewed by 489
Abstract
Metabolic reprogramming has recently been recognized as related to immune disorders in ulcerative colitis (UC), but the specific metabolic pathways and genes involved remain unclear. Here, Mendelian randomization confirmed that mannose and mannonate exhibited a negative causal relationship with UC, and that the [...] Read more.
Metabolic reprogramming has recently been recognized as related to immune disorders in ulcerative colitis (UC), but the specific metabolic pathways and genes involved remain unclear. Here, Mendelian randomization confirmed that mannose and mannonate exhibited a negative causal relationship with UC, and that the immune cell phenotype HLA DR on CD33dim HLA DR+ CD11b− mediated the effect of mannonate on UC. Bulk RNA sequencing data revealed that mannose metabolism abnormity is critical for driving the innate and acquired immune response. A well-performing diagnostic model related to mannose metabolism was constructed using SVM analysis, achieving an AUC-ROC value of 0.987 in the training set and an AUC-ROC value of 0.899 in the validation set. Single-cell analysis revealed that epithelial cells in which the mannose metabolism pathway was inactivated demonstrated increased intercell communication with myeloid cells, T cells, and B cells. In vitro experiments confirmed that KHK and AKR1B10 were suppressed under inflammatory stimulation, which may hinder mannose-related metabolism. This study elucidates the protective role of mannose metabolism in UC and provides a novel gene signature for diagnosis and treatment. Full article
(This article belongs to the Section Biochemistry)
Show Figures

Figure 1

12 pages, 1053 KB  
Article
Psoriasis as a Potential Risk Factor for Inflammatory Bowel Disease: Findings from a Nationally Representative Korean Population
by Ho Suk Kang, Kyeong Min Han, Joo-Hee Kim, Dae Myoung Yoo, Hyo Geun Choi, Nan Young Kim, Kyueng-Whan Min and Mi Jung Kwon
Biomedicines 2025, 13(10), 2334; https://doi.org/10.3390/biomedicines13102334 - 24 Sep 2025
Viewed by 814
Abstract
Background/Objectives: Psoriasis is a chronic immune-mediated disorder that may share pathogenic pathways with inflammatory bowel disease (IBD), including ulcerative colitis (UC) and Crohn’s disease (CD). Although Western studies suggest a possible link between psoriasis and increased IBD risk, large-scale evidence from Asian [...] Read more.
Background/Objectives: Psoriasis is a chronic immune-mediated disorder that may share pathogenic pathways with inflammatory bowel disease (IBD), including ulcerative colitis (UC) and Crohn’s disease (CD). Although Western studies suggest a possible link between psoriasis and increased IBD risk, large-scale evidence from Asian populations remains limited and inconsistent. Using nationwide Korean cohort data, we aimed to investigate this association. Methods: In this retrospective, nested case–control study using the Korean National Health Insurance Service–National Sample Cohort (2002–2019), incident IBD cases were matched 1:4 to controls by age, sex, income, region, and index date. Psoriasis history prior to the IBD index date was identified using diagnostic codes. Overlap propensity score weighting balanced covariates, and weighted multivariable logistic regression estimated adjusted odds ratios (aORs) with 95% confidence intervals (CIs). Results: Among 10,966 IBD patients and 43,864 controls, psoriasis was associated with higher IBD risk (aOR 1.63; 95% CI, 1.38–1.93). The association was stronger for UC (aOR 1.77; 95% CI, 1.44–2.18) than for CD (aOR 1.37; 95% CI, 1.01–1.84). UC risk was elevated across most subgroups, whereas CD risk reached significance only in individuals < 45 years. Conclusions: In this large, nationally representative Korean cohort, psoriasis was linked to an increased risk of subsequent IBD, particularly UC. Although causality cannot be inferred, these findings may underscore the importance of considering possible gastrointestinal comorbidity in patients with psoriasis. Full article
(This article belongs to the Section Molecular and Translational Medicine)
Show Figures

Graphical abstract

17 pages, 2877 KB  
Article
Pharmacological Potential of Arthrospira platensis in Mitigating Sub-Chronic Colitis: Redox Homeostasis and Gut Microbiota Modulation
by Meriem Aziez, Betitera Yanat, Cristina Rodriguez-Diaz, Ramona Suharoschi, Romana Vulturar, Simona-Codruta Heghes, Nawel Guenaoui, Awadh M. Ali, Eduardo Garcia-Fuentes and Noureddine Bribi
Curr. Issues Mol. Biol. 2025, 47(9), 778; https://doi.org/10.3390/cimb47090778 - 19 Sep 2025
Viewed by 635
Abstract
Inflammatory bowel diseases (IBDs) are complex disorders involving interconnected immune, oxidative, and microbial dysregulations. Arthrospira platensis (Spirulina) is a rich source of bioactive compounds with antioxidant, anti-inflammatory, and immunomodulatory properties. This study investigates the pharmacological efficacy of its aqueous extract (APA) in mitigating [...] Read more.
Inflammatory bowel diseases (IBDs) are complex disorders involving interconnected immune, oxidative, and microbial dysregulations. Arthrospira platensis (Spirulina) is a rich source of bioactive compounds with antioxidant, anti-inflammatory, and immunomodulatory properties. This study investigates the pharmacological efficacy of its aqueous extract (APA) in mitigating 2,4-Dinitrobenzene Sulfonic Acid (DNBS)-induced sub-chronic colitis with a focus on restoring redox balance and modulating gut microbiota composition. APA’s antioxidant capacity was assessed in vitro by 2,2-diphenyl-1-picrylhydrazyl (DPPH), 2,2′-azino-bis (3-ethylbenzthiazoline-6-sulphonic) acid (ABTS) radical scavenging, and metal chelation assays. In vivo, BALB/c mice received two DNBS inductions to establish sub-chronic colitis and were treated with APA (50, 100, and 200 mg/kg). Therapeutic efficacy was assessed through clinical scoring, histopathological assessment, biochemical analysis, and gut microbiota profiling based on 16S rRNA gene sequencing. APA exhibited strong antioxidant activity and significantly attenuated colitis severity, as evidenced by reduced Disease Activity Index (DAI) scores, decreased colon inflammation, suppression of Myeloperoxidase (MPO)-mediated neutrophil infiltration, and modulation of redox biomarkers. Moreover, metagenomic profiling revealed APA-induced modulation of the gut microbiota, mainly through a decreased abundance of pathogenic genera such as Staphylococcus and Enterobacteriaceae. APA demonstrates potent antioxidant, anti-inflammatory, and microbiota-modulating activities, supporting its potential as a complementary therapy for IBDs and encouraging further clinical studies. Full article
Show Figures

Figure 1

9 pages, 874 KB  
Article
Paradoxical Regulation of α7nAChR and NLRP3 Inflammasome in Gastrointestinal Cancers and Ulcerative Colitis
by Gulten Ates, Ilker Ozgur and Ismail Cem Sormaz
Metabolites 2025, 15(9), 622; https://doi.org/10.3390/metabo15090622 - 18 Sep 2025
Viewed by 505
Abstract
Background: Gastrointestinal (GI) cancers are common and pose a major public health issue. An inflammatory microenvironment drives their development and progression. The α7nAChR receptor, known to suppress autoimmune and inflammatory bowel diseases, is also linked to colorectal cancer. It enhances anti-inflammatory activity, influences [...] Read more.
Background: Gastrointestinal (GI) cancers are common and pose a major public health issue. An inflammatory microenvironment drives their development and progression. The α7nAChR receptor, known to suppress autoimmune and inflammatory bowel diseases, is also linked to colorectal cancer. It enhances anti-inflammatory activity, influences tumor growth, metastasis, and treatment response, and is associated with tobacco use. NLRP3, a key inflammatory mediator, connects immunity and cancer. The α7nAChR receptor modulates tumorigenesis and therapy response by suppressing inflammatory pathways, while also regulating NLRP3 inflammasome activation through inhibition of mitochondrial DNA release. This study examines α7nAChR and NLRP3 expression in gastric and colorectal cancers, colitis, and normal tissues to clarify pathogenic mechanisms and identify therapeutic targets. Methods: Tissue samples of gastric tumor (S-Tm) (n = 10), colorectal tumor (C-Tm) (n = 10), colitis (UC) (n = 10), healthy stomach (S-C) (n = 10) and healthy colorectal tissue (C-C) (n = 10) taken during routine endoscopy protocols were homogenized. The α7nAChR and NLRP3 levels were examined using the ELISA method, and groups were compared. Results: We identified statistically significant differences in α7nAChR levels between the S-C and S-Tm (p < 0.05), C-C and C-Tm (p < 0.05), and S-C and C-Tm (p < 0.001) groups. The NRLP3 levels also differed significantly between the UC and C-Tm (p < 0.05), the S-C and C-Tm (p < 0.01), and the C-C and C-Tm groups (p < 0.01). Conclusions: Paradoxically, given the inflammatory regulatory role and oncogenic effects of α7nAChR, the relationship between α7nAChR and NLRP3 has become an important target for both oncological and inflammatory therapeutic approaches, particularly in inflammation-related GI cancers. Full article
Show Figures

Figure 1

33 pages, 3308 KB  
Review
Applications of Antioxidant Nanoparticles in Immune-Mediated Inflammatory Diseases
by Hong-Wei Shi, Bo-Cheng Yang, Yun-Qing Ren and Yi Xue
Antioxidants 2025, 14(9), 1128; https://doi.org/10.3390/antiox14091128 - 18 Sep 2025
Viewed by 1184
Abstract
Immune-mediated inflammatory diseases (IMIDs) encompass a wide range of disorders, including autoimmune, acute, and chronic inflammatory conditions, which are often characterized by immune dysregulation and excessive oxidative stress. Oxidative stress plays a pivotal role in the initiation and progression of these diseases by [...] Read more.
Immune-mediated inflammatory diseases (IMIDs) encompass a wide range of disorders, including autoimmune, acute, and chronic inflammatory conditions, which are often characterized by immune dysregulation and excessive oxidative stress. Oxidative stress plays a pivotal role in the initiation and progression of these diseases by promoting tissue damage and sustaining inflammation. However, conventional antioxidant therapies are limited by poor bioavailability, inadequate targeting, and short-lived efficacy. In recent years, nano-antioxidants have emerged as a promising therapeutic approach due to their enhanced stability, targeted delivery capabilities, and multifunctional therapeutic effects. This review provides a comprehensive overview of recent advances in the application of nano-antioxidants in the treatment of IMIDs. Their therapeutic roles are categorized into three major groups: autoimmune diseases, acute inflammatory diseases, and chronic inflammatory diseases. In autoimmune disorders such as alopecia areata and multiple sclerosis, nano-antioxidants have demonstrated the ability to reduce oxidative damage, modulate immune responses, and alleviate clinical symptoms. In acute inflammatory conditions, including acute kidney injury and acute liver injury, these nanomaterials exert protective effects by scavenging ROS, mitigating tissue injury, and restoring organ function. In chronic inflammatory diseases such as inflammatory bowel disease and ulcerative colitis, nano-antioxidants contribute to maintaining mucosal integrity, suppressing chronic inflammation, and improving therapeutic outcomes through localized delivery and sustained release. In summary, nano-antioxidants represent a novel and promising therapeutic strategy for the management of IMIDs. Their unique physicochemical properties offer significant advantages over traditional treatments. Further research is needed to optimize their delivery platforms, evaluate long-term safety, and facilitate clinical translation. Full article
(This article belongs to the Special Issue Applications of Antioxidant Nanoparticles, 2nd Edition)
Show Figures

Figure 1

22 pages, 6704 KB  
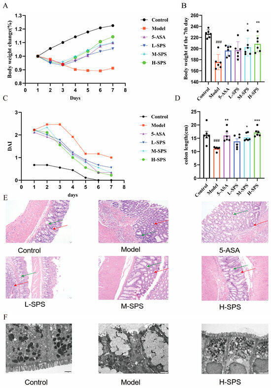
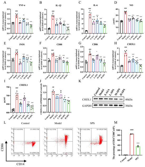
Article
Safflower Polysaccharides Alleviate TNBS-Induced Colitis by Modulating Gut Immunity
by Chao Jiang, Furong Zhu, Shabaaiti Aimaier, Liang Zhang, Md Hasan Ali, Furong Fan, Yating Lu, Mengwei Jia, Dongsen Wu, Haipeng Yin, Jianwang Wei, Shenghui Chu and Min Liu
Foods 2025, 14(18), 3199; https://doi.org/10.3390/foods14183199 - 14 Sep 2025
Viewed by 743
Abstract
This study aims to investigate the potential immunological mechanisms by which Safflower polysaccharides (SPSs) regulate colitis. The therapeutic effect of SPSs on colitis was investigated by trinitrobenzene sulfonic acid (TNBS)-induced rats model, TNF-α-stimulated Caco-2 cells, LPS-induced THP-1 cell model, and a co-culture model [...] Read more.
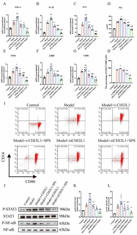
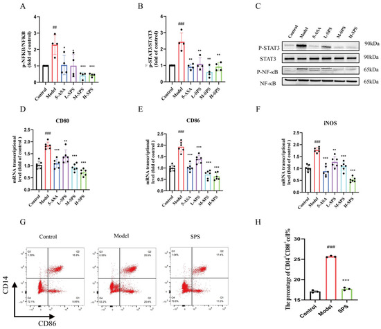
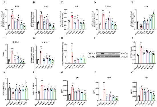
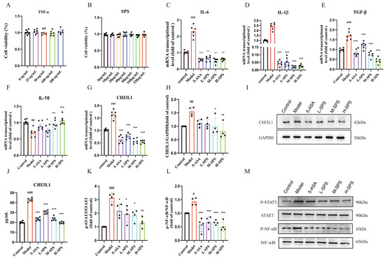
This study aims to investigate the potential immunological mechanisms by which Safflower polysaccharides (SPSs) regulate colitis. The therapeutic effect of SPSs on colitis was investigated by trinitrobenzene sulfonic acid (TNBS)-induced rats model, TNF-α-stimulated Caco-2 cells, LPS-induced THP-1 cell model, and a co-culture model of Caco-2 and THP-1. The results demonstrated that SPSs effectively ameliorated clinical symptoms, reduced the expression of pro-inflammatory factors, restored colonic pathological damage, regulated the body’s immunity, and inhibited intestinal macrophage M1 polarization in vivo. In vitro, SPSs could alleviate the inflammatory response of epithelial cells, inhibit macrophage M1 polarization and regulate epithelial-immune cells interaction. Through the experimental study of siRNA-CHI3L1 and r-CHI3L1, it was found that CHI3L1 mediated the interaction between epithelial cells and immune cells. This study demonstrated that SPS can significantly improve clinical symptoms and alleviated colonic damage in TNBS-induced colitis rat models. The underlying mechanisms are associated with STAT3/NF-κB signaling and immunomodulation, where the immunoregulatory effect is based on CHI3L1-mediated epithelial-immune cell interaction mechanisms. Full article
(This article belongs to the Section Food Nutrition)
Show Figures

Figure 1

17 pages, 826 KB  
Article
Immunological Linkages Between Inflammatory Bowel Diseases and Type 2 Diabetes
by Davide Frumento and Ștefan Țălu
Biomedicines 2025, 13(9), 2224; https://doi.org/10.3390/biomedicines13092224 - 10 Sep 2025
Viewed by 668
Abstract
Background: Inflammatory bowel disease (IBDs) are chronic, immune-mediated disorders of the gastrointestinal tract, encompassing ulcerative colitis (UC) and Crohn’s disease (CD), and primarily affecting individuals with genetic susceptibility. IBDs are characterized by dysregulated mucosal immune responses to intestinal microbiota, leading to sustained inflammation [...] Read more.
Background: Inflammatory bowel disease (IBDs) are chronic, immune-mediated disorders of the gastrointestinal tract, encompassing ulcerative colitis (UC) and Crohn’s disease (CD), and primarily affecting individuals with genetic susceptibility. IBDs are characterized by dysregulated mucosal immune responses to intestinal microbiota, leading to sustained inflammation and tissue damage. These conditions not only pose a significant burden on healthcare systems but are also frequently associated with distinct comorbidities. Rationale: Given the immunological nature of both IBDs and type 2 diabetes (T2D)—each involving a complex interplay between genetic predisposition and environmental triggers—an increasing number of studies have suggested a pathophysiological link between the two. Both diseases involve chronic low-grade inflammation and alterations in immune signaling pathways, such as cytokine dysregulation, T-cell imbalance, and aberrant innate immune activation. Methods: To investigate this association more robustly, we conducted a cohort study involving 49 consecutive patients diagnosed with both IBD and T2D. Results: Our findings revealed a strong correlation between the two conditions, with UC emerging as the predominant IBD subtype linked to T2D. Notably, the highest prevalence was observed in patients aged 65–74 years, suggesting age-related immune modulation may play a role. In a matched case-control analysis (48 cases vs. 96 controls), 70.8% of the IBD–T2D cases were diagnosed with UC, 25.0% with CD, and 4.2% with indeterminate colitis. Similarly, in the cohort study, UC accounted for 73.81% of cases, CD for 21.43%, and non-determined colitis for 4.76%. Conclusions: These data support the hypothesis that UC, more so than CD, exhibits a stronger immunological and clinical association with T2D. Interestingly, CD was absent in the 55–64 age group, potentially indicating age-specific immunological trajectories or differential environmental exposures. The observed patterns reinforce the concept that immune dysregulation is a shared underpinning of both IBD and T2D, and that UC may serve as an immunological bridge linking gastrointestinal and metabolic inflammation. Full article
Show Figures

Figure 1

Back to TopTop