Sign in to use this feature.

Years

Between: -

Subjects

remove_circle_outline
remove_circle_outline
remove_circle_outline
remove_circle_outline
remove_circle_outline
remove_circle_outline
remove_circle_outline
remove_circle_outline
remove_circle_outline

Journals

Article Types

Countries / Regions

Search Results (23)

Search Parameters:
Keywords = hydraulic check valves

Order results
Result details
Results per page
Select all
Export citation of selected articles as:
21 pages, 3844 KB  
Article
Modelling Water Hammer Effects in Rising Pipeline Systems Using the PKP Method and the MOC
by Waldemar Sradomski, Aneta Nycz and Marek Skowroński
Energies 2025, 18(18), 5005; https://doi.org/10.3390/en18185005 - 20 Sep 2025
Viewed by 429
Abstract
Water hammer is a critical transient phenomenon in pumping systems, occurring when a sudden change in flow velocity generates pressure waves propagating along the pipeline. This study focuses on the dynamic response of a long rising pipeline subjected to an emergency pump shutdown, [...] Read more.
Water hammer is a critical transient phenomenon in pumping systems, occurring when a sudden change in flow velocity generates pressure waves propagating along the pipeline. This study focuses on the dynamic response of a long rising pipeline subjected to an emergency pump shutdown, with particular emphasis on the sudden release and propagation of hydraulic energy in the form of pressure waves. Such scenarios are typical for mine dewatering and water supply systems with high elevation differences. Two numerical approaches were investigated: the Method of Characteristics (MOC) implemented in TSNet as a reference model, and the Train Analogy Method (PKP) implemented in MATLAB R2024b/Simulink, where the fluid is represented as discrete masses connected by elastic links, enabling the inclusion of pump and motor dynamics. Simulations were performed for two configurations: first–with a check valve installed only at the pump discharge and second–with a check valve at the pump discharge and in the middle of the pipeline. The results demonstrate that both models capture the essential features of water hammer: a sharp initial pressure drop, the formation of transient waves, and pressure oscillations with decreasing amplitude. These oscillations reflect the propagation and gradual dissipation of hydraulic energy stored in the moving fluid, primarily due to frictional and elastic effects within the pipeline. The presence of a check valve accelerates the attenuation of oscillations, effectively reducing the impact of returning waves on the downstream pipeline. The novelty of this study lies in the use of the PKP method to simulate transient flow and energy exchange in long rising pipelines with dynamic pump behavior. The method offers a physically intuitive and modular approach that enables the modelling of local flow phenomena, pressure wave propagation, and system components such as pump–motor inertia and check valves. This makes PKP a valuable tool for investigating complex water hammer scenarios, as it enables the analysis of pressure wave propagation and damping, providing insight into the scale and evolution of energy released during sudden operational incidents, such as an emergency pump shutdown. The close agreement between the PKP and MOC results confirms that the PKP method implemented in Simulink is a reliable tool for predicting transient pressure behavior in hydraulic installations and supports its use for further validation and dynamic system analysis. Full article
(This article belongs to the Section B: Energy and Environment)
Show Figures

Figure 1

15 pages, 4132 KB  
Article
Valve Internal Leakage Signal Enhancement Method Based on the Search and Rescue Team–Coupled Multi-Stable Stochastic Resonance Algorithm
by Chengbiao Tong, Yuehong Zhao and Xinming Xu
Appl. Sci. 2025, 15(7), 3865; https://doi.org/10.3390/app15073865 - 1 Apr 2025
Cited by 1 | Viewed by 521
Abstract
The leakage signal of the hydraulic valve is a weak, nonlinear, and non-periodic signal that is easily overpowered by background noise from the surroundings. To address this issue, the Search and Rescue Team (SaRT) algorithm was introduced to adaptive coupled stochastic resonance, and [...] Read more.
The leakage signal of the hydraulic valve is a weak, nonlinear, and non-periodic signal that is easily overpowered by background noise from the surroundings. To address this issue, the Search and Rescue Team (SaRT) algorithm was introduced to adaptive coupled stochastic resonance, and a new signal-enhancement method based on SaRT for coupled multi-stable stochastic resonance (CMSR) was proposed for enhancing valve-leakage vibration signals. Initially, the method employs the rescaling technique to preprocess the signal, thereby transforming the fault signal into a small-parameter signal. Subsequently, the mutual correlation gain is utilized as an adaptive measure function of the SaRT algorithm to optimize the parameters of the coupled multi-stable stochastic resonance system. Ultimately, the output signal is solved by the fourth-order Runge–Kutta method. This study validated the method using sinusoidal signals and leakage signals of the check valve. The results demonstrate that all CMSR parameters require optimization. Furthermore, the noise reduction was effective for three different leakage signals of faulty check valves, in which the highest in the number of interrelationships increased by 6.9569 times and the highest amplitude ratio of the peak frequency increased by 11.7004 times. The data quality was significantly improved. Full article
Show Figures

Figure 1

13 pages, 5797 KB  
Article
Virtual Prototyping-Based Development of Stepper Motor Design
by Konstantin Kamberov, Georgi Todorov and Blagovest Zlatev
Actuators 2024, 13(12), 512; https://doi.org/10.3390/act13120512 - 10 Dec 2024
Cited by 2 | Viewed by 1810
Abstract
This study presents a methodology used in the design development of stepper motors. The methodology unites virtual and physical techniques to assess the structure under development at its various design stages. Virtual prototyping is used twice, at the concept and early design stages. [...] Read more.
This study presents a methodology used in the design development of stepper motors. The methodology unites virtual and physical techniques to assess the structure under development at its various design stages. Virtual prototyping is used twice, at the concept and early design stages. Concept check aims to give more general directions for further design development. In contrast, the simulations at the detailed design stage allow for assessing various design parameters at a high level of confidence. The testing of a physical prototype is used to validate simulation results. It is also used to check the design just before it is finished. The presented methodology is demonstrated in an industrial use case for stepper motor development for hydraulic valve application. The main contribution of this study is related to the way the combination of virtual and physical prototyping and testing at different product development stages applies to the development of stepper motors and other similar products. Full article
(This article belongs to the Section Miniaturized and Micro Actuators)
Show Figures

Figure 1

20 pages, 6955 KB  
Article
Flow Performance Analysis of Non-Return Multi-Door Reflux Valve: Experimental Case Study
by Xolani Prince Hadebe, Bernard Xavier Tchomeni Kouejou, Alfayo Anyika Alugongo and Desejo Filipeson Sozinando
Fluids 2024, 9(9), 213; https://doi.org/10.3390/fluids9090213 - 12 Sep 2024
Cited by 1 | Viewed by 2041
Abstract
Non-return multi-door reflux valves are essential in fluid control systems to prevent reverse flow and maintain system integrity. This study experimentally analyzes the flow performance of multi-door check valves under different operating conditions, focusing on pressure testing and evaluating their effectiveness in preventing [...] Read more.
Non-return multi-door reflux valves are essential in fluid control systems to prevent reverse flow and maintain system integrity. This study experimentally analyzes the flow performance of multi-door check valves under different operating conditions, focusing on pressure testing and evaluating their effectiveness in preventing backflow. A wide-ranging experimental setup was designed and implemented to simulate real-world scenarios, facilitating accurate measurement of flow rates, pressure differences, and valve response times. The collected experimental data were analyzed to evaluate the valve’s performance in terms of flow capacity, pressure drop, and hydraulic efficiency. Additionally, the effects of factors such as valve size, valve configuration, and fluid properties (water) on performance were considered. It was found that the non-return multi-door reflux valve has been proven effective and reliable in preserving system integrity and maintaining unidirectional flow at the same time during pressure testing. It exhibits no backflow, remains stable and constant across varied flow conditions, and demonstrates a low pressure drop and high flow capacity, making it suitable for critical pressure testing applications. The response curve revealed that valve opening takes longer to reach higher flow rates than closing, indicating pressure instability during transition periods. This non-linear relationship indicates possible irregularities in pressure drop response to flow rate changes, highlighting potential areas for further investigation. Full article
(This article belongs to the Special Issue Computational Fluid Dynamics in Fluid Machinery)
Show Figures

Figure 1

13 pages, 4497 KB  
Article
Performance Analysis of Additively Manufactured Hydraulic Check Valves with Different Postprocessing
by Agnieszka Klimek, Janusz Kluczyński and Jakub Łuszczek
Materials 2023, 16(23), 7302; https://doi.org/10.3390/ma16237302 - 24 Nov 2023
Viewed by 1384
Abstract
Due to the need to use very precise manufacturing processes, hydraulic applications are one of the most demanding parts in production. Such a feature requires using molded and properly machined parts. On the other hand, such an approach makes hydraulic parts very heavy [...] Read more.
Due to the need to use very precise manufacturing processes, hydraulic applications are one of the most demanding parts in production. Such a feature requires using molded and properly machined parts. On the other hand, such an approach makes hydraulic parts very heavy and requires the use of large amounts of material. One of the most promising manufacturing technologies that could be a real alternative to hydraulic parts production is additive manufacturing (AM). This paper aims to study how the AM process affects the performance properties of the as-built state, and investigate changes after different types of postprocessing in the case of hydraulic check valves. Based on the obtained results, using proper postprocessing is a crucial feature of obtaining check valves that perform their functions in a hydraulic system. In as-built parts, the surface roughness of the valve seats significantly exceeds the acceptable range (almost nine times—from 4.01 µm to 33.92 µm). The influence of the surface roughness of the valve seats was verified via opening pressure and internal leakage tests based on ISO standards. The opening pressures in all tested samples were similar to those in the conventionally made counterparts, but in the case of internal leakage only a fully finished AM valve revealed promising results. The obtained results could be useful for various enterprises that are seeking weight reduction possibilities for their low-volume manufactured products. Full article
(This article belongs to the Special Issue State-of-the-Art in Additive Manufacturing)
Show Figures

Figure 1

20 pages, 9136 KB  
Article
Digitalization of Radial Piston Pumps through Internal Mechanically Actuated Designs
by Keith Pate, Israa Azzam, Farid Breidi, James R. Marschand and John H. Lumkes
Actuators 2023, 12(11), 425; https://doi.org/10.3390/act12110425 - 15 Nov 2023
Cited by 6 | Viewed by 3387
Abstract
Digital hydraulics is a technology gaining perceptible growth in fluid power research. The advantages of digital fluid power systems can be realized through improved system efficiencies, energy savings, increased productivity, and system performance compared to traditional fluid power systems. Conventional check valve pumps [...] Read more.
Digital hydraulics is a technology gaining perceptible growth in fluid power research. The advantages of digital fluid power systems can be realized through improved system efficiencies, energy savings, increased productivity, and system performance compared to traditional fluid power systems. Conventional check valve pumps use differential pressures to deliver pressurized flow to the system. Digital fluid power pumps enable conventional check valve pumps to achieve variable displacements by enhancing the controllability of the inlet and outlet valves through digital hydraulic technologies and techniques. The benefit of this technology is the use of positive sealing check valves with lower leakage losses compared to typical variable displacement pumps, increasing the unit’s overall efficiency. The primary focus of prior digital pump/motor research has been on digital actuation using electronic solenoids to actuate or latch the valves. While these electrical systems provide a platform for digital hydraulic techniques, they come with a cost: added energy sources, advanced controls, and expensive data acquisition systems. Research has also shown that minor valve timing inconsistencies can limit the potential energy savings of digital pumps in electrically actuated systems. A system configuration that promotes the advantages of digital hydraulics while mitigating the disadvantages associated with electrical systems is mechanically actuated systems. This work discusses variable cams and their advantages/disadvantages in digital radial piston pump/motor technologies. The significance of this work is the investigation of the digitalization of radial piston pumps through mechanically actuated valving systems, which has yet to be implemented in prior research. This paper evaluates various design concepts for commercializing digital radial piston pumps using mechanically actuated cams. A two-quadrant pump and a four-quadrant pump/motor design are simulated to assess their potential efficiency across the bandwidth of their displacement. The results show that the two systems can achieve relatively high efficiencies across their displacement bandwidth but show room for further improvement by optimizing these systems. This study is the first step in designing an integrated mechanically actuated variable cam system in digital radial piston pumps. Full article
(This article belongs to the Special Issue Innovative and Intelligent Actuation for Heavy-Duty Applications)
Show Figures

Figure 1

25 pages, 6800 KB  
Article
Standalone and Interconnected Analysis of an Independent Accumulator Pressure Compressibility Hydro-Pneumatic Suspension for the Four-Axle Heavy Truck
by Thiyagarajan Jayaraman and Muthuramalingam Thangaraj
Actuators 2023, 12(9), 347; https://doi.org/10.3390/act12090347 - 28 Aug 2023
Cited by 8 | Viewed by 2495
Abstract
This paper has proposed a new hydro-pneumatic damper, allowing independent accumulator pressure compressibility from the chamber pressure which enhances isolation performances due its lower F-V hysteresis effect at moderate velocities. The system utilizes the generic hydraulic damper with two hydro-pneumatic accumulators and four [...] Read more.
This paper has proposed a new hydro-pneumatic damper, allowing independent accumulator pressure compressibility from the chamber pressure which enhances isolation performances due its lower F-V hysteresis effect at moderate velocities. The system utilizes the generic hydraulic damper with two hydro-pneumatic accumulators and four check valves in its design. To evaluate the active suspension capability of proposed damper effectiveness, a 22-degrees-of-freedom (DOF), four-axle truck model is integrated with a hydraulic control valve, which is built in an LMS-AME sim environment. Then, the model is exported as an S-function into Matlab/Simulink co-simulation platform for the hydraulic servo-valve control input of a model predictive control (MPC) and proportional-integral-derivative (PID) output signal. Simulation results show that the MPC and an additional supply of fluid to the proposed damper provide better performances and an adaptive damping capability is established. This work also showcases the development and results of a roll interconnected suspension study to assess the proposed damper characteristics when it is interconnected. The various advantages of the proposed-HPIS system over the well-known hydraulic interconnected system (HIS) and hydro-pneumatic interconnected suspension (HPIS) system are studied. Full article
Show Figures

Figure 1

16 pages, 2164 KB  
Article
Hydraulic Characterization of a Check Valve for Low-Pressure Potable Water Distribution Applications
by Javier Carpintero, Brayan Martinez, Jonathan Fábregas, José Pérez and Fausto A. Canales
Water 2023, 15(13), 2475; https://doi.org/10.3390/w15132475 - 5 Jul 2023
Cited by 3 | Viewed by 3934
Abstract
The potable water in residential hydraulic networks is measured using volumetric meters. However, when the water carries air bubbles or pockets through the pipes, the accuracy of the meter readings is reduced, which can negatively impact the billing that users pay for their [...] Read more.
The potable water in residential hydraulic networks is measured using volumetric meters. However, when the water carries air bubbles or pockets through the pipes, the accuracy of the meter readings is reduced, which can negatively impact the billing that users pay for their water consumption. A check valve accessory exists that reduces the size of these air bubbles to correct the meter readings and improve the service experience. However, the device has only been tested for networks with relative pressures higher than 275.79 kPa. This research proposes to characterize the hydraulic behavior of the accessory through an experimental procedure in which the operating conditions are similar to those found in water networks in Latin America, where the networks have relative pressures lower than 275.79 kPa. The study found that the accessory significantly reduces the coefficient of loss for velocities greater than 1 m/s. The use of the device is suggested in flow regimes with Reynolds numbers close to 20,000 for operating conditions of temperatures close to 25 °C and residential pipes with an internal diameter of 20.9 mm and a flow velocity between 1.3 m/s and 1.78 m/s. This condition allows it to operate with minimal local energy loss and a low coefficient of loss, providing an improved service experience. Full article
(This article belongs to the Section Hydraulics and Hydrodynamics)
Show Figures

Figure 1

13 pages, 5924 KB  
Article
A Comparative Study of Two Common Pump-Controlled Hydraulic Circuits for Single-Rod Actuators
by Ahmed Imam, Mohamed Tolba and Nariman Sepehri
Actuators 2023, 12(5), 193; https://doi.org/10.3390/act12050193 - 3 May 2023
Cited by 3 | Viewed by 2691
Abstract
Pump-controlled hydraulic circuits are proven to be more efficient than conventional valve-controlled circuits. Pump-controlled hydraulic circuits for double rod cylinders are well developed and are in use in many practical applications. Existing pump-controlled circuits for single-rod actuators experience oscillation issues under specific operating [...] Read more.
Pump-controlled hydraulic circuits are proven to be more efficient than conventional valve-controlled circuits. Pump-controlled hydraulic circuits for double rod cylinders are well developed and are in use in many practical applications. Existing pump-controlled circuits for single-rod actuators experience oscillation issues under specific operating conditions; that is identified as a critical operating zone on the load-velocity plane. The challenge in these circuits is to find out the proper way to compensate for the differential flow at both sides of the cylinder in all operating conditions. The two main types of valves commonly used by researchers, to compensate for differential flow in single-rod cylinder circuits, are: pilot-operated check valves, and shuttle valves. In this research, a performance comparison between circuits equipped with either valves, in terms of the size of the critical zone and the oscillations’ characteristics, was accomplished. Simulation studies showed that the circuits that utilize pilot-operated check valves possesses smaller oscillatory zones and less severe oscillations, when compared to circuits with shuttle valves. Experimental work verified the simulation results and proved the accuracy of the mathematical models. Hence, pump-controlled circuits with pilot-operated check valves are recommended to be the basic platform for further efforts to solve the oscillation problem in pump-controlled circuits. Full article
(This article belongs to the Special Issue Actuators in 2022)
Show Figures

Figure 1

12 pages, 2736 KB  
Article
Optimization of the Well Start-Up Procedure and Operating Parameters for ESP Gas Well Dewatering
by Xiaolei Wang, Xuezhang Feng, Jinbo Liu, Jiangling Hong, Jinsong Yao, Honglei Liu, Zelin Liu and Guoqing Han
Sustainability 2023, 15(2), 1498; https://doi.org/10.3390/su15021498 - 12 Jan 2023
Viewed by 4436
Abstract
The Electrical Submersible Pump (ESP) systems were deployed in two gas wells for the dewatering of the gas reservoir. However, problems, such as the failure to start up the ESP, and changes in reservoir parameters occurred during the production. For the first problem, [...] Read more.
The Electrical Submersible Pump (ESP) systems were deployed in two gas wells for the dewatering of the gas reservoir. However, problems, such as the failure to start up the ESP, and changes in reservoir parameters occurred during the production. For the first problem, the well start-up operation records indicate that the ESP’s gas locking happened. To avoid this, an optimization method of the well start-up procedure for the ESP well with a check valve was correspondingly proposed, which can solve the problem without any workovers. Secondly, based on the working characteristics of the ESP and the nodal analysis method, a set of optimization methods for the operating parameters of ESPs were introduced to achieve the inflow and outflow balance. For one well, the original ESP system was planned to be installed after hydraulic fracturing. Traditionally, the ESP operating parameters were designed based on the production rate. However, in this case, the production rate and the ESP operating frequency were designed simultaneously to maximize the pump efficiency. Full article
(This article belongs to the Special Issue Numerical Analysis of Rock Mechanics and Crack Propagation)
Show Figures

Figure 1

15 pages, 8556 KB  
Article
Application of Tesla Valve’s Obstruction Characteristics to Reverse Fluid in Fish Migration
by Guorui Zeng, Maosen Xu, Jiegang Mou, Chenchen Hua and Chuanhao Fan
Water 2023, 15(1), 40; https://doi.org/10.3390/w15010040 - 22 Dec 2022
Cited by 7 | Viewed by 3637
Abstract
More and more activities have caused significant damage to the river environment, among which a typical problem of blocked fish migration is constantly attracting people’s attention. Nowadays, fishways are essential hydraulic facilities to solve such problems. Although a different fishway has a particular [...] Read more.
More and more activities have caused significant damage to the river environment, among which a typical problem of blocked fish migration is constantly attracting people’s attention. Nowadays, fishways are essential hydraulic facilities to solve such problems. Although a different fishway has a particular blocking effect on the water flow, the flow velocity of the vital positions of fish migration in the fishway could still be relatively high locally, which may pose a certain challenge to the fish migration (the higher flow velocity could lead to the increase in migratory energy consumption of fish). Therefore, further exploration of fish passing facilities may be required. As a check valve without movable parts, the Tesla valve is expected to be used in fish passing facilities because of its substantial obstruction to the reverse flow of internal fluid. This paper conducted numerical simulation experiments on the fish passage pipeline designed based on Tesla valves using the RNG (renormalization group) k-ε model. Grass carp were selected as the primary analysis object, and the simulation results were analyzed from the perspective of turbulence characteristics. The results showed that the fish passage pipeline based on the T45-R Tesla valve was better than that on the GMF (Gamboa, Morris and Forster) Tesla valve in velocity control. The velocity at the vital position of T45-R internal fluid was about 20% lower than that of GMF. The results of the velocity cloud diagram showed apparent high-velocity and low-velocity areas in the fish passage pipeline designed based on the T45-R Tesla valve. The high-velocity area was the vital position for fish upstream, and the maximum velocity variation range in this area was 0.904~1.478 m/s. At the same time, the flow in the low-velocity area is almost static water. The analysis illustrated that the resulting velocity environment could provide conditions for grass carp to move upstream successfully. The results of turbulent kinetic energy inside the fish passage pipeline showed that the maximum value of turbulent kinetic energy was only about 0.043 m2/s2, which could be friendly for fish upstream. In addition, the results show that pressure-related problems could not seem to have an excessive impact on fish migration, such as causing damage. Overall, the results further studied the feasibility of using the Tesla valve as a fish passage pipeline. Full article
(This article belongs to the Special Issue Biodiversity and Conservation of Freshwater Ecosystems)
Show Figures

Figure 1

17 pages, 4732 KB  
Article
Analysis of Energy Loss on a Tunable Check Valve through the Numerical Simulation
by Edward Lisowski, Grzegorz Filo and Janusz Rajda
Energies 2022, 15(15), 5740; https://doi.org/10.3390/en15155740 - 8 Aug 2022
Cited by 3 | Viewed by 3155
Abstract
The article presents a study of the flow through a tunable check valve used as a hydraulic lock in a system with an actuator. Special attention is given to energy losses of the liquid stream in the poppet gap. In the first stage [...] Read more.
The article presents a study of the flow through a tunable check valve used as a hydraulic lock in a system with an actuator. Special attention is given to energy losses of the liquid stream in the poppet gap. In the first stage of the research, CFD methods were used to determine the speed and pressure distributions for the fixed values of the input flow rate and the poppet position. The values of the jet angle and pressures determined based on the CFD results were used to build a simulation model of the entire hydraulic system in Matlab/Simulink environment. The influence of the spring parameters pressing the poppet against the valve seat on the pressure drop and thus on the amount of energy lost was investigated. In particular, the spring stiffness and initial tension were studied. The obtained results were used to develop guidelines for constructing a valve prototype. Finally, the results of simulation tests were verified based on the actual valve characteristic obtained on a test bench. Full article
(This article belongs to the Special Issue Computer-Aided Design of Hydraulic Systems)
Show Figures

Figure 1

19 pages, 9079 KB  
Article
Experimental Investigation of the Steady-State Flow Field with Particle Image Velocimetry on a Nozzle Check Valve and Its Dynamic Behaviour on the Pipeline System
by Zhengbai Chang and Jin Jiang
Energies 2022, 15(15), 5393; https://doi.org/10.3390/en15155393 - 26 Jul 2022
Cited by 5 | Viewed by 3160
Abstract
In the present work, to investigate the hydraulic losses and safe operation of nozzle check valves in industrial piping systems, the static characteristics of the valve and its dynamic behavior in the pipeline system were studied using an experimental bench with a visual [...] Read more.
In the present work, to investigate the hydraulic losses and safe operation of nozzle check valves in industrial piping systems, the static characteristics of the valve and its dynamic behavior in the pipeline system were studied using an experimental bench with a visual DN300 nozzle check valve. Besides, basing on the PIV (Particle Image Velocimetry) technique measures the valve steady-state flow field under the different flow rates. The study has shown that as the flow rate rises, the valve disc displacement slowly increases to 44 mm, then rapidly increases to a maximum displacement of 72 mm. When the Reynolds number exceeds 5 × 105, the relationship between pressure drop and flow obeys a quadratic function. The local vortex area formed by the flow passage near the downstream deflector expands with the flow improvement. As the increase of flowrate, at low flow operating conditions, the downstream flow velocity in the local high-speed area near the valve body increases; at medium operating conditions, the area’s flow velocity decreases; at high flow work, this local high-speed area disappears. When the fluid deceleration is lower than 4 m/s2, the dynamic behavior satisfies the quadratic curve when the maximum slope is only 0.354, which shows that this nozzle check valve has a favorable response to the system. Full article
Show Figures

Figure 1

18 pages, 7155 KB  
Article
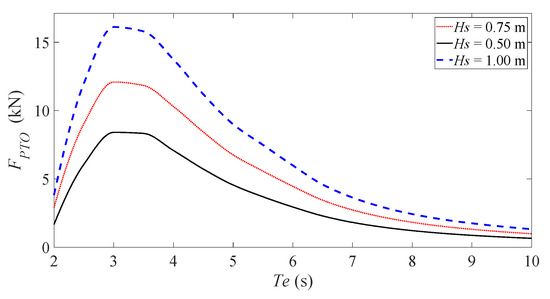
A Constant-Pressure Hydraulic PTO System for a Wave Energy Converter Based on a Hydraulic Transformer and Multi-Chamber Cylinder
by Chenglong Li, Dahai Zhang, Weijie Zhang, Xiaodong Liu, Ming Tan, Yulin Si and Peng Qian
Energies 2022, 15(1), 241; https://doi.org/10.3390/en15010241 - 30 Dec 2021
Cited by 12 | Viewed by 3321
Abstract
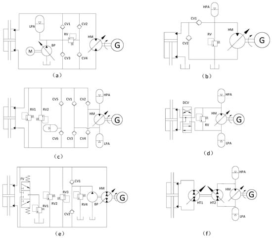
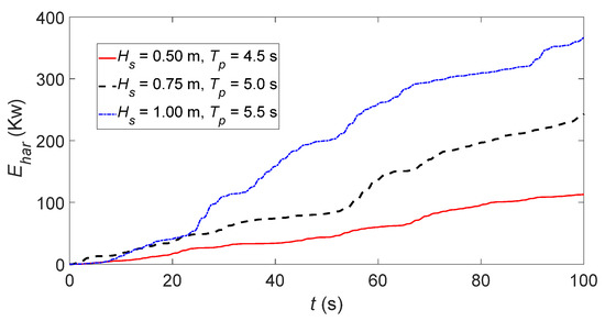
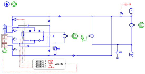
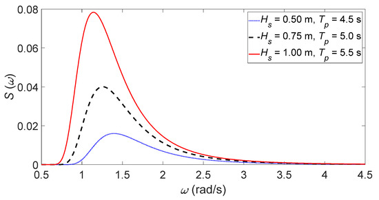
This paper presents a constant-pressure hydraulic PTO system that can convert stored pressure energy into electrical energy at a stable speed through hydraulic motors and generators. A multi-chamber cylinder can be connected to the main power generation circuit by check valves, and the [...] Read more.
This paper presents a constant-pressure hydraulic PTO system that can convert stored pressure energy into electrical energy at a stable speed through hydraulic motors and generators. A multi-chamber cylinder can be connected to the main power generation circuit by check valves, and the motor displacement can be controlled by a fuzzy controller to maintain the main power generation circuit under stable pressure. The hydraulic transformer can control the forces applied to the floater. The hydrodynamic parameters of the floater are calculated by AQWA, and the optimal PTO damping of the hydraulic system is analyzed as the target of transformer control. MATLAB/Simulink and AMESim are used to carry out the co-simulation. Three kinds of wave elevation time-series for the specific state are designed for the simulation. In the co-simulation, three approaches are carried out for the simulation including no control strategy, fuzzy control with a fixed transformer ratio, and fuzzy control with a variable transformer ratio. Under the fuzzy control with a fixed transformer ratio, the floater displacement and captured energy do not increase significantly, but the oil pressure fluctuation is very stable, which indicates that the fuzzy controller maintains the stability of the main power circuit. While under fuzzy control with a variable transformer ratio, the power generation is not larger than those under no control strategy or fuzzy control with a fixed transformer ratio, which proves that this hydraulic transformer concept is less efficient. Full article
Show Figures

Figure 1

13 pages, 5805 KB  
Article
Computational Fluid Dynamic Analysis of Flow Rate Performance of a Small Piezoelectric-Hydraulic Pump
by Phuc Nguyen Anh, Jae-Sung Bae and Jai-Hyuk Hwang
Appl. Sci. 2021, 11(11), 4888; https://doi.org/10.3390/app11114888 - 26 May 2021
Cited by 11 | Viewed by 3470
Abstract
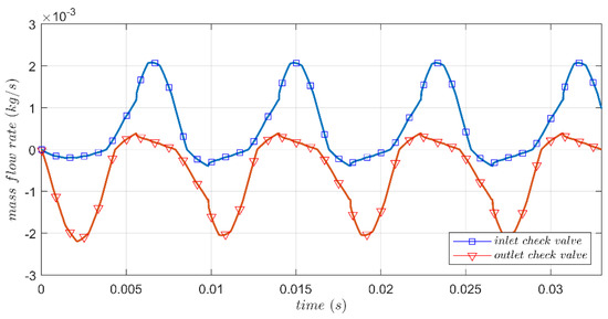
This paper investigates the transient flow rate performance of small piezoelectric-hydraulic pumps. In a previous study, a small piezoelectric hydraulic pump was designed and developed to be applicable to the braking systems of small- and medium-sized UAVs (unmanned aerial vehicles). To this end, [...] Read more.
This paper investigates the transient flow rate performance of small piezoelectric-hydraulic pumps. In a previous study, a small piezoelectric hydraulic pump was designed and developed to be applicable to the braking systems of small- and medium-sized UAVs (unmanned aerial vehicles). To this end, a thin plate spring check valve was designed in order to effectively discharge the flow in a single direction. The flow rate of the piezoelectric-hydraulic pump is an important criterion for evaluating pump efficiency. Therefore, a study on the parameters affecting such a flow rate is necessary to enhance the efficiency of piezoelectric hydraulic pumps used in brake systems. This study on small piezoelectric-hydraulic pumps is performed to accurately predict the flow rate using a CFD (Computational Fluid Dynamics) tool. In other words, an unsteady CFD method is applied to model the transient flow rate characteristics and the internal flow field of the fluid. The visualization of the internal flow field is evaluated for a better understanding of the flow fields inside the pump. Moreover, this work also illustrates the detailed motion of both the inlet and outlet check valves during the pump operation that fully reflects the phase shift between the check valves and the piston motion, all of which affect the flow rate performance of the pump. An experiment of flow rate characteristics was conducted on a designed piezoelectric-hydraulic pump, which verifies the validity of the CFD results. Full article
(This article belongs to the Section Aerospace Science and Engineering)
Show Figures

Figure 1

Back to TopTop