A Constant-Pressure Hydraulic PTO System for a Wave Energy Converter Based on a Hydraulic Transformer and Multi-Chamber Cylinder
Abstract
:1. Introduction
2. Hydraulic PTO System
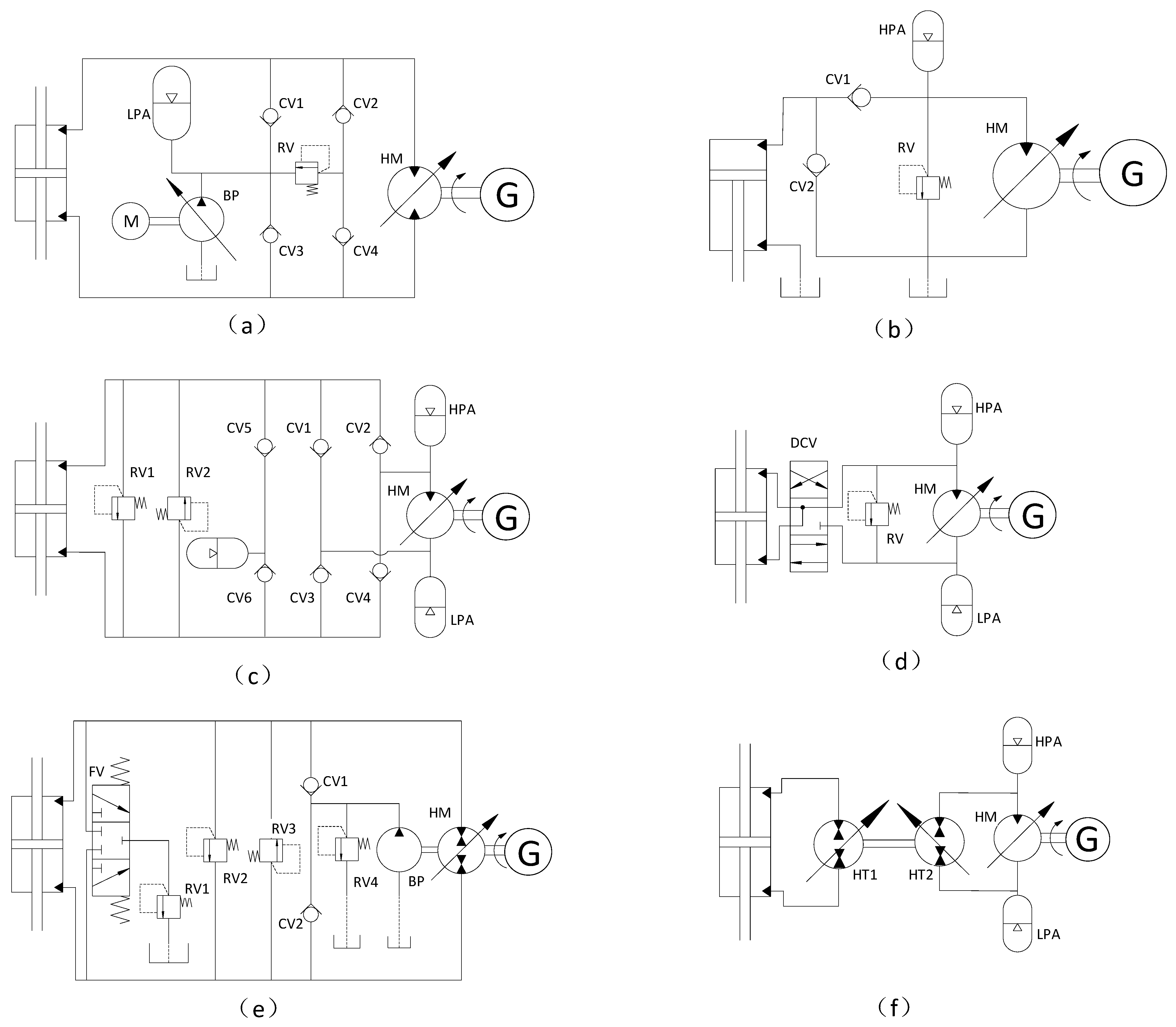
2.1. Multi-Concepts of PTO
2.2. PTO Concept
2.3. Hydraulic Transformer Multi-Chamber Cylinder
2.4. Multi-Chamber Cylinder
3. Hydrodynamics of the Point Floater WEC
3.1. Dynamic Equation
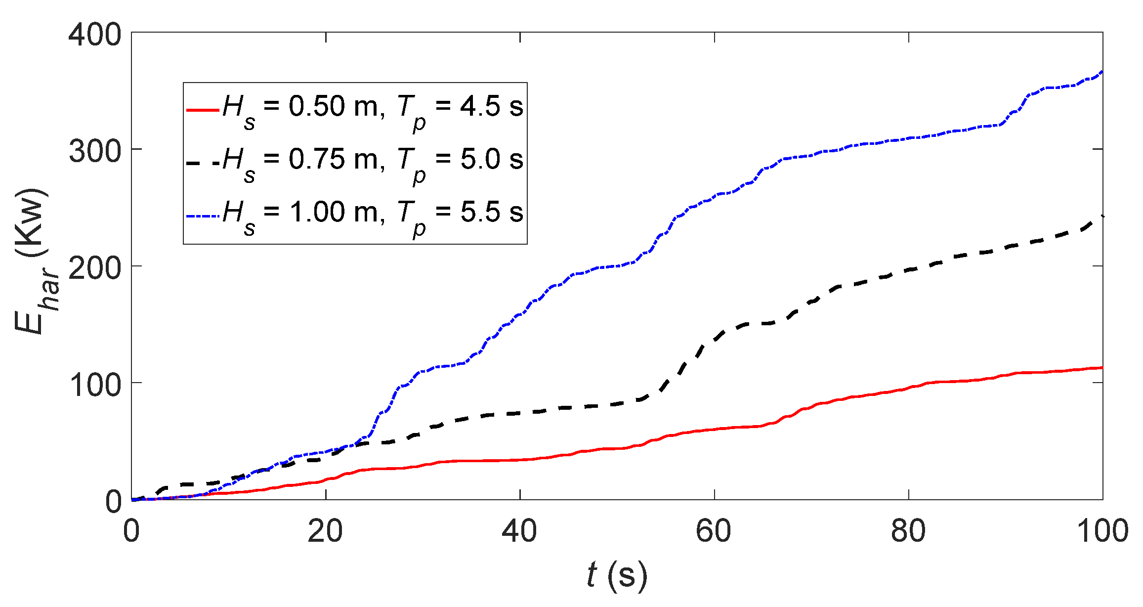
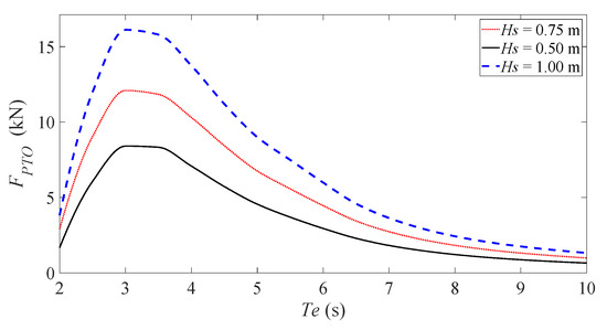
3.2. Hydrodynamics Performance Simulation
3.3. Hydrodynamic Model
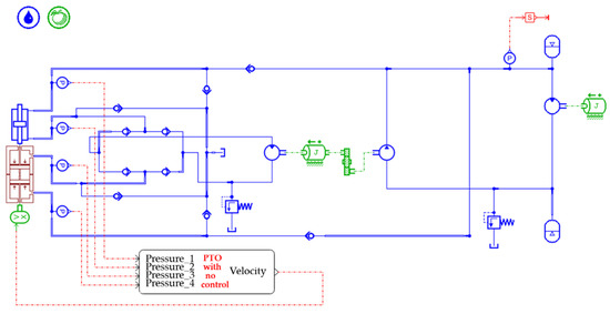
4. Co-Simulation
4.1. Wave Model
4.2. Full Model Design
4.3. Simulation
5. PTO Control Strategies
5.1. Motor Displacement Control
5.2. Parameter Control of Hydraulic Transformer
5.3. Full Model Design
5.4. Simulation
5.4.1. Fuzzy Control with a Fixed Transformer Ratio
5.4.2. Fuzzy Control with a Variable Transformer Ratio
6. Conclusions
Author Contributions
Funding
Informed Consent Statement
Acknowledgments
Conflicts of Interest
References
- Muetze, A.; Vining, J.G. Ocean wave energy conversion-a survey. Conference record of the 2006 IEEE industry applications conference forty-first IAS annual meeting. IEEE 2006, 3, 1410–1417. [Google Scholar] [CrossRef]
- Penalba, M.; Ringwood, J.V. A review of wave-to-wire models for wave energy converters. Energies 2016, 9, 506. [Google Scholar] [CrossRef] [Green Version]
- Windt, C.; Faedo, N.; Penalba, M.; Dias, F.; Ringwood, J.V. Reactive control of wave energy devices–the modelling paradox. Appl. Ocean Res. 2021, 109, 102574. [Google Scholar] [CrossRef]
- Faedo, N.; Scarciotti, G.; Astolfi, A.; Ringwood, J.V. Energy-maximising control of wave energy converters using a moment-domain representation. Control Eng. Pract. 2018, 81, 85–96. [Google Scholar] [CrossRef] [Green Version]
- Gaspar, J.F.; Calvário, M.; Kamarlouei, M.; Soares, C.G. Design tradeoffs of an oil-hydraulic power take-off for wave energy converters. Renew. Energy 2018, 129, 245–259. [Google Scholar] [CrossRef]
- Antonio, F.D.O. Wave energy utilization: A review of the technologies. Renew. Sustain. Energy Rev. 2010, 14, 899–918. [Google Scholar]
- Pecher, A.; Kofoed, J.P. (Eds.) Ocean engineering & oceanography. In Handbook of Ocean Wave Energy; Springer International Publishing: Cham, Switzerland, 2017; Volume 7, ISBN 9783319398884. [Google Scholar]
- Jusoh, M.A.; Ibrahim, M.Z.; Daud, M.Z.; Albani, A.; Mohd Yusop, Z. Hydraulic power take-off concepts for wave energy conversion system: A review. Energies 2019, 12, 4510. [Google Scholar] [CrossRef] [Green Version]
- Gaspar, J.F.; Calvário, M.; Kamarlouei, M.; Guedes Soares, C. Power take-off concept for wave energy converters based on oil-hydraulic transformer units. Renew. Energy 2016, 86, 1232–1246. [Google Scholar] [CrossRef]
- Hansen, R.H.; Kramer, M.M.; Vidal, E. Discrete Displacement Hydraulic Power Take-Off System for the Wavestar Wave Energy Converter. Energies 2013, 6, 4001–4044. [Google Scholar] [CrossRef]
- Penalba, M.; Sell, N.P.; Hillis, A.J.; Ringwood, J.V. Validating a Wave-to-Wire Model for a Wave Energy Converter—Part I: The Hydraulic Transmission System. Energies 2017, 10, 977. [Google Scholar] [CrossRef] [Green Version]
- Penalba, M.; Ringwood, J.V. A high-fidelity wave-to-wire model for wave energy converters. Renew. Energy 2019, 134, 367–378. [Google Scholar] [CrossRef]
- Costello, R.; Ringwood, J.V.; Weber, J. Comparison of Two Alternative Hydraulic PTO Concepts for Wave Energy Conversion. In Proceedings of the 9th European Wave and Tidal Energy Conference (EWTEC), Southampton, UK, 5–9 September 2011. [Google Scholar]
- Tri, N.M.; Truong, D.Q.; Thinh, D.H.; Binh, P.C.; Dung, D.T.; Lee, S.; Park, H.G.; Ahn, K.K. A novel control method to maximize the energy-harvesting capability of an adjustable slope angle wave energy converter. Renew. Energy 2016, 97, 518–531. [Google Scholar] [CrossRef]
- Cargo, C.J.; Hillis, A.J.; Plummer, A.R. Strategies for active tuning of Wave Energy Converter hydraulic power take-off mechanisms. Renew. Energy 2016, 94, 32–47. [Google Scholar] [CrossRef] [Green Version]
- Hansen, R.H. Design and Control of the Power Take-Off System for a Wave Energy Converter with Multiple Absorbers; Aalborg University, Department of Energy Technology: Aalborg, Denmark, 2013. [Google Scholar]
- Gaspar, J.F.; Kamarlouei, M.; Sinha, A.; Xu, H.; Calvário, M.; Faÿ, F.X.; Robles, E.; Soares, C.G. Speed control of oil-hydraulic power take-off system for oscillating body type wave energy converters. Renew. Energy 2016, 97, 769–783. [Google Scholar] [CrossRef]
- Hansen, R.H.; Andersen, T.O.; Pedersen, H.C.; Hansen, A.H. Control of a 420 kN discrete displacement cylinder drive for the Wavestar wave energy converter. In Proceedings of the ASME/BATH 2014 Symposium on Fluid Power & Motion Control, Bath, UK, 10–12 September 2014; pp. 1–10. [Google Scholar] [CrossRef]
- Cummins, W.E.; Iiuhl, W.; Uinm, A. The Impulse Response Function and Ship Motions; Schiffstechnik: Hamburg, Germany, 1962. [Google Scholar]
- Henriques, J.C.C.; Lopes, M.F.P.; Gomes, R.P.F.; Gato, L.M.C.; Falcão, A.F.O. On the annual wave energy absorption by two-body heaving WECs with latching control. Renew. Energy 2012, 45, 31–40. [Google Scholar] [CrossRef]
- Chen, Z. Hydraulic System Development and Power Performance Study of Wave Energy Power Supply Device for Mooring Platform. Master’s Thesis, Shandong University, Jinan, China, 2020. [Google Scholar]
- Hansen, A.H.; Pedersen, H.C. Optimal configuration of a discrete fluid power force system utilised in the PTO for WECs. Ocean Eng. 2016, 117, 88–98. [Google Scholar] [CrossRef]
- Du, S.X.; Hudson, D.A.; Price, W.G.; Temarel, P. An investigation into the hydrodynamic analysis of vessels with a zero or forward speed. Proc. Inst. Mech. Eng. Part M J. Eng. Marit. Environ. 2021, 226, 83–102. [Google Scholar] [CrossRef]
- Ahn, K.K.; Truong, D.Q.; Tien, H.H.; Yoon, J.I. An innovative design of wave energy converter. Renew. Energy 2012, 42, 186–194. [Google Scholar] [CrossRef]



















| Parameter | Value |
|---|---|
| Diameter | 5 |
| Height | 2 |
| Draft | 1 |
| Center of gravity | (−0.451, 0, 0) |
| Weight | 20,125 |
| Moment of inertia | 39,518.8 |
| Moment of inertia | 39,518.8 |
| Moment of inertia | 62,851.2 |
| e | ||||||||
|---|---|---|---|---|---|---|---|---|
| NB | NM | NS | ZERO | PS | PM | PB | ||
| de | NB | ZERO | PS | ZERO | PS | PS | PM | PB |
| NM | ZERO | PS | ZERO | PS | PS | PM | PB | |
| NS | ZERO | ZERO | ZERO | ZERO | PS | PM | PB | |
| ZERO | ZERO | ZERO | ZERO | ZERO | PS | PM | PB | |
| PS | ZERO | ZERO | PS | PS | PM | PM | PB | |
| PM | ZERO | PS | PS | PS | PM | PB | PB | |
| PB | ZERO | PS | PS | PM | PM | PB | PB | |
Publisher’s Note: MDPI stays neutral with regard to jurisdictional claims in published maps and institutional affiliations. |
© 2021 by the authors. Licensee MDPI, Basel, Switzerland. This article is an open access article distributed under the terms and conditions of the Creative Commons Attribution (CC BY) license (https://creativecommons.org/licenses/by/4.0/).
Share and Cite
Li, C.; Zhang, D.; Zhang, W.; Liu, X.; Tan, M.; Si, Y.; Qian, P. A Constant-Pressure Hydraulic PTO System for a Wave Energy Converter Based on a Hydraulic Transformer and Multi-Chamber Cylinder. Energies 2022, 15, 241. https://doi.org/10.3390/en15010241
Li C, Zhang D, Zhang W, Liu X, Tan M, Si Y, Qian P. A Constant-Pressure Hydraulic PTO System for a Wave Energy Converter Based on a Hydraulic Transformer and Multi-Chamber Cylinder. Energies. 2022; 15(1):241. https://doi.org/10.3390/en15010241
Chicago/Turabian StyleLi, Chenglong, Dahai Zhang, Weijie Zhang, Xiaodong Liu, Ming Tan, Yulin Si, and Peng Qian. 2022. "A Constant-Pressure Hydraulic PTO System for a Wave Energy Converter Based on a Hydraulic Transformer and Multi-Chamber Cylinder" Energies 15, no. 1: 241. https://doi.org/10.3390/en15010241
APA StyleLi, C., Zhang, D., Zhang, W., Liu, X., Tan, M., Si, Y., & Qian, P. (2022). A Constant-Pressure Hydraulic PTO System for a Wave Energy Converter Based on a Hydraulic Transformer and Multi-Chamber Cylinder. Energies, 15(1), 241. https://doi.org/10.3390/en15010241

