Sign in to use this feature.

Years

Between: -

Subjects

remove_circle_outline
remove_circle_outline
remove_circle_outline
remove_circle_outline
remove_circle_outline
remove_circle_outline
remove_circle_outline
remove_circle_outline
remove_circle_outline

Journals

remove_circle_outline
remove_circle_outline
remove_circle_outline
remove_circle_outline
remove_circle_outline
remove_circle_outline

Article Types

Countries / Regions

remove_circle_outline
remove_circle_outline
remove_circle_outline

Search Results (373)

Search Parameters:
Keywords = hollow particles

Order results
Result details
Results per page
Select all
Export citation of selected articles as:
12 pages, 3362 KB  
Article
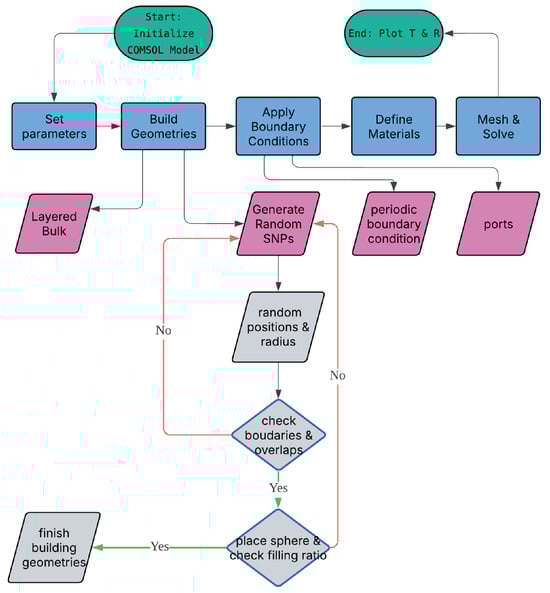
On the Effective Medium Theory for Silica Nanoparticles with Size Dispersion
by Feng Liu, Yao Xu and Xiaowei Li
Surfaces 2026, 9(1), 11; https://doi.org/10.3390/surfaces9010011 (registering DOI) - 17 Jan 2026
Abstract
Silica nanoparticles (SNPs) are pivotal in designing functional optical films, but accurately modeling their properties is hindered by the limitations of classical effective medium theories, which break down for larger particles and complex morphologies. We introduce a robust, effective medium theory that overcomes [...] Read more.
Silica nanoparticles (SNPs) are pivotal in designing functional optical films, but accurately modeling their properties is hindered by the limitations of classical effective medium theories, which break down for larger particles and complex morphologies. We introduce a robust, effective medium theory that overcomes these limitations by incorporating full Mie scattering solutions, thereby accounting for size-dependent and multipolar effects. Our model is comprehensively developed for unshelled, shelled, mixed, and hollow SNPs randomly dispersed in a host medium. Its accuracy is rigorously benchmarked against 3D finite-element method simulations. This work establishes a practical and reliable framework for predicting the optical response of SNP composites, significantly facilitating the rational design of high-performance coatings, such as anti-glare layers, with minimal computational cost. Full article
(This article belongs to the Special Issue Surface Engineering of Thin Films)
Show Figures

Figure 1

19 pages, 11708 KB  
Article
Highly Sensitive Measurement of the Refractive Index of Mesoporous Hollow Silica Microcapsules Using Whispering Gallery Mode Resonances
by Qisheng Xu, Sadok Kouz, Aatir Khan, Naheed Hossain, Nizar Bchellaoui and Abdel I. El Abed
Sensors 2026, 26(1), 250; https://doi.org/10.3390/s26010250 - 31 Dec 2025
Viewed by 443
Abstract
Monodisperse mesoporous hollow silica microcapsules present unique opportunities for advanced optical characterization due to their tunable nanostructure, high porosity and easy functionalization. A critical and challenging parameter in the optimization of these applications is the accurate determination of the effective refractive index, which [...] Read more.
Monodisperse mesoporous hollow silica microcapsules present unique opportunities for advanced optical characterization due to their tunable nanostructure, high porosity and easy functionalization. A critical and challenging parameter in the optimization of these applications is the accurate determination of the effective refractive index, which governs light propagation and confinement within the nanostructured matrix of such mesoporous materials. In this study, individual mesoporous hollow silica microcapsules doped with Rhodamine B dye were analysed optically by exploiting whispering gallery mode (WGM) resonances, enabling non-destructive, single-particle refractometry with nanostructural sensitivity. Fourier Transform analysis of the fluorescence emission spectra revealed sharply defined, periodically spaced WGM peaks. For microcapsules with an 88 μm diameter, the measured intermodal spacing (Δλ = 1.296 nm) yielded an effective refractive index of 1.164. The measured value of the effective refractive index was cross-validated using Lorenz–Lorentz and Bruggeman effective medium models, both predicting porosity values (~63%) that closely match independent Brunauer–Emmett–Teller (BET) nitrogen adsorption measurements. The excellent agreement between optical and adsorption-based porosity demonstrates that WGM spectroscopy combined with Fourier analysis is a powerful, label-free, and non-invasive technique for correlating nanoscale porosity with macroscopic optical properties. This approach is widely applicable to single-particle analyses of nanostructured dielectric materials and opens new possibilities for in situ optical metrology in the development of advanced photonic, catalytic, and biomedical platforms. Full article
(This article belongs to the Special Issue Optofluidic Sensors)
Show Figures

Figure 1

20 pages, 9468 KB  
Article
Numerical Study on Heat Transfer, Deformation, and Breakup of Flying Droplets During Gas Atomization of Molten Aluminum
by Yi Wang, Shanzheng Huang, Bao Wang, Jian’an Zhou and Changyong Chen
Metals 2026, 16(1), 37; https://doi.org/10.3390/met16010037 - 28 Dec 2025
Viewed by 212
Abstract
The heat transfer behavior of flying molten droplets during gas atomization significantly impacts the performance of metal powders, and the cooling, deformation, breakup, and defect formation processes of these flying droplets are closely interrelated. In this study, a mathematical model was developed by [...] Read more.
The heat transfer behavior of flying molten droplets during gas atomization significantly impacts the performance of metal powders, and the cooling, deformation, breakup, and defect formation processes of these flying droplets are closely interrelated. In this study, a mathematical model was developed by combining the k-ε turbulence model, the VOF model, and the solidification/melting model to determine the cooling and solidification process of a flying molten droplet. The relationship between the atomization parameters and the cooling rate of the molten droplet, as well as the mechanisms of hollow powder formation, was investigated. The results indicate that an increase in the initial temperature of the molten droplet resulted in a delay in its initial solidification time, while its cooling rate remained essentially unchanged. The cooling rate of the molten droplet increased with the increase in the gas velocity but decreased with the increase in the droplet diameter and gas temperature. Among these factors, the droplet diameter had the greatest impact on the cooling rate. During the solidification process, when the droplet’s surface layer was fully solidified, the trapped gas failed to escape and eventually became encapsulated within the solidified particle, resulting in the formation of hollow powder. Full article
Show Figures

Figure 1

16 pages, 2948 KB  
Article
Visualizing the Effect of Process Pause on Virus Entrapment During Constant Flux Virus Filtration
by Wenbo Xu, Xianghong Qian, Hironobu Shirataki, Daniel Straus and Sumith Ranil Wickramasinghe
Membranes 2026, 16(1), 6; https://doi.org/10.3390/membranes16010006 - 26 Dec 2025
Viewed by 458
Abstract
Virus filtration is an essential unit operation used to validate clearance of adventitious virus during the manufacture of biopharmaceutical products such as monoclonal antibodies. Obtaining at least a 10,000-fold reduction in virus particles in the permeate is challenging as monoclonal antibodies are about [...] Read more.
Virus filtration is an essential unit operation used to validate clearance of adventitious virus during the manufacture of biopharmaceutical products such as monoclonal antibodies. Obtaining at least a 10,000-fold reduction in virus particles in the permeate is challenging as monoclonal antibodies are about half the size of the virus particles. Minute virus of mice, FDA-recommended model adventitious virus, was labeled with a fluorescent dye. Laser scanning confocal microscopy was used to determine the location of virus entrapment within the virus filtration membrane. Three different hollow fiber membranes made of regenerated cellulose and polyvinylidene fluoride were tested. Feed streams consisted of MVM spiked in buffer and MVM spiked in 5 g L−1 bovine serum albumin known to contain aggregates similar in size to the MVM. After filtering the feed, a buffer flush was used, with and without 30 min pause before the buffer flush. For all virus filters, a 30 min process pause led to broadening and movement of the virus entrapment zone deeper into the membrane. The presence of aggregates led to greater broadening of the entrapment zone. Both effects could lead to reduced virus clearance. Visualization of virus entrapment helps improve understanding of the behavior of virus filtration membranes. Full article
Show Figures

Figure 1

15 pages, 1740 KB  
Article
The Influence of Zinc Oxide Nanoparticles on Dispersion, Rheology, and Mechanical Properties of Epoxy-Based Composites
by Tsz Ting Wong, Solange Amigues and Firas Awaja
Polymers 2025, 17(24), 3253; https://doi.org/10.3390/polym17243253 - 6 Dec 2025
Viewed by 511
Abstract
The impact of zinc oxide (ZnO) nanoparticles on the dispersion, rheological behaviour, and mechanical properties of epoxy-based composites was investigated. Through experimental examinations, we found that 100 nm ZnO with a 4 wt.% content, when incorporated into epoxy, demonstrated homogeneous dispersion. Conversely, an [...] Read more.
The impact of zinc oxide (ZnO) nanoparticles on the dispersion, rheological behaviour, and mechanical properties of epoxy-based composites was investigated. Through experimental examinations, we found that 100 nm ZnO with a 4 wt.% content, when incorporated into epoxy, demonstrated homogeneous dispersion. Conversely, an increase in ZnO nanoparticle content led to particle agglomeration within the composite’s core. Rheology tests revealed that the 4 wt.% ZnO/epoxy mixture exhibited the lowest shear stress value, surpassing even the neat epoxy. Additionally, theoretical models were employed to evaluate the stress–strain properties of the ZnO/epoxy with the hollow glass fibre composite system. The study demonstrates the critical role of ZnO nanoparticle content in achieving dispersion and mechanical strength without the need for chemical solvents or surface modifications. Furthermore, variations in ZnO content within the composite resulted in a differing Young’s Modulus and UV absorbability, highlighting the importance of nanoparticle concentration in determining material properties. The study also delves into the effects of core diameter, length of hollow glass fibres (HGF), and adhesive layer thickness on stress transfer and strain deformation mechanisms within the composite system. Full article
(This article belongs to the Section Polymer Composites and Nanocomposites)
Show Figures

Figure 1

23 pages, 5008 KB  
Article
Analysis of Fouling in Hollow Fiber Membrane Distillation Modules for Desalination Brine Reduction
by Hyeongrak Cho, Seoyeon Lee, Yongjun Choi, Sangho Lee and Seung-Hyun Kim
Membranes 2025, 15(12), 371; https://doi.org/10.3390/membranes15120371 - 2 Dec 2025
Viewed by 596
Abstract
Membrane distillation (MD) is a promising technology for reducing the volume of high-salinity brines generated from desalination plants, yet limited knowledge exists regarding its fouling behavior under long-term operation. In this study, fouling was investigated through the autopsy of a hollow fiber MD [...] Read more.
Membrane distillation (MD) is a promising technology for reducing the volume of high-salinity brines generated from desalination plants, yet limited knowledge exists regarding its fouling behavior under long-term operation. In this study, fouling was investigated through the autopsy of a hollow fiber MD module operated for 120 days in a direct contact membrane distillation (DCMD) configuration using real desalination brine. Despite stable salt rejection exceeding 99%, a gradual decline in flux and permeability was observed, indicating progressive fouling and partial wetting. Post-operation analyses, including SEM, EDS, ICP-OES, and FT-IR, revealed that the dominant foulants were inorganic scales, particularly calcium carbonate (CaCO3), with minor contributions from suspended particles (SiO2, Fe) and organic matter. Fouling was more severe in the inlet and inner regions of the module due to intensified temperature and concentration polarization, which promoted supersaturation and scale deposition. These combined effects led to a reduction in membrane hydrophobicity and liquid entry pressure, ultimately accelerating partial wetting and performance deterioration. The findings provide valuable insights into the spatial fouling behavior and mechanisms in MD systems, highlighting the importance of hydrodynamic optimization and fouling mitigation strategies for long-term brine concentration applications. Full article
(This article belongs to the Special Issue Membrane Distillation: Module Design and Application Performance)
Show Figures

Figure 1

21 pages, 4825 KB  
Article
Synergy in Sonogashira Cross-Coupling Reactions with a Magnetic Janus-Type Catalyst
by Majid Vafaeezadeh, Fatemeh Rajabi, Xuanya Qiu, Marco A. M. Tummeley, Paul Hausbrandt, Sven Schaefer, Alina Ouissa, Anna Demchenko, Johannes L’huillier, Volker Schünemann, Wolfgang Kleist and Werner R. Thiel
Catalysts 2025, 15(12), 1123; https://doi.org/10.3390/catal15121123 - 1 Dec 2025
Viewed by 890
Abstract
This work describes the straightforward synthesis of a novel heterogeneous palladium catalyst immobilized on magnetic Janus-type silica particles coated with an amphiphilic ionic liquid (IL) layer. The material was prepared via a one-pot process wherein TEOS (tetraethoxysilane) and a bis(triethoxysilane) IL precursor are [...] Read more.
This work describes the straightforward synthesis of a novel heterogeneous palladium catalyst immobilized on magnetic Janus-type silica particles coated with an amphiphilic ionic liquid (IL) layer. The material was prepared via a one-pot process wherein TEOS (tetraethoxysilane) and a bis(triethoxysilane) IL precursor are combined to form hollow shells. The IL motifs are selectively located on the outer surface of the hollow particles and serve as centers for the immobilization of palladium species on the material’s surface. The outer surface also hosts magnetic nanoparticles in close proximity to the palladium sites. Thanks to the uniform coverage of the surface with the amphiphilic IL functionality, the material exhibits a well-balanced wettability with reaction components of different polarities. The catalyst’s activity was tested in the Sonogashira cross-coupling reaction of terminal acetylenes and iodobenzene derivatives in water as the solvent. The results show that the mixed palladium–iron oxide catalyst exhibits higher activity than materials containing either immobilized palladium or iron oxide alone, suggesting a synergistic effect in this reaction. Additionally, the reaction proceeds well in the absence of expensive organic ligands and commonly employed additives such as copper co-catalysts or phase transfer catalysts. Furthermore, the material was also used in the oxidative Sonogashira coupling reaction of phenylboronic acid and phenylacetylene. The catalyst can be easily separated using an external magnet and can be reused several times. The feasibility of producing diphenylacetylene on a gram scale via the Sonogashira cross-coupling reaction was also investigated. Full article
(This article belongs to the Special Issue Design and Synthesis of Nanostructured Catalysts, 3rd Edition)
Show Figures

Graphical abstract

21 pages, 7229 KB  
Article
Thermodynamic Phase Control of Poly(TFEMA) Nucleation and Surface Deposition in Supercritical CO2–Toluene
by James R. Zelaya and Gary C. Tepper
Colloids Interfaces 2025, 9(6), 78; https://doi.org/10.3390/colloids9060078 - 25 Nov 2025
Viewed by 365
Abstract
The aim of this study was to investigate the nucleation, growth, and surface deposition of poly(2,2,2-trifluoroethyl methacrylate) [poly(TFEMA)] from the one-phase, cloud point, and two-phase regions of a supercritical CO2–toluene solvent. A ternary mixture of 20 wt% toluene + 79 wt% [...] Read more.
The aim of this study was to investigate the nucleation, growth, and surface deposition of poly(2,2,2-trifluoroethyl methacrylate) [poly(TFEMA)] from the one-phase, cloud point, and two-phase regions of a supercritical CO2–toluene solvent. A ternary mixture of 20 wt% toluene + 79 wt% scCO2 + 1 wt% poly(TFEMA) at 40.0 °C was exposed to a fluorine-doped tin oxide (FTO) surface for 30 min at pressures placing the solution in (i) a one-phase region (15.86 MPa), (ii) the cloud point (12.37 MPa), and (iii) a two-phase region (8.96 MPa). Using the Altunin–Gadetskii–Haar–Gallagher–Kell (AG–HGK) equation of state (EOS), the corresponding CO2 densities are 793.9, 729.2, and 477.8 kg m−3. Scanning electron microscopy (SEM) and particle-size analysis (sample sizes N = 852–1177) show particle-size distributions (PSDs) that are well described by the following lognormal form: the mean diameter increases monotonically with a decrease in pressure (1.767 μm → 2.605 μm → 2.863 μm), while dispersion tightens slightly near the cloud point (coefficient of variation, CV: ≈0.47 → 0.44) and then broadens strongly in the two-phase region (CV ≈ 1.02). Morphologies transition from sparse, compact islands (one-phase) to agglomerated, necked spheres (cloud point) and finally hierarchical populations containing hollow/pitted large particles (two-phase). These outcomes are consistent with a phase-state-controlled shift in nucleation pathways, as follows: from heterogeneous surface nucleation in the one-phase regime to homogeneous nucleation with agglomeration at the cloud point, and to homogeneous nucleation with coalescence and solvent capture in the two-phase regime. The results provide a mechanistic basis and practical design rules for pressure-programmable control of fluoropolymer coatings prepared from scCO2/aromatic-cosolvent systems. Full article
Show Figures

Figure 1

11 pages, 1122 KB  
Article
Processing the Inner Surfaces of Hollow Ceramic Samples with the Use of Fast Argon Atom Beams
by Alexander S. Metel, Marina A. Volosova, Enver S. Mustafaev, Yury A. Melnik and Sergey N. Grigoriev
Plasma 2025, 8(4), 47; https://doi.org/10.3390/plasma8040047 - 21 Nov 2025
Viewed by 368
Abstract
To increase the wear resistance of a hollow ceramic product, it is necessary to apply wear-resistant coatings to all its surfaces, including the internal surfaces. Before the coating deposition, the surface must be processed with a beam of energetic particles to ensure its [...] Read more.
To increase the wear resistance of a hollow ceramic product, it is necessary to apply wear-resistant coatings to all its surfaces, including the internal surfaces. Before the coating deposition, the surface must be processed with a beam of energetic particles to ensure its adhesion. In this study, a scheme for processing internal surfaces of hollow cylinders with fast argon atoms is proposed and tested. Simultaneous treatment of all surfaces of the rotating ceramic cylinder allowed for deposition of a uniform TiB2 coating on both sides of the cylinder and a decrease in the abrasion wear by several times. Full article
Show Figures

Figure 1

25 pages, 5741 KB  
Article
Stabilizing the Localized Surface Plasmon Resonance (LSPR) of Citrate-Synthesized Metal Nanoparticles in Organic Solvents
by Jacob P. Magdon, Matthew J. Jasienski, Madison R. Waltz, Gabrielle A. Grzymski, Calvin Chen, Arion M. Solomon, Minh Dang Nguyen, Jong Moon Lee, John C. Deàk, T. Randall Lee and Riddhiman Medhi
Materials 2025, 18(22), 5246; https://doi.org/10.3390/ma18225246 - 20 Nov 2025
Viewed by 870
Abstract
Gold–silver nanoshells (GS-NSs) are hollow spherical nanoparticles with an alloyed Ag-Au shell. GS-NSs exhibit a tunable localized surface plasmon resonance (LSPR) in the visible to near-IR wavelengths as a function of composition and shell thickness and offer greater stability across pH ranges compared [...] Read more.
Gold–silver nanoshells (GS-NSs) are hollow spherical nanoparticles with an alloyed Ag-Au shell. GS-NSs exhibit a tunable localized surface plasmon resonance (LSPR) in the visible to near-IR wavelengths as a function of composition and shell thickness and offer greater stability across pH ranges compared to other metal nanoparticles. These properties make GS-NSs promising materials for diagnostics, photothermal therapy, and photocatalysis. However, current research has explored GS-NSs only in aqueous systems, since they immediately aggregate in other solvents, limiting their utility. This paper provides an in-depth study of the choice and effect of non-thiol ligands on the stability and phase-transfer of GS-NSs from aqueous to non-aqueous solvents, such as ethylene glycol, tetrahydrofuran, dichloromethane, and toluene. Ligand exchange for functionalization of GS-NSs was performed with Triton X-100 (TX100), sodium stearate (NaSt), polyvinylpyrrolidone (PVP), and hydroxypropyl cellulose (HPC), prior to phase-transfer. The nanoparticles were phase-transferred to the non-aqueous solvents, and the stability of the colloids in the various solvents before and after functionalization was recorded with UV–visible spectroscopy, dynamic light scattering (DLS), zeta potential (ζ), scanning electron microscopy (SEM), and transmission electron microscopy (TEM). The study was also extended to include silver nanoparticles (AgNPs) and gold nanoparticles (AuNPs) to evaluate broad-range applicability. Among the ligands studied, HPC functionalization demonstrated the widest range of phase-transfer stability across 21 days for all three particle systems studied. UV–vis spectroscopy demonstrated sustained LSPR integrity after HPC functionalization in EG, THF, and DCM. SEM, TEM, and hydrodynamic size measurements by DLS further confirmed no aggregation in EG, THF, and DCM but suggested possible twinning or clustering in the solution. Overall, this work successfully identified non-toxic alternatives to expand the LSPR stability of citrate-synthesized metal nanoparticles in organic solvents. Full article
Show Figures

Graphical abstract

22 pages, 3634 KB  
Article
Spinning and Tactile Hand/Wear Comfort Characteristics of PET/Co-PET Hollow Fabrics Made of Inorganic Particles Embedded Sheath/3-Core Bicomponent Yarns
by Jiman Kang and Hyunah Kim
Materials 2025, 18(22), 5188; https://doi.org/10.3390/ma18225188 - 14 Nov 2025
Viewed by 544
Abstract
This paper reports the spinning and wear comfort properties of polyethylene terephthalate (PET)/copolymer-PET (Co-PET) hollow yarns and their fabrics, as well as the effect of the wt.% of inorganic particles embedded in the core of the bicomponent yarns. The results are discussed in [...] Read more.
This paper reports the spinning and wear comfort properties of polyethylene terephthalate (PET)/copolymer-PET (Co-PET) hollow yarns and their fabrics, as well as the effect of the wt.% of inorganic particles embedded in the core of the bicomponent yarns. The results are discussed in terms of the types and amounts of inorganic particles (titanium dioxide (TiO2) and calcium carbonate (CaCO3)) embedded in the sheath of the bi-component yarns (Kolon semi-dull (KSD), Kolon full-dull (KFD), and Kolon calcium carbonate (KCC) PET/Co-PET yarns). The three sheath/3-core bicomponent yarns developed in this study exhibited good spinnability and weavability with relatively strong tenacity and breaking strain. Their optimal spinning conditions were determined. The KCC PET/Co-PET fabric showed the greatest hollowness ratio, followed by the KFD PET/Co-PET and KSD PET/Co-PET fabrics. This might be attributed to the higher wt.% (2.5 wt.%) of CaCO3 particles embedded in the sheath of the KCC PET/Co-PET yarns and to the larger particle size (0.8 μm) of CaCO3. Regarding the wear comfort, the moisture management system (MMT) test indicated that the KFD PET/Co-PET fabric is suitable for market applications because of its good moisture absorption and rapid drying. The KFD PET/Co-PET fabric is useful for winter clothing applications because of its relatively high heat retention rate and lack of durability issues with washing. An examination of the wearing performance for fitness with a tactile hand feel showed that KFD and KCC/Co-PET fabrics imparted a softer tactile hand feel than the KSD PET/Co-PET fabric. On the other hand, the KCC PET/Co-PET fabric was assumed to have some issues with wearing durability. Full article
(This article belongs to the Section Smart Materials)
Show Figures

Graphical abstract

10 pages, 6055 KB  
Proceeding Paper
WISPFI Experiment: Prototype Development
by Josep Maria Batllori, Michael H. Frosz, Dieter Horns and Marios Maroudas
Phys. Sci. Forum 2025, 11(1), 4; https://doi.org/10.3390/psf2025011004 - 31 Oct 2025
Viewed by 356
Abstract
Axions and axion-like particles (ALPs) are well-motivated dark matter (DM) candidates that couple with photons in external magnetic fields. The parameter space around m a 50 meV remains largely unexplored by haloscope experiments. We present the first prototype of Weakly Interacting Sub-eV [...] Read more.
Axions and axion-like particles (ALPs) are well-motivated dark matter (DM) candidates that couple with photons in external magnetic fields. The parameter space around m a 50 meV remains largely unexplored by haloscope experiments. We present the first prototype of Weakly Interacting Sub-eV Particles (WISP) Searches on a Fiber Interferometer (WISPFI), a table-top, model-independent scheme based on resonant photon–axion conversion in a hollow-core photonic crystal fiber (HC-PCF) integrated into a Mach–Zehnder interferometer (MZI). Operating near a dark fringe with active phase-locking, combined with amplitude modulation, the interferometer converts axion-induced photon disappearance into a measurable signal. A 2 W, 1550 nm laser is coupled with a 1 m-long HC-PCF placed inside a ∼2 T permanent magnet array, probing a fixed axion mass of m a 49 meV with a projected sensitivity of g a γ γ 1.3× 10 9 GeV−1 for a measurement time of 30 days. Future upgrades, including pressure tuning of the effective refractive index and implementation of a Fabry–Pérot cavity, could extend the accessible mass range and improve sensitivity, establishing WISPFI as a scalable platform to explore previously inaccessible regions of the axion parameter space. Full article
(This article belongs to the Proceedings of The 19th Patras Workshop on Axions, WIMPs and WISPs)
Show Figures

Figure 1

19 pages, 5496 KB  
Article
Discrete Meta-Modeling and Parameter Calibration of Harvested Alfalfa Stalks
by Jianji Wang, Baolong Geng, Zhikai Yang, Jinlong Yang, Keping Zhang and Yangrong Meng
Agronomy 2025, 15(10), 2390; https://doi.org/10.3390/agronomy15102390 - 15 Oct 2025
Cited by 1 | Viewed by 504
Abstract
Addressing the problem of lacking accurate and reliable contact parameters and bonding parameters in the simulation of the mashing process during the harvesting of alfalfa, this study takes the stems of alfalfa at the harvesting stage as the research object. The geometric dimensions [...] Read more.
Addressing the problem of lacking accurate and reliable contact parameters and bonding parameters in the simulation of the mashing process during the harvesting of alfalfa, this study takes the stems of alfalfa at the harvesting stage as the research object. The geometric dimensions and related intrinsic parameters of the stems were measured. Using the Enhanced Discrete Element Method (EDEM) software, a multi-scale discrete element flexible bonding model of alfalfa stems was established based on region-specific parameters. The entire alfalfa stem was divided into three parts: the top, middle, and root sections. A multi-scale particle aggregation model of hollow stems was created using the Hertz-Mindlin with bonding model. The contact parameters between alfalfa stems at the harvesting stage and PU rubber were determined using a mathematical model based on quadratic polynomial fitting curves. The results showed that the shear modulus of the top, middle, and root sections of the alfalfa stems were 24.96 MPa, 29.60 MPa, and 10.48 MPa, respectively. The coefficients of restitution between the top, middle, and root sections of the alfalfa stems and PU rubber were 0.426, 0.375, and 0.386, respectively; the static friction coefficients were 0.613, 0.667, and 0.422, respectively; and the rolling friction coefficients were 0.213, 0.226, and 0.292, respectively. The relative error between the simulated and measured values of the angle of repose was less than 3%, effectively representing the mechanical characteristics of alfalfa stems at the harvesting stage bending and breaking under impact. This study aims to establish a discrete element flexible model of alfalfa stems at the harvesting stage and accurately calibrate the contact parameters with typical rubber materials, thereby addressing the lack of reliable bonding and contact parameters in existing simulations of the mashing process. Full article
(This article belongs to the Section Precision and Digital Agriculture)
Show Figures

Figure 1

13 pages, 2859 KB  
Article
Effects of Tool Rotational Speed on the Microstructure and Properties of Friction Stir Welded AZ61 Magnesium Alloy Joints
by Xihong Jin, Minjie He, Yongzhang Su, Hongfei Li, Xuhui Feng, Na Xie, Jiaxin Huang and Jian Peng
Metals 2025, 15(10), 1128; https://doi.org/10.3390/met15101128 - 10 Oct 2025
Viewed by 458
Abstract
Magnesium alloys, characterized by high specific strength and low density, have high potential for applications in transportation and aerospace. Nevertheless, ensuring the reliable joining of thin-walled components remains a major technical challenge. This study examines how rotational speed affects the microstructure and mechanical [...] Read more.
Magnesium alloys, characterized by high specific strength and low density, have high potential for applications in transportation and aerospace. Nevertheless, ensuring the reliable joining of thin-walled components remains a major technical challenge. This study examines how rotational speed affects the microstructure and mechanical properties of friction stir welded AZ61 magnesium alloy hollow profiles (3 mm thick), with particular focus on the underlying mechanisms. The results show that higher rotational speed during friction stir welding promotes dynamic recrystallization and weakens the basal texture. It also affects microstructural homogeneity, where an optimal rotational speed produces a relatively uniform hybrid microstructure consisting of refined recrystallized and un-recrystallized regions. This balance enhances both texture strengthening and microstructural optimization. The weld joint fabricated at a rotational speed of 1500 rpm showed the best overall mechanical properties, with ultimate tensile strength, yield strength, and elongation reaching peak values of 286.7 MPa, 154.7 MPa, and 9.7%, respectively. At this speed, the average grain size in the weld nugget zone was 4.92 μm, and the volume fraction of second-phase particles was 0.67%. This study establishes a critical process foundation for the reliable joining of thin-walled magnesium alloy structures. The optimized parameters serve as valuable guidelines for engineering applications in lightweight transportation equipment and aerospace manufacturing. Full article
Show Figures

Figure 1

14 pages, 3481 KB  
Article
Fabrication of Mechanically Robust Water-Soluble Core Molds and Experimental Validation to Manufacture a Composite Part
by Tianbo Yang, Lei Tan, Yuntao Fu, Ziwen Sun, Yang Chen, Wei Luo, Shengtai Zhou, Mei Liang and Huawei Zou
Appl. Sci. 2025, 15(18), 10039; https://doi.org/10.3390/app151810039 - 14 Sep 2025
Viewed by 923
Abstract
In this work, a core mold which combines excellent high-temperature compressive properties and rapid water solubility was successfully fabricated by using polyvinyl alcohol (PVA) as the adhesive and quartz sands as reinforcing particles. The influence of the molecular weight and alcoholysis degree of [...] Read more.
In this work, a core mold which combines excellent high-temperature compressive properties and rapid water solubility was successfully fabricated by using polyvinyl alcohol (PVA) as the adhesive and quartz sands as reinforcing particles. The influence of the molecular weight and alcoholysis degree of PVA, the concentration of PVA and the size of the quartz sands on the compressive performance and water penetration rate of core molds was studied in detail. The results revealed that core molds which were prepared using PVA-4 (i.e., a degree of polymerization of 2400 and an alcoholysis degree of PVA of 88%) and 160–200 mesh quartz sands with a mass ratio of 1.2:10 possessed a 160 °C compressive strength of 7.4 MPa, a 160 °C compressive modulus of 179.3 MPa and 50 °C water penetration rate of 0.94 mm/s. Furthermore, a validation experiment was conducted to verify the efficacy of using the as-prepared core mold to fabricate a hollow composite part, which shows a promising application in industrial sectors. Full article
(This article belongs to the Section Materials Science and Engineering)
Show Figures

Figure 1

Back to TopTop