Sign in to use this feature.

Years

Between: -

Subjects

remove_circle_outline
remove_circle_outline
remove_circle_outline
remove_circle_outline
remove_circle_outline
remove_circle_outline
remove_circle_outline
remove_circle_outline
remove_circle_outline

Journals

remove_circle_outline
remove_circle_outline
remove_circle_outline
remove_circle_outline
remove_circle_outline
remove_circle_outline
remove_circle_outline
remove_circle_outline
remove_circle_outline
remove_circle_outline
remove_circle_outline
remove_circle_outline
remove_circle_outline
remove_circle_outline

Article Types

Countries / Regions

remove_circle_outline
remove_circle_outline
remove_circle_outline
remove_circle_outline
remove_circle_outline

Search Results (3,097)

Search Parameters:
Keywords = high-speed flows

Order results
Result details
Results per page
Select all
Export citation of selected articles as:
8 pages, 1444 KB  
Article
ElectroHydroDynamic Manipulation of Rising Bubbles
by Aaron Albuja, Juan Bacuy, Fernando Almeida, Luis Carrión, Byron Cortez, Josué Pazmiño, César Portero, Wilmer Suárez and Christian Narváez-Muñoz
Fluids 2026, 11(4), 102; https://doi.org/10.3390/fluids11040102 - 17 Apr 2026
Abstract
This study examines the electrohydrodynamic (EHD) behavior of air bubbles rising in deionized water under a non-uniform electric field, with particular emphasis on the influence of applied voltage (0.5–3.0 kV) and gas flow rates of 30 and 40 mL min1 (corresponding [...] Read more.
This study examines the electrohydrodynamic (EHD) behavior of air bubbles rising in deionized water under a non-uniform electric field, with particular emphasis on the influence of applied voltage (0.5–3.0 kV) and gas flow rates of 30 and 40 mL min1 (corresponding to Reynolds numbers of Reg=107–142) on bubble dynamics. High-speed imaging reveals bubbles with equivalent diameters in the range of deq0.8–3.5 mm, enabling a detailed characterization of their deformation, trajectory, and interfacial response under coupled hydrodynamic and electric stresses. At Reg=107, bubbles exhibited stable vertical trajectories with negligible lateral displacement, whereas at Reg=142, inertial and wake effects induced deviations. Increasing BoE reduced lateral displacement, restoring alignment with the electric field. Bubble rise velocities increased by ∼20–30% with applied voltage due to polarization-driven EHD forces. A transition from hydrodynamically dominated to EHD-dominated regimes was identified. While polarization forces govern the initial bubble motion under a strong electric field, bubbles progressively transition downstream to a hydrodynamic regime as the electric field weakens, reducing the influence of polarization effects. These findings provide quantitative insight into coupled hydrodynamic–electrohydrodynamic interactions and support the development of predictive models for controlling bubble trajectories, with implications for electrically tunable multiphase and microfluidic systems. Full article
Show Figures

Figure 1

24 pages, 1353 KB  
Review
Electrochemical Lateral Flow Platforms: Pioneering the Future of Rapid Testing
by Joao P. R. S. Carvalho, Isis C. Prado, Karyne Rangel, Jessica A. Waterman and Salvatore G. De-Simone
Molecules 2026, 31(8), 1305; https://doi.org/10.3390/molecules31081305 - 17 Apr 2026
Abstract
The increasing demand for advanced diagnostic technologies has positioned biosensor platforms as powerful alternatives to conventional analytical methods. Among them, lateral flow platforms (LFPs) are widely used for their speed, simplicity, and low cost. However, their limited sensitivity and lack of quantitative precision [...] Read more.
The increasing demand for advanced diagnostic technologies has positioned biosensor platforms as powerful alternatives to conventional analytical methods. Among them, lateral flow platforms (LFPs) are widely used for their speed, simplicity, and low cost. However, their limited sensitivity and lack of quantitative precision have spurred the development of enhanced systems incorporating electrochemical detection. Electrochemical biosensors offer significant advantages, including high sensitivity, excellent selectivity, and ease of miniaturization, which make them especially suitable for point-of-care testing (POCT). To address the limitations of traditional colorimetric LFPs, several strategies have been employed, such as the incorporation of nanomaterials, enzymatic amplification, and signal-enhancing labels. A particularly promising innovation is the direct integration of electrodes into LFPs, enabling real-time electrochemical readouts and enhanced analytical accuracy. Despite their potential, challenges persist, including manufacturing complexity, a lack of standardized protocols, and difficulties in scaling production for widespread adoption. Continued progress in developing hybrid platforms that combine lateral flow technology with electrochemical detection is crucial for expanding diagnostic applications in healthcare, environmental monitoring, and food safety. This work explores recent advances in electrochemical LFPs, reviewing current methodologies while discussing their advantages, limitations, and the future directions necessary to facilitate broader implementation and improve global diagnostic accessibility. Full article
(This article belongs to the Special Issue Electrochemical Biosensors: From Design to Application, 2nd Edition)
Show Figures

Graphical abstract

36 pages, 4882 KB  
Review
Emerging Trends in Ultrasonic and Friction Stir Spot Welding of Polymers and Metal-Polymer Hybrids: A Review of Process Mechanics, Microstructure, and Joint Performance
by Kanchan Kumari, Swastik Pradhan, Chitrasen Samantra, Manisha Priyadarshini, Abhishek Barua and Debabrata Dhupal
Materials 2026, 19(8), 1602; https://doi.org/10.3390/ma19081602 - 16 Apr 2026
Abstract
The growing need for lightweight, multifunctional, and high-performance structures in the automotive, aerospace, electronics, and medical industries has driven the development of advanced joining technologies for polymers and metal-polymer combinations. Among these, ultrasonic welding (USW) and friction stir spot welding (FSSW) have emerged [...] Read more.
The growing need for lightweight, multifunctional, and high-performance structures in the automotive, aerospace, electronics, and medical industries has driven the development of advanced joining technologies for polymers and metal-polymer combinations. Among these, ultrasonic welding (USW) and friction stir spot welding (FSSW) have emerged as promising solid-state techniques capable of producing reliable joints with minimal thermal degradation and enhanced interfacial bonding. This review focuses on recent developments in USW and FSSW of thermoplastics, fiber-reinforced composites, and hybrid metal–polymer systems, with a particular emphasis on process mechanics, microstructural evolution, and joint performance. The mechanisms of heat generation, material flow behavior, and consolidation are discussed in relation to key process parameters, including applied pressure, rotational speed, vibration amplitude, plunge depth, and dwell time. Microstructural transformations such as polymer chain orientation, recrystallization, interfacial diffusion, and defect formation are analyzed to establish process–structure–property relationships. Mechanical performance metrics, including lap shear strength, fatigue resistance, impact behavior, and environmental durability, are critically compared across different materials and welding methods. Furthermore, recent advances in numerical and thermo-mechanical modeling, in situ process monitoring, and data-driven optimization are discussed to highlight pathways toward predictive and scalable manufacturing. Current industrial applications and existing limitations such as challenges in automation, thickness constraints, and hybrid material compatibility are also evaluated. Finally, key research gaps and future directions are identified to improve joint reliability, sustainability, and broader industrial adoption of advanced solid-state welding technologies. Full article
Show Figures

Graphical abstract

20 pages, 3091 KB  
Article
The Influences of Shade and Non-Uniform Heating of Building Walls on Micro-Environments Within Urban Street Canyons and Their Planning Implications
by Wen Xu, Duo Xu, Yunfei Wu, Zhaolin Gu, Le Wang and Yunwei Zhang
Buildings 2026, 16(8), 1567; https://doi.org/10.3390/buildings16081567 - 16 Apr 2026
Viewed by 49
Abstract
Urbanization and climate change intensify urban heat islands and air pollution; therefore, street canyon building planning that accounts for road orientation, shading, thermal environment, and ventilation is crucial. This study uses numerical simulations to investigate how non-uniform wall and road heating affects airflow [...] Read more.
Urbanization and climate change intensify urban heat islands and air pollution; therefore, street canyon building planning that accounts for road orientation, shading, thermal environment, and ventilation is crucial. This study uses numerical simulations to investigate how non-uniform wall and road heating affects airflow and pollutant dispersion in street canyons under varying Richardson numbers (Ri) and heating scenarios (windward wall, leeward wall, road surface). The results indicate that large wall–atmosphere temperature differences combined with low incoming wind speed (high Ri) make thermal buoyancy a dominant control on canyon flow and pollutant transport. Heating of the leeward wall and road surface enhances ventilation and pollutant removal (prominently when the Ri ≥ 0.49), whereas heating of the windward wall suppresses dispersion and increases concentrations (prominently when the Ri ≥ 0.12). For a north–south street, diurnal solar heating produces strong micro-environmental contrasts. With easterly winds, morning heating of the windward wall elevates pollutant levels, while afternoon heating of the leeward wall promotes dispersion and lowers concentrations. Specifically, compared with the isothermal condition, the turbulent exchange rate at the top of the street canyon is enhanced to 1.71~6.86 times, while the convective exchange rate is suppressed to 58%~83% in the morning and enhanced to 1.21~1.92 times. These findings suggest that urban planning should limit windward wall temperature rises via shading and greening; thus, single-sided sidewalk and greening layouts on the windward side are recommended. Full article
Show Figures

Figure 1

19 pages, 4649 KB  
Article
Design and Performance Study of a Terrain-Adaptive Fixed Pipeline Pesticide Application System for Mountain Orchards
by Zhongyi Yu and Xiongkui He
Agronomy 2026, 16(8), 816; https://doi.org/10.3390/agronomy16080816 - 15 Apr 2026
Viewed by 254
Abstract
Mountain orchards in southern China are characterized by fragmented and complex terrain with a wide slope variation range (5~30°), which easily leads to uneven pesticide distribution and pesticide accumulation on gentle slopes. These issues give rise to core technical bottlenecks such as low [...] Read more.
Mountain orchards in southern China are characterized by fragmented and complex terrain with a wide slope variation range (5~30°), which easily leads to uneven pesticide distribution and pesticide accumulation on gentle slopes. These issues give rise to core technical bottlenecks such as low pesticide utilization rate, poor operational efficiency, and unclear atomization mechanism, hindering the optimization of pesticide application parameters, causing pesticide waste and environmental pollution, and restricting the sustainable development of the mountain fruit industry. To address this problem, this study designed a slope-classified pipeline layout and developed a high-efficiency fixed pipeline system for phytosanitary application in mountain orchards, featuring stable operation, low labor intensity, and easy intelligent transformation. Following the technical route of “theoretical design-atomization mechanism analysis-parameter optimization-laboratory verification-field application”, ruby nozzles with high wear resistance, uniform droplet distribution, and long service life were selected and optimized to meet the demand for long-term fixed pesticide application in mountain orchards. High-speed imaging technology was used to real-time capture the dynamic atomization process of nozzles, providing support for clarifying the atomization mechanism. Advanced methods such as fluorescence tracing were adopted to quantitatively evaluate key indicators including droplet deposition in canopies, and the system performance was verified through laboratory and field tests, laying a scientific foundation for its popularization and application. Field test results showed that the optimal spray pressure should not be less than 8 MPa. The XR9002 nozzle can generate fine droplets to achieve pesticide reduction while forming a stable hollow cone atomization flow. Fluorescence tracing analysis indicated that the droplet deposition on the adaxial leaf surface decreases with increasing altitude (presumably affected by wind speed), while the initial deposition on the abaxial leaf surface is low and shows no significant variation with altitude. Deposition on the adaxial leaf surface decreased with canopy height, while abaxial deposition was much lower (8.9–14.9%). This technology enables high-precision quantitative analysis of droplet deposition. The core innovations of this study are: clarifying the atomization mechanism of ruby high-pressure nozzles under pesticide application conditions in mountain orchards, constructing a slope-classified terrain-adaptive pipeline layout model, and establishing a closed-loop technical system of “atomization mechanism-pipeline layout-parameter optimization-deposition detection”. This study provides theoretical and technical support for green and precision pesticide application in mountain orchards, and has important academic value and broad application prospects for promoting the intelligent upgrading of the fruit industry in southern China. Full article
Show Figures

Figure 1

21 pages, 6820 KB  
Article
Effects of Radial Clearance Between Rotor and Casing on Flow Characteristics in a Centrifugal Pump
by Junjie Bian, Yandong Gu, Qiyuan Zhu and Weigang Lu
Machines 2026, 14(4), 438; https://doi.org/10.3390/machines14040438 - 15 Apr 2026
Viewed by 91
Abstract
The electrification of the automotive industry and the lightweighting of aerospace equipment demand high-efficiency centrifugal pumps for compact spaces. A novel centrifugal pump incorporates an integrated impeller-motor rotor design, achieving a more compact footprint and higher power density. However, research is scarce on [...] Read more.
The electrification of the automotive industry and the lightweighting of aerospace equipment demand high-efficiency centrifugal pumps for compact spaces. A novel centrifugal pump incorporates an integrated impeller-motor rotor design, achieving a more compact footprint and higher power density. However, research is scarce on the radial clearance between the rotor and casing. This study presents a comprehensive investigation of the internal flow dynamics, combining numerical simulations with experimental validation. A significant reduction in fluctuation amplitude for pump efficiency, head coefficient, and frictional loss rate occurs when the clearance ranges from 1.0 to 1.5 mm. Within clearances of 0.75 to 1.5 mm, complex vortex systems emerge in the radial clearance, inducing diverse circumferential high-speed zones. Pressure fluctuations within the radial clearance are predominantly governed by the blade passing frequency. At a clearance of 1.5 mm, the rotational harmonic amplitude at monitoring points exceeds the blade passing frequency amplitude by a factor of 1.9, while the average pressure fluctuation intensity at other points increases significantly by 36.9%. An optimal clearance of 1.25 mm achieves a balance between flow characteristics and energy consumption. This research provides practical insights for optimizing pump energy performance and operational stability. Full article
Show Figures

Figure 1

29 pages, 21410 KB  
Article
Sealing Performance of Liquid Films in Composite Textures with Elliptical Dent–Herringbone Groove of Centrifugal Pump
by Xinfu Liu, Cong Wang, Chunhua Liu, Chao Zhou, Zhongxian Hao, Haocai Huang, Shouzhi Huang and Songbo Wei
Lubricants 2026, 14(4), 168; https://doi.org/10.3390/lubricants14040168 - 15 Apr 2026
Viewed by 155
Abstract
To improve the lubrication stability of centrifugal pump mechanical seals under high-speed and high-pressure conditions, a composite texture combining elliptical dimples and herringbone grooves is proposed. The Hybrid Groove–Ellipse (HGE) configuration aims to enhance hydrodynamic pressure generation and mitigate thermal accumulation within the [...] Read more.
To improve the lubrication stability of centrifugal pump mechanical seals under high-speed and high-pressure conditions, a composite texture combining elliptical dimples and herringbone grooves is proposed. The Hybrid Groove–Ellipse (HGE) configuration aims to enhance hydrodynamic pressure generation and mitigate thermal accumulation within the sealing interface. A thermohydrodynamic (THD) lubrication model with cavitation was established, and the coupled governing equations were solved using the finite volume method over 600–6000 rpm and 0.1–1 MPa. The lubrication performance of circular, rectangular, and two elliptical textures was systematically evaluated to identify their hydrodynamic characteristics. The ellipse with major axis parallel to the flow direction exhibited the most favorable pressure distribution and load-carrying capacity. Based on this geometry, the HGE structure was developed. Compared with conventional herringbone grooves, the HGE texture increases local pressure buildup, improves the load-carrying-to-leakage ratio, and modifies cavitation distribution. The maximum interface temperature is reduced by approximately 10–20% under high-speed conditions, with improved temperature uniformity. These results demonstrate that geometric coupling can enhance both the hydrodynamic and thermal performance of mechanical seals. Full article
Show Figures

Figure 1

19 pages, 1971 KB  
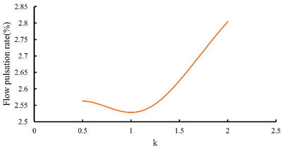
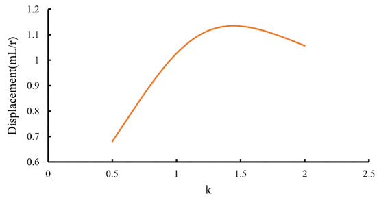
Article
Displacement and Flow Ripple of an Axial Floating Piston Pump
by Bao-Yu Liu, Lan-Kang Li, Gao-Cheng An, Hao-Lin Li and Li-Feng Ma
Actuators 2026, 15(4), 219; https://doi.org/10.3390/act15040219 - 15 Apr 2026
Viewed by 91
Abstract
Axial floating piston pumps (AFPPs) have been proposed as a promising solution to address the increasingly demanding operating conditions of hydraulic pumps, including wide speed ranges, high-pressure environments, and low-viscosity media. To systematically investigate the displacement characteristics and flow pulsation rate of AFPPs, [...] Read more.
Axial floating piston pumps (AFPPs) have been proposed as a promising solution to address the increasingly demanding operating conditions of hydraulic pumps, including wide speed ranges, high-pressure environments, and low-viscosity media. To systematically investigate the displacement characteristics and flow pulsation rate of AFPPs, this study develops a mathematical model via the coordinate transformation method to precisely determine the coordinates of each cylinder. Based on this model, analytical formulas for displacement and flow pulsation rate were derived. Furthermore, the influence trends of diverse geometric parameters on these two metrics were analyzed, accounting for variations in installation methods and structural configurations. Validation was conducted through simulations and experimental tests on an AFPP prototype with specific parameters, confirming the accuracy of the theoretical analysis. This work provides a robust theoretical foundation for the optimal design and performance improvement of AFPPs in practical engineering applications. Full article
(This article belongs to the Section Control Systems)
Show Figures

Figure 1

16 pages, 8567 KB  
Article
The Influence of Flow Rate on the Erosion–Corrosion Behavior of 304 Stainless Steel in Sulfur-Containing and Sand-Containing Sodium Aluminate Solutions
by Sixuan Li, Bianli Quan and Dongyu Li
Coatings 2026, 16(4), 474; https://doi.org/10.3390/coatings16040474 - 15 Apr 2026
Viewed by 163
Abstract
Regarding the erosion–corrosion problem of 304 stainless steel, which is commonly used in the production of alumina, in high-temperature, high-pressure, and strongly alkaline aluminum ammonium solutions, a detailed study was conducted on the erosion–corrosion behavior and damage mechanism of 304 stainless steel in [...] Read more.
Regarding the erosion–corrosion problem of 304 stainless steel, which is commonly used in the production of alumina, in high-temperature, high-pressure, and strongly alkaline aluminum ammonium solutions, a detailed study was conducted on the erosion–corrosion behavior and damage mechanism of 304 stainless steel in a sodium aluminate solution with varying S2− concentrations at 65 °C and pH = 14 under the influence of key factors such as erosion speed. This study quantitatively revealed, for the first time, the flow rate threshold effect (critical point at 2 m/s) of 304 stainless steel during scouring corrosion in a strongly alkaline aluminum ammonium solution, identified its peak weight loss rate (1.892 × 10−3 g/m2·d), and innovatively elucidated the mechanism reversal phenomenon: below the threshold, passive film destruction and corrosion synergistically dominate, while above the threshold, high oxygen mass transfer promotes film regeneration. These findings provide a critical theoretical basis for precise flow rate control and equipment life prediction in alumina production processes. Full article
(This article belongs to the Section Corrosion, Wear and Erosion)
Show Figures

Figure 1

21 pages, 2198 KB  
Review
Recent Advances and Prospects in Methane Production from Anaerobic Digestion: Process Intensification, Additives, and Biogas Upgrading
by Bonface O. Manono and Felix Lamech Mogambi Ming’ate
Methane 2026, 5(2), 13; https://doi.org/10.3390/methane5020013 - 15 Apr 2026
Viewed by 107
Abstract
Anaerobic digestion (AD) plays an important role in the circular bioeconomy by converting organic waste into renewable methane and nutrient-rich fertilizer. However, consistent, high-quality biomethane production is hindered by four main factors: hydrolysis limitations, fluctuating feedstock quality, microbial instability, and the high cost/energy [...] Read more.
Anaerobic digestion (AD) plays an important role in the circular bioeconomy by converting organic waste into renewable methane and nutrient-rich fertilizer. However, consistent, high-quality biomethane production is hindered by four main factors: hydrolysis limitations, fluctuating feedstock quality, microbial instability, and the high cost/energy demand of purification. This review explores three key areas that improve biomethane production: (i) process intensification (pretreatments and advanced reactors), (ii) microbial regulation through additives, and (iii) biogas upgrading for pipeline use. Anaerobic digestion can be greatly improved by combining thermal or hybrid pretreatments, staged digestion, high-solids technology, and electrochemical systems. These methods speed up hydrolysis and help the system handle higher amounts of organic material more effectively. However, actual performance benefits depend on specific substrate characteristics, heat integration, and control complexity. Optimizing the C:N ratio, buffering capacity, and trace-element supplementation, while simultaneously diluting toxic inhibitors, makes co-digestion an effective and adaptable approach to enhancing anaerobic digestion processes. Additives like carbon, iron nanoparticles, enzymes, and buffers can optimize digestion, but their performance is highly dependent on dosage and substrate. Additionally, they lack validation in long-term, industrial-scale applications. Conventional physicochemical techniques continue to be standard for generating high-quality biomethane, but biological methanation and microalgal systems are playing a growing role in integrating Power-to-Gas technology and using CO2 efficiently. Critical research needs to focus on four areas: (1) standardized reporting metrics, (2) AI-enabled monitoring and control, (3) coupled techno-economic and life-cycle analysis (TEA-LCA), and (4) long-term pilot or full-scale validation. Overall, comprehensive optimization of the entire flow is more effective than improving isolated parts. Full article
(This article belongs to the Special Issue Innovations in Methane Production from Anaerobic Digestion)
Show Figures

Figure 1

24 pages, 2803 KB  
Article
Dynamic Trajectory Tracking and Autonomous Berthing Control of a Container Ship Based on Four-Quadrant Hydrodynamics
by Chen-Wei Chen, Jiahao Yin, Jialin Lu, Chin-Yin Chen, Ningmin Yan and Zhuo Feng
J. Mar. Sci. Eng. 2026, 14(8), 724; https://doi.org/10.3390/jmse14080724 - 14 Apr 2026
Viewed by 129
Abstract
To address the strongly nonlinear hydrodynamic coupling and complex maneuvering challenges encountered by large ships during berthing operations in restricted waters, this paper proposes a high-precision autonomous berthing control system incorporating four-quadrant propeller hydrodynamics. Based on an improved Mathematical Maneuvering Group (MMG) framework, [...] Read more.
To address the strongly nonlinear hydrodynamic coupling and complex maneuvering challenges encountered by large ships during berthing operations in restricted waters, this paper proposes a high-precision autonomous berthing control system incorporating four-quadrant propeller hydrodynamics. Based on an improved Mathematical Maneuvering Group (MMG) framework, a three-degree-of-freedom (3-DOF) dynamic model is established to accurately capture the transient thrust and torque mappings of the propeller over all four quadrants. A dynamic line-of-sight (LOS) guidance system with a nonlinearly decaying acceptance radius is tightly coupled with PD/PI controllers to coordinate and regulate the rudder angle and propeller rotational speed. The numerical solver was rigorously validated against turning-test data for the S-175 container ship, with the errors of the key parameters all controlled within 15%. Subsequently, under the environmental conditions of Yangshan Port, full-condition path-planning and berthing simulations were conducted for the novel B-573 container ship under steady-current disturbances with multiple intensity levels (0 to 1.5 m/s) and multiple flow directions. Quantitative evaluation shows that, under the highly challenging current condition of 1.0 m/s, the dynamic corrective mechanism effectively drives the global mean absolute error (MAE) to converge to 85.50 m, representing a 62% statistical reduction relative to the transient peak value. In addition, a parameter sensitivity analysis based on the cumulative cross-track error confirms that, when subject to variations in the underlying hydrodynamic parameters, the proposed system can suppress fluctuations in trajectory error to a very low level, thereby demonstrating a certain degree of control robustness. During the terminal berthing stage, the vessel smoothly completed an extreme deceleration from an initial speed of 6.4 m/s to a full stop within 588 s, while constraining the maximum astern rotational speed to −2 rps and seamlessly passing through all four propeller quadrants. The results confirm that the proposed autopilot framework possesses a certain degree of engineering feasibility in complex maritime environments. Full article
(This article belongs to the Special Issue Advanced Modeling and Intelligent Control of Marine Vehicles)
40 pages, 103602 KB  
Article
Assessing Public Space Vitality in a Central-City High-Speed Rail Station Area Using Multi-Source Data: A Case Study of Shapingba Station, Chongqing
by Tao Wang and Xu Cui
Land 2026, 15(4), 641; https://doi.org/10.3390/land15040641 - 14 Apr 2026
Viewed by 149
Abstract
This study examines how high-speed rail (HSR) hubs shape public space vitality in central-city station areas, using Shapingba Station (Chongqing, China) as a representative case of station–city integration. We delineated pedestrian catchments using Baidu Map walking isochrones (300–1200 s) and integrated multi-source data, [...] Read more.
This study examines how high-speed rail (HSR) hubs shape public space vitality in central-city station areas, using Shapingba Station (Chongqing, China) as a representative case of station–city integration. We delineated pedestrian catchments using Baidu Map walking isochrones (300–1200 s) and integrated multi-source data, including Public Space Public Life (PSPL) field observations (eight monitoring points, 07:00–24:00), Baidu heat maps, point-of-interest (POI) records, streetscape semantic segmentation, and a perception questionnaire. Indicators were synthesized via entropy weighting, and multivariate associations between perceived vitality and environmental variables were examined using Mantel tests. Pedestrian flow exhibits a clear double-peak pattern (09:00–11:00 and 15:00–16:00), averaging 42,248 pedestrians per day (2347 per hour) and showing strong spatial heterogeneity across monitoring points. POIs show a pronounced core–periphery structure: totals increase from 803 (300 s) to 4365 (600 s) and 7539 (1200 s), while overall density declines from 7477 to 2492 POIs/km², highlighting a 600 s core where accessibility and functional agglomeration are most strongly coupled. Overall, this study contributes a replicable multi-source evaluation framework and quantitative evidence on accessibility–function coupling and micro-scale design effects in HSR station areas, enabling theory-informed comparisons across station typologies and urban contexts. Full article
(This article belongs to the Special Issue Advances in Urban Planning and Sustainable Mobility)
19 pages, 5189 KB  
Article
Multi-Objective Optimization of High-Speed Business Jet Laminar Airfoil with RANS Transition Model Assessment Under High-Reynolds-Number Flight Conditions
by Yiming Du, Jialin Yu, Bojia Zeng, Haozhe Zhang and Qianyu Xu
Aerospace 2026, 13(4), 361; https://doi.org/10.3390/aerospace13040361 - 13 Apr 2026
Viewed by 195
Abstract
The high-speed and high-Reynolds-number conditions encountered in actual flight, coupled with the performance requirements for both low-speed climb and high-speed cruise, pose challenges for boundary-layer transition prediction and optimization in laminar design. Consequently, there are still relatively few mature and applicable high-speed laminar [...] Read more.
The high-speed and high-Reynolds-number conditions encountered in actual flight, coupled with the performance requirements for both low-speed climb and high-speed cruise, pose challenges for boundary-layer transition prediction and optimization in laminar design. Consequently, there are still relatively few mature and applicable high-speed laminar airfoils available. To address the insufficient validation of Reynolds-averaged Navier-Stokes (RANS) models under actual high-speed and high-Reynolds-number (Re > 107) flight conditions, the practical fidelity of the most commonly used γR~eθt transition model as well as NASA CFL3D solver is systematically assessed based on NASA HSNLF(1)-0213 and Honda SHM-1 high-speed business jet laminar airfoils. To the best of the authors’ knowledge, since there is no available geometry data for the SHM-1 airfoil, this is the first systematic analysis of this airfoil from a perspective other than the design team. Results demonstrate that the γR~eθt transition model could accurately capture natural transition and separation-induced transition at Reynolds numbers up to 16.2 × 106, while also exhibiting strong robustness against variations in Mach and Reynolds number. Using the HSNLF(1)-0213 as the baseline airfoil and the design conditions of SHM-1, a multi-objective drag-reduction optimization considering climb and cruise performance was then conducted based on the Isight platform. The optimal airfoil achieves 9.53% climb drag reduction and 9.21% cruise drag reduction, revealing that aft-loading and strong favorable pressure gradients are essential to balance lift characteristics and sustain extensive laminar flow at high Reynolds numbers. Full article
(This article belongs to the Special Issue Instability and Transition of Compressible Flows)
Show Figures

Figure 1

16 pages, 4604 KB  
Article
Simulation and Experiment of the Interaction Process Between Seeding and Soil-Engaging for Transverse Sugarcane Planter
by Biao Zhang, Dan Pan, Qiancheng Liu, Weimin Shen and Guangyi Liu
Agriculture 2026, 16(8), 853; https://doi.org/10.3390/agriculture16080853 - 12 Apr 2026
Viewed by 311
Abstract
Uneven seed spacing, skewed stalk posture, and inconsistent planting depth remain major challenges in horizontal sugarcane planting. To address these issues, a semi-automatic transverse sugarcane planter integrating a supply–buffer–discharge seeder and multiple soil-engaging components was developed. The seed placement process and the interaction [...] Read more.
Uneven seed spacing, skewed stalk posture, and inconsistent planting depth remain major challenges in horizontal sugarcane planting. To address these issues, a semi-automatic transverse sugarcane planter integrating a supply–buffer–discharge seeder and multiple soil-engaging components was developed. The seed placement process and the interaction between stalk discharge and soil disturbance were investigated through Discrete Element Method (DEM) simulations and experiments. First, the working principle and key component parameters of the whole machine were determined. It integrated the processes of soil crushing, furrowing, seeding, ridge covering. In addition, a dynamic analysis was conducted on the inter-particle disengagement effect during the two-step seed filling process of lifting and discharging. Secondly, a discrete element simulation model for the entire process of soil-engaging seed arrangement operations was established for the machine. The effects of forward speed and seed outlet position were studied using a discrete element method (DEM) simulation model that coupled soil disturbance flow with stalk-seed discharge behaviour. Furthermore, a response surface methodology (RSM) experiment was performed on the seeding test bench to quantify the effects of guiding parameters on seed placement uniformity. The determination coefficient (R2) of the established regression model exceeded 0.9, indicating high prediction accuracy. The optimal collaborative parameter combination was optimized as follows: forward speed of 1.2 m·s−1, buffer inclination angle of 55°and supply roller speed of 26 r·min−1. After verification, the seed placement uniformity coefficient of the seeder reached 91.8 ± 1.4%, which met the expected accuracy requirements for horizontal planting. Full article
(This article belongs to the Section Agricultural Technology)
Show Figures

Figure 1

18 pages, 2511 KB  
Article
Fourier Neural Operator for Turbine Wake Flow Prediction with Out-of-Distribution Generalization
by Shan Ai, Chao Hu and Yong Ma
Mathematics 2026, 14(8), 1275; https://doi.org/10.3390/math14081275 - 11 Apr 2026
Viewed by 207
Abstract
Amid the global transition to carbon neutrality, tidal current energy has become a strategic sustainable energy resource due to its high predictability, power density, and environmental compatibility. Horizontal-axis turbines show great potential for marine energy harvesting, yet the large-scale commercialization of tidal turbines [...] Read more.
Amid the global transition to carbon neutrality, tidal current energy has become a strategic sustainable energy resource due to its high predictability, power density, and environmental compatibility. Horizontal-axis turbines show great potential for marine energy harvesting, yet the large-scale commercialization of tidal turbines is severely hindered by complex wake dynamics and the lack of reliable, efficient prediction tools for out-of-distribution (OOD) operating conditions. Traditional high-fidelity CFD methods are computationally prohibitive for engineering optimization, while conventional data-driven surrogate models suffer from poor extrapolation performance, extrapolation collapse near training parameter boundaries, and the absence of uncertainty quantification. To address these bottlenecks, this study focuses on the OOD extrapolation of wake flow prediction across tip speed ratio (TSR) distributions for a single horizontal-axis tidal turbine. A CFD-generated spatiotemporal benchmark dataset is constructed for comparative OOD evaluation across various TSR conditions with 9504 total samples. A novel physics-constrained Fourier neural operator framework named TSR-FNO is proposed to improve OOD generalization. The model integrates TSR–Lipschitz regularization to suppress extrapolation collapse and Monte Carlo Dropout to provide reliable uncertainty estimation. Extensive experiments demonstrate that the proposed method effectively reduces prediction error in unseen TSR regimes, mitigates performance degradation in far-field extrapolation, and produces well-calibrated uncertainty estimates consistent with actual prediction confidence. This work provides a data-driven surrogate modeling strategy for fast and reliable wake prediction on a common CFD-generated benchmark, supporting the efficient design, array layout optimization, and engineering deployment of tidal current energy systems. Full article
Back to TopTop