Sign in to use this feature.

Years

Between: -

Subjects

remove_circle_outline
remove_circle_outline
remove_circle_outline
remove_circle_outline
remove_circle_outline
remove_circle_outline
remove_circle_outline
remove_circle_outline
remove_circle_outline

Journals

remove_circle_outline
remove_circle_outline
remove_circle_outline
remove_circle_outline
remove_circle_outline
remove_circle_outline
remove_circle_outline
remove_circle_outline
remove_circle_outline
remove_circle_outline

Article Types

Countries / Regions

remove_circle_outline
remove_circle_outline
remove_circle_outline
remove_circle_outline
remove_circle_outline
remove_circle_outline
remove_circle_outline

Search Results (2,845)

Search Parameters:
Keywords = high mountain areas

Order results
Result details
Results per page
Select all
Export citation of selected articles as:
20 pages, 5799 KB  
Article
Comparative Evaluation of Multi-Source Geospatial Data and Machine Learning Models for Hourly Near-Surface Air Temperature Mapping
by Zexiang Yan, Yixu Chen, Ruoxue Li and Meiling Gao
Atmosphere 2026, 17(1), 71; https://doi.org/10.3390/atmos17010071 - 9 Jan 2026
Abstract
Accurate estimation of hourly near-surface air temperature (NSAT) is critical for climate analysis, environmental monitoring, and urban thermal studies. However, existing temperature datasets remain constrained by coarse spatial resolution and limited hourly accuracy. This study systematically evaluates four widely used land surface temperature [...] Read more.
Accurate estimation of hourly near-surface air temperature (NSAT) is critical for climate analysis, environmental monitoring, and urban thermal studies. However, existing temperature datasets remain constrained by coarse spatial resolution and limited hourly accuracy. This study systematically evaluates four widely used land surface temperature (LST) datasets—MODIS, ERA5-Land, FY-2F, and CGLS—and five machine learning models (RF, MDN, DNN, XGBoost, and GTNNWR) for NSAT estimation across two contrasting regions in Shaanxi, China: a complex-terrain region in southwestern Shaanxi and the urban area of Xi’an. Results demonstrate that single-source LST inputs outperform multi-source LST stacking, largely due to compounded systematic biases across heterogeneous datasets. MODIS provides the best performance in the mountainous region, while CGLS excels in the urban environment. Among all models, GTNNWR—which explicitly captures spatiotemporal non-stationarity—consistently achieves the highest accuracy, reducing RMSE by 44.8% and 44.2% relative to the second-best model in the two study areas, respectively, whereas the remaining four models exhibit broadly comparable performance. This work identifies effective data–model configurations for generating high-resolution hourly NSAT products and provides methodological insights for climate and environmental applications in regions with complex terrain or strong urban heterogeneity. Full article
(This article belongs to the Section Atmospheric Techniques, Instruments, and Modeling)
Show Figures

Figure 1

17 pages, 6463 KB  
Article
The Analysis on the Applicability of Speed Calculation Methods for Avalanche Events in the G219 Wenquan–Horgos Highway
by Jie Liu, Pengwei Zan, Senmu Yao, Bin Wang and Xiaowen Qiang
Appl. Sci. 2026, 16(2), 719; https://doi.org/10.3390/app16020719 - 9 Jan 2026
Abstract
The avalanche speed is an important indicator for measuring the intensity of avalanches, and its measurement method is relatively complex. In practical engineering, empirical formulas based on statistics are usually adopted. However, research on the applicability of existing calculation methods in different regions [...] Read more.
The avalanche speed is an important indicator for measuring the intensity of avalanches, and its measurement method is relatively complex. In practical engineering, empirical formulas based on statistics are usually adopted. However, research on the applicability of existing calculation methods in different regions is still insufficient, and further verification and improvement are urgently needed. Based on the integrated space–air–ground field survey data, this study uses RAMMS::AVALANCHE to conduct dynamic numerical simulations of 78 avalanche events in the Qiet’ akesu Gully of the Wenquan to Horgos transportation corridor in the Western Tianshan Mountains during the winter of 2023–2024, analyses the avalanche movement process, and compares the calculation results of the numerical tests of avalanche movement speed with empirical formulas. The results indicate that the velocities calculated using Formula A and Formula B are generally overestimated, approaching approximately 1.5 times the reference value. The mean absolute percentage error of Formula A (19.46%) is lower than that of Formula B (48.27%). In contrast, Formula C exhibits a significantly lower mean absolute percentage error (8.42%) compared with the other two methods, and its results remain stably around one-half of the reference value. Based on these findings, a comprehensive estimation strategy is proposed: twice the value calculated by Formula C is adopted as the primary reference, while two-thirds of the value from Formula A is taken into consideration, and the larger of the two is selected as the final estimated velocity. This strategy ensures the robustness of the results while effectively avoiding the potential overestimation or underestimation associated with reliance on a single empirical formula. This study provides a scientific basis for highway route selection and the placement of avalanche mitigation measures in high-altitude mountainous areas, and offers technical support for the construction and operational safety of infrastructure along the G219 Wenquan–Horgos transportation corridor. Full article
(This article belongs to the Special Issue Dynamics of Geohazards)
Show Figures

Figure 1

24 pages, 28936 KB  
Article
Enhanced Landslide Monitoring in Complex Mountain Terrain Using Distributed Scatterer InSAR and Phase Optimization: A Case Study in Zhenxiong, China
by Jingyuan Liang, Bohui Tang, Menghua Li, Fangliang Cai, Lei Wei and Cheng Huang
Sensors 2026, 26(2), 430; https://doi.org/10.3390/s26020430 - 9 Jan 2026
Abstract
Landslide deformation monitoring plays a critical role in geohazard prevention and risk mitigation in mountainous regions, where timely and reliable deformation information is essential for early warning and disaster management. Monitoring landslide deformation in mountainous areas remains a persistent challenge, largely due to [...] Read more.
Landslide deformation monitoring plays a critical role in geohazard prevention and risk mitigation in mountainous regions, where timely and reliable deformation information is essential for early warning and disaster management. Monitoring landslide deformation in mountainous areas remains a persistent challenge, largely due to rugged topography, dense vegetation cover, and low interferometric coherence—factors that substantially limit the effectiveness of conventional InSAR methods. To address these issues, this study aims to develop a robust time-series InSAR framework for enhancing deformation detection and measurement density under low-coherence conditions in complex mountainous terrain, and accordingly introduces the Sequential Estimation and Total Power-Enhanced Expectation–Maximization Inversion (SETP-EMI) approach, which integrates dual-polarization Sentinel-1 SAR time series within a recursive estimation framework, augmented by polarimetric coherence optimization. This methodology allows for dynamic assimilation of SAR data, improves phase quality under low-coherence conditions, and enhances the extraction of distributed scatterers (DS). When applied to Zhenxiong County, Yunnan Province—a region prone to geohazards with complex terrain—the SETP-EMI method achieved a landslide detection rate of 94.1%. It also generated approximately 2.49 million measurement points, surpassing PS-InSAR and SBAS-InSAR results by factors of 22.5 and 3.2, respectively. Validation against ground-based leveling data confirmed the method’s high accuracy and robustness, yielding a standard deviation of 5.21 mm/year. This study demonstrates that the SETP-EMI method, integrated within a DS-InSAR framework, effectively overcomes coherence loss in densely vegetated plateau regions, improving landslide monitoring and early-warning capabilities in complex mountainous terrain. Full article
(This article belongs to the Section Remote Sensors)
Show Figures

Figure 1

22 pages, 5199 KB  
Article
Evaluation for the Development Potential of Rural Recreational Resources Surrounding Megacities: A Case Study of Zhengzhou
by Siyu Fan, Jingjing Yan, Han Li, Xiao Wang, Fanfan Wang, Hong Wei and Bo Mu
Land 2026, 15(1), 129; https://doi.org/10.3390/land15010129 - 9 Jan 2026
Abstract
Under the requirements of ecological civilization and rural revitalization strategies in China, studying and evaluating the development potential of rural recreational resources surrounding the urban areas of megacities is of great significance for promoting the integrated development of urban and rural areas. Based [...] Read more.
Under the requirements of ecological civilization and rural revitalization strategies in China, studying and evaluating the development potential of rural recreational resources surrounding the urban areas of megacities is of great significance for promoting the integrated development of urban and rural areas. Based on the collection and processing of multi-source datasets, this paper proposes corresponding evaluation methods for the development potential of three types of rural recreational resources (nature-historical culture-village). It combines AHP-entropy weight combination weighting, GIS spatial analysis, and Graphab network connectivity analysis to explore and evaluate the potential of rural recreational resources within the Zhengzhou urban area, which is in Central China. It quantifies the contribution degree and development priority of potential points to the overall recreational network. The results show that the recreational resources in rural areas are abundant and have great development potential. High potential points of the natural category are concentrated in the western shallow mountainous and hilly areas, with convenient transportation and a high green coverage rate, suitable for developing as suburban forest parks. High-potential points of historical sites are close to the urban area, and should be integrated and connected with the urban leisure corridors, suitable for developing as suburban cultural parks. High-potential points of villages are suitable for creating composite stations (homestay, study, folk customs) and developing into key nodes of the recreational network. Potential points with high contribution to the overall recreational network should be prioritized for development. In the future, the optimization and development of rural recreational resources can be achieved through four paths of overall planning, key promotion, brand driving, and network collaboration. Full article
Show Figures

Figure 1

30 pages, 3974 KB  
Article
Training-Free Lightweight Transfer Learning for Land Cover Segmentation Using Multispectral Calibration
by Hye-Jung Moon and Nam-Wook Cho
Remote Sens. 2026, 18(2), 205; https://doi.org/10.3390/rs18020205 - 8 Jan 2026
Abstract
This study proposes a lightweight framework for transferring pretrained land cover classification architectures without additional training. The system utilizes French IGN imagery and Korean UAV and aerial imagery. It employs FLAIR U-Net models with ResNet34 and MiTB5 backbones, along with the AI-HUB U-Net. [...] Read more.
This study proposes a lightweight framework for transferring pretrained land cover classification architectures without additional training. The system utilizes French IGN imagery and Korean UAV and aerial imagery. It employs FLAIR U-Net models with ResNet34 and MiTB5 backbones, along with the AI-HUB U-Net. The implementation consists of four sequential stages. First, we perform class mapping between heterogeneous schemes and unify coordinate systems. Second, a quadratic polynomial regression equation is constructed. This formula uses multispectral band statistics as hyperparameters and class-wise IoU as the dependent variable. Third, optimal parameters are identified using the stationary point condition of Response Surface Methodology (RSM). Fourth, the final land cover map is generated by fusing class-wise optimal results at the pixel level. Experimental results show that optimization is typically completed within 60 inferences. This procedure achieves IoU improvements of up to 67.86 percentage points compared to the baseline. For automated application, these optimized values from a source domain are successfully transferred to target areas. This includes transfers between high-altitude mountainous and low-lying coastal territories via proportional mapping. This capability demonstrates cross-regional and cross-platform generalization between ResNet34 and MiTB5. Statistical validation confirmed that the performance surface followed a systematic quadratic response. Adjusted R2 values ranged from 0.706 to 0.999, with all p-values below 0.001. Consequently, the performance function is universally applicable across diverse geographic zones, spectral distributions, spatial resolutions, sensors, neural networks, and land cover classes. This approach achieves more than a 4000-fold reduction in computational resources compared to full model training, using only 32 to 150 tiles. Furthermore, the proposed technique demonstrates 10–74× superior resource efficiency (resource consumption per unit error reduction) over prior transfer learning schemes. Finally, this study presents a practical solution for inference and performance optimization of land cover semantic segmentation on standard commodity CPUs, while maintaining equivalent or superior IoU. Full article
20 pages, 6655 KB  
Article
Short-Term Land-Use and Land-Cover Changes in European Mountain Regions: A Comparative Analysis of the Bucegi Mountains (Romania), the Allgäu High Alps (Germany), and Mount Olympus (Greece)
by Valentin-Florentin Jujea-Boldesco, Mihnea-Ștefan Costache, Anna Dakou-Chasioti, Nicolae Crăciun and Alexandru Nedelea
Geographies 2026, 6(1), 8; https://doi.org/10.3390/geographies6010008 - 8 Jan 2026
Abstract
Land-use and land-cover change (LULCC) is a crucial indicator of environmental transformation and has significant implications for biodiversity, ecosystem services, and climate change. This study investigates land-cover changes between 2017 and 2023 in three distinct mountain regions: the Bucegi Mountains, the Allgäu High [...] Read more.
Land-use and land-cover change (LULCC) is a crucial indicator of environmental transformation and has significant implications for biodiversity, ecosystem services, and climate change. This study investigates land-cover changes between 2017 and 2023 in three distinct mountain regions: the Bucegi Mountains, the Allgäu High Alps, and Mount Olympus. Using remote-sensing data from Sentinel 2 and Geographic Information System (GIS) tools, we analyzed temporal shifts in land-cover types across these regions. The analysis highlights the varying rates and patterns of land-cover transformation in response to environmental and anthropogenic factors. Additionally, the MOLUSCE model was employed to predict future land-cover changes for the year 2029. The findings emphasize the dynamic nature of land-cover in these mountainous areas and offer insights into the potential environmental implications of predicted changes. The Bucegi and the Olympus regions experienced minor land-use changes, while the Allgäu High Alps have the most dynamic changes. The study contributes to a deeper understanding of land-cover dynamics and the applicability of remote sensing and GIS-based predictive models in ecological monitoring. Full article
Show Figures

Figure 1

23 pages, 5175 KB  
Article
Landslide Disaster Vulnerability Assessment and Prediction Based on a Multi-Scale and Multi-Model Framework: Empirical Evidence from Yunnan Province, China
by Li Xu, Shucheng Tan and Runyang Li
Land 2026, 15(1), 119; https://doi.org/10.3390/land15010119 - 7 Jan 2026
Abstract
Against the backdrop of intensifying global climate change and expanding human encroachment into mountainous regions, landslides have increased markedly in both frequency and destructiveness, emerging as a key risk to socio-ecological security and development in mountain areas. Rigorous assessment and forward-looking prediction of [...] Read more.
Against the backdrop of intensifying global climate change and expanding human encroachment into mountainous regions, landslides have increased markedly in both frequency and destructiveness, emerging as a key risk to socio-ecological security and development in mountain areas. Rigorous assessment and forward-looking prediction of landslide disaster vulnerability (LDV) are essential for targeted disaster risk reduction and regional sustainability. However, existing studies largely center on landslide susceptibility or risk, often overlooking the dynamic evolution of adaptive capacity within affected systems and its nonlinear responses across temporal and spatial scales, thereby obscuring the complex mechanisms underpinning LDV. To address this gap, we examine Yunnan Province, a landslide-prone region of China where intensified extreme rainfall and the expansion of human activities in recent years have exacerbated landslide risk. Drawing on the vulnerability scoping diagram (VSD), we construct an exposure–sensitivity–adaptive capacity assessment framework to characterize the spatiotemporal distribution of LDV during 2000–2020. We further develop a multi-model, multi-scale integrated prediction framework, benchmarking the predictive performance of four machine learning algorithms—backpropagation neural network (BPNN), support vector machine (SVM), random forest (RF), and XGBoost—across sample sizes ranging from 2500 to 360,000 to identify the optimal model–scale combination. From 2000 to 2020, LDV in Yunnan declined overall, exhibiting a spatial pattern of “higher in the northwest and lower in the southeast.” High-LDV areas decreased markedly, and sustained enhancement of adaptive capacity was the primary driver of the decline. At approximately the 90,000-cell grid scale, XGBoost performed best, robustly reproducing the observed spatiotemporal evolution and projecting continued declines in LDV during 2030–2050, albeit with decelerating improvement; low-LDV zones show phased fluctuations of “expansion followed by contraction”, whereas high-LDV zones continue to contract northwestward. The proposed multi-model, multi-scale fusion framework enhances the accuracy and robustness of LDV prediction, provides a scientific basis for precise disaster risk reduction strategies and resource optimization in Yunnan, and offers a quantitative reference for resilience building and policy design in analogous regions worldwide. Full article
Show Figures

Figure 1

23 pages, 9605 KB  
Article
Divergent Impacts of Climate Change and Human Activities on Vegetation Dynamics Across Land Use Types in Hunan Province, China
by Qing Peng, Cheng Li, Xiaohong Fang, Zijie Wu, Kwok Pan Chun and Thanti Octavianti
Sustainability 2026, 18(2), 621; https://doi.org/10.3390/su18020621 - 7 Jan 2026
Abstract
Terrestrial ecosystems in Hunan Province have undergone marked yet spatially heterogeneous vegetation changes under concurrent climate change and intensifying human activities. The aim of this study is to resolve how vegetation responses vary among land-use types by quantifying kernel Normalized Difference Vegetation Index [...] Read more.
Terrestrial ecosystems in Hunan Province have undergone marked yet spatially heterogeneous vegetation changes under concurrent climate change and intensifying human activities. The aim of this study is to resolve how vegetation responses vary among land-use types by quantifying kernel Normalized Difference Vegetation Index (kNDVI) dynamics during 2000–2023 using precipitation, temperature, and solar radiation, coupled with trend analysis and a partial-derivative-based attribution. Mean kNDVI increased overall at 0.0016 yr−1; vegetation improved over 76.30% of the area, whereas 5.72% of the area experienced degradation. Built-up land exhibited the largest degraded fraction (35.04%). Human activities and temperature emerged as the dominant drivers of kNDVI change, contributing 62.25% and 27.92%, respectively, while precipitation (3.08%) and solar radiation (6.77%) played comparatively minor roles. Spatially, human activities primarily controlled vegetation dynamics in plains and urban clusters (~78% of the area), whereas temperature constrained vegetation in high-elevation mountain ranges. Analysis along the human footprint (HFP) gradient reveals that driver composition remains steady in resilient ecosystems (farmland and forest), despite increasing anthropogenic pressure, whereas fragile ecosystems (grassland and bareland) exhibited pronounced volatility and heightened sensitivity to environmental constraints. These findings provide a quantitative basis for developing sustainable ecological security strategies, incorporating region-specific measures such as adaptive afforestation, sustainable agricultural management, and strict ecological protection, to enhance ecosystem resilience by prioritizing the climate resilience of mountain forests and the stability of fragile grassland systems. Full article
Show Figures

Figure 1

28 pages, 4229 KB  
Article
Horizontal Ecological Compensation for Ecosystem Services Based on the Perspective of Flood-Sediment Transport, Eco-Environmental and Socio-Economic Subsystems
by Ni Geng, Guiliang Tian and Hengquan Zhang
Land 2026, 15(1), 111; https://doi.org/10.3390/land15010111 - 7 Jan 2026
Abstract
The uncoordinated water–sediment relationship, fragile eco-environment and unbalanced economic development in the Wei River Basin (WRB) pose serious challenges to its high-quality development. Most existing studies focus on static structures or single elements, making it difficult to systematically reveal the complex interrelationships among [...] Read more.
The uncoordinated water–sediment relationship, fragile eco-environment and unbalanced economic development in the Wei River Basin (WRB) pose serious challenges to its high-quality development. Most existing studies focus on static structures or single elements, making it difficult to systematically reveal the complex interrelationships among ecosystem services (ESs) supply, transmission and demand. To address this issue, this paper innovatively combines the “system perspective” with the “flow network model”. From the perspective of flood-sediment transport, eco-environmental and socio-economic (FES) subsystems, we take the WRB as its research object and systematically analyzes the supply–demand relationship of ESs, the pathways of the ESs flows and ecological compensation (EC) strategies at multiple scales. By constructing a supply–demand assessment model for six types of ESs combined with the water-related flows model, the enhanced two-step floating catchment area method and the gravity model, this paper simulates the ESs flows driven by different transmission media (water, road and atmosphere). The results showed the following: (1) a significant spatial mismatch was observed between the high-supply areas at the northern foothills of the Qinling Mountains and the high-demand areas in the Guanzhong Plains. Furthermore, the degree of this mismatch increased with decreasing scale. (2) The pathways of different ESs flows were influenced by their respective transmission media. The water-related flows passed through areas along the Wei River and the Jing River. The carbon sequestration flows were identified in the upper reaches of the Luo River and between the core urban agglomerations of the Guanzhong Plains. The crop production flows were significantly influenced by the scale of urban crop demand, radiating outward from Xi’an City. (3) At the county and watershed scales, The EC fund pools of 7.5 billion yuan and 2.6 billion yuan were formed, respectively. These EC funds covered over 90% of the areas. These findings verify the applicability of the “FES subsystems” framework for multi-scale EC and provide a theoretical basis for developing an integrated EC mechanism across the entire basin. Full article
Show Figures

Figure 1

21 pages, 20689 KB  
Article
Spatial Prediction of Forest Fire Risk in Guangdong Province Using Multi-Source Geospatial Data and Sparrow Search Algorithm-Optimized XGBoost
by Huiying Wang, Chengwei Yu and Jiahuan Wang
AppliedMath 2026, 6(1), 10; https://doi.org/10.3390/appliedmath6010010 - 6 Jan 2026
Viewed by 50
Abstract
Forest fires pose escalating threats to ecological security and public safety in Guangdong Province. This study presents a novel machine learning framework for fire occurrence prediction by synergistically integrating multi-source geospatial data. Utilizing Moderate-resolution Imaging Spectroradiometer (MODIS) active fire detections from 2014 to [...] Read more.
Forest fires pose escalating threats to ecological security and public safety in Guangdong Province. This study presents a novel machine learning framework for fire occurrence prediction by synergistically integrating multi-source geospatial data. Utilizing Moderate-resolution Imaging Spectroradiometer (MODIS) active fire detections from 2014 to 2023, we quantified historical fire patterns and incorporated four categories of predisposing factors: meteorological variables, topographic attributes, vegetation characteristics, and anthropogenic activities. Spatiotemporal clustering dynamics were characterized via kernel density estimation and spatial autocorrelation analysis. An XGBoost classifier, hyperparameter-optimized through the Sparrow Search Algorithm (SSA), achieved a predictive accuracy of 90.4%, with performance evaluated through precision, recall, and F1-score. Risk zoning maps generated from predicted probabilities were validated against independent fire records from 2019 to 2024. Results reveal pronounced spatial heterogeneity, with high-risk zones concentrated in northern and western mountainous areas, constituting 29% of the provincial territory. Critical driving factors include slope gradient, proximity to roads and rivers, temperature, population density, and elevation. This robust predictive framework furnishes a scientific foundation for spatially-explicit fire prevention strategies and optimized resource allocation in key high-risk jurisdictions, notably Qingyuan, Shaoguan, Zhanjiang, and Zhaoqing. Full article
Show Figures

Figure 1

18 pages, 12298 KB  
Article
Ancient Burial Mounds Detection in the Altai Mountains with High-Resolution Satellite Images
by Fen Chen, Lu Jin, Jean Bourgeois, Xiangguo Zuo, Tim Van de Voorde, Wouter Gheyle, Timo Balz and Gino Caspari
Remote Sens. 2026, 18(2), 185; https://doi.org/10.3390/rs18020185 - 6 Jan 2026
Viewed by 181
Abstract
The Altai Mountains rank among the world’s most notable and valuable archaeological regions. Within the sprawling Altai Mountains area, burial mounds (kurgans) of past civilizations, which are sometimes well preserved in permafrost, are a particularly precious trove of archaeological insights. This study investigates [...] Read more.
The Altai Mountains rank among the world’s most notable and valuable archaeological regions. Within the sprawling Altai Mountains area, burial mounds (kurgans) of past civilizations, which are sometimes well preserved in permafrost, are a particularly precious trove of archaeological insights. This study investigates the application of deep learning-based object detection techniques for automatic kurgan identification in high-resolution satellite imagery. We compare the performance of various object detection methods utilizing both convolutional neural network and Transformer backbones. Our results validate the effectiveness of different approaches, especially with larger models, in the challenging task of detecting small archaeological structures. Techniques addressing the class imbalance can further improve performance of off-the-shelf methods. These findings demonstrate the feasibility of employing deep learning techniques to automate kurgan identification, which can improve archaeological surveying processes. It suggests the potential of deep learning technology for constructing a comprehensive inventory of Altai Mountain kurgans, particularly relevant in the context of global warming and archaeological site preservation. Full article
(This article belongs to the Special Issue Applications of Remote Sensing in Landscape Archaeology)
Show Figures

Figure 1

23 pages, 15684 KB  
Article
XGBoost-Based Susceptibility Model Exhibits High Accuracy and Robustness in Plateau Forest Fire Prediction
by Chuang Yang, Ping Yao, Qiuhua Wang, Shaojun Wang, Dong Xing, Yanxia Wang and Ji Zhang
Forests 2026, 17(1), 74; https://doi.org/10.3390/f17010074 - 6 Jan 2026
Viewed by 69
Abstract
Forest fire susceptibility prediction is essential for effective management, yet considerable uncertainty persists under future climate change, especially in climate-sensitive plateau regions. This study integrated MODIS fire data with climatic, topographic, vegetation, and anthropogenic variables to construct an Extreme Gradient Boosting (XGBoost) model [...] Read more.
Forest fire susceptibility prediction is essential for effective management, yet considerable uncertainty persists under future climate change, especially in climate-sensitive plateau regions. This study integrated MODIS fire data with climatic, topographic, vegetation, and anthropogenic variables to construct an Extreme Gradient Boosting (XGBoost) model for the Yunnan Plateau, a region highly prone to forest fires. Compared with Support Vector Machine and Random Forest models, XGBoost showed superior ability to capture nonlinear relationships and delivered the best performance, achieving an AUC of 0.907 and an overall accuracy of 0.831. The trained model was applied to climate projections under SSP1-2.6, SSP2-4.5, and SSP5-8.5 to assess future fire susceptibility. Results indicated that high-susceptibility periods primarily occur in winter and spring, driven by minimum temperature, average temperature, and precipitation. High-susceptibility areas are concentrated in dry-hot valleys and mountain basins with elevated temperatures and dense human activity. Under future climate scenarios, both the probability and spatial extent of forest fires are projected to increase, with a marked expansion after 2050, especially under SSP5-8.5. Although the XGBoost model demonstrates strong generalizability for plateau regions, uncertainties remain due to static vegetation, coarse anthropogenic data, and differences among climate models. Full article
(This article belongs to the Section Natural Hazards and Risk Management)
Show Figures

Figure 1

30 pages, 5205 KB  
Article
Ecological Niche Differentiation and Distribution Dynamics Revealing Climate Change Responses in the Chinese Genus Dysosma
by Rui Chen, Fangming Luo, Weihao Yao, Runmei Yang, Lang Huang, He Li and Mao Li
Plants 2026, 15(1), 162; https://doi.org/10.3390/plants15010162 - 5 Jan 2026
Viewed by 183
Abstract
The genus Dysosma, a group of perennial herbaceous plants with significant medicinal value and a relatively narrow ecological niche, is potentially at risk due to the combined pressures of habitat degradation and climate change. As their habitats continue to degrade, all species [...] Read more.
The genus Dysosma, a group of perennial herbaceous plants with significant medicinal value and a relatively narrow ecological niche, is potentially at risk due to the combined pressures of habitat degradation and climate change. As their habitats continue to degrade, all species of this genus have been included in the National Key Protected Wild Plants List (Category II). Investigating the impacts of climate change on the distribution of Dysosma resources is vital for their sustainable utilization. In this study, the potential distribution dynamics of seven Dysosma species under current and three future climate scenarios (SSP126, SSP245, SSP585) were quantified using 534 occurrence points and 25 environmental variables in a MaxEnt model, accompanied by the ecological niche overlap index (Schoener’s D), dynamic metrics (relative change rate [RCR], change intensity [CI], stability index [SI], spatial displacement rate [SDR]), and centroid migration analysis. The results indicated that (1) areas of high habitat suitability were consistently concentrated in the mountainous and hilly regions of southwestern Guizhou, Chongqing, and Hubei, with the minimum temperature of the coldest month (Bio6) and the mean diurnal temperature range (Bio2) being identified as the primary driving factors. (2) The future suitable habitat areas remained highly stable overall (SI > 97.89%), though dynamic changes varied across scenarios. Under SSP126, only slight fluctuations were observed, with an average CI of approximately 3.78% and RCR ranging from −0.46% to 1.97%. Under the SSP245 scenario, suitable habitat areas showed a continuous, slight expansion (RCR = 0.45% to 1.54%), whereas under the high-emission SSP585 scenario, a typical “mid-term expansion–late-term contraction” pattern was observed, with RCR shifting from positive (1.32%, 1.44%) to negative (−0.92%). The SI reached its lowest value of 97.89% in the late term, and the spatial displacement rate increased, signaling a reorganization of the distribution pattern. (3) High ecological niche differentiation was observed within the genus, with the highest overlap index being only 0.562, and approximately one-third of species pairs exhibiting completely non-overlapping niches. (4) Dysosma tsayuensis, a niche-specialist species, exhibited a distribution that was highly dependent on the annual mean ultraviolet-B radiation (UVB, contribution rate 52.9%), displaying an adaptation strategy markedly different from that of conservative species. (5) Centroid analysis indicated that, although the overall centroid remained stable in Guizhou, the presence of niche-specialist species under the high-emission SSP585 scenario resulted in migration paths opposite to those observed under other scenarios. The findings reveal the potential vulnerability and differential response patterns of Dysosma species under rapid climate warming, thereby providing a scientific basis for targeted conservation, in situ and ex situ conservation strategies, and population restoration. Full article
(This article belongs to the Section Plant Ecology)
Show Figures

Figure 1

29 pages, 9818 KB  
Article
Development of Agriculture in Mountain Areas in Europe: Organisational and Economic Versus Environmental Aspects
by Marek Zieliński, Artur Łopatka, Piotr Koza, Jolanta Sobierajewska, Sławomir Juszczyk and Wojciech Józwiak
Agriculture 2026, 16(1), 127; https://doi.org/10.3390/agriculture16010127 - 3 Jan 2026
Viewed by 199
Abstract
The article analyses the direction and intensity of changes occurring in agriculture in mountain areas in Europe between 2000 and 2022. For the calculations, the ESA CCI Land Cover global land-use map set was used. This dataset was established by the European Space [...] Read more.
The article analyses the direction and intensity of changes occurring in agriculture in mountain areas in Europe between 2000 and 2022. For the calculations, the ESA CCI Land Cover global land-use map set was used. This dataset was established by the European Space Agency (ESA) through the classification of satellite images from sources (MERIS, AVHRR, SPOT, PROBA, and Sentinel-3). In the next step, the organisational features and economic performance of farms located in mountain areas of the European Union were determined for the period 2004–2022. For this purpose, data from the European Farms Accountancy Data Network (FADN-FSDN) were used. Subsequently, using Poland as a case study, the capacity of mountain agriculture to implement key environmental interventions under the Common Agricultural Policy (CAP) 2023–2027 was assessed. The results highlight the varying directions and intensity of organisational changes occurring in mountain agriculture across Europe. They also show that farms can operate successfully in these areas, although their economic situation varies between EU countries. The findings indicate the need for further adaptation of CAP instruments to better reflect the ecological and economic conditions of mountain areas. Strengthening support mechanisms for these regions within the current and future CAP is of crucial importance for protecting biodiversity, promoting sustainable land use, and maintaining the socio-environmental functions of rural mountain landscapes. Our study highlights that the CAP for mountain farms should be targeted, long-term, and compensatory, so as to compensate for the naturally unfavorable farming conditions and support their multifunctional role. The most important assumptions of CAP for mountain farms are a fair system of compensatory payments (LFA/ANCs), support for local and high-quality production, income diversification, and investments adapted to mountain conditions. Full article
Show Figures

Figure 1

22 pages, 5920 KB  
Article
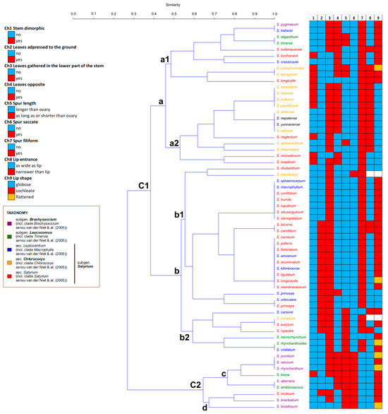
A Multi-Evidence Approach to the Systematics of the Genus Satyrium Sw. Based on Time-Calibrated Phylogeny, Morphology, and Biogeography
by Natalia Olędrzyńska, Sławomir Nowak, Aleksandra M. Naczk, Marcin Górniak and Dariusz L. Szlachetko
Int. J. Mol. Sci. 2026, 27(1), 453; https://doi.org/10.3390/ijms27010453 - 31 Dec 2025
Viewed by 302
Abstract
The genus Satyrium (Orchidaceae) is a large, mostly sub-Saharan genus with a single species reported from Madagascar and Asia. Taxonomical complexity and high morphological diversity make the classification within the genus difficult to handle. In this study, we attempted to solve this problem [...] Read more.
The genus Satyrium (Orchidaceae) is a large, mostly sub-Saharan genus with a single species reported from Madagascar and Asia. Taxonomical complexity and high morphological diversity make the classification within the genus difficult to handle. In this study, we attempted to solve this problem using a comprehensive approach based on data from multiple sources. We combined morphological data from vegetative parts with data on flower structure using timescale phylogenetics conducted for both nuclear internal transcribed spacer (ITS) and plastid markers (matK, trnS-trnG, trnL, trnL-trnF). Phylogenetic studies confirmed most of the results of previous studies and led to the identification of six potential hybridization events within the genus. Morphological diversity often does not correspond to phylogenetic relationships within the genus, and many evolutionary lineages began to diverge only at the end of the early Miocene and in the late Miocene. The development of similar characteristics is the result of this diversification under the influence of similar environmental pressures. Reconstruction of the historical geographical range of Satyrium showed that the regions of South Africa and the mountainous areas of Eastern Africa played the most important role in the diversification of the genus. Full article
(This article belongs to the Section Molecular Genetics and Genomics)
Show Figures

Figure 1

Back to TopTop