A Multi-Evidence Approach to the Systematics of the Genus Satyrium Sw. Based on Time-Calibrated Phylogeny, Morphology, and Biogeography
Abstract
1. Introduction
2. Results
2.1. Phylogenetic Analyses
2.2. Plastid–Nuclear Discordance
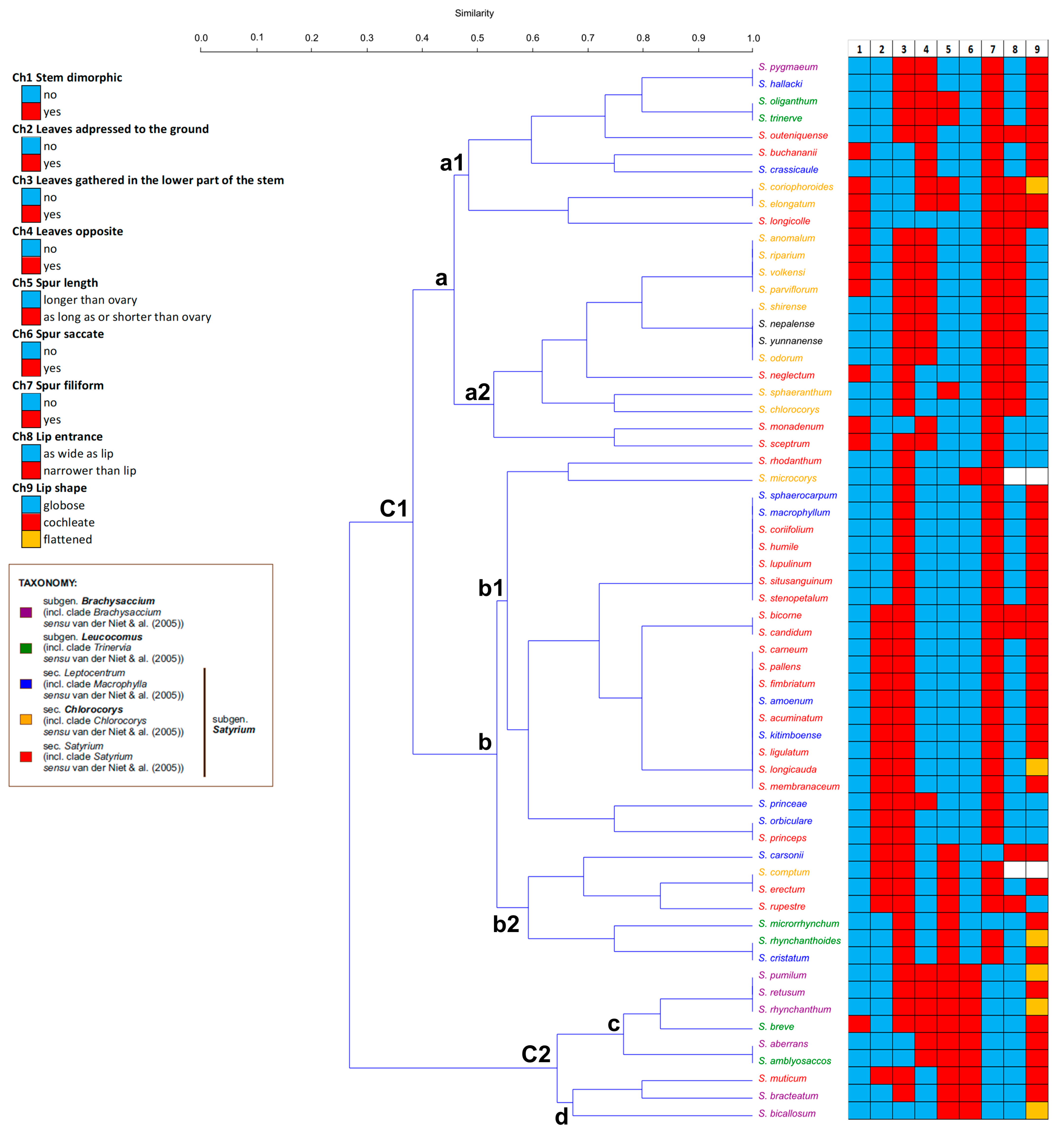
2.3. Morphological Similarity
2.4. Ancestral State Reconstruction of Morphological Features
2.5. Biogeography
3. Discussion
3.1. Morphological Variation and Divergence
3.2. Phylogeny Incongruence
3.3. Biogeographical Factor of Evolution
3.4. Infrageneric Classification
3.5. Taxonomic Treatment
- (1)
- Subgenus Brachysaccium (Schltr.) Kurzweil & Linder
- (2)
- Subgenus Leucocomus (Schltr.) Szlach.
- (3)
- Subgenus Satyrium
- (3.1) Section Satyrium
- (3.2) Section Leptocentrum Schltr
- (3.3) Section Chlorocorys Schltr.
4. Materials and Methods
4.1. Phylogenetic Analyses
4.2. Morphological Analyses
4.3. Biogeography
5. Conclusions
Supplementary Materials
Author Contributions
Funding
Institutional Review Board Statement
Informed Consent Statement
Data Availability Statement
Acknowledgments
Conflicts of Interest
References
- Van Der Niet, T.; Linder, H.P.; Bytebier, B.; Bellstedt, D.U. Molecular markers reject monophyly of the subgenera of Satyrium (Orchidaceae). Syst. Bot. 2005, 30, 263–274. [Google Scholar] [CrossRef]
- Van der Niet, T.; Liltved, W.; Oliver, E. Satyrium situsanguinum (Orchidaceae): A new species from the Western Cape, South Africa. S. Afr. J. Bot. 2009, 75, 22–26. [Google Scholar] [CrossRef]
- Born, J.; Linder, H.; Desmet, P. The greater cape floristic region. J. Biogeogr. 2007, 34, 147–162. [Google Scholar] [CrossRef]
- Verboom, G.A.; Archibald, J.K.; Bakker, F.T.; Bellstedt, D.U.; Conrad, F.; Dreyer, L.L.; Forest, F.; Galley, C.; Goldblatt, P.; Henning, J.F.; et al. Origin and diversification of the Greater Cape flora: Ancient species repository, hot-bed of recent radiation, or both? Mol. Phylogenet. Evol. 2009, 51, 44–53. [Google Scholar] [CrossRef]
- Pridgeon, A.M.; Cribb, P.J.; Chase, M.W.; Rasmussen, F.N. Genera ‘Orchidacearum’; Oxford University Press: Oxford, UK, 2001; Volume 2. [Google Scholar]
- Schlechter, R. Das system der orchidaceen. Notizbl. Königl. Bot. Gart. Mus. Berl. 1926, 9, 563–591. [Google Scholar] [CrossRef]
- Dressler, R.L. Phylogeny and Classification of the Orchid Family; Cambridge University Press: Cambridge, UK, 1993. [Google Scholar]
- Linder, H.; Kurzweil, H. The phylogeny and classification of the Diseae (Orchidoideae: Orchidaceae). Ann. Mo. Bot. Gard. 1994, 81, 687–713. [Google Scholar] [CrossRef]
- Szlachetko, D.L. Systema orchidalium. Fragm. Florist. Geobot. Suppl. 1995, 3, 1–152. [Google Scholar]
- Linder, H. Notes on the phylogeny of the Orchidoideae, with particular reference to the Diseae. Lindleyana 1986, 1, 51–64. [Google Scholar]
- Kurzweil, H. Floral morphology and ontogeny in subtribe Satyriinae (Fam. Orchidaceae). Flora 1996, 191, 9–28. [Google Scholar] [CrossRef]
- Chase, M.W.; Cameron, K.M.; Barrett, R.L.; Freudenstein, J.V. DNA data and Orchidaceae systematics: A new phylogenetic classification. Orchid Conserv. 2003, 69, 32. [Google Scholar]
- Chase, M.W.; Cameron, K.M.; Freudenstein, J.V.; Pridgeon, A.M.; Salazar, G.; Van den Berg, C.; Schuiteman, A. An updated classification of Orchidaceae. Bot. J. Linn. Soc. 2015, 177, 151–174. [Google Scholar] [CrossRef]
- Dressler, R.L. The Orchids: Natural History and Classification; Harvard University Press: Cambridge, MA, USA, 1981; Volume 6, pp. 308–311. [Google Scholar]
- Bateman, R.M.; Hollingsworth, P.M.; Preston, J.; Yi-Bo, L.; Pridgeon, A.M.; Chase, M.W. Molecular phylogenetics and evolution of Orchidinae and selected Habenariinae (Orchidaceae). Bot. J. Linn. Soc. 2003, 142, 1–40. [Google Scholar] [CrossRef]
- Bytebier, B.; Antonelli, A.; Bellstedt, D.U.; Linder, H.P. Estimating the age of fire in the Cape flora of South Africa from an orchid phylogeny. Proc. Biol. Sci. 2011, 278, 188–195. [Google Scholar] [CrossRef]
- Inda, L.A.; Pimentel, M.; Chase, M.W. Phylogenetics of tribe Orchideae (Orchidaceae: Orchidoideae) based on combined DNA matrices: Inferences regarding timing of diversification and evolution of pollination syndromes. Ann. Bot. 2012, 110, 71–90. [Google Scholar] [CrossRef]
- Jin, W.T.; Schuiteman, A.; Chase, M.W.; Li, J.W.; Chung, S.W.; Hsu, T.C.; Jin, X.H. Phylogenetics of subtribe Orchidinae s.l. (Orchidaceae; Orchidoideae) based on seven markers (plastid matK, psaB, rbcL, trnL-F, trnH-psba, and nuclear nrITS, Xdh): Implications for generic delimitation. BMC Plant Biol. 2017, 17, 222. [Google Scholar] [CrossRef] [PubMed]
- Lindley, J. The Genera and Species of Orchidaceous Plants; Ridgways: London, UK, 1840. [Google Scholar]
- Bolus, H. Contributions to South-African Botany.—Part IV. (With a Revised List of published Species of Extra-tropical South-African Orchids.). Bot. J. Linn. Soc. 1889, 25, 156–210. [Google Scholar] [CrossRef]
- Friedrich, K. Orchidearum Genera et Species; Mayer and Muller: Berlin, Germany, 1901. [Google Scholar]
- Summerhayes, V.S.; Milne-Redhead, E.; Polhill, R. Flora of Tropical East Africa: Orchidaceae; Crown Agents for Overseas Governments and Administrators: London, UK, 1968.
- Kurzweil, H.; Linder, H. A phylogenetic analysis of the genus Satyrium (Orchidaceae). Beiträge Biol. Pflanz. 1999, 71, 101–181. [Google Scholar]
- Szlachetko, D.L.; Mytnik-Ejsmont, J.; Kras, M.; Rutkowski, P.; Baranow, P.; Górniak, M. Orchidaceae of West-Central Africa; Gdańsk University Press: Gdańsk, Poland, 2010; Volume 1. [Google Scholar]
- van der Niet, T.; Linder, H.P. Dealing with incongruence in the quest for the species tree: A case study from the orchid genus Satyrium. Mol. Phylogenet. Evol. 2008, 47, 154–174. [Google Scholar] [CrossRef]
- Bytebier, B.; Bellstedt, D.U.; Linder, H.P. A molecular phylogeny for the large African orchid genus Disa. Mol. Phylogenet. Evol. 2007, 43, 75–90. [Google Scholar] [CrossRef]
- Chase, M.W.; Williams, N.H.; de Faria, A.D.; Neubig, K.M.; Amaral, M.d.C.E.; Whitten, W.M. Floral convergence in Oncidiinae (Cymbidieae; Orchidaceae): An expanded concept of Gomesa and a new genus Nohawilliamsia. Ann. Bot. 2009, 104, 387–402. [Google Scholar] [CrossRef] [PubMed]
- Whitten, W.M.; Blanco, M.A.; Williams, N.H.; Koehler, S.; Carnevali, G.; Singer, R.B.; Endara, L.; Neubig, K.M. Molecular phylogenetics of Maxillaria and related genera (Orchidaceae: Cymbidieae) based on combined molecular data sets. Am. J. Bot. 2007, 94, 1860–1889. [Google Scholar] [CrossRef]
- Lipińska, M.M.; Olędrzyńska, N.; Dudek, M.; Naczk, A.M.; Łuszczek, D.; Szabó, P.; Speckmaier, M.; Szlachetko, D.L. Characters evolution of Encyclia (Laeliinae-Orchidaceae) reveals a complex pattern not phylogenetically determined: Insights from macro- and micromorphology. BMC Plant Biol. 2023, 23, 661. [Google Scholar] [CrossRef]
- Vieira, T.L.; Salazar, G.A.; van den Berg, C. Phylogeny of Prosthechea (Laeliinae, Orchidaceae) based on nrITS and plastid DNA sequences: Reassessing the lumper-splitter debate and shedding light on the evolution of this Neotropical genus. Taxon 2024, 73, 142–160. [Google Scholar] [CrossRef]
- van der Niet, T.; Cozien, R.J.; Bytebier, B.; Johnson, S.D. Ancient divergence and contrasting floral biology of the two species of Pachites (Orchidaceae). Plant Syst. Evol. 2017, 303, 387–401. [Google Scholar] [CrossRef]
- Ladinig, U.; Hacker, J.; Neuner, G.; Wagner, J. How endangered is sexual reproduction of high-mountain plants by summer frosts? Frost resistance, frequency of frost events and risk assessment. Oecologia 2013, 171, 743–760. [Google Scholar] [CrossRef]
- Degtjareva, G.V.; Sokoloff, D.D. Inflorescence morphology and flower development in Pinguicula alpina and P. vulgaris (Lentibulariaceae: Lamiales): Monosymmetric flowers are always lateral and occurrence of early sympetaly. Org. Divers. Evol. 2012, 12, 99–111. [Google Scholar] [CrossRef]
- Mauracher, S.; Wagner, J. Flower preformation in the nival plant Ranunculus glacialis L.: Shoot architecture and impact of the growing season length on floral morphogenesis and developmental dynamics. Alp. Bot. 2021, 131, 1–12. [Google Scholar] [CrossRef]
- Esler, K.J.; Rundel, P.W.; Vorster, P. Biogeography of prostrate-leaved geophytes in semi-arid South Africa: Hypotheses on functionality. Plant Ecol. 1999, 142, 105–120. [Google Scholar] [CrossRef]
- Vogel, S. Blütenbiologische Typen als Elemente der Sippengliederung: Dargestellt Anhand der Flora Südafrikas; Gustav Fischer Verlag: Jena, Germany, 1954. [Google Scholar]
- Johnson, S. Insect pollination and floral mechanisms in South African species of Satyrium (Orchidaceae). Plant Syst. Evol. 1997, 204, 195–206. [Google Scholar] [CrossRef]
- Johnson, S.; Linder, H.; Steiner, K. Phylogeny and radiation of pollination systems in Disa (Orchidaceae). Am. J. Bot. 1998, 85, 402–411. [Google Scholar] [CrossRef]
- Johnson, S. Pollination ecotypes of Satyrium hallackii (Orchidaceae) in South Africa. Bot. J. Linn. Soc. 1997, 123, 225–235. [Google Scholar] [CrossRef]
- Johnson, S.D.; Ellis, A.; Dötterl, S. Specialization for pollination by beetles and wasps: The role of lollipop hairs and fragrance in Satyrium microrrhynchum (Orchidaceae). Am. J. Bot. 2007, 94, 47–55. [Google Scholar] [CrossRef] [PubMed]
- Johnson, S.D.; Peter, C.I.; Ellis, A.G.; Boberg, E.; Botes, C.; van der Niet, T. Diverse pollination systems of the twin-spurred orchid genus Satyrium in African grasslands. Plant Syst. Evol. 2011, 292, 95–103. [Google Scholar] [CrossRef]
- van der Niet, T.; Jürgens, A.; Johnson, S.D. Is the timing of scent emission correlated with insect visitor activity and pollination in long-spurred Satyrium species? Plant Biol. 2015, 17, 226–237. [Google Scholar] [CrossRef]
- Van der Niet, T.; Cozien, R.J.; Johnson, S.D. Experimental evidence for specialized bird pollination in the endangered South African orchid Satyrium rhodanthum and analysis of associated floral traits. Bot. J. Linn. Soc. 2015, 177, 141–150. [Google Scholar] [CrossRef]
- Rieseberg, L.; Ellstrand, N.; Arnold, M. What can molecular and morphological markers tell us about plant hybridization? Crit. Rev. Plant Sci. 1993, 12, 213–241. [Google Scholar] [PubMed]
- Maddison, W.P. Gene trees in species trees. Syst. Biol. 1997, 46, 523–536. [Google Scholar] [CrossRef]
- Joly, S.; McLenachan, P.A.; Lockhart, P.J. A statistical approach for distinguishing hybridization and incomplete lineage sorting. Am. Nat. 2009, 174, E54–E70. [Google Scholar] [CrossRef]
- Yu, Y.; Degnan, J.H.; Nakhleh, L. The probability of a gene tree topology within a phylogenetic network with applications to hybridization detection. PLoS Genet. 2012, 8, e1002660. [Google Scholar] [CrossRef]
- Górniak, M.; Szlachetko, D.L.; Olędrzyńska, N.; Naczk, A.M.; Mieszkowska, A.; Boss, L.; Ziętara, M.S. Species Phylogeny versus Gene Trees: A Case Study of an Incongruent Data Matrix Based on. Int. J. Mol. Sci. 2021, 22, 11393. [Google Scholar] [CrossRef]
- Hall, A.V. A revision of the southern African species of Satyrium. Contrib. Bolus Herb. 1982, 10, 1–142. [Google Scholar]
- Ellis, A.; Johnson, S. Do pollinators determine hybridization patterns in sympatric Satyrium (Orchidaceae) species? Plant Syst. Evol. 1999, 219, 137–150. [Google Scholar] [CrossRef]
- Johnson, S. Natural hybridization in the orchid flora of South Africa: Comparisons among genera and floristic regions. S. Afr. J. Bot. 2018, 118, 290–298. [Google Scholar] [CrossRef]
- Mehra, P.; Vij, S. Cytological Studies in the East Himalayan Orchidaceae—2: Orchideae. Caryologia 1972, 25, 335–351. [Google Scholar] [CrossRef][Green Version]
- Deb, S.K.; Edger, P.P.; Pires, J.C.; McKain, M.R. Patterns, mechanisms, and consequences of homoeologous exchange in allopolyploid angiosperms: A genomic and epigenomic perspective. New Phytol. 2023, 238, 2284–2304. [Google Scholar] [CrossRef]
- Soltis, P.S.; Soltis, D.E. The role of hybridization in plant speciation. Annu. Rev. Plant Biol. 2009, 60, 561–588. [Google Scholar] [CrossRef] [PubMed]
- Mandáková, T.; Lysak, M.A. Post-polyploid diploidization and diversification through dysploid changes. Curr. Opin. Plant Biol. 2018, 42, 55–65. [Google Scholar] [CrossRef] [PubMed]
- Stebbins, G.L. Polyploidy, hybridization, and the invasion of new habitats. Ann. Mo. Bot. Gard. 1985, 72, 824–832. [Google Scholar] [CrossRef]
- Brandrud, M.K.; Baar, J.; Lorenzo, M.T.; Athanasiadis, A.; Bateman, R.M.; Chase, M.W.; Hedrén, M.; Paun, O. Phylogenomic Relationships of Diploids and the Origins of Allotetraploids in Dactylorhiza (Orchidaceae). Syst. Biol. 2020, 69, 91–109. [Google Scholar] [CrossRef]
- Stift, M.; Berenos, C.; Kuperus, P.; van Tienderen, P.H. Segregation models for disomic, tetrasomic and intermediate inheritance in tetraploids: A general procedure applied to Rorippa (yellow cress) microsatellite data. Genetics 2008, 179, 2113–2123. [Google Scholar] [CrossRef] [PubMed]
- Hansen, J.; Sato, M.; Kharecha, P.; Beerling, D.; Berner, R.; Masson-Delmotte, V.; Pagani, M.; Raymo, M.; Royer, D.L.; Zachos, J.C. Target atmospheric CO2: Where should humanity aim? arXiv 2008, arXiv:0804.1126. [Google Scholar] [CrossRef]
- You, Y.; Huber, M.; Müller, R.; Poulsen, C.; Ribbe, J. Simulation of the middle Miocene climate optimum. Geophys. Res. Lett. 2009, 36, L04702. [Google Scholar] [CrossRef]
- Holbourn, A.; Kuhnt, W.; Kochhann, K.G.; Andersen, N.; Sebastian Meier, K. Global perturbation of the carbon cycle at the onset of the Miocene Climatic Optimum. Geology 2015, 43, 123–126. [Google Scholar] [CrossRef]
- Couvreur, T.L.P.; Dauby, G.; Blach-Overgaard, A.; Deblauwe, V.; Dessein, S.; Droissart, V.; Hardy, O.J.; Harris, D.J.; Janssens, S.B.; Ley, A.C.; et al. Tectonics, climate and the diversification of the tropical African terrestrial flora and fauna. Biol. Rev. Camb. Philos. Soc. 2021, 96, 16–51. [Google Scholar] [CrossRef]
- Shevenell, A.E.; Kennett, J.P.; Lea, D.W. Middle Miocene ice sheet dynamics, deep-sea temperatures, and carbon cycling: A Southern Ocean perspective. Geochem. Geophys. Geosyst. 2008, 9, Q02006. [Google Scholar] [CrossRef]
- Sepulchre, P.; Ramstein, G.; Fluteau, F.; Schuster, M.; Tiercelin, J.-J.; Brunet, M. Tectonic uplift and Eastern Africa aridification. Science 2006, 313, 1419–1423. [Google Scholar] [CrossRef] [PubMed]
- Wichura, H.; Bousquet, R.; Oberhänsli, R.; Strecker, M.R.; Trauth, M.H. Evidence for middle Miocene uplift of the East African Plateau. Geology 2010, 38, 543–546. [Google Scholar] [CrossRef]
- Gehrke, B.; Linder, H.P. Species richness, endemism and species composition in the tropical Afroalpine flora. Alp. Bot. 2014, 124, 165–177. [Google Scholar] [CrossRef]
- Baum, D.A.; Small, R.L.; Wendel, J.F. Biogeography and floral evolution of baobabs (Adansonia, Bombacaceae) as inferred from multiple data sets. Syst. Biol. 1998, 47, 181–207. [Google Scholar] [CrossRef] [PubMed]
- Renner, S.S.; Meyer, K. Melastomeae come full circle: Biogeographic reconstruction and molecular clock dating. Evolution 2001, 55, 1315–1324. [Google Scholar] [CrossRef]
- Malcomber, S.T. Phylogeny of Gaertnera Lam. (Rubiaceae) based on multiple DNA markers: Evidence of a rapid radiation in a widespread, morphologically diverse genus. Evolution 2002, 56, 42–57. [Google Scholar] [CrossRef]
- Renner, S.S. Multiple Miocene Melastomataceae dispersal between Madagascar, Africa and India. Philos. Trans. R. Soc. Lond. B Biol. Sci. 2004, 359, 1485–1494. [Google Scholar] [CrossRef]
- Yuan, Y.M.; Wohlhauser, S.; Möller, M.; Klackenberg, J.; Callmander, M.; Küpfer, P. Phylogeny and biogeography of exacum (gentianaceae): A disjunctive distribution in the Indian ocean basin resulted from long distance dispersal and extensive radiation. Syst. Biol. 2005, 54, 21–34. [Google Scholar] [CrossRef]
- Clayton, J.W.; Soltis, P.S.; Soltis, D.E. Recent long-distance dispersal overshadows ancient biogeographical patterns in a pantropical angiosperm family (Simaroubaceae, Sapindales). Syst. Biol. 2009, 58, 395–410. [Google Scholar] [CrossRef]
- Davis, C.C.; Bell, C.D.; Fritsch, P.W.; Mathews, S. Phylogeny of Acridocarpus-Brachylophon (Malpighiaceae): Implications for tertiary tropical floras and Afroasian biogeography. Evolution 2002, 56, 2395–2405. [Google Scholar] [CrossRef][Green Version]
- Weeks, A.; Daly, D.C.; Simpson, B.B. The phylogenetic history and biogeography of the frankincense and myrrh family (Burseraceae) based on nuclear and chloroplast sequence data. Mol. Phylogenet. Evol. 2005, 35, 85–101. [Google Scholar] [CrossRef]
- Muellner, A.N.; Savolainen, V.; Samuel, R.; Chase, M.W. The mahogany family “out-of-Africa”: Divergence time estimation, global biogeographic patterns inferred from plastid rbcL DNA sequences, extant, and fossil distribution of diversity. Mol. Phylogenet. Evol. 2006, 40, 236–250. [Google Scholar] [CrossRef]
- Zhou, L.; Su, Y.C.; Thomas, D.C.; Saunders, R.M. ‘Out-of-Africa’dispersal of tropical floras during the Miocene climatic optimum: Evidence from Uvaria (Annonaceae). J. Biogeogr. 2012, 39, 322–335. [Google Scholar] [CrossRef]
- Novaes, R.L.M.; Garbino, G.S.; Claudio, V.C.; Moratelli, R. Separation of monophyletic groups into distinct genera should consider phenotypic discontinuities: The case of Lasiurini (Chiroptera: Vespertilionidae). Zootaxa 2018, 4379, 439–440. [Google Scholar] [CrossRef]
- Ehrlich, P.R.; Wilson, E.O. Biodiversity studies: Science and policy. Science 1991, 253, 758–762. [Google Scholar] [CrossRef]
- Rieseberg, L.H. The role of hybridization in evolution: Old wine in new skins. Am. J. Bot. 1995, 82, 944–953. [Google Scholar] [CrossRef]
- Katoh, K.; Standley, D.M. MAFFT multiple sequence alignment software version 7: Improvements in performance and usability. Mol. Biol. Evol. 2013, 30, 772–780. [Google Scholar] [CrossRef]
- Gouy, M.; Tannier, E.; Comte, N.; Parsons, D.P. Seaview version 5: A multiplatform software for multiple sequence alignment, molecular phylogenetic analyses, and tree reconciliation. Mult. Seq. Alignment Methods Protoc. 2021, 2231, 241–260. [Google Scholar]
- Farris, J.S.; Kallersjo, M.; Kluge, A.G.; Bult, C. Constructing a significance test for incongruence. Syst. Biol. 1995, 44, 570–572. [Google Scholar] [CrossRef]
- Swofford, D.L.; Sullivan, J. Phylogeny inference based on parsimony and other methods using PAUP*. Phylogenet. Handb. A Pract. Approach DNA Protein Phylogeny Cáp 2003, 7, 160–206. [Google Scholar]
- Cunningham, C.W. Can three incongruence tests predict when data should be combined? Mol. Biol. Evol. 1997, 14, 733–740. [Google Scholar] [CrossRef]
- Drummond, A.J.; Rambaut, A. BEAST: Bayesian evolutionary analysis by sampling trees. BMC Evol. Biol. 2007, 7, 214. [Google Scholar] [CrossRef]
- Miller, M.A.; Pfeiffer, W.; Schwartz, T. Creating the CIPRES Science Gateway for inference of large phylogenetic trees. In Proceedings of the 2010 Gateway Computing Environments Workshop (GCE), New Orleans, LA, USA, 14 November 2010; pp. 1–8. [Google Scholar]
- Givnish, T.J.; Spalink, D.; Ames, M.; Lyon, S.P.; Hunter, S.J.; Zuluaga, A.; Iles, W.J.; Clements, M.A.; Arroyo, M.T.; Leebens-Mack, J.; et al. Orchid phylogenomics and multiple drivers of their extraordinary diversification. Proc. Biol. Sci. 2015, 282, 20151553. [Google Scholar] [CrossRef]
- Kass, R.E.; Raftery, A.E. Bayes factors. J. Am. Stat. Assoc. 1995, 90, 773–795. [Google Scholar] [CrossRef]
- Rambaut, A.; Drummond, A.J.; Xie, D.; Baele, G.; Suchard, M.A. Posterior summarization in Bayesian phylogenetics using Tracer 1.7. Syst. Biol. 2018, 67, 901–904. [Google Scholar] [CrossRef]
- Edler, D.; Klein, J.; Antonelli, A.; Silvestro, D. raxmlGUI 2.0: A graphical interface and toolkit for phylogenetic analyses using RAxML. Methods Ecol. Evol. 2021, 12, 373–377. [Google Scholar] [CrossRef]
- Pelser, P.B.; Kennedy, A.H.; Tepe, E.J.; Shidler, J.B.; Nordenstam, B.; Kadereit, J.W.; Watson, L.E. Patterns and causes of incongruence between plastid and nuclear Senecioneae (Asteraceae) phylogenies. Am. J. Bot. 2010, 97, 856–873. [Google Scholar] [CrossRef]
- Huson, D.H.; Linz, S. Autumn algorithm—Computation of hybridization networks for realistic phylogenetic trees. IEEE/ACM Trans. Comput. Biol. Bioinform. 2016, 15, 398–410. [Google Scholar] [CrossRef]
- Huson, D.H.; Bryant, D. Application of phylogenetic networks in evolutionary studies. Mol. Biol. Evol. 2006, 23, 254–267. [Google Scholar] [CrossRef]
- StatSoft Inc. Statistica (Data Analysis Software System), 13th ed.; Statistica Electronic Manual; StatSoft, Inc.: Tulsa, OK, USA, 2017. [Google Scholar]
- Hammer, Ø.; Harper, D.A. Past: Paleontological statistics software package for educaton and data anlysis. Palaeontol. Electron. 2001, 4, 1. [Google Scholar]
- Wayne, M.; David, M. Mesquite 2. A Modular System for Evolutionary Analysis. 2007. Available online: http://www.mesquiteproject.org (accessed on 22 May 2025).
- Yu, Y.; Blair, C.; He, X. RASP 4: Ancestral state reconstruction tool for multiple genes and characters. Mol. Biol. Evol. 2020, 37, 604–606. [Google Scholar] [CrossRef]
- Ree, R.H.; Smith, S.A. Maximum likelihood inference of geographic range evolution by dispersal, local extinction, and cladogenesis. Syst. Biol. 2008, 57, 4–14. [Google Scholar] [CrossRef]
- Yu, Y.; Harris, A.; He, X. S-DIVA (Statistical Dispersal-Vicariance Analysis): A tool for inferring biogeographic histories. Mol. Phylogenet. Evol. 2010, 56, 848–850. [Google Scholar] [CrossRef]
- Landis, M.J.; Matzke, N.J.; Moore, B.R.; Huelsenbeck, J.P. Bayesian analysis of biogeography when the number of areas is large. Syst. Biol. 2013, 62, 789–804. [Google Scholar] [CrossRef]
- Matzke, N.J. Model selection in historical biogeography reveals that founder-event speciation is a crucial process in island clades. Syst. Biol. 2014, 63, 951–970, Erratum in Syst. Biol. 2015, 64,167.. [Google Scholar] [CrossRef]
- Yu, Y.; Harris, A.J.; Blair, C.; He, X. RASP (Reconstruct Ancestral State in Phylogenies): A tool for historical biogeography. Mol. Phylogenet. Evol. 2015, 87, 46–49. [Google Scholar] [CrossRef] [PubMed]
- R Core Team. R: A Language and Environment for Statistical Computing; The R Foundation: Vienna, Austria, 2013. [Google Scholar]
- Plummer, M.; Best, N.; Cowles, K.; Vines, K. Package ‘Coda’. Available online: https://cran.r-project.org/web/packages/coda/index.html (accessed on 17 February 2025).
- Marshall, C.A.; Wieringa, J.J.; Hawthorne, W.D. An interpolated biogeographical framework for tropical Africa using plant species distributions and the physical environment. J. Biogeogr. 2021, 48, 23–36. [Google Scholar] [CrossRef]
- Linder, H.P.; de Klerk, H.M.; Born, J.; Burgess, N.D.; Fjeldså, J.; Rahbek, C. The partitioning of Africa: Statistically defined biogeographical regions in sub-Saharan Africa. J. Biogeogr. 2012, 39, 1189–1205. [Google Scholar] [CrossRef]
- Droissart, V.; Dauby, G.; Hardy, O.J.; Deblauwe, V.; Harris, D.J.; Janssens, S.; Mackinder, B.A.; Blach-Overgaard, A.; Sonké, B.; Sosef, M.S. Beyond trees: Biogeographical regionalization of tropical Africa. J. Biogeogr. 2018, 45, 1153–1167. [Google Scholar] [CrossRef]






| Character | Av. Dissim. | Contrib. % | Cumulative % |
|---|---|---|---|
| 9 Lip shape | 10.67 | 21.51 | 21.51 |
| 8 Lip entrance | 8.80 | 17.74 | 39.25 |
| 4 Leaves opposite | 6.14 | 12.37 | 51.62 |
| 5 Spur length | 5.60 | 11.29 | 62.91 |
| 2 Leaves adpressed to the ground | 4.70 | 9.47 | 72.38 |
| 7 Spur filiform | 3.96 | 7.99 | 80.37 |
| 1 Stem dimorphic | 3.48 | 7.02 | 87.39 |
| 6 Spur saccate | 3.32 | 6.70 | 94.09 |
| 3 Leaves gathered in the lower part of the stem | 2.93 | 5.91 | 100 |
Disclaimer/Publisher’s Note: The statements, opinions and data contained in all publications are solely those of the individual author(s) and contributor(s) and not of MDPI and/or the editor(s). MDPI and/or the editor(s) disclaim responsibility for any injury to people or property resulting from any ideas, methods, instructions or products referred to in the content. |
© 2025 by the authors. Licensee MDPI, Basel, Switzerland. This article is an open access article distributed under the terms and conditions of the Creative Commons Attribution (CC BY) license.
Share and Cite
Olędrzyńska, N.; Nowak, S.; Naczk, A.M.; Górniak, M.; Szlachetko, D.L. A Multi-Evidence Approach to the Systematics of the Genus Satyrium Sw. Based on Time-Calibrated Phylogeny, Morphology, and Biogeography. Int. J. Mol. Sci. 2026, 27, 453. https://doi.org/10.3390/ijms27010453
Olędrzyńska N, Nowak S, Naczk AM, Górniak M, Szlachetko DL. A Multi-Evidence Approach to the Systematics of the Genus Satyrium Sw. Based on Time-Calibrated Phylogeny, Morphology, and Biogeography. International Journal of Molecular Sciences. 2026; 27(1):453. https://doi.org/10.3390/ijms27010453
Chicago/Turabian StyleOlędrzyńska, Natalia, Sławomir Nowak, Aleksandra M. Naczk, Marcin Górniak, and Dariusz L. Szlachetko. 2026. "A Multi-Evidence Approach to the Systematics of the Genus Satyrium Sw. Based on Time-Calibrated Phylogeny, Morphology, and Biogeography" International Journal of Molecular Sciences 27, no. 1: 453. https://doi.org/10.3390/ijms27010453
APA StyleOlędrzyńska, N., Nowak, S., Naczk, A. M., Górniak, M., & Szlachetko, D. L. (2026). A Multi-Evidence Approach to the Systematics of the Genus Satyrium Sw. Based on Time-Calibrated Phylogeny, Morphology, and Biogeography. International Journal of Molecular Sciences, 27(1), 453. https://doi.org/10.3390/ijms27010453

