Sign in to use this feature.

Years

Between: -

Subjects

remove_circle_outline
remove_circle_outline
remove_circle_outline
remove_circle_outline
remove_circle_outline
remove_circle_outline
remove_circle_outline
remove_circle_outline
remove_circle_outline

Journals

remove_circle_outline
remove_circle_outline
remove_circle_outline
remove_circle_outline
remove_circle_outline
remove_circle_outline
remove_circle_outline
remove_circle_outline
remove_circle_outline

Article Types

Countries / Regions

remove_circle_outline
remove_circle_outline
remove_circle_outline
remove_circle_outline

Search Results (457)

Search Parameters:
Keywords = heptan-2-one

Order results
Result details
Results per page
Select all
Export citation of selected articles as:
24 pages, 4531 KB  
Article
Combination of GC-IMS and Nano-LC/HRMS Reveals the Mechanism of Superheated Steam Glycosylation Modification in Improving Oyster Peptide Flavor
by Li-Hong Wang, Jun-Wei Zhang, Zong-Cai Tu, Xiao-Mei Sha, Yong-Yan Huang and Zi-Zi Hu
Foods 2026, 15(2), 236; https://doi.org/10.3390/foods15020236 - 9 Jan 2026
Viewed by 76
Abstract
This study investigated the effect of superheated steam (SS) assisted glycosylation modification on the flavor profile of oyster peptides (OP), and explored the correlation between key flavor compounds and glycosylation degree using Gas Chromatography–Ion Mobility Spectrometry (GC-IMS) and nano-scale Liquid Chromatography coupled with [...] Read more.
This study investigated the effect of superheated steam (SS) assisted glycosylation modification on the flavor profile of oyster peptides (OP), and explored the correlation between key flavor compounds and glycosylation degree using Gas Chromatography–Ion Mobility Spectrometry (GC-IMS) and nano-scale Liquid Chromatography coupled with High-Resolution Mass Spectrometry (nano-LC/HRMS). The results indicated that SS treatment accelerated the glycosylation process, reduced free amino groups level, and distinguished their unique flavor through E-nose. GC-IMS analysis detected 64 signal peaks including 13 aldehydes, 6 ketones, 7 esters, 6 alcohols, 2 acids, 2 furans and 5 other substances. And it was revealed that SS-mediated glycosylation treatment reduced the levels of fishy odorants like Heptanal and Nonanal, while promoting the pleasant-smelling alcohols and esters. In addition, Pearson correlation showed a positive correlation between excessive glycation and the increase in aldehydes, which might cause the recurrence of undesirable fishy notes. Further nano-LC/HRMS analysis revealed that arginine and lysine acted as the main sites for glycosylation modification. Notably, glycosylated peptides such as KAFGHENEALVRK, DSRAATSPGELGVTIEGPKE, generated by mild SS treatment could convert into ketones and pyrazines in subsequent reactions, thereby contributing to overall sensory enhancement. In conclusion, SS treatment at 110 °C for 1 min significantly improved the flavor quality of OP and sustains improvement in subsequent stages, providing theoretical support for flavor optimization of oyster peptides. Full article
Show Figures

Graphical abstract

13 pages, 5141 KB  
Article
Chemical Composition and Antifungal Activity of Artemisia sieversiana Essential Oil Growing in Jilin Against Black Spot on Yanbian Pingguoli Pear in China
by Rong Zhang, Ti-Yan Zheng and Yu Fu
Plants 2026, 15(2), 207; https://doi.org/10.3390/plants15020207 - 9 Jan 2026
Viewed by 145
Abstract
Black spot disease substantially impairs both the aesthetic quality and commercial viability of affected Pingguoli pears. Previous studies have shown that Alternaria alternata and A. tenuissima are the pathogens that cause black spot disease. Essential oils represent novel alternatives to synthetic fungicides to [...] Read more.
Black spot disease substantially impairs both the aesthetic quality and commercial viability of affected Pingguoli pears. Previous studies have shown that Alternaria alternata and A. tenuissima are the pathogens that cause black spot disease. Essential oils represent novel alternatives to synthetic fungicides to control these pathogens. This study extracted Artemisia sieversiana essential oil (AsEO) by hydro-distillation using a crystal tower pure dew essential oil machine. The chemical compositions of AsEO were analyzed via gas chromatography–mass spectrometry (GC–MS). A total of 42 compounds were detected. 1,8-cineole, trans-caryophyllene, (1R,4S)-1,7,7-trimethylbicyclo [2.2.1] heptan-2-yl acetate, (±)-camphor, and β-myrcene were identified as the five main constituents. Moreover, the antifungal activity of AsEO was assessed against black spot on Yanbian Pingguoli pear in China. The minimum inhibitory concentration (MIC) and minimum fungicidal concentration (MFC) values were determined as 0.10% (v/v) and 0.12% (v/v), respectively. Scanning electron microscopy (SEM) analysis revealed that treatment with AsEO induced significant morphological aberrations in A. alternata and A. tenuissima mycelia, including surface roughening, hyphal collapse, and loss of structural integrity. Concurrently, a marked increase in alkaline phosphatase (AKP) enzyme activity and electrical conductivity was observed, a key indicator of cell wall and plasma membrane permeabilization and damage. When the concentration of AsEO was less than 120 µg/mL, there was no toxicity to keratinocytes (HaCaTs) and skin fibroblasts (NHSFs). In summary, this study provides a theoretical basis for the development of AsEO as a fungicide against black spot disease on Pingguoli pear in China. Full article
(This article belongs to the Special Issue Natural Compounds for Controlling Plant Pathogens)
Show Figures

Figure 1

19 pages, 1877 KB  
Article
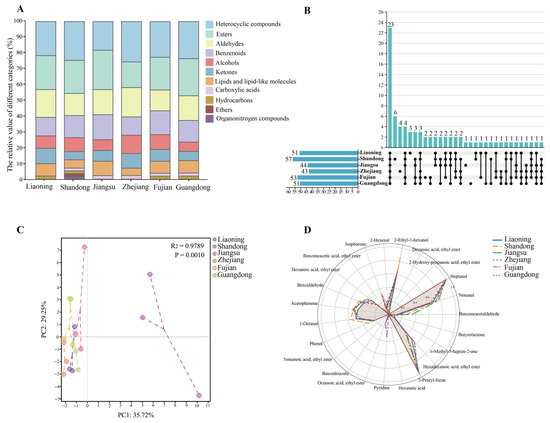
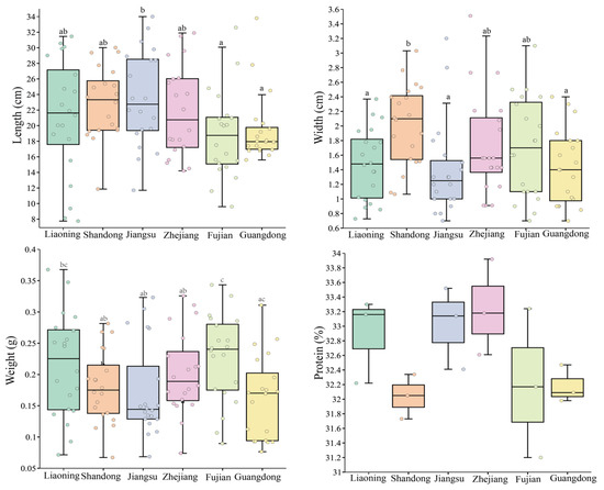
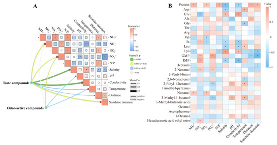
Influence of Cross-Regional Cultivation on the Flavor Characteristics of Pyropia haitanensis
by Yuting Zhang, Qijun Luo, Juanjuan Chen, Rui Yang, Wenrong Zhu and Haimin Chen
Foods 2026, 15(1), 181; https://doi.org/10.3390/foods15010181 - 5 Jan 2026
Viewed by 146
Abstract
Geographical relocation can alter flavor quality in marine crops. Here, the same cultivar of Pyropia haitanensis (“ZHEDONG 1”) was cultivated at six sites spanning northern to southern China, and taste- and odor-active compounds were characterized by LC–MS and GC×GC–TOFMS together with environmental measurements. [...] Read more.
Geographical relocation can alter flavor quality in marine crops. Here, the same cultivar of Pyropia haitanensis (“ZHEDONG 1”) was cultivated at six sites spanning northern to southern China, and taste- and odor-active compounds were characterized by LC–MS and GC×GC–TOFMS together with environmental measurements. Inosine monophosphate was identified as the major contributor to umami intensity and showed a strong positive association with nitrate levels. A conserved core aroma profile dominated by heptanal, 2-pentylfuran, nonanal, and 2-ethyl-1-hexanol was consistent across regions, whereas differences in their relative abundances led to distinct regional sensory nuances. Correlation analyses further indicated that phosphate, temperature, and pH shaped volatile composition. These results demonstrate that while P. haitanensis retains a genetically determined intrinsic flavor, environmental conditions modulate flavor intensity and aromatic complexity during cross-regional cultivation. Full article
(This article belongs to the Section Foods of Marine Origin)
Show Figures

Figure 1

5 pages, 1074 KB  
Short Note
(1S,4R)-4,7,7-Trimethyl-1-(1H-perimidin-2-yl)-2-oxabicyclo[2.2.1]heptan-3-one
by Elżbieta Speina, Krzysztof Łyczko and Adam Mieczkowski
Molbank 2025, 2025(4), M2111; https://doi.org/10.3390/M2111 - 16 Dec 2025
Viewed by 250
Abstract
Perimidine derivatives are versatile heterocycles with growing significance in medicinal chemistry and materials sciences. However, their structural variety remains limited. This study focused on the synthesis and crystal structure characterization of a new perimidine-based molecule. A bicyclic perimidine lactone, (1S,4R [...] Read more.
Perimidine derivatives are versatile heterocycles with growing significance in medicinal chemistry and materials sciences. However, their structural variety remains limited. This study focused on the synthesis and crystal structure characterization of a new perimidine-based molecule. A bicyclic perimidine lactone, (1S,4R)-4,7,7-trimethyl-1-(1H-perimidin-2-yl)-2-oxabicyclo[2.2.1]heptan-3-one (1), was synthesized through an intramolecular dehydration of a monoamide intermediate formed from 1,8-diaminonaphthalene and (1S)-(–)-camphanic chloride under basic conditions. The product was purified and crystallized from acetone, giving single crystals suitable for X-ray diffraction. Structural analysis revealed two stereogenic centers and crystallization in the chiral tetragonal P43212 space group, with stabilization through N—H···O and C—H···N hydrogen bonds as well as C—H···π interactions. Full article
(This article belongs to the Collection Heterocycle Reactions)
Show Figures

Figure 1

17 pages, 5945 KB  
Article
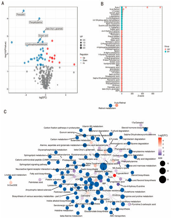
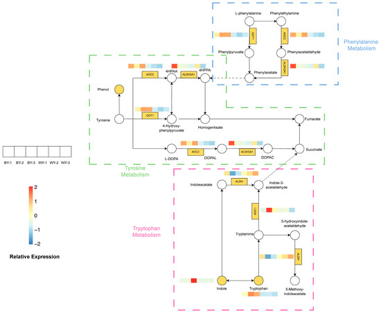
Characterization of Mutton Volatile Compounds in Youzhou Dark Goats and Local White Goats Using Flavoromics, Metabolomics, and Transcriptomics
by Jie Li, Shipeng Lv, Cancan Chen, Jing Jiang, Xiaoyan Sun, Gaofu Wang and Hangxing Ren
Foods 2025, 14(23), 4114; https://doi.org/10.3390/foods14234114 - 1 Dec 2025
Viewed by 410
Abstract
Native goat breeds in China are highly valued for their distinctive flavor. This study integrated flavoromics, metabolomics, and transcriptomics to analyze the flavor compounds in the meat of Youzhou Dark (WY) and Local White (BY) goats. Ten 12-month-old castrated male WY and BY [...] Read more.
Native goat breeds in China are highly valued for their distinctive flavor. This study integrated flavoromics, metabolomics, and transcriptomics to analyze the flavor compounds in the meat of Youzhou Dark (WY) and Local White (BY) goats. Ten 12-month-old castrated male WY and BY goats, five each, were selected for slaughter after undergoing the same feeding and management conditions. Longissimus dorsi muscle were collected from each group and subjected to flavoromics, metabolomics, and transcriptomics analyses. Flavoromics identified 228 volatile compounds, of which alcohols, ketones, and esters were the most prominent. Using multivariate statistical analysis and variable importance on projection (VIP) methods, 85 differential flavor compounds between WY and BY goats were identified. The key characteristic compounds, heptanal,1-octen-3-one,2,3-butanedione, 2-methyl-butanal, and 2-pentyl-furan, effectively distinguished between the volatile profiles of the two goat breeds. Untargeted metabolomics identified a total of 47 differential metabolites with significant differences between WY and BY goats. Differences in flavor compounds between the two goat breeds were linked to the expression of genes in metabolic pathways. The genes involved in tyrosine and phenylalanine metabolism were different in the two groups of goat meat. This variation may contribute to the differences in the sensory flavor profiles of WY and BY goats. Overall, these findings provide insight into the molecular mechanisms of flavor formation in native Chinese goats and offer a foundation for improving meat quality. Full article
(This article belongs to the Special Issue Application of Bioinformatics in Food Science)
Show Figures

Figure 1

18 pages, 26376 KB  
Article
Comparative Study on the Nutritional, Textural and Flavor Profiles of Mandarin Fish (Siniperca chuatsi) in Industrialized Recirculating and Traditional Pond Aquaculture Systems
by Weifa Su, Rongfeng Wu, Hongjie Fan, Gaohua Yao, Wei Liu, Shimi Li, Ningyu Zhu, Qianrong Liang, Xueyan Ding, Bin Zheng, Xingwei Xiang and Fan Zhou
Foods 2025, 14(23), 4028; https://doi.org/10.3390/foods14234028 - 24 Nov 2025
Cited by 1 | Viewed by 752
Abstract
Mandarin fish (Siniperca chuatsi) is a highly valued freshwater species in China, owing to its high-quality meat and economic importance. This study comparatively evaluated the effects of an industrialized recirculating aquaculture system (RAS) and traditional pond aquaculture system (TPAS) on the [...] Read more.
Mandarin fish (Siniperca chuatsi) is a highly valued freshwater species in China, owing to its high-quality meat and economic importance. This study comparatively evaluated the effects of an industrialized recirculating aquaculture system (RAS) and traditional pond aquaculture system (TPAS) on the muscle quality and further explored the role of gut microbiota in muscle quality regulation. Our results showed that the RAS resulted in superior textural properties, with meat that was significantly more tender and elastic. The RAS also promoted higher muscle protein and reduced lipid levels. Notably, the RAS elevated sweet-tasting amino acids (Gly and Pro) while suppressing bitter amino acids (His). Electronic nose and GC-iMS analyses revealed distinct flavor compound profiles between the two systems, and the RAS enriched desirable volatiles (esters and alcohols) while suppressing aldehydes (e.g., nonanal and heptanal) associated with off-flavors. Gut microbiota profiling indicated higher diversity and enriched beneficial genera (e.g., Cetobacterium, Lactobacillus) in RAS-treated fish. We found that the Cetobacterium in the RAS group showed a significant positive correlation with sweet amino acids and pleasant flavor substances (such as esters, alcohols), while exhibiting a negative correlation with undesirable flavor precursors (such as certain aldehydes). This finding contributes to the sustainable and high-efficiency advancement of intensive Siniperca chuatsi aquaculture. Full article
(This article belongs to the Section Food Quality and Safety)
Show Figures

Graphical abstract

15 pages, 1111 KB  
Article
Regional Differentiation of Olive Oil of the Koroneiki Olive Cultivar from the Ionian Islands Based on Key Volatile Compounds and Descriptive Data Analysis
by Nikolaos Kopsahelis, Ioannis K. Karabagias and Effimia Eriotou
Foods 2025, 14(23), 4026; https://doi.org/10.3390/foods14234026 - 24 Nov 2025
Viewed by 669
Abstract
Given that olive oil produced in the Ionian islands has not been extensively studied, forty-seven olive oil samples of the Koroneiki olive cultivar were collected from Zakynthos, Kerkyra, Kefalonia, and Leukada, which comprise well-known islands of the Ionian Sea. The samples were subjected [...] Read more.
Given that olive oil produced in the Ionian islands has not been extensively studied, forty-seven olive oil samples of the Koroneiki olive cultivar were collected from Zakynthos, Kerkyra, Kefalonia, and Leukada, which comprise well-known islands of the Ionian Sea. The samples were subjected to analysis of volatile compounds using headspace solid-phase microextraction coupled to gas chromatography–mass spectrometry (HS-SPME/GC-MS). Based on HS-SPME/GC-MS analysis, twenty-five volatile compounds were tentatively identified and semi-quantified using the internal standard method. Volatile compounds included alcohols, aldehydes, benzene derivatives, esters, hydrocarbons, ketones, and terpenoids. The application of descriptive data analysis, such as multivariate analysis of variance (MANOVA), linear discriminant analysis (LDA), and factor analysis (FA), to the semi-quantitative data (μg/L) of the identified volatile compounds resulted in the extraction of key volatile compounds that differentiated olive oil samples of the Koroneiki olive cultivar according to geographical origin. The cross-validation method of LDA showed a prediction rate of 83.0%, whereas the variance explained by FA was approximately 69.06% (69.055%). The key volatile compounds that were associated most with the geographical origin of olive oil samples were (Z)-1,3-pentadiene, dodecane, 2,2,4,6,6-pentamethyl-heptane, 3-ethyl-1,5-octadiene, 2,4-dimethyl-heptane, 4-methyloctane, ethanol, 2-hexanol, and 3-methylbutanal, among others. The study contributes to the regional features of olive oil of the Koroneiki olive cultivar from the Ionian islands based on key volatile compounds and further supports the consecutive research of the international community regarding olive oil authentication. Full article
Show Figures

Figure 1

12 pages, 2302 KB  
Communication
Phytochemical Investigation of Aquilaria agallocha and Identification of a Diarylheptanoid Exhibiting Anti-Tau Aggregation Activity
by Yeo Rang Cho, Jiyeon Kim, Bora Kim, Dong Min Kang, Yun Kyung Kim, Jin-Chul Kim, Sungsu Lim and Ki Hyun Kim
Biomedicines 2025, 13(12), 2855; https://doi.org/10.3390/biomedicines13122855 - 23 Nov 2025
Viewed by 414
Abstract
Agarwood from Aquilaria agallocha, known as chim-hyuang in Korea, is widely distributed throughout Southeast Asia and has traditionally been used to treat asthma, pain, and gastrointestinal disorders. As part of our ongoing efforts to identify bioactive metabolites from natural sources, a phytochemical [...] Read more.
Agarwood from Aquilaria agallocha, known as chim-hyuang in Korea, is widely distributed throughout Southeast Asia and has traditionally been used to treat asthma, pain, and gastrointestinal disorders. As part of our ongoing efforts to identify bioactive metabolites from natural sources, a phytochemical investigation of the EtOAc fraction of A. agallocha extract led to the isolation and identification of four compounds, N-trans-feruloyltyramine (1), (3R,5R)-octahydrocurcumin (2), 1,7-bis(4-hydroxyphenyl)heptane (3), and trans-caffeoyltyramine (4), via HPLC purification and LC/MS-based analysis. Structural elucidation of the isolated compounds was achieved using NMR spectroscopy, LC/MS, and high-resolution electrospray ionization mass spectrometry (HR-ESIMS). The absolute configuration of compound 2 was further confirmed by optical rotation and electronic circular dichroism (ECD) analyses. All isolated compounds (14) were evaluated for their inhibitory activity against tau protein aggregation. Notably, compound 2 exhibited a 43.7% reduction in tau aggregation at 20 μM, without cytotoxicity at the same concentration. These findings indicate that phytochemicals from A. agallocha, particularly the diarylheptanoid compound 2, hold promise as natural lead candidates for the development of therapeutic agents targeting tau protein aggregation. Full article
(This article belongs to the Section Neurobiology and Clinical Neuroscience)
Show Figures

Graphical abstract

19 pages, 1913 KB  
Article
Flavor Evolution and Quality Changes in Hot-Pressed Peanut Oil: Impact of Roasting Temperature and Storage Time
by Guang Yang, Zhiran Zhang, Mengkai Liu, Ziyan Zhang, Gaoyuan Kong, Sen Zhou, Shengxin Li and Jie Sun
Foods 2025, 14(22), 3945; https://doi.org/10.3390/foods14223945 - 18 Nov 2025
Viewed by 815
Abstract
Storage time significantly influences the aroma quality of peanut oil. In this study, gas chromatography–mass spectrometry (GC-MS) and gas chromatography–ion migration spectrometry (GC-IMS) were used to analyze the volatile flavor compounds of hot-pressed peanut oil baked at two temperatures (140 °C and 160 °C, [...] Read more.
Storage time significantly influences the aroma quality of peanut oil. In this study, gas chromatography–mass spectrometry (GC-MS) and gas chromatography–ion migration spectrometry (GC-IMS) were used to analyze the volatile flavor compounds of hot-pressed peanut oil baked at two temperatures (140 °C and 160 °C, denoted as OPO and RPO, respectively) during storage. The two methods detected 80 and 76 volatile flavor compounds, respectively, and principal component analysis (PCA) revealed clear distinctions between OPO and RPO during the storage period. Ten key aroma compounds were identified based on relative odor activity value (ROAV) analysis, including 3-methylbutanal, hexanal, heptanal, octanal, benzeneacetaldehyde, 3-ethyl-2,5-dimethylpyrazine,2-ethyl-6-methylpyrazine, acetylpyrazine, 2-methoxy- 4-vinylphenol, and acetic acid. During storage, the degradation and transformation of flavor compounds were more pronounced in RPO than in OPO. Physicochemical analyses showed increased acid and peroxide values, concomitant with decreased vitamin E and phytosterol content. Notably, these parameters changed more slowly in OPO than in RPO, confirming that OPO maintained superior quality over time. Correlation analysis suggested that changes in the aldehyde and pyrazine contents are key indicators of flavor and quality evolution in peanut oil during storage. This study provides insights into how baking temperature and storage time affect peanut oil aroma, elucidating the mechanisms of flavor variation and offering a theoretical basis for optimizing the flavor and quality of hot-pressed peanut oil. Full article
Show Figures

Figure 1

15 pages, 2428 KB  
Article
Identification of Sex-Dependent Aroma Compounds in Gonads of Commercially Valuable Sea Urchins: Implications for Gastronomical Use of Paracentrotus lividus
by Ricardo Ibanco-Cañete, Estela Carbonell-Garzón, Pablo Sanchez-Jerez and Frutos C. Marhuenda Egea
J. Mar. Sci. Eng. 2025, 13(11), 2160; https://doi.org/10.3390/jmse13112160 - 16 Nov 2025
Viewed by 422
Abstract
Background: The edible gonads of the sea urchin Paracentrotus lividus are highly valued, yet sex cannot be determined externally, limiting selective harvest and quality control. Objective: We aimed to test whether headspace solid-phase microextraction gas chromatography–mass spectrometry combined with chemometrics can discriminate sex [...] Read more.
Background: The edible gonads of the sea urchin Paracentrotus lividus are highly valued, yet sex cannot be determined externally, limiting selective harvest and quality control. Objective: We aimed to test whether headspace solid-phase microextraction gas chromatography–mass spectrometry combined with chemometrics can discriminate sex from gonadal volatilomes. Methods: Gonads from 29 individuals (21 females, 8 males) were profiled by this technique. Spectral data were modeled with Partial Least Squares–Linear Discriminant Analysis (PLS–LDA), Variable Importance in Projection scores highlighted key features, and Mann–Whitney tests assessed univariate differences. Tentative identifications were assigned by library match and curated for potential environmental artifacts. Results: Chemometric modeling yielded a clear female–male separation. Female gonads were enriched in low-odor-threshold oxygenates—aldehydes (hexanal, heptanal) and alcohols (1-penten-3-ol, 1-octen-3-ol)—together with diet-linked monoterpenes (e.g., D-limonene), consistent with PUFA LOX/HPL pathways and macroalgal inputs. Male gonads were dominated by saturated/branched hydrocarbons and long-chain alcohols with limited direct odor impact. Minor aromatic hydrocarbons (e.g., styrene; 1,3-bis(1,1-dimethylethyl)-benzene) were retained as environmental/artifact markers and excluded from biological interpretation. Conclusions: HS-SPME gas chromatography–mass spectrometry volatilomics coupled with PLS–LDA effectively distinguishes the sex of P. lividus gonads and rationalizes reported sensory differences. The marker set offers a basis for future non-destructive sexing workflows, pending confirmation with retention indices, authentic standards, and GC-olfactometry. Full article
(This article belongs to the Special Issue Marine Aquatic Species: Innovations in Health and Conservation)
Show Figures

Figure 1

18 pages, 3389 KB  
Article
Orientation and Oviposition by Female Plodia interpunctella (Lepidoptera: Pyralidae) in Response to Volatiles from Varieties of Peanuts
by Xi Zhu, Dianxuan Wang, Fangfang Zeng, Liang Chen, Chen Wang, Sijia Shang and Zixin Guo
Insects 2025, 16(11), 1145; https://doi.org/10.3390/insects16111145 - 8 Nov 2025
Viewed by 662
Abstract
Some special volatile organic compounds (VOCs) that significantly induce female oviposition preferences may be utilized to disrupt oviposition behavior and to enhance trapping strategies; such approaches offer a promising avenue for reducing insect infestations in stored commodities. Based on the significant differences in [...] Read more.
Some special volatile organic compounds (VOCs) that significantly induce female oviposition preferences may be utilized to disrupt oviposition behavior and to enhance trapping strategies; such approaches offer a promising avenue for reducing insect infestations in stored commodities. Based on the significant differences in the oviposition preference of P. interpunctella among six normal-oleic varieties (NOPs), the key VOCs involved were further explored. Seventeen VOCs that may contribute the oviposition preference and that exhibited a high content in the peanut varieties were measured through electroantennogram (EAG) response measurements of female moths. The VOCs that produced significant EAG responses by the females were further assayed for behavioral responses by the Y-tube olfactometer method, wind tunnel tests, and a multiple-choice device for female oviposition. Heptanal, acetophenone, nonanal, hexanal, benzaldehyde, octanal, hexanoic acid, decanal, phenylacetaldehyde, and 1-octen-3-ol from peanuts elicited strong antennal EAG responses. These VOCs (especially heptanal, nonanal, hexanal, octanal, and decanal) attracted more females in both Y-tube olfactometer and wind tunnel assays and increased oviposition rates in oviposition tests. The results indicate that heptanal, decanal, octanal, nonanal, and hexanal may be utilized to develop oviposition attractants for female moths further. Full article
(This article belongs to the Special Issue Ecology, Behaviour, and Monitoring of Stored Product Insects)
Show Figures

Figure 1

19 pages, 2565 KB  
Article
Effects of Various Drying Parameters on the Volatile and Non-Volatile Compositions of ‘Qiancha 1’ White Tea
by Jinlong Luo, Siyu Liao, Fengjiao Ding, Yuqiao Dai, Zhongying Liu, Ting Yang, Tuo Zhang, Shimao Fang, Yan Li, Lulu Pu, Ke Pan, Wanping Fang and Qiang Shen
Foods 2025, 14(21), 3787; https://doi.org/10.3390/foods14213787 - 5 Nov 2025
Viewed by 772
Abstract
‘Qiancha 1’ is an excellent raw material for manufacturing white tea. The effects of different drying parameters on the quality performance of ‘Qiancha 1’ white tea remain poorly understood, which restricts the precise regulation of the quality of ‘Qiancha 1’ white tea. In [...] Read more.
‘Qiancha 1’ is an excellent raw material for manufacturing white tea. The effects of different drying parameters on the quality performance of ‘Qiancha 1’ white tea remain poorly understood, which restricts the precise regulation of the quality of ‘Qiancha 1’ white tea. In this research, we systematically investigated the influence of drying temperature (65 °C, 75 °C, and 90 °C) and drying duration (1 h, 2 h, and 3 h) on its non-volatile and volatile compositions, using sensory evaluation, E-tongue, and non-volatilomic and volatilomic analyses. The results showed that the tea sample dried at 65 °C for 3 h had a sweet, mellow, and fresh flavor and scored 95 points, but high-temperature drying (90 °C) could promote increased bitterness and decreased sweetness. High-temperature drying was closely related to a caramel-like and milk-like flavor, which promoted an increase in the content of terpenoids, heterocycle compounds, and esters. During drying, the flavonoid and phenolic acid content increased markedly, contributing to bitterness and astringency, while nucleotides, amino acids, and their derivatives decreased, leading to a reduced umami intensity. A total of 37 key taste-active metabolites were identified, including bitter compounds (e.g., alkaloids), sweet compounds (e.g., phenolic acids), and umami compounds (e.g., nucleotides), whose dynamic changes directly influenced the taste profile of white tea. High-temperature drying promoted an increase in the content of volatile metabolites, such as terpenoids, heterocyclics, and esters, while low-temperature and long-duration drying was beneficial for preserving volatile metabolites like heptanal. 2-Methoxy-3-(1-methylethyl)-pyrazine was determined as the volatile compound with the highest rOAV, providing a sweetness and caramel-like flavor. Overall, the metabolomic analysis revealed that the content of flavonoids and phenolic acids increased after the drying process, which was related to the bitter and astringent taste of the tea liquor. The content of nucleotides, amino acids, and their derivatives decreased after drying, which caused the umami of the tea liquor to weaken. This study provides a theoretical basis for the optimization of the ‘Qiancha 1’ white tea drying process. Full article
(This article belongs to the Section Food Engineering and Technology)
Show Figures

Figure 1

17 pages, 4206 KB  
Article
Aroma Profiling and Sensory Association of Six Raspberry Cultivars Using HS-SPME/GC-MS and OPLS-HDA
by Jovana Ljujić, Boban Anđelković, Ivana Sofrenić, Katarina Simić, Ljubodrag Vujisić, Nevena Batić, Stefan Ivanović and Dejan Gođevac
Foods 2025, 14(21), 3599; https://doi.org/10.3390/foods14213599 - 22 Oct 2025
Viewed by 710
Abstract
In this study, six club raspberry varieties were examined for their aromatic profiles and sensory qualities, and statistical approaches were used to determine how aroma components affect consumer impressions. Analysis of the aroma’s chemical composition was performed utilizing headspace SPME and GC-MS. MS-DIAL [...] Read more.
In this study, six club raspberry varieties were examined for their aromatic profiles and sensory qualities, and statistical approaches were used to determine how aroma components affect consumer impressions. Analysis of the aroma’s chemical composition was performed utilizing headspace SPME and GC-MS. MS-DIAL -v5.5.250627 software was used to identify components from commercial libraries, after 10 repetitions for each variety, followed by manual verification. A sensory evaluation of fresh fruits, with 55 volunteers, was statistically analyzed and linked to chemical composition using multivariate analysis and the OPLS-HDA classification method, which was employed for the first time. Tula Magic was scored the highest in the sensory evaluation compared to Adelita, Himbo Top, Glen Dee, San Rafael, and Cascade Harvest. 2-Heptanol (fresh, lemongrass-like, herbal, floral, fruity, green), heptanal (fresh, aldehydic, fatty, green, herbal), and 2-methyl-6-hepten-1-ol (oily-green, herbaceous-citrusy) separated Tula Magic from the other varieties assessed. The same components were recognized in OPLS as positive contributors to the flavor score, while terpenoids like trans-β-ionone, α-ionone, and α,β-dihydro-β-ionone, as well as 2-heptanone, scored slightly lower. This suggests that a fine balance between the individual components is key to the overall aroma sensation. Full article
(This article belongs to the Special Issue Innovative Applications of Metabolomics in Food Science)
Show Figures

Figure 1

16 pages, 3274 KB  
Article
Antifungal Activity of Artemisia capillaris Essential Oil Against Alternaria Species Causing Black Spot on Yanbian Pingguoli Pear in China
by Zu-Xin Kou, Yue Dang, Li Liu, Xue-Hong Wu and Yu Fu
Plants 2025, 14(20), 3146; https://doi.org/10.3390/plants14203146 - 13 Oct 2025
Cited by 1 | Viewed by 866
Abstract
Black spot is currently one of the most widespread diseases affecting Yanbian Pingguoli pears (Pyrus pyrifolia cv. ‘Pingguoli’), resulting in significant economic losses for fruit farmers. It is mainly caused by infestation by the fungal group of Alternaria species. To date, no [...] Read more.
Black spot is currently one of the most widespread diseases affecting Yanbian Pingguoli pears (Pyrus pyrifolia cv. ‘Pingguoli’), resulting in significant economic losses for fruit farmers. It is mainly caused by infestation by the fungal group of Alternaria species. To date, no research has reported the presence of Alternaria species and the pathogen of black spot disease on Yanbian Pingguoli pears in China. This study isolated, identified, and performed molecular profiling of 124 Alternaria strains collected from 15 major growing areas of Yanbian Pingguoli pear (more than 5000 trees). Moreover, the study evaluated the ability of Artemisia capillaris essential oil (AcEO) to suppress the mycelial expansion of Alternaria pathogens and conducted comprehensive chemical profiling. Overall, 124 pathogenic fungi were identified as Alternaria tenuissima (67 isolates, 54.0%) and A. alternate (57 isolates, 46.0%). AcEO showed a strong inhibitory effect on the two Alternaria species, with a minimal inhibitory concentration (MIC) value equivalent to 5.0 μL/mL. Eucalyptol, 2,2-Dimethyl-3-methylenebicyclo [2.2.1] heptane, (-)-alcanfor, and β-copaene were identified as the predominant bioactive components of AcEO. AcEO demonstrated concentration-dependent inhibition of the mycelial growth of A. tenuissima and A. alternata. These findings position AcEO as a promising candidate for developing sustainable fungicides to combat Alternaria-induced crop losses. Full article
(This article belongs to the Special Issue Natural Compounds for Controlling Plant Pathogens)
Show Figures

Figure 1

17 pages, 2008 KB  
Article
Efficient Recovery of Valeric Acid Using Phosphonium-Based Ionic Liquids
by Alexandra Cristina Blaga, Oana Cristina Parvulescu, Dan Cascaval and Anca Irina Galaction
Int. J. Mol. Sci. 2025, 26(18), 8970; https://doi.org/10.3390/ijms26188970 - 15 Sep 2025
Viewed by 848
Abstract
This study explores the application of phosphonium-based ionic liquids (ILs) for the efficient separation of valeric acid (VA) through reactive liquid–liquid extraction. Two hydrophobic quaternary phosphine ILs, trihexyl(tetradecyl)phosphonium decanoate (C103) and trihexyl(tetradecyl)phosphonium bis(2,4,4-trimethylpentyl)phosphinate (C104), were evaluated in combination with heptane as a diluent. [...] Read more.
This study explores the application of phosphonium-based ionic liquids (ILs) for the efficient separation of valeric acid (VA) through reactive liquid–liquid extraction. Two hydrophobic quaternary phosphine ILs, trihexyl(tetradecyl)phosphonium decanoate (C103) and trihexyl(tetradecyl)phosphonium bis(2,4,4-trimethylpentyl)phosphinate (C104), were evaluated in combination with heptane as a diluent. Extraction efficiency was experimentally determined at different levels of extraction process factors in terms of aqueous phase pH (3–6), IL concentration (0–120 g/L), and process temperature (25–60 °C). For each IL, extraction efficiency was predicted using a response surface regression model, and the process factors were optimized based on the desirability function approach. Both ILs effectively extracted VA, with optimal mean values of extraction efficiency of 98.61% for C103 and 99.24% for C104 under optimal conditions (pH of 3.8 and 4, respectively, IL concentration of 60 g/L, and temperature of 25 °C). Mechanistic analysis revealed that VA extraction occurs through the formation of IL-acid complexes, involving hydrogen bonding between the non-dissociated acid and the IL anion. Depending on the extractant concentration, 1:1 and 2:1 acid-to-IL stoichiometric ratios were observed. These findings highlight the potential of phosphonium-based ILs, particularly in a heptane-diluted system, as high-performance extractants for carboxylic acid separation. Full article
(This article belongs to the Special Issue Extraction, Isolation and Identification of Natural Chemicals)
Show Figures

Graphical abstract

Back to TopTop