Aroma Profiling and Sensory Association of Six Raspberry Cultivars Using HS-SPME/GC-MS and OPLS-HDA
Abstract
1. Introduction
2. Materials and Methods
2.1. Sample Collection and Preparation
2.2. Solid-Phase Microextraction and Gas Chromatography–Mass Spectrometry Analysis
2.3. Sensory Characteristic Analysis
2.4. Statistical Analysis
2.5. Multivariate Data Analysis
3. Results and Discussion
3.1. Sensory Analysis
3.2. Correlation Analysis Between Sensory Attributes
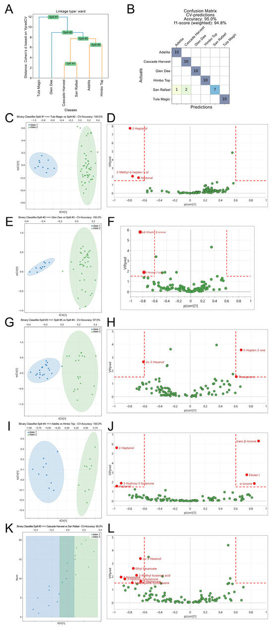
3.3. Multivariate Classification of Raspberry Varieties by SPME GC–MS Aroma Profiles
3.4. Correlation of GC–MS Aroma Profiles with Sensory Evaluation by OPLS
4. Conclusions
Supplementary Materials
Author Contributions
Funding
Institutional Review Board Statement
Informed Consent Statement
Data Availability Statement
Acknowledgments
Conflicts of Interest
Abbreviations
| SPME | Solid-phase microextraction |
| HS-SPME | Head Space SPME |
| GC | Gas chromatography |
| GC–MS | Gas Chromatography–Mass Spectrometry |
| PCA | Principal component analysis |
| OPLS | Orthogonal partial least squares |
| CV-ANOVA | Cross-validation analysis of variance |
| VIPpred | Variable importance in projection |
| OPLS-HDA | Orthogonal partial least squares hierarchical discriminant analysis |
| OPLS-DA | Orthogonal partial least squares discriminant analysis |
References
- Durán-Soria, S.; Pott, D.; Will, F.; Mesa-Marín, J.; Lewandowski, M.; Celejewska, K.; Masny, A.; Żurawicz, E.; Jennings, N.; Sønsteby, A.; et al. Exploring Genotype-by-Environment Interactions of Chemical Composition of Raspberry by Using a Metabolomics Approach. Metabolites 2021, 11, 490. [Google Scholar] [CrossRef]
- Song, Y.; Ren, X.; Zhao, L.; Zhang, B.; Chi, W.; Liu, Y.; Shi, K.; Liu, S. Foodomics Uncovers Functional and Volatile Metabolite Dynamics in Red Raspberry Chewable Tablet Optimized Processing. Food Chem. 2024, 450, 139379. [Google Scholar] [CrossRef]
- Milošević, T.; Milošević, N.; Glišić, I.; Ilić, R.; Paunović, G. Analysis of Raspberry Production in the World and Serbia. In Proceedings of the Balkans Scientific Center of the Russian Academy of Natural Sciences, Vrnjačka Banja, Serbia, 19–20 June 2025; pp. 99–109. [Google Scholar]
- Padilla-Jimenez, S.M.; Angoa-Pérez, M.V.; Mena-Violante, H.G.; Oyoque-Salcedo, G.; Renteria-Ortega, M.; Oregel-Zamudio, E. Changes in the Aroma of Organic Blackberries (Rubus fruticosus) During Ripeness. Anal. Chem. Lett. 2019, 9, 64–73. [Google Scholar] [CrossRef]
- Pu, D.; Xu, Z.; Sun, B.; Wang, Y.; Xu, J.; Zhang, Y. Advances in Food Aroma Analysis: Extraction, Separation, and Quantification Techniques. Foods 2025, 14, 1302. [Google Scholar] [CrossRef]
- Aprea, E.; Biasioli, F.; Gasperi, F. Volatile Compounds of Raspberry Fruit: From Analytical Methods to Biological Role and Sensory Impact. Molecules 2015, 20, 2445–2474. [Google Scholar] [CrossRef] [PubMed]
- Aprea, E.; Carlin, S.; Giongo, L.; Grisenti, M.; Gasperi, F. Characterization of 14 Raspberry Cultivars by Solid-Phase Microextraction and Relationship with Gray Mold Susceptibility. J. Agric. Food Chem. 2010, 58, 1100–1105. [Google Scholar] [CrossRef] [PubMed]
- Malowicki, S.M.M.; Martin, R.; Qian, M.C. Volatile Composition in Raspberry Cultivars Grown in the Pacific Northwest Determined by Stir Bar Sorptive Extraction−Gas Chromatography−Mass Spectrometry. J. Agric. Food Chem. 2008, 56, 4128–4133. [Google Scholar] [CrossRef] [PubMed]
- Zhang, W.; Lao, F.; Bi, S.; Pan, X.; Pang, X.; Hu, X.; Liao, X.; Wu, J. Insights into the Major Aroma-Active Compounds in Clear Red Raspberry Juice (Rubus idaeus L. Cv. Heritage) by Molecular Sensory Science Approaches. Food Chem. 2021, 336, 127721. [Google Scholar] [CrossRef]
- Al-Taher, F.; Nemzer, B. Identification of Aroma Compounds in Freeze-Dried Strawberries and Raspberries by HS-SPME-GC-MS. J. Food Res. 2020, 9, 30. [Google Scholar] [CrossRef]
- Valdés García, A.; Maestre Pérez, S.E.; Butsko, M.; Prats Moya, M.S.; Beltrán Sanahuja, A. Authentication of “Adelita” Raspberry Cultivar Based on Physical Properties, Antioxidant Activity and Volatile Profile. Antioxidants 2020, 9, 593. [Google Scholar] [CrossRef]
- Ibáñez, E.; López-Sebastián, S.; Ramos, E.; Tabera, J.; Reglero, G. Analysis of Volatile Fruit Components by Headspace Solid-Phase Microextraction. Food Chem. 1998, 63, 281–286. [Google Scholar] [CrossRef]
- Starowicz, M. Analysis of Volatiles in Food Products. Separations 2021, 8, 157. [Google Scholar] [CrossRef]
- Agatonovic-Kustrin, S.; Gegechkori, V.; Kobakhidze, T.; Morton, D. Solid-Phase Microextraction Techniques and Application in Food and Horticultural Crops. Molecules 2023, 28, 6880. [Google Scholar] [CrossRef]
- Pergolotti, V.; Marcellini, M.; Contreras, E.; Mezzetti, B.; Gambardella, M.; Capocasa, F.; Sabbadini, S. Standardization of an In Vitro Seed Germination Protocol Compared to Acid Scarification and Cold Stratification Methods for Different Raspberry Genotypes. Horticulturae 2023, 9, 153. [Google Scholar] [CrossRef]
- Hall, H.K.; Hummer, K.E.; Jamieson, A.R.; Jennings, S.N.; Weber, C.A. Raspberry Breeding and Genetics. In Plant Breeding Reviews; Janick, J., Ed.; Wiley: Hoboken, NJ, USA, 2009; pp. 39–353. [Google Scholar]
- Darbonnem, A.P. Raspberry Plant Named ‘Adelita’ 2015. Available online: https://patents.google.com/patent/US20120311748P1/en (accessed on 1 September 2025).
- Battistini Vivai Himbo Top® Rafzaqu. Available online: https://battistinivivai.com/en/products/Himbo-Top-Rafzaqu-raspberry (accessed on 18 September 2025).
- Castillo, J.E. Raspberry Plant Named ‘SAN RAFAEL’. USPP28855P3, 9 January 2018. [Google Scholar]
- Ljujić, J.; Vujisić, L.; Tešević, V.; Sofrenić, I.; Ivanović, S.; Simić, K.; Anđelković, B. Critical Review of Selected Analytical Platforms for GC-MS Metabolomics Profiling—Case Study: HS-SPME/GC-MS Analysis of Blackberry’s Aroma. Foods 2024, 13, 1222. [Google Scholar] [CrossRef]
- Yu, Y.; Yang, G.; Sun, L.; Song, X.; Bao, Y.; Luo, T.; Wang, J. Comprehensive Evaluation of 24 Red Raspberry Varieties in Northeast China Based on Nutrition and Taste. Foods 2022, 11, 3232. [Google Scholar] [CrossRef]
- Beyer, H. Tukey, John W.: Exploratory Data Analysis. Addison—Wesley Publishing Company Reading, Mass—Menlo Park, Cal., London, Amsterdam, Don Mills, Ontario, Sydney 1977, XVI, 688 S.; Addison-Wesley: Reading, MA, USA, 1981; Volume 23. [Google Scholar]
- Tsugawa, H.; Cajka, T.; Kind, T.; Ma, Y.; Higgins, B.; Ikeda, K.; Kanazawa, M.; Vander Gheynst, J.; Fiehn, O.; Arita, M. MS-DIAL: Data-Independent MS/MS Deconvolution for Comprehensive Metabolome Analysis. Nat. Methods 2015, 12, 523–526. [Google Scholar] [CrossRef] [PubMed]
- Forsgren, E.; Björkblom, B.; Trygg, J.; Jonsson, P. OPLS-Based Multiclass Classification and Data-Driven Interclass Relationship Discovery. J. Chem. Inf. Model. 2025, 65, 1762–1770. [Google Scholar] [CrossRef]
- Aaby, K.; Skaret, J.; Røen, D.; Sønsteby, A. Sensory and Instrumental Analysis of Eight Genotypes of Red Raspberry (Rubus idaeus L.) Fruits. J. Berry. Res. 2019, 9, 483–498. [Google Scholar] [CrossRef]
- Villamor, R.R.; Daniels, C.H.; Moore, P.P.; Ross, C.F. Preference Mapping of Frozen and Fresh Raspberries. J. Food Sci. 2013, 78, S911–S919. [Google Scholar] [CrossRef] [PubMed]
- Shamaila, M.; Skura, B.; Daubeny, H.; Anderson, A. Sensory, Chemical and Gas Chromatographic Evaluation of Five Raspberry Cultivars. Food Res. Int. 1993, 26, 443–449. [Google Scholar] [CrossRef]
- Hiscock, L.; Bothma, C.; Hugo, A.; van Biljon, A.; Jansen van Rensburg, W.S. Hedonic Evaluation and Check-All-That-Apply (CATA) Question for Sensory Characterisation of Stewed Vegetable Amaranthus. J. Food Sci. Technol. 2020, 57, 454–462. [Google Scholar] [CrossRef] [PubMed]
- Spasojević, S.; Maksimović, V.; Milosavljević, D.; Djekić, I.; Radivojević, D.; Sredojević, A.; Milivojević, J. Variation in Chemical, Textural and Sensorial Traits Among Remontant Red Raspberry (Rubus idaeus L.) Cultivars Maintained in a Double-Cropping System. Plants 2024, 13, 3382. [Google Scholar] [CrossRef] [PubMed]
- Blaker, K.M.; Plotto, A.; Baldwin, E.A.; Olmstead, J.W. Correlation between Sensory and Instrumental Measurements of Standard and Crisp-Texture Southern Highbush Blueberries (Vaccinium corymbosum L. Interspecific Hybrids). J. Sci. Food Agric. 2014, 94, 2785–2793. [Google Scholar] [CrossRef]
- Hur, M.; Campbell, A.A.; Almeida-de-Macedo, M.; Li, L.; Ransom, N.; Jose, A.; Crispin, M.; Nikolau, B.J.; Wurtele, E.S. A Global Approach to Analysis and Interpretation of Metabolic Data for Plant Natural Product Discovery. Nat. Prod. Rep. 2013, 30, 565. [Google Scholar] [CrossRef] [PubMed]
- Wiklund, S.; Johansson, E.; Sjöström, L.; Mellerowicz, E.J.; Edlund, U.; Shockcor, J.P.; Gottfries, J.; Moritz, T.; Trygg, J. Visualization of GC/TOF-MS-Based Metabolomics Data for Identification of Biochemically Interesting Compounds Using OPLS Class Models. Anal. Chem. 2008, 80, 115–122. [Google Scholar] [CrossRef]
- Odor Database. Available online: https://www.perflavory.com/search.php (accessed on 11 September 2025).
- Chemical Book. Available online: https://www.chemicalbook.com/ChemicalProductProperty_EN_CB3237658.htm (accessed on 11 September 2025).
- Farneti, B.; Khomenko, I.; Ajelli, M.; Wells, K.E.; Betta, E.; Aprea, E.; Giongo, L.; Biasioli, F. Volatilomics of Raspberry Fruit Germplasm by Combining Chromatographic and Direct-Injection Mass Spectrometric Techniques. Front. Mol. Biosci. 2023, 10, 1155564. [Google Scholar] [CrossRef]
- Sheng, X.; Li, X.; Lu, X.; Liu, X.; Tang, W.; Yu, Z.; Liu, X.; Zhang, F.; Huang, Q.; Huang, M. Characterization and Perceptual Interaction of Key Aroma Compounds in Rosa Roxburghii Tratt by Sensomics Approach. Food Chem. X 2024, 24, 101892. [Google Scholar] [CrossRef]





| Split | Binary Comparison | Metabolite (Enriched in …) | Odor Description | VIPpred | p (Corr) | JK CI |
|---|---|---|---|---|---|---|
| #1 | Tula Magic vs. All others | 2-Heptanol (enriched in Tula Magic) | Fresh, lemongrass-like, herbal, floral, fruity, green | 7.73 | −0.79 | Pass |
| #1 | Tula Magic vs. All others | Heptanal (enriched in Tula Magic) | Fresh, aldehydic, fatty, green, herbal, ozone-like | 1.85 | −0.68 | Pass |
| #1 | Tula Magic vs. All others | 2-Methyl-6-hepten-1-ol (enriched in Tula Magic) | Oily-green, herbaceous, citrus-like | 2.02 | −0.76 | Pass |
| #2 | Glen Dee vs. (Split #3 branch) | α,β-Dihydro-β-ionone (enriched in Glen Dee) | Earthy, woody/orris-like | 5.78 | −0.84 | Pass |
| #2 | Glen Dee vs. (Split #3 branch) | 5-Nonen-2-one (enriched in Glen Dee) | Fruity, cheesy | 1.88 | −0.78 | Pass |
| #3 | (Split #4 branch) vs. (Split #5 branch) | (Z)-3-Hexenol (enriched in Split #4: Adelita + Himbo Top) | Fresh green, leafy, grassy | 2.66 | −0.62 | Pass |
| #3 | (Split #4 branch) vs. (Split #5 branch) | 6-Methyl-5-hepten-2-one (enriched in Split #5: Cascade Harvest + San Rafael) | Fatty, green, citrus-like | 3.57 | 0.67 | Pass |
| #3 | (Split #4 branch) vs. (Split #5 branch) | Theaspirane (enriched in Split #5: Cascade Harvest + San Rafael) | Tea-like, herbal, green, woody/spicy | 1.53 | 0.61 | Pass |
| #4 | Adelita vs. Himbo Top | 2-Heptanol (enriched in Adelita) | Fresh, lemongrass-like, herbal, floral, fruity, green | 5.60 | −0.97 | Pass |
| #4 | Adelita vs. Himbo Top | 3-Hydroxy-2-butanone (enriched in Adelita) | Buttery, creamy | 1.88 | −0.91 | Pass |
| #4 | Adelita vs. Himbo Top | Heptanal (enriched in Adelita) | Fresh, aldehydic, fatty, green, herbal, ozone-like | 1.58 | −0.96 | Pass |
| #4 | Adelita vs. Himbo Top | trans-β-Ionone (enriched in Himbo Top) | Violet, sweet, floral/raspberry-like | 6.31 | 0.90 | Pass |
| #4 | Adelita vs. Himbo Top | Edulan I (enriched in Himbo Top) | Floral, rose-like | 2.76 | 0.75 | Pass |
| #4 | Adelita vs. Himbo Top | α-Ionone (enriched in Himbo Top) | Woody, floral/raspberry-like | 1.84 | 0.84 | Pass |
| #5 | Cascade Harvest vs. San Rafael | (Z)-3-Hexenol (enriched in Cascade Harvest) | Fresh green, leafy, grassy | 3.37 | −0.66 | Pass |
| #5 | Cascade Harvest vs. San Rafael | Ethyl hexanoate (enriched in Cascade Harvest) | Fruity, apple/pineapple, sweet | 2.61 | −0.75 | Pass |
| #5 | Cascade Harvest vs. San Rafael | 3-Methylbutanoic acid (enriched in Cascade Harvest) | Pungent, sweaty, cheesy | 2.10 | −0.71 | Pass |
| #5 | Cascade Harvest vs. San Rafael | 3-Methylene-cyclohexene (enriched in Cascade Harvest) | Terpenic/hydrocarbon | 1.53 | −0.76 | Pass |
| #5 | Cascade Harvest vs. San Rafael | 3-Hydroxy-2-butanone (enriched in Cascade Harvest) | Buttery, creamy | 1.81 | −0.86 | Pass |
| #5 | Cascade Harvest vs. San Rafael | 2-Nonanone (enriched in Cascade Harvest) | Fresh, sweet, green, weedy, earthy, herbal | 1.95 | −0.91 | Pass |
| #5 | Cascade Harvest vs. San Rafael | 2-Heptanone (enriched in Cascade Harvest) | Fruity, spicy, sweet, herbal, coconut, woody | 1.64 | −0.65 | Pass |
| Compound | Class | Aroma Descriptor(s) | Contribution to Flavor Score |
|---|---|---|---|
| 2-Heptanol | Alcohol | Fresh, lemongrass-like, herbal, floral, fruity, green | Strong Positive |
| 2-Methyl-6-hepten-1-ol | Alcohol | Oily-green, herbaceous-citrusy notes | Positive |
| Heptanal | Aldehyde | Fresh, aldehydic, fatty, green, herbal | Positive |
| trans-β-Ionone | Apocarotenoid | Violet, sweet, floral | Negative |
| α-Ionone | Apocarotenoid | Woody, floral | Negative |
| α,β-Dihydro-β-ionone | Apocarotenoid | Earthy, woody | Negative |
| 2-Heptanone | Ketone | Fruity, spicy, sweet, herbal, coconut, woody | Negative |
Disclaimer/Publisher’s Note: The statements, opinions and data contained in all publications are solely those of the individual author(s) and contributor(s) and not of MDPI and/or the editor(s). MDPI and/or the editor(s) disclaim responsibility for any injury to people or property resulting from any ideas, methods, instructions or products referred to in the content. |
© 2025 by the authors. Licensee MDPI, Basel, Switzerland. This article is an open access article distributed under the terms and conditions of the Creative Commons Attribution (CC BY) license (https://creativecommons.org/licenses/by/4.0/).
Share and Cite
Ljujić, J.; Anđelković, B.; Sofrenić, I.; Simić, K.; Vujisić, L.; Batić, N.; Ivanović, S.; Gođevac, D. Aroma Profiling and Sensory Association of Six Raspberry Cultivars Using HS-SPME/GC-MS and OPLS-HDA. Foods 2025, 14, 3599. https://doi.org/10.3390/foods14213599
Ljujić J, Anđelković B, Sofrenić I, Simić K, Vujisić L, Batić N, Ivanović S, Gođevac D. Aroma Profiling and Sensory Association of Six Raspberry Cultivars Using HS-SPME/GC-MS and OPLS-HDA. Foods. 2025; 14(21):3599. https://doi.org/10.3390/foods14213599
Chicago/Turabian StyleLjujić, Jovana, Boban Anđelković, Ivana Sofrenić, Katarina Simić, Ljubodrag Vujisić, Nevena Batić, Stefan Ivanović, and Dejan Gođevac. 2025. "Aroma Profiling and Sensory Association of Six Raspberry Cultivars Using HS-SPME/GC-MS and OPLS-HDA" Foods 14, no. 21: 3599. https://doi.org/10.3390/foods14213599
APA StyleLjujić, J., Anđelković, B., Sofrenić, I., Simić, K., Vujisić, L., Batić, N., Ivanović, S., & Gođevac, D. (2025). Aroma Profiling and Sensory Association of Six Raspberry Cultivars Using HS-SPME/GC-MS and OPLS-HDA. Foods, 14(21), 3599. https://doi.org/10.3390/foods14213599

