Sign in to use this feature.

Years

Between: -

Subjects

remove_circle_outline
remove_circle_outline
remove_circle_outline
remove_circle_outline
remove_circle_outline
remove_circle_outline
remove_circle_outline
remove_circle_outline
remove_circle_outline

Journals

Article Types

Countries / Regions

remove_circle_outline
remove_circle_outline
remove_circle_outline
remove_circle_outline
remove_circle_outline

Search Results (770)

Search Parameters:
Keywords = groundwater storage

Order results
Result details
Results per page
Select all
Export citation of selected articles as:
28 pages, 3917 KB  
Article
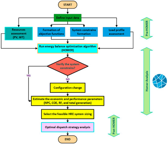
A Hybrid System That Integrates Renewable Energy for Groundwater Pumping with Battery Storage, Innovative in Rural Communities
by Daniel Icaza Alvarez, Jorge Rojas Espinoza, Carlos Flores-Vázquez and Andrés Cárdenas
Energies 2025, 18(22), 5976; https://doi.org/10.3390/en18225976 - 14 Nov 2025
Abstract
This article presents the design and evaluation of a hybrid groundwater pumping system with battery storage, implemented in the Puntahacienda community of Quingeo, Ecuador, as a sustainable alternative for energy supply in isolated rural areas. The system integrates solar photovoltaic, wind, and a [...] Read more.
This article presents the design and evaluation of a hybrid groundwater pumping system with battery storage, implemented in the Puntahacienda community of Quingeo, Ecuador, as a sustainable alternative for energy supply in isolated rural areas. The system integrates solar photovoltaic, wind, and a backup diesel generator, whose operation was analyzed using HOMER Pro software. The simulation allowed for component sizing, technical performance evaluation, and operating costs estimation, prioritizing the use of renewable sources and reducing dependence on fossil fuels. The results show that solar and wind energy can cover a large portion of the demand, while the diesel generator ensures resilience during critical periods. The battery bank optimizes stability and continuous supply, ensuring the availability of water for human and agricultural consumption. Furthermore, a significant reduction in greenhouse gas emissions and an improvement in economic sustainability compared to the exclusive use of diesel were evident. The final results show that the levelized cost was $0.186/kWh, making it competitive for an isolated rural community. It was also determined that the renewable energy fraction (RES) was 83.70%, the unmet demand was 0.42%, and CO2 emissions were 14,850 kg/year when including a diesel generator in the hybrid system. This study demonstrates the viability of hybrid renewable solutions as a tool to strengthen water and energy security in rural communities, constituting a replicable model in similar contexts in Latin America. Full article
(This article belongs to the Special Issue Design, Analysis and Operation of Renewable Energy Systems)
Show Figures

Figure 1

30 pages, 9242 KB  
Article
Investigation of Water Storage Dynamics and Delayed Hydrological Responses Using GRACE, GLDAS, ERA5-Land and Meteorological Data in the Kızılırmak River Basin
by Erdem Kazancı, Serdar Erol and Bihter Erol
Sustainability 2025, 17(22), 10100; https://doi.org/10.3390/su172210100 - 12 Nov 2025
Abstract
Monitoring groundwater dynamics and basin-scale water budget closure is critical for sustainable water resource management, especially in regions facing climate stress and overexploitation. This study examines the temporal variability of total water storage and groundwater trends in Türkiye’s Kızılırmak River Basin by integrating [...] Read more.
Monitoring groundwater dynamics and basin-scale water budget closure is critical for sustainable water resource management, especially in regions facing climate stress and overexploitation. This study examines the temporal variability of total water storage and groundwater trends in Türkiye’s Kızılırmak River Basin by integrating GRACE/GRACE-FO satellite gravimetry, GLDAS-Noah land surface model outputs, ERA5-Land reanalysis products, and local meteorological observations. Groundwater storage anomalies (GWSAs) were derived from the difference between GRACE-based total water storage anomalies (TWSAs) and GLDAS-modeled surface storage components, revealing a long-term groundwater depletion trend of −9.55 ± 2.6 cm between 2002 and 2024. To investigate the hydrological drivers of these changes, lagged correlation analyses were performed between GRACE TWSA and ERA5-Land variables (precipitation, evapotranspiration, runoff, soil moisture, and temperature), showing time-shifted responses from −3 to +3 months. The strongest correlations were found with soil moisture (CC = 0.82 at lag −1), temperature (CC = −0.70 at lag −3), and runoff (CC = 0.71 at lag 0). A moderate correlation between GRACE TWSA and ERA5-based water storage closure (CC = 0.54) indicates partial alignment. These findings underscore the value of satellite gravimetry in tracking subsurface water changes and support its role in basin-scale hydrological assessments. Full article
Show Figures

Graphical abstract

26 pages, 2448 KB  
Article
Changes in Pastoral Strategies and Water Access Under the Sedentarization Policy in Inner Mongolia
by Unibat Borjigin and Kanako Kodama
Land 2025, 14(11), 2225; https://doi.org/10.3390/land14112225 - 11 Nov 2025
Viewed by 182
Abstract
Pastoralist sedentarization has accelerated globally since the late 20th century, driven by climate change, government policies, and economic transitions. In Inner Mongolia, China, this process advanced under 1950s socialist initiatives and the 1980s Grassland Household Contract Policy (GHCP), which allocated land use rights [...] Read more.
Pastoralist sedentarization has accelerated globally since the late 20th century, driven by climate change, government policies, and economic transitions. In Inner Mongolia, China, this process advanced under 1950s socialist initiatives and the 1980s Grassland Household Contract Policy (GHCP), which allocated land use rights to individual households. This study examines the 1960–2020 transition from seasonal nomadism to settled pastoralism in a Gacha, emphasizing changes in grazing strategies and water access. Migration distances declined from about 55 km in the 1960s to 4 km in the 1980s, with sedentarization becoming permanent after the GHCP. Grazing practices shifted toward fixed facilities and supplementary feed, while water use moved to deep wells and storage tanks, increasing both costs and groundwater risks. These transformations modestly improved productivity but heightened social vulnerability. Full article
(This article belongs to the Special Issue Building Resilient and Sustainable Territories)
Show Figures

Figure 1

23 pages, 9934 KB  
Article
Enhanced Detection of Drought Events in California’s Central Valley Basin Using Rauch–Tung–Striebel Smoothed GRACE Level-2 Data: Mechanistic Insights from Climate–Hydrology Interactions
by Yong Feng, Nijia Qian, Qingqing Tong, Yu Cao, Yueyang Huan, Yuhua Zhu and Dehu Yang
Remote Sens. 2025, 17(22), 3683; https://doi.org/10.3390/rs17223683 - 10 Nov 2025
Viewed by 182
Abstract
To mitigate the impact of north–south strip errors inherent in Gravity Recovery and Climate Experiment (GRACE) spherical harmonic coefficient solutions, this research develops a state-space model to generate a more robust solution. The efficacy of the state-space model is demonstrated by comparing its [...] Read more.
To mitigate the impact of north–south strip errors inherent in Gravity Recovery and Climate Experiment (GRACE) spherical harmonic coefficient solutions, this research develops a state-space model to generate a more robust solution. The efficacy of the state-space model is demonstrated by comparing its performance with that of conventional filtering methods and hydrological modeling schemes. The method is subsequently applied to estimate the GRACE Groundwater Drought Index in the California Central Valley basin, a region significantly affected by drought during the GRACE observation period. This analysis quantifies the severity of droughts and floods while investigating the direct influences of precipitation, runoff, evaporation, and anthropogenic activities. By incorporating the El Niño–Southern Oscillation (ENSO) and the Pacific Decadal Oscillation, the study offers a detailed causal analysis and proposes a novel methodology for water resource management and disaster early warning. The results indicate that a moderate-duration flood event in 2006 resulted in a recharge of 19.81 km3 of water resources in the California Central Valley basin, whereas prolonged droughts in 2008 and 2013, lasting over 15 months, led to groundwater depletion of 41.53 km3 and 91.45 km3, respectively. Precipitation and runoff are identified as the primary determinants of local drought and flood conditions. The occurrence of ENSO events correlates with sustained precipitation variations over the subsequent 2–3 months, resulting in corresponding changes in groundwater storage. Full article
Show Figures

Figure 1

24 pages, 7939 KB  
Article
From Depletion to Recovery: Tracking Water Storage Changes in the Semiarid Region of Inner Mongolia, China
by Donghua Zhang, Junhuan Peng, Fengwei Wang, Tengfei Feng, Yanan Tian, Ruizhong Gao and Long Ma
Remote Sens. 2025, 17(22), 3668; https://doi.org/10.3390/rs17223668 - 7 Nov 2025
Viewed by 294
Abstract
Inner Mongolia is an important energy producer and the sixth-largest grain-supplying region in China. To address crucial water security challenges, the spatiotemporal variations in terrestrial water storage (TWS) and groundwater storage (GWS) in semiarid Inner Mongolia from April 2002 to January 2025 were [...] Read more.
Inner Mongolia is an important energy producer and the sixth-largest grain-supplying region in China. To address crucial water security challenges, the spatiotemporal variations in terrestrial water storage (TWS) and groundwater storage (GWS) in semiarid Inner Mongolia from April 2002 to January 2025 were evaluated on the basis of the synergistic use of multisource data, including satellite gravimetry, hydrological models, and meteorological data. There was a loss of TWS in Inner Mongolia (−1.69 ± 0.17 mm/year), which was caused mainly by the depletion of groundwater (−4.90 ± 0.12 mm/year), and it offset a slight increase in surface water (+3.21 ± 0.19 mm/year). Marked declines were clustered mainly in the central/southern regions (e.g., Ordos: GWS of −10.20 ± 0.19 mm/year), whereas the northeastern region (e.g., Hulun Buir) experienced an increase (+5.09 mm/year), which was related to abundant rainfall. Notably, the declining trend of GWS across all of Inner Mongolia before 2022 (−5.49 ± 0.17 mm/year) achieved an unprecedented reversal after 2022 (+17.80 ± 0.21 mm/year), indicating the significant influence of policy interventions and precipitation changes. In the central/eastern agro-pastoral zones, water loss was driven mainly by human-related activities such as coal mining and farming; in contrast, aridity in the west was worsened by climate variability. Therefore, it is crucial to formulate urgent water redistribution strategies, promote efficient irrigation methods, and improve monitoring systems for the purpose of protecting energy and food security and strengthening ecological adaptability in the context of climate change. Full article
(This article belongs to the Special Issue Space-Geodetic Techniques (Third Edition))
Show Figures

Figure 1

31 pages, 6989 KB  
Article
Feasibility and Sensitivity Analysis of an Off-Grid PV/Wind Hybrid Energy System Integrated with Green Hydrogen Production: A Case Study of Algeria
by Ayoub Boutaghane, Mounir Aksas, Djafar Chabane and Nadhir Lebaal
Hydrogen 2025, 6(4), 103; https://doi.org/10.3390/hydrogen6040103 - 6 Nov 2025
Viewed by 342
Abstract
Algeria’s transition toward sustainable energy requires the exploitation of its abundant solar and wind resources for green hydrogen production. This study assesses the techno-economic feasibility of an off-grid PV/wind hybrid system integrated with a hydrogen subsystem (electrolyzer, fuel cell, and hydrogen storage) to [...] Read more.
Algeria’s transition toward sustainable energy requires the exploitation of its abundant solar and wind resources for green hydrogen production. This study assesses the techno-economic feasibility of an off-grid PV/wind hybrid system integrated with a hydrogen subsystem (electrolyzer, fuel cell, and hydrogen storage) to supply both electricity and hydrogen to decentralized sites in Algeria. Using HOMER Pro, five representative Algerian regions were analyzed, accounting for variations in solar irradiation, wind speed, and groundwater availability. A deferrable water-extraction and treatment load was incorporated to model the water requirements of the electrolyzer. In addition, a comprehensive sensitivity analysis was conducted on solar irradiation, wind speed, and the capital costs of PV panels and wind turbines to capture the effects of renewable resource and investment cost fluctuations. The results indicate significant regional variation, with the levelized cost of energy (LCOE) ranging from 0.514 to 0.868 $/kWh, the levelized cost of hydrogen (LCOH) between 8.31 and 12.4 $/kg, and the net present cost (NPC) between 10.28 M$ and 17.7 M$, demonstrating that all cost metrics are highly sensitive to these variations. Full article
Show Figures

Graphical abstract

20 pages, 4476 KB  
Article
Effects of Permeability and Pyrite Distribution Heterogeneity on Pyrite Oxidation in Flooded Lignite Mine Dumps
by Tobias Schnepper, Michael Kühn and Thomas Kempka
Water 2025, 17(21), 3157; https://doi.org/10.3390/w17213157 - 4 Nov 2025
Viewed by 354
Abstract
The role of sedimentary heterogeneity in reactive transport processes is becoming increasingly important as closed open-pit lignite mines are converted into post-mining lakes or pumped hydropower storage reservoirs. Flooding of the open pits introduces constant oxygen-rich inflows that reactivate pyrite oxidation within internal [...] Read more.
The role of sedimentary heterogeneity in reactive transport processes is becoming increasingly important as closed open-pit lignite mines are converted into post-mining lakes or pumped hydropower storage reservoirs. Flooding of the open pits introduces constant oxygen-rich inflows that reactivate pyrite oxidation within internal mine dumps. A reactive transport model coupling groundwater flow, advection–diffusion–dispersion, and geochemical reactions was applied to a 2D cross-section of a water-saturated mine dump to determine the processes governing pyrite oxidation. Spatially correlated fields representing permeability and pyrite distributions were generated via exponential covariance models reflecting the end-dumping depositional architecture, supported by a suite of scenarios with systematically varied correlation lengths and variances. Simulation results covering a time span of 100 years quantify the impact of heterogeneous permeability fields that result in preferential flow paths, which advance tracer breakthrough by ~15 % and increase the cumulative solute outflux up to 139 % relative to the homogeneous baseline. Low initial pyrite concentrations (0.05 wt %) allow for deeper oxygen penetration, extending oxidation fronts over the complete length of the modeling domain. Here, high initial pyrite concentrations (0.5 wt %) confine reactions close to the inlet. Kinetic oxidation allows for more precise simulation of redox dynamics, while equilibrium assumptions substantially reduce the computational time (>10×), but may oversimplify the redox system. We conclude that reliable risk assessments for post-mining redevelopment should not simplify numerical models by assuming average homogeneous porosity and mineral distributions, but have to incorporate site-specific spatial heterogeneity, as it critically controls acid generation, sulfate mobilization, and the timing of contaminant release. Full article
Show Figures

Figure 1

29 pages, 8422 KB  
Article
Evaluation of Groundwater Storage in the Heilongjiang (Amur) River Basin Using Remote Sensing Data and Machine Learning
by Teng Sun, ChangLei Dai, Kaiwen Zhang and Yang Liu
Sustainability 2025, 17(21), 9758; https://doi.org/10.3390/su17219758 - 1 Nov 2025
Viewed by 254
Abstract
Against the backdrop of global warming and intensified anthropogenic activities, groundwater reserves are rapidly depleting and facing unprecedented threats to their long-term sustainability. Consequently, investigating groundwater reserves is of critical importance for ensuring water security and promoting sustainable development. This study takes the [...] Read more.
Against the backdrop of global warming and intensified anthropogenic activities, groundwater reserves are rapidly depleting and facing unprecedented threats to their long-term sustainability. Consequently, investigating groundwater reserves is of critical importance for ensuring water security and promoting sustainable development. This study takes the Heilongjiang (Amur) River Basin as the research area. Groundwater storage was estimated using data from the Gravity Recovery and Climate Experiment (GRACE) satellite and the Global Land Data Assimilation System (GLDAS) covering the period from 2002 to 2024. A combination of Random Forest (RF), SHapley Additive exPlanation (SHAP) models, and Pearson partial correlation coefficients was employed to analyze the spatiotemporal evolution characteristics, driving mechanisms, and spatial linear correlations of the primary influencing factors. The results indicate that the basin’s groundwater storage anomaly (GWSA) exhibits an overall declining trend. GWSA is influenced by multiple factors, including climatic and anthropogenic drivers, with temperature (TEM) and precipitation (PRE) identified as the primary controlling variables. Spatiotemporal analysis reveals significant spatial heterogeneity in the relationship between GWSA evolution and its primary drivers. This study adopts a “retrieval–attribution–spatial analysis” framework to provide a scientific basis for enhancing regional groundwater security and supporting sustainable development goals. Full article
Show Figures

Figure 1

17 pages, 7648 KB  
Article
Study on the Changing Trend of Terrestrial Water Storage in Inner Mongolia Based on GRACE Satellite and GLDAS Hydrological Model
by Yin Cao, Genbatu Ge, Yuhai Bao, An Chang and Runjun Niu
Water 2025, 17(21), 3123; https://doi.org/10.3390/w17213123 - 31 Oct 2025
Viewed by 416
Abstract
To address the challenges of water scarcity and the limited accuracy of terrestrial water storage (TWS) estimation in Inner Mongolia, this study integrates GRACE satellite observations, the GLDAS-Noah hydrological model, and ground-based precipitation records, in combination with Theil–Sen median trend analysis and the [...] Read more.
To address the challenges of water scarcity and the limited accuracy of terrestrial water storage (TWS) estimation in Inner Mongolia, this study integrates GRACE satellite observations, the GLDAS-Noah hydrological model, and ground-based precipitation records, in combination with Theil–Sen median trend analysis and the Mann–Kendall test, to systematically evaluate the spatiotemporal evolution of TWS from 2003 to 2016. The results demonstrate that: (1) GRACE data reliably capture regional water storage dynamics. Over the study period, TWS exhibited a significant overall decline, with an average rate of −5.2 × 10−4 cm/year, and seasonal variations were strongly coupled with precipitation patterns. (2) Spatially, TWS anomalies (TWSa) decreased from northeast to southwest, with values ranging from approximately +1.22 cm to −2.94 cm. The most pronounced decline was detected in the southern Ordos region. (3) Soil water changes were more substantial than those in canopy or snow water, with sharp reductions occurring during 2004–2007 and 2013–2015. Soil water exhibited clear stratification across different depths, and variations in deep soil water and groundwater were primarily influenced by non-precipitation factors. These findings provide a scientific basis for the sustainable utilization of water resources in Inner Mongolia and yield important insights for regional water management and policy formulation. Full article
(This article belongs to the Special Issue Applications of GIS and Remote Sensing in Ecohydrology)
Show Figures

Figure 1

34 pages, 8035 KB  
Article
Forecasting Groundwater Sustainability Through Visual MODFLOW Modelling in the Phulnakhara Canal Command, Coastal Odisha, India
by Abinash Dalai, Mahendra Prasad Tripathi, Atmaram Mishra, Susanta Kumar Jena, Muralitharan Jothimani, Boorla Venkataramana, Sasmita Chand and Jagdeep Kumar Nayak
Water 2025, 17(21), 3101; https://doi.org/10.3390/w17213101 - 30 Oct 2025
Viewed by 680
Abstract
In the eastern part of India, specifically in the coastal districts of Odisha, the Puri central canalsystem’s Phulnakhara distributary command, which is split between the districts of Cuttack and Khurda, is where the study was taken up during 2020 and 2021. The flow [...] Read more.
In the eastern part of India, specifically in the coastal districts of Odisha, the Puri central canalsystem’s Phulnakhara distributary command, which is split between the districts of Cuttack and Khurda, is where the study was taken up during 2020 and 2021. The flow modelling of the Phulnakhara distributary command, covering a 49.03 km2 area, was done by Visual MODFLOW (VMOD). The command area’s conceptual model was created by assigning various input data, and the developed model was calibrated with 1-year data (2020) and validated with 1-year data (2021) on a fortnightly basis for simulating the groundwater flow using VMOD. Both steady state and transient state circumstances were used to calibrate the hydraulic conductivity and storage coefficient for the various layers in 2020. The calibrated hydraulic conductivity values vary from 1.16 × 10−3 ms−1 to 4.86 × 10−4 ms−1, and the calibrated values (2.00 × 10−2 m−1 to 4.00 × 10−6 m−1) of specific storage varied from the first to third layer in both state scenarios. The validated model could forecast the groundwater condition and the flow head for the following ten years, assuming a 0.5% annual drop in recharge by increasing the pumping rate five, six, and seven times throughout the validation period (2021). The modelling study suggested that the command area will not remain safe for 10 years from the point of future groundwater development. The model performance showed strong agreement between simulated and observed groundwater heads, with R2 values ranging from 0.68 to 0.91 and NSE values between 0.64 and 0.88. Predictive simulations indicated groundwater drawdowns of 4.82 m, 5.72 m, and 6.11 m under 5×, 6×, and 7× pumping scenarios, respectively, over the next decade, highlighting a significant risk of depletion unless conjunctive use strategies are adopted. Full article
Show Figures

Figure 1

15 pages, 3133 KB  
Article
The Decadal Increase in Terrestrial Water Storage in a Region Experiencing Rapid Transitions from Dry to Wet Periods
by David F. Boutt, Gabriel Olland, Julianna C. Huba and Nicole Blin
Water 2025, 17(21), 3093; https://doi.org/10.3390/w17213093 - 29 Oct 2025
Viewed by 468
Abstract
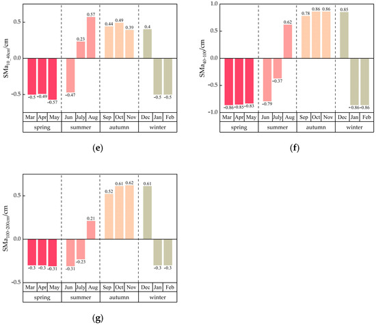
Understanding the impact of climate change and altered hydrologic cycles on regional water storage trends is crucial for predicting changes in recharge and streamflow and informing decisions regarding drought resilience and flood mitigation. While many regions have become drier under global climate change, [...] Read more.
Understanding the impact of climate change and altered hydrologic cycles on regional water storage trends is crucial for predicting changes in recharge and streamflow and informing decisions regarding drought resilience and flood mitigation. While many regions have become drier under global climate change, the northeast United States has experienced an increased precipitation intensity, driving groundwater rise. This study integrates terrestrial water storage data from NASA’s Gravity Recovery and Climate Experiment (GRACE) satellites and soil moisture data from Soil Moisture Active Passive (SMAP), as well as long-term instrumental groundwater records from USGS groundwater monitoring wells, to understand the nature of storage trends. The results show that while aquifer-wide groundwater storage anomalies have stabilized in recent years, shallow groundwater and certain surface water bodies have accumulated about 0.6 cm of water annually, adding over 10 cm to the landscape, since 2005. These findings indicate that excess water from heavy rainfall is mainly stored in the shallow subsurface as perched aquifers and temporary wetlands rather than deep (5–30 m) aquifers. Understanding this change in storage is crucial for improving water resource management and adapting more effectively to a changing climate in the region. Full article
Show Figures

Figure 1

18 pages, 4189 KB  
Article
Groundwater Storage Assessment in Abu Dhabi Emirate: Comparing Spatial Interpolation Models
by Tala Maksoud and Mohamed M. Mohamed
Water 2025, 17(21), 3078; https://doi.org/10.3390/w17213078 - 28 Oct 2025
Viewed by 422
Abstract
This study aims to extend the understanding of groundwater level dynamics in the Abu Dhabi Emirate by evaluating the performance of two interpolation models, local polynomial interpolation (LPI) and exponential ordinary kriging (EXP-OK), over a 20-year period. These models were selected for their [...] Read more.
This study aims to extend the understanding of groundwater level dynamics in the Abu Dhabi Emirate by evaluating the performance of two interpolation models, local polynomial interpolation (LPI) and exponential ordinary kriging (EXP-OK), over a 20-year period. These models were selected for their demonstrated effectiveness in groundwater studies, with LPI offering strong local adaptability to spatial variability and EXP-OK providing robust geostatistical modeling for regional patterns. This study also aims to assess the performance of the two interpolation models in identifying missing groundwater level measurements to accurately estimate groundwater storage. The evaluation of the two models is conducted using ArcGIS and IBM-SPSS statistics, including cross-validation, descriptive statistics and exploratory spatial data analysis (ESDA). The findings revealed that both LPI and EXP-OK are effective in analyzing groundwater fluctuations in the study area, with LPI demonstrating a slight edge in predictive accuracy. The ability of the LPI to capture local data variations resulted in a smoother representation of groundwater level data. Owing to its superior performance, the LPI was selected for the estimation of groundwater storage. The study reports that the average change in groundwater storage over the study period could range from −0.066 to −2.112 cubic meters per square meter of aquifer area. These findings emphasize the importance of continuous monitoring and analysis for sustainable water resource management in the study area. Full article
(This article belongs to the Special Issue Advance in Groundwater in Arid Areas)
Show Figures

Figure 1

20 pages, 577 KB  
Review
Threats and Challenges Associated with Ammonia Transport via Pipeline Systems
by Tomasz Kuchta, Anna Wróblewska, Jadwiga Holewa-Rataj and Anna Król
Appl. Sci. 2025, 15(21), 11465; https://doi.org/10.3390/app152111465 - 27 Oct 2025
Viewed by 414
Abstract
Ammonia, due to its favorable physicochemical properties, is considered an effective hydrogen carrier, enabling the storage of surplus energy generated from renewable sources. Large-scale implementation of this concept requires the safe transport of ammonia over long distances, commonly achieved through pipeline systems—a practice [...] Read more.
Ammonia, due to its favorable physicochemical properties, is considered an effective hydrogen carrier, enabling the storage of surplus energy generated from renewable sources. Large-scale implementation of this concept requires the safe transport of ammonia over long distances, commonly achieved through pipeline systems—a practice with global experience dating back to the 1960s. However, operational history demonstrates that failures in such infrastructures remain inevitable, often leading to severe environmental consequences. This article reviews both passive and active methods for preventing and mitigating incidents in ammonia pipeline systems. Passive measures include the assessment of material compatibility with ammonia and the designation of adequate buffer zones. Active methods focus on leak detection techniques, such as balance-based systems, acoustic monitoring, and ammonia-specific sensors. Additionally, the article highlights the potential environmental risks associated with ammonia release, emphasizing its contribution to the greenhouse effect, as well as its adverse impacts on soil, surface and groundwater, and human health. By integrating historical lessons with modern safety technologies, the article contributes to the development of reliable ammonia transport infrastructure for the hydrogen economy. Full article
Show Figures

Figure 1

19 pages, 8637 KB  
Article
The Shrinkage of Lakes on the Semi-Arid Inner Mongolian Plateau Is Still Serious
by Juan Bai, Yue Zhuo, Naichen Xing, Fuping Gan, Yi Guo, Baikun Yan, Yichi Zhang and Ruoyi Li
Water 2025, 17(21), 3056; https://doi.org/10.3390/w17213056 - 24 Oct 2025
Viewed by 343
Abstract
In the Inner Mongolia Plateau Lake Zone (IMP), situated in China’s semi-arid region, its lake water storage change plays a critical role in wetland ecosystem conservation and regional water security through its lake water storage dynamics. To investigate long-term lake water storage (LWS) [...] Read more.
In the Inner Mongolia Plateau Lake Zone (IMP), situated in China’s semi-arid region, its lake water storage change plays a critical role in wetland ecosystem conservation and regional water security through its lake water storage dynamics. To investigate long-term lake water storage (LWS) changes, this study proposes a novel lake monitoring framework that reconstructs historical lake level time series and estimates water level variations in lakes without altimetry data. Using multi-source satellite data, we quantified LWS variations (2000–2021) across 109 lakes (≥5 km2) on the IMP and examined their spatiotemporal patterns. Our results reveal a net decline of 1.21 Gt in total LWS over the past two decades, averaging 0.06 Gt/yr. A distinct shift occurred around 2012: LWS decreased by 10.82 Gt from 2000 to 2012 but increased by 9.61 Gt from 2013 to 2021. Spatially, significant LWS reductions were concentrated in the central and eastern IMP, resulting from intensive water diversion and groundwater exploitation. In contrast, increases were observed mainly in the western and southern regions, driven by enhanced precipitation and reduced aridity. The findings improve understanding of lake dynamics in semi-arid China over the last two decades and offer technical guidance for sustainable water resource management. Full article
(This article belongs to the Special Issue Remote Sensing of Spatial-Temporal Variation in Surface Water)
Show Figures

Figure 1

24 pages, 17849 KB  
Article
Land Subsidence in the Loess Plateau: SBAS-InSAR Analysis of Yan’an New District During 2017–2022
by Yang Hong, Peng Chen, Yibin Yao, Liangcai Qiu, Hang Liu, Chengchang Zhu and Jierui Lu
Sensors 2025, 25(20), 6298; https://doi.org/10.3390/s25206298 - 11 Oct 2025
Viewed by 604
Abstract
Located on the Loess Plateau, the Yan’an New District (YND) has experienced significant geological instability due to large-scale mountain excavation and city construction (MECC). This study applied the Small Baseline Subset Interferometric Synthetic Aperture Radar (SBAS-InSAR) technique to 66 ascending Sentinel-1A SAR images [...] Read more.
Located on the Loess Plateau, the Yan’an New District (YND) has experienced significant geological instability due to large-scale mountain excavation and city construction (MECC). This study applied the Small Baseline Subset Interferometric Synthetic Aperture Radar (SBAS-InSAR) technique to 66 ascending Sentinel-1A SAR images acquired between January 2017 and May 2022 to investigate ground deformation patterns and influencing factors. Results show that the maximum subsidence rate reached −86 mm/year, with a maximum cumulative deformation of 400 mm. Groundwater storage was identified as the key natural driver, exhibiting a significant positive correlation (r = 0.4–0.8) with cumulative deformation with a two-month lag. Fill thickness emerged as the dominant anthropogenic factor, controlling the duration of soil consolidation and thus the deformation rate. Regulating groundwater extraction and improving recharge can effectively reduce subsidence risks. These findings provide scientific guidance for geological hazard early warning and urban planning in YND. Full article
(This article belongs to the Special Issue Application of SAR and Remote Sensing Technology in Earth Observation)
Show Figures

Figure 1

Back to TopTop