Feasibility and Sensitivity Analysis of an Off-Grid PV/Wind Hybrid Energy System Integrated with Green Hydrogen Production: A Case Study of Algeria
Abstract
1. Introduction
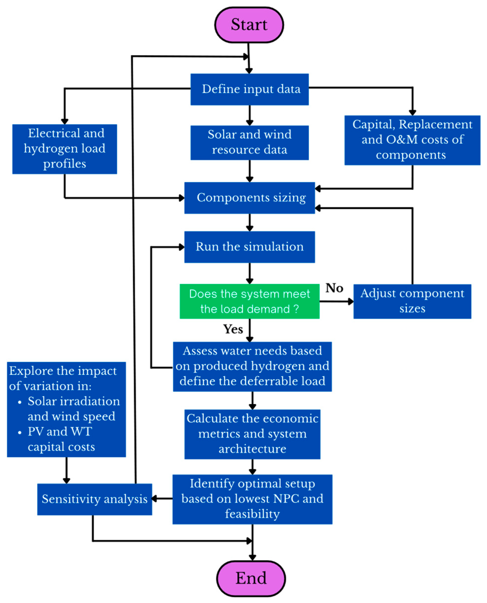
2. Materials and Methods
2.1. System Description
2.2. Data and Resources
2.3. Electricity, Hydrogen, and Water Requirements
2.4. Sensitivity Analysis
2.5. System Components
2.5.1. PV Panels
2.5.2. Wind Turbine
2.5.3. Electrolyzer
2.5.4. Fuel Cell
2.5.5. Hydrogen Tank
2.5.6. Converter
2.6. Techno-Economic Optimization Analysis
3. Results and Discussion
3.1. Techno-Economic Optimization Results
3.2. Sensitivity Analysis Results
3.2.1. Influence of Solar and Wind Resources
3.2.2. Influence of PV and WT Capital Costs
4. Conclusions
Author Contributions
Funding
Data Availability Statement
Conflicts of Interest
Abbreviations
| HRES | Hybrid Renewable Energy Systems |
| PV | Photovoltaic |
| WT | Wind Turbine |
| FC | Fuel Cell |
| PEM | Proton Exchange Membrane |
| SOEC | Solid Oxide Electrolysis Cell |
| GHI | Global Horizontal Irradiance |
| RO | Reverse Osmosis |
| O&M | Operation and Maintenance |
| GIS | Geographic Information System |
| AC | Alternating Current |
| DC | Direct Current |
| STC | Standard Test Conditions |
| NPC | Net Present Cost |
| LCOE | Levelized Cost of Energy |
| LCOH | Levelized Cost of Hydrogen |
| CRF | Capital Recovery Factor |
| mf | Multiplying factor |
References
- Holechek, J.L.; Geli, H.M.E.; Sawalhah, M.N.; Valdez, R. A global assessment: Can renewable energy replace fossil fuels by 2050? Sustainability 2022, 14, 4792. [Google Scholar] [CrossRef]
- Ahmad, T.; Zhang, D. A critical review of comparative global historical energy consumption and future demand: The story told so far. Energy Rep. 2020, 6, 1973–1991. [Google Scholar] [CrossRef]
- Al-Sharafi, A.; Ahmadullah, A.B.; Hassan, G.; Al-Qahtani, H.; Abubakar, A.A.; Yilbas, B.S. Influence of environmental dust accumulation on the performance and economics of solar energy systems: A comprehensive review. Clean. Energy Syst. 2024, 8, 100125. [Google Scholar] [CrossRef]
- Wheatley, M.C. Advancements in Renewable Energy Technologies: A Decade in Review. Science 2024, 1, 100013. [Google Scholar] [CrossRef]
- Vikas, K.; Nema, S.; Baredar, P. Solar–wind hybrid renewable energy system: A review. Renew. Sustain. Energy Rev. 2016, 58, 23–33. [Google Scholar] [CrossRef]
- Hairuddin, A.A.; Yusaf, T.; Wandel, A.P. A review of hydrogen and natural gas addition in diesel HCCI engines. Renew. Sustain. Energy Rev. 2014, 32, 739–761. [Google Scholar] [CrossRef]
- Xiao, W.; Cui, J.; Pan, H.; Zhao, H.; Yang, S.; Xue, Z.; Fu, Y.; Xu, Y. A Study on the Influence of Oxy-Hydrogen Gas Flame on the Combustion Stability of Coal Powder and Nitrogen Oxide Emissions. Processes 2024, 12, 1777. [Google Scholar] [CrossRef]
- Wang, X.R.; Ma, Y.; Gao, J.; Li, T.; Jiang, G.Z.; Sun, Z.Y. Review on water management methods for proton exchange membrane fuel cells. Int. J. Hydrogen Energy 2021, 46, 12206–12229. [Google Scholar] [CrossRef]
- Cevahir, T.; Çil, M.A. A study on hydrogen, the clean energy of the future: Hydrogen storage methods. J. Energy Storage 2021, 40, 102676. [Google Scholar] [CrossRef]
- Alessandro, F. Green Hydrogen and the Energy Transition: Hopes, Challenges, and Realistic Opportunities. Hydrogen 2025, 6, 28. [Google Scholar] [CrossRef]
- Seoyeon, C.; Noh, W.; Lee, I. Hybrid systems design for blue and green hydrogen co-production: Integration of autothermal reforming with solid oxide electrolysis. Energy Convers. Manag. 2024, 300, 117969. [Google Scholar]
- Amela, A.; Sayer, M.; Haas, R. The economics and the environmental benignity of different colors of hydrogen. Int. J. Hydrogen Energy 2022, 47, 24136–24154. [Google Scholar] [CrossRef]
- CountryEconomy. Electricity Consumption in Algeria. Available online: https://countryeconomy.com/energy-and-environment/electricity-consumption/algeria (accessed on 28 June 2025).
- Ministère de l’Énergie et des Mines. Énergies Nouvelles, Renouvelables et Maîtrise de L’énergie. Available online: https://www.energy.gov.dz/?rubrique=energies-nouvelles-renouvelables-et-maitrise-de-lrenergie#:~:text=A%20travers%20ce%20programme%20d,de%202021%2C%20le%20solaire%20thermique (accessed on 28 June 2025).
- Ministère de l’Énergie et des Mines. Stratégie Nationale de Développement de L’hydrogène en Algérie. Available online: https://www.energy.gov.dz/?article=stratgie-nationale-de-dveloppement-de-l-hydrogne-en-algrie-4 (accessed on 28 June 2025).
- Al-Sharafi, A.; Ahmet, Z.; Ayar, S.T.; Yilbas, B.S. Techno-economic analysis and optimization of solar and wind energy systems for power generation and hydrogen production in Saudi Arabia. Renew. Sustain. Energy Rev. 2017, 69, 33–49. [Google Scholar] [CrossRef]
- Sunay, T. Design and optimization of a solely renewable based hybrid energy system for residential electrical load and fuel cell electric vehicle. Eng. Sci. Technol. Int. J. 2021, 24, 397–404. [Google Scholar] [CrossRef]
- Hussam, W.K.; Abdul-Niby, M.; Abdul-Niby, M. Techno-economic analysis and optimization of hydrogen production from renewable hybrid energy systems: Shagaya renewable power plant-Kuwait. Int. J. Hydrogen Energy 2024, 58, 56–68. [Google Scholar] [CrossRef]
- Okonkwo, P.C.; Islam, M.S.; Taura, U.H.; Barhoumi, E.M.; Mansir, I.B.; Das, B.K.; Sulaiman, M.M.B.A.; Agyekum, E.B.; Bahadur, I. A techno-economic analysis of renewable hybrid energy systems for hydrogen production at refueling stations. Int. J. Hydrogen Energy 2024, 78, 68–82. [Google Scholar] [CrossRef]
- Basu, S.; John, A.; Kumar, A. Design and feasibility analysis of hydrogen based hybrid energy system: A case study. Int. J. Hydrogen Energy 2021, 46, 34574–34586. [Google Scholar] [CrossRef]
- Salameh, T.; Sayed, E.T.; Abdelkareem, M.A.; Olabi, A.G.; Rezk, H. Optimal selection and management of hybrid renewable energy System: Neom city as a case study. Energy Convers. Manag. 2021, 244, 114434. [Google Scholar] [CrossRef]
- Di Micco, S.; Romano, F.; Jannelli, E.; Perna, A.; Minutillo, M. Techno-economic analysis of a multi-energy system for the co-production of green hydrogen, renewable electricity and heat. Int. J. Hydrogen Energy 2023, 48, 31457–31467. [Google Scholar] [CrossRef]
- Ahmed, M.A.-O.; Osman, M.G.; Sedhom, B.E. Evaluation of green hydrogen production using solar, wind, and hybrid technologies under various technical and financial scenarios for multi-sites in Egypt. Int. J. Hydrogen Energy 2023, 48, 38535–38556. [Google Scholar]
- Alcantara, M.L.; Santana, J.C.C.; Nascimento, C.A.O.; Ribeiro, C.O. Application of levelized and environmental cost accounting techniques to demonstrate the feasibility of green hydrogen-powered buses in Brazil. Hydrogen 2025, 6, 10. [Google Scholar] [CrossRef]
- Ali, D.; Stewart, C.; Qadir, K.; Jalisi, I. Design and Optimal Sizing of a Hydrogen Uninterruptable Power Supply (UPS) System for Addressing Residential Power Cutoffs. Hydrogen 2025, 6, 3. [Google Scholar] [CrossRef]
- Djilali, M.; Settou, N.; Allouhi, A. Geographical, technical, economic, and environmental potential for wind to hydrogen production in Algeria: GIS-based approach. Int. J. Hydrogen Energy 2024, 50, 142–160. [Google Scholar]
- Mohamed, D.; Settou, N. Techno-economical optimization of pv/wind/fuel cell hybrid system in adrar region (algeria). Int. J. Sustain. Dev. Plan. 2021, 16, 175–180. [Google Scholar]
- Tiar, B.; Fadlallah, S.O.; Serradj, D.E.B.; Graham, P.; Aagela, H. Navigating Algeria towards a sustainable green hydrogen future to empower North Africa and Europe’s clean hydrogen transition. Int. J. Hydrogen Energy 2024, 61, 783–802. [Google Scholar] [CrossRef]
- Aziz, H.; Lakdja, F. Mega-scale solar-wind complementarity assessment for large-scale hydrogen production and storage (H2PS) in Algeria: A techno-economic analysis. Int. J. Hydrogen Energy 2024, 86, 985–1009. [Google Scholar]
- Boudghene, S.A.; Khiat, Z.; Flazi, S.; Kitamura, Y. A review on the renewable energy development in Algeria: Current perspective, energy scenario and sustainability issues. Renew. Sustain. Energy Rev. 2012, 16, 4445–4460. [Google Scholar] [CrossRef]
- Solargis. Solar Resource Maps & GIS Data for Algeria. Available online: https://solargis.com/resources/free-maps-and-gis-data?locality=algeria (accessed on 28 June 2025).
- Global Wind Atlas. Algeria. Available online: https://globalwindatlas.info/fr/area/Algeria (accessed on 28 June 2025).
- Fanack Water. Water Resources in Algeria. 2019. Available online: https://water.fanack.com/algeria/water-resources/ (accessed on 28 June 2025).
- Mostafa, E.-S. Hydrogen production by water electrolysis technologies: A review. Results Eng. 2023, 20, 101426. [Google Scholar] [CrossRef]
- British Geological Survey (BGS). Download Digital Groundwater Maps of Africa (Africa Groundwater Atlas). Available online: https://www2.bgs.ac.uk/groundwater/international/africangroundwater/mapsDownload.html (accessed on 28 June 2025).
- Simoes, S.G.; Catarino, J.; Picado, A.; Lopes, T.F.; di Berardino, S.; Amorim, F.; Gírio, F.; Rangel, C.M.; de Leão, T.P. Water availability and water usage solutions for electrolysis in hydrogen production. J. Clean. Prod. 2021, 315, 128124. [Google Scholar] [CrossRef]























| Reference | Country/Case Study | System Configuration | LCOE ($/kWh) | LCOH ($/kg) | NPC ($) | Paper Novelty/Main Findings |
|---|---|---|---|---|---|---|
| Al-Sharafi et al. (2017) [16] | Saudi Arabia | PV/wind/ hydrogen | 0.609–1.827 | 39.5–63.8 | 38,523–106,506 | Efficiency can be improved by replacing batteries with hydrogen-based storage |
| Turkdogan (2021) [17] | Turkey | PV/ hydrogen | 0.504–0.685 | 5.04–6.85 | 69,221 | Household-scale system with hydrogen integration for fuel cell electric vehicle supply |
| Hussam et al. (2024) [18] | Kuwait | PV/wind/ grid/ hydrogen | 0.539–6.18 | 6.85–9.06 | 9.91–13.68 M | Exploring both on- and off-grid configurations of the HRES revealed that the grid-connected system is the most economical option |
| Okonkwo et al. (2024) [19] | Oman | PV/wind/ FC/battery | 0.0120–0.0196 | 0.401–0.475 | 529,361–529,469 | Small-scale, low-cost hydrogen refueling station in Muscat powered by renewable energy |
| Basu et al. (2021) [20] | India | PV/wind/ hydrogen | 0.3387–0.7046 | — | 1.64–3.38 M | Hybridization of wind and solar resources with hydrogen energy, aiming to optimize energy production using three different configurations |
| Salameh et al. (2021) [21] | Saudi Arabia | PV/ generator/battery | 0.4–0.78 | 20.4–42.1 | 438,657 | A robust multicriteria decision-making approach was developed to identify and validate the optimal HRES configuration among nine cases |
| Di Micco et al. (2023) [22] | Italy | Biogas/wind/ hydrogen | 0.048–0.054 | 3.14–3.49 | 6–7.56 M | A novel method was developed to evaluate the levelized costs of electricity, hydrogen, and heat based on their proportional shares in the total energy output |
| Al-Orabi et al. (2023) [23] | Egypt | Solar/wind/ hydrogen | 0.308–0.353 | 3.73–4.13 | 1.90–2.54 M | Optimization of hybrid systems across Egyptian sites revealed that the Suez Gulf wind system achieved the lowest costs |
| Alcantara et al. (2025) [24] | Brazil | Wind/hydrogen | — | 25–56 $/MWh | 19.4–21.8 M | Evaluates green hydrogen production via wind-powered alkaline electrolysis for a bus fleet in Fortaleza, Brazil |
| Ali et al. (2025) [25] | India | PV/hydrogen | — | — | — | Evaluates multiple configurations, cooling methods and hydrogen storage options to improve reliability and reduce cost; it shows that PV integration and water-cooled fuel cells minimize system cost |
| Messaoudi et al. (2024) [26] | Algeria | Wind/hydrogen | — | 1.51–15.37 | — | Uses a GIS-based approach to assess Algeria’s potential for producing hydrogen from wind energy |
| Douak & Settou (2021) [27] | Algeria | PV/wind/FC | — | — | 13,221–22,751 $/year | Introduces a reliability-based techno-economic optimization combining PV, wind, and hydrogen systems using zero LPSP and REPG criteria to identify the optimal stand-alone configuration |
| Tiar et al. (2024) [28] | Algeria | PV/hydrogen | — | 1.96–4.85 | 230–347 M | Uses AHP-GIS land suitability and HOMER optimization; first to size Algeria-to-Europe hydrogen exports via existing pipelines |
| Haffaf & Lakdja (2024) [29] | Algeria | Solar/wind/ hydrogen | — | 2.99–5.13 | 34.6–99.0 M | Large-scale hydrogen production and storage in Algeria |
| This study | Algeria | Off-grid PV/wind/ hydrogen/water subsystem | 0.514–0.868 | 8.31–12.4 | 10.28–17.7 M | A wide range of renewable resources was considered through sensitivity analysis, and an extraction–purification water subsystem was incorporated to supply the electrolyzer |
| Regions | Region 1 | Region 2 | Region 3 | Region 4 | Region 5 |
|---|---|---|---|---|---|
| Hydrogen demand (kg/day) | 10 | 50 | 100 | 30 | 10 |
| Parameter | Value |
|---|---|
| Water density (kg/m3) | 1000 |
| Gravity (m/s2) | 9.81 |
| Pump efficiency (%) | 70 |
| RO energy consumption (kWh/m3) | 4.5 |
| Water losses (%) | 20 |
| Regions | Solar Irradiation (kWh/m2) | Wind Speed (m/s) |
|---|---|---|
| Region 1 | 5 | 4 |
| 5.4 | 6 | |
| Region 2 | 5.4 | 5.5 |
| 5.6 | 6.5 | |
| Region 3 | 5.8 | 6.5 |
| 6 | 8 | |
| Region 4 | 5.9 | 6 |
| 6.1 | 7 | |
| Region 5 | 6.2 | 5 |
| 6.6 | 6.5 |
| Parameter | Value |
|---|---|
| Capital cost/replacement cost ($/kW) | 1000 |
| O&M cost ($/year) | 10 |
| Lifetime (year) | 25 |
| Derating factor (%) | 80 |
| Temperature coefficient (%/°C) | −0.5 |
| Nominal Operating Cell Temperature (°C) | 47 |
| Efficiency at STC (%) | 13 |
| Parameter | Value |
|---|---|
| Capital cost/Replacement cost ($/kW) | 3000 |
| O&M cost ($/year) | 10 |
| Lifetime (year) | 20 |
| Cut-in speed (m/s) | 4 |
| Cut-off speed (m/s) | 24 |
| Rated wind speed (m/s) | 15 |
| Parameter | Value |
|---|---|
| Capital cost/replacement cost ($/kW) | 1200 |
| O&M cost ($/year) | 40 |
| Lifetime (year) | 15 |
| Efficiency (%) | 85 |
| Parameter | Value |
|---|---|
| Capital cost/replacement cost ($/kW) | 2000 |
| O&M cost ($/hour) | 0.010 |
| Lifetime (hour) | 50,000 |
| Minimum load ratio (%) | 25 |
| Parameter | Value |
|---|---|
| Capital cost/replacement cost ($/kW) | 100 |
| O&M cost ($/year) | 0 |
| Lifetime (year) | 25 |
| Initial tank level (%) | 50 |
| Parameter | Value |
|---|---|
| Capital cost/replacement cost ($/kW) | 500 |
| O&M cost ($/year) | 1 |
| Lifetime (year) | 15 |
| Efficiency (%) | 95 |
| Region | PV (kW) | WT (kW) | Electrolyzer (kW) | FC (kW) | Hydrogen Tank (kg) | Converter (kW) |
|---|---|---|---|---|---|---|
| Region 1 | 3520 | 225 | 1500 | 600 | 11,000 | 470 |
| Region 2 | 2392 | 1002 | 1000 | 600 | 7000 | 695 |
| Region 3 | 1987 | 941 | 1000 | 600 | 10,000 | 556 |
| Region 4 | 1845 | 766 | 1000 | 600 | 5000 | 522 |
| Region 5 | 2675 | 218 | 1500 | 600 | 3000 | 525 |
Disclaimer/Publisher’s Note: The statements, opinions and data contained in all publications are solely those of the individual author(s) and contributor(s) and not of MDPI and/or the editor(s). MDPI and/or the editor(s) disclaim responsibility for any injury to people or property resulting from any ideas, methods, instructions or products referred to in the content. |
© 2025 by the authors. Licensee MDPI, Basel, Switzerland. This article is an open access article distributed under the terms and conditions of the Creative Commons Attribution (CC BY) license (https://creativecommons.org/licenses/by/4.0/).
Share and Cite
Boutaghane, A.; Aksas, M.; Chabane, D.; Lebaal, N. Feasibility and Sensitivity Analysis of an Off-Grid PV/Wind Hybrid Energy System Integrated with Green Hydrogen Production: A Case Study of Algeria. Hydrogen 2025, 6, 103. https://doi.org/10.3390/hydrogen6040103
Boutaghane A, Aksas M, Chabane D, Lebaal N. Feasibility and Sensitivity Analysis of an Off-Grid PV/Wind Hybrid Energy System Integrated with Green Hydrogen Production: A Case Study of Algeria. Hydrogen. 2025; 6(4):103. https://doi.org/10.3390/hydrogen6040103
Chicago/Turabian StyleBoutaghane, Ayoub, Mounir Aksas, Djafar Chabane, and Nadhir Lebaal. 2025. "Feasibility and Sensitivity Analysis of an Off-Grid PV/Wind Hybrid Energy System Integrated with Green Hydrogen Production: A Case Study of Algeria" Hydrogen 6, no. 4: 103. https://doi.org/10.3390/hydrogen6040103
APA StyleBoutaghane, A., Aksas, M., Chabane, D., & Lebaal, N. (2025). Feasibility and Sensitivity Analysis of an Off-Grid PV/Wind Hybrid Energy System Integrated with Green Hydrogen Production: A Case Study of Algeria. Hydrogen, 6(4), 103. https://doi.org/10.3390/hydrogen6040103

