Sign in to use this feature.

Years

Between: -

Subjects

remove_circle_outline
remove_circle_outline
remove_circle_outline
remove_circle_outline
remove_circle_outline
remove_circle_outline
remove_circle_outline
remove_circle_outline
remove_circle_outline

Journals

Article Types

Countries / Regions

Search Results (43)

Search Parameters:
Keywords = green reputation enhancement

Order results
Result details
Results per page
Select all
Export citation of selected articles as:
18 pages, 457 KB  
Article
Employees’ Intentions to Engage in Green Practices: A Multilevel Extended Theory of Planned Behavior Perspective
by Rubinia Celeste Bonfanti, Nicolò Billeci, Gioacchino Lavanco and Stefano Ruggieri
Sustainability 2026, 18(1), 486; https://doi.org/10.3390/su18010486 - 3 Jan 2026
Viewed by 288
Abstract
In recent years, organizations have increasingly promoted and integrated employees’ environmentally sustainable behaviors and practices as part of a strategic approach to enhance corporate reputation, demonstrate environmental stewardship, and respond to pressing ecological imperatives. This study explores the psychological factors that motivate employees’ [...] Read more.
In recent years, organizations have increasingly promoted and integrated employees’ environmentally sustainable behaviors and practices as part of a strategic approach to enhance corporate reputation, demonstrate environmental stewardship, and respond to pressing ecological imperatives. This study explores the psychological factors that motivate employees’ intentions to engage in green behaviors within organizational settings, following the Theory of Planned Behavior (TPB). We extend the model by incorporating a conceptually multilevel perspective, examining antecedents at the organizational, team, and employee levels: perceived organizational support, perceived colleague support and workplace attachment. Data were collected from a sample of 286 public employees. Our findings indicate that, among the behavioral antecedents proposed by the TPB, only some were validated as significant predictors of employees’ intentions to engage in green behaviors within their organization. The results further show that each organizational, team, and employee level antecedent included in this study significantly influenced the constructs of the TPB. Implications and suggestions for future research are also discussed. Full article
Show Figures

Figure 1

28 pages, 873 KB  
Article
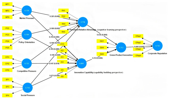
Green Product Innovation and Corporate Reputation in the Construction Industry Under the Institutional Environment: The Role of Innovation Capability, and Perceived Relative Advantage
by Ting Peng and Seuk Wai Phoong
Sustainability 2026, 18(1), 388; https://doi.org/10.3390/su18010388 - 30 Dec 2025
Viewed by 204
Abstract
As the concept of innovative, coordinated, green, open and shared development gains popularity, small- and medium-sized enterprises (SMEs) have come to acknowledge green product innovation (GPI) as essential to sustaining competitive advantage, embedding it within their strategic frameworks. However, most SMEs heavily rely [...] Read more.
As the concept of innovative, coordinated, green, open and shared development gains popularity, small- and medium-sized enterprises (SMEs) have come to acknowledge green product innovation (GPI) as essential to sustaining competitive advantage, embedding it within their strategic frameworks. However, most SMEs heavily rely on the continued support of stakeholders, unaware that organisational learning, such as perceived relative advantage (PRA) and innovation capabilities, is the core competitive strategy for achieving green transformation. Drawing on institutional theory and organisational learning theory, this study examines how institutional pressures influence innovation capability and PRA, which in turn drive GPI and corporate reputation. This study analyses data from a survey of 330 Chinese construction SMEs using structural equation modelling. The results show that GPI significantly enhances corporate reputation. Innovation capability and PRA act as mediators in the relationship between institutional pressure and GPI. These findings highlight the importance of organisational learning and explain the critical role of the institutional environment in promoting GPI and thus enhancing corporate reputation. This research provides pathways for SMEs in the construction industry to enhance sustainability while gaining a long-term competitive advantage, contributing to the building of ecological civilisation and a community with a shared future for mankind. Full article
(This article belongs to the Special Issue Sustainable Development of Construction Engineering—2nd Edition)
Show Figures

Figure 1

15 pages, 382 KB  
Article
The Impact of Green Public Procurement on Corporate ESG Greenwashing: Evidence from China
by Zhiyong Luo and Hua Zhao
Sustainability 2026, 18(1), 72; https://doi.org/10.3390/su18010072 - 20 Dec 2025
Viewed by 311
Abstract
Green Public Procurement (GPP) serves as a crucial tool on the demand side for fostering an economic shift towards sustainability. This study empirically examines the inhibitory effect of GPP on corporate ESG greenwashing and its underlying mechanisms, based on ESG rating data of [...] Read more.
Green Public Procurement (GPP) serves as a crucial tool on the demand side for fostering an economic shift towards sustainability. This study empirically examines the inhibitory effect of GPP on corporate ESG greenwashing and its underlying mechanisms, based on ESG rating data of A-share listed companies in China and GPP contract announcements between 2015 and 2020. The findings indicate that GPP significantly mitigates corporate ESG greenwashing, and this conclusion is robust across various sensitivity tests. Mechanism analysis shows that GPP operates through three primary channels: alleviating financing constraints, promoting green innovation, and enhancing corporate green reputation. Further heterogeneity analysis demonstrates that the ESG greenwashing mitigation effect of GPP is more pronounced in firms operating in highly competitive industries, with high analyst attention, and at the mature stage. This study highlights the potential role of GPP in guiding enterprises toward genuine sustainable practices. Additionally, it provides valuable policy recommendations for developing countries aiming to strengthen environmental governance and refine green procurement frameworks. Full article
Show Figures

Figure 1

18 pages, 680 KB  
Article
Environmental Judicial Reform and Corporate Sustainable Development: A Quasi-Natural Experiment in China
by Zhang Chong, Guanghua Chen, Hao Lu and Zhaoyang Li
Sustainability 2026, 18(1), 15; https://doi.org/10.3390/su18010015 - 19 Dec 2025
Viewed by 263
Abstract
This study investigates the impact of environmental judicial reform on corporate sustainable development, specifically focusing on the establishment of Environmental Protection Courts (EPCs) in China. Leveraging a quasi-natural experiment created by the staggered rollout of EPCs, we employ a difference-in-differences (DID) model based [...] Read more.
This study investigates the impact of environmental judicial reform on corporate sustainable development, specifically focusing on the establishment of Environmental Protection Courts (EPCs) in China. Leveraging a quasi-natural experiment created by the staggered rollout of EPCs, we employ a difference-in-differences (DID) model based on a comprehensive dataset of Chinese A-share listed companies from 2009 to 2024. The empirical results demonstrate that the establishment of EPCs significantly enhances corporate ESG performance. This promoting effect remains robust across a series of validity tests, including alternative ESG measures and green patent indicators. Mechanism analysis reveals a dual channel: externally, the reform intensifies local governmental supervision and penalty risks; internally, it elevates managerial green cognition and fosters substantive green investment. Heterogeneity analysis further indicates that the effect is more pronounced in regions with stronger judicial foundations and, notably, for non-heavy-polluting firms sensitive to reputational risks. This paper contributes to the literature by unpacking the “black box” of the judicial transmission mechanism and providing causal evidence of how specialized environmental justice shapes corporate sustainability strategies. Full article
(This article belongs to the Special Issue Challenges for Business Sustainability Practices)
Show Figures

Figure 1

26 pages, 2709 KB  
Article
Collaborative Governance Mechanisms for Farmers’ Low-Carbon Transition: A Stochastic Evolutionary Game Perspective
by Deyu Zhao and Shang Xia
Sustainability 2025, 17(24), 10921; https://doi.org/10.3390/su172410921 - 6 Dec 2025
Viewed by 283
Abstract
Farmers’ low-carbon transition has become a critical issue for achieving sustainable agricultural development. Fundamentally, this transition is driven by multi-actor collaboration and is subject to stochastic disturbances. However, the collaborative governance mechanisms that facilitate farmers’ low-carbon transformation remain insufficiently understood, particularly under the [...] Read more.
Farmers’ low-carbon transition has become a critical issue for achieving sustainable agricultural development. Fundamentally, this transition is driven by multi-actor collaboration and is subject to stochastic disturbances. However, the collaborative governance mechanisms that facilitate farmers’ low-carbon transformation remain insufficiently understood, particularly under the influence of random factors. To address this gap, we construct a four-party game model involving farmers, government, enterprises, and financial institutions by employing a stochastic evolutionary game approach that incorporates random disturbance factors to capture real-world uncertainty. Numerical simulations are conducted to examine how different policy tools and external environments shape the system’s evolutionary path. The results show the following: (1) In the early transition stage, external uncertainties cause notable fluctuations in strategy evolution, during which the government, farmers, and enterprises gradually form a collaborative mechanism, while financial institutions remain reluctant to participate due to risk and policy uncertainty. (2) Government subsidies, profit returns, and risk-sharing mechanisms exhibit a substitutive relationship, and an appropriate mix of these tools can effectively enhance the willingness of farmers and enterprises to adopt low-carbon practices. (3) Excessive government incentives may crowd out the role of green credit from financial institutions. (4) The profit-sharing ratio among farmers exerts the strongest motivational effect in the early stage, while higher levels of risk-sharing and reputation benefits are more effective in stabilizing the system structure and enhancing transition resilience. This study reveals the dynamic mechanisms of multi-actor interaction in agricultural low-carbon transition and provides theoretical and policy insights for differentiated government strategies and collaborative emission reduction. Full article
Show Figures

Figure 1

19 pages, 616 KB  
Article
ESG Greenwashing or Sustainability? Evidence from Chinese Corporate Green Mergers and Acquisitions
by Hongjun Sun, Zekai Wang and Zhao Duan
Sustainability 2025, 17(24), 10907; https://doi.org/10.3390/su172410907 - 5 Dec 2025
Viewed by 599
Abstract
In recent years, with the emergence of the “greenwashing” problem caused by asset divestments by enterprises, whether green mergers and acquisitions can significantly curb this greenwashing behavior is a very worthwhile research question in the context of sustainable development becoming a long-term competitive [...] Read more.
In recent years, with the emergence of the “greenwashing” problem caused by asset divestments by enterprises, whether green mergers and acquisitions can significantly curb this greenwashing behavior is a very worthwhile research question in the context of sustainable development becoming a long-term competitive strategy for enterprises. This paper analyzes the relevant data of A-share listings in China from 2014 to 2023 and concludes that corporate green mergers and acquisitions have a certain negative impact on ESG greenwashing through three mechanisms: reducing financing constraints, enhancing social reputation, and suppressing managerial shortsightedness. And this correlational negative impact has a stronger effect due to the business relationship between the acquiring and acquired companies, the strong regulatory intensity of the environment in which the acquired company is located, and the fact that the main acquiring company is in a first-tier city. This study not only breaks the inherent cognitive shackles of “greenwashing” opportunistic behavior in green mergers and acquisitions, the opposite of corporate asset divestment, but also provides theoretical support for companies to achieve long-term sustainable development through green mergers and acquisitions. Full article
Show Figures

Figure 1

20 pages, 785 KB  
Article
A Study on Supply Chain Decision-Making in Fresh Produce Competition Considering Corporate Reputation
by Yanqiu Xie and Guanqun Ni
Systems 2025, 13(12), 1067; https://doi.org/10.3390/systems13121067 - 26 Nov 2025
Viewed by 310
Abstract
This study examines two competing green supply chains, each consisting of a supplier and a retailer, using a Stackelberg game model to investigate the impact of different levels of corporate reputation awareness on supply chain members. A comparative analysis of equilibrium decisions under [...] Read more.
This study examines two competing green supply chains, each consisting of a supplier and a retailer, using a Stackelberg game model to investigate the impact of different levels of corporate reputation awareness on supply chain members. A comparative analysis of equilibrium decisions under three distinct modes of corporate reputation awareness was conducted, and numerical simulations were employed for validation. The findings reveal that improving corporate reputation awareness of fresh agricultural product suppliers can effectively enhance product freshness efforts and expand market share. In a dual-chain competitive environment, the supply chain with a higher corporate reputation has an advantage in both freshness efforts and market share, while the supply chain with a lower reputation faces the loss of market share, which is highly detrimental to the long-term development of the business. The study suggests that supply chain members can leverage corporate reputation awareness to build differentiated competitive advantages, providing managerial insights for optimizing strategies in green supply chain competition. Full article
(This article belongs to the Section Supply Chain Management)
Show Figures

Figure 1

27 pages, 337 KB  
Article
Building Sustainable Financial Capacity: How Supply Chain Digitalization Facilitates Credit Access by Adjustment Capability
by Fan Wu and Kaifeng Duan
Sustainability 2025, 17(20), 9265; https://doi.org/10.3390/su17209265 - 18 Oct 2025
Cited by 1 | Viewed by 1095
Abstract
In the context of the deep restructuring of the global industrial chain and the concurrent pursuit of green and sustainable development, enterprises need to secure long-term, reliable supply chain competitiveness. The burgeoning wave of digitalization is simultaneously reshaping industry landscapes. Based on a [...] Read more.
In the context of the deep restructuring of the global industrial chain and the concurrent pursuit of green and sustainable development, enterprises need to secure long-term, reliable supply chain competitiveness. The burgeoning wave of digitalization is simultaneously reshaping industry landscapes. Based on a sample of the Chinese manufacturing sector, this study explores how supply chain digital transformation enhances commercial credit financing performance by improving corporate adjustment capability. The research finds that supply chain digital transformation strengthens a firm’s commercial credit financing capacity through a dual-core mediating mechanism of corporate adjustment capability: (1) enhancing the adjustment capability of operational management, which mitigates the negative impact of cost stickiness on financing; (2) enhancing the adjustment capability of organizational management, which amplifies the positive effect of organizational resilience on financing. The study further reveals key moderating effects: (1) External Governance: Strong ESG performance strengthens the financing effect of digitalization by building reputational capital. High industry competition strengthens the financing effect by prompting firms to optimize operational efficiency. (2) Internal Endowments: Environmental risk aversion stemming from a firm’s polluting nature significantly weakens the credit supply effect of digitalization. The market-oriented foundation underpinning private ownership effectively activates the credit supply effect of digitalization. This study constructs an integrated pathway model of “Digital Transformation–Corporate Adjustment Capability–Supply Chain Credit Access.” It provides a research perspective for understanding how digitalization reshapes the logic of supply chain finance and offers empirical evidence for pathways empowering enterprises through digital transformation. Full article
(This article belongs to the Topic Sustainable and Green Finance)
31 pages, 1051 KB  
Article
Green Light or Green Burden: ESG’s Dual Effect on Financing Constraints in China’s Heavily Polluting Industries
by Jingnan Wang, Yue Liu, Boyan Zou and Tonghai Ji
Sustainability 2025, 17(20), 9263; https://doi.org/10.3390/su17209263 - 18 Oct 2025
Cited by 1 | Viewed by 1123
Abstract
Using a firm-level panel of China’s heavily polluting industries from 2014 to 2023, this paper employs two-way fixed-effects regressions and a battery of robustness checks to examine how ESG performance affects corporate financing constraints and the channels through which effects operate. We uncover [...] Read more.
Using a firm-level panel of China’s heavily polluting industries from 2014 to 2023, this paper employs two-way fixed-effects regressions and a battery of robustness checks to examine how ESG performance affects corporate financing constraints and the channels through which effects operate. We uncover a paradox: overall ESG performance is associated with reduced financing constraint, whereas the environmental subcomponent alone significantly aggravates firms’ financing difficulties. Moderating analyses show that stricter regional environmental regulations and higher persistence in firms’ innovation outputs weaken the easing effect of aggregate ESG performance and may even fully offset it under certain conditions. Mechanism tests reveal that ESG mitigates constraints mainly by enhancing corporate reputation and curbing green agency costs. Heterogeneity analyses further indicate that the environmental-induced tightening effect is more pronounced in state-owned enterprises, firms in eastern provinces, and those located in regions with lower levels of new-quality productivity. These findings point to a trade-off between the short-term compliance costs of environmental investment and the longer-run signaling and informational benefits of ESG disclosure. Policy implications include the need for targeted green-finance support, improved ESG transparency and verification, and measures to accelerate innovation pathways that shorten the payback period for environmental investments. Full article
(This article belongs to the Section Economic and Business Aspects of Sustainability)
Show Figures

Figure 1

24 pages, 760 KB  
Article
The Impact of Green Information Disclosure on Green Consumption Intention: Evidence from New Energy Vehicle Consumers in China Based on the Theory of Planned Behavior
by Jiajian Zhou, Zequn Jin and Ziyang Liu
Sustainability 2025, 17(17), 7983; https://doi.org/10.3390/su17177983 - 4 Sep 2025
Cited by 1 | Viewed by 2123
Abstract
With the rising urgency of global environmental challenges, understanding the mechanisms behind green consumption has become increasingly vital. This study investigates how green product information disclosure influences consumers’ green consumption intention, focusing on new energy vehicle (NEV) consumers in China. Grounded in the [...] Read more.
With the rising urgency of global environmental challenges, understanding the mechanisms behind green consumption has become increasingly vital. This study investigates how green product information disclosure influences consumers’ green consumption intention, focusing on new energy vehicle (NEV) consumers in China. Grounded in the Theory of Planned Behavior (TPB), the study introduces environmental concern as a mediator and brand reputation as a moderator to enhance the explanatory power of the model. A total of 527 valid questionnaires were collected on-site from NEV exhibitions in Beijing. Structural equation modeling and PROCESS macro analysis were employed to test the research hypotheses. The results indicate that environmental information disclosure significantly promotes green consumption intention, both directly and indirectly, through the mediating effects of green consumption attitude, subjective norms, and environmental concern. However, the direct effect of information communication channels was not statistically significant. Moreover, brand reputation positively moderates the relationship between environmental information disclosure and green consumption intention. These findings provide new theoretical insights by extending TPB with contextual and psychological variables and offer practical implications for NEV manufacturers and marketers. Specifically, companies are encouraged to prioritize transparent and credible environmental information disclosure, strengthen brand reputation, and consider consumers’ attitudes and social norms when designing green marketing strategies. Full article
Show Figures

Figure 1

26 pages, 467 KB  
Article
From Responsibility to Renewal: How Does ESG Practice Promote Sustainable Business Model Innovation?
by Changjiang Zhang, Jiayi Tang, Sihan Zhang and Bing He
Sustainability 2025, 17(17), 7965; https://doi.org/10.3390/su17177965 - 4 Sep 2025
Cited by 1 | Viewed by 1782
Abstract
Based on panel data from Chinese A-share listed companies during 2014–2023 and employing text analysis to measure Sustainable Business Model Innovation (SBMI), this study investigates how corporate ESG performance promotes SBMI. The results reveal that firms with superior ESG ratings tend to exhibit [...] Read more.
Based on panel data from Chinese A-share listed companies during 2014–2023 and employing text analysis to measure Sustainable Business Model Innovation (SBMI), this study investigates how corporate ESG performance promotes SBMI. The results reveal that firms with superior ESG ratings tend to exhibit stronger SBMI capabilities. Furthermore, patient capital and corporate reputation serve as partial mediators in this relationship, indicating that ESG indirectly promotes SBMI by attracting long-term-oriented capital and enhancing a firm’s reputation. Based on these observations, it is advised that the participation of green investors, the advancement of digital transformation, and the implementation of government innovation subsidies all significantly strengthen the positive impact of ESG on SBMI. Based on these findings, this paper recommends that (1) governments enhance innovation subsidy policies, (2) enterprises deepen the integration of ESG practices with digital transformation and actively attract green investors, and (3) green investors use financial tools to support the development of SBMI. These combined efforts can thereby jointly promote the sustainable transformation of enterprises. Full article
Show Figures

Figure 1

33 pages, 652 KB  
Article
How Does Carbon Constraint Policy Uncertainty Affect the Corporate Green Governance? Evidence from Chinese Industrial Enterprises
by Qifeng Wei and Zihao Wang
Sustainability 2025, 17(17), 7938; https://doi.org/10.3390/su17177938 - 3 Sep 2025
Viewed by 1277
Abstract
Macro policy regulation centered on carbon emissions profoundly influences the path for enterprises to achieve low-carbon transformation. Using panel data from Chinese A-share listed companies over the period from 2014 to 2023, this study adopts the methods of panel regression, moderating effect and [...] Read more.
Macro policy regulation centered on carbon emissions profoundly influences the path for enterprises to achieve low-carbon transformation. Using panel data from Chinese A-share listed companies over the period from 2014 to 2023, this study adopts the methods of panel regression, moderating effect and mediating effect. The empirical research finds that: (1) Policy uncertainty from carbon emission constraints significantly incentivizes industrial enterprises to adopt greener governance strategies. (2) The mechanism analysis indicates that the uncertainty posed by carbon emission constraints influences corporate green governance by enhancing regional green finance development, intensifying corporate financing constraints, and improving the quality of corporate green innovation. (3) Enterprises with substantial environmental protection investments and stronger reputations are less susceptible to changes in their green governance strategies triggered by carbon emission constraint policies. (4) The effects of carbon constraint policy uncertainty on green governance strategies of industrial enterprises exhibit heterogeneity. Specifically, these effects are relatively weaker for non-heavy-polluting enterprises located in carbon emission trading pilot cities, enterprises with higher information disclosure quality, and enterprises whose senior executives have backgrounds in environmental protection. Ultimately, to promote the sustainable development of industrial enterprises, this study provides three recommendations. Full article
Show Figures

Figure 1

29 pages, 1413 KB  
Article
The Impact of VAT Credit Refunds on Enterprises’ Sustainable Development Capability: A Socio-Technical Systems Theory Perspective
by Jinghuai She, Meng Sun and Haoyu Yan
Systems 2025, 13(8), 669; https://doi.org/10.3390/systems13080669 - 7 Aug 2025
Viewed by 1734
Abstract
We investigate whether China’s Value-Added Tax (VAT) Credit Refund policy influences firms’ sustainable development capability (SDC), which reflects innovation-driven growth and green development. Exploiting the 2018 implementation of the VAT Credit Refund policy as a quasi-natural experiment, we employ a difference-in-differences (DID) approach [...] Read more.
We investigate whether China’s Value-Added Tax (VAT) Credit Refund policy influences firms’ sustainable development capability (SDC), which reflects innovation-driven growth and green development. Exploiting the 2018 implementation of the VAT Credit Refund policy as a quasi-natural experiment, we employ a difference-in-differences (DID) approach and find causal evidence that the policy significantly enhances firms’ SDC. This suggests that fiscal instruments like VAT refunds are valued by firms as drivers of long-term sustainable and high-quality development. Our mediating analyses further reveal that the policy promotes firms’ SDC by strengthening artificial intelligence (AI) capabilities and facilitating intelligent transformation. This mechanism “AI Capability Building—Intelligent Transformation” aligns with the socio-technical systems theory (STST), highlighting the interactive evolution of technological and social subsystems in shaping firm capabilities. The heterogeneity analyses indicate that the positive effect of VAT Credit Refund policy on SDC is more pronounced among small-scale and non-high-tech firms, firms with lower perceived economic policy uncertainty, higher operational diversification, lower reputational capital, and those located in regions with a higher level of marketization. We also find that the policy has persistent long-term effects, with improved SDC associated with enhanced ESG performance and green innovation outcomes. Our findings have important implications for understanding the SDC through the lens of STST and offer policy insights for deepening VAT reform and promoting intelligent and green transformation in China’s enterprises. Full article
(This article belongs to the Section Systems Practice in Social Science)
Show Figures

Figure 1

23 pages, 1197 KB  
Article
The Dark Side of the Carbon Emissions Trading System and Digital Transformation: Corporate Carbon Washing
by Yuxuan Wang and Chan Lyu
Systems 2025, 13(8), 619; https://doi.org/10.3390/systems13080619 - 22 Jul 2025
Viewed by 1420
Abstract
Although carbon emissions trading systems are universally acknowledged as one of the most potent policy instruments for counteracting hazardous climate trends, and digitalization is seen as a favorable technological means to promote corporate green and low-carbon transformation, few studies have investigated the dark [...] Read more.
Although carbon emissions trading systems are universally acknowledged as one of the most potent policy instruments for counteracting hazardous climate trends, and digitalization is seen as a favorable technological means to promote corporate green and low-carbon transformation, few studies have investigated the dark side of both. Using data on Chinese listed companies from 2011 to 2020 and adopting a multi-period DID methodology, this research reveals that, in response to the carbon emissions trading system, firms often adopt low-cost, strategic environmental governance behaviors—namely, carbon washing—to reduce compliance costs and maintain their reputation and image. Furthermore, the study reveals that the information advantages of digital transformation create conditions for the opportunistic manipulation of carbon disclosure. Digitalization amplifies the positive influence of the carbon trading system on corporate carbon washing behavior. Mechanism analysis confirms that the carbon emissions trading system increases the production costs of regulated firms, thereby increasing their carbon washing behavior. Economic consequence analysis confirms that firms engage in carbon washing to gain legitimacy and maintain their reputation and image, which may allow them to obtain opportunistic benefits in the capital market. Finally, this study suggests that the government should adopt supplementary policy tools, such as environmental subsidies, enhanced use of digital technologies to strengthen regulatory capacity, and increased media oversight, to mitigate the unintended consequences of the carbon trading system on corporate behavior. Full article
(This article belongs to the Section Systems Practice in Social Science)
Show Figures

Figure 1

30 pages, 907 KB  
Article
Evaluating the Impact of Green Manufacturing on Corporate Resilience: A Quasi-Natural Experiment Based on Chinese Green Factories
by Li Long and Hanhan Wang
Sustainability 2025, 17(14), 6281; https://doi.org/10.3390/su17146281 - 9 Jul 2025
Cited by 1 | Viewed by 1386
Abstract
Corporate resilience, a critical metric assessing firms’ capacity to withstand risks, recover rapidly, and maintain growth in dynamic environments, has garnered increasing attention from academia and industry. This study employs China’s Green Factory certification policy within its green manufacturing system as a quasi-natural [...] Read more.
Corporate resilience, a critical metric assessing firms’ capacity to withstand risks, recover rapidly, and maintain growth in dynamic environments, has garnered increasing attention from academia and industry. This study employs China’s Green Factory certification policy within its green manufacturing system as a quasi-natural experiment, utilizing a multi-period difference-in-differences (DID) model to evaluate the impact of green manufacturing implementation on corporate resilience. Results confirm that Green Factory certification significantly enhances firms’ resilience. Mechanism analyses identify three reinforcing pathways: alleviating financing constraints, optimizing resource allocation efficiency, and fostering green technological innovation. Heterogeneity analyses reveal more pronounced effects among heavily polluting industries, firms with low reputations, and those with higher levels of managerial myopia. Furthermore, the certification exhibits significant spillover effects, transmitting resilience improvements to industry peers and geographic clusters. This research expands the theoretical boundaries of corporate resilience literature while offering practical implications and empirical evidence for enterprises undergoing green manufacturing transitions. Full article
(This article belongs to the Special Issue Advances in Business Model Innovation and Corporate Sustainability)
Show Figures

Figure 1

Back to TopTop