Sign in to use this feature.

Years

Between: -

Subjects

remove_circle_outline
remove_circle_outline
remove_circle_outline
remove_circle_outline
remove_circle_outline
remove_circle_outline
remove_circle_outline
remove_circle_outline
remove_circle_outline

Journals

Article Types

Countries / Regions

Search Results (82)

Search Parameters:
Keywords = free-flowing powders

Order results
Result details
Results per page
Select all
Export citation of selected articles as:
23 pages, 8494 KB  
Article
Fabricating Zein-OSA Starch Complexes as Multifunctional Carriers for Carrot Oil
by Lei Chen, Bin Li, Zhanhang Ye, Yexin Shen, Hui Teng and Yanan Zhao
Foods 2026, 15(3), 435; https://doi.org/10.3390/foods15030435 (registering DOI) - 24 Jan 2026
Abstract
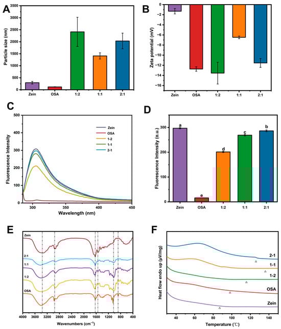
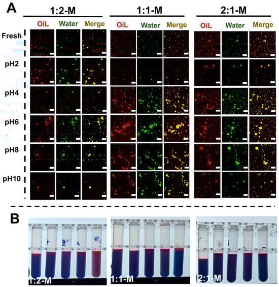
This study tackles the stabilization and delivery challenges of oxidation-prone carrot oil by engineering tailored Zein-OSA starch hybrid complexes. The influence of complex mass ratios (1:2, 1:1, 2:1) on key structural, colloidal, and functional properties was meticulously evaluated. The complexes were analyzed through [...] Read more.
This study tackles the stabilization and delivery challenges of oxidation-prone carrot oil by engineering tailored Zein-OSA starch hybrid complexes. The influence of complex mass ratios (1:2, 1:1, 2:1) on key structural, colloidal, and functional properties was meticulously evaluated. The complexes were analyzed through spectroscopy, thermal methods, and microscopy. Derived emulsions were assessed for stability under environmental stresses (pH, salts, storage), alongside their rheological behavior and aroma retention. The 1:1 complex emerged with optimal molecular compatibility, thermal stability, and barrier properties. In emulsions, the 1:2 formulation provided the most uniform droplets and superior salt tolerance, while the 1:1 ratio yielded the best pH stability. All emulsions were shear-thinning. Microencapsulation effectively converted the emulsion into a stable, free-flowing powder. This work demonstrates a rational approach to designing robust plant-based delivery systems for protecting and improving the functionality of sensitive lipophilic ingredients in practical applications. Full article
Show Figures

Graphical abstract

22 pages, 4986 KB  
Article
Towards Sustainable Energy Generation Using Hybrid Methane Iron Powder Combustion: Gas Emissions and Nanoparticle Formation Analysis
by Zakaria Mansouri and Amine Koched
Sustainability 2026, 18(2), 704; https://doi.org/10.3390/su18020704 - 9 Jan 2026
Viewed by 210
Abstract
Iron powder represents a promising carbon-free, sustainable fuel, yet its practical utilisation in combustion has not yet been realised. Achieving stable, efficient iron-only flames is challenging, and the environmental impact of hybrid iron-hydrocarbon combustion, including particle emissions, is not fully understood. This study [...] Read more.
Iron powder represents a promising carbon-free, sustainable fuel, yet its practical utilisation in combustion has not yet been realised. Achieving stable, efficient iron-only flames is challenging, and the environmental impact of hybrid iron-hydrocarbon combustion, including particle emissions, is not fully understood. This study investigates hybrid methane–iron powder flames to assess iron’s role in modifying gas and particle phase emissions and its potential as a sustainable energy carrier. The combustion of iron was investigated at both the single particle and powder flow scales. Experimental diagnostics combined high-speed and microscopic imaging, ex situ particle sizing, in situ gas analysis, and aerosol measurements using an Aerodynamic Particle Sizer (APS™) and a Scanning Mobility Particle Sizer (SMPS™). For single particle combustion, high-speed imaging revealed rapid particle heating, oxide shell growth, cavity formation, micro-explosions, and nanoparticle release. For powder combustion, at 0.5 g/min and 1.26 g/min, the experiment yielded oxidation fractions of 15.15% and 23.43%, respectively, and increased CO2 emissions by 0.22–0.35 vol% relative to methane–air flames, while NOx changes were negligible. Aerosol analysis showed a supermicron mode at ~2 µm and submicron ultrafine particles of 89% <100 nm with a modal diameter of ~56 nm. The observed ultrafine particle emissions highlight the need to evaluate health, material-loss, and fuel-recycling implications. Burner optimisation or premixed strategies could reduce CO2 emissions while enhancing iron oxidation efficiency. Full article
(This article belongs to the Section Energy Sustainability)
Show Figures

Figure 1

15 pages, 3447 KB  
Article
Hydrophobic Fly Ash-Based Mineral Powder for Sustainable Asphalt Mixtures
by Kairat Kuanyshkalievich Mukhambetkaliyev, Bexultan Dulatovich Chugulyov, Jakharkhan Kairatuly Kabdrashit, Zhanbolat Anuarbekovich Shakhmov and Yelbek Bakhitovich Utepov
J. Compos. Sci. 2025, 9(12), 701; https://doi.org/10.3390/jcs9120701 - 16 Dec 2025
Viewed by 449
Abstract
This study develops and assesses a hydrophobized fly ash mineral powder as a filler for dense fine-graded asphalt mixtures in Kazakhstan. Fly ash from a local TPP was dry co-milled with a stearate-based modifier to yield a free-flowing, hydrophobic powder that meets the [...] Read more.
This study develops and assesses a hydrophobized fly ash mineral powder as a filler for dense fine-graded asphalt mixtures in Kazakhstan. Fly ash from a local TPP was dry co-milled with a stearate-based modifier to yield a free-flowing, hydrophobic powder that meets the national limits for moisture, porosity, and gradation. SEM shows cenospheres and broken shells partially armored by adherent fines, suggesting an increased micro-roughness and potential sites for binder–filler bonding. Three mixes were produced: a carbonate reference and two fly ash variants, all designed at the same optimum binder content. Compared with the reference, fly ash fillers delivered a markedly higher compressive strength (up to about five times at 20 °C), improved adhesion, and high internal friction, while the mixture density rutting resistance was essentially unchanged. Water resistance indices remained high and stable despite only modest changes in water saturation, and crack resistance improved, especially for the dry ash mixture. The convergence of microstructural, physicochemical, and mechanical results shows that surface-engineered fly ash from a Kazakhstani TPP can technically replace natural carbonate filler while enhancing durability-critical performance and supporting the more resource-efficient use of industrial by-products in pavements. Full article
(This article belongs to the Special Issue Composites: A Sustainable Material Solution, 2nd Edition)
Show Figures

Figure 1

23 pages, 2011 KB  
Article
Mechanical Properties and Powder Rheology of Conventional and Innovative Excipients for Food Supplements in Solid Form
by Giovanni Tafuro, Marta Faggian, Paola Soppelsa, Silvia Baracchini, Elena Casanova, Stefano Francescato, Giovanni Baratto, Stefano Dall’Acqua, Andrea Claudio Santomaso and Alessandra Semenzato
Powders 2025, 4(4), 32; https://doi.org/10.3390/powders4040032 - 12 Dec 2025
Viewed by 449
Abstract
The growing regulatory scrutiny and the emerging trends towards natural products and clean labels have led to a particular focus on food supplements’ composition, including excipients. The objective of this study is to establish a methodological approach combining conventional techniques, i.e., tapped density [...] Read more.
The growing regulatory scrutiny and the emerging trends towards natural products and clean labels have led to a particular focus on food supplements’ composition, including excipients. The objective of this study is to establish a methodological approach combining conventional techniques, i.e., tapped density and flowability testers, with more objective and quantitative ones to identify alternative powder excipients that can replace conventional ones in the development of solid-dose formulations without affecting their processing, workability, and mechanical properties. In the first phase, the alternative powder excipients were characterized in terms of cohesiveness, compressibility, and flow function coefficient. We then evaluated the possibility of using selected excipient combinations to totally and/or partially replace the conventional excipients within three nutraceutical formulations. Glyceryl behenate at 1–3% w/w could be considered as a viable alternative lubricant to magnesium stearate without compromising the rheological properties of the mixtures. Fructo-oligosaccharides showed a free-flowing behavior comparable to calcium phosphate and microcrystalline cellulose, improving the flowability and compressibility of the formulations. The study of powder rheology could be advantageous to formulate new products or reformulate existing ones in a time- and money-saving way, leading to high-quality products that can appeal to consumers in terms of health-functional effectiveness. Full article
Show Figures

Figure 1

26 pages, 4595 KB  
Article
Non-Thermal Plasma-Driven Degradation of Organic Dyes Using CeO2 Prepared by Supercritical Antisolvent Precipitation
by Qayam Ud Din, Maria Chiara Iannaco, Iolanda De Marco, Vincenzo Vaiano and Giuseppina Iervolino
Nanomaterials 2025, 15(23), 1831; https://doi.org/10.3390/nano15231831 - 4 Dec 2025
Viewed by 549
Abstract
Non-thermal plasma (NTP) is a fast, reagent-free technology for dye removal, yet its performance is highly dependent on the operating conditions and on plasma–catalyst interactions. In this work, a coaxial falling-film dielectric barrier discharge (DBD) reactor was optimized for the degradation and decolorization [...] Read more.
Non-thermal plasma (NTP) is a fast, reagent-free technology for dye removal, yet its performance is highly dependent on the operating conditions and on plasma–catalyst interactions. In this work, a coaxial falling-film dielectric barrier discharge (DBD) reactor was optimized for the degradation and decolorization of organic dyes, with ceria (CeO2) employed as a catalyst. For the first time, CeO2 prepared via a supercritical antisolvent (SAS) micronization route was tested in plasma-assisted dye decolorization and directly compared with its non-micronized counterpart. Optimization of plasma parameters revealed that oxygen feeding, an input voltage of 12 kV, a gas flow of 0.2 NL·min−1, and an initial dye concentration of 20 mg·L−1 resulted in the fastest decolorization kinetics. While the anionic dye Acid Yellow 36 exhibited electrostatic repulsion and negligible plasma–ceria synergy, the cationic dyes Crystal Violet and Methylene Blue showed strong adsorption on the negatively charged CeO2 surface and pronounced plasma–catalyst synergy, with SAS-derived CeO2 consistently outperforming the non-micronized powder. The SAS catalyst, characterized by a narrow particle size distribution (DLS) and spherical morphology (SEM), ensured improved dispersion and interaction with plasma-generated species, leading to significantly shorter decolorization radiation times compared to the literature benchmarks. Importantly, this enhancement translated into higher energy efficiency, with complete dye removal achieved at a lower specific energy input than both plasma-only operation and non-micronized CeO2. Scavenger tests confirmed •OH radicals as the dominant oxidants, while O3, O2, and ea played secondary roles. Tests on binary dye mixtures (CV + MB) revealed synergistic decolorization under plasma-only conditions, and the CeO2-SAS catalyst maintained high overall efficiency despite competitive adsorption effects. These findings demonstrate that SAS micronization of CeO2 is an effective material-engineering strategy to unlock plasma–catalyst synergy and achieve rapid, energy-efficient dye abatement for practical wastewater treatment. Full article
(This article belongs to the Special Issue Semiconductor-Based Nanomaterials for Catalytic Applications)
Show Figures

Graphical abstract

19 pages, 5123 KB  
Article
Additive Manufacturing of a PA11 Prototype Fabricated via Selective Laser Sintering for Advanced Industrial Applications
by Giovanna Colucci, Domenico Riccardi, Alberto Giubilini and Massimo Messori
Polymers 2025, 17(23), 3111; https://doi.org/10.3390/polym17233111 - 24 Nov 2025
Viewed by 674
Abstract
Selective Laser Sintering (SLS) is an Additive Manufacturing (AM) technology that is receiving considerable attention in the scientific and industrial communities due to its great ability to efficiently produce functional and complex parts. The present work aims to fabricate a real prototype via [...] Read more.
Selective Laser Sintering (SLS) is an Additive Manufacturing (AM) technology that is receiving considerable attention in the scientific and industrial communities due to its great ability to efficiently produce functional and complex parts. The present work aims to fabricate a real prototype via SLS, such as a hose reel for industrial applications, using polyamide 11 (PA11) as a starting material. Characterization of the PA11 powder properties was first carried out from a thermal and morphological viewpoint to determine the powder’s thermal stability by TGA, the sintering window and degree of crystallinity by DSC, and the microstructure by SEM, PSD, and XRD analyses. The results revealed that PA11 has a 45-micron average particle size, circularity close to 1, and a Hausner ratio of 1.17. Together, these parameters ensure that PA11 powder flows smoothly, packs uniformly, and forms dense and defect-free layers during the SLS process, directly contributing to high part quality, dimensional precision, and stable process performance. The printability of the PA11 was optimized for the realization of 3D-printed parts for industrial applications. Finally, the quality of the printed samples and the mechanical and thermal performance were investigated. Several PA11-based parts were fabricated via SLS, showing a high level of complexity and definition, ideal for industrial applications, as confirmed by the predominantly green areas of the colored maps of X-CT. A complete prototypal case for a hose reel was assembled by using the parts realized, and it was chosen as a technological demonstrator to verify the feasibility of PA11 powder in the production of industrial professional components. Full article
Show Figures

Figure 1

16 pages, 3297 KB  
Article
Effect of High-Temperature Isothermal Annealing on the Structure and Properties of Multicomponent Compact Ti-Al(Nb,Mo,B)-Based Materials Fabricated via Free SHS-Compression
by Pavel Bazhin, Ivan Nazarko, Arina Bazhina, Andrey Chizhikov, Alexander Konstantinov, Artem Ivanov, Mikhail Antipov, Pavel Stolin, Svetlana Agasieva and Varvara Avdeeva
Metals 2025, 15(10), 1088; https://doi.org/10.3390/met15101088 - 29 Sep 2025
Viewed by 555
Abstract
This study investigates TNM-type titanium aluminide alloys, representing the third generation of β-stabilized γ-TiAl heat-resistant materials. The aim of this work is to study the combustion characteristics and to produce compact materials via the free SHS compaction method from initial powder reagents taken [...] Read more.
This study investigates TNM-type titanium aluminide alloys, representing the third generation of β-stabilized γ-TiAl heat-resistant materials. The aim of this work is to study the combustion characteristics and to produce compact materials via the free SHS compaction method from initial powder reagents taken in the following ratio (wt%): 51.85Ti–43Al–4Nb–1Mo–0.15B, as well as to determine the effect of high-temperature isothermal annealing at 1000 °C on the structure and properties of the obtained materials. Using free SHS compression (self-propagating high-temperature synthesis), we synthesized compact materials from a 51.85Ti–43Al–4Nb–1Mo–0.15B (wt%) powder blend. Key combustion parameters were optimized to maximize the synthesis temperature, employing a chemical ignition system. The as-fabricated materials exhibit a layered macrostructure with wavy interfaces, aligned parallel to material flow during compression. Post-synthesis isothermal annealing at 1000 °C for 3 h promoted further phase transformations, enhancing mechanical properties including microhardness (up to 7.4 GPa), Young’s modulus (up to 200 GPa) and elastic recovery (up to 31.8%). X-ray powder diffraction, SEM, and EDS analyses confirmed solid-state diffusion as the primary mechanism for element interaction during synthesis and annealing. The developed materials show promise as PVD targets for depositing heat-resistant coatings. Full article
Show Figures

Figure 1

22 pages, 4335 KB  
Article
Development and Characterization of Spray-Dried Curcumin–Lecithin Complexes with Improved Solubility and In Vitro Digestive and Thermal Stability
by Erkan Mankan, Osman Sagdic and Ayse Karadag
Foods 2025, 14(18), 3157; https://doi.org/10.3390/foods14183157 - 10 Sep 2025
Cited by 1 | Viewed by 1978
Abstract
Curcumin, a bioactive polyphenol from turmeric, faces significant challenges in food and pharmaceutical applications due to its poor water solubility, low stability, and limited bioavailability. In this study, curcumin–lecithin complexes (phytosomes) were spray-dried using maltodextrin as the carrier polymer to produce free-flowing powders [...] Read more.
Curcumin, a bioactive polyphenol from turmeric, faces significant challenges in food and pharmaceutical applications due to its poor water solubility, low stability, and limited bioavailability. In this study, curcumin–lecithin complexes (phytosomes) were spray-dried using maltodextrin as the carrier polymer to produce free-flowing powders with improved physicochemical properties. The powders were characterized based on moisture content, particle size, morphology, curcumin loading, thermal behavior, and stability under simulated gastrointestinal and thermal conditions. The lecithin–curcumin complexes exhibited high entrapment efficiency (up to 94%), a predominantly amorphous structure, and improved thermal and digestive stability compared to free curcumin. Particle size and wettability were influenced by carrier and curcumin ratios, with maltodextrin enhancing powder flowability and apparent solubility. Morphological analyses revealed spherical particles with core–shell structures, confirming successful complexation. The complexes protected curcumin from degradation at intestinal pH and elevated temperatures, highlighting their potential for enhanced bioavailability. These findings demonstrate that spray-dried curcumin–lecithin complexes with maltodextrin carriers offer a promising strategy to overcome curcumin’s solubility and stability limitations, supporting their application in functional foods and pharmaceuticals. Full article
(This article belongs to the Section Food Nutrition)
Show Figures

Figure 1

27 pages, 9585 KB  
Article
Shock Response Characteristics and Equation of State of High-Mass-Fraction Pressed Tungsten Powder/Polytetrafluoroethylene-Based Composites
by Wei Zhu, Weihang Li, Wenbin Li, Xiaoming Wang and Wenjin Yao
Polymers 2025, 17(17), 2309; https://doi.org/10.3390/polym17172309 - 26 Aug 2025
Cited by 1 | Viewed by 800
Abstract
Tungsten powder/polytetrafluoroethylene (W/PTFE) composites have the potential to replace traditional metallic materials as casings for controllable power warheads. Under explosive loading, they generate high-density and relatively uniformly distributed metal powder particles, thereby enhancing close-range impact effects while reducing collateral damage. To characterize the [...] Read more.
Tungsten powder/polytetrafluoroethylene (W/PTFE) composites have the potential to replace traditional metallic materials as casings for controllable power warheads. Under explosive loading, they generate high-density and relatively uniformly distributed metal powder particles, thereby enhancing close-range impact effects while reducing collateral damage. To characterize the material’s response under impact loading, plate impact tests were conducted to investigate the effects of tungsten content (70 wt%, 80 wt%, and 90 wt%) and tungsten particle size (200 μm, 400 μm, and 600 μm) on the impact behavior of the composites. The free surface velocity histories of the target plates were measured using a 37 mm single-stage light gas gun and a full-fiber laser interferometer (DISAR), enabling the determination of the shock velocity–particle velocity relationship to establish the equation of state. Experimental data show a linear relationship between shock velocity and particle velocity, with the 80 wt% and 90 wt% composites exhibiting similar shock velocities. The fitted slope increases from 2.792 to 2.957 as the tungsten mass fraction rises from 70 wt% to 90 wt%. With particle size increasing from 200 μm to 600 μm, the slope decreases from 3.204 to 2.756, while c0 increases from 224.7 to 633.3. Comparison of the Hugoniot pressure curves of different specimens indicated that tungsten content significantly affects the impact behavior, whereas variations in tungsten particle size have a negligible influence on the Hugoniot pressure. A high tungsten content with small particle size (e.g., 90 wt% with ~200 μm) improves the overall compressive properties of composite materials. Based on the experimental results, a mesoscale finite element model consistent with the tests was developed. The overall error between the numerical simulations and experimental results was less than 5% under various conditions, thereby validating the accuracy of the model. Numerical simulations revealed the coupling mechanism between tungsten particle plastic deformation and matrix flow. The strong rarefaction unloading effect initiated at the composite’s free surface caused matrix spallation and jetting. Multiple wave systems were generated at the composite–copper interface, whose interference and coupling ultimately resulted in a nearly uniform macroscopic pressure field. Full article
(This article belongs to the Section Polymer Composites and Nanocomposites)
Show Figures

Figure 1

16 pages, 3072 KB  
Article
Process Development to Repair Aluminum Components, Using EHLA and Laser-Powder DED Techniques
by Adrienn Matis, Min-Uh Ko, Richard Kraft and Nicolae Balc
J. Manuf. Mater. Process. 2025, 9(8), 255; https://doi.org/10.3390/jmmp9080255 - 31 Jul 2025
Viewed by 1599
Abstract
The article presents a new AM (Additive Manufacturing) process development, necessary to repair parts made from Aluminum 6061 material, with T6 treatment. The laser Directed Energy Deposition (DED) and Extreme High-Speed Directed Energy Deposition (EHLA) capabilities are evaluated for repairing Al large components. [...] Read more.
The article presents a new AM (Additive Manufacturing) process development, necessary to repair parts made from Aluminum 6061 material, with T6 treatment. The laser Directed Energy Deposition (DED) and Extreme High-Speed Directed Energy Deposition (EHLA) capabilities are evaluated for repairing Al large components. To optimize the process parameters, single-track depositions were analyzed for both laser-powder DED (feed rate of 2 m/min) and EHLA (feed rate 20 m/min) for AlSi10Mg and Al6061 powders. The cross-sections of single tracks revealed the bonding characteristics and provided laser-powder DED, a suitable parameter selection for the repair. Three damage types were identified on the Al component to define the specification of the repair process and to highlight the capabilities of laser-powder DED and EHLA in repairing intricate surface scratches and dents. Our research is based on variation of the powder mass flow and beam power, studying the influence of these parameters on the weld bead geometry and bonding quality. The evaluation criteria include bonding defects, crack formation, porosity, and dilution zone depth. The bidirectional path planning strategy was applied with a fly-in and fly-out path for the hatching adjustment and acceleration distance. Samples were etched for a qualitative microstructure analysis, and the HV hardness was tested. The novelty of the paper is the new process parameters for laser-powder DED and EHLA deposition strategies to repair large Al components (6061 T6), using AlSi10Mg and Al6061 powder. Our experimental research tested the defect-free deposition and the compatibility of AlSi10Mg on the Al6061 substrate. The readers could replicate the method presented in this article to repair by laser-powder DED/EHLA large Al parts and avoid the replacement of Al components with new ones. Full article
Show Figures

Figure 1

19 pages, 2098 KB  
Article
Influence of an Antioxidant Nanomaterial on Oral Tablet Formulation: Flow Properties and Critical Quality Attributes
by Andrea C. Ortiz, Javiera Carrasco-Rojas, Sofía Peñaloza, Mario J. Simirgiotis, Lorena Rubio-Quiroz, Diego Ruiz, Carlos F. Lagos, Javier Morales and Francisco Arriagada
Antioxidants 2025, 14(7), 829; https://doi.org/10.3390/antiox14070829 - 5 Jul 2025
Viewed by 1677
Abstract
Antioxidant nanomaterials, particularly mesoporous silica nanoparticles (MSNs) functionalized with polyphenols, offer innovative solutions for protecting oxidation-sensitive components and enhancing bioavailability in pharmaceuticals or extending the shelf life of nutraceutical and food products. This study investigates the influence of MSNs functionalized with caffeic acid [...] Read more.
Antioxidant nanomaterials, particularly mesoporous silica nanoparticles (MSNs) functionalized with polyphenols, offer innovative solutions for protecting oxidation-sensitive components and enhancing bioavailability in pharmaceuticals or extending the shelf life of nutraceutical and food products. This study investigates the influence of MSNs functionalized with caffeic acid (MSN-CAF) on powder flow properties and their tableting performance. Aminated MSNs were synthesized via co-condensation and conjugated with caffeic acid using EDC/NHS chemistry. Antioxidant capacity was evaluated using DPPH, ABTS●+, ORAC, and FRAP assays. Powder blends with varying MSN-CAF concentrations (10–70%) were characterized for flow properties (angle of repose, Hausner ratio, Carr’s index), tablets were produced via direct compression, and critical quality attributes (weight uniformity, hardness, friability, disintegration, nanoparticle release) were assessed. MSN-CAF exhibited reduced antioxidant capacity compared with free caffeic acid due to pore entrapment but retained significant activity. Formulation F1 (10% MSN-CAF) showed excellent flowability (angle of repose: 12°, Hausner ratio: 1.16, Carr’s index: 14%), enabling robust tablet production with rapid disintegration, low friability, and complete nanoparticle release in 10 min. Additionally, the antioxidant nanomaterial demonstrated biocompatibility with the HepG2 cell line. MSN-CAF is a versatile nanoexcipient for direct compression tablets, offering potential as an active packaging agent and delivery system in the nutraceutical and food industries. Full article
Show Figures

Figure 1

13 pages, 2034 KB  
Article
Purification and Oxidative Scavenging of Total Alkaloids of Piperis longi fructus Based on Adsorption Kinetics and Thermodynamic Theory
by Lirong Lu, Dezhi Shi, Nuo Chen, Chengchao Wu, Hang Zhang, Shaohui Zhong, Jing Ji, Yunfeng Zheng, Jianming Cheng, Shiwen Huang and Taoshi Liu
Molecules 2025, 30(7), 1476; https://doi.org/10.3390/molecules30071476 - 26 Mar 2025
Cited by 1 | Viewed by 762
Abstract
An effective method for purifying the total alkaloid components from Piperis longi fructus extract was developed in this study. The adsorption/desorption processes of the total alkaloid components from Piperis longi fructus were established by resin model screening, adsorption kinetics, and adsorption thermodynamics tests. [...] Read more.
An effective method for purifying the total alkaloid components from Piperis longi fructus extract was developed in this study. The adsorption/desorption processes of the total alkaloid components from Piperis longi fructus were established by resin model screening, adsorption kinetics, and adsorption thermodynamics tests. Moreover, the purified powders were analyzed with UPLC-Q-ZENO-TOF-MS/MS and then their antioxidant activity was tested. The Langmuir equation provided a good fit with the experimental results. The thermodynamic study provides a satisfactory fit for the isotherm data, indicating that the adsorption process is characterized by spontaneity (ΔG° < 0), exothermicity (ΔH° < 0), and an increase in entropy (ΔS° < 0). Furthermore, the kinetic adsorption behavior on D101 resin was effectively modeled by pseudo-second-order kinetics. According to this mechanism, we selected the best adsorption parameters and optimized the on-column elution process to effectively enrich the total alkaloid components. The optimal process was as follows: D101 macroporous resin was added to an alcohol solution (crude drug concentration of 2 g/mL) and then concentrated under a vacuum at 45~55 °C (<−0.08~−0.10 MPa) until alcohol-free. Subsequently, the resin was loaded into the column and eluted with 70% ethanol at a flow rate of 2 BV/h for 10 BV to achieve desorption. The present study provides a more efficient method for the enrichment of the total alkaloidal components of Piperis longi fructus, which will lay the foundation for applications in food additives or functional foods in the future. Full article
Show Figures

Figure 1

18 pages, 1972 KB  
Article
A Physics-Guided Parameter Estimation Framework for Cold Spray Additive Manufacturing Simulation
by Md Munim Rayhan, Abderrachid Hamrani, Md Sharif Ahmed Sarker, Arvind Agarwal and Dwayne McDaniel
Coatings 2025, 15(4), 364; https://doi.org/10.3390/coatings15040364 - 21 Mar 2025
Cited by 2 | Viewed by 1312
Abstract
This work presents a physics-guided parameter estimation framework for cold spray additive manufacturing (CSAM), focusing on simulating and validating deposit profiles across diverse process conditions. The proposed model employs a two-zone flow representation: quasi-constant velocity near the nozzle exit followed by an exponentially [...] Read more.
This work presents a physics-guided parameter estimation framework for cold spray additive manufacturing (CSAM), focusing on simulating and validating deposit profiles across diverse process conditions. The proposed model employs a two-zone flow representation: quasi-constant velocity near the nozzle exit followed by an exponentially decaying free jet to capture particle acceleration and impact dynamics. The framework employs a comprehensive approach by numerically integrating drag-dominated particle trajectories to predict deposit formation with high accuracy. This physics-based framework incorporates both operational and geometric parameters to ensure robust prediction capabilities. Operational parameters include spray angle, standoff distance, traverse speed, and powder feed rate, while geometric factors encompass nozzle design characteristics such as exit diameter and divergence angle. Validation is performed using 36 experimentally measured profiles of commercially pure titanium powder. The simulator shows excellent agreement with the experimental data, achieving a global root mean square error (RMSE) of 0.048 mm and a coefficient of determination R2=0.991, improving the mean absolute error by more than 40% relative to a neural network-based approach. Sensitivity analyses reveal that nozzle geometry, feed rate, and critical velocity strongly modulate the amplitude and shape of the deposit. Notably, decreasing the nozzle exit diameter or divergence angle significantly increases local deposition rates, while increasing the standoff distance dampens particle velocities, thereby reducing deposit height. Although the partial differential equation (PDE)-based framework entails a moderate increase in computational time—about 50 s per run, roughly 2.5 times longer than simpler empirical models—this remains practical for most process design and optimization tasks. Beyond its accuracy, the PDE-based simulation framework’s principal advantage lies in its minimal reliance on sampling data. It can readily be adapted to new materials or untested process parameters, making it a powerful predictive tool in cold spray process design. This study underscores the simulator’s potential for guiding parameter selection, improving process reliability and offering deeper physical insights into cold spray deposit formation. Full article
Show Figures

Figure 1

15 pages, 1144 KB  
Article
Evaluation of the Flow Properties of Coffea canephora During Storage as Affected by Roasting Level, Particle Size, and Storage Temperature
by Gabriel Henrique Horta de Oliveira, Paulo Cesar Corrêa, Ana Paula Lelis Rodrigues de Oliveira, Guillermo Asdrúbal Vargas-Elías and Carlito Calil Junior
AgriEngineering 2025, 7(3), 84; https://doi.org/10.3390/agriengineering7030084 - 18 Mar 2025
Viewed by 1063
Abstract
The powdered products industry demands certain parameters for the transport of these products, such as flowability. This has a direct impact on actions within the industry and in machinery development. For Coffea canephora, this information is absent in the relevant literature. Thus, [...] Read more.
The powdered products industry demands certain parameters for the transport of these products, such as flowability. This has a direct impact on actions within the industry and in machinery development. For Coffea canephora, this information is absent in the relevant literature. Thus, the present study aimed to analyze alterations in the flow properties of Coffea canephora due to the degree of roasting, particle size, and storage temperature. Two degrees of roasting were used: medium light (ML) and moderately dark (MD). Later, the coffee was divided into four particle size categories: whole roasted coffee and coffee ground to fine, medium, and coarse sizes. These lots were kept at 10 °C and 30 °C and the flowability parameters were studied throughout the storage period (0, 30, 60, 120, and 180 days). The angle of internal friction presented higher values for higher degrees of roasting and lower values for larger particle sizes. The MD and fine coffee samples presented higher values for the wall friction angle. Steel provided the lowest values for the wall friction angle. Unground roasted coffee was classified as free-flowing, whilst coffee with a coarse or fine particle size was classified as having an easy flow and a cohesive flow, respectively. According to the K coefficient, coffee roasted to MD required storage containers that were more robust, such as having thicker silo walls or being constructed of a material with a higher resistance, to prevent the storage container from collapsing during transport. Full article
(This article belongs to the Section Pre and Post-Harvest Engineering in Agriculture)
Show Figures

Figure 1

24 pages, 54509 KB  
Article
Stability and Rheological Properties of Grouts with Waste Glass Powder as Cement Replacement: Influences of Content and Alkali Activator
by Liuxi Li, Chao Deng, Yi Zhou, Qundong Tan, Wenqin Yan, Dequan Zhou and Yi Zhou
Materials 2025, 18(2), 353; https://doi.org/10.3390/ma18020353 - 14 Jan 2025
Cited by 4 | Viewed by 1697
Abstract
Effective recycling and utilization of waste glass is a critical issue that urgently needs to be addressed. This study aims to explore the feasibility of using ground waste glass powder (particle size ≤ 75 μm) as a supplementary cementitious material to partially replace [...] Read more.
Effective recycling and utilization of waste glass is a critical issue that urgently needs to be addressed. This study aims to explore the feasibility of using ground waste glass powder (particle size ≤ 75 μm) as a supplementary cementitious material to partially replace cement in the preparation of low-carbon and environmentally friendly grouting materials. The research systematically evaluates the impact of waste glass powder (WGP) on the fresh properties (particularly the stability and rheological characteristics) of cement-based grouting materials under various conditions, including WGP content (0–40%), the addition of NaOH activator (Na2O content of 4%) or not, and water–solid ratio (w/s = 0.5, 0.65, 0.8, 1.0). The results indicate that, in the absence of activator, the addition of WGP generally increases the amount of free liquid exudation in the grout, reducing its stability; however, under low w/s ratios, appropriate amounts of WGP can enhance stability. When the w/s ratio is high and the WGP content is large, the grout stability decreases significantly. The addition of NaOH activator (Na2O content of 4%) significantly reduces free liquid exudation, enhancing the stability of the grout, especially when the w/s ratio is less than 1.0. Furthermore, the Herschel–Bulkley Model was experimentally validated to accurately describe the rheological behavior of waste glass–cement slurries, with all R2 values exceeding 0.99. WGP and alkaline activator have significant effects on the rheological properties of the grout. Although they do not change its flow pattern, they significantly affect shear stress and viscosity. The viscosity of the slurry is influenced by the combined effects of w/s ratio, WGP content, and alkaline activator, with complex interactions among the three. The application of these research findings in the field of grouting engineering not only contributes to significantly reducing glass waste but also promotes the production of sustainable cement-based composites, lowering carbon dioxide emissions by reducing cement usage, and thereby alleviating environmental burdens. Full article
Show Figures

Figure 1

Back to TopTop