Sign in to use this feature.

Years

Between: -

Subjects

remove_circle_outline
remove_circle_outline
remove_circle_outline
remove_circle_outline
remove_circle_outline
remove_circle_outline
remove_circle_outline
remove_circle_outline
remove_circle_outline

Journals

Article Types

Countries / Regions

Search Results (70)

Search Parameters:
Keywords = fecal nitrogen concentration

Order results
Result details
Results per page
Select all
Export citation of selected articles as:
16 pages, 1831 KB  
Article
Microbiological and Chemical Insights into Plasma-Assisted Disinfection of Liquid Digestate from Wastewater Treatment Plant “Kubratovo”
by Lyubomira Gelanova, Polina Ilieva, Irina Schneider, Nora Dinova, Yovana Todorova, Elmira Daskalova, Margita Aleksova, Plamena Marinova, Evgenia Benova and Yana Topalova
Environments 2026, 13(2), 67; https://doi.org/10.3390/environments13020067 - 24 Jan 2026
Viewed by 209
Abstract
Liquid digestate, a by-product of excess sludge in wastewater treatment plants (WWTPs), contains high concentrations of organic matter and essential nutrients that could promote plant growth. However, it also contains a significant number of pathogenic and opportunistic pathogenic microorganisms, which present major challenges [...] Read more.
Liquid digestate, a by-product of excess sludge in wastewater treatment plants (WWTPs), contains high concentrations of organic matter and essential nutrients that could promote plant growth. However, it also contains a significant number of pathogenic and opportunistic pathogenic microorganisms, which present major challenges in terms of its safe application. A sample taken from WWTP “Kubratovo” was treated using plasma devices. The aim was to evaluate the effect of treatment by two types of plasma sources on the content of pathogenic bacteria as well as the chemical composition of the liquid digestate. The Surfaguide plasma source demonstrated a higher disinfection effectiveness (100% for E. coli, Clostridium sp.; over 99% for fecal and total coliforms; 98% for Salmonella sp.). The β-device effectively removed (100%) the following groups: E. coli and Clostridium sp. However, its effectiveness was significantly lower for the other groups. The obtained results show that plasma treatment induces the transformation of nitrogen and phosphorus compounds, resulting in increased nitrite and phosphate concentrations. The application of cold atmospheric plasma disinfection significantly improved the sanitary and compositional characteristics of the liquid digestate. The Surfaguide achieved significantly better results than the β-device, confirming its suitability for sustainable resource recovery and safe agricultural use. Full article
Show Figures

Graphical abstract

18 pages, 785 KB  
Article
Effect of Water Extract of Artemisia annua L. on Growth Performance, Blood Biochemical Parameters and Intestinal-Related Indices in Mutton Sheep
by Gen Gang, Ruiheng Gao, Manman Tong, Shangxiong Zhang, Shiwei Guo, Xiao Jin, Yuanyuan Xing, Sumei Yan, Yuanqing Xu and Binlin Shi
Animals 2026, 16(2), 340; https://doi.org/10.3390/ani16020340 - 22 Jan 2026
Viewed by 64
Abstract
Objective: This experiment aimed to explore the effects of water extract of Artemisia annua L. (WEAA) on growth performance, blood parameters, and intestinal-related indices in mutton sheep, so as to evaluate its potential as a natural growth promoter. Methods: The experiment was conducted [...] Read more.
Objective: This experiment aimed to explore the effects of water extract of Artemisia annua L. (WEAA) on growth performance, blood parameters, and intestinal-related indices in mutton sheep, so as to evaluate its potential as a natural growth promoter. Methods: The experiment was conducted using a completely randomized design. Thirty-two 3-month-old Dorper × Han mutton sheep were randomly assigned to 4 groups (n = 8). The control group was fed only the basal diet, while the other groups were fed the basal diet supplemented with, respectively, 500, 1000, and 1500 mg/kg WEAA. The adaptation period lasted 15 days, followed by a 60-day experimental period. Results: Results showed that dietary supplementation of WEAA significantly reduced average daily feed intake (ADFI) and feed-to-gain ratio (F:G) of mutton sheep, significantly improved the apparent digestibility of crude protein (CP) and phosphorus (P), and optimized blood biochemical indices, such as significantly increasing the concentrations of total protein (TP), albumin (ALB), high-density lipoprotein cholesterol (HDL-C), and glucose (GLU), while significantly decreasing blood urea nitrogen (BUN) level (p < 0.05). Additionally, WEAA significantly improved intestinal morphology by reducing the crypt depth (CD) of the duodenum, jejunum, and ileum, increasing jejunal villus height (VH), and elevating the villus-to-crypt ratio (VH/CD) across intestinal segments (p < 0.05). It also significantly enhanced the activity of intestinal digestive enzymes, including α-amylase and trypsin in the duodenum, lipase and chymotrypsin in the jejunum, and α-amylase and chymotrypsin in the ileum, with the 500 mg/kg and 1000 mg/kg WEAA groups reaching better activity (p < 0.05). Furthermore, WEAA supplementation significantly increased the counts of beneficial bacteria (Bifidobacteria and Lactobacilli) and decreased the count of harmful bacteria (Escherichia coli) in rectal fecal samples (p < 0.05). Notably, most of these beneficial effects were dosage-dependent, with overall optimal performance observed in the 1000 mg/kg WEAA group. Conclusion: In conclusion, supplementing the diet with 1000 mg/kg WEAA exerted significant positive effects on the feed efficiency, nutrient digestibility, and intestinal health status of mutton sheep. Full article
(This article belongs to the Section Small Ruminants)
Show Figures

Figure 1

17 pages, 1216 KB  
Article
Preliminary Evaluation of Sustainable Treatment of Landfill Leachate Using Phosphate Washing Sludge for Green Spaces Irrigation and Nitrogen Recovery
by Tilila Baganna, Assmaa Choukri, Mohamed Sbahi and Khalid Fares
Nitrogen 2025, 6(4), 113; https://doi.org/10.3390/nitrogen6040113 - 11 Dec 2025
Viewed by 262
Abstract
Water scarcity is an increasingly critical global issue, particularly in arid regions like Morocco. Innovative approaches, such as the use of alternative water sources like landfill leachate, offer promising solutions. In this study, phosphate washing sludge was used to treat landfill leachate with [...] Read more.
Water scarcity is an increasingly critical global issue, particularly in arid regions like Morocco. Innovative approaches, such as the use of alternative water sources like landfill leachate, offer promising solutions. In this study, phosphate washing sludge was used to treat landfill leachate with the aim of producing irrigation-quality water and recovering nitrogen from the resulting sediment. A total of 40 L of raw leachate was treated with three concentrations of phosphate washing sludge (25%, 37%, and 50%). This volume was processed at the laboratory scale as a proof of concept for potential larger-scale applications. After 24 to 36 h of mixing and agitation, the mixture underwent sedimentation, yielding clear supernatants and nitrogen-rich sludge pellets. These pellets showed a significant increase in organic matter content, from 6.4% to 13.5%, representing an enhancement of 110.9%, thus demonstrating partial leachate depollution and organic matter enrichment. Microbiological analyses revealed a 98.9% reduction in fecal streptococci. The supernatants met irrigation water standards in terms of pH and electrical conductivity, and phytotoxicity tests on maize seeds confirmed their suitability for irrigation. Additionally, the recovered nitrogen-rich sediment presents a valuable input for composting and soil amendment. Full article
Show Figures

Figure 1

22 pages, 7521 KB  
Article
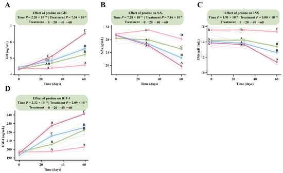
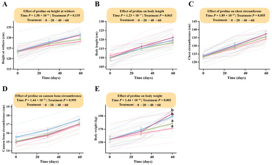
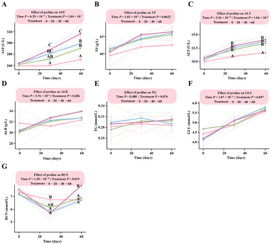
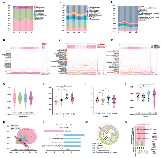
Dietary Proline Supplementation Promotes Growth and Development in Weaned Foals by Modulating Gut Microbial Amino Acid Metabolism
by Chen Meng, Jianwen Wang, Yaqi Zeng, Xinkui Yao and Jun Meng
Microorganisms 2025, 13(11), 2598; https://doi.org/10.3390/microorganisms13112598 - 14 Nov 2025
Cited by 1 | Viewed by 681
Abstract
This study investigated the effects of varying proline supplementation doses in weaned foals. Twenty-eight weaned foals (approximately 5 months of age; body weight: 54.45 ± 11.33 kg; with an equal number of males and females) were randomly assigned to one of four groups—a [...] Read more.
This study investigated the effects of varying proline supplementation doses in weaned foals. Twenty-eight weaned foals (approximately 5 months of age; body weight: 54.45 ± 11.33 kg; with an equal number of males and females) were randomly assigned to one of four groups—a control group, a low-dose group (20 mg/kg·d), a medium-dose group (40 mg/kg·d), and a high-dose group (60 mg/kg·d)— receiving continuous supplementation for 60 days. Blood samples were collected periodically for the analysis of hormones, antioxidants, immune parameters, and plasma amino acids. Concurrently, fecal 16S rRNA sequencing was performed to assess the microbial community composition. We observed a significant time-dependent interaction between medium-to-high proline supplementation and time. Proline supplementation resulted in dose-dependent increases in foal body weight (p = 0.002), hormone levels (p < 7.49 × 10−6), antioxidant capacity (p < 1.56 × 10−3), immune function (p < 0.005), and key blood biochemical parameters (p < 0.019). Concurrently, supplementation with medium and high doses of proline significantly reduced the plasma concentrations of amino acids such as proline and arginine (p < 0.05). The medium dose achieved the optimal balance between promoting growth and maintaining high nitrogen utilization efficiency. At the microbial level, medium-dose proline significantly enhanced fecal microbial diversity, particularly enriching characteristic taxa like g_Christensenellaceae_R-7_group. Furthermore, functional inference from PICRUSt2 revealed that medium-dose proline supplementation was associated with a higher microbial potential for amino acid degradation and metabolism, in line with the decreasing plasma concentrations of the corresponding amino acids. This research enhances our understanding of the “host–microbiota interaction” mechanism in weaned foals and provides important theoretical support for mitigating weaning stress and optimizing nutritional strategies. Full article
(This article belongs to the Section Gut Microbiota)
Show Figures

Graphical abstract

23 pages, 23725 KB  
Article
Assessment of Nutrient and Bacteria Contributions from Watersheds with Predominantly Agricultural and Urban Land Uses in Coastal North Carolina
by Charles Humphrey, Guy Iverson, Jude Dilioha and Anna Smith
Hydrology 2025, 12(11), 296; https://doi.org/10.3390/hydrology12110296 - 8 Nov 2025
Viewed by 978
Abstract
Excess concentrations of fecal indicator bacteria, nitrogen, and phosphorus have caused closure of shellfish growing waters, swimming advisories, eutrophication, and impairment of aquatic habitat in the Tar–Pamlico Estuary, North Carolina. Regulatory requirements to reduce nutrient and bacteria loading to the estuary were enacted [...] Read more.
Excess concentrations of fecal indicator bacteria, nitrogen, and phosphorus have caused closure of shellfish growing waters, swimming advisories, eutrophication, and impairment of aquatic habitat in the Tar–Pamlico Estuary, North Carolina. Regulatory requirements to reduce nutrient and bacteria loading to the estuary were enacted more than two decades ago, but water quality problems persist. The goals of this study were to (1) assess the nutrient and bacteria concentrations and exports from Jacks Creek and Runyon Creek to the Tar–Pamlico Estuary in Coastal North Carolina, USA, and (2) recommend watershed-specific practices to reduce pollutant loadings and improve estuarine water quality. Stream water samples were collected for nutrient, bacteria, and physicochemical property (flow, pH, temperature, turbidity, and dissolved oxygen) analyses from five segments of Jacks Creek and six segments of Runyon Creek. Samples were collected between 8 and 10 times over a two-and-a-half-year period (2021–2024). Mean concentrations of total dissolved nitrogen, total dissolved phosphorus, and E. coli for Jacks Creek (1.55 mg/L, 0.10 mg/L, 502 MPN/100 mL) and Runyon Creek (1.70 mg/L, 0.07 mg/L, 262 MPN/100 mL) exceeded reference conditions or thresholds established by the US EPA (0.69 mg/L, 0.036 mg/L, 126 MPN/100 mL). Therefore, both watersheds have been contributing to the nutrient and bacteria problems of the estuary. Implementation of stormwater control measures in the urbanized Jacks Creek Watershed and agricultural best management practices in the Runyon Creek Watershed is encouraged. Some of the suggested practices have been installed, but additional remediation efforts are needed. Full article
Show Figures

Figure 1

25 pages, 2481 KB  
Article
Impacts of Long-Term Treated Wastewater Irrigation and Rainfall on Soil Chemical and Microbial Indicators in Semi-Arid Calcareous Soils
by Eiman Hasan and Ahmad Abu-Awwad
Sustainability 2025, 17(19), 8663; https://doi.org/10.3390/su17198663 - 26 Sep 2025
Viewed by 952
Abstract
Frequent and severe droughts intensify water scarcity in arid and semi-arid regions, creating an urgent need for alternative water resources in agriculture. Treated wastewater (TWW) has emerged as a sustainable option; however, its long-term use may alter soil properties and pose risks if [...] Read more.
Frequent and severe droughts intensify water scarcity in arid and semi-arid regions, creating an urgent need for alternative water resources in agriculture. Treated wastewater (TWW) has emerged as a sustainable option; however, its long-term use may alter soil properties and pose risks if not carefully managed. This study tested the hypothesis that long-term TWW irrigation increases soil salinity, alters fertility, and affects microbial quality, with rainfall partially mitigating these effects. Soil samples (n = 96 at each time point) were collected from two calcareous soils in Jordan, silt loam (Mafraq) and silty clay loam (Ramtha), under four treatments (control and 2, 5, and 10 years of TWW irrigation) at three depths (0–30, 30–60, and 60–90 cm). Sampling was conducted at two intervals, before and after rainfall, to capture the seasonal variation. Soil indicators included the pH, electrical conductivity (EC), sodium (Na+), chloride (Cl), calcium (Ca2+), magnesium (Mg2+), exchangeable sodium percentage (ESP), sodium adsorption ratio (SAR), organic matter (OM), total nitrogen (TN), and microbial parameters (total coliforms (TC), fecal coliforms (FC), and Escherichia coli). Data were analyzed using a linear mixed-effects model with repeated measures, and significant differences were determined using Tukey’s Honest Significant Difference (HSD) test at p < 0.05. The results showed that rainfall reduced Na+ by 70%, Cl by 86%, EC by 73%, the ESP by 28%, and the SAR by 30%. Furthermore, the TC and FC concentrations were diminished by almost 96%. Moderate TWW irrigation (5 years) provided the most balanced outcomes across both sites. This study provides one of the few long-term field-based assessments of TWW irrigation in semi-arid calcareous soils of Jordan, underscoring its value in mitigating water scarcity while emphasizing the need for monitoring to ensure soil sustainability. Full article
(This article belongs to the Section Sustainable Agriculture)
Show Figures

Figure 1

16 pages, 887 KB  
Article
Effects of Dietary Resveratrol Supplementation on Fermentation Characteristics, Microbial Diversity, and Community Composition of Feces in Hu Sheep
by Dan Luo, Lin Li, Chengjing Cui, Kehui Ouyang, Mingren Qu and Qinghua Qiu
Animals 2025, 15(17), 2494; https://doi.org/10.3390/ani15172494 - 25 Aug 2025
Viewed by 978
Abstract
This study aimed to investigate the effects of dietary resveratrol supplementation on fermentation characteristics, microbial diversity, and community composition of feces from Hu sheep. A total of 20 three-month-old Hu sheep with similar body weights (20.62 ± 0.51 kg) were randomly divided into [...] Read more.
This study aimed to investigate the effects of dietary resveratrol supplementation on fermentation characteristics, microbial diversity, and community composition of feces from Hu sheep. A total of 20 three-month-old Hu sheep with similar body weights (20.62 ± 0.51 kg) were randomly divided into the control group (fed a basal diet, CON) and the treatment group (fed a basal diet supplemented with resveratrol at 100 mg/kg of feed, RES), with 10 sheep in each group, and lasted for 75 days. Feces were collected from each sheep at twenty-four time points for fecal fermentation characteristics determination and microbial analysis. The results showed that the pH value was higher in the RES group than in the CON group (p < 0.05), while the concentration of ammonia nitrogen was lower, showing a 10.6% reduction compared to the CON group (p = 0.013). The richness, Shannon index, and inverse Simpson index of fecal microbiota were higher in the CON group than in the RES group (p < 0.05). The relative abundances of Planctomycetota, Bacteroides, Alistipes, and NK4A214 group were higher in the CON group than in the RES group (p < 0.05). Additionally, the relative abundance of the glycan biosynthesis and metabolism pathway was higher in the CON group (p < 0.05). The relative abundance of Prevotella was lower in the CON group than in the RES group (p < 0.05). Principal co-ordinate analysis (PCoA) revealed no overlap between the two groups, and analysis of similarities (ANOSIM) showed significant differences between the CON and RES groups (R = 0.4560, p = 0.012). Linear discriminant analysis effect size (LEfSe) analysis identified 27 microbial biomarkers, with the RES group having more beneficial bacteria and the CON group having more potentially harmful bacteria. The study demonstrated that dietary resveratrol supplementation reduced the concentration of ammonia nitrogen in feces, decreased microbial diversity, and increased the abundance of beneficial bacteria. The findings of this research provide a post-digestion perspective for evaluating the application of resveratrol in ruminant production. Full article
(This article belongs to the Section Small Ruminants)
Show Figures

Figure 1

16 pages, 1595 KB  
Article
Reduced Dietary Protein Levels Improved Growth Performance, Promoted Efficient Nutrient Utilization, Increased Fecal Lactobacillus, and Reduced Fecal Malodorous Compounds in Late-Fattening Barrows
by Xin Tao, Jie Wu, Shujie Liu, Qianqian Ma, Xiaoming Men, Yongming Li, Ziwei Xu and Bo Deng
Animals 2025, 15(16), 2465; https://doi.org/10.3390/ani15162465 - 21 Aug 2025
Cited by 1 | Viewed by 996
Abstract
The objective of this study was to evaluate the effect of reducing dietary protein levels on barrows during the late fattening period. Fifty Duroc × Landrace × Yorkshire barrows with body weights averaging 76.30 ± 6.57 kg were randomly divided into normal protein [...] Read more.
The objective of this study was to evaluate the effect of reducing dietary protein levels on barrows during the late fattening period. Fifty Duroc × Landrace × Yorkshire barrows with body weights averaging 76.30 ± 6.57 kg were randomly divided into normal protein (NP) and low protein (LP) groups. The feeding experiment lasted for 55 days. Dietary crude protein (CP) contents were 13.5% in the NP and 11.5% in the LP during days 1–28 and 12.5% and 10.5% during days 29–55, respectively. Results showed that compared with the NP, the LP increased the average daily gain (ADG) of barrows during days 29–55 (p < 0.05); enhanced the digestibility of nutrients, including dry matter (p < 0.01), CP (p < 0.01), calcium (p < 0.01), and phosphorus (p < 0.05); and decreased serum blood urea nitrogen (p < 0.01), total cholesterol (p < 0.05), and free fatty acids (p < 0.05). Lowering dietary CP increased fecal Lactobacillus abundance (p < 0.01); reduced concentrations of fecal ammonia nitrogen, histamine, butylamine, putrescine, 1,2-heptaenediamine, p-cresol, and indole-3-acetic acid (p < 0.01); and had no negative effects on meat quality (p > 0.05). These results suggested that reducing dietary CP by 2% could improve growth, promote efficient nutrient utilization, increase beneficial fecal microbiota abundance, and reduce the emission of fecal malodorous compounds in late-fattening barrows. Full article
(This article belongs to the Section Pigs)
Show Figures

Figure 1

17 pages, 1142 KB  
Article
Effect of Hydraulic Retention Time on Municipal Wastewater Treatment Using a Membraneless Single-Chamber Microbial Fuel Cell
by Brenda Verónica Borrego-Limón, Silvia Yudith Martínez-Amador, Miguel Ángel Pérez-Rodríguez, Pedro Pérez-Rodríguez, Alfredo Valentín Reyes-Acosta, Leopoldo Javier Ríos-González and José Antonio Rodríguez-De la Garza
Processes 2025, 13(8), 2564; https://doi.org/10.3390/pr13082564 - 14 Aug 2025
Cited by 1 | Viewed by 1756
Abstract
Microbial fuel cells (MFCs) can have high pollutant removal efficiencies and generate electricity; however, the use of selective membranes represents a considerable expense. In this investigation, the performance of a membraneless MFC was evaluated at different hydraulic retention times (HRTs) of 12, 24, [...] Read more.
Microbial fuel cells (MFCs) can have high pollutant removal efficiencies and generate electricity; however, the use of selective membranes represents a considerable expense. In this investigation, the performance of a membraneless MFC was evaluated at different hydraulic retention times (HRTs) of 12, 24, 36, and 48 h. The chemical oxygen demand removal efficiencies (CODREs) were 93.5, 90.9, 87.3, and 85.4%, and the biochemical oxygen demand (BODRE) values were 94.5, 91.5, 88.9, and 85.5 at HRTs of 48, 36, 24, and 12 h, respectively. Lower concentrations of solids (suspended solids and total dissolved solids), total nitrogen, phosphorus, fats and oils, and microbiological contamination (helminth eggs and fecal coliforms) were detected when operating the system at a 48 h HRT. At an HRT of 12 h, no decrease in electrical conductivity was detected, whereas at 48 h, it decreased by 19.6%. The oxidation–reduction potential and OCV increased at longer HRTs. The microorganisms detected at the anode were Achromobacter denitrificans, Achromobacter anxifer, and Pseudomonas aeruginosa. The 48 h HRT improved the chemical, physical, and microbiological quality of the municipal wastewater, favoring voltage generation. Full article
Show Figures

Figure 1

16 pages, 406 KB  
Article
The Effect of Dietary Protein Restriction in Phase Feeding Systems on Nitrogen Metabolism and Excretion in Pig Production
by Wiesław Sobotka and Aleksandra Drażbo
Animals 2025, 15(11), 1521; https://doi.org/10.3390/ani15111521 - 23 May 2025
Cited by 1 | Viewed by 2191
Abstract
In recent years, much attention has been paid to environmental protection, not only by reducing emissions of harmful gases from industry, but also by reducing the excretion of biogenic compounds or ammonia emissions from agriculture, including animal production. The aim of this study [...] Read more.
In recent years, much attention has been paid to environmental protection, not only by reducing emissions of harmful gases from industry, but also by reducing the excretion of biogenic compounds or ammonia emissions from agriculture, including animal production. The aim of this study was to determine the effects of complete diets with reduced inclusion levels of crude protein and limiting essential amino acids, fed to pigs in two- and three-phase feeding systems, and the feeding system on crude protein digestibility, nitrogen retention and utilization, fecal and urinary pH, fecal and urinary nitrogen and ammonia levels, and nitrogen excretion. Digestibility-balance trials were performed on 24 growing–finishing pigs housed in individual metabolism crates, in three groups, in two- and three-phase feeding systems. The pigs were fed the following diets: C-control diet; L-low-protein diet where the levels of crude protein and essential amino acids (lysine, methionine + cystine, threonine, and tryptophan) were reduced by 15% relative to diet C; L+AA-low-protein diet supplemented with crystalline lysine, methionine, threonine, and tryptophan to the standard levels (as in diet C). Diets L fed to pigs in two- and three-phase feeding systems significantly decreased crude protein digestibility and nitrogen retention, particularly in the three-phase system. The supplementation of diets L+AA with crystalline essential amino acids improved crude protein digestibility and nitrogen retention and utilization, especially in the two-phase system. Reduced concentrations of crude protein and essential amino acids in diets L contributed to a significant increase in feces and urine acidity in both two- and three-phase feeding systems. The supplementation of diets L+AA with essential amino acids resulted in a significant increase in urinary pH and a non-significant increase in fecal pH. This experimental factor had no effect on fecal ammonia concentration in group L+AA. The values of pH and total fecal nitrogen were somewhat higher in the two-phase system than in the three-phase system. Fecal ammonia concentration was similar in both systems. The three-phase feeding system contributed to a decrease in urinary pH and total urinary nitrogen. The analyzed feeding systems had no significant effect on urinary ammonia concentration. It was estimated that a reduction in crude protein (by 20–25 g/kg) and essential amino acid levels in pig diets, relative to the standard levels, reduced nitrogen excretion by 18.7% and 15.6% in two- and three-phase feeding systems, respectively. The supplementation of low-protein diets (L) with lysine, methionine, threonine, and tryptophan induced a further reduction in nitrogen excretion. A comparison of the effects of feeding systems (two-phase system vs. three-phase system) on crude protein digestibility and nitrogen retention and utilization revealed that better results were obtained in the two-phase feeding system. Full article
(This article belongs to the Section Animal Nutrition)
17 pages, 3316 KB  
Article
Evaluation of the Phytoremediation Capacity of a Natural Wetland Adjacent to Fluvial and Vehicular Infrastructure for Domestic Wastewater Treatment: A Case Study in Central Mexico
by Irouri Cristóbal-Muñoz, Yasunari Cristóbal-Muñoz, Jorge Víctor Prado-Hernández, David Cristóbal-Acevedo, Emilio Quintana-Molina and Samantha Rodríguez-Rosas
Water 2025, 17(11), 1560; https://doi.org/10.3390/w17111560 - 22 May 2025
Cited by 1 | Viewed by 1388
Abstract
Untreated domestic wastewater discharged into rivers and streams severely deteriorates water quality and aquatic ecosystems, especially in regions lacking adequate treatment infrastructure. This study aimed to evaluate the effectiveness of phytoremediation of domestic wastewater by the Sector Popular natural wetland (Mexico), located adjacent [...] Read more.
Untreated domestic wastewater discharged into rivers and streams severely deteriorates water quality and aquatic ecosystems, especially in regions lacking adequate treatment infrastructure. This study aimed to evaluate the effectiveness of phytoremediation of domestic wastewater by the Sector Popular natural wetland (Mexico), located adjacent to fluvial and crossing structures. The evaluation was conducted by comparing contamination levels in the influent and effluent water, based on Mexican Official Standards (NOM-001-SEMARNAT-1996, NOM-003-SEMARNAT-1997, and NOM-001-SEMARNAT-2021), as well as several water quality indicators for irrigation. The wetland reduced concentrations of five-day biochemical oxygen demand by 98%, chemical oxygen demand by 95%, total suspended solids by 96%, total nitrogen by 92%, total phosphorus by 67%, and fecal coliforms by 96%. However, the treated water did not meet reuse standards for public services due to elevated salinity and residual presence of fecal microorganisms. These findings confirm that natural wetlands can significantly improve the quality of domestic wastewater and help mitigate environmental degradation in rivers. This approach represents a feasible and complementary strategy for wastewater treatment in regions with similar hydrological and infrastructure conditions. Full article
(This article belongs to the Section Water and One Health)
Show Figures

Graphical abstract

11 pages, 205 KB  
Article
Dietary Inclusion Effects of Dried Mealworm, Hydrolyzed Mealworm, Fermented Poultry By-Product, and Hydrolyzed Fish Soluble Protein on Weaning Pigs’ Performance, Fecal Score, and Blood Profiles
by Usman Kayode Kolawole, Kye Jin Lee and In Ho Kim
Animals 2025, 15(11), 1507; https://doi.org/10.3390/ani15111507 - 22 May 2025
Viewed by 1080
Abstract
This study was conducted to investigate the effects of the addition of dried mealworm, hydrolyzed mealworm, fermented poultry by-product meal (FPBM), and hydrolyzed fish soluble protein (HFSP) on the growth performance, nutrient digestibility, fecal score, and blood profiles of weaning pigs. A total [...] Read more.
This study was conducted to investigate the effects of the addition of dried mealworm, hydrolyzed mealworm, fermented poultry by-product meal (FPBM), and hydrolyzed fish soluble protein (HFSP) on the growth performance, nutrient digestibility, fecal score, and blood profiles of weaning pigs. A total of 40 (21-day-old) weaned piglets ([Yorkshire × Landrace] × Duroc) with an initial average body weight (BW) of 7.14 ± 1.29 kg were randomly assigned to one of four treatments for 35 days. There were four treatment groups with five replicates and two pigs (male and female) per pen. The dietary treatment included TRT1, a basal diet + 10% dried mealworm; TRT2, a basal diet + 10% hydrolyzed mealworm; TRT3, a basal diet + 10% fermented poultry by-product meal (FPBM); and TRT4, a basal diet + 10% hydrolyzed fish soluble protein (HFSP). The inclusion of FPBM in weaning pig diets had a significant effect on the blood profile with blood urea nitrogen (BUN) levels (p < 0.05), but not on other blood profiles of serum IGF-1, IgG, and IgA concentrations. BUN concentration decreased in response to the dietary inclusion of FPBM (p = 0.019). BUN concentration decreased and was at its lowest with FPBM (6.3 mg/dL), followed by hydrolyzed mealworm (7.3 mg/dL), while increasing with dried mealworm and HFSP (8.5 mg/dL). There was no significant difference in the growth performance, nutrient digestibility, and fecal score of piglets fed a basal diet with dried mealworm, hydrolyzed mealworm, FPBM, and HFSP. Hence, the addition of fermented poultry by-products in weaning pigs’ diets decreases the blood urea nitrogen, without any detrimental effect on performance, nutrient digestibility, or fecal score. Full article
(This article belongs to the Special Issue Feed Additives in Animal Nutrition)
16 pages, 1439 KB  
Article
Sustainable Treatment of Landfill Leachate Using Sugar Lime Sludge for Irrigation and Nitrogen Recovery
by Tilila Baganna, Assmaa Choukri and Khalid Fares
Nitrogen 2025, 6(2), 37; https://doi.org/10.3390/nitrogen6020037 - 20 May 2025
Cited by 1 | Viewed by 1304
Abstract
Water scarcity is a global crisis and of particular concern in arid regions like Morocco. One creative solution is mining unusual water sources, such as landfill leachate. The presence of nitrogen in the sediment was studied as part of the use of sugar [...] Read more.
Water scarcity is a global crisis and of particular concern in arid regions like Morocco. One creative solution is mining unusual water sources, such as landfill leachate. The presence of nitrogen in the sediment was studied as part of the use of sugar lime sludge in treating landfill leachate for irrigation purposes. A volume of 40 L of landfill leachate was treated with three different concentrations of sugar lime sludge (25%, 35%, and 50%). After homogenization and agitation of the mixture for 24 to 36 h, it was permitted to settle through the concrete decantate and supernatant. Nitrogen was efficiently decanted into the sediment during the composting process with green waste, enhancing the quality of the finished compost. The supernatants underwent physicochemical and microbiological analyses to ascertain their suitability for irrigation. The findings showed that the number of fecal streptococci was decreased by 99.13% at a 25% concentration of sugar lime sludge. The percentage of organic matter in the sediment rose from 10% to 40%, suggesting that the leachate had partially depolluted. The pH and electrical conductivity of the supernatants were within irrigation guidelines. The safety of diluted supernatants for plant germination was verified by phytotoxicity experiments conducted on maize seeds. The compost made from the decantate and green waste showed acceptable physical and chemical properties. Statistical analysis was conducted using JAMOVI software version 2.6.26. One-way ANOVA was used to assess the significance of treatment effects on microbiological and physicochemical parameters. The results confirmed statistically significant differences (p < 0.05) between the sludge concentrations, supporting the effectiveness of the treatment process. This study demonstrates how sugar lime sludge can be used to turn landfill leachate into a sustainable and safe irrigation water source, resolving environmental issues and promoting creative water management techniques. Full article
Show Figures

Figure 1

26 pages, 27036 KB  
Article
Managed Aquifer Recharge (MAR) in Semiarid Regions: Water Quality Evaluation and Dynamics from the Akrotiri MAR System, Cyprus
by Maria Achilleos, Ourania Tzoraki and Evangelos Akylas
Hydrology 2025, 12(5), 123; https://doi.org/10.3390/hydrology12050123 - 19 May 2025
Cited by 4 | Viewed by 2951
Abstract
Managed Aquifer Recharge (MAR) is increasingly being adopted across Europe to enhance water security in semiarid regions, with over 230 operational sites. The Akrotiri MAR system in Limassol, Cyprus, comprises 17 recharge ponds operating since 2016 to counteract saltwater intrusion. This study evaluates [...] Read more.
Managed Aquifer Recharge (MAR) is increasingly being adopted across Europe to enhance water security in semiarid regions, with over 230 operational sites. The Akrotiri MAR system in Limassol, Cyprus, comprises 17 recharge ponds operating since 2016 to counteract saltwater intrusion. This study evaluates MAR effectiveness by analyzing spatial and temporal variations in water quality from 2016 to 2020. Parameters analyzed include nutrients, metals, pesticides, pharmaceuticals, fecal indicators, physicochemical characteristics, recharge and pumping volumes, and groundwater levels. The results show that soil aquifer treatment (SAT) generally improves groundwater quality but certain boreholes exhibited elevated nitrate (range 12.70–31 mg/L), electrical conductivity (range 936–10,420 μs/cm), and chloride concentrations (range 117–1631 mg/L), attributed to recharge water quality, seawater intrusion, and nearby agricultural activities. Tertiary treated wastewater used for recharge occasionally exceeds permissible limits, particularly in E. coli (up to 2420/100 mL), chloride (up to 385 mg/L), and nitrogen (up to 41 mg/L). Supplementing recharge with dam-supplied freshwater improves groundwater quality and raises water levels. These findings underline the importance of continuous monitoring and effective management, adopting sustainable farming practices, and the strict control of recharge water quality. The study offers valuable insights for optimizing MAR systems and supports integrating MAR into circular water management frameworks to mitigate pollution and seawater intrusion, enhancing long-term aquifer sustainability. Full article
Show Figures

Graphical abstract

14 pages, 1709 KB  
Article
Influence of Sludge and Feed Mixtures on Metal Retention, Pathogen Reduction, and Nutritional Value in Black Soldier Fly (BSF) (Hermetia illucens) Larval Substrates
by Abeer Albalawneh, Heba Hasan, Sami Faisal Alarsan, Saja Abu Znaimah, Mai Diab, Ahmad Mohammed Alalwan, Yazan AlBalawnah, Ehab Alnaimat, Bilal Sharman and Musa Abu Dayyeh
Agriculture 2025, 15(10), 1080; https://doi.org/10.3390/agriculture15101080 - 17 May 2025
Cited by 3 | Viewed by 2259
Abstract
Black soldier fly (BSF) larvae are increasingly used in sustainable waste management, offering potential for the bioconversion of organic waste into insect-derived fertilizer and animal feed. This study investigates the impact of varied substrate mixtures percentages of sludge and chicken feed on heavy [...] Read more.
Black soldier fly (BSF) larvae are increasingly used in sustainable waste management, offering potential for the bioconversion of organic waste into insect-derived fertilizer and animal feed. This study investigates the impact of varied substrate mixtures percentages of sludge and chicken feed on heavy metal accumulation, pathogen reduction, and nutrient composition in BSF frass. Methods: The experiment was conducted with four substrate treatments (100% sludge, 75% sludge + 25% chicken feed, 25% sludge + 75% chicken feed, and 100% chicken feed) over a 20-day period. Chemical and microbiological analyses were performed on the feed mixture before adding larvae and on the frass produced in each treatment. Heavy metal concentrations, including cobalt (Co), chromium (Cr), nickel (Ni), and lead (Pb), pathogen levels (Escherichia coli, total coliform, and fecal coliform), and nutrient composition, including moisture content, pH, ash, nitrogen, phosphorus, calcium, potassium, sodium, magnesium, and chlorine, were assessed. Statistical analysis was used to determine significant differences across treatments. Results: Heavy metal levels in frass varied with substrate composition, with significantly higher concentrations of cobalt (Co), chromium (Cr), nickel (Ni), and lead (Pb) in sludge-dominant treatments (p < 0.05). Treatments with higher chicken feed content were associated with lower metal levels, indicating organic feed’s potential in limiting heavy metal accumulation (p < 0.001). Pathogen analysis showed high microbial levels in sludge-based treatments, while the 100% chicken feed treatment exhibited minimal contamination, highlighting its safety profile (p < 0.05). Nutrient characterization revealed that chicken feed-enhanced treatments produced frass with higher nitrogen and potassium levels, suggesting improved nutrient density and potential for agricultural use. Conclusions: Tailoring BSF substrates by combining sludge with organic feed can enhance the nutritional quality of frass while reducing environmental risks associated with heavy metal and pathogen presence. This study supports the potential of BSF as a sustainable bioconversion tool, promoting circular agriculture. Full article
(This article belongs to the Section Farm Animal Production)
Show Figures

Graphical abstract

Back to TopTop