Sign in to use this feature.

Years

Between: -

Subjects

remove_circle_outline
remove_circle_outline
remove_circle_outline
remove_circle_outline
remove_circle_outline
remove_circle_outline
remove_circle_outline
remove_circle_outline
remove_circle_outline

Journals

remove_circle_outline

Article Types

Countries / Regions

remove_circle_outline
remove_circle_outline
remove_circle_outline

Search Results (211)

Search Parameters:
Keywords = evolutionary radiation

Order results
Result details
Results per page
Select all
Export citation of selected articles as:
23 pages, 3693 KB  
Article
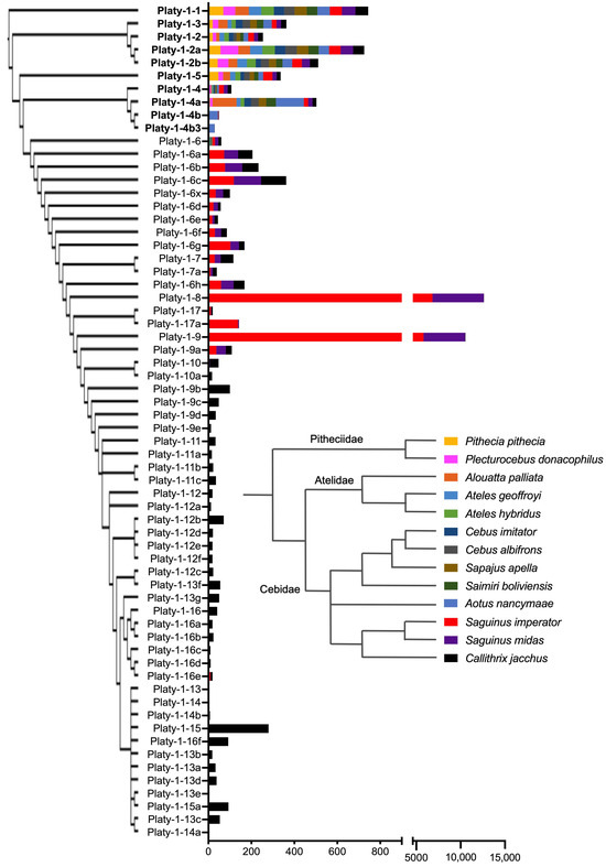
Platy-1 SINEs from Thirteen Diverse Genomes Reveal Callithrichidae Unique Amplification, Recent Alouatta Mobilization and Insights into Platyrrhine Phylogenetics
by Jessica M. Storer, Jerilyn A. Walker, Sarah O. Massey, Thomas O. Beckstrom and Mark A. Batzer
Genes 2026, 17(1), 100; https://doi.org/10.3390/genes17010100 - 19 Jan 2026
Abstract
Background/Objectives: In 2023, we reported that the tamarins (genus Saguinus) Saguinus imperator and Saguinus midas have had an extensive independent expansion of Platy-1 SINEs compared to previously characterized platyrrhine genomes among traditional cebids. This study investigates the amplification dynamics of Platy-1 insertions [...] Read more.
Background/Objectives: In 2023, we reported that the tamarins (genus Saguinus) Saguinus imperator and Saguinus midas have had an extensive independent expansion of Platy-1 SINEs compared to previously characterized platyrrhine genomes among traditional cebids. This study investigates the amplification dynamics of Platy-1 insertions across thirteen diverse genomes representing each Platyrrhini family, including two from Pitheciidae and three from Atelidae. Methods: By comparing the distribution of Platy-1 subfamily content, total interspersed repeat content and the proximity of Platy-1 insertions to, or within, other repeats across evolutionary taxa, this study begins to identify genomic landscape features that are unique to family Callithrichidae that correlate with LINE (L1). Results: Platy-1 radiation in non-callithrichid taxa derives primarily from older subfamilies 1-4, 1-4a (as reported here for genus Alouatta) and 1-5, whereas callithrichids proliferate higher numbers of Platy-1 copies via independent bursts from much younger sources. Linage-specific Platy-1 activity was notable in two of the new genomes studied, Bolivian titi and mantled howler monkey, both with a relatively low copy number. Variable presence/absence patterns across evolutionary taxa support the traditional platyrrhine branching order Pitheciidae–Atelidae–Cebidae. Only one Platy-1-4a insertion polymorphism placed Aotidae between Atelidae and Cebidae, as opposed to between Cebidae and Callithrichidae. Conclusions: This study shows that callithrichids, and Saguinus tamarins in particular, are unique among platyrrhines with regard to their extensive rate of Platy-1 mobilization, a dynamic that appears to be correlated with LINE (L1) genomic content. Alouatta has two young lineage-specific Platy-1 subfamilies. With strong evidence of incomplete lineage sorting (ILS) and rapid radiation, the accurate placement of Aotus remains elusive. Full article
(This article belongs to the Section Animal Genetics and Genomics)
Show Figures

Figure 1

17 pages, 4610 KB  
Article
Antarctic Microalga Chlamydomonas sp. ICE-L Cryptochrome CiCRY-DASH1 Mediates Efficient DNA Photorepair of UV-Induced Cyclobutane Pyrimidine Dimer and 6-4 Photoproducts
by Zhou Zheng, Xinning Pan, Zhiru Liu, Yanan Tan, Zejun Wu and Ning Du
Mar. Drugs 2026, 24(1), 25; https://doi.org/10.3390/md24010025 - 7 Jan 2026
Viewed by 194
Abstract
Cryptochromes (CRYs) are a conserved class of blue light and near-ultraviolet light receptors that regulate diverse processes, including photomorphogenesis in plants. In the extreme Antarctic environment, ice algae endure intense UV radiation, prolonged darkness, and low temperatures, where cryptochromes play a vital role [...] Read more.
Cryptochromes (CRYs) are a conserved class of blue light and near-ultraviolet light receptors that regulate diverse processes, including photomorphogenesis in plants. In the extreme Antarctic environment, ice algae endure intense UV radiation, prolonged darkness, and low temperatures, where cryptochromes play a vital role in light sensing and stress response. In this study, we cloned the complete open reading frame (ORF) of the cryptochrome gene CiCRY-DASH1 from the Antarctic microalga Chlamydomonas sp. ICE-L. Both in vivo and in vitro DNA photorepair assays showed that CiCRY-DASH1 effectively repairs cyclobutane pyrimidine dimer (CPD) and 6-4 photoproducts (6-4PPs) induced by UV radiation. Furthermore, deletion of the N-terminal and C-terminal loop regions, combined with activity assays, revealed that the C-terminal loop region plays a crucial role in photorepair activity. These findings elucidate the adaptive photorepair mechanisms of Antarctic microalgae and establish CiCRY-DASH1 as a valuable genetic resource. Specifically, the high catalytic efficiency and evolutionary robustness of the engineered variants position it as a promising marine bioactive agent for photoprotective therapeutics and a strategic target for constructing microbial chassis to enable sustainable drug biomanufacturing. Full article
(This article belongs to the Section Marine Biotechnology Related to Drug Discovery or Production)
Show Figures

Figure 1

30 pages, 6462 KB  
Review
Melanin and Neuromelanin in Humans: Insights Across Health, Aging, Diseases, and Unexpected Aspects of Fungal Melanogenesis
by Kathleen Hatch, Erin K. Murphy, Radamés J. B. Cordero and Diego Iacono
Biomolecules 2026, 16(1), 61; https://doi.org/10.3390/biom16010061 - 30 Dec 2025
Viewed by 458
Abstract
Melanin pigments are ubiquitous biopolymers across diverse life forms and play multifaceted roles in cellular defense and environmental adaptation. The specialized neuromelanin in human brains accumulates mainly within catecholaminergic neurons of the substantia nigra and locus coeruleus, serving as a crucial modulator of [...] Read more.
Melanin pigments are ubiquitous biopolymers across diverse life forms and play multifaceted roles in cellular defense and environmental adaptation. The specialized neuromelanin in human brains accumulates mainly within catecholaminergic neurons of the substantia nigra and locus coeruleus, serving as a crucial modulator of brain homeostasis, metal detoxification, and oxidative stress responses. The intricate processes of human melanogenesis, encompassing both cutaneous and neuronal forms, are governed by complex genetic networks. Concurrently, melanin in fungi (synthesized through distinct genetic pathways) confers remarkable resistance to environmental stressors, including ionizing radiation. Recent advancements in omics technologies—including transcriptomics, proteomics, metabolomics, and epigenomics—have profoundly enhanced our understanding of neuromelanin’s molecular environment in health, aging, and neurodegenerative conditions such as Parkinson’s disease (PD), Alzheimer’s disease (AD), and other neurological disorders. This article reviews the genetic underpinnings of human melanogenesis and fungal melanogenesis, explores the convergent and divergent evolutionary pressures driving their functions, and synthesizes the rapidly accumulating omics data to elucidate neuromelanin’s critical, and often dual, role in human brain pathology. Moreover, we discuss the intriguing parallels between neuromelanin and fungal melanin, highlighting radioprotection and its potential implications for neuroprotection and astrobiology, with a special emphasis on the need to investigate neuromelanin’s potential for radioprotection in light of fungal melanin’s remarkable protective properties. Full article
Show Figures

Graphical abstract

20 pages, 15925 KB  
Article
Observational Study on Spatiotemporal Characteristics of Outgoing Longwave Radiation Anomalies Associated with the Dezhou Ms5.5 Earthquake
by Tao Jing, Jing Cui, Qiang Wang, Jun Liu, Yi Sun, Yuyong Yang and Xinqian Wang
Atmosphere 2026, 17(1), 35; https://doi.org/10.3390/atmos17010035 - 26 Dec 2025
Viewed by 214
Abstract
This study presents a case study of the Ms5.5 Dezhou Earthquake to document the spatiotemporal characteristics of Outgoing Longwave Radiation (OLR) anomalies and their concurrent patterns with tidal force cycles. Based on NOAA satellite OLR data, synchronous monitoring and comparative analysis were conducted [...] Read more.
This study presents a case study of the Ms5.5 Dezhou Earthquake to document the spatiotemporal characteristics of Outgoing Longwave Radiation (OLR) anomalies and their concurrent patterns with tidal force cycles. Based on NOAA satellite OLR data, synchronous monitoring and comparative analysis were conducted with tidal force variation cycles. The results show that pronounced OLR anomalies were concentrated exclusively in the co-seismic tidal cycle (Cycle C: 23 July–5 August 2023), while no significant anomalies were detected in pre-seismic Cycles A/B and post-seismic Cycle D. Temporally, the OLR anomalies in Cycle C exhibited a distinct six-stage evolutionary pattern: initial warming (31 July) → rapid intensification (1–3 August) → peak (4 August) → abrupt decline (5 August) → post-seismic pulse (6 August) → exponential decay (7–9 August). Spatially, the anomalies were closely distributed along the Liaocheng–Lankao Fault, showing a NE-trending (N35°E) distribution that matches the structural characteristics of the fault zone. Additionally, the spatial extent of OLR anomalies (within 400 km of the epicenter) is consistent with the effective detection range of co-seismic electromagnetic signals reported in existing studies. This study provides a typical observational case of OLR anomaly characteristics associated with medium-magnitude earthquakes, offering a reference for understanding the spatiotemporal evolution of seismic thermal anomalies. Full article
(This article belongs to the Section Atmospheric Techniques, Instruments, and Modeling)
Show Figures

Figure 1

22 pages, 6566 KB  
Article
Phylogenomic Reconstruction and Functional Divergence of the PARP Gene Family Illuminate Its Role in Plant Terrestrialization
by Kun Yi, Qilin Yang, Zhen Ding, Daoyuan Zhang, Yan Wang and Bei Gao
Int. J. Mol. Sci. 2026, 27(1), 117; https://doi.org/10.3390/ijms27010117 - 22 Dec 2025
Viewed by 319
Abstract
The evolution of robust DNA repair mechanisms was a prerequisite for the conquest of land by plants, a transition that exposed them to harsh new environmental stressors. The poly (ADP-ribose) polymerase (PARP) family is central to this adaptation, as it orchestrates DNA repair [...] Read more.
The evolution of robust DNA repair mechanisms was a prerequisite for the conquest of land by plants, a transition that exposed them to harsh new environmental stressors. The poly (ADP-ribose) polymerase (PARP) family is central to this adaptation, as it orchestrates DNA repair and stress signaling pathways essential for coping with the elevated UV radiation and desiccation of terrestrial environments. Yet its early evolutionary origins are unknown. Here, we present a comprehensive reconstruction of the PARP family’s history across the plant kingdom. Our phylogenomic analysis reveals that PARP evolution ignited during the bryophyte radiation, expanding from a single ancestral algal gene into three distinct subfamilies (PARP1, PARP2, and PARP3). This diversification was driven by structural innovations in DNA-binding domains and a rewiring of transcriptional networks to respond to terrestrial challenges. We provide direct experimental support for this hypothesis through functional analysis of PARPs from the extremotolerant moss Syntrichia caninervis. We show that its PARP proteins provide multifaceted protection against UV radiation, heat, and genotoxic agents, and that recently duplicated PARP2 genes are already diverging in function. Our work pinpoints the molecular adaptations in a key DNA repair family that enabled the greening of Earth and uncovers novel genetic targets for enhancing crop resilience. Full article
(This article belongs to the Special Issue Evolutionary Genomics in Plants: From Single Gene to Genome)
Show Figures

Figure 1

12 pages, 541 KB  
Review
Chromosome Data and Karyotype Diversity of Anurans from Madagascar: Half a Century After the First Broad Cytosystematic Approach
by Marcello Mezzasalma, Gaetano Odierna, Elvira Brunelli and Fabio M. Guarino
Genes 2025, 16(12), 1464; https://doi.org/10.3390/genes16121464 - 8 Dec 2025
Viewed by 357
Abstract
Madagascar is one of the world’s most prominent biodiversity hotspots and is characterized by exceptionally high amphibian diversity, with 429 currently described, mostly endemic species. However, cytogenetic research on Malagasy amphibians has been conducted only intermittently over the years. Previous studies, mostly using [...] Read more.
Madagascar is one of the world’s most prominent biodiversity hotspots and is characterized by exceptionally high amphibian diversity, with 429 currently described, mostly endemic species. However, cytogenetic research on Malagasy amphibians has been conducted only intermittently over the years. Previous studies, mostly using conventional staining and banding methods and often confined to single taxa or isolated families, have provided only partial insights into the karyotype evolution and genome organization of the major Malagasy clades. In this contribution, we present the first comprehensive synthesis of all available cytogenetic data on Malagasy anurans, including chromosome number and morphology, heterochromatin distribution, and chromosomal markers across the major endemic Malagasy families. By integrating and comparing results from decades of scattered studies, this review reveals consistent patterns of chromosomal diversification and identifies evolutionary trends associated with speciation and adaptive radiation in Malagasy amphibians. Overall, native Malagasy amphibian species can be subdivided into two main karyotype groups: the first includes karyotypes with only biarmed chromosomes (Heterixalus, Ptychadena, Boophis, Mantella, and Guibemantis), while the second comprises karyotypes with one or more uniarmed elements (Gephyromantis, Mantidactylus, and Microhylidae). The localization of NORs follows a diverse pattern, often varying even among closely related species. Heterochromatin distribution and composition also appear to be species-specific and thus taxonomically informative. Beyond summarizing existing knowledge, this work establishes a unified framework for interpreting chromosome evolution within the unique biogeography and evolutionary history of Madagascar. Our synthesis provides essential baseline data for future molecular, genomic, and conservation studies, thereby enhancing our understanding of the mechanisms that have generated and maintained the island’s extraordinary amphibian diversity. Full article
(This article belongs to the Section Cytogenomics)
Show Figures

Figure 1

28 pages, 15762 KB  
Article
The Spatiotemporal Patterns and Driving Mechanisms of Cultivated Land Conversion to Non-Agricultural Uses in Jiangsu Province, China
by Hao Zhou, Qian Shen, Shu Qian, Majid Gulayozov, Junli Li and Changming Zhu
Land 2025, 14(12), 2347; https://doi.org/10.3390/land14122347 - 29 Nov 2025
Viewed by 489
Abstract
Exploring the spatiotemporal patterns of cultivated land conversion to non-agricultural uses and their evolutionary driving mechanisms is of significant importance for regional cultivated land protection and food security. This study utilizes time-series land use datasets, DEM, meteorological data, and statistical yearbook data to [...] Read more.
Exploring the spatiotemporal patterns of cultivated land conversion to non-agricultural uses and their evolutionary driving mechanisms is of significant importance for regional cultivated land protection and food security. This study utilizes time-series land use datasets, DEM, meteorological data, and statistical yearbook data to construct an assessment model for the rate of cultivated land conversion to non-agricultural uses. Based on this model, the study conducts spatial autocorrelation analysis and locational gradient analysis to systematically investigate the characteristics and driving mechanisms of cultivated land conversion to non-agricultural uses in Jiangsu Province from 2000 to 2023. The study revealed several key findings: (1). The total area of cultivated land in Jiangsu Province has demonstrated a trend of ‘initial continuous decline followed by a slight recovery after 2015.’ Spatially, it exhibits a distribution pattern characterized by ‘continuous reduction around urban areas, with relative stability in the northern core regions’. (2). The temporal pattern of cultivated land conversion to non-agricultural use in Jiangsu Province follows a trajectory of ‘rapid expansion (2000–2015) followed by a gradual slowdown (2015–2023),’ with significant gradient differences observed spatially (‘Southern Jiangsu > Central Jiangsu > Northern Jiangsu’). (3). The conversion of cultivated land to non-agricultural use in Jiangsu Province results from the combined effects of natural constraints, socio-economic driving factors, and agricultural policies. Topographical constraints and urban radiation have emerged as the primary spatial conditions promoting non-agriculturalization, with urban expansion identified as the most direct driving factor of cultivated land conversion in recent years. Conversely, agricultural factors have exerted a relatively weaker influence on non-agriculturalization. These research findings provide a significant scientific basis for formulating differentiated cultivated land protection policies across the province, thereby assisting in achieving a balance between food security and coordinated urban–rural development. Full article
(This article belongs to the Special Issue Spatiotemporal Dynamics and Utilization Trend of Farmland)
Show Figures

Figure 1

26 pages, 5576 KB  
Article
The Complete Chloroplast Genome of Encyclia tampensis (Orchidaceae): Structural Variation and Heterogeneous Evolutionary Dynamics in Epidendreae
by Bing Liu, Ju Huang, Zishuo Wang, Dong Li, Zhangxi Yuan and Yi Yao
Genes 2025, 16(12), 1418; https://doi.org/10.3390/genes16121418 - 28 Nov 2025
Viewed by 396
Abstract
Background: The epiphytic orchids of the tribe Epidendreae represent a remarkably evolutionary radiation, yet their phylogenetic relationships and plastome evolutionary dynamics are still not fully resolved. Methods: This study has sequenced, assembled, and annotated the complete chloroplast genome of Encyclia tampensis. Through [...] Read more.
Background: The epiphytic orchids of the tribe Epidendreae represent a remarkably evolutionary radiation, yet their phylogenetic relationships and plastome evolutionary dynamics are still not fully resolved. Methods: This study has sequenced, assembled, and annotated the complete chloroplast genome of Encyclia tampensis. Through comparative analyses of a curated dataset of 40 Epidendreae plastomes, we investigated codon usage bias, evolutionary selection pressures (Ka/Ks), and phylogenetic relationships. Results: The plastome of E. tampensis (160,650 bp) has a typical quadripartite structure, with a significant AT bias (62.09%), and contains 124 annotated genes. Comparative genomic analysis across 40 Epidendreae species revealed substantial plastome size variation (123,455 to 160,650 bp), pronounced small single copy (SSC) contraction in E. tampensis (608 bp), and atypical long simple sequence repeats (SSRs) accumulation. Natural selection dominated codon usage, with strongest purifying selection in rbcL (average Ka/Ks = 0.205). Phylogenetic analyses confirmed subtribal monophyly and detected evolutionary rate heterogeneity correlated with life history strategies. Conclusions: These results establish that plastome evolution in Epidendreae has been principally driven by structural reorganization through SSC contraction and long SSR accumulation, selective constraints maintaining functional genes under purifying selection, and life history-strategy-mediated evolutionary rate diversification. These processes collectively account for the tribe’s extensive genomic diversity and phylogenetic complexity, thereby providing a theoretical framework for understanding orchid plastome evolution and a molecular basis for the systematic classification and conservation of this economically significant plant group. Full article
Show Figures

Figure 1

24 pages, 3157 KB  
Article
Has the Digital Economy Facilitated Regional Collaborative Carbon Reduction? A Complex Network Approach Toward Sustainable Development Goals
by Yuzhu Chen, Peipei Ding, Yuyang Lu and Tingting Liu
Sustainability 2025, 17(23), 10622; https://doi.org/10.3390/su172310622 - 26 Nov 2025
Viewed by 453
Abstract
The digital economy (DE) serves as a crucial engine for breaking through technological stagnation at the low end and achieving carbon neutrality. However, existing studies predominantly explore the impact of the DE on local carbon reduction based on “attribute data”, with less focus [...] Read more.
The digital economy (DE) serves as a crucial engine for breaking through technological stagnation at the low end and achieving carbon neutrality. However, existing studies predominantly explore the impact of the DE on local carbon reduction based on “attribute data”, with less focus on regional carbon collaborative reduction. This study employs a directed-weighted complex network analysis, using provincial panel data from China spanning 2012 to 2022, to characterize the evolutionary features of China’s Inter-regional Collaborative Carbon Reduction Governance Network (ICCGN). Using the Exponential Random Graph Model (ERGM) as an empirical test, the study explores how the DE facilitates collaborative carbon reduction. The results indicate the following: (1) The ICCGN demonstrates transitive triadic linkages, accompanied by increasingly blurred governance boundaries. The Eastern coastal areas have the highest network centrality, and the network core areas, including Guangdong, Chongqing, Gansu, and Qinghai, are gradually expanding, leading to further weakening of governance boundaries. The network’s spatial clustering structure presents four distinct blocks, with network spillover relationships concentrated in the first, third, and fourth blocks. The Eastern coastal areas play a “hub” role in undertaking carbon collaborative reduction, radiating and driving the central and western provinces. (2) From the perspective of the induced effect, the DE enables carbon collaborative reduction, exhibiting isotropic characteristics. (3) Heterogeneity tests show that regions with well-developed digital infrastructure and those with free trade zone constructions promote better effects, with a positive feedback effect in network status: betweenness centrality > degree centrality > closeness centrality. (4) Regarding the enabling mechanism, the DE drives carbon collaborative governance by enhancing technological innovation, promoting industrial structure upgrades, nurturing scientific talents, and reducing educational disparities. Full article
Show Figures

Figure 1

21 pages, 1293 KB  
Article
Comparative Mitogenomics of Pedetontus and Pedetontinus (Insecta: Archaeognatha) Unveils Phylogeny, Divergence History, and Adaptive Evolution
by Wei Cen, Ting Yang, Jia-Wen Li, Dan-Na Yu, Kenneth B. Storey and Jia-Yong Zhang
Insects 2025, 16(12), 1194; https://doi.org/10.3390/insects16121194 - 24 Nov 2025
Viewed by 816
Abstract
Archaeognatha is phylogenetically positioned as the basal lineage relative to all extant insect orders and comprises approximately 600 described species. The internal phylogenetic relationships and divergence times within this ancient order have long been a subject of scientific debate. In this study, we [...] Read more.
Archaeognatha is phylogenetically positioned as the basal lineage relative to all extant insect orders and comprises approximately 600 described species. The internal phylogenetic relationships and divergence times within this ancient order have long been a subject of scientific debate. In this study, we assembled 14 mitochondrial genomes from species within the genera Pedetontus and Pedetontinus to clarify the phylogenetic relationship and estimate divergence times within Archaeognatha. Phylogenetic analyses revealed that both Machilidae and Machilinae are paraphyletic; Pedetontinus included in this analysis formed a well-supported monophyletic clade, whereas the sampled Pedetontus species were not recovered as a monophyletic clade. Divergence time estimates indicate that Archaeognatha originated during the Late Carboniferous (301.15 Mya, 95% HPD: 298.88–303.67 Mya), with subsequent diversification spanning from the Mesozoic era to the present. The adaptive radiation of epiphytic bryophytes and potential coevolutionary interactions between plants and insects are proposed to have significantly contributed to the diversification of Archaeognatha. Based on multiple lines of evidence, we propose that the current morphological criteria for species delineation within Pedetontus (Pd.) require revision to better reflect its evolutionary history. In the branch-site model analysis, when Pd. silvestrii—collected from temperate regions—was designated as the foreground branch, two positively selected sites were detected at the 66th position of the Cytb and the 34th position of ATP6. When Pd. hainanensis and Pd. bawanglingensis—collected from tropical regions—were used as the foreground branches, six positively selected sites were identified at the 622nd position of Cytb, the 499th position of ATP6, and the 623rd, 873rd, 1106th, and 1141st positions of COI. Full article
(This article belongs to the Special Issue Research on Insect Molecular Biology)
Show Figures

Figure 1

19 pages, 762 KB  
Review
Research Progress on Molecular Breeding and Application of Clematis Plants
by Jiehui He, Lin Lin, Yizeng Chen, Xule Zhang, Yaping Hu, Lei Feng, Xiaohua Ma, Jiayi Lin, Qingdi Hu and Jian Zheng
Plants 2025, 14(23), 3575; https://doi.org/10.3390/plants14233575 - 22 Nov 2025
Viewed by 735
Abstract
Clematis L., a significant genus of climbing plants within the Ranunculaceae family, boasts widespread germplasm resources distributed across temperate to tropical regions globally, with Asia preserving particularly abundant native populations. This review systematically summarizes recent advances in Clematis research: in terms of physiological [...] Read more.
Clematis L., a significant genus of climbing plants within the Ranunculaceae family, boasts widespread germplasm resources distributed across temperate to tropical regions globally, with Asia preserving particularly abundant native populations. This review systematically summarizes recent advances in Clematis research: in terms of physiological characteristics, the research focuses on the evolution of plant classification, chromosomal evolutionary features revealed by karyotype analysis, and studies on genetic diversity and phylogenetic relationships based on molecular markers; in breeding methods, it summarizes the two major technical systems of sexual and asexual reproduction; regarding ornamental traits, it emphasizes the molecular mechanisms of flower color and form development, and synthesizes breakthroughs in techniques for flowering period regulation and research on the biosynthesis pathways of floral scent metabolites; in the field of stress resistance mechanisms, it thoroughly examines physiological responses and molecular adaptation mechanisms under abiotic stresses such as UV radiation, drought, high temperature, and intense light, and outlines research progress on pathogen types of major diseases; in studies of medicinal value, it highlights the material basis and mechanisms of pharmacological activities including anti-inflammatory, analgesic, and antitumor effects. Through multidimensional comprehensive analysis, this review aims to elucidate the comprehensive development potential of Clematis, providing theoretical foundations and practical guidance for germplasm resource innovation, breeding of high-ornamental-value cultivars, and stress resistance applications. Full article
(This article belongs to the Section Plant Molecular Biology)
Show Figures

Figure 1

36 pages, 11812 KB  
Article
An Integrative Revision of the Genus Rhamphus (Curculionidae) from the Western Palearctic: Morphological and Molecular Data Reveal the Radiation of Multiple Species
by Ivo Toševski, Roberto Caldara, Jelena Jović, Cosimo Baviera, Iñigo Ugarte San Vicente and Oliver Krstić
Insects 2025, 16(11), 1123; https://doi.org/10.3390/insects16111123 - 3 Nov 2025
Viewed by 2037
Abstract
Here, we report on the complexity of the taxonomy and species evolution within the monophyletic genus Rhamphus, which includes some of the smallest members of the Curculionidae family and whose species are morphologically almost indistinguishable from each other. Despite their similar appearance, [...] Read more.
Here, we report on the complexity of the taxonomy and species evolution within the monophyletic genus Rhamphus, which includes some of the smallest members of the Curculionidae family and whose species are morphologically almost indistinguishable from each other. Despite their similar appearance, we found high divergence and varying evolutionary rates among observed species groups living both in sympatry and allopatry in the western Palearctic. On the basis of subtle morphological differences and molecular evidence, we defined eight morphotypic groups and 14 species, of which 6 are newly described in this paper: R. diottii sp. nov. and R. ibericus sp. nov. (monzinii-group), R. cypricus sp. nov. and R. macedonicus sp. nov. (cypricus-group), R. betulae sp. nov. and R. crypticus sp. nov. (pulicarius group). Rhamphus morphotypic groups showed intense species radiation and cryptic speciation, with an estimated genetic divergence of 4.2–18.8% (uncorrected) in the barcoding region of the mitochondrial COI gene. The estimated divergence of the two nuclear markers, nEF-1α and nCAD, ranged from 1 to 11.9% and 0.5 to 15%, respectively. Phylogenetic analyses using both single and partitioned multigene adequately resolved the relationships between Rhamphus species and identified all groups and the species with high nodal support. According to our study, Rhamphus species cluster into monophyletic groups that are partly defined by their host plant associations and by subtle differences in penis shape. No substantial differences in female genitalia were found. Most of the species exhibit relatively rapid species radiation, which is cryptic by nature. Full article
Show Figures

Figure 1

42 pages, 6823 KB  
Review
Biomimetic Daytime Radiative Cooling Technology: Prospects and Challenges for Practical Application
by Jiale Wang, Haiyang Chen, Xiaxiao Tian, Dongxiao Hu, Yufan Liu, Jiayue Li, Ke Zhang, Hongliang Huang, Jie Yan and Bin Li
Materials 2025, 18(19), 4556; https://doi.org/10.3390/ma18194556 - 30 Sep 2025
Cited by 1 | Viewed by 2524
Abstract
Biomimetic structures inspired by evolutionary optimized biological systems offer promising solutions to overcome current limitations in passive daytime radiative cooling (PDRC) technology, which efficiently scatters solar radiation through atmospheric windows and radiates surface heat into space without additional energy consumption. While structural biomimicry [...] Read more.
Biomimetic structures inspired by evolutionary optimized biological systems offer promising solutions to overcome current limitations in passive daytime radiative cooling (PDRC) technology, which efficiently scatters solar radiation through atmospheric windows and radiates surface heat into space without additional energy consumption. While structural biomimicry provides excellent optical performance and feasibility, its complex manufacturing and high costs limit scalability due to micro–nano fabrication constraints. Material-based biomimicry, utilizing environmentally friendly and abundant raw materials, offers greater scalability but requires improvements in mechanical durability. Adaptive biomimicry enables intelligent regulation with high responsiveness but faces challenges in system complexity, stability, and large-scale integration. These biologically derived strategies provide valuable insights for advancing radiative cooling devices. This review systematically summarizes recent progress, elucidates mechanisms of key biological structures for photothermal regulation, and explores their application potential across various fields. It also discusses current challenges and future research directions, aiming to promote deeper investigation and breakthroughs in biomimetic radiative cooling technologies. Full article
(This article belongs to the Section Biomaterials)
Show Figures

Figure 1

17 pages, 3314 KB  
Article
Surrogate-Assisted Evolutionary Multi-Objective Antenna Design
by Zhiyuan Li, Bin Wu, Ruiqi Wang, Hao Li and Maoguo Gong
Electronics 2025, 14(19), 3862; https://doi.org/10.3390/electronics14193862 - 29 Sep 2025
Viewed by 1335
Abstract
This paper presents a multi-problem surrogate-assisted evolutionary multi-objective optimization approach for antenna design. By transforming the traditional antenna design optimization problem into expensive multi-objective optimization problems, this method employs a multi-problem surrogate (MPS) model to stack multiple antenna design problems. The MPS model [...] Read more.
This paper presents a multi-problem surrogate-assisted evolutionary multi-objective optimization approach for antenna design. By transforming the traditional antenna design optimization problem into expensive multi-objective optimization problems, this method employs a multi-problem surrogate (MPS) model to stack multiple antenna design problems. The MPS model is a knowledge-transfer framework that stacks multiple surrogate models (e.g., Gaussian Processes) trained on related antenna design problems (e.g., Yagi–Uda antennas with varying director configurations) to accelerate optimization. The parameters of Yagi–Uda antenna including radiation patterns and beamwidth—across various director configurations are considered as decision variables. The several surrogates are constructed based on the number of directors of Yagi–Uda antenna. The MPS algorithm identifies promising candidate solutions using an expected improvement strategy and refines them through true function evaluations, effectively balancing exploration with computational cost. Compared to benchmark algorithms assessed by hypervolume, our approach demonstrated superior average performance while requiring fewer function evaluations. Full article
Show Figures

Figure 1

15 pages, 5826 KB  
Article
Will They Still Be Together? Distribution Modeling of Six Co-Occurring Species of Swertia (Gentianaceae) in Asia
by Min-Xue Deng, Shi-Jia Wen, Ding Wu, Zhiyong Wang and Zong-Xin Ren
Diversity 2025, 17(9), 657; https://doi.org/10.3390/d17090657 - 19 Sep 2025
Viewed by 684
Abstract
Investigating the factors determining the co-existence of closely related species is key to understanding how biodiversity is structured and maintained. To this end, we seek to comprehend the geographical distribution of species, their range overlap, and the evolutionary and ecological mechanisms that promote [...] Read more.
Investigating the factors determining the co-existence of closely related species is key to understanding how biodiversity is structured and maintained. To this end, we seek to comprehend the geographical distribution of species, their range overlap, and the evolutionary and ecological mechanisms that promote co-existence in ecological communities. In the Anthropocene, climate change dramatically shapes ecosystems along with species distributions. Here, we focus on six co-occurring species of Swertia (Gentianaceae). For instance, all of them grow within an area of 2 km2 in the north of Kunming city, occupying different microhabitats. We employed the maximum entropy model (MaxEnt) and a geographic information system (ArcGIS) to predict how future climate change will impact their distribution. We also tested the relationship between ecological niche overlap and phylogenetic distance among these species. We found that these six species co-occur in the mountains of Yunnan, Sichuan, and Guizhou provinces. Precipitation in the warmest quarter, mean temperature of driest quarter, solar radiation, annual temperature range, and elevation influence their distribution. In the predicted future climate, four outcrossing species, S. bimaculata, S. kouitchensis, S. punicea, and S. cincta, will expand their distribution range. The other two self-pollinating species, S. macrosperma and S. nervosa, will experience range contractions. We found no significant correlation between ecological niches and the phylogenetic distances of these species. Under the future climate scenarios, the six species of Swertia plants will tend to grow in clusters, suggesting a higher likelihood of co-occurrence in the future, and creating a potentially high level of habitat and resource competition among them. These findings hold significant implications for the conservation of Swertia. Full article
(This article belongs to the Section Biodiversity Conservation)
Show Figures

Figure 1

Back to TopTop