Sign in to use this feature.

Years

Between: -

Subjects

remove_circle_outline
remove_circle_outline
remove_circle_outline
remove_circle_outline
remove_circle_outline
remove_circle_outline
remove_circle_outline
remove_circle_outline
remove_circle_outline

Journals

remove_circle_outline
remove_circle_outline
remove_circle_outline
remove_circle_outline
remove_circle_outline
remove_circle_outline
remove_circle_outline
remove_circle_outline
remove_circle_outline
remove_circle_outline
remove_circle_outline

Article Types

Countries / Regions

remove_circle_outline
remove_circle_outline
remove_circle_outline
remove_circle_outline
remove_circle_outline

Search Results (3,146)

Search Parameters:
Keywords = epithelial-to-mesenchymal transition cells

Order results
Result details
Results per page
Select all
Export citation of selected articles as:
18 pages, 2575 KB  
Article
Uncovering a Glaucoma-Linked Lysophosphatidic Acid–MAPK/AP-1 Fibrosis Axis in Human Trabecular Meshwork Cells and Its Modulation by Diospyros kaki Leaf Extract
by Youngsic Jeon, Hyukjoon Kwon, Hong Ryul Ahn, Gyuwon Huh, Taejung Kim, Young-Tae Park, Hyun Bong Park, Jin-hyoung Jeong, Jae-hyun Jo, Young-Joo Kim and Sang Hoon Jung
Int. J. Mol. Sci. 2026, 27(3), 1544; https://doi.org/10.3390/ijms27031544 - 4 Feb 2026
Abstract
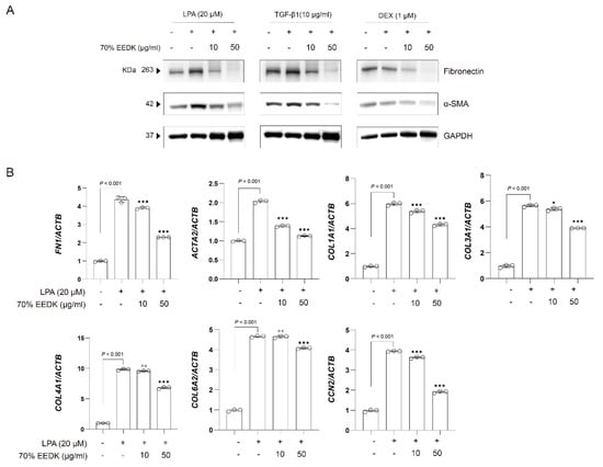
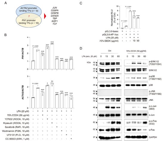
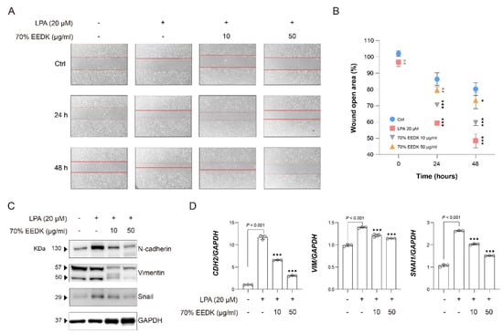
Dysregulated extracellular matrix (ECM) deposition and epithelial–mesenchymal transition (EMT) in the trabecular meshwork (TM) contribute to glaucoma-associated fibrotic remodeling, and lysophosphatidic acid (LPA) potently induces these profibrotic responses in human trabecular meshwork (HTM) cells. We investigated whether an ethanolic extract of Diospyros kaki [...] Read more.
Dysregulated extracellular matrix (ECM) deposition and epithelial–mesenchymal transition (EMT) in the trabecular meshwork (TM) contribute to glaucoma-associated fibrotic remodeling, and lysophosphatidic acid (LPA) potently induces these profibrotic responses in human trabecular meshwork (HTM) cells. We investigated whether an ethanolic extract of Diospyros kaki leaves (EEDK) attenuates LPA-induced fibrosis and explored the underlying mechanisms. HTM cells were stimulated with LPA and treated with ethanol-based EEDK extracts. Expression of ECM/fibrosis-related genes (FN1, ACTA2, COL1A1, COL3A1, COL4A1, COL6A2, CCN2) and EMT markers (CDH2, VIM, SNAI1) was assessed, along with cell migration using a wound-healing assay. Upstream regulatory pathways were examined via transcription factor prediction, AP-1 reporter assays, and analyses of MAPK/AP-1 signaling. Among the extracts tested, the 70% ethanol EEDK extract showed the strongest antifibrotic activity, significantly reducing LPA-induced ECM gene/protein expression and inhibiting HTM cell migration in a dose-dependent manner, whereas the 90% ethanol extract showed minimal effects. LPA robustly activated MAPK-dependent AP-1 signaling, and either pharmacologic inhibition of MAPK pathways or treatment with 70% ethanol EEDK comparably suppressed AP-1 activity and decreased downstream ECM/EMT gene expression. Thus, 70% ethanol EEDK mitigates LPA-induced TM fibrosis by inhibiting MAPK/AP-1-mediated transcription, supporting its potential as an antifibrotic strategy for glaucoma. Full article
(This article belongs to the Section Molecular Pharmacology)
Show Figures

Figure 1

18 pages, 3247 KB  
Article
Snail1 Induced Suppression of Proliferation via EGR1, FOXO1, and CEPBγ Creates a Vulnerability for Targeting Apoptotic and Cellular Senescence Pathways
by Jack Tran, Samyukta Sundaram, Sukirti Shivpuri, Hunain Khawaja and Cynthia K. Miranti
Cancers 2026, 18(3), 510; https://doi.org/10.3390/cancers18030510 - 4 Feb 2026
Abstract
Background/Objectives: The annual ~36,000 prostate cancer (PCa) deaths represent a large clinical unmet need and a call for deeper understanding of PCa metastasis. Epithelial–mesenchymal-transition (EMT) has been used to model metastatic behaviors in numerous cancers including PCa. One hallmark of EMT is cell [...] Read more.
Background/Objectives: The annual ~36,000 prostate cancer (PCa) deaths represent a large clinical unmet need and a call for deeper understanding of PCa metastasis. Epithelial–mesenchymal-transition (EMT) has been used to model metastatic behaviors in numerous cancers including PCa. One hallmark of EMT is cell cycle suppression, but how EMT impacts PCa proliferation remains unclear primarily due to the lack of appropriate models. Methods: We transiently induced Snail1 (SNAI1) expression, an EMT driver expressed in PCa, at physiological levels in three PCa cells lines, C4-2B, 22Rv1, and DU145. We used RNA-seq, ChIP-Seq, bioinformatics, qRT-PCR, shRNA, and immunoblotting to identify mechanisms of Snail1-driven inhibition of proliferation. Results: Snail1 suppressed proliferation and G2/M cell cycle progression, without affecting cell death. Mechanistically, Snail1 upregulated expression of CEBPγ, ERG1, FOXO1, cyclin G1, p21, stress genes SESN3 and SOD3, apoptotic programmers Puma, Bax, and Noxa, and senescence-related laminB1, and downregulated Ki67, cyclins A2 and B2. ChIP-Seq data identified Snail1 direct binding to p21, cyclin B2 and G1, EGR1, and CEPBγ promoters. EGR1 induced FOXO1, and EGR1 was required for Snail1-induced SOD3 and Puma, and suppression of Caspase 3 to prevent apoptosis. The EGR1/FOXO1 axis induced BAX, Noxa, and SESN3. CEBPγ was required for Snail1 induction of Lamin B1 to block Snail1-induced senescence. Conclusions: We identified three new major downstream targets of Snail1 that improve our understanding of the role of EMT in limiting stress signaling, apoptosis, and senescence during cell cycle suppression to create a vulnerability for therapeutic targeting. Full article
(This article belongs to the Special Issue The Impact of Treatment Resistance in Prostate Cancer)
Show Figures

Graphical abstract

15 pages, 3739 KB  
Article
FRY Mediates THP1-Driven Ovarian Cancer Invasion Through the PI3K/AKT Pathway
by Jin-Hyung Kim, Minjun Choi, Jae-Yoon Kim, Soo-Yeon Woo, Woo Yeon Hwang and Jung-Hye Choi
Cells 2026, 15(3), 289; https://doi.org/10.3390/cells15030289 - 3 Feb 2026
Abstract
Ovarian cancer remains the most lethal gynecological malignancy, largely due to its early dissemination and extensive peritoneal metastasis. The tumor microenvironment (TME), particularly tumor-associated macrophages, promotes this invasive phenotype; however, the precise molecular effectors linking immune-to-tumor signaling remain unclear. We identified FRY, a [...] Read more.
Ovarian cancer remains the most lethal gynecological malignancy, largely due to its early dissemination and extensive peritoneal metastasis. The tumor microenvironment (TME), particularly tumor-associated macrophages, promotes this invasive phenotype; however, the precise molecular effectors linking immune-to-tumor signaling remain unclear. We identified FRY, a microtubule-binding protein previously uncharacterized in ovarian pathology, as a critical mediator of macrophage-driven invasion. We observed that conditioned medium from ovarian cancer-stimulated macrophages (OCM) robustly induced FRY expression in ovarian cancer cells. Clinically, elevated FRY levels correlate with advanced tumor stage and poor patient survival. Functionally, FRY knockdown significantly abrogated OCM-induced invasion without affecting cell viability, highlighting its specific role in motility. Mechanistically, FRY facilitates epithelial–mesenchymal transition (EMT) and acts as an essential downstream effector of the PI3K/AKT signaling cascade; notably, FRY was required for AKT1-driven invasive behaviors. Furthermore, we identified the transcription factor NFIX as a key regulator of FRY expression. Macrophage-derived signals upregulate NFIX, which directly regulates FRY transcription. Pharmacological inhibition of the CXCR1/2 axis with reparixin effectively blocked OCM-mediated induction of both NFIX and FRY, suggesting that chemokine signaling initiates this pro-invasive loop. Collectively, these findings suggest that FRY is a macrophage-driven mediator of invasion and underscore its potential relevance in ovarian cancer. Full article
(This article belongs to the Special Issue Targeting Tumor Microenvironments for Enhanced Cancer Immunotherapy)
Show Figures

Figure 1

35 pages, 7730 KB  
Article
Prostate Cancer: Dissecting Novel Immunosuppressive Mechanisms Through Context-Specific Transcriptomic Programs and MDSC Cells
by Pedro Reyes Martinez, Erick Sierra Diaz, Fabiola Solorzano Ibarra, Jorge Raul Vazquez Urrutia, José de Jesús Guerrero García, Martha Cecilia Téllez Bañuelos, Julio Enrique Castañeda Delgado, Karina Sanchez Reyes and Pablo Cesar Ortiz Lazareno
Int. J. Mol. Sci. 2026, 27(3), 1511; https://doi.org/10.3390/ijms27031511 - 3 Feb 2026
Abstract
Prostate cancer remains largely refractory to immunotherapy, implying the existence of context-specific immune landscape programs that diverge between circulation and tumor. Here, we integrate bulk RNA sequencing from three cohorts (patient peripheral mononuclear cells, primary prostate tissue, and biochemical-recurrence tumors) with multiparameter flow [...] Read more.
Prostate cancer remains largely refractory to immunotherapy, implying the existence of context-specific immune landscape programs that diverge between circulation and tumor. Here, we integrate bulk RNA sequencing from three cohorts (patient peripheral mononuclear cells, primary prostate tissue, and biochemical-recurrence tumors) with multiparameter flow cytometry, unsupervised UMAP/T-REX (Tracking Responders Expanding) mapping, and de novo discovery of long non-coding RNAs (lncRNAs) to characterize context-specific immunoregulation. Patient PBMCs revealed a coherent IL-1/TNF/IL-17 inflammatory architecture with strong chemotactic programs and an unexpected neutrophil-like signal despite density-gradient isolation, consistent with low-density PMN-MDSCs. In contrast, tumors broadly repressed chemokines and innate immune mediators, yet upregulated prostate cancer-associated lncRNAs, indicating local immune quiescence coupled with non-coding regulatory programs. Recurrent tumors acquired epithelial–mesenchymal transition and metabolic remodeling, accompanied by relapse-associated lncRNA signatures, whereas long-term nonrecurrent tumors preserved epithelial and stress-response networks. High-dimensional cytometry confirmed discrete, cancer-enriched myeloid clusters expressing CD47, SIRPα, PD-L1, CD73, and Galectin-9. Network analysis highlighted inflammatory hubs (CXCL2, PTGS2) in PBMCs and loss of mechanotransduction modules in tumors. Structural modeling uncovered a three-way junction and 3′ triple helix in lncRNA. Collectively, these data suggest that circulating inflammatory rewiring is associated with checkpoint-rich suppressor expansion and tumor immune quiescence, outlining integrated myeloid- and RNA-directed strategies for cancer research. Full article
(This article belongs to the Special Issue Latest Molecular Advances in Prostate Cancer)
Show Figures

Figure 1

37 pages, 2216 KB  
Review
Xanthohumol: Mechanistic Actions and Emerging Evidence as a Multi-Target Natural Nutraceutical
by Mackenzie Azuero, Camilla F. Wenceslau and Wenbin Tan
Nutrients 2026, 18(3), 520; https://doi.org/10.3390/nu18030520 - 3 Feb 2026
Abstract
Background: Xanthohumol (XN), a prenylated chalcone flavonoid derived from hops (Humulus lupulus), is increasingly recognized as a highly pleiotropic natural compound. Objective: We aimed to structure XN’s mechanistic hierarchy with emerging translational relevance across disease areas. Methods: We performed a comprehensive [...] Read more.
Background: Xanthohumol (XN), a prenylated chalcone flavonoid derived from hops (Humulus lupulus), is increasingly recognized as a highly pleiotropic natural compound. Objective: We aimed to structure XN’s mechanistic hierarchy with emerging translational relevance across disease areas. Methods: We performed a comprehensive and integrative literature review of XN for its biological and translational effects across cancer, metabolic, neurological, cardiovascular, hepatic, renal, and dermatological disorders. Results: Mechanistically, XN exerts diverse bioactivities by inhibiting major pro-oncogenic and pro-inflammatory pathways, such as NF-κB, PI3K/Akt/mTOR, STAT3, HIF-1α, and selective MAPK cascades, while activating cytoprotective signaling, such as the Nrf2/ARE and AMPK pathways. Through these coordinated actions, XN modulates redox homeostasis, mitochondrial integrity, apoptosis, autophagy, ferroptosis, and inflammatory responses. In oncology, XN demonstrates broad-spectrum anticancer activity in preclinical models by inhibiting proliferation; inducing cell cycle arrest and apoptosis; suppressing epithelial–mesenchymal transition, angiogenesis, and metastasis; and restoring chemosensitivity in resistant cancers, including breast, lung, gastric, liver, and head-and-neck carcinomas. Beyond cancer, XN exhibits multi-organ protective bioactivities through antioxidative, antimicrobial, antiviral, and anti-inflammatory activities; inhibition of ferroptosis and excitotoxicity; and preservation of mitochondrial integrity. It shows beneficial effects in preclinical models of Parkinson’s disease, Alzheimer’s disease, hepatic steatosis and fibrosis, renal ischemia–reperfusion injury, cardiovascular dysfunction, skin photoaging, and atopic dermatitis. Human subject studies demonstrate that XN is safe and well tolerated, with observed reductions in oxidative DNA damage and inflammatory cytokine release. Recent advances in micellar formulations have improved XN’s systemic bioavailability and thus its translational feasibility. Conclusions: In summary, XN is a safe, multifunctional natural compound with strong potential for modulating disease-relevant biological pathways associated with cancer, neurodegenerative diseases, metabolic disorders, and inflammatory skin conditions. Continued efforts to enhance its bioavailability and conduct rigorous clinical trials are essential to fully establish its clinical relevance in patient populations. Full article
(This article belongs to the Section Phytochemicals and Human Health)
Show Figures

Graphical abstract

25 pages, 38381 KB  
Article
RBM47-Induced Gasdermin A/GSDMA Mediates Mesenchymal–Epithelial Transition and Pyroptosis of Colorectal Cancer Cells
by Yuyun Du, Matjaz Rokavec and Heiko Hermeking
Cancers 2026, 18(3), 504; https://doi.org/10.3390/cancers18030504 - 3 Feb 2026
Abstract
Down-regulation of the RNA-binding motif protein 47 (RBM47) frequently occurs in colorectal cancer (CRC) and is associated with poor prognosis. However, the downstream effectors of RBM47 have remained unknown. Therefore, we performed a comprehensive RNA-Seq analysis after inactivation or ectopic expression of RBM47. [...] Read more.
Down-regulation of the RNA-binding motif protein 47 (RBM47) frequently occurs in colorectal cancer (CRC) and is associated with poor prognosis. However, the downstream effectors of RBM47 have remained unknown. Therefore, we performed a comprehensive RNA-Seq analysis after inactivation or ectopic expression of RBM47. Gasdermin A/GSDMA, a poorly characterized member of the gasdermin family highly expressed in gastrointestinal epithelium, was identified as the most differentially regulated transcript. RBM47 directly bound to the 3′-untranslated region of GSDMA mRNA and stabilized it. Consistently, ectopic RBM47 increased GSDMA mRNA and protein expression, whereas RBM47 knockdown had the opposite effect. GSDMA was necessary for the RBM47-induced mesenchymal-to-epithelial transition (MET) and suppression of migration and invasion by RBM47 in CRC cells. Moreover, activation of the RBM47/GSDMA axis triggered pyroptosis, a form of cell death characterized by cell swelling, plasma membrane rupture, and, therefore, immunogenic effects. Both RBM47 and GSDMA enhanced sensitivity to Oxaliplatin through the induction of MET and pyroptosis. Knockdown of GSDMA abolished RBM47-mediated pyroptosis and chemo-sensitization. Analysis of CRC patient cohorts revealed that RBM47 expression correlates with response to FOLFOX chemotherapy. Therefore, our results establish GSDMA as a critical downstream mediator of RBM47-induced tumor suppression that links epithelial differentiation and pyroptosis to chemotherapy sensitivity. Finally, these findings identify the RBM47/GSDMA axis as a potential predictive biomarker for the response to Oxaliplatin in CRC patients. Full article
(This article belongs to the Section Molecular Cancer Biology)
Show Figures

Figure 1

27 pages, 1025 KB  
Review
Botanical Adjuvants in Oncology: A Review on Natural Compounds in Synergy with Conventional Therapies as Next-Generation Enhancers of Breast Cancer Treatment
by Hidaya Mansouri, Ahmed Irchad, Clarence Rubaka, Lydia Kisula, Abdou Azali Hamza and Elingarami Sauli
Curr. Issues Mol. Biol. 2026, 48(2), 170; https://doi.org/10.3390/cimb48020170 - 2 Feb 2026
Viewed by 30
Abstract
Breast cancer remains a major global health challenge despite advances in chemotherapy, endocrine therapy, targeted therapy, and radiotherapy, which are frequently constrained by therapeutic resistance, cumulative toxicity, and high costs. Accumulating preclinical and translational evidence demonstrates that plant-derived natural compounds can synergistically enhance [...] Read more.
Breast cancer remains a major global health challenge despite advances in chemotherapy, endocrine therapy, targeted therapy, and radiotherapy, which are frequently constrained by therapeutic resistance, cumulative toxicity, and high costs. Accumulating preclinical and translational evidence demonstrates that plant-derived natural compounds can synergistically enhance the efficacy of conventional treatments, improve tumor response, and potentially reduce adverse effects. This review critically synthesizes in vitro, in vivo, and emerging clinical studies from 2015 to 2025, focusing on key phytochemicals, including curcumin, epigallocatechin-3-gallate, resveratrol, kaempferol, genistein, and other bioactive molecules as stand alone agents and as mechanistically validated adjuvants to chemotherapy, hormonal therapy, and radiotherapy. These compounds exert complementary actions, including the inhibition of PI3K/Akt/mTOR and NF-κB signaling, induction of apoptosis and cell-cycle arrest, suppression of epithelial–mesenchymal transition, and modulation of drug resistance pathways. Preclinical studies consistently show that combination strategies enhance tumor inhibition and may permit cytotoxic dose reduction, mitigating systemic and cardiotoxic effects. Nanocarrier-based delivery systems further optimize solubility, bioavailability, and tumor targeting. Despite robust preclinical evidence, clinical translation is limited by variability in raw materials, lack of standardization, regulatory barriers, and scarce large-scale trials. This review emphasizes both the therapeutic promise and translational challenges of integrating natural compounds as synergistic adjuvants in evidence-based breast cancer therapy. Full article
(This article belongs to the Special Issue Latest Review Papers in Molecular Biology 2025)
Show Figures

Figure 1

19 pages, 4511 KB  
Article
SATB2 Induces Malignant Transformation and Cancer Stem Cell Characteristics, and Inhibition of Its Expression Reverses Drug Resistance in Mesothelioma
by Cynthia Brown, Shivam Srivastava, Rohit Srivastava, Rashmi Srivastava, Jason Morvant, Anju Shrivastava and Rakesh K. Srivastava
Cells 2026, 15(3), 283; https://doi.org/10.3390/cells15030283 - 2 Feb 2026
Viewed by 29
Abstract
SATB2 (special AT-rich binding protein 2) functions as a chromatin-associated epigenetic regulator that modulates gene expression, in part by serving as a transcriptional cofactor. This study assessed whether SATB2 overexpression is sufficient to promote in vitro transformation of human mesothelial cells and whether [...] Read more.
SATB2 (special AT-rich binding protein 2) functions as a chromatin-associated epigenetic regulator that modulates gene expression, in part by serving as a transcriptional cofactor. This study assessed whether SATB2 overexpression is sufficient to promote in vitro transformation of human mesothelial cells and whether SATB2 suppression in mesothelioma cancer stem cell (CSC)–enriched populations is associated with altered chemoresistance. SATB2 expression was high in human malignant pleural mesothelioma (MPM) cell lines but absent in Met5A mesothelial cells. Ectopic SATB2 expression in Met5A cells was associated with acquisition of malignant and stem cell–like phenotypes, including increased expression of stem cell markers and pluripotency-associated factors, as well as anchorage-independent growth in soft agar and spheroid formation in suspension culture. In contrast, Met5A cells transduced with an empty vector did not form colonies or mesospheres. SATB2 overexpression in Met5A cells was also associated with increased motility, migration, and invasion, accompanied by induction of epithelial–mesenchymal transition (EMT)–related transcription factors relative to empty vector controls. Conversely, shRNA-mediated SATB2 knockdown in an MPM cell line attenuated proliferation, EMT-associated features, and CSC-like characteristics. Chromatin immunoprecipitation assays identified SATB2 occupancy at promoter regions of Bcl2, XIAP, KLF4, c-Myc, NANOG, and SOX2, consistent with a role in transcriptional regulation of genes linked to transformation, pluripotency, cell survival, proliferation, and EMT. In CSC-enriched cells, SATB2 inhibition was associated with increased sensitivity to cisplatin and pemetrexed, concomitant with reduced OCT4 and SOX2 expression. Collectively, these findings support SATB2 as a candidate therapeutic target in MPM and suggest that SATB2 suppression may enhance chemotherapy response when combined with standard agents. Full article
(This article belongs to the Special Issue The Function of Stem Cells in the Biomedical Applications)
Show Figures

Figure 1

24 pages, 13256 KB  
Article
Malva sylvestris Flower Extract Exhibits Antineoplastic Potential Against Human Colon Cancer Cell Lines and Induces CDK2 Transcript Instability via Plant miR160-5p
by Valentina Villani and Angelo Gismondi
Nutrients 2026, 18(3), 495; https://doi.org/10.3390/nu18030495 - 2 Feb 2026
Viewed by 55
Abstract
Background: Malva sylvestris (the common mallow) is an herbaceous species widely used in ethnobotanical practices to treat gastrointestinal, hepatic and urinary inflammation. Objectives: Despite these beneficial effects on human health, the antineoplastic potential of this plant has not yet been fully explored. [...] Read more.
Background: Malva sylvestris (the common mallow) is an herbaceous species widely used in ethnobotanical practices to treat gastrointestinal, hepatic and urinary inflammation. Objectives: Despite these beneficial effects on human health, the antineoplastic potential of this plant has not yet been fully explored. Thus, in the present study, two human colon cancer cell lines (i.e., HCT-116 and Caco-2) were treated with an extract obtained from M. sylvestris flowers (MFE), whose composition in terms of phytochemicals and microRNAs has been recently published by our research group, to explore its potential bioactivity. Methods/Results: MTT and Trypan blue assays demonstrated that MFE reduced tumour cell growth without causing significant cytotoxicity or apoptosis. Following the diphenylboric acid 2-aminoethyl ester-induced fluorescence of some plant metabolites, microscopy analysis proved that MFE components crossed the cell membranes, accumulating into nuclei. Wound assay and transwell tests documented that MFE was also able to reduce cell motility and invasiveness. In both cell lines qPCR experiments demonstrated that MFE caused the over-expression of factors, like VIMENTIN and E-CADHERIN, which negatively influence epithelial–mesenchymal transition in colon cancers. However, the effects of MFE appeared to be time-, dose- and cell type-dependent. In fact, the treatment induced senescence in P53-null Caco-2 cells (i.e., ROS, β-galactosidase and P21WAF1/Cip1) and a premise of differentiation (i.e., P27Kip1) in P53-wild-type HCT-116 cells, also via the CDK2/c-MYC/AKT axis, justifying its antiproliferative property. In parallel, the transfection of tumour cells with pure synthetic miR160b-5p—a microRNA identified in M. sylvestris flowers and predicted to target the human CDK2 transcript—resulted in gene silencing, thereby suggesting its central role in mediating the cross-kingdom effects of MFE on the investigated cancer models. Conclusions: Overall, these findings open new perspectives on the common mallow as a source of potential antimetastatic compounds and on the possible use of its plant microRNAs in the development of gene therapies. Full article
(This article belongs to the Special Issue Natural Active Substances and Cancer)
Show Figures

Figure 1

22 pages, 4063 KB  
Article
Decoding the Molecular Drivers of Epithelial to Mesenchymal Transition in Breast Cancer: Insights into Epithelial Plasticity and Microenvironment Crosstalk
by Emanuela Peri, Miriam Buttacavoli, Elena Roz, Ida Pucci-Minafra, Salvatore Feo and Patrizia Cancemi
Biology 2026, 15(3), 265; https://doi.org/10.3390/biology15030265 - 1 Feb 2026
Viewed by 118
Abstract
Recent evidence indicates that both epithelial-to-mesenchymal transition (EMT) and its reverse process, mesenchymal-to-epithelial transition (MET), are key mechanisms driving breast cancer (BC) metastasis. During EMT, epithelial BC cells acquire mesenchymal traits that enhance motility, invasiveness, and resistance to therapy. A deeper understanding of [...] Read more.
Recent evidence indicates that both epithelial-to-mesenchymal transition (EMT) and its reverse process, mesenchymal-to-epithelial transition (MET), are key mechanisms driving breast cancer (BC) metastasis. During EMT, epithelial BC cells acquire mesenchymal traits that enhance motility, invasiveness, and resistance to therapy. A deeper understanding of EMT regulation may therefore unveil novel therapeutic targets to limit disease progression. In this study, we analyzed the expression of key EMT-associated proteins, namely Vimentin, E-cadherin, Cytokeratin-18, and alpha-smooth muscle actin, in a cohort of 95 BC tissue samples and observed marked intra- and inter-tumoral heterogeneity. Notably, we found positive correlations between epithelial and mesenchymal markers, supporting the presence of hybrid epithelial/mesenchymal phenotypes and substantial cellular plasticity, which may contribute to BC heterogeneity. High heterogeneity in marker expression was also detected between tumor tissues and matched adjacent normal tissues. The unexpected complexity uncovered at the protein level prompted us to question whether single markers or limited proteomic panels are sufficient to capture the EMT landscape in BC. Through integrative bioinformatics, we defined a novel EMT gene signature significantly associated with prognosis. Functional enrichment revealed pathways related to extracellular matrix organization, proteoglycans, and intercellular communication, emphasizing the dynamic bidirectional crosstalk between BC cells and the tumor microenvironment. Moreover, we identified a gene cluster linked to cancer stem cell-like features, which may be clinically relevant for patient risk stratification. Overall, our findings underscore the complexity of EMT regulation in BC and introduce a new EMT signature with potential prognostic and therapeutic relevance. Full article
(This article belongs to the Special Issue Advances in Biological Breast Cancer Research (2nd Edition))
Show Figures

Figure 1

20 pages, 1331 KB  
Review
SLPI in Prostate Cancer
by Dario Rosini, Irene Cosi, Pierpaolo De Iaco, Arcangelo Sebastianelli, Gioia Di Stefano, Sergio Serni, Gabriella Nesi, Rosario Notaro and Maria De Angioletti
Cancers 2026, 18(3), 487; https://doi.org/10.3390/cancers18030487 - 1 Feb 2026
Viewed by 94
Abstract
Secretory Leukocyte Protease Inhibitor (SLPI) is a conserved serine protease inhibitor expressed on mucosal surfaces, which has multiple functions including anti-protease, anti-microbial and anti-inflammatory properties. SLPI plays critical roles in tissue homeostasis and pathology. Through its anti-protease ability, SLPI safeguards tissues from excessive [...] Read more.
Secretory Leukocyte Protease Inhibitor (SLPI) is a conserved serine protease inhibitor expressed on mucosal surfaces, which has multiple functions including anti-protease, anti-microbial and anti-inflammatory properties. SLPI plays critical roles in tissue homeostasis and pathology. Through its anti-protease ability, SLPI safeguards tissues from excessive damage caused by proteolytic enzymes released during inflammation and contributes to extracellular matrix remodeling, thereby influencing the cellular and tumor microenvironment. Furthermore, SLPI expression is implicated in shaping the immune landscape that facilitates tumor progression, and in driving epithelial–mesenchymal transition (EMT). Consequently, it is not surprising that SLPI plays a complex and context-dependent role across various malignancies. It is overexpressed in most cancers such as colorectal, gastric, pancreatic, and breast carcinomas, and this overexpression often correlates with a more advanced and aggressive disease. Conversely, its levels are reduced in head and neck squamous cell carcinoma and hepatocellular carcinoma, where elevated expression may be associated with a more favorable prognosis. This diverse behavior underscores that SLPI function in cancer is tissue-specific and dependent on the functional or pathological state. In prostate cancer, SLPI expression exhibits a bimodal behavior: levels are reduced in the early stages of the disease compared to normal tissues but become significantly upregulated in more advanced and aggressive stages of disease, with significantly higher levels observed in patients with castration-resistant prostate cancer. Elevated SLPI levels in prostate cancer correlate with a reduced prostate-specific antigen (PSA) progression-free survival. In this review, we outline the current evidence regarding the multifaceted functions of SLPI and its expanding role in cancer, focusing primarily on the recently described molecular mechanisms and clinical significance of SLPI in prostate carcinoma. Full article
(This article belongs to the Section Cancer Pathophysiology)
Show Figures

Figure 1

42 pages, 1094 KB  
Review
Gastric Cancer Epithelial-Mesenchymal Transition-The Role of Micro-RNA
by Maciej Biskupski, Adam Brachet, Gabriela Hunek, Agnieszka Karabin, Michał Czerski, Wiktoria Bojarska, Robert Karpiński, Grzegorz Teresiński, Alicja Forma and Jacek Baj
Cancers 2026, 18(3), 462; https://doi.org/10.3390/cancers18030462 - 30 Jan 2026
Viewed by 100
Abstract
Epithelial-mesenchymal transition (EMT) is a key driver of invasion, metastasis, and treatment resistance in gastric cancer, yet its post-transcriptional regulation by microRNAs (miRNAs) is not fully delineated. We performed a structured literature search in PubMed, Web of Science, and Scopus for studies evaluating [...] Read more.
Epithelial-mesenchymal transition (EMT) is a key driver of invasion, metastasis, and treatment resistance in gastric cancer, yet its post-transcriptional regulation by microRNAs (miRNAs) is not fully delineated. We performed a structured literature search in PubMed, Web of Science, and Scopus for studies evaluating miRNAs in relation to EMT in gastric cancer and synthesised tumor-intrinsic, microenvironmental, and circulating EMT-related miRNA networks. Downregulated, predominantly tumor-suppressive miRNAs, including miR-34a, miR-200 family, miR-148a, miR-204, miR-30a, miR-101, miR-218, miR-26a, miR-375, miR-506, and others, converge on EMT transcription factors and pathways such as ZEB1/2, Snail, TGF-β/SMAD, Wnt/β-catenin, c-Met, and PI3K/AKT, and their restoration reverses EMT phenotypes in preclinical models. Upregulated oncomiRs, such as miR-21, miR-17-5p, miR-106b-5p, miR-23a, miR-130a-3p, miR-196a-5p, miR-181a, miR-616-3p, miR-301a-3p, miR-150, miR-27a-3p and miR-192/215, target tumor suppressors and reinforce these pathways. Cancer-associated fibroblast, macrophage, neutrophil, and natural killer cell-derived miRNAs, together with systemic indices such as the neutrophil-to-lymphocyte ratio and mediators like FAM3C, add microenvironmental layers of EMT regulation. Several EMT-related miRNAs show consistent associations with invasion, metastasis, peritoneal dissemination, prognosis, and chemoresistance, and many are detectable in circulation. Overall, EMT-related miRNAs orchestrate gastric cancer cell plasticity and tumor-microenvironment crosstalk and represent promising biomarker and therapeutic candidates that warrant validation in prospective, subtype-stratified, and translational studies. Full article
23 pages, 4593 KB  
Article
Integrated Omics Approach to Delineate the Mechanisms of Doxorubicin-Induced Cardiotoxicity
by Mohamed S. Dabour, Ibrahim Y. Abdelgawad, Bushra Sadaf, Mary R. Daniel, Marianne K. O. Grant, Anne H. Blaes, Pamala A. Jacobson and Beshay N. Zordoky
Pharmaceuticals 2026, 19(2), 234; https://doi.org/10.3390/ph19020234 - 29 Jan 2026
Viewed by 182
Abstract
Background/Objectives: Doxorubicin (DOX) is an effective chemotherapeutic agent whose clinical utility is limited by cardiotoxicity. To investigate underlying mechanisms, we employed a multi-omics approach integrating transcriptomics and proteomics, leveraging established mouse models of chronic DOX-induced cardiotoxicity. Methods: Five-week-old male mice received weekly [...] Read more.
Background/Objectives: Doxorubicin (DOX) is an effective chemotherapeutic agent whose clinical utility is limited by cardiotoxicity. To investigate underlying mechanisms, we employed a multi-omics approach integrating transcriptomics and proteomics, leveraging established mouse models of chronic DOX-induced cardiotoxicity. Methods: Five-week-old male mice received weekly DOX (4 mg/kg) or saline injections for six weeks, with heart tissues harvested 4 days post-treatment. Differentially expressed genes (DEGs) and proteins (DEPs) were identified by bulk RNA-seq and proteomics, validated via qPCR and Western blot, respectively. Key DEPs were validated in plasma samples from DOX-treated breast cancer patients. Additionally, temporal comparison was conducted between DEPs in the mice hearts 4 days and 6 weeks post-DOX. Results: RNA-seq revealed upregulation of stress-responsive genes (Phlda3, Trp53inp1) and circadian regulators (Nr1d1), with downregulation of Apelin and Cd74. Proteomics identified upregulation of serpina3n, thrombospondin-1, and epoxide hydrolase 1. Plasma SERPINA3 concentrations were significantly elevated in breast cancer patients 24 h post-DOX. Gene set enrichment analysis (GSEA) revealed upregulated pathways, including p53 signaling, apoptosis, and unfolded protein response. Integrated omics analysis revealed 2089 gene–protein pairs. GSEA of concordant gene–protein pairs implicated p53 signaling, apoptosis, and epithelial–mesenchymal transition in upregulated pathways, while oxidative phosphorylation and metabolic pathways were downregulated. Temporal comparison with a delayed timepoint (6 weeks post-DOX) uncovered dynamic remodeling of cardiac signaling, with early response dominated by inflammatory and apoptotic responses, and delayed response marked by cell cycle and DNA repair pathway activation. Conclusions: This integrated omics study reveals key molecular pathways and temporal changes in DOX-induced cardiotoxicity, identifying potential biomarkers for future cardioprotective strategies. Full article
(This article belongs to the Special Issue Advances in Cancer Treatment and Toxicity)
Show Figures

Figure 1

25 pages, 2293 KB  
Review
Natural Products Targeting Key Molecular Hallmarks in Gastric Cancer: Focus on Apoptosis, Inflammation, and Chemoresistance
by Daniel Simancas-Racines, Jaen Cagua-Ordoñez, Jaime Angamarca-Iguago, Juan Marcos Parise-Vasco and Claudia Reytor-González
Int. J. Mol. Sci. 2026, 27(3), 1347; https://doi.org/10.3390/ijms27031347 - 29 Jan 2026
Viewed by 130
Abstract
Natural products have emerged as promising multi-target agents for addressing the complex biology of gastric cancer, a malignancy characterized by marked molecular heterogeneity, late clinical presentation, and frequent resistance to systemic therapies. This narrative synthesis integrates primarily preclinical evidence, with emerging clinical data, [...] Read more.
Natural products have emerged as promising multi-target agents for addressing the complex biology of gastric cancer, a malignancy characterized by marked molecular heterogeneity, late clinical presentation, and frequent resistance to systemic therapies. This narrative synthesis integrates primarily preclinical evidence, with emerging clinical data, on how naturally derived compounds modulate three central molecular processes that drive gastric tumor progression and therapeutic failure: evasion of programmed cell death, persistent tumor-promoting inflammation, and chemoresistance. Compounds such as curcumin, resveratrol, berberine, ginsenosides, quercetin, and epigallocatechin gallate restore apoptotic competence by shifting the balance between pro-survival and pro-death proteins, destabilizing mitochondrial membranes, promoting cytochrome c release, and activating caspase-dependent pathways. These agents also exert potent anti-inflammatory effects by inhibiting nuclear factor kappa B and signal transducer and activator of transcription signaling, suppressing pro-inflammatory cytokine production, reducing cyclooxygenase activity, and modulating the tumor microenvironment through changes in immune cell behavior. In parallel, multiple natural compounds function as chemo-sensitizers by inhibiting drug efflux transporters, reversing epithelial–mesenchymal transition, attenuating cancer stem cell-associated traits, and suppressing pro-survival signaling pathways that sustain resistance. Collectively, these mechanistic actions highlight the capacity of natural products to simultaneously target interconnected hallmarks of gastric cancer biology. Ongoing advances in formulation strategies may help overcome pharmacokinetic limitations; however, rigorous biomarker-guided studies and well-designed clinical trials remain essential to define the translational relevance of these compounds. Full article
(This article belongs to the Special Issue Natural Products in Cancer Prevention and Treatment—Second Edition)
Show Figures

Figure 1

17 pages, 310 KB  
Review
Detecting Occult Sentinel Node Metastases in HNSCC: The Emerging Role of lncRNAs as Biomarkers and Future Perspectives for USgFNAB Molecular Profiling
by Boštjan Lanišnik, Janez Mohorko and Uroš Potočnik
Cancers 2026, 18(3), 427; https://doi.org/10.3390/cancers18030427 - 28 Jan 2026
Viewed by 121
Abstract
Background: Accurate detection of cervical lymph node metastases is a critical determinant of prognosis and treatment planning in head and neck squamous cell carcinoma (HNSCC). Although ultrasound-guided fine-needle aspiration biopsy (USgFNAB) is widely used as a minimally invasive diagnostic tool, its sensitivity [...] Read more.
Background: Accurate detection of cervical lymph node metastases is a critical determinant of prognosis and treatment planning in head and neck squamous cell carcinoma (HNSCC). Although ultrasound-guided fine-needle aspiration biopsy (USgFNAB) is widely used as a minimally invasive diagnostic tool, its sensitivity for detecting occult metastases remains limited. Current preoperative staging modalities are further constrained by operator dependency and suboptimal specificity in early-stage disease. Integration of molecular diagnostics, particularly the analysis of long non-coding RNAs (lncRNAs), represents a promising strategy to enhance diagnostic accuracy. Objective: This review synthesizes the current evidence on lncRNA expression profiles in HNSCC, with an emphasis on their association with lymph node metastasis and potential application in FNAB-derived material for pre-treatment staging. Methods: A structured literature search was conducted, focusing on studies evaluating lncRNA expression profiles in HNSCC and their relevance to lymph node metastasis, with a particular focus on the feasibility of analysis of USgFNAB samples. Results: Multiple lncRNAs, including HOTAIR, MALAT1, UCA1, TUG1, AFAP1-AS1, H19, MEG3, and ADAMTS9-AS2, have been implicated in metastatic progression through their involvement in diverse mechanisms such as epithelial-to-mesenchymal transition, chromatin remodeling, angiogenesis, and pre-metastatic niche formation. Elevated expression of several of these transcripts correlates with adverse clinicopathological features, including advanced tumor stage, extranodal extension, and reduced survival. However, no studies have profiled lncRNA expression in matched primary tumors and metastatic lymph nodes, and transcriptomic analysis of FNAB samples remains largely unexplored in HNSCC. Conclusions: lncRNAs represent promising molecular biomarkers for enhancing the sensitivity and specificity of USgFNAB in detecting occult cervical metastases. Future research should prioritize paired tumor–node lncRNA profiling, validation of FNAB-based molecular assays, and integration of multi-omics data for predictive modeling. Overall, integrating lncRNA analysis into ultrasound-guided fine-needle aspiration biopsy may enhance the detection of occult nodal metastases in head and neck squamous cell carcinoma and support more accurate nodal staging in clinically node-negative patients. Full article
(This article belongs to the Section Cancer Causes, Screening and Diagnosis)
Show Figures

Graphical abstract

Back to TopTop