Integrated Omics Approach to Delineate the Mechanisms of Doxorubicin-Induced Cardiotoxicity
Abstract
1. Introduction
2. Results
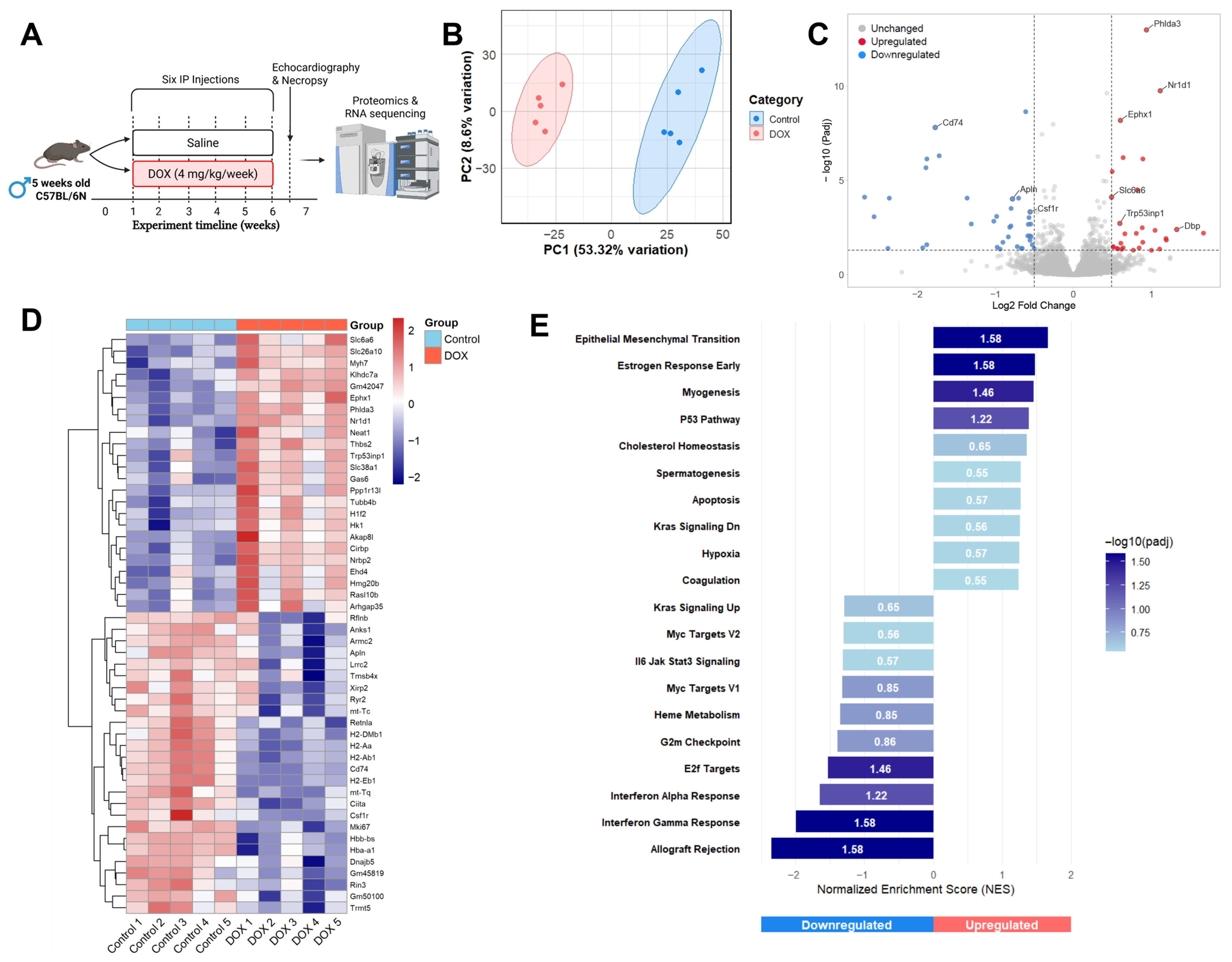
2.1. Transcriptomic Alterations Induced by DOX in Mouse Cardiac Tissue
2.2. qPCR Validation of Differentially Expressed Genes (DEGs) and Circadian Clock Dysregulation in DOX-Treated Hearts
2.3. Proteomic Alterations Induced by DOX in Mouse Cardiac Tissue
2.4. Elevation of Serpina3n/SERPINA3 in DOX-Treated Mouse Models and in Patients with Breast Cancer Receiving DOX
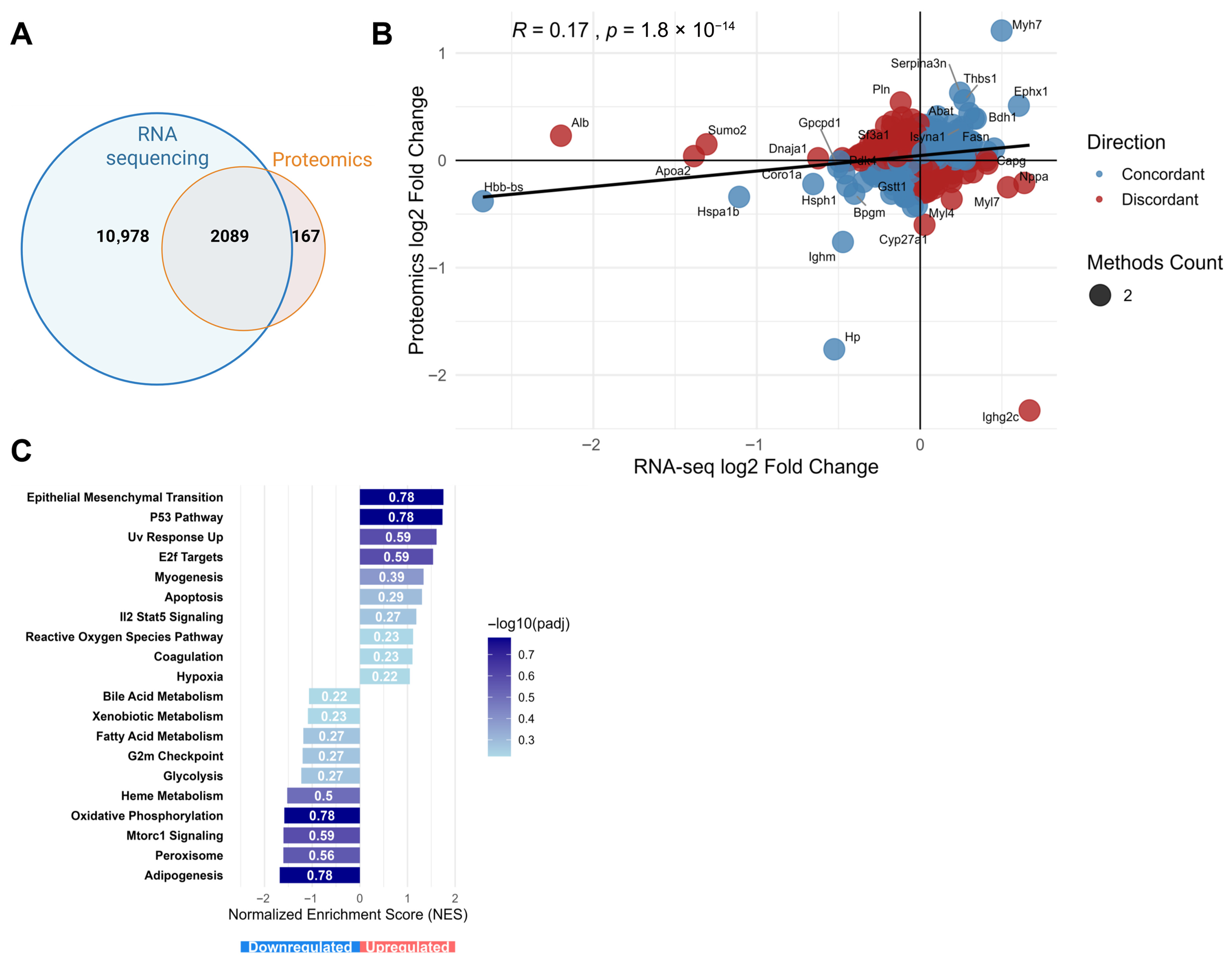
2.5. Integrated Omics Analysis Between Transcriptomic and Proteomic Changes in DOX-Induced Cardiotoxicity
2.6. Temporal Comparison of Early and Delayed Molecular Responses to DOX-Induced Cardiotoxicity
3. Discussion
3.1. p53 Signaling and Stress Response
3.2. Circadian Rhythm Disruption
3.3. Metabolic Reprogramming and Mitochondrial Dysfunction
3.4. Protease Inhibitor Dysregulation and Serpina3n as a Biomarker
3.5. Cardiac Remodeling and Contractile Dysfunction
3.6. Thrombospondins and Fibrotic Remodeling
3.7. Immune Modulation
4. Materials and Methods
4.1. Animal Model and Doxorubicin Treatment
4.2. Bulk RNA-Seq Analysis
4.3. RNA Extraction and Real-Time PCR (qPCR)
4.4. Proteomics Sample Preparation and Analysis
4.5. Protein Extraction and Western Blotting
4.6. Bioinformatic Analyses
4.7. Analysis of Clinical Samples
4.8. Statistical Analysis
Author Contributions
Funding
Institutional Review Board Statement
Informed Consent Statement
Data Availability Statement
Acknowledgments
Conflicts of Interest
References
- Camilli, M.; Cipolla, C.M.; Dent, S.; Minotti, G.; Cardinale, D.M. Anthracycline Cardiotoxicity in Adult Cancer Patients: JACC: CardioOncology State-of-the-Art Review. JACC CardioOncol. 2024, 6, 655–677. [Google Scholar] [CrossRef]
- Kciuk, M.; Gielecinska, A.; Mujwar, S.; Kolat, D.; Kaluzinska-Kolat, Z.; Celik, I.; Kontek, R. Doxorubicin-An Agent with Multiple Mechanisms of Anticancer Activity. Cells 2023, 12, 659. [Google Scholar] [CrossRef]
- Lyon, A.R.; Lopez-Fernandez, T.; Couch, L.S.; Asteggiano, R.; Aznar, M.C.; Bergler-Klein, J.; Boriani, G.; Cardinale, D.; Cordoba, R.; Cosyns, B.; et al. 2022 ESC Guidelines on cardio-oncology developed in collaboration with the European Hematology Association (EHA), the European Society for Therapeutic Radiology and Oncology (ESTRO) and the International Cardio-Oncology Society (IC-OS). Eur. Heart J. 2022, 43, 4229–4361. [Google Scholar] [CrossRef]
- Linders, A.N.; Dias, I.B.; Lopez Fernandez, T.; Tocchetti, C.G.; Bomer, N.; Van der Meer, P. A review of the pathophysiological mechanisms of doxorubicin-induced cardiotoxicity and aging. npj Aging 2024, 10, 9. [Google Scholar] [CrossRef]
- Abdelgawad, I.Y.; Sadak, K.T.; Lone, D.W.; Dabour, M.S.; Niedernhofer, L.J.; Zordoky, B.N. Molecular mechanisms and cardiovascular implications of cancer therapy-induced senescence. Pharmacol. Ther. 2021, 221, 107751. [Google Scholar] [CrossRef] [PubMed]
- Nguyen, N.; Jennen, D.; Kleinjans, J. Omics technologies to understand drug toxicity mechanisms. Drug Discov. Today 2022, 27, 103348. [Google Scholar] [CrossRef]
- Kuang, Z.; Kong, M.; Yan, N.; Ma, X.; Wu, M.; Li, J. Precision Cardio-oncology: Update on Omics-Based Diagnostic Methods. Curr. Treat. Options Oncol. 2024, 25, 679–701. [Google Scholar] [CrossRef]
- Dufour, C.R.; Xia, H.; B’chir, W.; Perry, M.-C.; Kuzmanov, U.; Gainullina, A.; Dejgaard, K.; Scholtes, C.; Ouellet, C.; Zuo, D. Integrated multi-omics analysis of adverse cardiac remodeling and metabolic inflexibility upon ErbB2 and ERRα deficiency. Commun. Biol. 2022, 5, 955. [Google Scholar] [CrossRef] [PubMed]
- Dabour, M.S.; Abdelgawad, I.Y.; Sadaf, B.; Daniel, M.R.; Grant, M.K.O.; Seelig, D.; Zordoky, B.N. Losmapimod ameliorates doxorubicin-induced cardiotoxicity through attenuating senescence and inflammatory pathways. Biomed. Pharmacother. 2024, 179, 117288. [Google Scholar] [CrossRef]
- Abdelgawad, I.Y.; George, B.; Grant, M.K.O.; Huang, Y.; Shan, Y.; Huang, R.S.; Zordoky, B.N. Sex-related differences in delayed doxorubicin-induced cardiac dysfunction in C57BL/6 mice. Arch. Toxicol. 2024, 98, 1191–1208. [Google Scholar] [CrossRef] [PubMed]
- Kruger, D.N.; Bosman, M.; Van Assche, C.X.L.; Wesley, C.D.; Cillero-Pastor, B.; Delrue, L.; Heggermont, W.; Bartunek, J.; De Meyer, G.R.Y.; Van Craenenbroeck, E.M.; et al. Characterization of systolic and diastolic function, alongside proteomic profiling, in doxorubicin-induced cardiovascular toxicity in mice. Cardio-Oncology 2024, 10, 40. [Google Scholar] [CrossRef] [PubMed]
- Zhang, S.; Liu, X.B.; Bawa-Khalfe, T.; Lu, L.S.; Lyu, Y.L.; Liu, L.F.; Yeh, E.T.H. Identification of the molecular basis of doxorubicin-induced cardiotoxicity. Nat. Med. 2012, 18, 1639–1642. [Google Scholar] [CrossRef]
- McSweeney, K.M.; Bozza, W.P.; Alterovitz, W.L.; Zhang, B.L. Transcriptomic profiling reveals p53 as a key regulator of doxorubicin-induced cardiotoxicity. Cell Death Discov. 2019, 5, 102. [Google Scholar] [CrossRef]
- Guo, Y.F.; Tang, Y.F.; Lu, G.P.; Gu, J.L. p53 at the Crossroads between Doxorubicin-Induced Cardiotoxicity and Resistance: A Nutritional Balancing Act. Nutrients 2023, 15, 2259. [Google Scholar] [CrossRef] [PubMed]
- Zhu, W.Q.; Soonpaa, M.H.; Chen, H.Y.; Shen, W.H.; Payne, R.M.; Liechty, E.A.; Caldwell, R.L.; Shou, W.N.; Field, L.J. Acute Doxorubicin Cardiotoxicity Is Associated With p53-Induced Inhibition of the Mammalian Target of Rapamycin Pathway. Circulation 2009, 119, 99–195. [Google Scholar] [CrossRef] [PubMed]
- Kamel, W.A.; Krishnaraj, J.; Ohki, R. The Role of PHLDA3 in Cancer Progression and Its Potential as a Therapeutic Target. Cancers 2025, 17, 1069. [Google Scholar] [CrossRef]
- Liu, K.; Chen, Y.; Ai, F.; Li, Y.Q.; Zhang, K.; Zhang, W.T. PHLDA3 inhibition attenuates endoplasmic reticulum stress-induced apoptosis in myocardial hypoxia/reoxygenation injury by activating the PI3K/AKT signaling pathway. Exp. Ther. Med. 2021, 21, 613. [Google Scholar] [CrossRef]
- Seillier, M.; Peuget, S.; Gayet, O.; Gauthier, C.; N’Guessan, P.; Monte, M.; Carrier, A.; Iovanna, J.L.; Dusetti, N.J. TP53INP1, a tumor suppressor, interacts with LC3 and ATG8-family proteins through the LC3-interacting region (LIR) and promotes autophagy-dependent cell death. Cell Death Differ. 2012, 19, 1525–1535. [Google Scholar] [CrossRef]
- Shizukuda, Y.; Matoba, S.; Mian, O.Y.; Nguyen, T.; Hwang, P.M. Targeted disruption of p53 attenuates doxorubicin-induced cardiac toxicity in mice. Mol. Cell. Biochem. 2005, 273, 25–32. [Google Scholar] [CrossRef]
- Liu, X.; Chua, C.C.; Gao, J.; Chen, Z.; Landy, C.L.; Hamdy, R.; Chua, B.H. Pifithrin-alpha protects against doxorubicin-induced apoptosis and acute cardiotoxicity in mice. Am. J. Physiol. Heart Circ. Physiol. 2004, 286, H933–H939. [Google Scholar] [CrossRef]
- Li, J.; Wang, P.Y.; Long, N.A.; Zhuang, J.; Springer, D.A.; Zou, J.Z.; Li, Y.S.; Bleck, C.K.E.; Park, J.H.; Kang, J.G.; et al. p53 prevents doxorubicin cardiotoxicity independently of its prototypical tumor suppressor activities. Proc. Natl. Acad. Sci. USA 2019, 116, 19626–19634. [Google Scholar] [CrossRef]
- Zhu, W.; Zhang, W.; Shou, W.; Field, L.J. P53 inhibition exacerbates late-stage anthracycline cardiotoxicity. Cardiovasc. Res. 2014, 103, 81–89. [Google Scholar] [CrossRef]
- Lin, J.Y.; Kuang, H.M.; Jiang, J.H.; Zhou, H.; Peng, L.; Yan, X.; Kuang, J.J. Circadian Rhythms in Cardiovascular Function: Implications for Cardiac Diseases and Therapeutic Opportunities. Med. Sci. Monit. 2023, 29, e942215. [Google Scholar] [CrossRef]
- Lecacheur, M.; Ammerlaan, D.J.; Dierickx, P. Circadian rhythms in cardiovascular (dys) function: Approaches for future therapeutics. npj Cardiovasc. Health 2024, 1, 21. [Google Scholar] [CrossRef]
- Ferreira, L.L.; Cervantes, M.; Froufe, H.J.C.; Egas, C.; Cunha-Oliveira, T.; Sassone-Corsi, P.; Oliveira, P.J. Doxorubicin persistently rewires cardiac circadian homeostasis in mice. Arch. Toxicol. 2020, 94, 257–271. [Google Scholar] [CrossRef] [PubMed]
- Tapp, Z.M.; Ghosh, A.K.; Obrietan, K.H.; Pyter, L.M. Mechanistic insights into chemotherapy-induced circadian disruption using rodent models. Trends Neurosci. 2025, 48, 283–296. [Google Scholar] [CrossRef]
- Anca, E.; Pavel, I.-O.; Licărete, E.; Rosioru, C.; Dobre, C.; Banciu, M. Transcriptomic Insights into Early Diagnosis of Doxorubicin-Induced Cardiotoxicity in a Rat Model. bioRxiv 2025. [Google Scholar] [CrossRef]
- Zhang-Sun, Z.Y.; Xu, X.Z.; Escames, G.; Lei, W.R.; Zhao, L.; Zhou, Y.Z.; Tian, Y.; Ren, Y.N.; Acuna-Castroviejo, D.; Yang, Y. Targeting NR1D1 in organ injury: Challenges and prospects. Mil. Med. Res. 2023, 10, 62. [Google Scholar] [CrossRef]
- Zou, R.; Wang, S.; Cai, H.; Wang, Y.; Wang, C. Pharmacological Activation of Rev-erbα Attenuates Doxorubicin-Induced Cardiotoxicity by PGC-1α Signaling Pathway. Cardiovasc. Ther. 2023, 2023, 2108584. [Google Scholar] [CrossRef] [PubMed]
- Wallace, K.B.; Sardao, V.A.; Oliveira, P.J. Mitochondrial Determinants of Doxorubicin-Induced Cardiomyopathy. Circ. Res. 2020, 126, 926–941. [Google Scholar] [CrossRef]
- Aubert, G.; Martin, O.J.; Horton, J.L.; Lai, L.; Vega, R.B.; Leone, T.C.; Koves, T.; Gardell, S.J.; Krüger, M.; Hoppel, C.L.; et al. The Failing Heart Relies on Ketone Bodies as a Fuel. Circulation 2016, 133, 698–705, Correction in Circulation 2018, 138, E422. https://doi.org/10.1161/Cir.0000000000000621. [Google Scholar] [CrossRef]
- Liu, Y.; Wei, X.; Wu, M.; Xu, J.; Xu, B.; Kang, L. Cardioprotective Roles of beta-Hydroxybutyrate Against Doxorubicin Induced Cardiotoxicity. Front. Pharmacol. 2020, 11, 603596. [Google Scholar] [CrossRef]
- Ding, J.; Feng, X.; Xu, Z.; Xu, H. Metabolomic profiling and biomarker identification for early detection and therapeutic targeting of doxorubicin-induced cardiotoxicity. Front. Cell Dev. Biol. 2025, 13, 1543636. [Google Scholar] [CrossRef] [PubMed]
- Tan, X.; Zhang, R.; Lan, M.; Wen, C.; Wang, H.; Guo, J.; Zhao, X.; Xu, H.; Deng, P.; Pi, H.; et al. Integration of transcriptomics, metabolomics, and lipidomics reveals the mechanisms of doxorubicin-induced inflammatory responses and myocardial dysfunction in mice. Biomed. Pharmacother. 2023, 162, 114733. [Google Scholar] [CrossRef]
- Wu, B.B.; Leung, K.T.; Poon, E.N. Mitochondrial-Targeted Therapy for Doxorubicin-Induced Cardiotoxicity. Int. J. Mol. Sci. 2022, 23, 1912. [Google Scholar] [CrossRef]
- Dabour, M.S.; George, M.Y.; Daniel, M.R.; Blaes, A.H.; Zordoky, B.N. The Cardioprotective and Anticancer Effects of SGLT2 Inhibitors: JACC: CardioOncology State-of-the-Art Review. JACC CardioOncol. 2024, 6, 159–182. [Google Scholar] [CrossRef] [PubMed]
- Bosman, M.; Kruger, D.; Van Assche, C.; Boen, H.; Neutel, C.; Favere, K.; Franssen, C.; Martinet, W.; Roth, L.; De Meyer, G.R.Y.; et al. Doxorubicin-induced cardiovascular toxicity: A longitudinal evaluation of functional and molecular markers. Cardiovasc. Res. 2023, 119, 2579–2590. [Google Scholar] [CrossRef]
- Delrue, L.; Vanderheyden, M.; Beles, M.; Paolisso, P.; Di Gioia, G.; Dierckx, R.; Verstreken, S.; Goethals, M.; Heggermont, W.; Bartunek, J. Circulating SERPINA3 improves prognostic stratification in patients with a de novo or worsened heart failure. ESC Heart Fail. 2021, 8, 4780–4790. [Google Scholar] [CrossRef] [PubMed]
- Zhao, L.; Zheng, M.; Guo, Z.; Li, K.; Liu, Y.; Chen, M.; Yang, X. Circulating Serpina3 levels predict the major adverse cardiac events in patients with myocardial infarction. Int. J. Cardiol. 2020, 300, 34–38. [Google Scholar] [CrossRef]
- Sun, Q.; Chen, W.; Wu, R.; Tao, B.; Wang, P.; Sun, B.; Alvarez, J.F.; Ma, F.; Galindo, D.C.; Maroney, S.P. Serine protease inhibitor, SerpinA3n, regulates cardiac remodelling after myocardial infarction. Cardiovasc. Res. 2024, 120, 943–953. [Google Scholar] [CrossRef]
- Haghighi, K.; Bidwell, P.; Kranias, E.G. Phospholamban interactome in cardiac contractility and survival: A new vision of an old friend. J. Mol. Cell. Cardiol. 2014, 77, 160–167. [Google Scholar] [CrossRef]
- Hanna, A.D.; Lam, A.; Tham, S.; Dulhunty, A.F.; Beard, N.A. Adverse effects of doxorubicin and its metabolic product on cardiac RyR2 and SERCA2A. Mol. Pharmacol. 2014, 86, 438–449. [Google Scholar] [CrossRef]
- Hanna, A.D.; Janczura, M.; Cho, E.; Dulhunty, A.F.; Beard, N.A. Multiple actions of the anthracycline daunorubicin on cardiac ryanodine receptors. Mol. Pharmacol. 2011, 80, 538–549. [Google Scholar] [CrossRef]
- Hamada, J.; Baasanjav, A.; Ono, N.; Murata, K.; Kako, K.; Ishida, J.; Fukamizu, A. Possible involvement of downregulation of the apelin-APJ system in doxorubicin-induced cardiotoxicity. Am. J. Physiol. Heart Circ. Physiol. 2015, 308, H931–H941. [Google Scholar] [CrossRef] [PubMed]
- Matusik, K.; Kaminska, K.; Sobiborowicz-Sadowska, A.; Borzuta, H.; Buczma, K.; Cudnoch-Jedrzejewska, A. The significance of the apelinergic system in doxorubicin-induced cardiotoxicity. Heart Fail. Rev. 2024, 29, 969–988. [Google Scholar] [CrossRef]
- Wei, C.; Kumar, S.; Kim, I.K.; Gupta, S. Thymosin beta 4 protects cardiomyocytes from oxidative stress by targeting anti-oxidative enzymes and anti-apoptotic genes. PLoS ONE 2012, 7, e42586. [Google Scholar] [CrossRef]
- Peng, H.; Xu, J.; Yang, X.P.; Dai, X.; Peterson, E.L.; Carretero, O.A.; Rhaleb, N.E. Thymosin-beta4 prevents cardiac rupture and improves cardiac function in mice with myocardial infarction. Am. J. Physiol. Heart Circ. Physiol. 2014, 307, H741–H751. [Google Scholar] [CrossRef]
- Bao, W.; Ballard, V.L.; Needle, S.; Hoang, B.; Lenhard, S.C.; Tunstead, J.R.; Jucker, B.M.; Willette, R.N.; Pipes, G.T. Cardioprotection by systemic dosing of thymosin beta four following ischemic myocardial injury. Front. Pharmacol. 2013, 4, 149. [Google Scholar] [CrossRef] [PubMed]
- Zhang, K.; Li, M.; Yin, L.; Fu, G.; Liu, Z. Role of thrombospondin-1 and thrombospondin-2 in cardiovascular diseases (Review). Int. J. Mol. Med. 2020, 45, 1275–1293. [Google Scholar] [CrossRef] [PubMed]
- van Almen, G.C.; Swinnen, M.; Carai, P.; Verhesen, W.; Cleutjens, J.P.M.; D’hooge, J.; Verheyen, F.K.; Pinto, Y.M.; Schroen, B.; Carmeliet, P.; et al. Absence of thrombospondin-2 increases cardiomyocyte damage and matrix disruption in doxorubicin-induced cardiomyopathy. J. Mol. Cell. Cardiol. 2011, 51, 318–328. [Google Scholar] [CrossRef]
- Dhulkifle, H.; Therachiyil, L.; Hasan, M.H.; Sayed, T.S.; Younis, S.M.; Korashy, H.M.; Yalcin, H.C.; Maayah, Z.H. Inhibition of cytochrome P450 epoxygenase promotes endothelium-to-mesenchymal transition and exacerbates doxorubicin-induced cardiovascular toxicity. Mol. Biol. Rep. 2024, 51, 859. [Google Scholar] [CrossRef]
- Feng, J.; Wu, Y. Endothelial-to-Mesenchymal Transition: Potential Target of Doxorubicin-Induced Cardiotoxicity. Am. J. Cardiovasc. Drugs 2023, 23, 231–246. [Google Scholar] [CrossRef]
- Tsai, T.H.; Lin, C.J.; Hang, C.L.; Chen, W.Y. Calcitriol Attenuates Doxorubicin-Induced Cardiac Dysfunction and Inhibits Endothelial-to-Mesenchymal Transition in Mice. Cells 2019, 8, 865. [Google Scholar] [CrossRef]
- Syukri, A.; Budu; Hatta, M.; Amir, M.; Rohman, M.S.; Mappangara, I.; Kaelan, C.; Wahyuni, S.; Bukhari, A.; Junita, A.R.; et al. Doxorubicin induced immune abnormalities and inflammatory responses via HMGB1, HIF1-alpha and VEGF pathway in progressive of cardiovascular damage. Ann. Med. Surg. 2022, 76, 103501. [Google Scholar] [CrossRef] [PubMed]
- Bhagat, A.; Shrestha, P.; Kleinerman, E.S. The Innate Immune System in Cardiovascular Diseases and Its Role in Doxorubicin-Induced Cardiotoxicity. Int. J. Mol. Sci. 2022, 23, 14649. [Google Scholar] [CrossRef]
- Xu, X.; Bucala, R.; Ren, J. Macrophage migration inhibitory factor deficiency augments doxorubicin-induced cardiomyopathy. J. Am. Heart Assoc. 2013, 2, e000439. [Google Scholar] [CrossRef]
- Su, Q.Q.; Fu, M.; Xiao, W.L.; Zhao, H.; Yu, Y.; Feng, J.G.; Liu, Y.L.; Wan, Y.; Yu, Y.J.; Zhang, C.X. Sex Differences in Doxorubicin-Induced Cardiotoxicity: Insights from Transcriptome Analysis. Adv. Ther. 2024, 7, 2400036. [Google Scholar] [CrossRef]
- Buccitelli, C.; Selbach, M. mRNAs, proteins and the emerging principles of gene expression control. Nat. Rev. Genet. 2020, 21, 630–644. [Google Scholar] [CrossRef] [PubMed]
- Blaes, A.; Duprez, D.; Defor, T.; Shanley, R.; Beckwith, H.; Haddad, T.; Potter, D.; Yee, D.; Sanghavi, K.; Jacobson, P. Angiotensin Converting Enzyme Inhibitors (ACEI) and doxorubicin pharmacokinetics in women receiving adjuvant breast cancer treatment. SpringerPlus 2015, 4, 32. [Google Scholar] [CrossRef]






| Parameter | Control | DOX | p-Value |
|---|---|---|---|
| EF (%) | 54.90 ± 1.69 | 41.29 ± 2.49 | 0.0004 |
| FS (%) | 28.09 ± 1.01 | 20.02 ± 1.42 | 0.0003 |
| SV (µL) | 35.40 ± 2.07 | 28.30 ± 1.19 | 0.0092 |
| HR (BPM) | 438.0 ± 18.44 | 374.1 ± 12.31 | 0.0108 |
| CO (mL/min) | 15.36 ± 0.82 | 10.53 ± 0.39 | <0.0001 |
| LVAW;s (mm) | 1.14 ± 0.04 | 1.06 ± 0.02 | 0.1569 |
| LVAW;d (mm) | 0.88 ± 0.03 | 0.82 ± 0.03 | 0.1021 |
| LVPW;s (mm) | 0.93 ± 0.03 | 0.84 ± 0.08 | 0.3187 |
| LVPW;d (mm) | 0.69 ± 0.02 | 0.66 ± 0.07 | 0.6987 |
| LVID;s (mm) | 2.92 ± 0.15 | 3.22 ± 0.09 | 0.1278 |
| LVID;d (mm) | 3.94 ± 0.12 | 4.06 ± 0.07 | 0.4146 |
| LVESV (µL) | 34.1 ± 4.2 | 41.9 ± 2.9 | 0.1442 |
| LVEDV (µL) | 68.5 ± 5.1 | 72.8 ± 2.7 | 0.4676 |
| LV mass (mg) | 89.3 ± 4.4 | 87.3 ± 4.7 | 0.7581 |
| Gene | Forward Primer (5′-3′) | Reverse Primer (3′-5′) |
|---|---|---|
| Trp53inp1 | CACAAGCCCAGGCACTCAGT | CACTTAGGCGCAAACAGATGC |
| Ephx1 | AGTTCTCCACCTGGACCAAGTC | CAATGGTTCCTGTCGTCCAGTAG |
| Slc6a6 | GCGTTTCCCGTACCTCTGC | ATGGATGCGTAGCCAATGCC |
| Cd74 | CATGGATGACCAACGCGAC | TGTACAGAGCTCCACGGCTG |
| Csf1r | CAACCTCTTGGGAGCCTGTA | AGGCTGGGTCCTAGCATAGC |
| Nr1d1 | CAGGCTTCCGTGACCTTTCTCA | TAGGTTGTGCGGCTCAGGAACA |
| Nr1d2 | GTCACGAGATGCTGTTCGATTT | CTGGGTGTTCATCATGGTCTT |
| Bmal1 | ACAGTCAGATTGAAAAGAGGCG | GCCATCCTTAGCACGGTGAG |
| Clock | CGAGAAAGATGGACAAGTCTACTG | TCCAGTCCTGTCGAATCTCA |
| Per1 | GATGTGGGTGTCTTCTATGGC | AGGACCTCCTCTGATTCGGC |
| Per2 | CTGCTTGTTCCAGGCTGTGGAT | CTTCTTGTGGATGGCGAGCATC |
| Cirbp | AGGGTTCTCCAGAGGAGGAG | CCGGCTGGCATAGTAGTCTC |
| Dbp | AATGACCTTTGAACCTGATCCCGCT | GCTCCAGTACTTCTCATCCTTCTGT |
| r18s | GTAACCCGTTGAACCCCATT | CCATCCAATCGGTAGTAGCG |
| Patient Characteristics | Median (Range) |
|---|---|
| Age (years) | 45.0 (28–58) |
| Weight (Kg) | 65.3 (54.5–140.4) |
| Height (m) | 1.63 (1.52–1.88) |
| BMI (Kg/m2) | 25.3 (21.5–53.0) |
| BSA (m2) | 1.71 (1.60–2.50) |
| AST (IU/L) | 26.0 (18–33) |
| ALT (IU/L) | 27.0 (8–62) |
| Baseline LVEF (%) | 61.0 (48–69) |
| Creatinine Clearance (mL/min) | 120.7 (69.1–167.7) |
| Cancer Stage, n (%) | |
| Stage I | 3 (17.6%) |
| Stage 2 | 8 (47.1%) |
| Stage III | 6 (35.3%) |
Disclaimer/Publisher’s Note: The statements, opinions and data contained in all publications are solely those of the individual author(s) and contributor(s) and not of MDPI and/or the editor(s). MDPI and/or the editor(s) disclaim responsibility for any injury to people or property resulting from any ideas, methods, instructions or products referred to in the content. |
© 2026 by the authors. Licensee MDPI, Basel, Switzerland. This article is an open access article distributed under the terms and conditions of the Creative Commons Attribution (CC BY) license.
Share and Cite
Dabour, M.S.; Abdelgawad, I.Y.; Sadaf, B.; Daniel, M.R.; Grant, M.K.O.; Blaes, A.H.; Jacobson, P.A.; Zordoky, B.N. Integrated Omics Approach to Delineate the Mechanisms of Doxorubicin-Induced Cardiotoxicity. Pharmaceuticals 2026, 19, 234. https://doi.org/10.3390/ph19020234
Dabour MS, Abdelgawad IY, Sadaf B, Daniel MR, Grant MKO, Blaes AH, Jacobson PA, Zordoky BN. Integrated Omics Approach to Delineate the Mechanisms of Doxorubicin-Induced Cardiotoxicity. Pharmaceuticals. 2026; 19(2):234. https://doi.org/10.3390/ph19020234
Chicago/Turabian StyleDabour, Mohamed S., Ibrahim Y. Abdelgawad, Bushra Sadaf, Mary R. Daniel, Marianne K. O. Grant, Anne H. Blaes, Pamala A. Jacobson, and Beshay N. Zordoky. 2026. "Integrated Omics Approach to Delineate the Mechanisms of Doxorubicin-Induced Cardiotoxicity" Pharmaceuticals 19, no. 2: 234. https://doi.org/10.3390/ph19020234
APA StyleDabour, M. S., Abdelgawad, I. Y., Sadaf, B., Daniel, M. R., Grant, M. K. O., Blaes, A. H., Jacobson, P. A., & Zordoky, B. N. (2026). Integrated Omics Approach to Delineate the Mechanisms of Doxorubicin-Induced Cardiotoxicity. Pharmaceuticals, 19(2), 234. https://doi.org/10.3390/ph19020234

