Sign in to use this feature.

Years

Between: -

Subjects

remove_circle_outline
remove_circle_outline
remove_circle_outline
remove_circle_outline
remove_circle_outline
remove_circle_outline
remove_circle_outline
remove_circle_outline
remove_circle_outline

Journals

Article Types

Countries / Regions

Search Results (81)

Search Parameters:
Keywords = elite selection mechanism

Order results
Result details
Results per page
Select all
Export citation of selected articles as:
31 pages, 5126 KB  
Article
A Stochastic Multi-Objective Optimization Framework for Integrating Renewable Resources and Gravity Energy Storage in Distribution Networks, Incorporating an Enhanced Weighted Average Algorithm and Demand Response
by Ali S. Alghamdi
Sustainability 2025, 17(24), 11108; https://doi.org/10.3390/su172411108 - 11 Dec 2025
Viewed by 100
Abstract
This paper introduces a novel stochastic multi-objective optimization framework for the integration of gravity energy storage (GES) with renewable resources—photovoltaic (PV) and wind turbine (WT)—in distribution networks incorporating demand response (DR), addressing key gaps in uncertainty handling and optimization efficiency. The GES plays [...] Read more.
This paper introduces a novel stochastic multi-objective optimization framework for the integration of gravity energy storage (GES) with renewable resources—photovoltaic (PV) and wind turbine (WT)—in distribution networks incorporating demand response (DR), addressing key gaps in uncertainty handling and optimization efficiency. The GES plays a pivotal role in this framework by contributing to a techno-economic improvement in distribution networks through enhanced flexibility and a more effective utilization of intermittent renewable energy generation and economically viable storage capacity. The proposed multi-objective model aims to minimize energy losses, pollution costs, and investment and operational expenses. A new multi-objective enhanced weighted average algorithm integrated with an elite selection mechanism (MO-EWAA) is proposed to determine the optimal sizing and placement of PV, WT, and GES units. To address uncertainties in renewable generation and load demand, the two-point estimation method (2m + 1 PEM) is employed. Simulation results on a standard 33-bus test system demonstrate that the coordinated use of GES with renewables reduces energy losses and emission costs by 14.55% and 0.21%, respectively, compared to scenarios without storage, and incorporating the DR decreases the different costs. Moreover, incorporating the stochastic model increases the costs of energy losses, pollution, and investment and operation by 6.50%, 2.056%, and 3.94%, respectively, due to uncertainty. The MO-EWAA outperforms conventional MO-WAA and multi-objective particle swarm optimization (MO-PSO) in computational efficiency and solution quality, confirming its effectiveness for stochastic multi-objective optimization in distribution networks. Full article
Show Figures

Figure 1

41 pages, 7185 KB  
Article
Two-Stage Dam Displacement Analysis Framework Based on Improved Isolation Forest and Metaheuristic-Optimized Random Forest
by Zhihang Deng, Qiang Wu and Minshui Huang
Buildings 2025, 15(24), 4467; https://doi.org/10.3390/buildings15244467 - 10 Dec 2025
Viewed by 170
Abstract
Dam displacement monitoring is crucial for assessing structural safety; however, conventional models often prioritize single-task prediction, leading to an inherent difficulty in balancing monitoring data quality with model performance. To bridge this gap, this study proposes a novel two-stage analytical framework that synergistically [...] Read more.
Dam displacement monitoring is crucial for assessing structural safety; however, conventional models often prioritize single-task prediction, leading to an inherent difficulty in balancing monitoring data quality with model performance. To bridge this gap, this study proposes a novel two-stage analytical framework that synergistically integrates an improved isolation forest (iForest) with a metaheuristic-optimized random forest (RF). The first stage focuses on data cleaning, where Kalman filtering is applied for denoising, and a newly developed Dynamic Threshold Isolation Forest (DTIF) algorithm is introduced to effectively isolate noise and outliers amidst complex environmental loads. In the second stage, the model’s predictive capability is enhanced by first employing the LASSO algorithm for feature importance analysis and optimal subset selection, followed by an Improved Reptile Search Algorithm (IRSA) for fine-tuning RF hyperparameters, thereby significantly boosting the model’s robustness. The IRSA incorporates several key improvements: Tent chaotic mapping during initialization to ensure population diversity, an adaptive parameter adjustment mechanism combined with a Lévy flight strategy in the encircling phase to dynamically balance global exploration and convergence, and the integration of elite opposition-based learning with Gaussian perturbation in the hunting phase to refine local exploitation. Validated against field data from a concrete hyperbolic arch dam, the proposed DTIF algorithm demonstrates superior anomaly detection accuracy across nine distinct outlier distribution scenarios. Moreover, for long-term displacement prediction tasks, the IRSA-RF model substantially outperforms traditional benchmark models in both predictive accuracy and generalization capability, providing a reliable early risk warning and decision-support tool for engineering practice. Full article
(This article belongs to the Special Issue Structural Health Monitoring Through Advanced Artificial Intelligence)
Show Figures

Figure 1

30 pages, 21178 KB  
Article
Gaussian Learning-Based Pareto Evolutionary Algorithm for Parallel Machine Planning in Industrial Silicon Production
by Jinsi Zhang, Rongjuan Luo and Zuocheng Li
Mathematics 2025, 13(23), 3860; https://doi.org/10.3390/math13233860 - 2 Dec 2025
Viewed by 261
Abstract
This study focuses on a multi-objective heterogeneous parallel machine planning problem for industrial silicon smelting. Specifically, under the conflicting objectives of minimizing carbon emissions, rollover penalty costs, and load imbalance, the total production demand of industrial silicon is allocated monthly across multiple machines. [...] Read more.
This study focuses on a multi-objective heterogeneous parallel machine planning problem for industrial silicon smelting. Specifically, under the conflicting objectives of minimizing carbon emissions, rollover penalty costs, and load imbalance, the total production demand of industrial silicon is allocated monthly across multiple machines. We first establish the mathematical model of the problem accounting for real-life management requirements. To solve the model, a Gaussian learning-based Pareto evolutionary algorithm (GLPEA) is proposed. The algorithm is developed based on a nondominated sorting framework and incorporates two key innovations: (1) a generation-wise dynamic Gaussian mixture component selection strategy that adaptively fits the multimodal distribution of elite solutions, and (2) a hybrid offspring generation mechanism that integrates traditional evolutionary operators with a Gaussian sampling strategy trained on perturbed solution sets, thereby enhancing exploration capability while maintaining convergence. The effectiveness of GLPEA is validated on 40 problem instances of varying scales. Compared with NSGA-II and MOEA/D, GLPEA achieves average improvements of 5.78% and 89.23% in IGD, and 1.03% and 264.43% in HV, respectively. We make the source codes of GLPEA publicly available to facilitate future research on practical applications. Full article
Show Figures

Figure 1

18 pages, 1676 KB  
Article
From Housing to Admissions Redlining: Race, Wealth and Selective Access at Public Flagships, Post-World War II to Present
by Uma Mazyck Jayakumar and William C. Kidder
Soc. Sci. 2025, 14(12), 694; https://doi.org/10.3390/socsci14120694 - 1 Dec 2025
Viewed by 228
Abstract
This paper interrogates two important but obscured admission policy developments at leading American universities in the post-World War II era. First, we critically examine the University of California’s “special admissions,” later formalized as the “Admission by Exception” policy adopted at two flagship campuses [...] Read more.
This paper interrogates two important but obscured admission policy developments at leading American universities in the post-World War II era. First, we critically examine the University of California’s “special admissions,” later formalized as the “Admission by Exception” policy adopted at two flagship campuses (Berkeley and UCLA) to open opportunities for veterans returning from the War under the GI Bill. The scale of this Admission by Exception policy was orders of magnitude larger than any comparable admissions policy in recent decades, including both the eras with and without legally permissible affirmative action. Second, we excavate archival evidence from the immediate aftermath of the 1954 Brown v. Board of Education decision, where leaders at the flagship University of Texas at Austin campus hastily adopted a new standardized exam requirement because their enrollment modeling indicated this was the most efficient way to not face further losses in federal court while excluding the largest number of African Americans (and thereby resisting Brown) and maintaining the same overall size of the freshmen class. These two post-war admission policy changes, one arising in de facto segregated California and the other in de jure segregated Texas, operated as racialized institutional mechanisms analogous to “redlining” racially restrictive housing policies that are a more familiar feature of the post-War era. We draw on historical data about earnings and wealth accumulation of the overwhelmingly white graduates of UC and UT in the 1950s–70s and connect these findings to the theoretical frameworks of Cheryl Harris’s “whiteness as property” and George Lipsitz’s racialized state investment. We show how these admission policies contributed to the intergenerational transfer of advantage. We then turn to the contemporary admissions landscape at highly selective American universities after the Supreme Court’s SFFA v. Harvard ruling. We link current trends at some elite institutions toward a return to standardized testing requirements, maintaining considerations of athletic ability mostly in “country club” sports as manifestations of bias in university admissions, which tend to favor white applicants. The paper connects historical racialization of admissions to ongoing inequities in access and outcomes, showing how both historical and contemporary admissions policies reward inherited forms of cultural capital aligned with whiteness. Full article
Show Figures

Figure 1

20 pages, 3325 KB  
Article
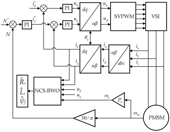
NCS-BWO Algorithm for Permanent Magnet Synchronous Motor Parameter Identification
by Yibing Wang, Changxian Li and Zhenfang Fu
Electronics 2025, 14(23), 4631; https://doi.org/10.3390/electronics14234631 - 25 Nov 2025
Viewed by 198
Abstract
To address the problems of low identification accuracy, poor global search capability, and susceptibility to local optima in permanent magnet synchronous motor (PMSM) parameter identification, this paper proposes a hybrid niching clonal selection black widow optimization (NCS-BWO) algorithm. This algorithm combines the exploitation [...] Read more.
To address the problems of low identification accuracy, poor global search capability, and susceptibility to local optima in permanent magnet synchronous motor (PMSM) parameter identification, this paper proposes a hybrid niching clonal selection black widow optimization (NCS-BWO) algorithm. This algorithm combines the exploitation capability of black widow optimization (BWO) with the exploration capability of the clonal selection algorithm (CSA). First, a niching strategy called nearest-better clustering (NBC) is used to generate sub-populations, incorporating a cluster size optimization mechanism to ensure a balanced population distribution. Subsequently, adaptive Gaussian mutation and elite differential evolution (DE) mutation operators are introduced during the CSA hypermutation stage. Finally, the high-quality population resulting from the niching clonal selection algorithm (NCSA) serves as the initial population for the BWO. The effectiveness of the NCS-BWO algorithm was validated using six benchmark test functions, and its performance was compared with that of six other algorithms. Furthermore, a full-rank discrete model of the PMSM was established, and the NCS-BWO algorithm was applied for parameter identification. Both the simulation and experimental results demonstrate that the proposed NCS-BWO algorithm achieves superior accuracy in PMSM parameter identification. Full article
Show Figures

Figure 1

22 pages, 2609 KB  
Article
Adaptive Strategy for the Path Planning of Fixed-Wing UAV Swarms in Complex Mountain Terrain via Reinforcement Learning
by Lei Lv, Wei Jia, Ruofei He and Wei Sun
Aerospace 2025, 12(11), 1025; https://doi.org/10.3390/aerospace12111025 - 19 Nov 2025
Viewed by 360
Abstract
Cooperative path planning for multiple Unmanned Aerial Vehicles (UAVs) within complex mountainous terrain presents a unique challenge, characterized by a high-dimensional search space fraught with numerous local optima. Conventional metaheuristic algorithms often fail in such deceptive landscapes due to premature convergence stemming from [...] Read more.
Cooperative path planning for multiple Unmanned Aerial Vehicles (UAVs) within complex mountainous terrain presents a unique challenge, characterized by a high-dimensional search space fraught with numerous local optima. Conventional metaheuristic algorithms often fail in such deceptive landscapes due to premature convergence stemming from a static balance between exploration and exploitation. To overcome the aforementioned limitations, this paper develops the Reinforcement Learning-guided Hybrid Sparrow Search Algorithm (RLHSSA), an optimization framework specifically engineered for robust navigation in complex topographies. The core innovation of RLHSSA lies in its two-level architecture. At a lower level, a purpose-built operator suite provides specialized tools essential for mountain environments: robust exploration strategies, including Levy Flight, to escape the abundant local optima, and an Elite-SSA for the high-precision exploitation needed to refine paths within narrow corridors. At a higher level, a reinforcement learning agent intelligently selects the most suitable operator to adapt the search strategy to the terrain’s complexity in real-time. This adaptive scheduling mechanism is the key to achieving a superior exploration–exploitation balance, enabling the algorithm to effectively navigate the intricate problem landscape. Extensive simulations within challenging mountainous environments demonstrate that RLHSSA consistently outperforms state-of-the-art algorithms in solution quality and stability, validating its practical potential for high-stakes multi-UAV mission planning. Full article
(This article belongs to the Special Issue Formation Flight of Fixed-Wing Aircraft)
Show Figures

Figure 1

26 pages, 1764 KB  
Article
IBKA-MSM: A Novel Multimodal Fake News Detection Model Based on Improved Swarm Intelligence Optimization Algorithm, Loop-Verified Semantic Alignment and Confidence-Aware Fusion
by Guangyu Mu, Jiaxiu Dai, Chengguo Li and Jiaxue Li
Biomimetics 2025, 10(11), 782; https://doi.org/10.3390/biomimetics10110782 - 17 Nov 2025
Viewed by 664
Abstract
With the proliferation of social media platforms, misinformation has evolved toward more diverse modalities and complex cross-semantic correlations. Accurately detecting such content, particularly under conditions of semantic inconsistency and uneven modality dependency, remains a critical challenge. To address this issue, we propose a [...] Read more.
With the proliferation of social media platforms, misinformation has evolved toward more diverse modalities and complex cross-semantic correlations. Accurately detecting such content, particularly under conditions of semantic inconsistency and uneven modality dependency, remains a critical challenge. To address this issue, we propose a multimodal semantic representation framework named IBKA-MSM, which integrates swarm-intelligence-based optimization with deep neural modeling. The framework first employs an Improved Black-Winged Kite Algorithm (IBKA) for discriminative feature selection, incorporating adaptive step-size control, an elite-memory mechanism enhanced by opposition perturbation, Gaussian-based local exploitation, and population diversity regulation through reinitialization. In addition, a Modality-Generated Loop Verification (MGLV) mechanism is designed to enhance semantic alignment, and a Semantic Confidence Matrix with Modality-Coupled Interaction (SCM-MCI) is introduced to achieve adaptive multimodal fusion. Experimental results demonstrate that IBKA-MSM achieves an accuracy of 95.80%, outperforming mainstream hybrid models. The F1 score is improved by approximately 2.8% compared to PSO and by 1.6% compared to BKA, validating the robustness and strong capability of the proposed framework in maintaining multimodal semantic consistency for fake news detection. Full article
(This article belongs to the Special Issue Advances in Biological and Bio-Inspired Algorithms)
Show Figures

Figure 1

27 pages, 5197 KB  
Article
Federated Incomplete Multi-View Unsupervised Feature Selection with Fractional Sparsity-Guided Whale Optimization and Tensor Alternating Learning
by Yufan Yuan, Wangyu Wu, Chang-An Xu, Weirong Zhang and Chuan Jin
Fractal Fract. 2025, 9(11), 717; https://doi.org/10.3390/fractalfract9110717 - 6 Nov 2025
Viewed by 636
Abstract
With the widespread application of multi-view data across various domains, multi-view unsupervised feature selection (MUFS) has achieved remarkable progress in both feature selection (FS) and missing-view completion. However, existing MUFS methods typically rely on centralized servers, which not only fail to meet privacy [...] Read more.
With the widespread application of multi-view data across various domains, multi-view unsupervised feature selection (MUFS) has achieved remarkable progress in both feature selection (FS) and missing-view completion. However, existing MUFS methods typically rely on centralized servers, which not only fail to meet privacy requirements in distributed settings but also suffer from suboptimal FS quality and poor convergence. To overcome these challenges, we propose a novel federated incomplete MUFS method (Fed-IMUFS), which integrates a fractional Sparsity-Guided Whale Optimization Algorithm (SGWOA) and Tensor Alternating Learning (TAL). Within this federated learning framework, each client performs local optimization in two stages: in the first stage, SGWOA introduces an L2,1 proximal projection to enforce row-sparsity in the FS weight matrix, while fractional-order dynamics and fractal-inspired elite kernel injection mechanisms enhance global search ability, yielding a discriminative and stable weight matrix; in the second stage, based on the obtained weight matrix, an alternating optimization framework with tensor decomposition is employed to iteratively complete missing views while simultaneously optimizing low-dimensional representations to preserve cross-view consistency, with the objective function gradually minimized until convergence. During federated training, the server employs an aggregation and distribution strategy driven by normalized mutual information, where clients upload only their local weight matrices and quality indicators, and the server adaptively fuses them into a global FS matrix before distributing it back to clients. This process achieves consistent FS across clients while safeguarding data privacy. Comprehensive evaluations on CEC2022 and several incomplete multi-view datasets confirm that Fed-IMUFS outperforms state-of-the-art methods, delivering stronger global optimization capability, higher-quality feature selection, faster convergence, and more effective handling of missing views. Full article
Show Figures

Figure 1

24 pages, 18372 KB  
Article
An Improved Black-Winged Kite Algorithm for Global Optimization and Fault Detection
by Kun Qi, Kai Wei, Rong Cheng, Guangmin Liang, Jiashun Hu and Wangyu Wu
Biomimetics 2025, 10(11), 728; https://doi.org/10.3390/biomimetics10110728 - 1 Nov 2025
Viewed by 380
Abstract
In the field of industrial fault detection, accurate and timely fault identification is crucial for ensuring production safety and efficiency. Effective feature selection (FS) methods can significantly enhance detection performance in this process. However, the recently proposed Black-winged Kite Algorithm (BKA) tends to [...] Read more.
In the field of industrial fault detection, accurate and timely fault identification is crucial for ensuring production safety and efficiency. Effective feature selection (FS) methods can significantly enhance detection performance in this process. However, the recently proposed Black-winged Kite Algorithm (BKA) tends to suffer from premature convergence and local optima when handling high-dimensional feature spaces. To address these limitations, this paper proposes an improved Black-winged Kite Algorithm (IBKA). This algorithm integrates two novel enhancement mechanisms: First, the Stagnation-Triggered Diversification Mechanism monitors the algorithm’s convergence state and applies mild perturbations to the worst-performing individuals upon detecting stagnation, effectively preventing traps in local optima. Second, the Adaptive Weak Guidance Mechanism employs a conditional elite guidance strategy during the late optimization phase to provide subtle directional guidance to underperforming individuals, thereby improving convergence efficiency. We comprehensively evaluated the proposed IBKA across 26 benchmark functions. Results demonstrate superior performance in solution quality, convergence speed, and robustness compared to the original BKA and other advanced meta-heuristics. Furthermore, fault detection applications on public datasets validate the practical applicability of the binary version of the IBKA (bIBKA), showcasing significant improvements in detection accuracy and reliability. Experimental results confirm that these enhancement mechanisms effectively balance exploration and exploitation capabilities while preserving algorithmic simplicity and computational efficiency. Full article
(This article belongs to the Section Biological Optimisation and Management)
Show Figures

Figure 1

25 pages, 739 KB  
Article
Cooperative Task Allocation for Unmanned Aerial Vehicle Swarm Using Multi-Objective Multi-Population Self-Adaptive Ant Lion Optimizer
by Chengze Li, Gengsong Li, Yi Liu, Qibin Zheng, Guoli Yang, Kun Liu and Xingchun Diao
Drones 2025, 9(11), 733; https://doi.org/10.3390/drones9110733 - 23 Oct 2025
Cited by 1 | Viewed by 647
Abstract
The rational allocation of tasks is a critical issue in enhancing the mission execution capability of unmanned aerial vehicle (UAV) swarms, which is difficult to solve exactly in polynomial time. Evolutionary-algorithm-based approaches are among the popular methods for addressing this problem. However, existing [...] Read more.
The rational allocation of tasks is a critical issue in enhancing the mission execution capability of unmanned aerial vehicle (UAV) swarms, which is difficult to solve exactly in polynomial time. Evolutionary-algorithm-based approaches are among the popular methods for addressing this problem. However, existing methods often suffer from insufficiently rigorous constraint settings and a focus on single-objective optimization. To address these limitations, this paper considers multiple types of constraints—including temporal constraints, time window constraints, and task integrity constraints—and establishes a model with optimization objectives comprising task reward, task execution cost, and task execution time. A multi-objective multi-population self-adaptive ant lion optimizer (MMSALO) is proposed to solve the problem. In MMSALO, a sparsity-based selection mechanism replaces roulette wheel selection, effectively enhancing the global search capability. A random boundary strategy is adopted to increase the randomness and diversity of ant movement around antlions, thereby improving population diversity. An adaptive position update strategy is employed to strengthen exploration in the early stages and exploitation in the later stages of the algorithm. Additionally, a preference-based elite selection mechanism is introduced to enhance optimization performance and improve the distribution of solutions. Finally, to handle complex multiple constraints, a double-layer encoding mechanism and an adaptive penalty strategy are implemented. Simulation experiments were conducted to validate the proposed algorithm. The results demonstrate that MMSALO exhibits superior performance in solving multi-task, multi-constraint task-allocation problems for UAV swarms. Full article
(This article belongs to the Section Artificial Intelligence in Drones (AID))
Show Figures

Figure 1

13 pages, 1656 KB  
Article
The Effect of Competitive Level and Gender on the Interval Speed Characteristics and Pacing Strategies of High-Level 100 m Backstroke Athletes in China
by Cuimei Shen, Zhanyang He, Binyong Ye and Houwei Zhu
Appl. Sci. 2025, 15(20), 11195; https://doi.org/10.3390/app152011195 - 19 Oct 2025
Viewed by 465
Abstract
Background: This study was performed to investigate the influence mechanisms of competitive level and gender on the interval speed characteristics and pacing strategies of 100 m backstroke athletes. Methods: A total of 48 high-level male and female 100 m backstroke athletes were selected [...] Read more.
Background: This study was performed to investigate the influence mechanisms of competitive level and gender on the interval speed characteristics and pacing strategies of 100 m backstroke athletes. Methods: A total of 48 high-level male and female 100 m backstroke athletes were selected from the final rounds of three major competitions between 2023 and 2024. The athletes’ interval speed data across 16 segments were recorded and analyzed using the Dartfish software. Two-way ANOVA and Pearson correlation analysis were used to examine the correlation between interval speeds and total performance, as well as the pacing strategy characteristics of elite backstroke swimmers. Results: For male athletes, significant negative correlations were found between interval speeds and total performance in the 0–25 m, 40–45 m, 65–85 m, and 90–100 m segments (p < 0.05). For female athletes, significant negative correlations were observed in the 0–35 m, 40–45 m, 50–85 m, and 90–95 m segments (p < 0.05). The main effect of competitive level indicated that elite athletes achieved significantly higher interval speeds than sub-elite athletes in several race segments. Moreover, male athletes demonstrated significantly greater standardized speeds across multiple intervals (p < 0.05). Conclusion: (1) Elite athletes demonstrated significantly faster speeds in starts, turns, and the final 50 m sprint compared to sub-elite athletes, indicating higher power output during starts and turns during the race. (2) Male athletes generally exhibited a maximal-effort pacing strategy, as reflected in lower coefficients of variation in speed, while female athletes demonstrated a more balanced pacing pattern. Full article
(This article belongs to the Special Issue Sports Performance: Data Measurement, Analysis and Improvement)
Show Figures

Figure 1

39 pages, 9477 KB  
Article
Simulation Application of Adaptive Strategy Hybrid Secretary Bird Optimization Algorithm in Multi-UAV 3D Path Planning
by Xiaojun Zheng, Rundong Liu and Xiaoyang Liu
Computers 2025, 14(10), 439; https://doi.org/10.3390/computers14100439 - 15 Oct 2025
Viewed by 550
Abstract
Multi-UAV three-dimensional (3D) path planning is formulated as a high-dimensional multi-constraint optimization problem involving costs such as path length, flight altitude, avoidance cost, and smoothness. To address this challenge, we propose an Adaptive Strategy Hybrid Secretary Bird Optimization Algorithm (ASHSBOA), an enhanced variant [...] Read more.
Multi-UAV three-dimensional (3D) path planning is formulated as a high-dimensional multi-constraint optimization problem involving costs such as path length, flight altitude, avoidance cost, and smoothness. To address this challenge, we propose an Adaptive Strategy Hybrid Secretary Bird Optimization Algorithm (ASHSBOA), an enhanced variant of the Secretary Bird Optimization Algorithm (SBOA). ASHSBOA integrates a weighted multi-direction dynamic learning strategy, an adaptive strategy-selection mechanism, and a hybrid elite-guided boundary-repair scheme to enhance the ability to identify local optima and balance exploration and exploitation. The algorithm is tested on benchmark suites CEC-2017 and CEC-2022 against nine classic or state-of-the-art optimizers. Non-parametric tests show that ASHSBOA consistently achieves superior performance and ranks first among competitors. Finally, we applied ASHSBOA to a multi-UAV 3D path planning model. In Scenario 1, the path cost planned by ASHSBOA decreased by 124.9 compared to the second-ranked QHSBOA. In the more complex Scenario 2, this figure reached 1137.9. Simulation results demonstrate that ASHSBOA produces lower-cost flight paths and more stable convergence behavior compared to comparative methods. These results validate the robustness and practicality of ASHSBOA in UAV path planning. Full article
Show Figures

Graphical abstract

29 pages, 2716 KB  
Article
Path Planning for Multi-UAV in a Complex Environment Based on Reinforcement-Learning-Driven Continuous Ant Colony Optimization
by Yongjin Wang, Jing Liu, Yuefeng Qian and Wenjie Yi
Drones 2025, 9(9), 638; https://doi.org/10.3390/drones9090638 - 12 Sep 2025
Viewed by 1807
Abstract
Unmanned Aerial Vehicles (UAVs) are increasingly deployed in environmental monitoring, logistics, and precision agriculture. Efficient and reliable path planning is particularly critical for UAV systems operating in 3D continuous environments with multiple obstacles. However, single-UAV systems are often inadequate for such environments due [...] Read more.
Unmanned Aerial Vehicles (UAVs) are increasingly deployed in environmental monitoring, logistics, and precision agriculture. Efficient and reliable path planning is particularly critical for UAV systems operating in 3D continuous environments with multiple obstacles. However, single-UAV systems are often inadequate for such environments due to limited payload capacity, restricted mission coverage, and the inability to execute multiple tasks simultaneously. To overcome these limitations, multi-UAV collaborative systems have emerged as a promising solution, yet coordinating multiple UAVs in high-dimensional 3D continuous spaces with complex obstacles remains a significant challenge for path planning. To address these challenges, this paper proposes a reinforcement-learning-driven multi-strategy continuous ant colony optimization algorithm, QMSR-ACOR, which incorporates a Q-learning-based mechanism to dynamically select from eight strategy combinations, generated by pairing four constructor selection strategies with two walk strategies. Additionally, an elite waypoint repair mechanism is introduced to improve path feasibility and search efficiency. Experimental results demonstrate that QMSR-ACOR outperforms seven baseline algorithms, reducing average path cost by 10–60% and maintaining a success rate of at least 33% even in the most complex environments, whereas most baseline algorithms fail completely with a success rate of 0%. These results highlight the algorithm’s robustness, adaptability, and efficiency, making it a promising solution for complex multi-UAV path planning tasks in obstacle-rich 3D environments. Full article
(This article belongs to the Section Artificial Intelligence in Drones (AID))
Show Figures

Figure 1

18 pages, 1187 KB  
Article
A Bi-Population Co-Evolutionary Multi-Objective Optimization Algorithm for Production Scheduling Problems in a Metal Heat Treatment Process with Time Window Constraints
by Jiahui Gu, Boheng Liu and Ziyan Zhao
Mathematics 2025, 13(16), 2696; https://doi.org/10.3390/math13162696 - 21 Aug 2025
Cited by 1 | Viewed by 610
Abstract
Heat treatment is a critical intermediate process in copper strip manufacturing, where strips go through an air-cushion annealing furnace. The production scheduling for the air-cushion annealing furnace can contribute to cost reduction and efficiency enhancement throughout the overall copper strip production process. The [...] Read more.
Heat treatment is a critical intermediate process in copper strip manufacturing, where strips go through an air-cushion annealing furnace. The production scheduling for the air-cushion annealing furnace can contribute to cost reduction and efficiency enhancement throughout the overall copper strip production process. The production scheduling problem must account for time window constraints and gas atmosphere transition requirements among jobs, resulting in a complex combinatorial optimization problem that necessitates dual-objective optimization of the total atmosphere transition cost of annealing and the total penalties for time window violations. Most multi-objective optimization algorithms rely on the evolution of a single population, which makes them prone to premature convergence, leading to local optimal solutions and insufficient exploration of the solution space. To address the challenges above effectively, we propose a Bi-population Co-evolutionary Multi-objective Optimization Algorithm (BCMOA). Specifically, the BCMOA initially constructs two independent populations that evolve separately. When the iterative process meets predefined conditions, elite solution sets are extracted from each population for interaction, thereby generating new offspring individuals. Subsequently, these new offspring participate in elite solution selection alongside the parent populations via a non-dominated selection mechanism. The performance of the BCMOA has undergone extensive validation on benchmark datasets. The results show that the BCMOA outperforms its competitive peers in solving the relevant problem, thereby demonstrating significant application potential in industrial scenarios. Full article
Show Figures

Figure 1

16 pages, 690 KB  
Article
Upregulation of HOTTIP and Its Potential Role in Monitoring Exercise Adaptation
by Agnieszka Mołoń, Dominika Podgórska, Artur Płonka, Wojciech Bajorek, Wojciech Czarny, Paweł Król, Rafał Podgórski and Marek Cieśla
Int. J. Mol. Sci. 2025, 26(16), 8086; https://doi.org/10.3390/ijms26168086 - 21 Aug 2025
Viewed by 833
Abstract
Athletic performance is modulated by a complex interaction of physiological, environmental, and genetic factors, with regular exercise triggering molecular changes that influence gene expression and tissue adaptation. Despite growing knowledge, the underlying molecular mechanisms remain only partially understood, highlighting the need for precise [...] Read more.
Athletic performance is modulated by a complex interaction of physiological, environmental, and genetic factors, with regular exercise triggering molecular changes that influence gene expression and tissue adaptation. Despite growing knowledge, the underlying molecular mechanisms remain only partially understood, highlighting the need for precise biomarkers to monitor training-induced physiological adaptations. Long non-coding RNAs (lncRNAs) regulate cellular processes, including adaptation to physical exercise. Twelve healthy elite female volleyball players (mean age 27 ± 5.4 years) participated in the study. This study evaluated the expression of selected lncRNAs (SNHG4, SNHG5, PACERR, NEAT1, HIX003209, and HOTTIP) during a 10-week training program and evaluated their potential as biomarkers of training adaptation. Blood samples were collected before and after the training period. LncRNA expression was measured by quantitative polymerase chain reaction. HOTTIP exhibited an increase in expression after training (over sixfold change, p = 0.009, adjusted p = 0.024) and demonstrated high diagnostic accuracy (AUC = 0.917), which improved to 0.97 when combined with creatine kinase. Other lncRNAs showed no significant changes, although a correlation between HOTTIP and SNHG4 was noted. HOTTIP is markedly upregulated following chronic exercise and, especially when combined with creatine kinase, shows promise as a molecular biomarker for monitoring training adaptation in elite female volleyball players. Full article
Show Figures

Figure 1

Back to TopTop