A Bi-Population Co-Evolutionary Multi-Objective Optimization Algorithm for Production Scheduling Problems in a Metal Heat Treatment Process with Time Window Constraints
Abstract
1. Introduction
- We investigate a production scheduling problem arising from an air-cushion annealing furnace during copper strips’ heat treatment processing, which is subject to constraints based on the specific gas atmosphere and soft time windows.
- We present the BCMOA to effectively solve the described problem, which can significantly enhance the population diversity and solution efficiency through its unique dual-population structure and co-evolution mechanism.
2. Problem Description
2.1. Industrial Process
2.2. Mathematical Model
3. Algorithm Description
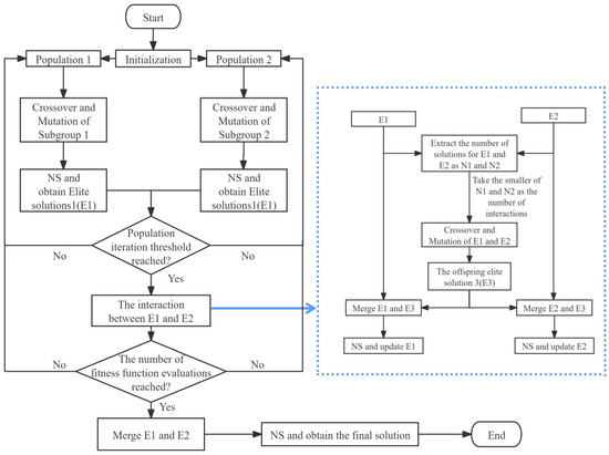
3.1. The Structure of the BCMOA
3.2. Initialization and Encoding/Decoding
3.3. Offspring Generation
3.4. Bi-Population Co-Evolution
| Algorithm 1 Bi-population Co-evolution mechanism | |
| Input: Two PF solution sets E1 and E2 | |
| Output: Two updated PF solution sets E1 and E2 | |
| 1: | E3 = [ ]//Initialization |
| //Step 1. Extract the number of solutions and determine the number of interactions | |
| 2: | N1 = length(E1)//Extract the number of solutions for E1 |
| 3: | N2 = length(E2)//Extract the number of solutions for E2 |
| 4: | interaction_num = min(N1, N2)//Take the smaller value of N1 and N2 as the number of interactions |
| //Step 2. Crossover and mutation generate the offspring elite solution E3 | |
| 5: | for (i = 1; i <= interaction_num; i++) do |
| 6: | sol_E1 = E1 [i]//Select the i-th solution of E1 |
| 7: | sol_E2 = E2 [i]//Select the i-th solution of E2 |
| 8: | child = crossover (sol_E1, sol_E2)//Crossover |
| 9: | child = mutation (child)//Mutation |
| 10: | E3.append(child)//Collect descendant solutions |
| 11: | end for |
| //Step 3. Update E1 and E2 | |
| 12: | merged_E1 = E1 ∪ E3//Merge E1 and E3 |
| 13: | E1 = non_dominated_sorting (merged_E1)//NS |
| 14: | merged_E2 = E2 ∪ E3//Merge E2 and E3 |
| 15: | E2 = non_dominated_sorting (merged_E2)//NS |
4. Interpretation of Result
4.1. Experimental Settings
4.2. Analysis and Discussion of the Results
4.3. Discussion on Solution Speed
5. Conclusions
Author Contributions
Funding
Data Availability Statement
Conflicts of Interest
References
- Yu, W.; Hua, W.; Zhang, Z.; Wu, Z.; Wang, P.; Xia, W. Comparative Analysis of AC Copper Loss With Round Copper Wire and Flat Copper Wire of High-Speed Stator-PM Flux-Switching Machine. IEEE Trans. Ind. Appl. 2022, 58, 7131–7142. [Google Scholar] [CrossRef]
- Sánchez-Muñoz, J.P.; Sejas-García, S.C.; Nwachukwu, C.; Torres-Torres, R. Determining the Permittivity of a PCB Dielectric Using Striplines Considering Copper Roughness. IEEE Microw. Wirel. Technol. Lett. 2024, 34, 1206–1209. [Google Scholar] [CrossRef]
- Duan, B.; Wang, D.; Tian, Y.; Zhao, C.; Liu, H. Intelligence-Mechanism Synergistic Method for Cold-Rolled Strip Deviation Measurement and Flatness Measurement Error Compensation. IEEE Trans. Instrum. Meas. 2025, 74, 1–15. [Google Scholar] [CrossRef]
- Hu, J.; Jiang, Y.; Zhao, F.; Liu, X.; Li, Z.; Lu, C.; Liu, A. Microstructure, properties and deformation mechanism of HCCM horizontal continuous casting Cu–Ni–Co–Si alloy strip during cold rolling. J. Mater. Res. Technol. 2023, 23, 5474–5485. [Google Scholar] [CrossRef]
- Maryam, A.; Eghbali, B.; Jafari, R. Effect of Annealing on the Interface and Microstructural Properties of Al/Cu Composites Processed by Hot Pressing and Subsequent Cold Rolling. J. Mater. Eng. Perform. 2025, 34, 1840–1851. [Google Scholar] [CrossRef]
- Wei, Y.; Yu, Y.; Lv, N.; Zhang, D.; Wang, M.; Wang, R. Enhanced Thermal Stability of Elevated-Metal Metal-Oxide Thin-Film Transistors via Low-Temperature Nitrogen Post-Annealing. J. Mater. Eng. Perform. 2021, 68, 1649–1653. [Google Scholar] [CrossRef]
- Zhao, Z.; Liu, S.; Zhou, M.; Abusorrah, A. Dual-Objective Mixed Integer Linear Program and Memetic Algorithm for an Industrial Group Scheduling Problem. IEEE/CAA J. Autom. Sin. 2021, 8, 1199–1209. [Google Scholar] [CrossRef]
- Zhao, Z.; Jiang, Q.; Liu, S.; Zhou, M.; Yang, X.; Guo, X. Energy, cost and job-tardiness-minimized scheduling of energy-intensive and high-cost industrial production systems. Eng. Appl. Artif. Intell. 2024, 133, 108477. [Google Scholar] [CrossRef]
- Zhang, X.; Zhao, Z.; Qin, S.; Liu, S.; Zhou, M. Dynamic quadratic decomposition-based evolutionary algorithm for multi-objective fuzzy flexible jobshop scheduling. Swarm Evol. Comput. 2025, 94, 101884. [Google Scholar] [CrossRef]
- Zhang, Q.; Li, H. MOEA/D: A Multiobjective Evolutionary Algorithm Based on Decomposition. IEEE Trans. Evol. Comput. 2007, 11, 712–731. [Google Scholar] [CrossRef]
- Zhang, X.; Liu, S.; Zhao, Z.; Yang, S. A Decomposition-Based Evolutionary Algorithm with Clustering and Hierarchical Estimation for Multi-Objective Fuzzy Flexible Jobshop Scheduling. IEEE Trans. Evol. Comput. 2024, 1. [Google Scholar] [CrossRef]
- Li, Y.; Chai, Z.; Tan, F.; Liu, X. Temporal Data Scheduling in Internet of Vehicles Using an Improved Decomposition-Based Multi-Objective Evolutionary Algorithm. IEEE Trans. Intell. Transp. Syst. 2023, 24, 5282–5295. [Google Scholar] [CrossRef]
- Wu, Q.; Zhou, M.; Zhu, Q.; Xia, Y.; Wen, J. MOELS: Multiobjective Evolutionary List Scheduling for Cloud Workflows. IEEE Trans. Autom. Sci. Eng. 2020, 17, 166–176. [Google Scholar] [CrossRef]
- Li, R.; Gong, W.; Lu, C. A reinforcement learning based RMOEA/D for bi-objective fuzzy flexible job shop scheduling. Expert Syst. Appl. 2022, 203, 117380. [Google Scholar] [CrossRef]
- Deb, K.; Pratap, A.; Agarwal, S.; Meyarivan, T. A fast and elitist multiobjective genetic algorithm: NSGA-II. IEEE Trans. Evol. Comput. 2002, 6, 182–197. [Google Scholar] [CrossRef]
- Deb, K.; Jain, H. An Evolutionary Many-Objective Optimization Algorithm Using Reference-Point-Based Nondominated Sorting Approach, Part I: Solving Problems With Box Constraints. IEEE Trans. Evol. Comput. 2014, 18, 577–601. [Google Scholar] [CrossRef]
- Shen, W.; Wu, W.; Niu, H. Multi-Objective fuzzy flexible jobshop of dynamic scheduling optimization based on hybrid-nondominanted sorting algorithm. In Proceedings of the 2022 IEEE International Conference on Networking, Sensing and Control (ICNSC), Shanghai, China, 12–15 December 2022. [Google Scholar] [CrossRef]
- Li, Y.; Liu, L.; Yang, S.; Ren, Z.; Ma, Y. A Multi-Objective Topology Optimization Methodology and its Application to Electromagnetic Actuator Designs. IEEE Trans. Magn. 2020, 56, 1–4. [Google Scholar] [CrossRef]
- Li, M.; Ma, K.; Guo, S.; Li, S.; Yang, B. An Improved NSGAII Algorithm for Flexible Job-shop Scheduling Problem Based on A New Decoding Mechanism. In Proceedings of the 2023 IEEE 13th International Conference on CYBER Technology in Automation, Control, and Intelligent Systems (CYBER), Qinhuangdao, China, 11–14 July 2023. [Google Scholar] [CrossRef]
- Ahmed, H.; Ricardez-Sandoval, L.; Vilkko, M. Optimal Scheduling of the Peirce-Smith Converter in the Copper Smelting Process. Processes 2021, 9, 2004. [Google Scholar] [CrossRef]
- Röben, F.T.C.; Liu, D.; Reuter, M.A.; Dahmen, M.; Bardow, A. The demand response potential in copper production. J. Clean. Prod. 2022, 362, 132221. [Google Scholar] [CrossRef]
- Yan, X.; Zhang, Z.; Guo, J.; Li, S.; Hu, K. A novel algorithm to scheduling optimization of melting-casting process in copper alloy strip production. Discret. Dyn. Nat. Soc. 2015, 2015, 147980. [Google Scholar] [CrossRef]
- Kang, C.; Yin, J.; Wang, K.; Wu, L. Effects of Reynolds number and translation speed on flow and heat transfer for aluminum sheet processed in an air-cushion furnace. Case Stud. Therm. Eng. 2023, 49, 103271. [Google Scholar] [CrossRef]
- Chootapa, P.; Wiriyasart, S.; Kaewluan, S. Effect of Annealing Temperature on the Microstructural and Mechanical Properties of Wire Rod Steel Annealed Using a Biomass Gasifier. Energies 2025, 18, 1912. [Google Scholar] [CrossRef]
- Song, Y.; Han, L.; Zhang, B.; Deng, W. A dual-time dual-population multi-objective evolutionary algorithm with application to the portfolio optimization problem. Eng. Appl. Artif. Intell. 2024, 133, 108638. [Google Scholar] [CrossRef]
- Zitzler, E.; Thiele, L. Multiobjective evolutionary algorithms: A comparative case study and the strength Pareto approach. IEEE Trans. Evol. Comput. 1999, 3, 257–271. [Google Scholar] [CrossRef]
- Zitzler, E.; Thiele, L.; Laumanns, M.; Fonseca, C.M.; da Fonseca, V.G. Performance assessment of multiobjective optimizers: An analysis and review. IEEE Trans. Evol. Comput. 2003, 7, 117–132. [Google Scholar] [CrossRef]
- Zitzler, E.; Deb, K.; Thiele, L. Comparison of Multiobjective Evolutionary Algorithms: Empirical Results. Evol. Comput. 2000, 8, 173–195. [Google Scholar] [CrossRef] [PubMed]
- Yan, S.; Zhao, Z.; Liu, S.; Zhou, M. BO-SMOTE: A Novel Bayesian-Optimization-Based Synthetic Minority Oversampling Technique. IEEE Trans. Syst. Man Cybern Syst. 2024, 54, 2079–2091. [Google Scholar] [CrossRef]
- Ji, Y.; Liu, S.; Zhou, M.; Zhao, Z.; Guo, X.; Qi, L. A machine learning and genetic algorithm-based method for predicting width deviation of hot-rolled strip in steel production systems. Inform. Sci. 2022, 589, 360–375. [Google Scholar] [CrossRef]
- Zhao, Z.; Cheng, J.; Liang, J.; Liu, S.; Zhou, M.; Al-Turki, Y. Order picking optimization in smart warehouses with human-robot collaboration. IEEE Internet Things J. 2024, 11, 16314–16324. [Google Scholar] [CrossRef]




| Symbol | Definition |
|---|---|
| The quantity of copper strips to be processed | |
| Atmosphere transition cost | |
| Penalty coefficient for early completion | |
| Penalty coefficient for delayed completion | |
| Annealing time of copper strip i | |
| Atmosphere transition time between copper strips i and j | |
| The start time of copper strip i’s annealing process | |
| The lower bound of the completion time window of copper strip i | |
| The upper bound of the completion time window of copper strip i | |
| A sufficiently large positive number | |
| Binary variable: 1—transition from the i-th copper strip to the j-th copper strip; 0—otherwise | |
| Binary variable: 1—copper strip i’s completion time is earlier than ; 0—otherwise | |
| Binary variable: 1—copper strip i’s completion time is later than ; 0—otherwise | |
| Total atmosphere transition cost of annealing | |
| Total penalties for time window violation |
| Case | BCMOA-P/PO | BCMOA-P/PP | BCMOA-P/OO | BCMOA-O/PO | BCMOA-O/PP | BCMOA-O/OO |
|---|---|---|---|---|---|---|
| N20W20.001 | 9.596 × 10−1 (5.1 × 10−4) | 9.490 × 10−1 (1.4 × 10−3) | 9.536 × 10−1 (1.4 × 10−3) | 9.578 × 10−1 (3.0 × 10−4) | 9.528 × 10−1 (1.7 × 10−3) | 9.641 × 10−1 (3.2 × 10−4) |
| N20W20.002 | 7.643 × 10−1 (2.8 × 10−3) | 7.534 × 10−1 (2.3 × 10−3) | 7.773 × 10−1 (1.9 × 10−3) | 7.965 × 10−1 (4.7 × 10−3) | 7.995 × 10−1 (7.9 × 10−3) | 7.650 × 10−1 (3.3 × 10−3) |
| N20W20.003 | 9.106 × 10−1 (1.5 × 10−3) | 9.082 × 10−1 (1.1 × 10−3) | 9.222 × 10−1 (1.2 × 10−3) | 9.155 × 10−1 (6.7 × 10−4) | 8.688 × 10−1 (1.6 × 10−3) | 9.159 × 10−1 (1.0 × 10−3) |
| N20W20.004 | 7.997 × 10−1 (1.9 × 10−3) | 7.939 × 10−1 (6.5 × 10−3) | 8.328 × 10−1 (3.7 × 10−3) | 8.169 × 10−1 (4.9 × 10−3) | 7.814 × 10−1 (2.4 × 10−3) | 8.577 × 10−1 (3.2 × 10−3) |
| N20W20.005 | 8.853 × 10−1 (3.8 × 10−4) | 8.458 × 10−1 (3.0 × 10−3) | 9.060 × 10−1 (1.7 × 10−4) | 8.846 × 10−1 (2.0 × 10−3) | 8.711 × 10−1 (1.5 × 10−3) | 9.095 × 10−1 (1.1 × 10−4) |
| N40W20.001 | 6.312 × 10−1 (3.2 × 10−2) | 4.579 × 10−1 (9.6 × 10−3) | 5.678 × 10−1 (1.2 × 10−2) | 5.803 × 10−1 (2.6 × 10−2) | 4.757 × 10−1 (1.0 × 10−2) | 6.013 × 10−1 (1.6 × 10−2) |
| N40W20.002 | 6.386 × 10−1 (1.1 × 10−2) | 4.804 × 10−1 (1.4 × 10−2) | 6.208 × 10−1 (2.0 × 10−2) | 6.279 × 10−1 (1.1 × 10−2) | 5.006 × 10−1 (2.8 × 10−2) | 7.562 × 10−1 (2.6 × 10−2) |
| N40W20.003 | 5.255 × 10−1 (2.0 × 10−2) | 5.288 × 10−1 (9.2 × 10−3) | 5.758 × 10−1 (1.3 × 10−2) | 5.953 × 10−1 (1.5 × 10−2) | 5.359 × 10−1 (2.1 × 10−2) | 6.635 × 10−1 (1.4 × 10−2) |
| N40W20.004 | 7.371 × 10−1 (1.9 × 10−2) | 5.792 × 10−1 (1.1 × 10−2) | 6.392 × 10−1 (1.1 × 10−2) | 6.730 × 10−1 (1.5 × 10−2) | 5.497 × 10−1 (5.7 × 10−3) | 7.242 × 10−1 (1.9 × 10−2) |
| N40W20.005 | 6.370 × 10−1 (1.6 × 10−2) | 5.878 × 10−1 (2.6 × 10−2) | 6.949 × 10−1 (2.0 × 10−2) | 6.164 × 10−1 (1.9 × 10−2) | 6.256 × 10−1 (3.3 × 10−2) | 7.448 × 10−1 (1.9 × 10−2) |
| N60W20.001 | 5.215 × 10−1 (1.5 × 10−2) | 4.821 × 10−1 (2.6 × 10−2) | 5.746 × 10−1 (1.5 × 10−2) | 5.690 × 10−1 (2.2 × 10−2) | 5.381 × 10−1 (1.7 × 10−2) | 6.641 × 10−1 (1.6 × 10−2) |
| N60W20.002 | 5.293 × 10−1 (2.1 × 10−2) | 4.347 × 10−1 (8.3 × 10−3) | 6.214 × 10−1 (1.3 × 10−2) | 5.600 × 10−1 (1.7 × 10−2) | 5.115 × 10−1 (7.0 × 10−3) | 6.618 × 10−1 (1.4 × 10−2) |
| N60W20.003 | 5.878 × 10−1 (1.8 × 10−2) | 5.080 × 10−1 (7.6 × 10−3) | 5.852 × 10−1 (6.4 × 10−3) | 5.256 × 10−1 (2.6 × 10−2) | 5.507 × 10−1 (2.3 × 10−2) | 6.664 × 10−1 (1.2 × 10−2) |
| N60W20.004 | 6.331 × 10−1 (1.1 × 10−2) | 5.519 × 10−1 (1.8 × 10−2) | 6.042 × 10−1 (9.8 × 10−3) | 6.249 × 10−1 (1.8 × 10−2) | 5.567 × 10−1 (3.9 × 10−2) | 7.003 × 10−1 (2.2 × 10−2) |
| N60W20.005 | 5.289 × 10−1 (4.5 × 10−2) | 4.700 × 10−1 (1.5 × 10−2) | 5.593 × 10−1 (1.2 × 10−2) | 5.193 × 10−1 (1.1 × 10−2) | 5.394 × 10−1 (2.8 × 10−2) | 6.130 × 10−1 (2.4 × 10−2) |
| N80W20.001 | 5.462 × 10−1 (2.5 × 10−2) | 4.982 × 10−1 (1.6 × 10−2) | 6.091 × 10−1 (1.8 × 10−2) | 5.556 × 10−1 (2.1 × 10−2) | 4.789 × 10−1 (1.1 × 10−2) | 6.293 × 10−1 (2.9 × 10−2) |
| N80W20.002 | 6.330 × 10−1 (1.1 × 10−2) | 6.462 × 10−1 (1.6 × 10−2) | 6.743 × 10−1 (1.3 × 10−2) | 6.821 × 10−1 (1.2 × 10−2) | 6.140 × 10−1 (1.4 × 10−2) | 7.384 × 10−1 (1.1 × 10−2) |
| N80W20.003 | 5.875 × 10−1 (5.6 × 10−3) | 5.883 × 10−1 (9.9 × 10−3) | 6.647 × 10−1 (1.6 × 10−2) | 5.908 × 10−1 (2.4 × 10−2) | 5.878 × 10−1 (1.7 × 10−2) | 7.250 × 10−1 (3.4 × 10−3) |
| N80W20.004 | 6.172 × 10−1 (2.2 × 10−2) | 4.662 × 10−1 (1.9 × 10−2) | 5.918 × 10−1 (2.8 × 10−2) | 6.380 × 10−1 (1.1 × 10−2) | 5.816 × 10−1 (3.4 × 10−2) | 7.463 × 10−1 (8.9 × 10−3) |
| N80W20.005 | 6.731 × 10−1 (4.4 × 10−3) | 5.969 × 10−1 (6.4 × 10−3) | 6.902 × 10−1 (1.2 × 10−2) | 7.232 × 10−1 (2.8 × 10−2) | 5.582 × 10−1 (1.3 × 10−2) | 7.220 × 10−1 (1.9 × 10−2) |
| N100W20.001 | 6.786 × 10−1 (1.2 × 10−2) | 5.727 × 10−1 (2.5 × 10−2) | 6.739 × 10−1 (5.5 × 10−3) | 5.867 × 10−1 (1.3 × 10−2) | 5.244 × 10−1 (1.3 × 10−2) | 7.966 × 10−1 (1.2 × 10−2) |
| N100W20.002 | 5.748 × 10−1 (9.9 × 10−3) | 5.492 × 10−1 (2.2 × 10−2) | 6.092 × 10−1 (1.3 × 10−2) | 5.350 × 10−1 (1.6 × 10−2) | 4.701 × 10−1 (1.2 × 10−2) | 6.423 × 10−1 (5.3 × 10−3) |
| N100W20.003 | 5.705 × 10−1 (1.5 × 10−2) | 4.740 × 10−1 (8.2 × 10−3) | 6.720 × 10−1 (2.0 × 10−2) | 6.033 × 10−1 (1.1 × 10−2) | 4.855 × 10−1 (1.4 × 10−2) | 6.898 × 10−1 (2.3 × 10−2) |
| N100W20.004 | 6.469 × 10−1 (1.9 × 10−2) | 6.059 × 10−1 (1.6 × 10−2) | 7.293 × 10−1 (1.1 × 10−2) | 6.847 × 10−1 (1.2 × 10−2) | 6.249 × 10−1 (2.4 × 10−2) | 7.926 × 10−1 (8.9 × 10−3) |
| N100W20.005 | 6.185 × 10−1 (5.1 × 10−3) | 5.306 × 10−1 (1.9 × 10−2) | 7.304 × 10−1 (1.9 × 10−3) | 5.717 × 10−1 (6.0 × 10−3) | 6.176 × 10−1 (2.3 × 10−2) | 7.078 × 10−1 (8.7 × 10−3) |
| the frequency of optimal performance | 2 | 0 | 2 | 0 | 1 | 20 |
| Case | BCMOA-P/PO | BCMOA-P/PP | BCMOA-P/OO | BCMOA-O/PO | BCMOA-O/PP | BCMOA-O/OO |
|---|---|---|---|---|---|---|
| N20W20.001 | 4.195 × 10−2 (1.7 × 10−3) | 3.380 × 10−2 (4.0 × 10−4) | 3.956 × 10−2 (1.1 × 10−3) | 3.101 × 10−2 (1.7 × 10−4) | 4.198 × 10−2 (1.2 × 10−3) | 2.536 × 10−2 (8.6 × 10−5) |
| N20W20.002 | 1.377 × 10−1 (2.0 × 10−3) | 1.371 × 10−1 (1.2 × 10−3) | 1.119 × 10−1 (1.9 × 10−3) | 1.113 × 10−1 (3.1 × 10−3) | 1.177 × 10−1 (4.4 × 10−3) | 1.330 × 10−1 (2.9 × 10−3) |
| N20W20.003 | 4.593 × 10−2 (4.9 × 10−4) | 5.711 × 10−2 (6.0 × 10−4) | 4.321 × 10−2 (2.2 × 10−4) | 4.539 × 10−2 (3.8 × 10−4) | 8.386 × 10−2 (1.4 × 10−3) | 4.413 × 10−2 (4.3 × 10−4) |
| N20W20.004 | 1.105 × 10−1 (8.4 × 10−4) | 1.189 × 10−1 (3.3 × 10−3) | 8.916 × 10−2 (1.1 × 10−3) | 9.929 × 10−2 (1.3 × 10−3) | 1.202 × 10−1 (1.4 × 10−3) | 7.434 × 10−2 (9.1 × 10−4) |
| N20W20.005 | 4.510 × 10−2 (7.9 × 10−4) | 8.359 × 10−2 (3.2 × 10−3) | 2.071 × 10−2 (3.5 × 10−4) | 3.885 × 10−2 (1.3 × 10−3) | 5.782 × 10−2 (1.6 × 10−3) | 1.441 × 10−2 (1.4 × 10−4) |
| N40W20.001 | 2.603 × 10−1 (2.9 × 10−2) | 4.227 × 10−1 (1.3 × 10−2) | 3.099 × 10−1 (1.2 × 10−2) | 3.066 × 10−1 (2.5 × 10−2) | 3.930 × 10−1 (1.3 × 10−2) | 2.801 × 10−1 (1.6 × 10−2) |
| N40W20.002 | 2.743 × 10−1 (6.8 × 10−3) | 4.043 × 10−1 (1.6 × 10−2) | 3.030 × 10−1 (1.7 × 10−2 | 2.827 × 10−1 (8.8 × 10−3) | 3.866 × 10−1 (2.5 × 10−2) | 2.113 × 10−1 (1.1 × 10−2) |
| N40W20.003 | 2.926 × 10−1 (1.7 × 10−2) | 3.112 × 10−1 (8.2 × 10−3) | 2.577 × 10−1 (1.0 × 10−2) | 2.364 × 10−1 (1.0 × 10−2) | 2.946 × 10−1 (1.6 × 10−2) | 1.981 × 10−1 (7.4 × 10−3) |
| N40W20.004 | 2.031 × 10−1 (1.5 × 10−2) | 3.335 × 10−1 (1.0 × 10−2) | 2.921 × 10−1 (1.1 × 10−2) | 2.442 × 10−1 (8.3 × 10−3) | 3.643 × 10−1 (6.3 × 10−3) | 2.161 × 10−1 (1.1 × 10−2) |
| N40W20.005 | 2.552 × 10−1 (1.2 × 10−2) | 2.975 × 10−1 (2.4 × 10−2) | 2.113 × 10−1 (9.4 × 10−3) | 2.713 × 10−1 (1.4 × 10−2) | 2.771 × 10−1 (2.0 × 10−2) | 1.719 × 10−1 (7.0 × 10−3) |
| N60W20.001 | 3.427 × 10−1 (2.0 × 10−2) | 3.849 × 10−1 (4.0 × 10−2) | 2.880 × 10−1 (1.4 × 10−2) | 3.081 × 10−1 (2.2 × 10−2) | 3.176 × 10−1 (1.6 × 10−2) | 2.057 × 10−1 (1.6 × 10−2) |
| N60W20.002 | 2.626 × 10−1 (1.7 × 10−2) | 3.545 × 10−1 (7.3 × 10−3) | 2.069 × 10−1 (8.5 × 10−3) | 2.571 × 10−1 (1.5 × 10−2) | 2.888 × 10−1 (8.2 × 10−3) | 1.758 × 10−1 (6.4 × 10−3) |
| N60W20.003 | 2.003 × 10−1 (1.4 × 10−2) | 2.876 × 10−1 (7.8 × 10−3) | 2.064 × 10−1 (4.4 × 10−3) | 2.666 × 10−1 (1.9 × 10−2) | 2.422 × 10−1 (1.8 × 10−2) | 1.404 × 10−1 (5.1 × 10−3) |
| N60W20.004 | 2.522 × 10−1 (7.4 × 10−3) | 3.398 × 10−1 (1.8 × 10−2) | 2.737 × 10−1 (5.6 × 10−3) | 2.541 × 10−1 (1.3 × 10−2) | 3.344 × 10−1 (3.6 × 10−2) | 2.061 × 10−1 (1.4 × 10−2) |
| N60W20.005 | 3.118 × 10−1 (3.8 × 10−2) | 3.575 × 10−1 (2.2 × 10−2) | 2.663 × 10−1 (7.8 × 10−3) | 3.013 × 10−1 (1.3 × 10−2) | 3.027 × 10−1 (1.7 × 10−2) | 2.234 × 10−1 (2.1 × 10−2) |
| N80W20.001 | 3.672 × 10−1 (2.3 × 10−2) | 4.095 × 10−1 (1.7 × 10−2) | 3.116 × 10−1 (1.4 × 10−2) | 3.566 × 10−1 (1.8 × 10−2) | 4.210 × 10−1 (1.5 × 10−2) | 2.936 × 10−1 (2.6 × 10−2) |
| N80W20.002 | 2.102 × 10−1 (3.4 × 10−3) | 1.994 × 10−1 (9.9 × 10−3) | 1.908 × 10−1 (5.8 × 10−3) | 1.742 × 10−1 (2.2 × 10−3) | 2.279 × 10−1 (1.0 × 10−2) | 1.642 × 10−1 (1.8 × 10−3) |
| N80W20.003 | 2.608 × 10−1 (6.4 × 10−3) | 2.551 × 10−1 (1.0 × 10−2) | 1.731 × 10−1 (1.2 × 10−2) | 2.528 × 10−1 (2.0 × 10−2) | 2.525 × 10−1 (1.4 × 10−2) | 1.211 × 10−1 (2.7 × 10−3) |
| N80W20.004 | 2.918 × 10−1 (1.8 × 10−2) | 4.441 × 10−1 (2.5 × 10−2) | 3.247 × 10−1 (3.1 × 10−2) | 2.743 × 10−1 (6.7 × 10−3) | 3.281 × 10−1 (2.6 × 10−2) | 1.906 × 10−1 (5.1 × 10−3) |
| N80W20.005 | 2.407 × 10−1 (4.1 × 10−3) | 2.932 × 10−1 (5.3 × 10−3) | 2.225 × 10−1 (6.2 × 10−3) | 1.915 × 10−1 (1.9 × 10−2) | 3.380 × 10−1 (1.5 × 10−2) | 1.925 × 10−1 (8.9 × 10−3) |
| N100W20.001 | 2.140 × 10−1 (9.5 × 10−3) | 3.197 × 10−1 (1.9 × 10−2) | 2.102 × 10−1 (5.5 × 10−3) | 3.046 × 10−1 (1.2 × 10−2) | 3.485 × 10−1 (1.4 × 10−2) | 1.232 × 10−1 (9.0 × 10−3) |
| N100W20.002 | 2.580 × 10−1 (8.5 × 10−3) | 2.883 × 10−1 (2.0 × 10−2) | 2.349 × 10−1 (8.8 × 10−3) | 3.057 × 10−1 (1.6 × 10−2) | 3.584 × 10−1 (1.5 × 10−2) | 2.095 × 10−1 (3.8 × 10−3) |
| N100W20.003 | 3.589 × 10−1 (1.6 × 10−2) | 4.371 × 10−1 (1.1 × 10−2) | 2.741 × 10−1 (1.7 × 10−2) | 3.342 × 10−1 (9.0 × 10−3) | 4.484 × 10−1 (1.2 × 10−2) | 2.541 × 10−1 (1.9 × 10−2) |
| N100W20.004 | 2.428 × 10−1 (1.1 × 10−2) | 2.602 × 10−1 (1.4 × 10−2) | 1.681 × 10−1 (4.9 × 10−3) | 2.023 × 10−1 (7.0 × 10−3) | 2.546 × 10−1 (1.7 × 10−2) | 1.299 × 10−1 (2.5 × 10−3) |
| N100W20.005 | 1.685 × 10−1 (3.4 × 10−3) | 2.713 × 10−1 (1.8 × 10−2) | 9.451 × 10−2 (1.2 × 10−3) | 2.164 × 10−1 (5.6 × 10−3) | 1.893 × 10−1 (1.7 × 10−2) | 1.134 × 10−1 (5.9 × 10−3) |
| the frequency of optimal performance | 2 | 0 | 2 | 2 | 0 | 19 |
| Case | NSGAII (PMX) | NSGAII (OX) | NSGAIII (PMX) | NSGAIII (OX) | BCMOA |
|---|---|---|---|---|---|
| N20W20.001 | 9.440 × 10−1 (3.4 × 10−4) | 9.553 × 10−1 (3.1 × 10−4) | 9.084 × 10−1 (2.9 × 10−3) | 9.311 × 10−1 (8.0 × 10−4) | 9.668 × 10−1 (3.4 × 10−4) |
| N20W20.002 | 7.873 × 10−1 (5.2 × 10−3) | 7.628 × 10−1 (6.9 × 10−3) | 6.307 × 10−1 (8.7 × 10−3) | 7.294 × 10−1 (9.5 × 10−3) | 8.688 × 10−1 (3.2 × 10−3) |
| N20W20.003 | 8.609 × 10−1 (2.5 × 10−3) | 8.707 × 10−1 (2.3 × 10−3) | 7.201 × 10−1 (5.2 × 10−3) | 8.080 × 10−1 (6.3 × 10−3) | 8.973 × 10−1 (2.9 × 10−3) |
| N20W20.004 | 7.589 × 10−1 (9.9 × 10−4) | 7.743 × 10−1 (1.5 × 10−3) | 6.320 × 10−1 (5.1 × 10−3) | 6.954 × 10−1 (5.6 × 10−3) | 7.766 × 10−1 (1.7 × 10−3) |
| N20W20.005 | 9.356 × 10−1 (9.1 × 10−4) | 9.659 × 10−1 (3.5 × 10−4) | 8.646 × 10−1 (5.7 × 10−3) | 8.872 × 10−1 (2.2 × 10−3) | 9.556 × 10−1 (3.3 × 10−4) |
| N40W20.001 | 6.373 × 10−1 (1.7 × 10−2) | 7.815 × 10−1 (1.1 × 10−2) | 2.572 × 10−1 (1.2 × 10−2) | 4.719 × 10−1 (1.2 × 10−2) | 7.515 × 10−1 (1.5 × 10−2) |
| N40W20.002 | 5.472 × 10−1 (1.3 × 10−2) | 7.402 × 10−1 (2.3 × 10−2) | 2.817 × 10−1 (1.7 × 10−2) | 3.851 × 10−1 (1.2 × 10−2) | 7.427 × 10−1 (1.6 × 10−2) |
| N40W20.003 | 6.289 × 10−1 (1.1 × 10−2) | 7.623 × 10−1 (1.6 × 10−2) | 4.432 × 10−1 (9.4 × 10−3) | 5.025 × 10−1 (1.2 × 10−2) | 7.856 × 10−1 (3.9 × 10−3) |
| N40W20.004 | 6.018 × 10−1 (1.4 × 10−2) | 6.791 × 10−1 (9.6 × 10−3) | 3.529 × 10−1 (1.3 × 10−2) | 3.980 × 10−1 (3.9 × 10−3) | 7.664 × 10−1 (1.5 × 10−2) |
| N40W20.005 | 5.054 × 10−1 (6. × 10−3) | 6.549 × 10−1 (9.9 × 10−3) | 2.360 × 10−1 (1.4 × 10−2) | 3.666 × 10−1 (1.4 × 10−2) | 7.566 × 10−1 (2.3 × 10−2) |
| N60W20.001 | 5.214 × 10−1 (7.0 × 10−3) | 5.466 × 10−1 (1.4 × 10−2) | 2.714 × 10−1 (8.3 × 10−3) | 3.080 × 10−1 (7.3 × 10−3) | 6.497 × 10−1 (3.3 × 10−2) |
| N60W20.002 | 5.075 × 10−1 (1.1 × 10−2) | 6.746 × 10−1 (1.3 × 10−2) | 2.739 × 10−1 (1.3 × 10−2) | 3.248 × 10−1 (8.9 × 10−3) | 7.261 × 10−1 (6.6 × 10−3) |
| N60W20.003 | 5.533 × 10−1 (2.2 × 10−2) | 6.000 × 10−1 (9.8 × 10−3) | 2.558 × 10−1 (5.8 × 10−3) | 4.239 × 10−1 (6.5 × 10−3) | 7.133 × 10−1 (1.7 × 10−2) |
| N60W20.004 | 6.183 × 10−1 (2.1 × 10−2) | 7.346 × 10−1 (1.7 × 10−2) | 3.685 × 10−1 (1.5 × 10−2) | 3.927 × 10−1 (9.1 × 10−3) | 7.653 × 10−1 (1.5 × 10−2) |
| N60W20.005 | 6.206 × 10−1 (2.9 × 10−2) | 6.530 × 10−1 (1.2 × 10−2) | 2.742 × 10−1 (1.7 × 10−2) | 3.571 × 10−1 (5.1 × 10−3) | 7.570 × 10−1 (1.8 × 10−2) |
| N80W20.001 | 4.672 × 10−1 (1.1 × 10−2) | 5.650 × 10−1 (4.8 × 10−3) | 2.903 × 10−1 (4.1 × 10−3) | 3.616 × 10−1 (3.9 × 10−3) | 7.342 × 10−1 (2.2 × 10−2) |
| N80W20.002 | 5.086 × 10−1 (1.1 × 10−2) | 6.829 × 10−1 (1.1 × 10−2) | 3.065 × 10−1 (1.5 × 10−2) | 3.695 × 10−1 (9.6 × 10−3) | 7.414 × 10−1 (1.5 × 10−2) |
| N80W20.003 | 4.402 × 10−1 (1.0 × 10−2) | 5.927 × 10−1 (1.1 × 10−2) | 2.588 × 10−1 (4.1 × 10−3) | 3.021 × 10−1 (5.0 × 10−3) | 6.960 × 10−1 (2.4 × 10−2) |
| N80W20.004 | 5.672 × 10−1 (1.4 × 10−2) | 7.011 × 10−1 (2.0 × 10−2) | 3.342 × 10−1 (1.4 × 10−2) | 4.479 × 10−1 (1.2 × 10−2) | 8.248 × 10−1 (9.6 × 10−3) |
| N80W20.005 | 4.554 × 10−1 (3.7 × 10−2) | 6.187 × 10−1 (9.2 × 10−3) | 2.573 × 10−1 (7.2 × 10−3) | 3.076 × 10−1 (1.2 × 10−2) | 6.973 × 10−1 (1.7 × 10−2) |
| N100W20.001 | 4.823 × 10−1 (1. × 10−2) | 5.929 × 10−1 (4.1 × 10−3) | 2.307 × 10−1 (1.0 × 10−2) | 3.426 × 10−1 (4.2 × 10−3) | 7.091 × 10−1 (2.2 × 10−2) |
| N100W20.002 | 4.754 × 10−1 (1.1 × 10−2) | 6.519 × 10−1 (5.9 × 10−3) | 2.811 × 10−1 (7.5 × 10−3) | 4.176 × 10−1 (9.8 × 10−3) | 7.002 × 10−1 (1.8 × 10−2) |
| N100W20.003 | 4.559 × 10−1 (1.7 × 10−2) | 6.042 × 10−1 (1.8 × 10−2) | 2.497 × 10−1 (8.5 × 10−3) | 3.335 × 10−1 (3.9 × 10−3) | 7.249 × 10−1 (2.1 × 10−2) |
| N100W20.004 | 5.153 × 10−1 (8.2 × 10−3) | 6.521 × 10−1 (2.0 × 10−2) | 3.162 × 10−1 (8.3 × 10−3) | 4.054 × 10−1 (2.3 × 10−3) | 7.654 × 10−1 (2.1 × 10−2) |
| N100W20.005 | 5.835 × 10−1 (1.3 × 10−2) | 7.953 × 10−1 (7.5 × 10−3) | 3.398 × 10−1 (9.1 × 10−3) | 4.469 × 10−1 (5.5 × 10−3) | 8.225 × 10−1 (7.6 × 10−3) |
| the frequency of optimal performance | 0 | 2 | 0 | 0 | 23 |
| Case | NSGAII (PMX) | NSGAII (OX) | NSGAIII (PMX) | NSGAIII (OX) | BCMOA |
|---|---|---|---|---|---|
| N20W20.001 | 4.338 × 10−2 (2.1 × 10−4) | 3.594 × 10−2 (1.1 × 10−4) | 1.122 × 10−1 (1.5 × 10−3) | 1.045 × 10−1 (1.5 × 10−3) | 2.658 × 10−2 (9.5 × 10−5) |
| N20W20.002 | 1.364 × 10−1 (2.6 × 10−3) | 1.661 × 10−1 (4.8 × 10−3) | 2.598 × 10−1 (4.5 × 10−3) | 1.817 × 10−1 (5.7 × 10−3) | 7.823 × 10−2 (1.6 × 10−3) |
| N20W20.003 | 9.275 × 10−2 (1.4 × 10−3) | 7.770 × 10−2 (1.2 × 10−3) | 1.721 × 10−1 (2.5 × 10−3) | 1.389 × 10−1 (4.3 × 10−3) | 6.004 × 10−2 (2.1 × 10−3) |
| N20W20.004 | 1.385 × 10−1 (5.1 × 10−4) | 1.204 × 10−1 (3.5 × 10−4) | 2.050 × 10−1 (1.6 × 10−3) | 1.808 × 10−1 (3.5 × 10−3) | 1.315 × 10−1 (6.5 × 10−4) |
| N20W20.005 | 5.753 × 10−2 (6.4 × 10−4) | 2.983 × 10−2 (7.4 × 10−4) | 1.080 × 10−1 (3.1 × 10−3) | 1.043 × 10−1 (1.4 × 10−3) | 3.713 × 10−1 (4.5 × 10−4) |
| N40W20.001 | 2.443 × 10−1 (9.3 × 10−3) | 1.511 × 10−1 (3.9 × 10−3) | 5.909 × 10−1 (2.5 × 10−2) | 3.620 × 10−1 (8.0 × 10−3) | 1.735 × 10−1 (5.7 × 10−3) |
| N40W20.002 | 3.577 × 10−1 (1.6 × 10−2) | 1.843 × 10−1 (1.6 × 10−2) | 6.467 × 10−1 (3.3 × 10−2) | 5.152 × 10−1 (1.7 × 10−2) | 1.795 × 10−1 (1.3 × 10−2) |
| N40W20.003 | 2.832 × 10−1 (8.1 × 10−3) | 2.008 × 10−1 (4.4 × 10−3) | 4.200 × 10−1 (7.9 × 10−3) | 3.707 × 10−1 (8.9 × 10−3) | 1.802 × 10−1 (2.0 × 10−3) |
| N40W20.004 | 3.577 × 10−1 (1.6 × 10−2) | 2.992 × 10−1 (9.3 × 10−3) | 6.133 × 10−1 (1.7 × 10−3) | 5.562 × 10−1 (6.4 × 10−3) | 2.148 × 10−1 (1.2 × 10−2) |
| N40W20.005 | 3.770 × 10−1 (7.2 × 10−3) | 2.397 × 10−1 (1.1 × 10−2) | 7.111 × 10−1 (2.7 × 10−2) | 5.243 × 10−1 (2.1 × 10−2) | 1.607 × 10−1 (1.4 × 10−2) |
| N60W20.001 | 3.394 × 10−1 (7.3 × 10−3) | 3.378 × 10−1 (1.1 × 10−2) | 6.173 × 10−1 (1.8 × 10−2) | 5.662 × 10−1 (9.7 × 10−3) | 2.462 × 10−1 (2.4 × 10−2) |
| N60W20.002 | 3.515 × 10−1 (7.6 × 10−3) | 2.154 × 10−1 (7.8 × 10−3) | 6.235 × 10−1 (2.1 × 10−2) | 5.483 × 10−1 (1.5 × 10−2) | 1.687 × 10−1 (7.4 × 10−3) |
| N60W20.003 | 4.168 × 10−1 (2.1 × 10−2) | 3.571 × 10−1 (1.1 × 10−2) | 7.332 × 10−1 (1.1 × 10−2) | 5.201 × 10−1 (1.0 × 10−2) | 2.576 × 10−1 (1.4 × 10−2) |
| N60W20.004 | 2.719 × 10−1 (1.9 × 10−2) | 1.819 × 10−1 (1.0 × 10−2) | 5.077 × 10−1 (2.5 × 10−2) | 4.749 × 10−1 (1.4 × 10−2) | 1.517 × 10−1 (1.1 × 10−2) |
| cN60W20.005 | 3.189 × 10−1 (2.1 × 10−2) | 2.921 × 10−1 (1.1 × 10−2) | 6.803 × 10−1 (3.6 × 10−2) | 5.656 × 10−1 (7.0 × 10−3) | 1.865 × 10−1 (1.2 × 10−2) |
| N80W20.001 | 4.288 × 10−1 (1.3 × 10−2) | 3.265 × 10−1 (4.9 × 10−3) | 6.130 × 10−1 (7.4 × 10−3) | 5.285 × 10−1 (5.7 × 10−3) | 1.845 × 10−1 (1.3 × 10−2) |
| N80W20.002 | 3.381 × 10−1 (1.1 × 10−2) | 2.066 × 10−1 (7.3 × 10−3) | 5.553 × 10−1 (1.8 × 10−2) | 4.802 × 10−1 (1.2 × 10−2) | 1.547 × 10−1 (6.0 × 10−3) |
| N80W20.003 | 4.722 × 10−1 (1.3 × 10−2) | 3.397 × 10−1 (1.1 × 10−2) | 6.842 × 10−1 (8.7 × 10−3) | 6.175 × 10−1 (9.7 × 10−3) | 2.342 × 10−1 (1.8 × 10−2) |
| N80W20.004 | 3.215 × 10−1 (1.1 × 10−2) | 2.068 × 10−1 (1.2 × 10−2) | 5.610 × 10−1 (1.8 × 10−2) | 4.280 × 10−1 (1.3 × 10−2) | 1.189 × 10−1 (3.5 × 10−3) |
| N80W20.005 | 4.064 × 10−1 (4.1 × 10−2) | 2.306 × 10−1 (7.3 × 10−3) | 6.204 × 10−1 (1.5 × 10−2) | 5.233 × 10−1 (1.7 × 10−2) | 1.790 × 10−1 (9.2 × 10−3) |
| N100W20.001 | 3.721 × 10−1 (1.2 × 10−2) | 2.708 × 10−1 (3.2 × 10−3) | 6.609 × 10−1 (2.1 × 10−2) | 5.078 × 10−1 (5.8 × 10−3) | 1.778 × 10−1 (1.0 × 10−2) |
| N100W20.002 | 3.836 × 10−1 (1.3 × 10−2) | 2.219 × 10−1 (4.5 × 10−3) | 5.871 × 10−1 (1.5 × 10−2) | 4.282 × 10−1 (8.4 × 10−3) | 1.899 × 10−1 (9.5 × 10−3) |
| N100W20.003 | 4.310 × 10−1 (1.7 × 10−2) | 2.908 × 10−1 (1.4 × 10−2) | 6.483 × 10−1 (1.5 × 10−2) | 5.339 × 10−1 (6.2 × 10−3) | 2.012 × 10−1 (1.0 × 10−2) |
| N100W20.004 | 3.915 × 10−1 (1.0 × 10−2) | 2.689 × 10−1 (1.4 × 10−2) | 5.953 × 10−1 (1.4 × 10−2) | 4.873 × 10−1 (2.2 × 10−3) | 1.595 × 10−1 (1.1 × 10−2) |
| N100W20.005 | 3.347 × 10−1 (1.2 × 10−2) | 1.461 × 10−1 (4.5 × 10−3) | 5.670 × 10−1 (1.3 × 10−2) | 4.458 × 10−1 (5.4 × 10−3) | 1.413 × 10−1 (4.7 × 10−3) |
| the frequency of optimal performance | 0 | 3 | 0 | 0 | 22 |
| Case | NSGAII (PMX) | NSGAII (OX) | NSGAIII (PMX) | NSGAIII (OX) |
|---|---|---|---|---|
| N20W20.001 | 5.454 × 10−1 | 6.078 × 10−1 | 6.667 × 10−1 | 5.454 × 10−1 |
| N20W20.002 | 8.696 × 10−1 | 1.538 × 10−1 | 7.500 × 10−1 | 9.091 × 10−2 |
| N20W20.003 | 8.461 × 10−1 | 6.250 × 10−1 | 1 | 6.923 × 10−1 |
| N20W20.004 | 2.105 × 10−1 | 0 | 7.857 × 10−1 | 2.000 × 10−1 |
| N20W20.005 | 4.615 × 10−1 | 3.030 × 10−2 | 3.000 × 10−1 | 1 |
| N40W20.001 | 1 | 5.000 × 10−1 | 1 | 1 |
| N40W20.002 | 1 | 3.334 × 10−1 | 1 | 1 |
| N40W20.003 | 1 | 0 | 1 | 1 |
| N40W20.004 | 1 | 1 | 1 | 1 |
| N40W20.005 | 1 | 1 | 1 | 1 |
| N60W20.001 | 1 | 1 | 1 | 1 |
| N60W20.002 | 1 | 8.334 × 10−1 | 1 | 1 |
| N60W20.003 | 1 | 1 | 1 | 1 |
| N60W20.004 | 1 | 0 | 1 | 1 |
| N60W20.005 | 1 | 1 | 1 | 1 |
| N80W20.001 | 1 | 1 | 1 | 1 |
| N80W20.002 | 1 | 1 | 1 | 1 |
| N80W20.003 | 1 | 1 | 1 | 1 |
| N80W20.004 | 1 | 5.000 × 10−1 | 1 | 1 |
| N80W20.005 | 1 | 1 | 1 | 1 |
| N100W20.001 | 1 | 1 | 1 | 1 |
| N100W20.002 | 1 | 1 | 1 | 1 |
| N100W20.003 | 1 | 1 | 1 | 1 |
| N100W20.004 | 1 | 1 | 1 | 1 |
| N100W20.005 | 1 | 8.000 × 10−1 | 1 | 1 |
| Case | NSGAII (PMX) | NSGAII (OX) | NSGAIII (PMX) | NSGAIII (OX) | BCMOA |
|---|---|---|---|---|---|
| N20W20.001 | 16.6810 | 12.8953 | 15.2789 | 14.2672 | 7.9954 |
| N20W20.002 | 16.5402 | 13.3836 | 16.0526 | 15.6590 | 9.0980 |
| N20W20.003 | 16.9227 | 13.2171 | 15.7973 | 15.4400 | 8.5098 |
| N20W20.004 | 16.8037 | 13.8636 | 16.4655 | 16.0727 | 9.1418 |
| N20W20.005 | 17.6892 | 13.7185 | 16.0927 | 16.5480 | 9.0961 |
| N40W20.001 | 16.5317 | 15.2617 | 17.4575 | 16.5652 | 9.1686 |
| N40W20.002 | 17.2499 | 14.7497 | 17.3017 | 16.1700 | 9.0139 |
| N40W20.003 | 16.3978 | 14.2238 | 17.0425 | 16.2003 | 9.6035 |
| N40W20.004 | 17.1974 | 14.1613 | 17.6413 | 16.7012 | 9.2558 |
| N40W20.005 | 17.6971 | 14.1751 | 18.0147 | 16.9999 | 9.4828 |
| N60W20.001 | 15.0994 | 13.3947 | 17.2663 | 15.5641 | 9.2816 |
| N60W20.002 | 16.6195 | 13.9883 | 17.5012 | 15.6319 | 9.5612 |
| N60W20.003 | 16.5764 | 13.6365 | 17.1949 | 15.8358 | 9.5246 |
| N60W20.004 | 16.8652 | 13.7312 | 17.4184 | 16.0071 | 9.5799 |
| N60W20.005 | 17.2362 | 14.1337 | 17.3412 | 15.9037 | 9.6372 |
| N80W20.001 | 17.7271 | 13.3909 | 17.9721 | 15.7366 | 9.7275 |
| N80W20.002 | 17.682 | 13.323 | 17.7185 | 15.7811 | 9.6546 |
| N80W20.003 | 17.7045 | 13.4978 | 17.6714 | 15.3711 | 9.5493 |
| N80W20.004 | 17.5148 | 13.6514 | 17.7807 | 15.6800 | 9.7969 |
| N80W20.005 | 17.6093 | 13.5405 | 17.4540 | 15.5288 | 9.5819 |
| N100W20.001 | 17.8642 | 13.2311 | 17.7411 | 15.3952 | 9.8466 |
| N100W20.002 | 18.6974 | 13.0113 | 17.9586 | 15.2789 | 9.6628 |
| N100W20.003 | 18.3657 | 12.9338 | 17.9038 | 15.3798 | 9.9802 |
| N100W20.004 | 19.2612 | 13.9232 | 18.6338 | 15.8405 | 10.2744 |
| N100W20.005 | 19.6435 | 13.8379 | 18.6087 | 15.8183 | 10.0879 |
Disclaimer/Publisher’s Note: The statements, opinions and data contained in all publications are solely those of the individual author(s) and contributor(s) and not of MDPI and/or the editor(s). MDPI and/or the editor(s) disclaim responsibility for any injury to people or property resulting from any ideas, methods, instructions or products referred to in the content. |
© 2025 by the authors. Licensee MDPI, Basel, Switzerland. This article is an open access article distributed under the terms and conditions of the Creative Commons Attribution (CC BY) license (https://creativecommons.org/licenses/by/4.0/).
Share and Cite
Gu, J.; Liu, B.; Zhao, Z. A Bi-Population Co-Evolutionary Multi-Objective Optimization Algorithm for Production Scheduling Problems in a Metal Heat Treatment Process with Time Window Constraints. Mathematics 2025, 13, 2696. https://doi.org/10.3390/math13162696
Gu J, Liu B, Zhao Z. A Bi-Population Co-Evolutionary Multi-Objective Optimization Algorithm for Production Scheduling Problems in a Metal Heat Treatment Process with Time Window Constraints. Mathematics. 2025; 13(16):2696. https://doi.org/10.3390/math13162696
Chicago/Turabian StyleGu, Jiahui, Boheng Liu, and Ziyan Zhao. 2025. "A Bi-Population Co-Evolutionary Multi-Objective Optimization Algorithm for Production Scheduling Problems in a Metal Heat Treatment Process with Time Window Constraints" Mathematics 13, no. 16: 2696. https://doi.org/10.3390/math13162696
APA StyleGu, J., Liu, B., & Zhao, Z. (2025). A Bi-Population Co-Evolutionary Multi-Objective Optimization Algorithm for Production Scheduling Problems in a Metal Heat Treatment Process with Time Window Constraints. Mathematics, 13(16), 2696. https://doi.org/10.3390/math13162696

