Sign in to use this feature.

Years

Between: -

Subjects

remove_circle_outline
remove_circle_outline
remove_circle_outline
remove_circle_outline
remove_circle_outline
remove_circle_outline
remove_circle_outline
remove_circle_outline
remove_circle_outline

Journals

remove_circle_outline
remove_circle_outline
remove_circle_outline
remove_circle_outline
remove_circle_outline
remove_circle_outline
remove_circle_outline
remove_circle_outline

Article Types

Countries / Regions

remove_circle_outline
remove_circle_outline
remove_circle_outline
remove_circle_outline
remove_circle_outline
remove_circle_outline
remove_circle_outline
remove_circle_outline
remove_circle_outline

Search Results (1,593)

Search Parameters:
Keywords = drought type

Order results
Result details
Results per page
Select all
Export citation of selected articles as:
20 pages, 3646 KB  
Article
Heterologous Expression of ZmAHL10 Gene Enhances Low Nitrogen Tolerance in Transgenic Arabidopsis
by Junfei Liu, Yan Li, Guanqiang Zuo, Jinchong Li, Hao Shi and Shiwen Wang
Plants 2026, 15(7), 1062; https://doi.org/10.3390/plants15071062 - 31 Mar 2026
Abstract
Nitrogen is an essential element for plant growth, and low nitrogen stress significantly restricts crop yield. Therefore, cultivating crop varieties that are tolerant to low nitrogen is crucial for agricultural production. The AT-hook motif nuclear localization protein (AHL) family is vital [...] Read more.
Nitrogen is an essential element for plant growth, and low nitrogen stress significantly restricts crop yield. Therefore, cultivating crop varieties that are tolerant to low nitrogen is crucial for agricultural production. The AT-hook motif nuclear localization protein (AHL) family is vital for plant stress resistance. To investigate the potential regulatory mechanisms of the AHL family in maize under low nitrogen stress, 35 ZmAHL genes were identified from the maize genome using bioinformatics methods. The results indicated that these genes encode proteins with lengths ranging from 203 to 573 amino acids, with relative molecular weights between 20.68 and 59.68 kDa, and they are unevenly distributed across 10 chromosomes. Most proteins encoded by these genes are alkaline hydrophilic proteins, primarily localized in the nucleus. Family expansion occurred through tandem and fragment repeats, which exhibited evolutionary conservation with rice homologous genes. Transcriptome analysis revealed that the majority of ZmAHL genes in drought-tolerant maize inbred lines were significantly up-regulated under drought and low nitrogen stress, with the ZmAHL10 gene displaying the most pronounced response to low nitrogen conditions. Experiments involving transgenic Arabidopsis thaliana further confirmed that the growth status, nitrogen uptake, and photosynthetic pigment content of ZmAHL10 overexpression strains under low nitrogen conditions were superior to those of the wild type, while the mutant exhibited significant growth inhibition. Overall, this study delineated the fundamental characteristics of the maize ZmAHL gene family and established that ZmAHL10 enhances low nitrogen tolerance in plants by improving nitrogen absorption capacity and maintaining the stability of the photosynthetic system. This research provides candidate genes and a theoretical foundation for the molecular breeding of maize with enhanced low nitrogen tolerance. Full article
(This article belongs to the Section Plant Response to Abiotic Stress and Climate Change)
Show Figures

Figure 1

17 pages, 8004 KB  
Article
Cloning and Functional Analysis of the SiMAPKKK17 Gene in Foxtail Millet (Setaria italica)
by Xinwei Xue, Ankang Mu, Fan Yang, Jialin Zhang, Shi Zhang, Dan Liu, Lei He, Liyan Zhang, Yushan Zhao, Yongping Zhang and Xianrui Wang
Plants 2026, 15(7), 1055; https://doi.org/10.3390/plants15071055 - 30 Mar 2026
Abstract
Mitogen-activated protein kinase kinase kinases (MAPKKKs) play important roles in plant responses to abiotic stresses; however, the function of SiMAPKKK17 in mediating drought tolerance in foxtail millet remains unclear. In this study, the expression pattern, subcellular localization, and biological function of SiMAPKKK17 were [...] Read more.
Mitogen-activated protein kinase kinase kinases (MAPKKKs) play important roles in plant responses to abiotic stresses; however, the function of SiMAPKKK17 in mediating drought tolerance in foxtail millet remains unclear. In this study, the expression pattern, subcellular localization, and biological function of SiMAPKKK17 were investigated to clarify its role in the drought stress response. Tissue expression analysis showed that SiMAPKKK17 was expressed across developmental stages and in multiple organs, with the highest transcript level observed at the booting stage and comparatively higher expression in vegetative tissues, including roots, stems, and leaves. Subcellular localization analysis demonstrated that SiMAPKKK17 was localized to both the plasma membrane and the nucleus, suggesting potential involvement in membrane-associated signal transduction and nuclear regulatory processes. To evaluate its function, foxtail millet lines overexpressing SiMAPKKK17 were generated and subjected to drought stress. Compared with wild-type plants, the overexpression lines exhibited enhanced drought tolerance, as indicated by greener and more upright upper leaves, higher aboveground fresh weight, greater plant height, and larger leaf area under drought conditions. Transcriptome analysis of OE4 and WT plants under drought stress identified 3919 upregulated genes and 2965 downregulated genes in OE4 compared with WT. These differentially expressed genes were mainly enriched in chloroplast-related cellular components, as well as biological processes and metabolic pathways related to cellular amide metabolism, ion transport, carbon metabolism, photosynthesis, carbon fixation, purine metabolism, and amino acid biosynthesis. Taken together, these results indicate that SiMAPKKK17 acts as a positive regulator of drought tolerance in foxtail millet, potentially through modulation of photosynthesis- and metabolism-related pathways. This study provides evidence for the molecular mechanisms underlying drought tolerance in foxtail millet and identifies SiMAPKKK17 as a promising candidate gene for the development of drought-resistant cultivars. Full article
(This article belongs to the Section Plant Genetics, Genomics and Biotechnology)
Show Figures

Figure 1

34 pages, 1808 KB  
Review
Distinguished Features of Adaptive Strategies of Halophytes and Glycophytes with Different Types of Photosynthesis in Response to Climatic Stressors
by Zulfira Rakhmankulova, Kristina Toderich, Kinya Akashi and Elena Shuyskaya
Plants 2026, 15(7), 1014; https://doi.org/10.3390/plants15071014 - 26 Mar 2026
Viewed by 366
Abstract
Extreme weather events such as higher temperatures, droughts, and soil salinization are projected to increase as atmospheric CO2 concentrations rise and climate change progresses. These factors have a negative impact on global food security, the water supply, and ecosystem productivity. The focus [...] Read more.
Extreme weather events such as higher temperatures, droughts, and soil salinization are projected to increase as atmospheric CO2 concentrations rise and climate change progresses. These factors have a negative impact on global food security, the water supply, and ecosystem productivity. The focus of this review is on modern concepts, comparative studies, and our data on the mechanisms of adaptation of halophytes and glycophytes with different types of photosynthetic metabolism (C3, C4) to the individual and combined effects of climatic factors. The analysis revealed that C3 and C4 species and C4-NAD-ME and C4-NADP-ME species differ in terms of stability and photosynthetic plasticity. Under drought conditions, both individually and in combination with other factors, C4 halophytes demonstrate the advantages of efficient photosynthesis and salt tolerance. Halophytes with C4-NADP-ME are characterized by uniquely high levels of plasticity and variability in photosynthetic metabolism. This is reflected in their ability to mitigate the negative effects of elevated temperatures and drought through the use of elevated CO2 (eCO2). The mitigating effect of eCO2 on photosynthesis at elevated temperatures was not detected in halophytes, regardless of photosynthesis type. Halophytes possess an augmented capacity for heat tolerance. Integrating fundamental scientific knowledge with urgent practical needs will enable us to predict changes in ecosystems and create new, sustainable agricultural systems. Full article
Show Figures

Figure 1

23 pages, 5672 KB  
Article
Validation of SMAP Surface Soil Moisture Using In Situ Measurements in Diverse Agroecosystems Across Texas, US
by Sanjita Gurau, Gebrekidan W. Tefera and Ram L. Ray
Remote Sens. 2026, 18(7), 994; https://doi.org/10.3390/rs18070994 - 25 Mar 2026
Viewed by 290
Abstract
Accurate soil moisture assessment is essential for effective agricultural management in the southern US, where water availability has a significant impact on crop productivity. This study evaluates the Soil Moisture Active Passive (SMAP) Level-4 daily soil moisture product using in situ measurements from [...] Read more.
Accurate soil moisture assessment is essential for effective agricultural management in the southern US, where water availability has a significant impact on crop productivity. This study evaluates the Soil Moisture Active Passive (SMAP) Level-4 daily soil moisture product using in situ measurements from Natural Resources Conservation Service (NRCS) Soil Climate Analysis Network (SCAN) stations and the US. Climate Reference Network (USCRN) across diverse agroecosystems in Texas from 2016 to 2024. SMAP’s performance was examined across ten climate zones and six major land cover types, including urban regions, pastureland, grassland, rangeland, shrubland, and deciduous forests. Statistical metrics, including the coefficient of determination (R2), Root Mean Square Error (RMSE), Bias, and unbiased RMSE (ubRMSE) were used to evaluate the agreement between SMAP-derived and in situ soil moisture measurements. Results show that SMAP effectively captures seasonal soil moisture dynamics but exhibits spatially variable accuracy. The highest agreement was observed at Panther Junction (R2 = 0.57, RMSE = 2.29%), followed by Austin (R2 = 0.57, RMSE = 9.95%). While a weaker coefficient of determination was observed at PVAMU (R2 = 0.28, RMSE = 11.28%) and Kingsville (R2 = 0.11, RMSE = 7.33%), likely due to heterogeneity in land cover, and urbanized landscapes in these stations. Applying the quantile mapping bias correction methods significantly reduced RMSE and improved the accuracy of SMAP soil moisture data at some in situ measurement stations. The results highlight the importance of station-specific calibration and the integration of satellite and ground-based measurements to improve soil moisture monitoring for agriculture and drought management in Texas and similar regions. Full article
(This article belongs to the Special Issue Remote Sensing for Hydrological Management)
Show Figures

Figure 1

20 pages, 7805 KB  
Article
Heterologous Expression of Potato StCML19 Enhances Drought Tolerance in Transgenic Arabidopsis
by Jia Wei, Xinglong Su, Junmei Cui, Xianglin Sun, Jinjuan Ma, Zhenzhen Bi, Yuhui Liu, Zhen Liu, Yongwei Zhao, Yajie Li, Feng Zhao, Jiangping Bai, Panfeng Yao and Chao Sun
Agronomy 2026, 16(6), 674; https://doi.org/10.3390/agronomy16060674 - 23 Mar 2026
Viewed by 270
Abstract
Calmodulin-like proteins (CMLs) serve as core components in plant calcium signal transduction pathways, and they extensively modulate plant growth, development, and adaptive responses to various abiotic stresses. In this study, we cloned the StCML19 gene from potato and generated stable transgenic Arabidopsis thaliana [...] Read more.
Calmodulin-like proteins (CMLs) serve as core components in plant calcium signal transduction pathways, and they extensively modulate plant growth, development, and adaptive responses to various abiotic stresses. In this study, we cloned the StCML19 gene from potato and generated stable transgenic Arabidopsis thaliana lines constitutively expressing this gene to investigate its functional role under drought stress. Transcriptome analysis revealed that StCML19 was up-regulated under drought conditions. Phenotypic assays showed that overexpressing StCML19 notably increased the seed germination rate and root length of transgenic Arabidopsis under mannitol-induced osmotic stress, and greatly improved the plant survival rate under severe soil drought stress. Physiological analysis showed that when put under drought stress, transgenic plants had higher proline content, better SOD, CAT, and POD activities, and significantly less malondialdehyde (MDA) accumulation than wild-type plants. In addition, overexpression of StCML19 led to greater plant sensitivity to exogenous ABA, with inhibited root growth and delayed seed germination as indicators. Conclusively, this study is the first to make sense of the biological function of potato StCML19 in the drought stress response and views StCML19 as a promising candidate gene for the genetic improvement of drought-tolerant potato varieties. Full article
Show Figures

Figure 1

16 pages, 3006 KB  
Article
Effects of Simulated Precipitation Treatment on Denitrifying Microbial Communities in the Wayan Mountains
by Shijia Zhou, Kelong Chen, Ni Zhang, Zhiyun Zhou and Siyu Wang
Biology 2026, 15(6), 512; https://doi.org/10.3390/biology15060512 - 23 Mar 2026
Viewed by 216
Abstract
The Qinghai–Tibet Plateau is undergoing rapid warming and humidification, with altered precipitation regimes increasingly affecting soil nitrogen cycling and N2O emissions. Denitrification—a key nitrogen transformation pathway—is particularly sensitive to these hydrological changes. Here, we investigated the response of nirK-type denitrifying [...] Read more.
The Qinghai–Tibet Plateau is undergoing rapid warming and humidification, with altered precipitation regimes increasingly affecting soil nitrogen cycling and N2O emissions. Denitrification—a key nitrogen transformation pathway—is particularly sensitive to these hydrological changes. Here, we investigated the response of nirK-type denitrifying microbial communities to altered precipitation in an alpine wetland on the northern shore of Qinghai Lake. Using a long-term precipitation manipulation platform with five gradients (ambient, ±25%, and ±50%), we integrated high-throughput sequencing with bioinformatics to systematically assess community shifts. Short-term precipitation treatments did not significantly alter alpha diversity, but markedly restructured community composition. Extreme wetting (+50%) increased within-group heterogeneity. At the phylum level, Proteobacteria remained dominant across all treatments, whereas extreme drought (−50%) suppressed Planctomycetes. At the genus level, Ochrobactrum was enriched under reduced precipitation, while Rhodopseudomonas increased under increased precipitation. Functional predictions indicated that reduced precipitation enhanced nitrogen fixation potential, whereas increased precipitation favored nitrate respiration. Soil pH and carbon fractions were the key environmental filters driving community variation. Ecological process analysis revealed that community assembly was entirely governed by deterministic processes, specifically variable selection. Together, these findings elucidate how precipitation shifts reconfigure the structure and functional potential of denitrifying microbial communities in alpine wetlands, primarily via changes in soil pH and moisture under variable selection. This work provides critical insights into microbial regulation of the nitrogen cycle on the Tibetan Plateau under ongoing climate change. Full article
(This article belongs to the Section Microbiology)
Show Figures

Figure 1

32 pages, 7640 KB  
Article
Phenotypic and Agronomic Evaluation of a Winter Barley Genotype Panel for Breeding Programs
by Liliana Vasilescu, Eugen-Iulian Petcu, Vasile Silviu Vasilescu, Alexandrina Sîrbu, Leon Muntean and Andreea D. Ona
Agronomy 2026, 16(6), 667; https://doi.org/10.3390/agronomy16060667 - 21 Mar 2026
Viewed by 273
Abstract
Barley remains the fourth most cultivated cereal crop worldwide and is valued for its versatility in malting and brewing, animal feed, human nutrition, and dietary supplements. The identification of genotypes suitable for breeding or specific end-use applications requires multi-environment testing to evaluate agronomic [...] Read more.
Barley remains the fourth most cultivated cereal crop worldwide and is valued for its versatility in malting and brewing, animal feed, human nutrition, and dietary supplements. The identification of genotypes suitable for breeding or specific end-use applications requires multi-environment testing to evaluate agronomic performance, grain quality, and trait stability. In this study, a panel of 50 winter barley genotypes (two-row and six-row) originating from diverse genetic backgrounds was evaluated over three growing seasons (2021–2023) under the environmental conditions of southeastern Romania. Seven traits were analyzed, including three phenological traits (heading time, flowering time and plant height), grain yield, and three quality parameters (thousand-grain weight, protein content, and starch content). Environmental conditions had a strong influence on phenological development and grain yield, whereas grain quality traits showed relatively greater stability, indicating a stronger genetic control. Multivariate analyses (Principal Component Analysis (PCA) and Genotype plus Genotype-by-Environment interaction biplot (GGE biplots)) revealed clear relationships among traits and highlighted contrasting adaptive strategies between the two barley types. In two-row barley, genotypes such as Idra and Sandra combined favorable yield performance with stable grain quality traits and therefore represent promising candidates for breeding programs and large-scale cultivation. In six-row barley, SU-Ellen and LG Zebra showed high productivity and strong starch accumulation, making them valuable genetic resources for yield-oriented breeding, although further improvement in nitrogen use efficiency may be beneficial. The 2022–2023 growing season represented the most restrictive environment, emphasizing the importance of stability under stress conditions. Genotypes located close to the Average Environment Coordination axis (AEC axis) during that season, such as Ametist (six-row) and Lardeya (two-row), may represent promising material for breeding programs targeting drought resilience. Overall, the results expand the phenotypic characterization of winter barley germplasm and identify valuable genetic resources that can support pre-breeding efforts and the development of climate-resilient barley cultivars. Full article
Show Figures

Figure 1

17 pages, 3481 KB  
Article
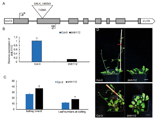
Functional Characterization of Chrysanthemum Transcription Factor CmbHLH112 in Flowering and Drought Response
by Yaoyao Huang, Mingcai Yang, Junheng Lv, Kai Zhao, Jinfen Wen, Yan Zhao and Minghua Deng
Horticulturae 2026, 12(3), 383; https://doi.org/10.3390/horticulturae12030383 - 20 Mar 2026
Viewed by 219
Abstract
(1) Background: The bHLH (basic helix-loop-helix) transcription factor family is one of the most abundant in plants and is involved in plant growth, development, and abiotic stress responses. Notably, the functions of most bHLH family members remain poorly characterized. (2) Results: CmbHLH112, a [...] Read more.
(1) Background: The bHLH (basic helix-loop-helix) transcription factor family is one of the most abundant in plants and is involved in plant growth, development, and abiotic stress responses. Notably, the functions of most bHLH family members remain poorly characterized. (2) Results: CmbHLH112, a nuclear-localized bHLH transcription factor from chrysanthemum, exhibits transcriptional activation activity. Overexpression of CmbHLH112 in Arabidopsis significantly promotes flowering and enhances drought resistance. qRT-PCR analysis revealed that CmbHLH112 regulates flowering time by affecting the expression of key flowering genes, including FT, SOC1, LFY, and FLC. Under drought stress, CmbHLH112 overexpression plants showed reduced ROS accumulation compared with wild-type plants, accompanied by elevated activities of key antioxidant enzymes and increased proline content. Moreover, transgenic plants exhibited lower MDA concentrations and reduced water loss rates under drought conditions, further indicating enhanced stress resilience. Overexpression of CmbHLH112 also upregulates ABA levels under drought stress, while simultaneously promoting the expression of genes involved in ABA biosynthesis and ABA signaling pathways. (3) Conclusions: Our results demonstrate that heterologous overexpression of CmbHLH112 in Arabidopsis enhances drought tolerance and promotes flowering. Thus, CmbHLH112 is proposed to play a dual role in modulating flowering time and drought tolerance, at least partly by regulating ABA biosynthesis. Full article
Show Figures

Figure 1

25 pages, 10673 KB  
Article
Application of UAV Devices to Assess Post-Drought Canopy Vigor in Two Pine Forests Showing Die-Off
by Elisa Tamudo, Jesús Revuelto, Antonio Gazol and Jesús Julio Camarero
Remote Sens. 2026, 18(6), 916; https://doi.org/10.3390/rs18060916 - 17 Mar 2026
Viewed by 257
Abstract
Rising temperatures and droughts are triggering forest die-off in climate warming hotspots such as the Mediterranean Basin. UAVs equipped with LiDAR and multispectral sensors offer a powerful tool for surveys of tree vigor at landscape level. We used UAV-acquired LiDAR data and multispectral [...] Read more.
Rising temperatures and droughts are triggering forest die-off in climate warming hotspots such as the Mediterranean Basin. UAVs equipped with LiDAR and multispectral sensors offer a powerful tool for surveys of tree vigor at landscape level. We used UAV-acquired LiDAR data and multispectral camera imagery to segment individual tree crowns, classify species, and assess the health status in two drought-affected forests in northeastern Spain: a mixed Pinus pinasterQuercus ilex forest and a Pinus halepensis forest. Individual trees were segmented and classified using object-based image analysis with the Random Forest algorithm incorporating spectral, structural, and topographic variables. Greenness indices (NDVI and EVI) were analyzed in relation to crown height, topography (slope and elevation) and solar radiation, and their interactions. Analyses showed satisfactory crown segmentation (F-Score = 0.85–0.86) and species classification (Overall accuracy = 0.86–0.99), though distinguishing spectrally similar classes remained challenging. Taller P. pinaster trees exhibited higher NDVI, while taller P. halepensis displayed higher NDVI values in dense neighborhoods and on gentle slopes. These findings highlight the potential of high-resolution UAV-based remote sensing for effective near-real-time detection and attribution of forest die-off. Future research should aim to improve algorithm accuracy and better integrate field-based validation across different forest types. Full article
(This article belongs to the Special Issue Vegetation Mapping through Multiscale Remote Sensing)
Show Figures

Figure 1

30 pages, 3618 KB  
Review
The Structure, Classification, Functional Diversity and Regulatory Mechanism of Plant C2H2 Transcription Factors
by Junbai Ma, Xinyi Zhang, Shan Jiang, Shuoyao Fei, Lingyang Kong, Meitong Pan, Wei Ma and Weichao Ren
Biology 2026, 15(6), 471; https://doi.org/10.3390/biology15060471 - 14 Mar 2026
Viewed by 335
Abstract
Cys2/His2-type zinc finger transcription factors (C2H2 TFs) constitute one of the largest and most functionally diverse transcription factor families in plants, playing core regulatory roles in multiple aspects of plant growth, development, and stress adaptation. Based on literature data from databases including PubMed [...] Read more.
Cys2/His2-type zinc finger transcription factors (C2H2 TFs) constitute one of the largest and most functionally diverse transcription factor families in plants, playing core regulatory roles in multiple aspects of plant growth, development, and stress adaptation. Based on literature data from databases including PubMed (1995–April 2026) and integrated with bioinformatics analyses, this review provides a comprehensive overview of this family. We first summarize the structural characteristics and classification systems of C2H2 TFs, and elucidate their evolutionary dynamics from lower plants to angiosperms. Regarding their impact on plant organ development, beyond key biological processes, this review details the molecular mechanisms of C2H2 TFs in floral organ morphogenesis (e.g., petal, sepal, stamen, and ovule development), pollen fertility maintenance, and flowering time regulation. Concurrently, we systematically analyze their functional pathways in responses to abiotic stresses (drought, high salinity, low temperature, aluminum toxicity, etc.) and biotic stresses (pathogens, pests), clarifying the molecular networks through which they coordinate reactive oxygen species (ROS) homeostasis, stomatal movement, and osmotic regulation by modulating hormone signaling pathways such as ABA, SA, and JA. Furthermore, this review discusses major limitations of current research, including knowledge gaps concerning functional redundancy, pseudogenization phenomena, and cell type-specific regulation. We also provide perspectives on future research directions leveraging cutting-edge technologies such as CRISPR gene editing, single-cell sequencing, and multi-omics integration, as well as their application prospects in crop stress resistance breeding and quality improvement. This review provides ideas for in-depth research on the regulatory network and related functions of C2H2 TFs, and offers reference value for improving plant traits, enhancing plant resistance, and increasing the production of plant secondary metabolites. Full article
(This article belongs to the Special Issue Genetic and Epigenetic Regulation of Gene Expression)
Show Figures

Graphical abstract

19 pages, 298 KB  
Article
The Effect of Maturity Period on Grain Yield, Biomass Production, and Harvest Index in Sorghum
by Byamungu Lincoln Zabuloni, Hussein Shimelis and Seltene Abady Tesfamariam
Agronomy 2026, 16(6), 610; https://doi.org/10.3390/agronomy16060610 - 12 Mar 2026
Viewed by 285
Abstract
Sorghum is a climate-resilient crop; however, recurrent drought and shorter rainy seasons limit its productivity. Sorghum grain yield (GY), biomass production (AGB), and harvest index (HI) are influenced by the genetic composition and plasticity of the maturity period. Limited studies have examined the [...] Read more.
Sorghum is a climate-resilient crop; however, recurrent drought and shorter rainy seasons limit its productivity. Sorghum grain yield (GY), biomass production (AGB), and harvest index (HI) are influenced by the genetic composition and plasticity of the maturity period. Limited studies have examined the effect of the maturity period on these traits. This study evaluated 106 diverse sorghum genotypes to determine the effect of maturity period on these traits to identify contrasting genotypes for breeding and production. Field trials were conducted during the 2023/24 and 2024/25 seasons using a 10 × 11 alpha lattice design. During season I, late-maturing genotypes produced GY and AGB values 28.8% and 51.2% higher than early-maturing genotypes and 34.9% and 54.4% higher than medium-maturing genotypes, respectively, but recorded 19.24% and 12.28% lower HIs than the early- and medium-maturing genotypes, respectively. In season II, late-maturing genotypes had a 10.43% and 34.49% lower GY and HI, respectively, yet a 92.69% higher AGB than early-maturing genotypes. Compared with medium-maturing types, late-maturing genotypes had a 2.32% and 24.1% lower GY and HI, respectively, but a 52.96% higher AGB. The findings demonstrated that the effect of maturity period on sorghum GY, AGB, and HI is strongly influenced by the genetic potential for crop maturation and environmental conditions. Genotypes AS232, AS603, and AS580 combined early maturity and higher GY, AGB, and HI values, making them promising candidates for cultivation and breeding in drought-prone agroecologies. Full article
(This article belongs to the Section Farming Sustainability)
20 pages, 35978 KB  
Article
Genome-Wide Analysis of the MADS-Box Gene Family and Expression Pattern Under Abiotic Stresses in Lilium davidii var. unicolor
by Xinyi Wang, Yuntao Zhu, Yuwei Nie, Tian Lan, Shuyi Zhang, Yiran Zhao, Jing Wang, Chunli Ma and Hengbin He
Int. J. Mol. Sci. 2026, 27(6), 2607; https://doi.org/10.3390/ijms27062607 - 12 Mar 2026
Viewed by 241
Abstract
The MADS-box gene family encodes a critical class of transcription factors that regulate diverse developmental processes in plants. However, its role in abiotic stress responses remains poorly characterized in Lilium davidii var. unicolor (Lanzhou lily). In this study, we identified 62 LdMADS genes [...] Read more.
The MADS-box gene family encodes a critical class of transcription factors that regulate diverse developmental processes in plants. However, its role in abiotic stress responses remains poorly characterized in Lilium davidii var. unicolor (Lanzhou lily). In this study, we identified 62 LdMADS genes in the Lanzhou lily genome, classifying them into 17 Type I and 45 Type II members. Notably, the SOC1 subfamily exhibited a pronounced expansion. These LdMADS members were distributed across all twelve chromosomes and displayed considerable structural variation, with some genes harboring exceptionally long introns. Tissue-specific expression profiling revealed that M-type and MIKC* genes were predominantly and specifically expressed in ovaries and anthers, whereas MIKCC members exhibited complex and diverse expression patterns across multiple tissues. The selection of candidate LdMADS genes for abiotic stress response was based on their transcript abundance in leaf and root tissues, together with the enrichment of their cis-acting elements. The expression of these LdMADS genes under drought, heat, and cold stresses was further examined by qRT-PCR. Among them, LdMADS4 and LdMADS14 from the SEP subfamily, as well as LdMADS25 and LdMADS26 from the SOC1 subfamily, responded to multiple stress conditions. This study provides functional clues for the roles of MADS-box genes in the development and stress responses of Lanzhou Lily. Full article
(This article belongs to the Section Molecular Plant Sciences)
Show Figures

Figure 1

19 pages, 17864 KB  
Article
The Enhancement of Abiotic Stress Tolerance in Arabidopsis via Heterologous Overexpression of TcDHN1, a Dehydrin Identified in the Recalcitrant Seeds of Taxillus chinensis
by Ya Qin, Yuqiong Li, Cuihong Yang, Wenjing Liang, Lingjian Gui, Lisha Song, Jie Shen, Ru Chen, Limei Pan, Shugen Wei and Lingyun Wan
Plants 2026, 15(6), 884; https://doi.org/10.3390/plants15060884 - 12 Mar 2026
Viewed by 368
Abstract
Taxillus chinensis (DC.) Danser is an important hemiparasitic medicinal plant whose propagation is severely limited by the desiccation sensitivity of its recalcitrant seeds. Dehydrins (DHNs), which protect plants against dehydration-induced stresses such as salinity, drought, and low temperatures, may play a critical role [...] Read more.
Taxillus chinensis (DC.) Danser is an important hemiparasitic medicinal plant whose propagation is severely limited by the desiccation sensitivity of its recalcitrant seeds. Dehydrins (DHNs), which protect plants against dehydration-induced stresses such as salinity, drought, and low temperatures, may play a critical role in protecting recalcitrant seeds. However, the role of DHNs in the seeds of T. chinensis remains unclear. In this study, a differentially expressed gene was identified from the seed transcriptome of T. chinensis and designated TcDHN1. Sequence alignment and phylogenetic analyses revealed that TcDHN1 encodes a dehydrin protein. Heterologous overexpression of TcDHN1 in Arabidopsis did not affect growth under normal conditions. Under salt, drought, and cold stresses, transgenic lines exhibited higher seed germination rates, longer primary roots, and improved seedling growth compared with wild-type (WT) plants. The transgenic lines showed significantly increased activities of antioxidant enzymes, including superoxide dismutase, catalase, and peroxidase. In addition, ectopic overexpression of TcDHN1 in Arabidopsis conferred enhanced tolerance to abiotic stresses compared to WT plants, accompanied by increased expression of the stress-responsive genes Responsive to Desiccation 29A (AtRD29A) and Heat Shock Protein 70-1 (AtHSP70-1). The above results indicate that TcDHN1 confers enhanced tolerance to abiotic stresses. This study provides a functional characterization of an abiotic stress-responsive gene from recalcitrant seeds and identifies a potential genetic resource for molecular breeding. This could potentially improve abiotic stress resistance in T. chinensis and related medicinal plants. Full article
Show Figures

Figure 1

13 pages, 1731 KB  
Article
Experimental Insights into Ex Situ Moss Conservation: A Case Study on Anacamptodon splachnoides
by Bojana Z. Jadranin, Marija V. Vesović, Djordje P. Božović, Michal Goga, Milorad M. Vujičić, Pavel Širka, Beáta Papp, Aneta D. Sabovljević and Marko S. Sabovljević
Conservation 2026, 6(1), 35; https://doi.org/10.3390/conservation6010035 - 12 Mar 2026
Viewed by 210
Abstract
A rare and threatened pleurocarpous amblystegiaceaen dendrothelmatic moss, Anacamptodon splachnoides, was the subject of in vitro establishment and propagation. Tests on growth and rapid propagation were applied with the aim of preparing plant material for outdoor ex situ conservation and reintroduction into [...] Read more.
A rare and threatened pleurocarpous amblystegiaceaen dendrothelmatic moss, Anacamptodon splachnoides, was the subject of in vitro establishment and propagation. Tests on growth and rapid propagation were applied with the aim of preparing plant material for outdoor ex situ conservation and reintroduction into nature. This integrative conservation approach provides novel methodologies applicable to conservation programmes and management strategies, while also providing fundamental insights into the species’ biology. It further enables research on the species without harming its native populations, allowing for the exploration of questions raised during this investigation, such as spore biology and sex expression. A. splachnoides acts as both a shelter and signal species for a special microhabitat type, which also supports other rare organisms, and prolonged drought seems to affect reproduction, spore dispersal, and germinability more strongly than gametophore survival. Full article
(This article belongs to the Topic New Insights in Plants Diversity and Conservation)
Show Figures

Figure 1

25 pages, 11385 KB  
Article
Spatiotemporal Evolution of Drought–Flood Abrupt Alternation Events and Their Relationship with Evapotranspiration in Southwest China: Based on CMIP6 Models and Future Projections
by Shangru Li, Xiehui Li, Lei Wang and Xuejia Wang
Atmosphere 2026, 17(3), 285; https://doi.org/10.3390/atmos17030285 - 12 Mar 2026
Viewed by 270
Abstract
Drought–flood abrupt alternation (DFAA) events have emerged as a critical type of compound climate extreme under ongoing climate change, posing increasing risks to water resources and ecosystems in Southwest China. This study investigated the spatiotemporal evolution of DFAA events during the historical period [...] Read more.
Drought–flood abrupt alternation (DFAA) events have emerged as a critical type of compound climate extreme under ongoing climate change, posing increasing risks to water resources and ecosystems in Southwest China. This study investigated the spatiotemporal evolution of DFAA events during the historical period (1995–2024) and the future period (2025–2064), as well as their relationships with evapotranspiration. Daily precipitation was simulated using a CMIP6 multi-model ensemble mean (MME) combined with Delta downscaling, while station observations were used to identify DFAA events and evapotranspiration. Model performance was evaluated using Taylor diagrams and simulation relative bias. The results showed that the downscaled MME substantially improved the simulation of precipitation, evapotranspiration, and cumulative DFAA event occurrences, with relative bias in most regions controlled within ±3%. Compared with the historical period, both drought-to-flood (DTF) and flood-to-drought (FTD) events showed overall increases during 2025–2064. Specifically, under the four SSP scenarios, DTF events increased by 165, 133, 180, and 140 occurrences, respectively, while FTD events increased by 130, 147, 114, and 79 occurrences, respectively. The regional mean trends of DTF events during the near-term period were −0.21, 0.16, −0.45, and 1.24 times·5a−1, whereas the corresponding trends of FTD events were 1.82, 1.17, 0.05, and −1.03 times·5a−1 under the four scenarios. Spatial analyses revealed pronounced regional heterogeneity, with enhanced signals mainly concentrated in eastern Sichuan, Chongqing, and parts of Guizhou. Lagged correlation analyses further indicated significant monthly lag effects between DFAA events and evapotranspiration during the flood season; DTF events generally showed positive correlations with subsequent evapotranspiration, whereas FTD events exhibited predominantly negative correlations. Overall, this study clarifies the future spatiotemporal evolution of DFAA events in Southwest China and highlights the important role of land–atmosphere hydrothermal processes in regulating compound drought–flood extremes. Full article
(This article belongs to the Special Issue Observation and Modeling of Evapotranspiration (2nd Edition))
Show Figures

Figure 1

Back to TopTop