Sign in to use this feature.

Years

Between: -

Subjects

remove_circle_outline
remove_circle_outline
remove_circle_outline
remove_circle_outline
remove_circle_outline
remove_circle_outline
remove_circle_outline
remove_circle_outline
remove_circle_outline

Journals

Article Types

Countries / Regions

remove_circle_outline
remove_circle_outline
remove_circle_outline
remove_circle_outline

Search Results (401)

Search Parameters:
Keywords = distributed renewable PV generation

Order results
Result details
Results per page
Select all
Export citation of selected articles as:
38 pages, 7657 KB  
Article
Optimizing Energy Storage Systems with PSO: Improving Economics and Operations of PMGD—A Chilean Case Study
by Juan Tapia-Aguilera, Luis Fernando Grisales-Noreña, Roberto Eduardo Quintal-Palomo, Oscar Danilo Montoya and Daniel Sanin-Villa
Appl. Syst. Innov. 2026, 9(1), 22; https://doi.org/10.3390/asi9010022 - 14 Jan 2026
Abstract
This work develops a methodology for operating Battery Energy Storage Systems (BESSs) in distribution networks, connected in parallel with a medium- and small-scale photovoltaic Distributed Generator (PMGD), focusing on a real project located in the O’Higgins region of Chile. The objective is to [...] Read more.
This work develops a methodology for operating Battery Energy Storage Systems (BESSs) in distribution networks, connected in parallel with a medium- and small-scale photovoltaic Distributed Generator (PMGD), focusing on a real project located in the O’Higgins region of Chile. The objective is to increase energy sales by the PMGD while ensuring compliance with operational constraints related to the grid, PMGD, and BESSs, and optimizing renewable energy use. A real distribution network from Compañía General de Electricidad (CGE) comprising 627 nodes was simplified into a validated three-node, two-line equivalent model to reduce computational complexity while maintaining accuracy. A mathematical model was designed to maximize economic benefits through optimal energy dispatch, considering solar generation variability, demand curves, and seasonal energy sales and purchasing prices. An energy management system was proposed based on a master–slave methodology composed of Particle Swarm Optimization (PSO) and an hourly power flow using the successive approximation method. Advanced optimization techniques such as Monte Carlo (MC) and the Genetic Algorithm (GAP) were employed as comparison methods, supported by a statistical analysis evaluating the best and average solutions, repeatability, and processing times to select the most effective optimization approach. Results demonstrate that BESS integration efficiently manages solar generation surpluses, injecting energy during peak demand and high-price periods to maximize revenue, alleviate grid congestion, and improve operational stability, with PSO proving particularly efficient. This work underscores the potential of BESS in PMGD to support a more sustainable and efficient energy matrix in Chile, despite regulatory and technical challenges that warrant further investigation. Full article
(This article belongs to the Section Applied Mathematics)
26 pages, 17406 KB  
Article
Mapping the Spatial Distribution of Photovoltaic Power Plants in Northwest China Using Remote Sensing and Machine Learning
by Xiaoliang Shi, Wenyu Lyu, Weiqi Ding, Yizhen Wang, Yuchen Yang and Li Wang
Sustainability 2026, 18(2), 820; https://doi.org/10.3390/su18020820 - 14 Jan 2026
Abstract
Photovoltaic (PV) power generation is essential for achieving carbon neutrality and advancing renewable energy development. In Northwest China, the rapid expansion of PV installations requires accurate and timely spatial data to support effective monitoring and planning. Addressing the limitations of existing datasets in [...] Read more.
Photovoltaic (PV) power generation is essential for achieving carbon neutrality and advancing renewable energy development. In Northwest China, the rapid expansion of PV installations requires accurate and timely spatial data to support effective monitoring and planning. Addressing the limitations of existing datasets in spatiotemporal resolution and driver analysis, this study develops a scalable solar facility inventory framework on the Google Earth Engine (GEE) platform. The framework integrates Sentinel-1 SAR, Sentinel-2 multispectral imagery, and interpretable machine learning. Feature redundancy is first assessed using correlation-based metrics, after which a Random Forest classifier is applied to generate a 10 m resolution distribution map of utility-scale photovoltaic power plants as of December 2023. To elucidate model behavior, SHAP (SHapley Additive exPlanations) is used to identify key predictors, and MaxEnt is incorporated to provide a preliminary quantitative assessment of spatial drivers of PV deployment. The RFECV-optimized model, retaining 44 key features, achieves an overall accuracy of 98.4% and a Kappa coefficient of 0.96. The study region contains approximately 2560 km2 of PV installations, with pronounced clusters in northern Ningxia, central Shaanxi, and parts of Xinjiang and Gansu. SHAP analysis highlights the Enhanced Photovoltaic Index (EPVI), the Normalized Difference Built-up Index (NDBI), Sentinel-2 Band 8A, and related texture metrics as primary contributors to model predictions. High EPVI, NDBI, and Sentinel-2 Band 8A values contribute positively to PV classification, whereas vegetation-related indices (e.g., NDVI) exhibit predominantly negative contributions; these results indicate that PV mapping relies on the integrated discrimination of multiple spectral and texture features rather than on a single dominant variable. MaxEnt results indicate that grid accessibility and land-use constraints (e.g., nighttime light intensity reflecting human activity) are dominant drivers of PV clustering, often exerting more influence than solar irradiance alone. This framework provides robust technical support for PV monitoring and offers high-resolution spatial distribution data and driver insights to inform sustainable energy management and regional renewable-energy planning. Full article
Show Figures

Figure 1

31 pages, 4304 KB  
Article
Distributionally Robust Optimization-Based Planning of an AC-Integrated Wind–Photovoltaic–Hydro–Storage Bundled Transmission System Considering Wind–Photovoltaic Uncertainty and Correlation
by Tu Feng, Xin Liao and Lili Mo
Energies 2026, 19(2), 389; https://doi.org/10.3390/en19020389 - 13 Jan 2026
Abstract
This paper investigates the planning problem of AC-integrated wind–photovoltaic–hydro–storage (WPHS) bundled transmission systems. To effectively capture the uncertainty and interdependence in renewable power outputs, a Copula-enhanced distributionally robust optimization (DRO) framework is developed, enabling a unified treatment of stochastic and correlated renewable generation [...] Read more.
This paper investigates the planning problem of AC-integrated wind–photovoltaic–hydro–storage (WPHS) bundled transmission systems. To effectively capture the uncertainty and interdependence in renewable power outputs, a Copula-enhanced distributionally robust optimization (DRO) framework is developed, enabling a unified treatment of stochastic and correlated renewable generation within the system planning process. First, a location and capacity planning model based on DRO for WPHS generation bases is formulated, in which a composite-norm ambiguity set is constructed to describe the uncertainty of renewable resources. Second, the Copula function is employed to characterize the nonlinear dependence structure between wind and photovoltaic (PV) power outputs, providing representative scenarios and initial probability distribution (PD) support for the construction of a bivariate ambiguity set that embeds coupling information. The resulting optimization problem is solved using the column and constraint generation (C&CG) algorithm. In addition, an evaluation metric termed the transmission corridor utilization rate (TCUR) is proposed to quantitatively assess the efficiency of external AC transmission planning schemes, offering a new perspective for the evaluation of regional power transmission strategies. Finally, simulation results validate that the proposed model achieves superior performance in terms of system economic efficiency and TCUR. Full article
22 pages, 4971 KB  
Article
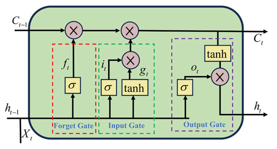
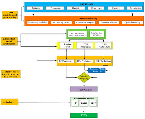
Optimized Hybrid Deep Learning Framework for Reliable Multi-Horizon Photovoltaic Power Forecasting in Smart Grids
by Bilali Boureima Cisse, Ghamgeen Izat Rashed, Ansumana Badjan, Hussain Haider, Hashim Ali I. Gony and Ali Md Ershad
Electricity 2026, 7(1), 4; https://doi.org/10.3390/electricity7010004 - 12 Jan 2026
Viewed by 25
Abstract
Accurate short-term forecasting of photovoltaic (PV) output is critical to managing the variability of PV generation and ensuring reliable grid operation with high renewable integration. We propose an enhanced hybrid deep learning framework that combines Temporal Convolutional Networks (TCNs), Gated Recurrent Units (GRUs), [...] Read more.
Accurate short-term forecasting of photovoltaic (PV) output is critical to managing the variability of PV generation and ensuring reliable grid operation with high renewable integration. We propose an enhanced hybrid deep learning framework that combines Temporal Convolutional Networks (TCNs), Gated Recurrent Units (GRUs), and Random Forests (RFs) in an optimized weighted ensemble strategy. This approach leverages the complementary strengths of each component: TCNs capture long-range temporal dependencies via dilated causal convolutions; GRUs model sequential weather-driven dynamics; and RFs enhance robustness to outliers and nonlinear relationships. The model was evaluated on high-resolution operational data from the Yulara solar plant in Australia, forecasting horizons from 5 min to 1 h. Results show that the TCN-GRU-RF model consistently outperforms conventional benchmarks, achieving R2 = 0.9807 (MAE = 0.0136; RMSE = 0.0300) at 5 min and R2 = 0.9047 (RMSE = 0.0652) at 1 h horizons. Notably, the degradation in R2 across forecasting horizons was limited to 7.7%, significantly lower than the typical 10–15% range observed in the literature, highlighting the model’s scalability and resilience. These validated results indicate that the proposed approach provides a robust, scalable forecasting solution that enhances grid reliability and supports the integration of distributed renewable energy sources. Full article
Show Figures

Figure 1

17 pages, 1196 KB  
Article
Coordinated Source–Network–Storage Expansion Planning of Active Distribution Networks Based on WGAN-GP Scenario Generation
by Dacheng Wang, Xuchen Wang, Minghui Duan, Zhe Wang, Yougong Su, Xin Liu, Xiangyi Wu, Hailong Nie, Fengzhang Luo and Shengyuan Wang
Energies 2026, 19(1), 228; https://doi.org/10.3390/en19010228 - 31 Dec 2025
Viewed by 248
Abstract
To address the challenges of insufficient uncertainty characterization and inadequate flexible resource coordination in active distribution network (ADN) planning under high-penetration distributed renewable energy integration, this paper proposes a WGAN-GP-based coordinated source–network–storage expansion planning method for ADNs. First, an improved Wasserstein Generative Adversarial [...] Read more.
To address the challenges of insufficient uncertainty characterization and inadequate flexible resource coordination in active distribution network (ADN) planning under high-penetration distributed renewable energy integration, this paper proposes a WGAN-GP-based coordinated source–network–storage expansion planning method for ADNs. First, an improved Wasserstein Generative Adversarial Network (WGAN-GP) model is employed to learn the statistical patterns of wind and photovoltaic (PV) power outputs, generating representative scenarios that accurately capture the uncertainty and correlation of renewable generation. Then, an ADN expansion planning model considering the E-SOP (Energy Storage-integrated Soft Open Point) is developed with the objective of minimizing the annual comprehensive cost, jointly optimizing the siting and sizing of substations, lines, distributed generators, and flexible resources. By integrating the energy storage system on the DC side of the SOP, E-SOP achieves coordinated spatial power flow regulation and temporal energy balancing, significantly enhancing system flexibility and renewable energy accommodation capability. Finally, a Successive Convex Cone Relaxation (SCCR) algorithm is adopted to solve the resulting non-convex optimization problem, enabling fast convergence to a high-precision feasible solution with few iterations. Simulation results on a 54-bus ADN demonstrate that the proposed method effectively reduces annual comprehensive costs and eliminates renewable curtailment while ensuring high renewable penetration, verifying the feasibility and superiority of the proposed model and algorithm. Full article
(This article belongs to the Section A: Sustainable Energy)
Show Figures

Figure 1

34 pages, 4272 KB  
Review
Toward Low-Carbon Buildings: Breakthroughs and Challenges in PV–Storage–DC–Flexibility System
by Qihang Jin and Wei Lu
Energies 2026, 19(1), 197; https://doi.org/10.3390/en19010197 - 30 Dec 2025
Viewed by 319
Abstract
The photovoltaic–energy storage–direct current–flexibility (PEDF) system provides an integrated pathway for low-carbon and intelligent building energy management by combining on-site PV generation, electrical storage, DC distribution, and flexible load control. This paper reviews recent advances in these four modules and synthesizes quantified benefits [...] Read more.
The photovoltaic–energy storage–direct current–flexibility (PEDF) system provides an integrated pathway for low-carbon and intelligent building energy management by combining on-site PV generation, electrical storage, DC distribution, and flexible load control. This paper reviews recent advances in these four modules and synthesizes quantified benefits reported in real-world deployments. Building-scale systems typically integrate 20–150 kW PV and achieve ~10–18% energy-efficiency gains enabled by DC distribution. Industrial-park deployments scale to 500 kW–5 MW, with renewable self-consumption often exceeding 50% and CO2 emissions reductions of ~40–50%. Community-level setups commonly report 10–15% efficiency gains and annual CO2 reductions on the order of tens to hundreds of tons. Key barriers to large-scale adoption are also discussed, including multi-energy coordination complexity, high upfront costs and uncertain business models, limited user engagement, and gaps in interoperability standards and supportive policies. Finally, we outline research and deployment priorities toward open and interoperable PEDF architectures that support cross-sector integration and accelerate the transition toward carbon-neutral (and potentially carbon-negative) built environments. Full article
Show Figures

Figure 1

21 pages, 3157 KB  
Article
Modeling an Industrial Distribution Network with Significant Photovoltaic Integration Using ATP-EMTP
by Katarzyna Nowińska and Krzysztof Kuliński
Energies 2026, 19(1), 196; https://doi.org/10.3390/en19010196 - 30 Dec 2025
Viewed by 244
Abstract
This article presents an analysis of the impact of photovoltaic (PV) sources on the effectiveness and selectivity of earth fault protection in a 6 kV industrial distribution network. Simulations were conducted in the ATP-EMTP environment using a model of a generalized, real industrial [...] Read more.
This article presents an analysis of the impact of photovoltaic (PV) sources on the effectiveness and selectivity of earth fault protection in a 6 kV industrial distribution network. Simulations were conducted in the ATP-EMTP environment using a model of a generalized, real industrial network with an isolated neutral point. This model was based on data from real-world cases of earth faults with varying resistance. This study’s main objective was to determine how the power generated by PV sources affects the time and spectral waveforms of currents and zero-sequence voltages, in addition to the network’s overall response to disturbances. The results provide a quantitative assessment of the impact of distributed generation on the operational security of industrial power grids and form a basis for developing recommendations for coordinating protection in power systems integrated with renewable energy sources. Full article
Show Figures

Figure 1

30 pages, 8862 KB  
Article
Kalman Filter-Based Reconstruction of Power Trajectories for IoT-Based Photovoltaic System Monitoring
by Jorge Salvador Valdez-Martínez, Guillermo Ramirez-Zuñiga, Heriberto Adamas Pérez, Alberto Miguel Beltrán-Escobar, Estela Sarmiento-Bustos, Manuela Calixto-Rodriguez and Gustavo Delgado-Reyes
Mathematics 2026, 14(1), 144; https://doi.org/10.3390/math14010144 - 30 Dec 2025
Viewed by 328
Abstract
This paper presents the reconstruction of signal paths acquired from a power electronics system for energy conversion and management. This reconstruction is performed using the Kalman filter (KF) for monitoring photovoltaic (PV) systems enabled for Internet of Things (IoT) systems. This proposal is [...] Read more.
This paper presents the reconstruction of signal paths acquired from a power electronics system for energy conversion and management. This reconstruction is performed using the Kalman filter (KF) for monitoring photovoltaic (PV) systems enabled for Internet of Things (IoT) systems. This proposal is motivated by the fact that the global energy transition towards renewable sources makes PV systems a crucial alternative. To guarantee the efficiency and stability of these systems, monitoring critical electrical parameters using IoT technology is essential. However, the measurements acquired are frequently corrupted by stochastic noise, which obscures the true behavior of the system and limits its accurate characterization. Based on this problem, the main objective of this work is explicitly defined as evaluating the effectiveness of the KF as a power-path reconstruction method capable of recovering accurate electrical trajectories from noisy measurements in IoT-monitored photovoltaic networks. To achieve this goal, the system is modeled as a discrete-time stochastic process and the KF is implemented as a real-time estimator of power flow behavior. The experiment was conducted using real-world generation and consumption data from a proprietary two-layer IoT platform: an Edge Layer (acquisition with ESP8266 and PZEM-004T-100A sensors) and a Cloud Layer (visualization on Things-Board). To validate the results, quantitative metrics including the mean squared error (MSE), statistical moments, and probability distributions were computed. The MSE values were found to be nearly zero across all reconstructed power-paths. The statistical moments exhibited near-perfect agreement with those of the actual power signals, approaching 100% correspondence. Additionally, the probability distributions were compared visually and assessed statistically using the Kolmogorov–Smirnov (KS) test. The resulting KS values were very low, confirming the high accuracy of the reconstruction for all power-paths. The proposed research concluded that the KF successfully reconstructed the power trajectories, demonstrating high agreement with the measured steady-state behavior. This study thus confirms that integrating Kalman filtering with IoT monitoring delivers a practically viable and statistically accurate method for power trajectory reconstruction, which is fundamental for enhancing the observability and reliability of photovoltaic energy systems. Full article
(This article belongs to the Section C2: Dynamical Systems)
Show Figures

Figure 1

16 pages, 1829 KB  
Article
Static Voltage Stability Assessment of Electricity Networks Using an Enhanced Line-Based Index
by Zhiquan Zhou, Ashish P. Agalgaonkar and Kashem M. Muttaqi
Energies 2026, 19(1), 177; https://doi.org/10.3390/en19010177 - 29 Dec 2025
Viewed by 225
Abstract
High penetration of renewable energy sources complicates static voltage stability assessment, as conventional line-based indices are typically derived under restrictive assumptions, such as neglecting voltage-angle differences or decoupling active and reactive power effects, which may lead to inaccurate proximity signals under RES-rich operating [...] Read more.
High penetration of renewable energy sources complicates static voltage stability assessment, as conventional line-based indices are typically derived under restrictive assumptions, such as neglecting voltage-angle differences or decoupling active and reactive power effects, which may lead to inaccurate proximity signals under RES-rich operating conditions. The proposed research study develops an enhanced voltage stability index (EVSI) from a two-port π line model that explicitly retains line impedance, active and reactive power terms, and voltage-angle difference between the sending and receiving ends; secure system operation satisfies EVSI < 1. Unlike classical indices, EVSI preserves the coupled physical interactions most relevant to voltage collapse while maintaining a closed-form structure suitable for online monitoring. EVSI is evaluated in a coupled transmission–distribution setting with solar photovoltaic-based distributed generation under varying penetration levels and loadings, using PV-curve nose points as collapse references, and benchmarked against classical indices. Across scenarios, EVSI remains closest to unity at the nose point, accurately tracing the collapse boundary and consistently identifying weak buses, whereas the traditional indices exhibit dispersed values and sensitivity to operating assumptions. The proposed results indicate that EVSI offers a reliable and computationally convenient indicator for online assessment and early warning of voltage instability in renewable-integrated, coupled transmission–distribution networks. Full article
(This article belongs to the Section A: Sustainable Energy)
Show Figures

Figure 1

31 pages, 5126 KB  
Article
A Stochastic Multi-Objective Optimization Framework for Integrating Renewable Resources and Gravity Energy Storage in Distribution Networks, Incorporating an Enhanced Weighted Average Algorithm and Demand Response
by Ali S. Alghamdi
Sustainability 2025, 17(24), 11108; https://doi.org/10.3390/su172411108 - 11 Dec 2025
Viewed by 270
Abstract
This paper introduces a novel stochastic multi-objective optimization framework for the integration of gravity energy storage (GES) with renewable resources—photovoltaic (PV) and wind turbine (WT)—in distribution networks incorporating demand response (DR), addressing key gaps in uncertainty handling and optimization efficiency. The GES plays [...] Read more.
This paper introduces a novel stochastic multi-objective optimization framework for the integration of gravity energy storage (GES) with renewable resources—photovoltaic (PV) and wind turbine (WT)—in distribution networks incorporating demand response (DR), addressing key gaps in uncertainty handling and optimization efficiency. The GES plays a pivotal role in this framework by contributing to a techno-economic improvement in distribution networks through enhanced flexibility and a more effective utilization of intermittent renewable energy generation and economically viable storage capacity. The proposed multi-objective model aims to minimize energy losses, pollution costs, and investment and operational expenses. A new multi-objective enhanced weighted average algorithm integrated with an elite selection mechanism (MO-EWAA) is proposed to determine the optimal sizing and placement of PV, WT, and GES units. To address uncertainties in renewable generation and load demand, the two-point estimation method (2m + 1 PEM) is employed. Simulation results on a standard 33-bus test system demonstrate that the coordinated use of GES with renewables reduces energy losses and emission costs by 14.55% and 0.21%, respectively, compared to scenarios without storage, and incorporating the DR decreases the different costs. Moreover, incorporating the stochastic model increases the costs of energy losses, pollution, and investment and operation by 6.50%, 2.056%, and 3.94%, respectively, due to uncertainty. The MO-EWAA outperforms conventional MO-WAA and multi-objective particle swarm optimization (MO-PSO) in computational efficiency and solution quality, confirming its effectiveness for stochastic multi-objective optimization in distribution networks. Full article
Show Figures

Figure 1

32 pages, 2680 KB  
Review
A Review of Multi-Port Converter Architecture in Hydrogen-Based DC Microgrid
by Qiyan Wang, Kosala Gunawardane and Li Li
Energies 2025, 18(24), 6487; https://doi.org/10.3390/en18246487 - 11 Dec 2025
Viewed by 512
Abstract
With the rapid advancement of hydrogen-based direct current microgrid (H2-DCMG) technology, multi-port converters (MPCs) have emerged as the pivotal interface for integrating renewable power generation, energy storage, and diverse DC loads. This paper systematically reviews the current research status and development [...] Read more.
With the rapid advancement of hydrogen-based direct current microgrid (H2-DCMG) technology, multi-port converters (MPCs) have emerged as the pivotal interface for integrating renewable power generation, energy storage, and diverse DC loads. This paper systematically reviews the current research status and development trends of isolated and non-isolated MPC topologies within hydrogen-based DC microgrids. Firstly, it analyses the interface requirements for typical distributed energy sources (DER) such as photovoltaics (PV), wind turbines (WT), fuel cells (FC), battery energy storage (BESS), proton exchange membrane electrolyzers (PEMEL), and supercapacitors (SC). Secondly, it classifies and evaluates existing MPC topologies, clarifying the structural characteristics, technical advantages, and challenges faced by each type. Results indicate that non-isolated topologies offer advantages such as structural simplicity, high efficiency, and high power density, making them more suitable for residential and small-scale microgrid applications. Isolated topologies, conversely, provide electrical isolation and modular scalability, rendering them appropriate for high-voltage electrolytic hydrogen production and industrial scenarios with stringent safety requirements. Finally, the paper identifies current research gaps and proposes that future efforts should focus on exploring topology optimization, system integration design, and reliability enhancement. Full article
(This article belongs to the Special Issue Novel and Emerging Energy Systems)
Show Figures

Figure 1

21 pages, 2676 KB  
Article
Digital Twin-Enabled Distributed Robust Scheduling for Park-Level Integrated Energy Systems
by Xiao Chang, Shengwen Li, Qiang Wang, Liang Ji and Bitian Huang
Energies 2025, 18(24), 6471; https://doi.org/10.3390/en18246471 - 10 Dec 2025
Viewed by 226
Abstract
With the deepening of multi-energy coupling and the integration of high proportions of renewable energy, the Park Integrated Energy System (PIES) 1demonstrates enhanced energy utilization flexibility. However, the random fluctuations in photovoltaic (PV) output also pose new challenges for system dispatch. Existing distributed [...] Read more.
With the deepening of multi-energy coupling and the integration of high proportions of renewable energy, the Park Integrated Energy System (PIES) 1demonstrates enhanced energy utilization flexibility. However, the random fluctuations in photovoltaic (PV) output also pose new challenges for system dispatch. Existing distributed robust scheduling approaches largely rely on offline predictive models and therefore lack dynamic correction mechanisms that incorporate real-time operational data. Moreover, the initial probability distribution of PV output is often difficult to obtain accurately, which further degrades scheduling performance. To address these limitations, this paper develops a PV digital twin model capable of providing more accurate and continuously updated initial probability distributions of PV output for distributed robust scheduling in PIESs. Building upon this foundation, this paper proposes a distributed robust scheduling method for the PIES based on digital twins. This approach aims to maximize the flexibility of energy utilization in PIESs and overcome the challenges posed by random fluctuations in PV output to PIES operational scheduling. First, a PIES model is established after investigating a park-level practical integrated energy system. To describe the uncertainty of PV output, a PV digital twin model that incorporates historical data and temporal features is developed. The long short-term memory (LSTM) neural network is employed for output prediction, and real-time data are integrated for dynamic correction. On this basis, error perturbations are introduced, and PV scenario generation and reduction are carried out using Latin hypercube sampling and k-means clustering. To achieve multi-energy cascade utilization, the objective of optimization is defined as the minimization of the sum of system operating cost and curtailment cost. To this end, a two-stage distributed robust optimization model is constructed. The optimal scheduling scheme was obtained by solving the problem using the column-and-constraint generation (CCG) algorithm. The proposed method was finally validated through a case study involving an actual industrial park. The findings indicate that the constructed digital twin model achieves a significant improvement in prediction accuracy compared to traditional models, with the root mean square error and mean absolute error reduced by 13.3% and 10.81%, respectively. Furthermore, the proposed distributed robust scheduling strategy significantly enhances the operational economics of PIESs while maintaining system robustness, compared to conventional methods, thereby demonstrating its practical application value in PIES scheduling. Full article
Show Figures

Figure 1

22 pages, 6006 KB  
Article
Optimal Electrolyzer Placement Strategy via Probabilistic Voltage Stability Assessment in Renewable-Integrated Distribution Systems
by Hyeon Woo, Yeunggurl Yoon, Xuehan Zhang, Jintae Cho and Sungyun Choi
Sustainability 2025, 17(24), 11027; https://doi.org/10.3390/su172411027 - 9 Dec 2025
Viewed by 285
Abstract
Stable operating conditions in electrolyzers are crucial for preserving system durability, ensuring highly pure hydrogen production, and enabling the sustainable utilization of surplus renewable electricity. However, in active distribution networks, the output uncertainty of distributed energy resources, such as renewable energy sources (RES) [...] Read more.
Stable operating conditions in electrolyzers are crucial for preserving system durability, ensuring highly pure hydrogen production, and enabling the sustainable utilization of surplus renewable electricity. However, in active distribution networks, the output uncertainty of distributed energy resources, such as renewable energy sources (RES) on the generation side and load demand side, can lead to voltage fluctuations that threaten the operational stability of electrolyzers and limit their contribution to a low-carbon energy transition. This paper proposes a novel framework for optimal electrolyzer placement, tailored to their operational requirements and to the planning of sustainable renewable-integrated distribution systems. First, probabilistic scenario generation is carried out for RES and load to capture the characteristics of their inherent uncertainties. Second, based on these scenarios, continuous power-flow-based P–V (power–voltage) curve analysis is conducted to evaluate voltage stability and identify the loadability and load margin for each bus. Finally, the optimal siting of electrolyzers is determined by analyzing the load margins obtained from the voltage stability assessment and deriving a probabilistic electrolyzer hosting capacity. A case study under various uncertainty scenarios examines how applying this method influences the ability to maintain acceptable voltage levels at each bus in the grid. The results indicate that the method can significantly improve the likelihood of stable electrolyzer operation, support the reliable integration of green hydrogen production into distribution networks, and contribute to the sustainable planning of other voltage-sensitive equipment. Full article
(This article belongs to the Special Issue Sustainable Energy: Addressing Issues Related to Renewable Energy)
Show Figures

Figure 1

19 pages, 2332 KB  
Article
Symmetry and Environmental Performance of PTB7-Th:ZY-4Cl Non-Fullerene Solar Cells: LCA, Benchmarking, and Process Optimization
by Muhammad Raheel Khan, Bożena Jarząbek, Wan Haliza Abd Majid and Marcin Adamiak
Symmetry 2025, 17(12), 2106; https://doi.org/10.3390/sym17122106 - 8 Dec 2025
Viewed by 297
Abstract
Organic photovoltaics (OPVs) based on non-fullerene acceptors (NFAs) are rapidly advancing as lightweight, flexible, and low-cost solar technologies, with power conversion efficiencies approaching 20%. To ensure that environmental sustainability progresses symmetrically alongside performance improvements, it is essential to quantify the environmental footprint of [...] Read more.
Organic photovoltaics (OPVs) based on non-fullerene acceptors (NFAs) are rapidly advancing as lightweight, flexible, and low-cost solar technologies, with power conversion efficiencies approaching 20%. To ensure that environmental sustainability progresses symmetrically alongside performance improvements, it is essential to quantify the environmental footprint of these emerging technologies, particularly during early development stages when material and process choices remain adaptable. This study presents a cradle-to-gate life cycle assessment (LCA) of PTB7-Th:ZY-4Cl solar cells, aiming to identify asymmetries in environmental impact distribution and guide eco-efficient optimization strategies. Using laboratory-scale fabrication data, global warming potential (GWP), cumulative energy demand (CED), acidification (AP), eutrophication (EP), and fossil fuel depletion (FFD) were evaluated via the TRACI methodology. Results reveal that electricity consumption in thermomechanical operations (ultrasonic cleaning, spin coating, annealing, and stirring) disproportionately dominates most impact categories, while chemical inputs such as PEDOT:PSS, PTB7-Th:ZY-4Cl precursors, and solvents contribute significantly to fossil fuel depletion. Substituting grid electricity with renewable sources (hydro, wind, PV) markedly reduces GWP, and solvent recovery or replacement with greener alternatives offers further gains. Although extrapolation to a 1 m2 pilot-scale module reveals impacts higher than established PV technologies, prospective scenarios with realistic efficiencies (10%) and lifetimes (10–20 years) suggest values of ~150–500 g CO2-eq/kWh—comparable to fullerene OPVs and approaching perovskite and thin-film benchmarks. These findings underscore the value of early-stage LCA in identifying asymmetrical hotspots, informing material and process optimization, and supporting the sustainable scale-up of next-generation OPVs. Full article
(This article belongs to the Section Engineering and Materials)
Show Figures

Figure 1

17 pages, 7083 KB  
Article
Solar Energy Geographies: Spatial Distribution of Photovoltaic Energy in Spain
by Ibai de Juan, Carmen Hidalgo-Giralt and Antonio Palacios-García
Solar 2025, 5(4), 58; https://doi.org/10.3390/solar5040058 - 8 Dec 2025
Viewed by 408
Abstract
In response to the pressing climate change emergency, the rapid expansion of renewable energies, particularly photovoltaic (PV) power in Spain, is reconfiguring national energy landscapes, thereby necessitating detailed spatial analysis. This study aims to characterise the spatial distribution of PV energy in the [...] Read more.
In response to the pressing climate change emergency, the rapid expansion of renewable energies, particularly photovoltaic (PV) power in Spain, is reconfiguring national energy landscapes, thereby necessitating detailed spatial analysis. This study aims to characterise the spatial distribution of PV energy in the country. Specifically, it employed the Administrative Register of Electricity Production Facilities (RAIPEE) database from 2000 to 2023 and a review of Environmental Impact Statements (EIA) from 2014 to 2023 to generate a facility density cartography. Additionally, the spatial statistic Moran’s I was used to detect aggregation patterns. The results demonstrated an aggregation tendency for low and medium power facilities (up to 10 MW), while the distribution of higher-capacity facilities appeared random. Examination of the facility density cartographies suggest significant variability among provinces and distribution trends centred around the country’s main urban regions. This approach to understanding the spatial dynamics of PV energy offers novel and crucial geospatial insights for renewable energy planning. Full article
Show Figures

Figure 1

Back to TopTop