Sign in to use this feature.

Years

Between: -

Subjects

remove_circle_outline
remove_circle_outline
remove_circle_outline
remove_circle_outline
remove_circle_outline
remove_circle_outline
remove_circle_outline
remove_circle_outline
remove_circle_outline

Journals

remove_circle_outline
remove_circle_outline
remove_circle_outline
remove_circle_outline
remove_circle_outline
remove_circle_outline
remove_circle_outline
remove_circle_outline
remove_circle_outline
remove_circle_outline
remove_circle_outline
remove_circle_outline
remove_circle_outline
remove_circle_outline
remove_circle_outline
remove_circle_outline
remove_circle_outline
remove_circle_outline
remove_circle_outline
remove_circle_outline

Article Types

Countries / Regions

remove_circle_outline
remove_circle_outline
remove_circle_outline
remove_circle_outline
remove_circle_outline
remove_circle_outline
remove_circle_outline
remove_circle_outline
remove_circle_outline

Search Results (6,166)

Search Parameters:
Keywords = distributed energy generator

Order results
Result details
Results per page
Select all
Export citation of selected articles as:
28 pages, 5501 KB  
Article
Electrospun Fabrication of 1–3-Type PVP/SbSI and PVP/SbSeI Nanocomposites with Excellent Piezoelectric Properties for Nanogenerators and Sensors
by Bartłomiej Toroń, Wiktor Matysiak, Anna Starczewska, Jan Dec, Piotr Szperlich and Marian Nowak
Energies 2025, 18(20), 5506; https://doi.org/10.3390/en18205506 (registering DOI) - 18 Oct 2025
Abstract
Electrospun one-dimensional nanocomposites composed of polyvinylpyrrolidone (PVP) matrices reinforced with antimony sulphoiodide (SbSI) or antimony selenoiodide (SbSeI) nanowires were fabricated for the first time. Their properties were investigated for applications in piezoelectric sensors and nanogenerators. Precise control of the electrospinning parameters produced nanofibres [...] Read more.
Electrospun one-dimensional nanocomposites composed of polyvinylpyrrolidone (PVP) matrices reinforced with antimony sulphoiodide (SbSI) or antimony selenoiodide (SbSeI) nanowires were fabricated for the first time. Their properties were investigated for applications in piezoelectric sensors and nanogenerators. Precise control of the electrospinning parameters produced nanofibres with diameters comparable to the lateral dimensions of the nanowires, ensuring parallel alignment and a 1–3 composite structure. Structural analysis confirmed uniform nanowire distribution and stoichiometry retention. In both nanocomposites, the alignment of the nanowires enables clear observation of the anisotropy of their piezoelectric properties. PVP/SbSI nanocomposites exhibited a ferroelectric–paraelectric transition near 290 K. Under air-pressure excitation of 17.03 bar, they generated a maximum piezoelectric voltage of 2.09 V, with a sensitivity of 229 mV/bar and a surface power density of 12.0 µW/cm2 for sandwich-type samples with nanowires aligned perpendicularly to the electrodes. PVP/SbSeI composites demonstrated stable semiconducting behaviour with a maximum piezoelectric voltage of 1.56 V, sensitivity of 130 mV/bar, and surface power density of 2.3 µW/cm2 for the same type of sample and excitation. The high piezoelectric coefficients d33 of 98 pC/N and 64 pC/N for PVP/SbSI and PVP/SbSeI, respectively, combined with mechanical flexibility, confirm the effectiveness of these nanocomposites as a practical solution for mechanical energy harvesting and pressure sensing in nanogenerators and sensors. Full article
(This article belongs to the Section D3: Nanoenergy)
Show Figures

Figure 1

18 pages, 1930 KB  
Article
Optimization of Exergy Output Rate in a Supercritical CO2 Brayton Cogeneration System
by Jiachi Shan, Shaojun Xia and Qinglong Jin
Entropy 2025, 27(10), 1078; https://doi.org/10.3390/e27101078 (registering DOI) - 18 Oct 2025
Abstract
To address low energy utilization efficiency and severe exergy destruction from direct discharge of high-temperature turbine exhaust, this study proposes a supercritical CO2 Brayton cogeneration system with a series-connected hot water heat exchanger for stepwise waste heat recovery. Based on finite-time thermodynamics, [...] Read more.
To address low energy utilization efficiency and severe exergy destruction from direct discharge of high-temperature turbine exhaust, this study proposes a supercritical CO2 Brayton cogeneration system with a series-connected hot water heat exchanger for stepwise waste heat recovery. Based on finite-time thermodynamics, a physical model that provides a more realistic framework by incorporating finite temperature difference heat transfer, irreversible compression, and expansion losses is established. Aiming to maximize exergy output rate under the constraint of fixed total thermal conductance, the decision variables, including working fluid mass flow rate, pressure ratio, and thermal conductance distribution ratio, are optimized. Optimization yields a 16.06% increase in exergy output rate compared with the baseline design. The optimal parameter combination is a mass flow rate of 79 kg/s and a pressure ratio of 5.64, with thermal conductance allocation increased for the regenerator and cooler, while decreased for the heater. The obtained results could provide theoretical guidance for enhancing energy efficiency and sustainability in S-CO2 cogeneration systems, with potential applications in industrial waste heat recovery and power generation. Full article
(This article belongs to the Special Issue Thermodynamic Optimization of Energy Systems)
21 pages, 4491 KB  
Article
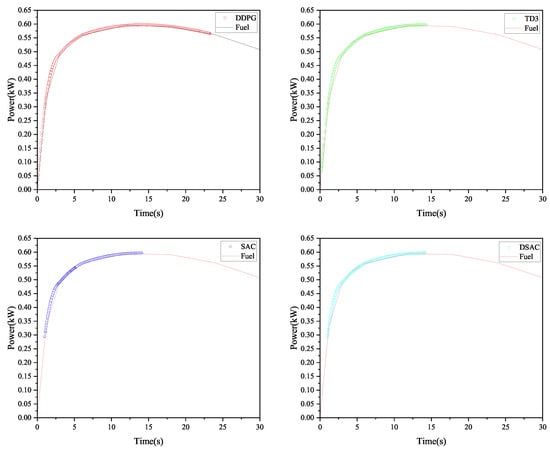
An Energy Management Strategy for FCHEVs Using Deep Reinforcement Learning with Thermal Runaway Fault Diagnosis Considering the Thermal Effects and Durability
by Yongqiang Wang, Fazhan Tao, Longlong Zhu, Nan Wang and Zhumu Fu
Machines 2025, 13(10), 962; https://doi.org/10.3390/machines13100962 (registering DOI) - 18 Oct 2025
Abstract
Temperature control plays a critical role in mitigating the lifespan degradation mechanisms and ensuring thermal safety of lithium-ion batteries (LIBs) and proton exchange membrane fuel cells (PEMFCs). However, current energy management strategies (EMS) for fuel cell hybrid electric vehicles (FCHEVs) generally lack comprehensive [...] Read more.
Temperature control plays a critical role in mitigating the lifespan degradation mechanisms and ensuring thermal safety of lithium-ion batteries (LIBs) and proton exchange membrane fuel cells (PEMFCs). However, current energy management strategies (EMS) for fuel cell hybrid electric vehicles (FCHEVs) generally lack comprehensive thermal effect modeling and thermal runaway fault diagnosis, leading to irreversible aging and thermal runaway risks for LIBs and PEMFCs stacks under complex operating conditions. To address this challenge, this paper proposes a thermo-electrical co-optimization EMS incorporating thermal runaway fault diagnosis actuators, with the following innovations: firstly, a dual-layer framework integrates a temperature fault diagnosis-based penalty into the EMS and a real-time power regulator to suppress heat generation and constrain LIBs/PEMFCs output, achieving hierarchical thermal management and improved safety; secondly, the distributional soft actor–critic (DSAC)-based EMS incorporates energy consumption, state-of-health (SoH) degradation, and temperature fault diagnosis-based constraints into a composite penalty function, which regularizes the reward shaping and guides the policy toward efficient and safe operation; finally, a thermal safe constriction controller (TSCC) is designed to continuously monitor the temperature of power sources and automatically activate when temperatures exceed the optimal operating range. It intelligently identifies optimized actions that not only meet target power demands but also comply with safety constraints. Simulation results demonstrate that compared to DDPG, TD3, and SAC baseline strategies, DSAC-EMS achieves maximum reductions of 39.91% in energy consumption and 29.38% in SoH degradation. With the TSCC implementation, enhanced thermal safety is achieved, while the maximum energy-saving improvement reaches 25.29% and the maximum reduction in SoH degradation attains 20.32%. Full article
(This article belongs to the Special Issue Fault Diagnosis and Fault Tolerant Control in Mechanical System)
Show Figures

Figure 1

36 pages, 7238 KB  
Article
Physics-Aware Reinforcement Learning for Flexibility Management in PV-Based Multi-Energy Microgrids Under Integrated Operational Constraints
by Shimeng Dong, Weifeng Yao, Zenghui Li, Haiji Zhao, Yan Zhang and Zhongfu Tan
Energies 2025, 18(20), 5465; https://doi.org/10.3390/en18205465 - 16 Oct 2025
Abstract
The growing penetration of photovoltaic (PV) generation in multi-energy microgrids has amplified the challenges of maintaining real-time operational efficiency, reliability, and safety under conditions of renewable variability and forecast uncertainty. Conventional rule-based or optimization-based strategies often suffer from limited adaptability, while purely data-driven [...] Read more.
The growing penetration of photovoltaic (PV) generation in multi-energy microgrids has amplified the challenges of maintaining real-time operational efficiency, reliability, and safety under conditions of renewable variability and forecast uncertainty. Conventional rule-based or optimization-based strategies often suffer from limited adaptability, while purely data-driven reinforcement learning approaches risk violating physical feasibility constraints, leading to unsafe or economically inefficient operation. To address this challenge, this paper develops a Physics-Informed Reinforcement Learning (PIRL) framework that embeds first-order physical models and a structured feasibility projection mechanism directly into the training process of a Soft Actor–Critic (SAC) algorithm. Unlike traditional deep reinforcement learning, which explores the state–action space without physical safeguards, PIRL restricts learning trajectories to a physically admissible manifold, thereby preventing battery over-discharge, thermal discomfort, and infeasible hydrogen operation. Furthermore, differentiable penalty functions are employed to capture equipment degradation, user comfort, and cross-domain coupling, ensuring that the learned policy remains interpretable, safe, and aligned with engineering practice. The proposed approach is validated on a modified IEEE 33-bus distribution system coupled with 14 thermal zones and hydrogen facilities, representing a realistic and complex multi-energy microgrid environment. Simulation results demonstrate that PIRL reduces constraint violations by 75–90% and lowers operating costs by 25–30% compared with rule-based and DRL baselines while also achieving faster convergence and higher sample efficiency. Importantly, the trained policy generalizes effectively to out-of-distribution weather conditions without requiring retraining, highlighting the value of incorporating physical inductive biases for resilient control. Overall, this work establishes a transparent and reproducible reinforcement learning paradigm that bridges the gap between physical feasibility and data-driven adaptability, providing a scalable solution for safe, efficient, and cost-effective operation of renewable-rich multi-energy microgrids. Full article
Show Figures

Figure 1

23 pages, 2648 KB  
Article
QL-AODV: Q-Learning-Enhanced Multi-Path Routing Protocol for 6G-Enabled Autonomous Aerial Vehicle Networks
by Abdelhamied A. Ateya, Nguyen Duc Tu, Ammar Muthanna, Andrey Koucheryavy, Dmitry Kozyrev and János Sztrik
Future Internet 2025, 17(10), 473; https://doi.org/10.3390/fi17100473 - 16 Oct 2025
Abstract
With the arrival of sixth-generation (6G) wireless systems comes radical potential for the deployment of autonomous aerial vehicle (AAV) swarms in mission-critical applications, ranging from disaster rescue to intelligent transportation. However, 6G-supporting AAV environments present challenges such as dynamic three-dimensional topologies, highly restrictive [...] Read more.
With the arrival of sixth-generation (6G) wireless systems comes radical potential for the deployment of autonomous aerial vehicle (AAV) swarms in mission-critical applications, ranging from disaster rescue to intelligent transportation. However, 6G-supporting AAV environments present challenges such as dynamic three-dimensional topologies, highly restrictive energy constraints, and extremely low latency demands, which substantially degrade the efficiency of conventional routing protocols. To this end, this work presents a Q-learning-enhanced ad hoc on-demand distance vector (QL-AODV). This intelligent routing protocol uses reinforcement learning within the AODV protocol to support adaptive, data-driven route selection in highly dynamic aerial networks. QL-AODV offers four novelties, including a multipath route set collection methodology that retains up to ten candidate routes for each destination using an extended route reply (RREP) waiting mechanism, a more detailed RREP message format with cumulative node buffer usage, enabling informed decision-making, a normalized 3D state space model recording hop count, average buffer occupancy, and peak buffer saturation, optimized to adhere to aerial network dynamics, and a light-weighted distributed Q-learning approach at the source node that uses an ε-greedy policy to balance exploration and exploitation. Large-scale simulations conducted with NS-3.34 for various node densities and mobility conditions confirm the better performance of QL-AODV compared to conventional AODV. In high-mobility environments, QL-AODV offers up to 9.8% improvement in packet delivery ratio and up to 12.1% increase in throughput, while remaining persistently scalable for various network sizes. The results prove that QL-AODV is a reliable, scalable, and intelligent routing method for next-generation AAV networks that will operate in intensive environments that are expected for 6G. Full article
(This article belongs to the Special Issue Moving Towards 6G Wireless Technologies—2nd Edition)
Show Figures

Figure 1

37 pages, 3273 KB  
Article
Model Predictive Control of a Hybrid Li-Ion Energy Storage System with Integrated Converter Loss Modeling
by Paula Arias, Marc Farrés, Alejandro Clemente and Lluís Trilla
Energies 2025, 18(20), 5462; https://doi.org/10.3390/en18205462 - 16 Oct 2025
Abstract
The integration of renewable energy systems and electrified transportation requires advanced energy storage solutions capable of providing both high energy density and fast dynamic response. Hybrid energy storage systems offer a promising approach by combining complementary battery chemistries, exploiting their respective strengths while [...] Read more.
The integration of renewable energy systems and electrified transportation requires advanced energy storage solutions capable of providing both high energy density and fast dynamic response. Hybrid energy storage systems offer a promising approach by combining complementary battery chemistries, exploiting their respective strengths while mitigating individual limitations. This study presents the design, modeling, and optimization of a hybrid energy storage system composed of two high-energy lithium nickel manganese cobalt batteries and one high-power lithium titanate oxide battery, interconnected through a triple dual-active multi-port converter. A nonlinear model predictive control strategy was employed to optimally distribute battery currents while respecting constraints such as state of charge limits, current bounds, and converter efficiency. Equivalent circuit models were used for real-time state of charge estimation, and converter losses were explicitly included in the optimization. The main contributions of this work are threefold: (i) verification of the model predictive control strategy in diverse applications, including residential renewable energy systems with photovoltaic generation and electric vehicles following the World Harmonized Light-duty Vehicle Test Procedure driving cycle; (ii) explicit inclusion of the power converter model in the system dynamics, enabling realistic coordination between batteries and power electronics; and (iii) incorporation of converter efficiency into the cost function, allowing for simultaneous optimization of energy losses, battery stress, and operational constraints. Simulation results demonstrate that the proposed model predictive control strategy effectively balances power demand, extends system lifetime by prioritizing lithium titanate oxide battery during transient peaks, and preserves lithium nickel manganese cobalt cell health through smoother operation. Overall, the results confirm that the proposed hybrid energy storage system architecture and control strategy enables flexible, reliable, and efficient operation across diverse real-world scenarios, providing a pathway toward more sustainable and durable energy storage solutions. Full article
16 pages, 6023 KB  
Article
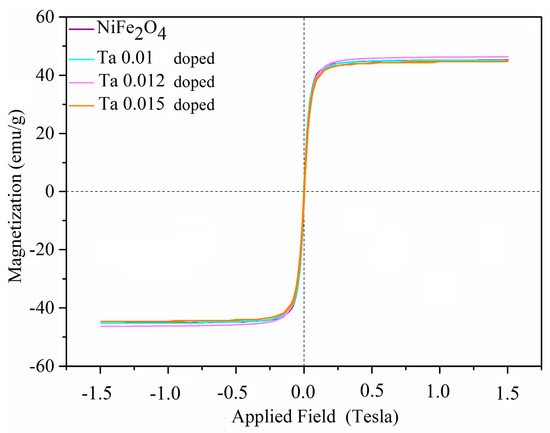
Electromagnetic Shielding Performance of Ta-Doped NiFe2O4 Composites Reinforced with Chopped Strands for 7–18 GHz Applications
by Mehriban Emek, Ethem İlhan Şahin, Jamal Eldin F. M. Ibrahim and Mesut Kartal
Nanomaterials 2025, 15(20), 1580; https://doi.org/10.3390/nano15201580 - 16 Oct 2025
Abstract
This study reports the synthesis, structural characterization, and electromagnetic shielding performance of tantalum (Ta)-doped nickel ferrite (NiFe2O4) composites reinforced with chopped strands. Ta-doped NiFe2O4 powders were prepared via the conventional mixed-oxide route and sintered at 1200 [...] Read more.
This study reports the synthesis, structural characterization, and electromagnetic shielding performance of tantalum (Ta)-doped nickel ferrite (NiFe2O4) composites reinforced with chopped strands. Ta-doped NiFe2O4 powders were prepared via the conventional mixed-oxide route and sintered at 1200 °C for 4 h, resulting in a well-crystallized single-phase spinel structure. Comprehensive structural and chemical analyses were carried out using X-ray diffraction (XRD), Fourier-transform infrared spectroscopy (FTIR), scanning electron microscopy (SEM), and energy-dispersive X-ray spectroscopy (EDS), confirming the successful incorporation of Ta into the NiFe2O4 lattice and the uniform microstructural distribution. The ferrite powders were subsequently embedded with chopped strands and epoxy resin through hot pressing to fabricate composites with varying filler contents. The electromagnetic interference (EMI) shielding effectiveness (SE) of the composites was systematically evaluated in the 7–18 GHz frequency range using a network analyzer (NA). The optimized composite, with a thickness of 1.2 mm, demonstrated a maximum SE of 34.74 dB at 17.4 GHz, primarily attributed to interfacial polarization, dipolar relaxation, and multiple scattering effects induced by the chopped strands. The results indicate that the shielding performance of the composites can be precisely tuned by modifying the filler concentration and microstructural characteristics, enabling selective frequency-band applications. Overall, this work highlights the potential of Ta-doped NiFe2O4/chopped strand composites as lightweight, cost-effective, and high-performance candidates for advanced microwave absorption and electromagnetic shielding applications in defense, and next-generation communication technologies. Full article
(This article belongs to the Section Inorganic Materials and Metal-Organic Frameworks)
Show Figures

Graphical abstract

15 pages, 3042 KB  
Article
Mathematical Analysis and Freeform Surface Modeling for LED Illumination Systems Incorporating Diffuse Reflection and Total Internal Reflection
by Xin Xu, Jianghua Rao, Xiaowen Liang, Zhenmin Zhu and Yuanyuan Peng
Photonics 2025, 12(10), 1025; https://doi.org/10.3390/photonics12101025 - 16 Oct 2025
Abstract
Indirect lighting systems employing light-emitting diodes (LEDs) and diffuse reflective surfaces are prevalent in applications demanding stringent illumination uniformity. However, conventional diffuse reflection approaches exhibit inherent limitations (inevitable light loss from multiple diffuse reflections and trade-off between uniformity and efficiency). To overcome these [...] Read more.
Indirect lighting systems employing light-emitting diodes (LEDs) and diffuse reflective surfaces are prevalent in applications demanding stringent illumination uniformity. However, conventional diffuse reflection approaches exhibit inherent limitations (inevitable light loss from multiple diffuse reflections and trade-off between uniformity and efficiency). To overcome these constraints, we introduce a novel composite freeform surface illumination system that synergistically integrates total internal reflection (TIR) with diffuse reflection. This design leverages the inherent Lambertian radiation characteristics of LEDs and the properties of ideal diffuse reflectors. A rigorous mathematical model is derived based on the luminous intensity distribution of the LED chip, the prescribed illumination requirements on the target plane, the principle of energy conservation, and Snell’s law. The resulting system of nonlinear equations is solved to generate a series of two-dimensional profile curves, which are subsequently synthesized into an off-axis freeform surface. Simulated results demonstrate that the proposed system achieves higher optical efficiency and superior illumination uniformity compared to traditional diffuse reflector configurations. This universal and feasible methodology broadens the application potential of high-performance diffuse indirect lighting. Full article
(This article belongs to the Special Issue New Perspectives in Micro-Nano Optical Design and Manufacturing)
Show Figures

Figure 1

23 pages, 4494 KB  
Article
Investigating the Regulatory Mechanism of the Baffle Geometric Parameters on the Lubrication Transmission of High-Speed Gears
by Yunfeng Tan, Qihan Li, Lin Li and Dapeng Tan
Appl. Sci. 2025, 15(20), 11080; https://doi.org/10.3390/app152011080 - 16 Oct 2025
Viewed by 26
Abstract
Under extreme operating conditions, the internal lubricating flow field of high-speed gear transmission systems exhibits a transient oil–gas multiphase flow, predominantly governed by cavitation-induced phase transitions and turbulent shear. This phenomenon involves complex mechanisms of nonlinear multi-physical coupling and energy dissipation. Traditional lubrication [...] Read more.
Under extreme operating conditions, the internal lubricating flow field of high-speed gear transmission systems exhibits a transient oil–gas multiphase flow, predominantly governed by cavitation-induced phase transitions and turbulent shear. This phenomenon involves complex mechanisms of nonlinear multi-physical coupling and energy dissipation. Traditional lubrication theories and single-phase flow simplified models show significant limitations in capturing microsecond-scale flow features, dynamic interface evolution, and turbulence modulation mechanisms. To address these challenges, this study developed a cross-scale coupled numerical framework based on the Lattice Boltzmann method and large eddy simulation (LBM-LES). By incorporating an adaptive time relaxation algorithm, the framework effectively enhances the computational accuracy and stability for high-speed rotational flow fields, enabling the precise characterization of lubricant splashing, distribution, and its interaction with air. The research systematically reveals the spatiotemporal evolution characteristics of the internal flow field within the gearbox and focuses on analyzing the nonlinear regulatory effect of baffle geometric parameters on the system’s energy transport and dissipation characteristics. Numerical results indicate that the baffle structure significantly influences the spatial distribution of the vorticity field and turbulence intensity by reconstructing the shear layer topology. Low-profile baffles optimize the energy transfer pathway, effectively reducing the flow enthalpy, whereas excessively tall baffles induce strong secondary recirculation flows, exacerbating vortex-induced energy losses. Simultaneously, appropriately increasing the spacing between double baffles helps enhance global lubricant transport efficiency and suppresses unsteady dissipation caused by localized momentum accumulation. Furthermore, the geometrically optimized double-baffle configuration can achieve synergistic improvements in lubrication performance, oil film stability, and system energy efficiency by guiding the main shear flow and mitigating localized high-momentum impacts. This study provides crucial theoretical foundations and design guidelines for developing the next generation of theory-driven, energy-efficient lubrication design strategies for gear transmissions. Full article
Show Figures

Figure 1

17 pages, 8936 KB  
Article
Grain Boundary Engineering of an Additively Manufactured AlSi10Mg Alloy for Advanced Energy Systems: Grain Size Effects on He Bubbles Distribution and Evolution
by Przemysław Snopiński, Marek Barlak, Jerzy Zagórski and Marek Pagač
Energies 2025, 18(20), 5445; https://doi.org/10.3390/en18205445 - 15 Oct 2025
Viewed by 129
Abstract
The development of advanced energy materials is critical for the safety and efficiency of next-generation nuclear energy systems. Aluminum alloys present a compelling option due to their excellent neutronic properties, notably a low thermal neutron absorption cross-section. However, their historically poor high-temperature performance [...] Read more.
The development of advanced energy materials is critical for the safety and efficiency of next-generation nuclear energy systems. Aluminum alloys present a compelling option due to their excellent neutronic properties, notably a low thermal neutron absorption cross-section. However, their historically poor high-temperature performance has limited their use in commercial power reactors. This makes them prime candidates for specialized, lower-temperature but high-radiation environments, such as research reactors, spent fuel storage systems, and spallation neutron sources. In these applications, mitigating radiation damage—particularly swelling and embrittlement from helium produced during irradiation—remains a paramount challenge. Grain Boundary Engineering (GBE) is a potent strategy to mitigate radiation damage by increasing the fraction of low-energy Coincident Site Lattice (CSL) boundaries. These interfaces act as effective sinks for radiation-induced point defects (vacancies and self-interstitials), suppressing their accumulation and subsequent clustering into damaging dislocation loops and voids. By controlling the defect population, GBE can substantially reduce macroscopic effects like volumetric swelling and embrittlement, enhancing material performance in harsh radiation environments. In this article we evaluate the efficacy of GBE in an AlSi10Mg alloy, a candidate material for nuclear applications. Samples were prepared via KOBO extrusion, with a subset undergoing subsequent annealing to produce varied initial grain sizes and grain boundary character distributions. This allows for a direct comparison of how these microstructural features influence the material’s response to helium ion irradiation, which simulates damage from fission and fusion reactions. The resulting post-irradiation defect structures and their interaction with the engineered grain boundary network were characterized using a combination of Transmission Electron Microscopy (TEM) and High-Resolution Transmission Electron Microscopy (HRTEM), providing crucial insights for designing next-generation, radiation-tolerant energy materials. Full article
Show Figures

Figure 1

13 pages, 3990 KB  
Article
The Effect of Electrode Geometry on Excited Species Production in Atmospheric Pressure Air–Hydrogen Streamer Discharge
by Shirshak Kumar Dhali and Stuart Reyes
Plasma 2025, 8(4), 42; https://doi.org/10.3390/plasma8040042 - 15 Oct 2025
Viewed by 116
Abstract
When a gas is overvolted at or near atmospheric pressure, it results in a streamer discharge formation. Electrode geometries exert significant impact on the electrical breakdown of gases by altering the spatial profile of the electric field. In many applications the efficient generation [...] Read more.
When a gas is overvolted at or near atmospheric pressure, it results in a streamer discharge formation. Electrode geometries exert significant impact on the electrical breakdown of gases by altering the spatial profile of the electric field. In many applications the efficient generation of radicals is critical and is determined by the characteristics of the streamer discharge. We examine the effect of electrode geometry on the streamer characteristics and the production of radicals. This is performed for three different electrode geometries: plane–plane, pin–plane, and pin–pin. A two-dimensional rotationally symmetric fluid model is used for the streamer discharge simulation in the hydrogen/air gas mixture. The spatial profile of electron density and the electric field for point electrodes show significant differences when compared to plane electrodes. However, the efficiency of radical generation shows similar trends for the electrode configurations studied. We also present the results of spatial electrical energy density distribution which in turn determines spatial excited species distribution. These results can inform the design of specific applications. Full article
(This article belongs to the Special Issue Processes in Atmospheric-Pressure Plasmas—2nd Edition)
Show Figures

Figure 1

35 pages, 12982 KB  
Article
A Data-Driven Decision-Making Tool for Prioritizing Resilience Strategies in Cold-Climate Urban Neighborhoods
by Ahmed Nouby Mohamed Hassan and Caroline Hachem-Vermette
Energies 2025, 18(20), 5421; https://doi.org/10.3390/en18205421 - 14 Oct 2025
Viewed by 296
Abstract
Cold-climate urban neighborhoods face mounting energy and thermal risks from extreme weather and power outages, creating trade-offs between different resilience capacities and objectives. This study develops a scalable, data-driven decision-making tool to support early-stage prioritization of resilience strategies at both the building component [...] Read more.
Cold-climate urban neighborhoods face mounting energy and thermal risks from extreme weather and power outages, creating trade-offs between different resilience capacities and objectives. This study develops a scalable, data-driven decision-making tool to support early-stage prioritization of resilience strategies at both the building component and neighborhood levels. A database of 48 active and passive strategies was systematically linked to 14 resilience objectives, reflecting energy- and thermally oriented capacities. Each strategy–objective pair was qualitatively assessed through a literature review and translated into probability distributions. Monte Carlo simulations (10,000 iterations) were performed to generate possible outcomes and several scores were calculated. Comparative scenario analysis—spanning holistic, short-term, long-term, energy-oriented, and thermally oriented perspectives—highlighted distinct adoption patterns. Active energy strategies, such as ESS, decentralized RES, microgrids, and CHP, consistently achieved the highest adoption (A) scores across levels and scenarios. Several passive measures, including green roofs, natural ventilation with passive heat recovery, and responsive glazing, also demonstrated strong multi-objective performance and outage resilience. A case study application integrated stakeholder-specific objective weightings, revealing convergent strategies suitable for immediate adoption and divergent ones requiring negotiation. This tool provides an adaptable probabilistic foundation for evaluating resilience strategies under uncertainty. Full article
Show Figures

Figure 1

31 pages, 1516 KB  
Article
Federated Quantum Machine Learning for Distributed Cybersecurity in Multi-Agent Energy Systems
by Kwabena Addo, Musasa Kabeya and Evans Eshiemogie Ojo
Energies 2025, 18(20), 5418; https://doi.org/10.3390/en18205418 - 14 Oct 2025
Viewed by 272
Abstract
The increasing digitization and decentralization of modern energy systems have heightened their vulnerability to sophisticated cyber threats, necessitating advanced, scalable, and privacy-preserving detection frameworks. This paper introduces a novel Federated Quantum Machine Learning (FQML) framework tailored for anomaly detection in multi-agent energy environments. [...] Read more.
The increasing digitization and decentralization of modern energy systems have heightened their vulnerability to sophisticated cyber threats, necessitating advanced, scalable, and privacy-preserving detection frameworks. This paper introduces a novel Federated Quantum Machine Learning (FQML) framework tailored for anomaly detection in multi-agent energy environments. By integrating parameterized quantum circuits (PQCs) at the local agent level with secure federated learning protocols, the framework enhances detection accuracy while preserving data privacy. A trimmed-mean aggregation scheme and differential privacy mechanisms are embedded to defend against Byzantine behaviors and data-poisoning attacks. The problem is formally modeled as a constrained optimization task, accounting for quantum circuit depth, communication latency, and adversarial resilience. Experimental validation on synthetic smart grid datasets demonstrates that FQML achieves high detection accuracy (≥96.3%), maintains robustness under adversarial perturbations, and reduces communication overhead by 28.6% compared to classical federated baselines. These results substantiate the viability of quantum-enhanced federated learning as a practical, hardware-conscious approach to distributed cybersecurity in next-generation energy infrastructures. Full article
Show Figures

Graphical abstract

26 pages, 7662 KB  
Article
The Impact of Fixed-Tilt PV Arrays on Vegetation Growth Through Ground Sunlight Distribution at a Solar Farm in Aotearoa New Zealand
by Matlotlo Magasa Dhlamini and Alan Colin Brent
Energies 2025, 18(20), 5412; https://doi.org/10.3390/en18205412 - 14 Oct 2025
Viewed by 108
Abstract
The land demands of ground-mounted PV systems raise concerns about competition with agriculture, particularly in regions with limited productive farmland. Agrivoltaics, which integrates solar energy generation with agricultural use, offers a potential solution. While agrivoltaics has been extensively studied, less is known about [...] Read more.
The land demands of ground-mounted PV systems raise concerns about competition with agriculture, particularly in regions with limited productive farmland. Agrivoltaics, which integrates solar energy generation with agricultural use, offers a potential solution. While agrivoltaics has been extensively studied, less is known about its feasibility and impacts in complex temperate maritime climates such as Aotearoa New Zealand, in particular, the effects of PV-induced shading on ground-level light availability and vegetation. This study modelled the spatial and seasonal distribution of ground-level irradiation and Photosynthetic Photon Flux Density (PPFD) beneath fixed-tilt PV arrays at the Tauhei solar farm in the Waikato region. It quantifies and maps PPFD to evaluate light conditions and its implications for vegetation growth. The results reveal significant spatial and temporal variation over a year. The under-panel ground irradiance is lower than open-field GHI by 18% (summer), 22% (spring), 16% (autumn), and 3% (winter), and this seasonal reduction translates into PPFD gradients. This variation supports a precision agrivoltaic strategy that zones land based on irradiance levels. By aligning crop types and planting schedules with seasonal light profiles, land productivity and ecological value can be improved. These findings are highly applicable in Aotearoa New Zealand’s pasture-based systems and show that effective light management is critical for agrivoltaic success in temperate maritime climates. This is, to our knowledge, the first spatial PPFD zoning analysis for fixed-tilt agrivoltaics, linking year-round ground-light maps to crop/pasture suitability. Full article
(This article belongs to the Special Issue Solar Energy, Governance and CO2 Emissions)
Show Figures

Figure 1

25 pages, 5551 KB  
Article
Improved Polar Lights Optimizer Based Optimal Power Flow for ADNs with Renewable Energy and EVs
by Peng Zhang, Yifan Zhou, Fuyou Zhao, Xuan Ruan, Wei Huang, Yang He and Bo Yang
Energies 2025, 18(20), 5403; https://doi.org/10.3390/en18205403 - 14 Oct 2025
Viewed by 151
Abstract
With the large-scale integration of renewable energy sources such as wind and photovoltaic (PV) power, along with the increasing use of electric vehicle (EV), the operation of active distribution network (ADN) faces challenges, including bidirectional power flows, voltage fluctuations, and increased network losses. [...] Read more.
With the large-scale integration of renewable energy sources such as wind and photovoltaic (PV) power, along with the increasing use of electric vehicle (EV), the operation of active distribution network (ADN) faces challenges, including bidirectional power flows, voltage fluctuations, and increased network losses. To address these issues, this study develops a multi-objective optimal power flow (MOOPF) model that simultaneously considers wind and PV generation, battery energy storage systems (BESSs), and EV charging loads. The proposed model aims to simultaneously optimize operating cost, node voltage deviation, and network losses, while ensuring voltage quality and system reliability. An improved polar lights optimizer (IPLO) is introduced to solve the MOOPF problem, enhancing global search capability and convergence efficiency without increasing computational complexity. Simulation results on the improved IEEE-33 bus test system show that compared with conventional algorithms such as GA, ABC, PSO and WOA, the IPLO optimizer achieves superior performance. Specifically, IPLO significantly reduces voltage deviation and network losses, while maintaining an average voltage level close to unity, thereby improving both voltage quality and energy efficiency. Furthermore, when compared with the original PLO, IPLO also demonstrates a reduction in operating cost. These results validate the effectiveness and applicability of the proposed IPLO-based MOOPF framework in ADNs with high use of renewable energy and EVs. Full article
(This article belongs to the Special Issue Energy, Electrical and Power Engineering: 5th Edition)
Show Figures

Figure 1

Back to TopTop