Sign in to use this feature.

Years

Between: -

Subjects

remove_circle_outline
remove_circle_outline
remove_circle_outline
remove_circle_outline
remove_circle_outline
remove_circle_outline
remove_circle_outline
remove_circle_outline
remove_circle_outline

Journals

remove_circle_outline
remove_circle_outline
remove_circle_outline

Article Types

Countries / Regions

remove_circle_outline
remove_circle_outline
remove_circle_outline
remove_circle_outline
remove_circle_outline

Search Results (302)

Search Parameters:
Keywords = deep-level mine

Order results
Result details
Results per page
Select all
Export citation of selected articles as:
31 pages, 6235 KB  
Article
A Spatiotemporal Cluster Analysis and Dynamic Evaluation Model for the Rock Mass Instability Risk During Deep Mining of Metal Mine
by Yuting Bian, Wei Zhu, Fang Yan and Xiaofeng Huang
Mathematics 2026, 14(8), 1261; https://doi.org/10.3390/math14081261 - 10 Apr 2026
Abstract
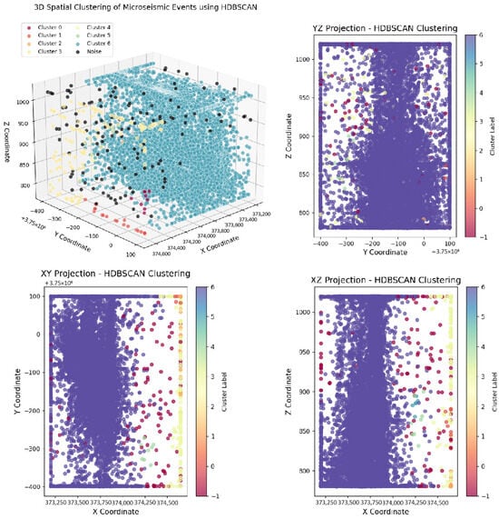
With the increasing depth of mining operations, accurate identification and assessment of rock mass instability risks are crucial for ensuring mine safety. This study proposes an integrated framework combining the Hierarchical Density-Based Spatial Clustering of Applications with Noise (HDBSCAN), fuzzy comprehensive evaluation (FCE) [...] Read more.
With the increasing depth of mining operations, accurate identification and assessment of rock mass instability risks are crucial for ensuring mine safety. This study proposes an integrated framework combining the Hierarchical Density-Based Spatial Clustering of Applications with Noise (HDBSCAN), fuzzy comprehensive evaluation (FCE) and kernel density estimation (KDE) for the identification and dynamic assessment of high-risk zones in deep mining. Using microseismic monitoring data from a lead–zinc mine in Northwest China (January–June 2023), the HDBSCAN algorithm adaptively identified 86 high-density clusters from 11,638 events. The weights of five evaluation indicators (moment magnitude, apparent stress, stress drop, peak ground acceleration, and ringing count) were determined objectively using the Euclidean distance method. FCE was then applied to classify cluster risk levels, revealing that 70.9% of the clusters were rated as high-risk (Level IV). KDE further illustrated the spatiotemporal migration of high-risk zones, showing a systematic shift from northeast to southwest along stopes and roadways, driven by mining unloading and geological structures. The integrated HDBSCAN-FCE-KDE framework demonstrates strong applicability and reliability in identifying and predicting rock mass instability risks, providing a scientific basis for proactive risk management in deep mining environments. Full article
(This article belongs to the Section D2: Operations Research and Fuzzy Decision Making)
Show Figures

Figure 1

26 pages, 2252 KB  
Review
Detection and Source Identification of Goaf Water Accumulation in Chinese Coal Mines: A Review and Evaluation
by Jianying Zhang and Wenfeng Wang
Appl. Sci. 2026, 16(7), 3370; https://doi.org/10.3390/app16073370 - 31 Mar 2026
Viewed by 153
Abstract
Water accumulation in goafs in Chinese coal mines is a major hidden hazard that can trigger water inrush accidents and may also affect aquifer integrity and regional water security. Reliable delineation of goaf water distribution and identification of water-source types are therefore essential [...] Read more.
Water accumulation in goafs in Chinese coal mines is a major hidden hazard that can trigger water inrush accidents and may also affect aquifer integrity and regional water security. Reliable delineation of goaf water distribution and identification of water-source types are therefore essential for mine water-hazard control and groundwater protection. This paper reviews the main technical routes for goaf groundwater investigation, including geophysical prospecting, hydrogeochemical and isotopic identification, direct inspection tools, and data-driven intelligent workflows. For geophysical detection, the mechanisms, engineering applicability, and key constraints of the Transient Electromagnetic Method (TEM), Surface Nuclear Magnetic Resonance (NMR), the High-Density Resistivity Method (HDRM), and the Coherent Frequency Component (CFC) electromagnetic wave reflection coherence method are synthesized, with emphasis on interpretation boundaries and uncertainty sources under complex geological conditions. For source identification, conventional hydrochemistry, stable isotopes, and laser-induced fluorescence are summarized, and intelligent recognition models such as neural networks and support vector machines are discussed in terms of workflow positioning and practical performance limits. A unified evaluation rationale is established and a semi-quantitative method–metric matrix is constructed to compare techniques in terms of reliability, deployability, cost level, environmental adaptability, and information value, thereby clarifying their functional roles and complementarities within staged engineering workflows. The synthesis indicates that major bottlenecks include limited deep capability under strong interference, pronounced interpretational non-uniqueness caused by complex geology and irregular goaf geometries, and constrained timeliness and generalization for mixed-source identification. Future directions are summarized as multi-method integration with fusion-driven interpretation, intelligent and quantitative decision support with quality control, and sensor–platform advances enabling more practical three-dimensional investigation, aiming to improve the reliability and engineering usability of goaf groundwater hazard assessment. Full article
(This article belongs to the Section Earth Sciences)
Show Figures

Figure 1

17 pages, 1365 KB  
Article
Balancing Precision and Efficiency: Cross-View Geo-Localization with Efficient State Space Models
by Haojie Tao, Shixin Wang, Futao Wang, Litao Wang, Zhenqing Wang, Zhaowei Wang, Tianhao Wang, Chengyue Xiong and Ziqi Nie
AI 2026, 7(4), 118; https://doi.org/10.3390/ai7040118 - 30 Mar 2026
Viewed by 359
Abstract
Cross-view geo-localization tries to find the matching place in large satellite or aerial pictures from photos taken at ground level, which is useful for applications like self-driving cars, flying drones, and adding virtual objects to real city scenes. However, the traditional deep learning [...] Read more.
Cross-view geo-localization tries to find the matching place in large satellite or aerial pictures from photos taken at ground level, which is useful for applications like self-driving cars, flying drones, and adding virtual objects to real city scenes. However, the traditional deep learning hybrid CNN-Transformer architecture and complex geometric submodules result in a large computational overhead, making it difficult to apply in real-time on resource-constrained devices. To make it light, fast, and accurate, this paper suggests an effective way to make a state-space model for cross-view geo-localization tasks. The model replaces the traditional self-attention structure with a state-space vision backbone, lowering the sequence modeling complexity from quadratic to linear and greatly accelerating the inference process; it devises a channel-group aggregation strategy without any learnable parameters, producing a comprehensive yet lightweight representation, and introduces a dynamic difficulty-aware loss function that assigns varying weights to all negative samples within a batch according to their similarities, greatly improving the efficiency of hard-negative sample mining and the quality of convergence. The results on the authoritative public datasets CVUSA and CVACT indicate that our method has high accuracy and low computational complexity, providing a feasible approach for the lightweight design of more powerful cross-view geolocation models in the future. Full article
(This article belongs to the Special Issue Recent Advances in Deep Learning and Emerging Applications)
Show Figures

Figure 1

27 pages, 29264 KB  
Article
Method and Application of Full-Space Deformation Monitoring of Surrounding Rock in Coal Mine Roadway Based on Mobile Three-Dimensional Laser Scanning
by Chao Gao, Dexing He and Xinqiu Fang
Appl. Sci. 2026, 16(7), 3156; https://doi.org/10.3390/app16073156 - 25 Mar 2026
Viewed by 192
Abstract
Deformation monitoring of roadway surrounding rock is the key link to ensure the safety production of the coal mine. The traditional monitoring method can only obtain the displacement information of discrete measuring points, and it is difficult to fully reflect the spatial distribution [...] Read more.
Deformation monitoring of roadway surrounding rock is the key link to ensure the safety production of the coal mine. The traditional monitoring method can only obtain the displacement information of discrete measuring points, and it is difficult to fully reflect the spatial distribution characteristics and evolution law of surrounding rock deformation. Based on the engineering background of the extra-thick coal seam roadway in the Yushupo Coal Mine, Shanxi Province, China, this study proposes a set of full-space deformation monitoring methods for roadway surrounding rock based on explosion-proof mobile 3D laser scanning technology. Firstly, a hierarchical denoising method based on improved statistical filtering is established. The quality of point cloud data is effectively improved by region clipping, a connectivity analysis guided by multi-dimensional geometric features and adaptive density threshold three-level processing strategy. Secondly, a hierarchical point cloud registration method combining physical anchor geometric constraints and deep learning patch guided matching is proposed to reduce the registration error to millimeter level. Finally, the deformation evaluation of surrounding rock is carried out by combining the overall deformation identification with the quantitative analysis of local section slices. The engineering application results show that the deformation of the roadway floor is the most significant during the monitoring period, the maximum deformation is 90.0 mm, and the average deformation is 46.9 mm. The maximum deformation of the roof is 35.0 mm, and the convergence of both sides is asymmetric. Compared with the total station, the results show that the maximum displacement error in each direction does not exceed 5 mm, and the standard deviation is within 1.3 mm, which meets the engineering accuracy requirements of coal mine roadway deformation monitoring. This study provides a complete technical scheme for panoramic and high-precision monitoring of surrounding rock deformation in coal mine roadway. Full article
Show Figures

Figure 1

19 pages, 10235 KB  
Article
High-Fidelity 3D Reconstruction for Open-Pit Mine Digital Twins Using UAV Data and an Integrated 3D Gaussian Splatting Pipeline
by Laixin Zhang, Yuhong Tang and Zhuo Wang
Eng 2026, 7(3), 136; https://doi.org/10.3390/eng7030136 - 16 Mar 2026
Viewed by 426
Abstract
Addressing the challenges in 3D reconstruction of large-scale open-pit mines, such as dramatic terrain undulations, complex texture features, and the difficulty of balancing geometric accuracy with real-time rendering efficiency using traditional methods, this paper proposes a high-fidelity reconstruction framework integrating UAV multi-modal data [...] Read more.
Addressing the challenges in 3D reconstruction of large-scale open-pit mines, such as dramatic terrain undulations, complex texture features, and the difficulty of balancing geometric accuracy with real-time rendering efficiency using traditional methods, this paper proposes a high-fidelity reconstruction framework integrating UAV multi-modal data with the state-of-the-art 3D Gaussian Splatting (3DGS) architecture. First, an integrated air-ground multi-modal data acquisition system is established. Using a UAV equipped with LiDAR and a high-resolution camera, high-quality geometric and textural data of the mining area are acquired through terrain-adaptive flight planning. Second, to tackle the VRAM bottlenecks and loose geometric structures inherent in original 3DGS for large scenes, we adopt the advanced CityGaussianV2 architecture as our core reconstruction engine. By leveraging its divide-and-conquer parallel training strategy, 2DGS planar geometric constraints, and Decomposed Gradient Densification (DGD) mechanism, this framework effectively overcomes memory limitations and significantly enhances the geometric sharpness of slope crests and toes. Finally, engineering validation was conducted at Kambove Mining. Experimental results demonstrate that the proposed method achieves centimeter-level geometric accuracy, a real-time web rendering frame rate exceeding 60 FPS, and a model storage compression rate of over 90%. The digital twin control platform built upon this model successfully achieves deep fusion and visual scheduling of multi-source heterogeneous data, providing a novel technical path for constructing high-precision reality-based foundations for smart mines. Full article
(This article belongs to the Special Issue Artificial Intelligence for Engineering Applications, 2nd Edition)
Show Figures

Figure 1

12 pages, 739 KB  
Article
Groundwater Radionuclide Contamination in the Saumalkol Settlement Located near Decommissioned Uranium Mining Sites
by Danara Ibrayeva, Madina Kairullova, Masahiro Hosoda, Yasutaka Omori, Yerlan Kashkinbayev, Kuralay Ilbekova, Assel Bagramova, Aigerim Shokabayeva and Meirat Bakhtin
Environments 2026, 13(3), 161; https://doi.org/10.3390/environments13030161 - 13 Mar 2026
Cited by 1 | Viewed by 593
Abstract
Groundwater used for drinking in settlements located near decommissioned uranium mining facilities may contain elevated naturally occurring radioactive materials, posing long-term public-health concerns. The purpose of this study was to evaluate the radiological quality of groundwater used for drinking in the Saumalkol settlement [...] Read more.
Groundwater used for drinking in settlements located near decommissioned uranium mining facilities may contain elevated naturally occurring radioactive materials, posing long-term public-health concerns. The purpose of this study was to evaluate the radiological quality of groundwater used for drinking in the Saumalkol settlement by applying gross alpha–beta screening and isotope-specific analysis of 226Ra and 228Ra to identify the main contributors to groundwater radioactivity and estimate the associated radiation dose from water consumption. Groundwater samples were analyzed using gross alpha–beta screening and isotope-specific determination of 226Ra and 228Ra by radiochemical separation and low-background counting, and ingestion doses were estimated using international dose coefficients. Gross alpha activity averaged 2.26 ± 0.96 Bq/L, with most samples exceeding the WHO screening value of 0.5 Bq/L, while gross beta activity averaged 0.65 ± 0.17 Bq/L. Mean activity concentrations of 226Ra and 228Ra were 0.17 ± 0.03 Bq/L and 1.47 ± 0.9 Bq/L, respectively, with significantly higher 228Ra in deep boreholes and a systematic predominance of 228Ra over 226Ra (p < 0.05), indicating a thorium-controlled geochemical signature in fractured crystalline aquifers. The estimated annual committed effective ingestion dose from radium isotopes was 0.46 mSv, exceeding the reference level of 0.1 mSv for drinking-water exposure. These findings demonstrate that groundwater radioactivity in Saumalkol is dominated by radium from the thorium series and highlight the need for sustained radionuclide-specific monitoring and targeted water management strategies in uranium-affected regions. Full article
Show Figures

Figure 1

19 pages, 2661 KB  
Article
Two-Stage Microseismic P-Wave Arrival Picking via STA/LTA-Guided Lightweight U-Net
by Jiancheng Jin, Gang Wang, Yuanhang Qiu, Siyuan Gong and Bo Ren
Sensors 2026, 26(5), 1693; https://doi.org/10.3390/s26051693 - 7 Mar 2026
Viewed by 303
Abstract
Accurate picking of microseismic P-wave arrival times is essential for the localization and monitoring of mining-induced seismic events. Conventional Short-Term Average/Long-Term Average (STA/LTA) detectors, while computationally efficient, are highly susceptible to noise interference. Conversely, deep learning approaches exhibit superior noise robustness but often [...] Read more.
Accurate picking of microseismic P-wave arrival times is essential for the localization and monitoring of mining-induced seismic events. Conventional Short-Term Average/Long-Term Average (STA/LTA) detectors, while computationally efficient, are highly susceptible to noise interference. Conversely, deep learning approaches exhibit superior noise robustness but often involve substantial computational redundancy and compromised real-time performance. To address these limitations, we propose a novel two-stage picking framework that integrates STA/LTA with a lightweight U-Net, enabling rapid preliminary detection followed by fine-grained refinement. In the first stage, STA/LTA rapidly scans continuous waveforms to identify candidate windows potentially containing P-wave arrivals. In the second stage, a lightweight U-Net performs sample-level regression within each candidate window to refine arrival-time estimates with high precision. This coarse-to-fine paradigm effectively balances computational efficiency and picking accuracy. Experimental validation on 500 Hz microseismic data acquired from a coal mine in Gansu Province demonstrates that the proposed method achieves a hit rate of 63.21% within a tolerance window of ±0.01 s. This represents performance improvements of 25.42% and 40.47% over convolutional neural network (CNN) and STA/LTA methods, respectively, while reducing the mean absolute error to 0.0130 s. Furthermore, the model exhibits consistent performance on independent test sets, confirming its generalization capability and noise robustness. By combining the computational efficiency of STA/LTA with the representational power of deep learning, the proposed approach demonstrates significant potential for real-time industrial deployment. Full article
(This article belongs to the Section Environmental Sensing)
Show Figures

Figure 1

25 pages, 9279 KB  
Article
A Multi-Scale Global Fusion-Based Method for Surface Fissure Extraction from UAV Imagery
by Mingxi Zhou, Min Ji, Fengxiang Jin, Zhaomin Zhang, Fengke Dou and Xiangru Fan
Sensors 2026, 26(5), 1440; https://doi.org/10.3390/s26051440 - 25 Feb 2026
Viewed by 330
Abstract
The prevalence of ground fissures in deformation-affected areas has intensified, presenting serious risks to both operational safety and the local natural environment. Fissures in these disturbed terrains are typically characterized by elongated morphologies and large-scale variations, which pose substantial challenges to accurate feature [...] Read more.
The prevalence of ground fissures in deformation-affected areas has intensified, presenting serious risks to both operational safety and the local natural environment. Fissures in these disturbed terrains are typically characterized by elongated morphologies and large-scale variations, which pose substantial challenges to accurate feature extraction. To address these complexities, this paper proposes a semantic segmentation network termed MGF-UNet. In the shallow layers, we integrate multi-scale feature sensing (MFS) and grouped efficient multi-scale attention (EMA) to sharpen anisotropic textures and boundary details under high-resolution representations. For the deeper layers, a Token-Selective Context Transformer (TSCT) is designed to perform selective global modeling on high-level semantic features, effectively capturing long-range dependencies while preserving the structural integrity of elongated fissures. Meanwhile, we employ feature-wise linear modulation (FiLM) to derive pixel-wise affine parameters from shallow structures, which pre-modulate deep features and strengthen cross-level interactions. In the decoder, a Fourier transform-based adaptive feature fusion (AFF) module suppresses background noise and enhances boundary contrast, followed by cross-scale aggregation for final prediction.Benchmark tests conducted on the mining-area fissure dataset (MFD) and road-based datasets demonstrate that MGF-UNet achieves an accuracy of 78.2%, a Dice score of 81.4%, and an IoU of 68.6%, outperforming existing mainstream networks. The results confirm that MGF-UNet provides an effective solution for automatic fissure extraction in deformation-prone environments, offering significant potential for geohazard monitoring and ecological restoration. Full article
Show Figures

Figure 1

25 pages, 18087 KB  
Article
Water Harvesting Techniques for Assessing Land Degradation Using MEDALUS Approach and GIS Analysis: Jeffara Region, Southern Tunisia
by Mongi Ben Zaied, Mohamed Elarbi Brick, Aymen Sawassi, Fethi Abdelli, Rym Hadded, Roula Khadra and Mohamed Ouessar
Land 2026, 15(2), 324; https://doi.org/10.3390/land15020324 - 14 Feb 2026
Viewed by 468
Abstract
This study investigated land degradation sensitivity in Southern Tunisia’s Jeffara region and examined the effectiveness of water harvesting techniques (WHTs) as countermeasures. Land Degradation Sensitivity Index was calculated using a modified MEDALUS framework, in which thematic quality indices were derived from normalized indicators [...] Read more.
This study investigated land degradation sensitivity in Southern Tunisia’s Jeffara region and examined the effectiveness of water harvesting techniques (WHTs) as countermeasures. Land Degradation Sensitivity Index was calculated using a modified MEDALUS framework, in which thematic quality indices were derived from normalized indicators (climate, soil, vegetation, and management) and combined through a geometric mean within a GIS environment. The model is validated with field observations. The research found that almost the entire study area (≈99%) was classified as critically sensitive under the baseline scenario. Contributing factors include extreme aridity, limited vegetation cover, significant soil erosion, and human pressures. The most severely degraded areas are found in mountainous zones, desert plains, and mining areas, whereas regions dominated by olive orchards showed moderate sensitivity levels. This lower sensitivity is associated with the drought tolerance and deep root systems of olive trees, which enhance resistance to prolonged dry periods. This study modeled the impact of implementing traditional WHTs, notably Jessour and Tabias. Under this scenario, a clear qualitative improvement was observed, with the proportion of land classified as critical decreasing from 99% to 77.3%, indicating a measurable reduction in land degradation sensitivity associated with the implementation of WHTs. Despite their environmental benefits, such as enhancing soil moisture and stabilizing agricultural yields, the spatial expansion of WHTs remains limited. Full article
(This article belongs to the Section Land, Soil and Water)
Show Figures

Figure 1

26 pages, 15341 KB  
Article
A Multimodal Three-Channel Bearing Fault Diagnosis Method Based on CNN Fusion Attention Mechanism Under Strong Noise Conditions
by Yingyong Zou, Chunfang Li, Yu Zhang, Zhiqiang Si and Long Li
Algorithms 2026, 19(2), 144; https://doi.org/10.3390/a19020144 - 10 Feb 2026
Viewed by 432
Abstract
Bearings, as core components of mechanical equipment, play a critical role in ensuring equipment safety and reliability. Early fault detection holds significant importance. Addressing the challenges of insufficient robustness in bearing fault diagnosis under industrial high-noise conditions and the difficulty of extracting fault [...] Read more.
Bearings, as core components of mechanical equipment, play a critical role in ensuring equipment safety and reliability. Early fault detection holds significant importance. Addressing the challenges of insufficient robustness in bearing fault diagnosis under industrial high-noise conditions and the difficulty of extracting fault features from a single modality, this study proposes a three-channel multimodal fault diagnosis method that integrates a Convolutional Auto-Encoder (CAE) with a dual attention mechanism (M-CNNBiAM). This approach provides an effective technical solution for the precise diagnosis of bearing faults in high-noise environments. To suppress substantial noise interference, a CAE denoising module was designed to filter out intense noise, providing high-quality input for subsequent diagnostic networks. To address the limitations of single-modal feature extraction and restricted generalization capabilities, a three-channel time–frequency signal joint diagnosis model combining the Continuous Wavelet Transform (CWT) with an attention mechanism was proposed. This approach enables deep mining and efficient fusion of multi-domain features, thereby enhancing fault diagnosis accuracy and generalization capabilities. Experimental results demonstrate that the designed CAE module maintains excellent noise reduction performance even under −10 dB strong noise conditions. When combined with the proposed diagnostic model, it achieves an average diagnostic accuracy of 98% across both the CWRU and self-test datasets, demonstrating outstanding diagnostic precision. Furthermore, under −4 dB noise conditions, it achieves a 94% diagnostic accuracy even without relying on the CAE denoising module. With a single training cycle taking only 6.8 s, it balances training efficiency and diagnostic performance, making it well-suited for real-time, reliable bearing fault diagnosis in industrial environments with high noise levels. Full article
Show Figures

Figure 1

24 pages, 8212 KB  
Article
Experimental Investigation on Mechanical Properties and Failure Behaviors of Concrete for Ultra-Deep Shafts Using Acoustic Emission and Energy Evolution Characteristics
by Guoyuan Wang, Wenbo Fan, Jiyuan You, Zhenyu Tai, Chengyu Li and Guangpei Zhu
Processes 2026, 14(4), 598; https://doi.org/10.3390/pr14040598 - 9 Feb 2026
Viewed by 451
Abstract
As coastal ultra-deep mine shafts advance to greater depths, shaft lining concrete may experience sustained humid–hot conditions. Elevated temperature is induced by geothermal heat and early-age hydration heat, while high humidity is maintained in water-rich underground environments, which can compromise long-term performance. Such [...] Read more.
As coastal ultra-deep mine shafts advance to greater depths, shaft lining concrete may experience sustained humid–hot conditions. Elevated temperature is induced by geothermal heat and early-age hydration heat, while high humidity is maintained in water-rich underground environments, which can compromise long-term performance. Such late-age deterioration may increase maintenance demand and pose safety concerns for ultra-deep shaft construction and long-term service. This study experimentally evaluates a high-strength shaft lining concrete designed with a composite cementitious system and cured at 40, 60, and 80 °C (95% RH) for 30–180 days, considering the engineering scenario of the 2500 m shaft at the Sanshan Island Gold Mine. The selected temperature range was determined based on in situ temperature monitoring in the target shaft. P-wave velocity measurements and uniaxial compression tests were conducted, while acoustic emission (AE) monitoring and energy evolution analysis were used to interpret damage progression. P-wave velocity decreased with curing temperature, with the most pronounced reduction at 80 °C. Compressive strength increased at early ages and then declined at later ages; by 180 d, the strength loss relative to the peak level is more pronounced at higher temperatures. AE results show four typical damage stages, with activity increasingly concentrated near peak stress as temperature and age increase. AF–RA analysis indicates tensile cracking dominates, with a slight increase in shear-related events at higher curing temperatures and longer ages. Energy analysis further confirms that most input energy is stored as elastic strain energy prior to peak stress, and higher curing temperatures increase the proportion of input energy stored elastically, implying a higher tendency toward brittle failure. These results suggest optimizing curing regimes and toughness-enhancement strategies for durable shaft infrastructure. Full article
Show Figures

Figure 1

27 pages, 3098 KB  
Article
Research on the Systematic Analysis of Safety Risk in Metro Deep Foundation Pit Construction
by Guoqing Guo, Shuai Han, Chao Tang and Chuxiong Shen
Buildings 2026, 16(3), 634; https://doi.org/10.3390/buildings16030634 - 3 Feb 2026
Viewed by 479
Abstract
With its advantages such as large capacity, punctuality and low environmental impact, the metro has become one of the primary means of alleviating urban traffic congestion. However, safety accidents still occur frequently during the construction of metro deep foundation pits. A review of [...] Read more.
With its advantages such as large capacity, punctuality and low environmental impact, the metro has become one of the primary means of alleviating urban traffic congestion. However, safety accidents still occur frequently during the construction of metro deep foundation pits. A review of domestic and international studies reveals that safety risk management for metro deep foundation pit construction remains insufficient, particularly in terms of comprehensive risk identification, analysis of risk interrelationships and systematic risk assessment. To improve the level of safety risk management in metro deep foundation pit construction, this study analyzes safety risk factors using Chinese word segmentation, AHP, ISM, and MICMAC methods. Based on text mining and literature review, a case database comprising 156 metro deep foundation pit construction safety accidents reports was established and integrated into a unified text corpus. Chinese word segmentation was then performed on the corpus, and through risk interpretation combined with relevant standards and codes, 29 safety risk factors were identified and classified into five categories: technology, management, material, personal and environment. On this basis, 22 main safety risk factors were extracted using the AHP method. The results indicate that management-related factors constitute the most critical type of safety risk. Subsequently, the ISM method was employed to identify the interactions among the main safety risk factors and to construct a five-level hierarchical model, in which the top level contains nine safety risk factors, while the bottom level consists of two factors. Through MICMAC analysis, the safety risk factors were classified into three categories, based on which a safety risk management framework for metro deep foundation pit construction was established, and specific control measures were proposed for six representative safety risk factors. Full article
Show Figures

Figure 1

24 pages, 2163 KB  
Article
KFF-Transformer: A Human–AI Collaborative Framework for Fine-Grained Argument Element Identification
by Xuxun Cai, Jincai Yang, Meng Zheng and Jianping Zhu
Appl. Sci. 2026, 16(3), 1451; https://doi.org/10.3390/app16031451 - 31 Jan 2026
Viewed by 482
Abstract
With the rapid development of intelligent computing and artificial intelligence, there is an increasing demand for efficient, interpretable, and interactive frameworks for fine-grained text analysis. In the field of argument mining, existing approaches are often constrained by sentence-level processing, limited exploitation of key [...] Read more.
With the rapid development of intelligent computing and artificial intelligence, there is an increasing demand for efficient, interpretable, and interactive frameworks for fine-grained text analysis. In the field of argument mining, existing approaches are often constrained by sentence-level processing, limited exploitation of key linguistic markers, and a lack of human–AI collaborative mechanisms, which restrict both recognition accuracy and computational efficiency. To address these challenges, this paper proposes KFF-Transformer, a computing-oriented human–AI collaborative framework for fine-grained argument element identification based on Toulmin’s model. The framework first employs an automatic key marker mining algorithm to expand a seed set of expert-labeled linguistic cues, significantly enhancing coverage and diversity. It then employs a lightweight deep learning architecture that combines BERT for contextual token encoding with a BiLSTM network enhanced by an attention mechanism to perform word-level classification of the six Toulmin elements. This approach leverages enriched key markers as critical features, enhancing both accuracy and interpretability. It should be noted that while our framework leverages BERT—a Transformer-based encoder—for contextual representation, the core sequence labeling module is based on BiLSTM and does not implement a standard Transformer block. Furthermore, a human-in-the-loop interaction mechanism is embedded to support real-time user correction and adaptive system refinement, improving robustness and practical usability. Experiments conducted on a dataset of 180 English argumentative essays demonstrate that KFF-Transformer identifies key markers in 1145 sentences and achieves an accuracy of 72.2% and an F1-score of 66.7%, outperforming a strong baseline by 3.7% and 2.8%, respectively. Moreover, the framework reduces processing time by 18.9% on CPU and achieves near-real-time performance of approximately 3.3 s on GPU. These results validate that KFF-Transformer effectively integrates linguistically grounded reasoning, efficient deep learning, and interactive design, providing a scalable and trustworthy solution for intelligent argument analysis in real-world educational applications. Full article
(This article belongs to the Special Issue Application of Smart Learning in Education)
Show Figures

Figure 1

48 pages, 3621 KB  
Review
Mining the Hidden Pharmacopeia: Fungal Endophytes, Natural Products, and the Rise of AI-Driven Drug Discovery
by Ruqaia Al Shami and Walaa K. Mousa
Int. J. Mol. Sci. 2026, 27(3), 1365; https://doi.org/10.3390/ijms27031365 - 29 Jan 2026
Viewed by 935
Abstract
Emerging from millions of years of evolutionary optimization, Natural products (NPs) remain unique, unparalleled sources of bioactive scaffolds. Unlike synthetic molecules engineered around single therapeutic targets, NPs often exhibit multi-target, system-level bioactivity, aligned with the principles of network pharmacology, which modulates pathways in [...] Read more.
Emerging from millions of years of evolutionary optimization, Natural products (NPs) remain unique, unparalleled sources of bioactive scaffolds. Unlike synthetic molecules engineered around single therapeutic targets, NPs often exhibit multi-target, system-level bioactivity, aligned with the principles of network pharmacology, which modulates pathways in a coordinated, non-disruptive manner. This approach reduces resistance, buffers compensatory feedback loops, and enhances therapeutic resilience. Fungal endophytes represent one of the most chemically diverse and biologically sophisticated NP reservoirs known, producing polyketides, alkaloids, terpenoids, and peptides with intricate three-dimensional architectures and emergent bioactivity patterns that remain exceptionally difficult to design de novo. Advances in artificial intelligence (AI), machine learning, deep learning, and multi-omics integration have redefined the discovery landscape, transforming previously intractable fungal metabolomes and cryptic biosynthetic gene clusters (BGCs) into tractable, predictable, and engineerable systems. AI accelerates genome mining, metabolomic annotation, BGC-metabolite linking, structure prediction, and activation of silent pathways. Generative AI and diffusion models now enable de novo design of NP-inspired scaffolds while preserving biosynthetic feasibility, opening new opportunities for direct evolution, pathway refactoring, and precision biomanufacturing. This review synthesizes the chemical and biosynthetic diversity of major NP classes from fungal endophytes and maps them onto the rapidly expanding ecosystem of AI-driven tools. We outline how AI transforms NP discovery from empirical screening into a predictive, hypothesis-driven discipline with direct industrial implications for drug discovery and synthetic biology. By coupling evolutionarily refined chemistry with modern computational intelligence, the field is poised for a new era in which natural-product leads are not only rediscovered but systematically expanded, engineered, and industrialized to address urgent biomedical and sustainability challenges. Full article
(This article belongs to the Section Bioactives and Nutraceuticals)
Show Figures

Figure 1

25 pages, 9037 KB  
Article
The Development and Performance Validation of a Real-Time Stress Extraction Device for Deep Mining-Induced Stress
by Bojia Xi, Pengfei Shan, Biao Jiao, Huicong Xu, Zheng Meng, Ke Yang, Zhongming Yan and Long Zhang
Sensors 2026, 26(3), 875; https://doi.org/10.3390/s26030875 - 29 Jan 2026
Viewed by 360
Abstract
Under deep mining conditions, coal and rock masses are subjected to high in situ stress and strong mining-induced disturbances, leading to intensified stress unloading, concentration, and redistribution processes. The stability of surrounding rock is therefore closely related to mine safety. Direct, real-time, and [...] Read more.
Under deep mining conditions, coal and rock masses are subjected to high in situ stress and strong mining-induced disturbances, leading to intensified stress unloading, concentration, and redistribution processes. The stability of surrounding rock is therefore closely related to mine safety. Direct, real-time, and continuous monitoring of in situ stress magnitude, orientation, and evolution is a critical requirement for deep underground engineering. To overcome the limitations of conventional stress monitoring methods under high-stress and strong-disturbance conditions, a novel in situ stress monitoring device was developed, and its performance was systematically verified through laboratory experiments. Typical unloading–reloading and biaxial unequal stress paths of deep surrounding rock were adopted. Tests were conducted on intact specimens and specimens with initial damage levels of 30%, 50%, and 70% to evaluate monitoring performance under different degradation conditions. The results show that the device can stably acquire strain signals throughout the entire loading–unloading process. The inverted monitoring stress exhibits high consistency with the loading system in terms of evolution trends and peak stress positions, with peak stress errors below 5% and correlation coefficients (R2) exceeding 0.95. Although more serious initial damage increases high-frequency fluctuations in the monitoring curves, the overall evolution pattern and unloading response remain stable. Combined acoustic emission results further confirm the reliability of the monitoring outcomes. These findings demonstrate that the proposed device enables accurate and dynamic in situ stress monitoring under deep mining conditions, providing a practical technical approach for surrounding rock stability analysis and disaster prevention. Full article
(This article belongs to the Section Fault Diagnosis & Sensors)
Show Figures

Figure 1

Back to TopTop