A Spatiotemporal Cluster Analysis and Dynamic Evaluation Model for the Rock Mass Instability Risk During Deep Mining of Metal Mine
Abstract
1. Introduction
2. Methodology
2.1. Data Sources and Evaluation Indicators
- (1)
- The Richter magnitude scale, surface wave magnitude scale, and moment magnitude scale are all used to measure earthquake size. The Richter magnitude scale and surface wave magnitude scale are highly correlated with the moment magnitude scale for moderate-sized earthquakes. However, the moment magnitude scale, based on seismic moment, possesses clearer physical significance. It is applicable to earthquakes of all scales, accurately reflects earthquake size, and correlates with energy release and stress reduction. It serves as the fundamental indicator for assessing the scale of rock mass instability [36]. Therefore, the moment magnitude scale alone can be selected as the evaluation metric for rock mass instability risk.
- (2)
- Both seismic energy and energy flux are related to the energy released by an earthquake. However, energy flux is significantly influenced by propagation path and distance, making it unsuitable as a direct evaluation metric. Apparent stress combines energy and moment magnitude, representing the ratio of seismic energy to moment magnitude and reflecting the average stress level [38]. High apparent stress may indicate higher rock strength or stress concentration, aiding in evaluating the rock mass susceptibility to brittle fracture. Therefore, apparent stress alone is retained as the evaluation metric.
- (3)
- The seismic moment (M0) is a fundamental parameter strongly correlated with the source radius (r) and stress drop (Δσ). The corner frequency (fc) is related to the source radius. The low-frequency spectrum level is directly related to the seismic moment, as the low-frequency amplitude of the spectrum is proportional to M0. The stress drop directly indicates the change in stress before and after the earthquake, closely related to the stress state of the rock mass and the fracture process. High stress drop typically indicates the rock mass is under high stress conditions, increasing the risk of instability [41]. Therefore, stress drop alone can be selected as a representative parameter, as it directly reflects the amount of stress released and is closely related to the risk of rock mass instability. Moment magnitude, source radius, corner frequency, and low-frequency spectrum levels need not be selected.
- (4)
- Both peak ground velocity and peak ground acceleration describe ground motion intensity, and the two are highly correlated in most cases, especially for high-frequency events. In rock engineering risk assessment, peak ground acceleration is more commonly used. It directly relates to inertial forces and rock mass instability, providing a direct measure of ground motion intensity that influences the dynamic response and stability of rock masses [46]. In engineering practice, it serves as a key parameter for evaluating risks such as landslides and rockfalls. Therefore, peak ground acceleration alone can be selected as the evaluation criterion.
- (5)
- The dominant frequency characterizes spectral features but may be influenced by propagation paths and site conditions. In risk assessment, the dominant frequency has a weak direct correlation with rock mass instability risk and is typically covered indirectly by stress drop or seismic intensity indicators [47]. Therefore, it may be omitted. Average wave velocity primarily reflects the elastic properties of the rock medium rather than source parameters, exhibiting a low direct correlation with instability risk. Ring count indicates the activity frequency of microseismic events and is directly related to the rock mass fracture event rate. High ring counts typically indicate accelerated accumulation of rock mass damage, serving as a crucial indicator of impending rock mass instability. Consequently, principal frequency and average wave velocity may be omitted, with ring count selected as the evaluation metric for rock mass instability risk.
2.2. Spatial Density Clustering Analysis
2.3. Risk Assessment for High-Density Areas
2.3.1. Determining Indicator Weights
- (1)
- Calculate the contribution distance dj for each indicator:
- (2)
- Normalizing the weights: The contribution distance dj for each indicator is normalized to obtain the final weight ωj for each indicator (Equation (16)):where ωj is the weight of the j-th indicator (ωj ≥ 0 and ), dj is the contribution distance of the j-th indicator, and n is the number of indicators.
2.3.2. Fuzzy Comprehensive Evaluation Method
2.4. Trend Analysis of Rock Mass Instability Areas
3. Case Study
3.1. Research Areas and Data Collection
3.2. Data Processing
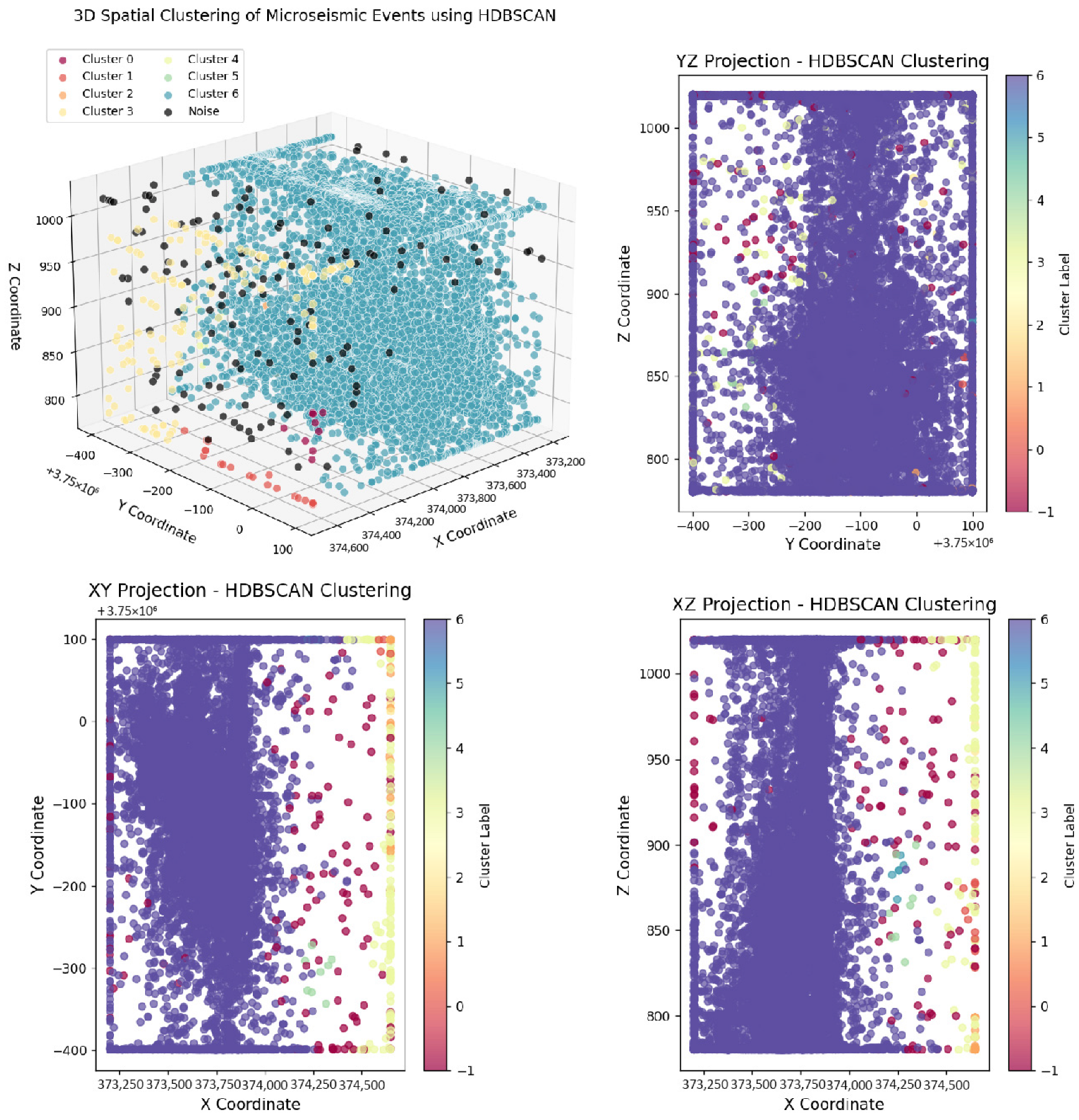
3.2.1. HDBSCAN Clustering Analysis
3.2.2. Calculation of Evaluation Indicator Weights
4. Results and Discussion
4.1. Risk Assessment of High-Density Event Clusters
4.2. Kernel Density Estimation
- (1)
- Spatiotemporal Migration Characteristics of High-Risk Areas
- (2)
- Characteristics of Energy Density Variation Across Regions
- (3)
- Analysis of Migration Driving Mechanisms
4.3. Verification of the Proposed Method
4.4. Limitations and Prospects
- (1)
- Indicator System Construction: This study established a five-dimensional evaluation framework based on microseismic monitoring data, incorporating moment magnitude scale, stress drop, apparent stress, peak ground acceleration, and ringing count. While indicator selection thoroughly considered physical significance and data redundancy, the dynamic characteristics of these indicators and their nonlinear relationship with rock mass instability processes remain under-explored in practical applications. Future work may incorporate dynamic weight adjustment mechanisms or integrate machine learning approaches to develop more adaptive intelligent indicator systems that better reflect risk evolution patterns across different mining phases.
- (2)
- Cross-mine generalizability remains unvalidated: This study uses a specific lead–zinc mine as a case study, characterized by unique geological conditions and mining methods. Although the proposed method demonstrates broad applicability in typical hard rock mines, its suitability for soft rock mining areas requires further validation due to significant differences in mechanical behavior, fracture mechanisms, and energy release characteristics among diverse rock types. Future comparative studies across different mine types, such as coal mines and salt rock mines, should explore the influence of rock properties on method applicability and establish a classified, graded risk assessment standard system.
- (3)
- Algorithm Parameter Dependency and Computational Efficiency: While the HDBSCAN, FCE, and KDE methods employed in this study demonstrate excellent performance in clustering and spatial analysis, their effectiveness remains influenced by parameter settings. The key algorithmic parameters were optimized for the site-specific geological conditions of the studied lead–zinc mine. Extending this framework to other mine types warrants further validation and adaptive recalibration to ensure its broader applicability. Additionally, they exhibit certain computational complexities when processing large-scale, high-dimensional data. Future research may explore adaptive parameter optimization strategies or incorporate advanced technologies like parallel computing and deep learning to enhance method automation and operational efficiency, thereby meeting real-time risk warning requirements.
5. Conclusions
- (1)
- The proposed HDBSCAN-FCE-KDE integrated method demonstrates significant effectiveness in identifying and dynamically assessing rock mass instability risks in deep mines. Without requiring predefined cluster numbers, HDBSCAN adaptively identified 86 high-density zones encompassing 11,638 microseismic events, clearly revealing the spatial clustering of events along faults and mining activities. Compared to traditional clustering methods, HDBSCAN achieved better silhouette coefficient (0.9314) and DB index (0.4446), indicating superior clustering quality and noise handling capability.
- (2)
- The objective weighting mechanism based on Euclidean distance effectively reflects the variability of each indicator and its differential contribution to risk assessment. The moment magnitude scale and ringing count received weights of 0.8297 and 0.1557 respectively, together accounting for 98.54% of the total weight, indicating their decisive influence on rock mass instability risk in this dataset. In contrast, the combined weight of apparent stress, stress drop, and peak ground acceleration was only 1.46%. Coupled with fuzzy comprehensive evaluation, the results show that 70.9% of the 86 high-density clusters are classified as high risk (Level IV) and 26.7% as medium risk (Level III), reflecting generally poor rock mass stability across the study area.
- (3)
- Kernel density estimation revealed the spatiotemporal migration and clustering patterns of high-risk zones: spatially, high-risk areas concentrated along western roadways and the boundaries of mined-out zones; temporally, they exhibit a systematic migration trend from northeast to southwest. This migration is jointly driven by mining unloading, geological structures, and human activities, reflecting the dynamic reorganization of the mine’s overall stress field and the evolutionary path of the risk frontier. Method comparison and retrospective validation demonstrate that this integrated approach possesses strong reliability in risk identification accuracy and trend prediction.
Supplementary Materials
Author Contributions
Funding
Data Availability Statement
Acknowledgments
Conflicts of Interest
References
- Li, P.; Cai, M. Challenges and New Insights for Exploitation of Deep Underground Metal Mineral Resources. Trans. Nonferrous Met. Soc. China 2021, 31, 3478–3505. [Google Scholar] [CrossRef]
- Cai, M.; Li, P.; Tan, W.; Ren, F. Key Engineering Technologies to Achieve Green, Intelligent, and Sustainable Development of Deep Metal Mines in China. Engineering 2021, 7, 1513–1517. [Google Scholar] [CrossRef]
- Wang, J.; Dong, L.; Ji, S. Rock Mass Instability Early Warning Model: A Case Study of a High and Steep Annular Slope Mining Areas Using Sen’s Slope Trend Analysis. Tunn. Undergr. Space Technol. 2025, 159, 106514. [Google Scholar] [CrossRef]
- He, M.; Wang, Q. Rock Dynamics in Deep Mining. Int. J. Min. Sci. Technol. 2023, 33, 1065–1082. [Google Scholar] [CrossRef]
- Dong, L.; Zhu, H.; Yan, F.; Bi, S. Risk Field of Rock Instability Using Microseismic Monitoring Data in Deep Mining. Sensors 2023, 23, 1300. [Google Scholar] [CrossRef]
- Nazarov, L.A.; Nazarova, L.A.; Yaroslavtsev, A.F.; Miroshnichenko, N.A.; Vasil’eva, E.V. Evolution of Stress Fields and Induced Seismicity in Operating Mines. J. Min. Sci. 2011, 47, 707–713. [Google Scholar] [CrossRef]
- Su, Y.; Zeng, P.; Yao, W.; Gao, J.; Zhou, C.; Duan, J.; Zhang, Y.; Han, B.; Zhu, W.; Chen, T.; et al. Investigating the Dynamic Characteristics of Crack Formation of Jiangxi Lateritic Soil Subjected to Drying-Wetting Cycles. J. Saf. Sustain. 2025, 2, 195–206. [Google Scholar] [CrossRef]
- Chai, S.; Wen, C.; Yu, J.; Chai, L.; Yue, S. Vibration of Viscoelastic Rock Slope with a Filled Structural Plane Caused by Incident P-Wave. J. Saf. Sustain. 2025, 2, 257–267. [Google Scholar] [CrossRef]
- Zhang, Y.; Hao, C.; Dong, L.; Pei, Z.; Fan, F.; Bascompta, M. Identification of Regionalized Multiscale Microseismic Characteristics and Rock Failure Mechanisms under Deep Mining Conditions. Int. J. Min. Sci. Technol. 2025, 35, 1357–1378. [Google Scholar] [CrossRef]
- Dong, L.; Pei, Z.; Xie, X.; Zhang, Y.; Yan, X. Early Identification of Abnormal Regions in Rock-Mass Using Traveltime Tomography. Engineering 2023, 22, 191–200. [Google Scholar] [CrossRef]
- Chen, H.; Xue, S.; Zheng, X. Multi-Master Event Waveform Stacking Microseismic Location Method Based on Time-Frequency Transformation. J. Appl. Geophys. 2024, 220, 105267. [Google Scholar] [CrossRef]
- Huang, L.; Liu, W.; Li, X.; Wang, Z. Transfer Learning from Physical Scale Information: A Signal Identification Method for Mine System Security Monitoring. Reliab. Eng. Syst. Saf. 2026, 266, 111665. [Google Scholar] [CrossRef]
- Ren, F.; Zhu, C.; Yuan, Z.; Karakus, M.; Tang, S.; He, M. Recognition of Shear and Tension Signals Based on Acoustic Emission Parameters and Waveform Using Machine Learning Methods. Int. J. Rock Mech. Min. Sci. 2023, 171, 105578. [Google Scholar] [CrossRef]
- Liu, Q.; Ren, Y.; Wang, P.; Liu, C.; Fu, Y. Identification of Precursor for Fracture Failure of Brittle Rocks Based on Digital Image Correlation Technique. J. Saf. Sustain. 2025, 2, 231–242. [Google Scholar] [CrossRef]
- Dong, L.; Yan, X.; Wang, J.; Tang, Z.; Wang, H.; Wu, W. Case Study on Pre-Warning and Protective Measures against Rockbursts Utilizing the Microseismic Method in Deep Underground Mining. J. Appl. Geophys. 2025, 237, 105687. [Google Scholar] [CrossRef]
- Feng, X.; Chen, B.; Li, S.; Zhang, C.; Xiao, Y.; Feng, G.; Zhou, H.; Qiu, S.; Zhao, Z.; Yu, Y.; et al. Studies on the evolution process of rockbursts in deep tunnels. J. Rock Mech. Geotech. Eng. 2012, 4, 289–295. [Google Scholar] [CrossRef]
- Ma, K.; Shen, Q.; Sun, X.; Ma, T.; Hu, J.; Tang, C. Rockburst Prediction Model Using Machine Learning Based on Microseismic Parameters of Qinling Water Conveyance Tunnel. J. Cent. South Univ. 2023, 30, 289–305. [Google Scholar] [CrossRef]
- Sun, J.; Wang, W.; Xie, L. Predicting Short-Term Rockburst Using RF–CRITIC and Improved Cloud Model. Nat. Resour. Res. 2024, 33, 471–494. [Google Scholar] [CrossRef]
- Xu, G.; Shan, P.; Lai, X.; Hu, Q.; Yang, S.; Xu, H. Thermomechanical Behavior and Damage Mechanism of the Lining Backfill Body of High-Temperature Thermal Energy Storage Reservoirs in Mines. Tunn. Undergr. Space Technol. 2026, 171, 107409. [Google Scholar] [CrossRef]
- Xu, H.; Li, K.; Shan, P.; Wu, X.; Zhang, S.; Wang, Z.; Liu, C.; Yan, Z.; Wu, L.; Wang, H. Automatic Picking Method for the First Arrival Time of Microseismic Signals Based on Fractal Theory and Feature Fusion. Fractal Fract. 2025, 9, 679. [Google Scholar] [CrossRef]
- Zhu, C.; Xu, Y.; He, M.; Jiang, Y.; Karakus, M.; Hu, L.; Jiang, Y.; Ren, F. Identification of failure behaviors of underground structures under dynamic loading using machine learning. J. Rock Mech. Geotech. Eng. 2025, 17, 414–431. [Google Scholar] [CrossRef]
- Zhou, J.; Zhang, Y.; Li, C.; He, H.; Li, X. Rockburst Prediction and Prevention in Underground Space Excavation. Undergr. Space 2024, 14, 70–98. [Google Scholar] [CrossRef]
- Wang, H.; Song, C.; Wang, J.; Gao, P. A Raster-Based Spatial Clustering Method with Robustness to Spatial Outliers. Sci. Rep. 2024, 14, 4103. [Google Scholar] [CrossRef] [PubMed]
- Kang, Y.; Wu, K.; Gao, S.; Ng, I.; Rao, J.; Ye, S.; Zhang, F.; Fei, T. STICC: A Multivariate Spatial Clustering Method for Repeated Geographic Pattern Discovery with Consideration of Spatial Contiguity. Int. J. Geogr. Inf. Sci. 2022, 36, 1518–1549. [Google Scholar] [CrossRef]
- Rui, Y.; Zhou, Z.; Cai, X.; Dong, L. A Novel Robust Method for Acoustic Emission Source Location Using DBSCAN Principle. Measurement 2022, 191, 110812. [Google Scholar] [CrossRef]
- Wu, X.; Wang, D.; Yang, M.; Liang, C. CEEMDAN-SE-HDBSCAN-VMD-TCN-BiGRU: A Two-Stage Decomposition-Based Parallel Model for Multi-Altitude Ultra-Short-Term Wind Speed Forecasting. Energy 2025, 330, 136660. [Google Scholar] [CrossRef]
- Campello, R.J.G.B.; Moulavi, D.; Zimek, A.; Sander, J. Hierarchical Density Estimates for Data Clustering, Visualization, and Outlier Detection. ACM Trans. Knowl. Discov. Data 2015, 10, 1–51. [Google Scholar] [CrossRef]
- Yan, F.; Li, X.; Dong, L.; Du, S.; Wang, H.; Sun, D. A Status Evaluation of Rock Instability in Metal Mines Based on the SPA–IAHP–PCN Model. Appl. Sci. 2025, 15, 2614. [Google Scholar] [CrossRef]
- Feng, S.; Zhao, L.; Ying, C.; Shen, S.; Wang, W.; Gao, X.-Z.; Pirasteh, S. Fuzzy Comprehensive Three-Level Evaluation for Deep Learning Classification Targeting High-Dimensional Data. Appl. Soft Comput. 2026, 188, 114443. [Google Scholar] [CrossRef]
- He, Y.; Qin, R. Analysis of the Spatial Distribution and Future Trends of Coal Mine Accidents: A Case Study of Coal Mine Accidents in China from 2005–2022. Spat. Stat. 2024, 63, 100851. [Google Scholar] [CrossRef]
- Jackson, T.R.; Zhan, G. Coupled Baseline Estimation and Trend Analysis Approach to Differentiate Natural and Mine-Related Stresses on Groundwater Levels. Mine Water Environ. 2024, 43, 294–312. [Google Scholar] [CrossRef]
- Zhang, G.; Zhu, A.-X.; Huang, Q. A GPU-Accelerated Adaptive Kernel Density Estimation Approach for Efficient Point Pattern Analysis on Spatial Big Data. Int. J. Geogr. Inf. Sci. 2017, 31, 2068–2097. [Google Scholar] [CrossRef]
- Yuan, K.; Cheng, X.; Gui, Z.; Li, F.; Wu, H. A Quad-Tree-Based Fast and Adaptive Kernel Density Estimation Algorithm for Heat-Map Generation. Int. J. Geogr. Inf. Sci. 2019, 33, 2455–2476. [Google Scholar] [CrossRef]
- He, Y.-L.; Chen, C.-J.; Chen, J.-Q. A Data-Driven Fused Kernel Density Estimator for Multi-Modal Distribution. Inf. Fusion 2026, 125, 103434. [Google Scholar] [CrossRef]
- Cai, M.; Morioka, H.; Kaiser, P.K.; Tasaka, Y.; Kurose, H.; Minami, M.; Maejima, T. Back-Analysis of Rock Mass Strength Parameters Using AE Monitoring Data. Int. J. Rock Mech. Min. Sci. 2007, 44, 538–549. [Google Scholar] [CrossRef]
- Das, R.; Sharma, M.; Choudhury, D.; Gonzalez, G. A Seismic Moment Magnitude Scale. Bull. Seismol. Soc. Am. 2019, 109, 1542–1555. [Google Scholar] [CrossRef]
- Mendecki, A.J. Seismic Monitoring in Mines; Springer Science & Business Media: Berlin/Heidelberg, Germany, 1996. [Google Scholar]
- Brown, L.; Hudyma, M. Identification of Stress Change within a Rock Mass through Apparent Stress of Local Seismic Events. Rock Mech. Rock Eng. 2017, 50, 81–88. [Google Scholar] [CrossRef]
- Hanks, T.C.; Kanamori, H. A Moment Magnitude Scale. J. Geophys. Res. Solid Earth 1979, 84, 2348–2350. [Google Scholar] [CrossRef]
- Wyss, M.; Brune, J.N. Seismic Moment, Stress, and Source Dimensions for Earthquakes in the California-Nevada Region. J. Geophys. Res. 1968, 73, 4681–4694. [Google Scholar] [CrossRef]
- Yin, S.; Song, D.; He, X.; Lou, Q.; Qiu, L.; Li, Z.; Peng, C.; Li, J.; Liu, Y. Structural Health Monitoring of Building Rock Based on Stress Drop and Acoustic-Electric Energy Release. Struct. Control Health Monit. 2022, 29, e2875. [Google Scholar] [CrossRef]
- Brune, J.N. Tectonic Stress and the Spectra of Seismic Shear Waves from Earthquakes. J. Geophys. Res. 1970, 75, 4997–5009. [Google Scholar] [CrossRef]
- Gibowicz, S.J.; Kijko, A. An Introduction to Mining Seismology; Elsevier: Amsterdam, The Netherlands, 2013; Volume 55. [Google Scholar]
- Scholz, C.H. The Mechanics of Earthquakes and Faulting; Cambridge University Press: Cambridge, UK, 2019. [Google Scholar]
- Kanamori, H.; Brodsky, E.E. The Physics of Earthquakes. Phys. Today 2001, 54, 34–40. [Google Scholar] [CrossRef]
- Huang, J.; Zhao, X.; Zhao, M.; Du, X.; Wang, Y.; Zhang, C.; Zhang, C. Effect of Peak Ground Parameters on the Nonlinear Seismic Response of Long Lined Tunnels. Tunn. Undergr. Space Technol. 2020, 95, 103175. [Google Scholar] [CrossRef]
- Niu, Y.; Zhou, X.-P.; Berto, F. Temporal Dominant Frequency Evolution Characteristics during the Fracture Process of Flawed Red Sandstone. Theor. Appl. Fract. Mech. 2020, 110, 102838. [Google Scholar] [CrossRef]
- Tang, J.; Chen, X.; Dai, F.; Wei, M. Experimental Investigation of Fracture Damage of Notched Granite Beams under Cyclic Loading Using DIC and AE Techniques. Fatigue Fract. Eng. Mater. Struct. 2020, 43, 1583–1596. [Google Scholar] [CrossRef]
- Duykers, J.L.; Ardana, K.; Yulistiani, R.; Irwansyah, E.; Fitrianah, D. Identifying Factors for Supporting Early Warning Flood Using Clustering Approach and Geo-Spatial Analysis. Procedia Comput. Sci. 2023, 227, 540–547. [Google Scholar] [CrossRef]
- Wang, L.; Chen, P.; Chen, L.; Mou, J. Ship AIS Trajectory Clustering: An HDBSCAN-Based Approach. J. Mar. Sci. Eng. 2021, 9, 566. [Google Scholar] [CrossRef]
- Dokmanic, I.; Parhizkar, R.; Ranieri, J.; Vetterli, M. Euclidean Distance Matrices: Essential Theory, Algorithms, and Applications. IEEE Signal Process. Mag. 2015, 32, 12–30. [Google Scholar] [CrossRef]
- Zhao, Y.; Zhang, C.; Wang, Y.; Lin, H. Shear-Related Roughness Classification and Strength Model of Natural Rock Joint Based on Fuzzy Comprehensive Evaluation. Int. J. Rock Mech. Min. Sci. 2021, 137, 104550. [Google Scholar] [CrossRef]
- Ke, N.; Lu, X.; Kuang, B.; Zhang, X. Regional Disparities and Evolution Trend of City-Level Carbon Emission Intensity in China. Sustain. Cities Soc. 2023, 88, 104288. [Google Scholar] [CrossRef]
- Niu, Y.; Li, H.; Tang, Z.; Liu, L.; Long, H.; Yan, H.; Zhu, M.; Zhang, J. STP-KDE: A Spatiotemporal Trajectory Protection and Publishing Method Based on Kernel Density Estimation. Comput. Electr. Eng. 2024, 117, 109328. [Google Scholar] [CrossRef]
- Scott, D.W. Multivariate Density Estimation; John Wiley & Sons, Inc.: Hoboken, NJ, USA, 2015. [Google Scholar] [CrossRef]
- Li, X.; Gong, F.; Tao, M.; Dong, L.; Du, K.; Ma, C.; Zhou, Z.; Yin, T. Failure Mechanism and Coupled Static-Dynamic Loading Theory in Deep Hard Rock Mining: A Review. J. Rock Mech. Geotech. Eng. 2017, 9, 767–782. [Google Scholar] [CrossRef]
- Zhou, J.; Yang, P.; Peng, P.; Khandelwal, M.; Qiu, Y. Performance Evaluation of Rockburst Prediction Based on PSO-SVM, HHO-SVM, and MFO-SVM Hybrid Models. Min. Metall. Explor. 2023, 40, 617–635. [Google Scholar] [CrossRef]
- Wang, J.; Shu, W. A Brief Review on the Role of Aseismic Slip on Experimental Faults: Implications for Fault-Involved Geological Engineering Safety. J. Saf. Sustain. 2025, 2, 1–10. [Google Scholar] [CrossRef]
- Ma, T.H.; Tang, C.A.; Tang, L.X.; Zhang, W.D.; Wang, L. Rockburst Characteristics and Microseismic Monitoring of Deep-Buried Tunnels for Jinping II Hydropower Station. Tunn. Undergr. Space Technol. 2015, 49, 345–368. [Google Scholar] [CrossRef]
- Stewart, G.; Al-Khassaweneh, M. An Implementation of the HDBSCAN* Clustering Algorithm. Appl. Sci. 2022, 12, 2405. [Google Scholar] [CrossRef]













| Risk Level | I | II | III | IV | V |
|---|---|---|---|---|---|
| Parameter distribution | (0.8, 1) | (0.6, 0.8] | (0.4, 0.6] | (0.2, 0.4] | (0, 0.2] |
| Group | Total Number of Incidents |
|---|---|
| Northeast Region | 8221 |
| Northwest Region | 8221 |
| Southwest Region | 4082 |
| Southeast Region | 4082 |
| Evaluation Indicators | Moment Magnitude Scale | Apparent Stress | Stress Drop | Peak Ground Acceleration | Ringing Count |
|---|---|---|---|---|---|
| Weights | 0.8297 | 0.0034 | 0.0034 | 0.0077 | 0.1557 |
| Region | Total Clusters | Low Risk (II) | Medium Risk (III) | High Risk (IV) | Very High-Risk Clusters (V) |
|---|---|---|---|---|---|
| Northeast | 11 | 0% (0) | 18.2% (2) | 81.8% (9) | 0% (0) |
| Northwest | 36 | 2.8% (1) | 30.6% (11) | 63.9% (23) | 2.8% (1) |
| Southwest | 13 | 0% (0) | 23.1% (3) | 76.9% (10) | 0% (0) |
| Southeast | 26 | 0% (0) | 26.9% (7) | 73.1% (19) | 0% (0) |
| Overall | 86 | 1.2% (1) | 26.7% (23) | 70.9% (61) | 1.2% (1) |
| Evaluation Indicators | Euclidean Distance Method (Jan–Jun/Jul–Dec) | Entropy Weight Method (Jan–Jun/Jul–Dec) |
|---|---|---|
| Moment Magnitude scale | 0.8297/0.6591 | 0.6443/0.8791 |
| Apparent Stress | 0.0034/0.0231 | 0.0068/0.0014 |
| Stress Drop | 0.0034/0.0231 | 0.0068/0.0014 |
| Peak Ground Acceleration | 0.0077/0.0936 | 0.0133/0.0058 |
| Ringing Count | 0.1557/0.2012 | 0.3287/0.1122 |
| Method | Number of Clusters | Silhouette Coefficient | CH Index | DB Index |
|---|---|---|---|---|
| K-Means | 4 | 0.9634 | 5532.6162 | 0.5014 |
| DBSCAN | 7 | 0.9341 | 585.5707 | 0.6260 |
| HDBSCAN | 11 | 0.9314 | 3370.3029 | 0.4446 |
Disclaimer/Publisher’s Note: The statements, opinions and data contained in all publications are solely those of the individual author(s) and contributor(s) and not of MDPI and/or the editor(s). MDPI and/or the editor(s) disclaim responsibility for any injury to people or property resulting from any ideas, methods, instructions or products referred to in the content. |
© 2026 by the authors. Licensee MDPI, Basel, Switzerland. This article is an open access article distributed under the terms and conditions of the Creative Commons Attribution (CC BY) license.
Share and Cite
Bian, Y.; Zhu, W.; Yan, F.; Huang, X. A Spatiotemporal Cluster Analysis and Dynamic Evaluation Model for the Rock Mass Instability Risk During Deep Mining of Metal Mine. Mathematics 2026, 14, 1261. https://doi.org/10.3390/math14081261
Bian Y, Zhu W, Yan F, Huang X. A Spatiotemporal Cluster Analysis and Dynamic Evaluation Model for the Rock Mass Instability Risk During Deep Mining of Metal Mine. Mathematics. 2026; 14(8):1261. https://doi.org/10.3390/math14081261
Chicago/Turabian StyleBian, Yuting, Wei Zhu, Fang Yan, and Xiaofeng Huang. 2026. "A Spatiotemporal Cluster Analysis and Dynamic Evaluation Model for the Rock Mass Instability Risk During Deep Mining of Metal Mine" Mathematics 14, no. 8: 1261. https://doi.org/10.3390/math14081261
APA StyleBian, Y., Zhu, W., Yan, F., & Huang, X. (2026). A Spatiotemporal Cluster Analysis and Dynamic Evaluation Model for the Rock Mass Instability Risk During Deep Mining of Metal Mine. Mathematics, 14(8), 1261. https://doi.org/10.3390/math14081261
