Sign in to use this feature.

Years

Between: -

Subjects

remove_circle_outline
remove_circle_outline
remove_circle_outline
remove_circle_outline
remove_circle_outline
remove_circle_outline
remove_circle_outline
remove_circle_outline
remove_circle_outline

Journals

remove_circle_outline
remove_circle_outline
remove_circle_outline
remove_circle_outline
remove_circle_outline
remove_circle_outline
remove_circle_outline
remove_circle_outline
remove_circle_outline
remove_circle_outline
remove_circle_outline
remove_circle_outline
remove_circle_outline
remove_circle_outline
remove_circle_outline
remove_circle_outline
remove_circle_outline
remove_circle_outline
remove_circle_outline
remove_circle_outline
remove_circle_outline
remove_circle_outline
remove_circle_outline
remove_circle_outline
remove_circle_outline
remove_circle_outline
remove_circle_outline
remove_circle_outline
remove_circle_outline
remove_circle_outline

Article Types

Countries / Regions

remove_circle_outline
remove_circle_outline
remove_circle_outline
remove_circle_outline
remove_circle_outline
remove_circle_outline
remove_circle_outline
remove_circle_outline
remove_circle_outline

Search Results (11,397)

Search Parameters:
Keywords = dairy

Order results
Result details
Results per page
Select all
Export citation of selected articles as:
21 pages, 2706 KB  
Article
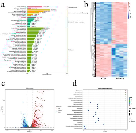
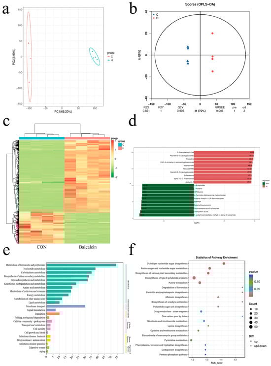
Study on the Mechanism of Action of Baicalein in Inhibiting the Invasion of Streptococcus agalactiae
by Lin Jiang, Xiaolei He, Yuxing Wang, Yang Liu, Xiubo Li and Fei Xu
Antioxidants 2026, 15(5), 544; https://doi.org/10.3390/antiox15050544 (registering DOI) - 25 Apr 2026
Abstract
Streptococcus agalactiae, also known as Group B Streptococcus (GBS), is a major pathogen responsible for mastitis in dairy cows. It causes persistent and difficult-to-treat mammary infections, leading to reduced milk production. Baicalein, a flavonoid compound, exhibits anticancer, anti-inflammatory, and antibacterial activities; however, [...] Read more.
Streptococcus agalactiae, also known as Group B Streptococcus (GBS), is a major pathogen responsible for mastitis in dairy cows. It causes persistent and difficult-to-treat mammary infections, leading to reduced milk production. Baicalein, a flavonoid compound, exhibits anticancer, anti-inflammatory, and antibacterial activities; however, its specific mechanism of action against GBS remains unclear. This study aimed to investigate the mechanism by which baicalein inhibits GBS invasion of bovine mammary epithelial cells (bMECs). The results showed that baicalein at concentrations of 4 μg/mL or higher effectively inhibited 50% of the invasion of bMECs by GBS strain HB31 and exerted a concentration-dependent inhibitory effect on bacterial adhesion. The minimum inhibitory concentration (MIC) and minimum bactericidal concentration (MBC) of baicalein against HB31 were both greater than 1024 μg/mL. Therefore, the antibacterial effect of baicalein alone may not fully account for its mechanism; other pathways likely contribute to the reduced invasiveness of GBS. To elucidate the mechanism by which baicalein inhibits GBS invasiveness, this study investigated both bacterial metabolism and gene expression. Metabolomic analysis revealed that baicalein treatment led to the downregulation of amino acid metabolites, including alanine and aspartic acid, as well as nucleotide metabolites such as adenine and UMP in GBS HB31. Additionally, the NADH/NAD+ ratio increased while ATP levels decreased, indicating that the overall metabolic activity of GBS was suppressed. Transcriptomic analysis focused on changes in invasion-associated virulence genes. The results showed that the expression of pbsP, an invasion-associated virulence gene, was significantly reduced, while the expression of hylB and cfb showed downward trends that did not reach statistical significance. In contrast, the expression of cylE and the two-component system vicKR was upregulated. The upregulation of cylE may be related to baicalein-induced oxidative stress in HB31. Furthermore, HB31 suppressed Nrf2-HO-1 mRNA expression, whereas baicalein activated the Nrf2 signaling pathway and reduced HB31-induced IL-6 and NF-κBmRNA expression. These findings provide new insights for the development of anti-virulence therapeutic strategies targeting GBS. Full article
(This article belongs to the Section Health Outcomes of Antioxidants and Oxidative Stress)
Show Figures

Figure 1

13 pages, 519 KB  
Article
Study on the Effect of Heavy Metal Contamination of Milk on the Coagulation Process
by Maria Natalia Chira and Sonia Amariei
Foods 2026, 15(9), 1498; https://doi.org/10.3390/foods15091498 (registering DOI) - 25 Apr 2026
Abstract
This study investigated how Pb, Cd, and Cu are distributed between curd and whey during milk coagulation in milk from different animal species, and how the level of metal addition and the coagulation method influence metal retention. Raw milk from buffalo, cow, donkey, [...] Read more.
This study investigated how Pb, Cd, and Cu are distributed between curd and whey during milk coagulation in milk from different animal species, and how the level of metal addition and the coagulation method influence metal retention. Raw milk from buffalo, cow, donkey, goat, and sheep was supplemented with Pb, Cd, and Cu under controlled laboratory conditions at two levels corresponding to the regulatory maximum level (ML) and ten times this level (10 × ML). All three metals were added simultaneously to the same milk aliquot, and coagulation was induced either enzymatically or by acidification at pH 4.6. Metal concentrations in curd and whey were determined by atomic absorption spectrophotometry. In all milk types, Pb, Cd, and Cu were retained mainly in the curd fraction. At ML, curd retention generally ranged from about 77% to 97%, whereas at 10 × ML, retention decreased and transfer to whey increased. Donkey milk consistently showed lower metal retention in curd than ruminant milk. Statistical analysis of curd retention showed that metal type, milk species, the level of metal addition, and their interactions significantly influenced metal retention, indicating that the effect of coagulation method depended on the experimental conditions rather than being uniform across all cases. Overall, the results show that milk coagulation favours the association of Pb, Cd, and Cu with the curd fraction, highlighting the importance of the milk protein phase in determining metal distribution during dairy processing. These findings improve our understanding of heavy-metal behaviour during milk processing and help clarify their potential transfer into curd-based dairy products. Full article
Show Figures

Figure 1

11 pages, 216 KB  
Article
Affordability and Serving Accuracy of a Publicly Available DASH Meal Plan for Women Using SNAP Benefits
by Kendra OoNorasak, Mansura Shahad Bawa, Nadia A. Sesay, Emma Smith, Taylor Emerson, Jayden Brewer and Brandi M. White
Nutrients 2026, 18(9), 1358; https://doi.org/10.3390/nu18091358 (registering DOI) - 25 Apr 2026
Abstract
Background/Objectives: This regional case study evaluated the affordability and serving accuracy of a publicly available one-week DASH meal plan for single-woman households using Supplemental Nutrition Assistance Program (SNAP) benefits in central Kentucky. Methods: For each food item in the one-week plan, [...] Read more.
Background/Objectives: This regional case study evaluated the affordability and serving accuracy of a publicly available one-week DASH meal plan for single-woman households using Supplemental Nutrition Assistance Program (SNAP) benefits in central Kentucky. Methods: For each food item in the one-week plan, total grocery costs and per-serving costs were calculated using January 2025 prices from two national grocery chains commonly patronized in an urban area in central Kentucky. Calculated costs were compared to the average weekly food cost for women aged 20–50 years in a single household based on the Thrifty Food Plan (TFP). Servings for food groups and categories were calculated using MyPlate and American Heart Association guidelines to compare with those reported in the one-week plan. Results: The total grocery cost was $262.17, including staple foods expected to last more than a week. The adjusted per-serving cost of $82.90 was 21.19% higher than the average weekly food cost based on the January 2025 TFP. All food groups and categories except dairy showed differences of at least one serving between our calculations and the one-week plan. Conclusions: Findings from this case study on grocery costs suggest that the one-week plan may pose affordability challenges in this regional context and continued evaluation of whether SNAP benefit allotments based on TFP adequately reflect regional food cost variations may be warranted. Discrepancies in total servings highlight the need to improve the accuracy of publicly available DASH resources and to review these materials for consistency and accuracy. Full article
26 pages, 13810 KB  
Article
Efficient Prediction of Milk Yield with Machine Learning Models Using Cow Identification or Milk Quality Traits
by Aurelio Guevara-Escobar, Vicente Lemus-Ramírez, José Guadalupe García-Muñiz, Adolfo Kunio Yabuta-Osorio, Claudia Andrea Vidales-Basurto and Benjamín Valdés-Aguirre
Dairy 2026, 7(3), 31; https://doi.org/10.3390/dairy7030031 - 24 Apr 2026
Abstract
Modeling milk yield in dairy cows is essential for improving management decisions, but traditional lactation curve models often fail to capture individual variability. Machine learning approaches offer greater flexibility; however, their performance in small, within-herd datasets and their reliance on explicit cow identification [...] Read more.
Modeling milk yield in dairy cows is essential for improving management decisions, but traditional lactation curve models often fail to capture individual variability. Machine learning approaches offer greater flexibility; however, their performance in small, within-herd datasets and their reliance on explicit cow identification remain unclear, particularly in grazing systems. This study aimed to evaluate whether routinely measured biological traits can substitute for cow identification in machine learning models for predicting daily milk yield within a herd under limited data conditions. The dataset comprised 62 lactations from 48 Holstein–Friesian cows in a grazing system. Two machine learning models were developed: one including cow identification (With ID) and another excluding cow identification but incorporating milk quality traits, body weight, and body condition score (Without ID). Both models were compared with the Wood lactation model fitted to individual cows. The With ID and Without ID models achieved R2 values of 0.97 and 0.93 and RMSE values of 1.2 and 1.6 kg d1, respectively. Both machine learning models outperformed the Wood model fitted individually to each cow (R2 < 0.90; RMSE > 2.03 kg d1), which represents an implicitly cow-specific approach. The model including cow identification therefore served as a machine learning analogue to this benchmark. Importantly, the trait-based model closely matched the performance of the cow-specific model. These results demonstrate that machine learning models based on routinely measured traits provide a practical approach for predicting within-herd milk yield from small datasets, while retaining much of the accuracy of cow-specific models. Full article
Show Figures

Figure 1

16 pages, 851 KB  
Article
Effects of Replacing Corn Stover Silage with Sweet Sorghum Silage on Dry Matter Intake, Fibre Digestibility, and Milk Composition in Thai Holstein Crossbred Dairy Cows
by Norakamol Laorodphan, Thanatsan Poonpaiboonpipat, Tossaporn Incharoen, Suban Foiklang, Anusorn Cherdthong, Paiboon Panase, Nattapat Chaporton and Payungsuk Intawicha
Ruminants 2026, 6(2), 27; https://doi.org/10.3390/ruminants6020027 - 24 Apr 2026
Abstract
Milk production in tropical smallholder systems is constrained by limited high-quality roughage during the hot–dry season. Sweet sorghum silage is drought-tolerant and may replace corn stover silage. Twelve Holstein–Friesian crossbred cows were assigned to the same commercial concentrate plus either corn stover silage [...] Read more.
Milk production in tropical smallholder systems is constrained by limited high-quality roughage during the hot–dry season. Sweet sorghum silage is drought-tolerant and may replace corn stover silage. Twelve Holstein–Friesian crossbred cows were assigned to the same commercial concentrate plus either corn stover silage or sweet sorghum silage as the primary roughage source (n = 6 per diet). Intake, apparent digestibility, milk yield and composition, and feed-use efficiency were evaluated on day 15 and 30 and analyzed using linear mixed-effects models with cow as a random effect. Compared with corn stover silage, sweet sorghum silage increased dry matter intake (p < 0.05) and improved the digestibility of fibre fractions, including crude fibre, NDF and ADF (p ≤ 0.003), while crude protein- and nitrogen-free extract digestibility were not different (p > 0.05). Milk yield, 4% fat-corrected milk, energy-corrected milk, and feed-use efficiency indices were unaffected by silage source (p > 0.05). Milk protein concentration was higher with sweet sorghum silage (treatment effect p < 0.05), whereas milk fat and lactose were unchanged. Sweet sorghum silage can therefore replace corn stover silage in tropical dairy diets, improving intake and fibre utilization without compromising milk output. Full article
Show Figures

Figure 1

22 pages, 3250 KB  
Article
Berberine-Loaded Composite Phospholipid Ethosome Hydrogels: A Therapeutic for Mastitis via Regulating the NF-κB and PI3K/Akt Signaling Pathway
by Binwen Zhang, Zheng Wei, Mei Yang, Xin Wang, Qiang Shan and Zheng Cao
Animals 2026, 16(9), 1310; https://doi.org/10.3390/ani16091310 - 24 Apr 2026
Abstract
Mastitis is a common disease in dairy cows, mainly caused by Staphylococcus aureus and Escherichia coli. Berberine (BBR) has antibacterial and anti-inflammatory potential, but its application is limited due to poor oral absorption and difficulty in reaching mammary tissue. To address this, this [...] Read more.
Mastitis is a common disease in dairy cows, mainly caused by Staphylococcus aureus and Escherichia coli. Berberine (BBR) has antibacterial and anti-inflammatory potential, but its application is limited due to poor oral absorption and difficulty in reaching mammary tissue. To address this, this study developed a BBR-loaded composite ethosome hydrogel (BBR-CEH) to achieve targeted mammary delivery through local transdermal administration. The experimental results showed that BBR-CEH has good chemical stability and biosafety. Subsequently, a mouse mastitis model was established by intraductal injection of 50 µL of bacterial mixture (E. coli:S. aureus = 1:1, each at 1 × 107 CFU/mL). The results showed that after BBR-CEH treatment, the mRNA expression of TNF-α (tumor necrosis factor-alpha), IL-6 (interleukin-6), and IL-1β (interleukin-1 beta) was significantly decreased, the mRNA expression of ZO-1 (zonula occludens-1), Occludin, and Claudin-4 was significantly increased, and Bax/Bcl-2 (Bcl-2-associated X protein/B-cell lymphoma 2) was significantly reduced (p < 0.01), indicating alleviation of mastitis by reducing inflammation, improving tight junctions, and inhibiting apoptosis. Finally, network pharmacology and in vivo experiments confirmed that its mechanism involves the NF-κB (nuclear factor kappa-B) and PI3K/Akt (phosphoinositide 3-kinase/protein kinase B) pathways. Thus, topical BBR-CEH may represent a promising new strategy for mastitis treatment. Full article
Show Figures

Figure 1

20 pages, 898 KB  
Article
A Fourteen-Year Surveillance Study on the Microbiological Status of Raw Milk Dairy Products from Alpine Dairies in Northeastern Italy
by Ilaria Prandi, Alessandra Pezzuto, Andrea Massaro, Simone Belluco, Cristiano Ferrero, Juliane Pinarelli Fazion, Alberto Zampiero, Martina Ricci, Ivan Poli, Silvia Zuttion, Michela Favretti and Andrea Cereser
Foods 2026, 15(9), 1479; https://doi.org/10.3390/foods15091479 - 23 Apr 2026
Abstract
Raw milk dairy products, an integral part of Italian food heritage, are the primary products of small-scale farms in mountain regions where pasture is seasonal. While raw milk dairy products offer potential health benefits, their physicochemical properties make them susceptible to foodborne pathogens. [...] Read more.
Raw milk dairy products, an integral part of Italian food heritage, are the primary products of small-scale farms in mountain regions where pasture is seasonal. While raw milk dairy products offer potential health benefits, their physicochemical properties make them susceptible to foodborne pathogens. Long-term surveillance of these products is essential to safeguard consumer health. Here, we present a fourteen-year microbiological surveillance of raw milk dairy products and intermediate matrices from northeastern Italy’s alpine areas, analyzing coagulase-positive Staphylococci (CPS), β-glucuronidase-positive Escherichia coli, Listeria monocytogenes, and Shiga toxin-producing E. coli (STEC). The most frequently detected pathogens were CPS and β-glucuronidase-positive E. coli, with up to 19.6% and 51.7% of samples exceeding regulatory limits, respectively. Butter, curd, and fresh cream were the most contaminated matrices. Detection rates of staphylococcal enterotoxins, L. monocytogenes, and STEC aligned with European detection averages (6.7%, 2.6%, and 2.1%, respectively). These findings underscore the necessity of Good Hygiene and Management Practices, together with regular microbiological monitoring to mitigate contamination risks, supporting the safety and quality of traditional raw milk dairy products in alpine regions. Full article
13 pages, 552 KB  
Article
Vaginal Microbiota Composition and Its Relationship with Fertility in Repeat Breeder Dairy Cows
by Erika J. Félix-Santiago, Delia X. Vega-Manríquez, Jorge Flores-Sánchez, Carlos A. Eslava-Campos, Ulises Hernández-Chiñas, Andrea García-Mendoza, Milagros González-Hernández and César A. Rosales-Nieto
Biology 2026, 15(9), 668; https://doi.org/10.3390/biology15090668 - 23 Apr 2026
Abstract
Milk production in dairy herds is determined by both intrinsic and extrinsic factors, with reproductive efficiency serving as a primary determinant. Infectious, nutritional, and management-related challenges can reduce this efficiency. Following parturition, cows are more susceptible to clinical disorders due to a temporary [...] Read more.
Milk production in dairy herds is determined by both intrinsic and extrinsic factors, with reproductive efficiency serving as a primary determinant. Infectious, nutritional, and management-related challenges can reduce this efficiency. Following parturition, cows are more susceptible to clinical disorders due to a temporary loss of integrity in the cervix, vagina, and vulva, which allows environmental bacteria to ascend and alter the vaginal microbiota. These microbial changes may disrupt endocrine responses related to conception and contribute to repeat breeder cow syndrome (RBCS), which is defined as failure to conceive after three or more inseminations. This study investigated associations among cultivable vaginal bacteria, circulating progesterone and glucose concentrations, and reproductive performance in 30 fourth-parity Holstein cows with a body condition score of 3.5. Cows were classified by reproductive history as repeat breeders (RBCS; n = 14) or controls (CTL; n = 16). Vaginal mucosal samples were collected at insemination and cultured on blood agar and MacConkey media under aerobic and microaerobic conditions. Bacterial identification was conducted using Gram staining and standard biochemical assays. Blood samples were collected at insemination, on day 5 post-insemination, and every two days thereafter to measure progesterone and glucose concentrations. Fertility outcomes were analyzed using PROC GLIMMIX, and hormonal data were analyzed using mixed models with repeated measures. The bacterial genera identified included Bacillus, Escherichia coli, Staphylococcus, Klebsiella, Proteus, Streptococcus, and Actinomyces. Progesterone and glucose concentrations did not differ significantly between groups (p > 0.05). However, the fertility rate (p < 0.05; CTL:87.50% vs. RBCS:57.14%) and number of attempts to conceive (p < 0.001; CTL:2.5 vs. RBCS:6.7) differed statistically between treatments. A higher prevalence of S. hyicus was detected in RBCS cows, and E. coli, S. hyicus, and Proteus spp. were more frequently detected in non-pregnant cows. These findings suggest that the identified cultivable vaginal bacteria are associated with reproductive status in dairy cows. Full article
Show Figures

Figure 1

10 pages, 3576 KB  
Article
Effects of Single-Nucleotide Polymorphisms on the Estimated Breeding Values for Feet in Holstein-Friesian Cows in Hungary
by Attila Zsolnai, László Bognár, Szabolcs Albin Bene, Zsolt Jenő Kőrösi, László Rózsa, Ferenc Szabó and István Anton
Animals 2026, 16(9), 1299; https://doi.org/10.3390/ani16091299 - 23 Apr 2026
Abstract
The aim of this study was to identify SNPs in the cattle genome associated with estimated breeding values of feet (EBVfeet) in Holstein-Friesian (HF) cows in Hungary. Foot health is of major importance in dairy cattle industry whereas claw disorders are [...] Read more.
The aim of this study was to identify SNPs in the cattle genome associated with estimated breeding values of feet (EBVfeet) in Holstein-Friesian (HF) cows in Hungary. Foot health is of major importance in dairy cattle industry whereas claw disorders are leading to lameness and thus result in low fertility rates and productivity. Genotyping was performed using the EuroG_MDv4 microarray platform. The final database comprised 2963 animals and 59,151 SNPs. EBVfeet values have been divided into high and low groups. All calculations regarding the genetic differentiation (genome-wide and locus-specific) between high- and low-value groups for EBVfeet, linear regression, and haplotype association tests have been performed with the SNP and Variation Suite software. Thirty-nine SNPs associated with EBVfeet were determined on BTAs 3, 7, 8, 15, 21, and X. The maximum values of the identified SNPs were 0.22 for Fst_marker, 23.1 for the −log10(p) of the linear regression, and 26.3 for the −log10(p) of the haplotype association tests on BTA 3. The closest genes to SNPs associated with estimated breeding values for feet (EBVfeet) are mainly associated with tissue structure, immune response, metabolism, growth, development, transport and signaling. Our results could add additional information to the genetic programs focusing on the improvement of foot health in HF cattle. Full article
Show Figures

Figure 1

17 pages, 5512 KB  
Article
Bifidobacterium breve MN15965 Improved Bacterial Diversity, Short-Chain Fatty Acid Production, and Immune Activation in a Cyclophosphamide-Induced Immunosuppression Mouse Model
by Tinghao Liu, Xinyi Zhao, Yan Hui, Jing Yang, Jianqiang Li, Haisang Qin, Ke Zhao, Jinjun Li, Xiangyu Bian, Xin Wang, Yuling Li, Fangshu Shi, Yuejian Mao and Xiaoqiong Li
Microorganisms 2026, 14(5), 949; https://doi.org/10.3390/microorganisms14050949 - 23 Apr 2026
Abstract
The gut microbiota serves as a critical interface for host immunity, making it a promising target for probiotic intervention. In this study, we investigated the immunomodulatory potential of the strain Bifidobacterium breve (B. breve) MN15965 and the underlying role of gut [...] Read more.
The gut microbiota serves as a critical interface for host immunity, making it a promising target for probiotic intervention. In this study, we investigated the immunomodulatory potential of the strain Bifidobacterium breve (B. breve) MN15965 and the underlying role of gut bacterial communities in this process. We first assessed its in vitro immunomodulatory activity by measuring nitric oxide and cytokine secretion in THP-1 macrophages. Subsequently, an immunosuppressed mouse model was established by treating BALB/c mice with cyclophosphamide (CTX), a chemotherapeutic agent known to cause immune dysfunction and mucosal damage. In this model, we performed a series of analyses, including H&E staining, measurement of hematological parameters and serum cytokines/immunoglobulins, quantification of fecal short-chain fatty acids (SCFAs) by gas chromatography, and profiling of gut microbiota composition via 16S rRNA gene amplicon sequencing. The results showed that MN15965 supernatant enhanced TNF-α, IL-1β, and GM-CSF secretion in THP-1 cells, promoting M1 macrophage activation in vitro. In the in vivo model, MN15965 administration restored spleen and thymus tissue integrity and improved physiological indices, hematological parameters, and immunoglobulin levels. Furthermore, MN15965 increased fecal SCFAs, particularly butyric and valeric acid, increased gut bacterial diversity, and enriched potentially beneficial SCFA-producing taxa, including Lachnospiraceae and Eubacterium. These findings demonstrate that B. breve MN15965 alleviated CTX-induced immunosuppression by activating immune responses, regulating gut bacterial communities, and boosting SCFA production. Full article
(This article belongs to the Section Gut Microbiota)
Show Figures

Figure 1

5 pages, 7583 KB  
Interesting Images
Chronic Diarrhea and Weight Loss in a 27-Year-Old: Highlighting Collagenous Gastritis as a Rarely Encountered Entity
by Ádám Ferenczi and Anita Sejben
Diagnostics 2026, 16(9), 1261; https://doi.org/10.3390/diagnostics16091261 - 23 Apr 2026
Viewed by 65
Abstract
A 27-year-old male presented with chronic diarrhea, bloating, and abdominal pain since age 13. Initially attributed to lactose intolerance, treated with dairy-free diet, symptoms persisted despite negative workup—normal celiac serology, stool studies, and abdominal ultrasound. Recent symptoms included severe diarrhea, fatigue, weakness, 8 [...] Read more.
A 27-year-old male presented with chronic diarrhea, bloating, and abdominal pain since age 13. Initially attributed to lactose intolerance, treated with dairy-free diet, symptoms persisted despite negative workup—normal celiac serology, stool studies, and abdominal ultrasound. Recent symptoms included severe diarrhea, fatigue, weakness, 8 kg weight loss, hair loss, elevated IgE and fecal calprotectin. Gastroscopy showed flattened, granular gastric mucosa with focal hyperemia in the antrum and greater curvature. Histology revealed severe chronic inactive H. pylori-negative gastritis with a prominent subepithelial collagen band (verified by Crossmon’s trichrome), confirming collagenous gastritis—a rare entity first described in 1989. The condition has a slight female predominance and bimodal age peaks (adolescence and >60 years). Symptoms are nonspecific, including abdominal pain, diarrhea, weight loss and anemia. Pediatric cases often feature nodular mucosa and anemia; adults more commonly present with watery diarrhea, sometimes linked to collagenous colitis. Diagnosis requires histological features including patchy subepithelial collagen band ≥ 10 μm thick, lymphocytic or eosinophilic infiltration of the lamina propria, epithelial changes and entrapped capillaries. Patterns include atrophic, lymphocytic-like, and eosinophil-rich. Crossmon’s or Masson’s trichrome, Congo red, and tenascin immunohistochemistry aid in proving collagen and excluding amyloidosis. Treatment is mainly symptomatic or with proton pump inhibitors; corticosteroids may be effective in refractory cases. Full article
(This article belongs to the Special Issue Insights into Gastrointestinal Pathology)
Show Figures

Figure 1

18 pages, 270 KB  
Article
Post-Migration Dietary and Lifestyle Transitions and Chronic Disease Risk Among African Migrants in Australia: A Case of Nigerian Migrants
by Kingsley Arua Kalu, Muideen Olaiya, Nse Odunaiya and Blessing Jaka Akombi-Inyang
Nutrients 2026, 18(9), 1327; https://doi.org/10.3390/nu18091327 - 22 Apr 2026
Viewed by 252
Abstract
Background: Migration from low- and middle-income to high-income settings is often accompanied by dietary and lifestyle changes that may increase long-term risk of non-communicable diseases. African migrants represent a growing but under-studied population in Australia, with limited evidence on post-migration nutrition transitions and [...] Read more.
Background: Migration from low- and middle-income to high-income settings is often accompanied by dietary and lifestyle changes that may increase long-term risk of non-communicable diseases. African migrants represent a growing but under-studied population in Australia, with limited evidence on post-migration nutrition transitions and associated chronic disease risk. This study examined changes in diet and lifestyle among Nigerian-born adults before and after migration to Australia and explored any association with chronic diseases. Methods: A pilot cross-sectional study was conducted among adults who migrated from Nigeria to New South Wales, Australia, between 1992 and 2019. Data were collected via a culturally adapted, self-administered online questionnaire assessing socio-demographic characteristics, dietary intake, lifestyle behaviours, and self-reported chronic conditions in the 12 months immediately before and after migration. Descriptive statistics (frequencies and proportions) and inferential analyses (Chi-square tests, McNemar test, and the Bowker test) were used to compare pre- and post-migration behaviours and examine associations with chronic disease outcomes. Results: Ninety-three participants completed the survey (mean age 37.0 ± 7.2 years; 50.5% male). Post-migration, regular breakfast consumption declined (−24.3%), while irregular eating (low and moderate) patterns increased (+7.6% and +16.7%). Regular vegetable intake improved (+5.4%), whereas fruit intake remained low (13.0%). Regular consumption of Nigerian local foods decreased markedly (−53.7%), while regular intake of meat (+18.5%), dairy foods, fats (+14.3%), and non-alcoholic beverages increased (+22.8%). Salt use shifted away from the highest-risk category (−22.2%), and smoking and alcohol consumption remained low and stable. Self-reported chronic conditions were uncommon; hypertension (6.5%) and obesity (5.4%) were the most frequently reported. Conclusions: Nigerian migrants in Australia experience substantial post-migration dietary and lifestyle transitions that may elevate long-term chronic disease risk despite a currently low reported disease burden. Early, culturally responsive nutrition and lifestyle interventions are needed to support healthy adaptation and prevent the progression of cardiometabolic conditions in this growing migrant population. Full article
(This article belongs to the Section Nutrition and Public Health)
24 pages, 641 KB  
Review
Hematological Parameters in Sheep: Variability, Determinants, and Applications in Flock Health Management
by Vera Korelidou, Panagiotis Simitzis, Theofilos Massouras and Athanasios I. Gelasakis
Animals 2026, 16(9), 1295; https://doi.org/10.3390/ani16091295 - 22 Apr 2026
Viewed by 106
Abstract
Blood is a key component of organisms, serving numerous functions, including metabolism, innate and humoral responses, and hemostasis. Variations in hematological parameters can indicate the presence of infectious and non-infectious diseases, chronic stress, and other pathological or physiological conditions. Complete blood count testing [...] Read more.
Blood is a key component of organisms, serving numerous functions, including metabolism, innate and humoral responses, and hemostasis. Variations in hematological parameters can indicate the presence of infectious and non-infectious diseases, chronic stress, and other pathological or physiological conditions. Complete blood count testing is common in human and veterinary medicine and, when combined with clinical examination, contributes to disease diagnosis and prognosis and the monitoring of therapeutic progression. Nevertheless, hematological analysis is not routinely performed in sheep due to the lack of case-specific reference intervals, complicating the interpretation of the results. Indeed, hematological parameters may be affected by various non-pathological (environmental, genetic, physiological) and pathological factors, and they require further understanding and relevant adjustments to be universally applicable. Therefore, the objective of this paper is to summarize the existing literature and describe how various pathological and non-pathological factors affect hematological parameters in sheep, thereby supporting their incorporation into health management practices. Full article
(This article belongs to the Special Issue Current Research in Veterinary Hematology)
15 pages, 1363 KB  
Article
Immunogenicity of an Inactivated DIVA Lumpy Skin Disease Virus Vaccine in Guinea Pigs and Lactating Cows, and Its Effects on Cow Lactation
by Lilia Testa, Sara Capista, Anna Serroni, Mariangela Iorio, Gaetano Federico Ronchi, Sara Traini, Ivano Di Matteo, Caterina Laguardia, Francesca Profeta, Cristiano Palucci, Marco Caporale, Maria Antonietta Saletti, Alice Marchegiano, Chiara Pinoni, Emanuela Rossi, Romolo Salini, Graziano Aretusi, Gisella Armillotta, Sara Fanì, Francesca Parolini, Mauro Di Ventura and Maria Teresa Mercanteadd Show full author list remove Hide full author list
Vaccines 2026, 14(5), 370; https://doi.org/10.3390/vaccines14050370 - 22 Apr 2026
Viewed by 96
Abstract
Background: Lumpy skin disease (LSD) is caused by a Capripoxvirus. Live attenuated vaccines, which are commercially available, could be not safe because of the side effects. The aim of this study was the evaluation of the safety, immunogenicity, and effects on the [...] Read more.
Background: Lumpy skin disease (LSD) is caused by a Capripoxvirus. Live attenuated vaccines, which are commercially available, could be not safe because of the side effects. The aim of this study was the evaluation of the safety, immunogenicity, and effects on the qualitative and quantitative parameters of milk. The feasibility of identifying vaccinated animals using our inactivated vaccine in dairy cows was analysed. The vaccine was tested in guinea pigs as an immunogenicity predictive model. Methods: LSD virus was propagated on Madin–Darby Bovine Kidney (MDBK) cells, then inactivated and supplemented with keyhole limpet hemocyanin (KLH) protein, obtaining a positive marker vaccine. This was inoculated in guinea pigs and in dairy cows, and animal sera were analysed using enzyme-linked immunosorbent assay (ELISA) and a serum neutralisation (SN) test. Quantitative and qualitative analyses were performed on milk. Results: The vaccine was previously tested for efficacy in vaccinated calves, showing a pronounced reduction in clinical symptoms after challenge. The safety and immunogenicity obtained in calves were also confirmed in dairy cows in this study. In fact, high values of the SN test (1:20 to 1:80) and ELISA (90 and 240 S/P%) were obtained after vaccination. Moreover, high immunogenicity of the vaccine was also assessed in guinea pigs. In addition, the results of the milk analyses did not show any differences between vaccinated and control groups. The KLH was able to elicit an immune response detectable using an ELISA (3.0 and 3.5 optical density values). Finally, our vaccine could be used to reduce LSD symptoms and identify vaccinated animals. Full article
(This article belongs to the Section Veterinary Vaccines)
18 pages, 3899 KB  
Article
Integrated Metagenomic and Metabolomic Profiling Identifies Predictive Biomarkers for Overweight Status in a Mongolian Population
by Zhixin Zhao, Xiaoyan Wang, Fang Wen, Feiyan Zhao, Mengdi Zhang and Bilige Menghe
Microorganisms 2026, 14(5), 946; https://doi.org/10.3390/microorganisms14050946 - 22 Apr 2026
Viewed by 177
Abstract
Mongolians have high overweight prevalence linked to their nomadic lifestyle and diet, but gut microbiota studies in this population are scarce. This study used fecal metagenomic and serum metabolomic analyses of 96 Mongolian participants (normal-weight n = 55, overweight n = 41) to [...] Read more.
Mongolians have high overweight prevalence linked to their nomadic lifestyle and diet, but gut microbiota studies in this population are scarce. This study used fecal metagenomic and serum metabolomic analyses of 96 Mongolian participants (normal-weight n = 55, overweight n = 41) to characterize gut microbiome alterations and identify weight-related biomarkers. The analyses revealed that Parabacteroides distasonis, Barnesiella intestinihominis, and Alistipes onderdonkii were significantly reduced in overweight individuals (p < 0.05). Concurrently, the metabolites such as beta-cryptoxanthin, p-cresol, and ribothymidine were significantly down-regulated in the overweight group (p < 0.05). Random forest models from the three datasets showed a strong diagnostic ability for microbial families (AUC > 0.70). A subsequent integrated multi-kingdom classifier that combined microbiota and metabolite data achieved the highest performance (AUC = 0.818). Key features with high predictive contributions were identified, including Lactobacillus crispatus, Alistipes onderdonkii, and Parabacteroides distasonis, and metabolites, such as beta-cryptoxanthin, p-cresol, and picolinic acid. These results show the random forest model has high predictive value for distinguishing normal weight and overweight individuals. In summary, this study identified specific gut microbiota and serum metabolomic profiles linked to overweight in Mongolians. Multi-omics integration established a diagnostic biomarker model, laying a theoretical basis for microbiome-targeted weight management interventions. Full article
(This article belongs to the Section Gut Microbiota)
Show Figures

Figure 1

Back to TopTop