Sign in to use this feature.

Years

Between: -

Subjects

remove_circle_outline
remove_circle_outline
remove_circle_outline
remove_circle_outline
remove_circle_outline
remove_circle_outline
remove_circle_outline
remove_circle_outline
remove_circle_outline

Journals

remove_circle_outline
remove_circle_outline
remove_circle_outline
remove_circle_outline
remove_circle_outline
remove_circle_outline
remove_circle_outline

Article Types

Countries / Regions

remove_circle_outline
remove_circle_outline
remove_circle_outline
remove_circle_outline

Search Results (627)

Search Parameters:
Keywords = cutting propagation

Order results
Result details
Results per page
Select all
Export citation of selected articles as:
22 pages, 1871 KB  
Article
Interactive Effects of Root-Promoting Treatments and Media on Clonal Propagation of Two Western Pine Species
by Jaime Barros Silva Filho, Arnaldo R. Ferreira and Milton E. McGiffen
Plants 2026, 15(2), 237; https://doi.org/10.3390/plants15020237 - 13 Jan 2026
Viewed by 71
Abstract
Root-promoting treatments and media are critical for the clonal propagation of Western pine species, yet long-term data for sugar pine (Pinus lambertiana Dougl.) and ponderosa pine (Pinus ponderosa Dougl. ex C. Lawson) remain limited. This multi-year greenhouse study (2024–2025) used a [...] Read more.
Root-promoting treatments and media are critical for the clonal propagation of Western pine species, yet long-term data for sugar pine (Pinus lambertiana Dougl.) and ponderosa pine (Pinus ponderosa Dougl. ex C. Lawson) remain limited. This multi-year greenhouse study (2024–2025) used a split-plot greenhouse design to evaluate interactions among four rooting media and various root-promoting treatments, including commercial mixed microbial/biostimulant products and indole-3-butyric acid (IBA). Coconut coir consistently outperformed other media, achieving rooting rates of up to 80% when combined with specific commercial products like Mykos, Dynomyco, or Wildroot. Seasonal timing also proved crucial; winter propagation (January 2025) yielded poor results (<30%) regardless of treatment, consistent with the influence of physiological dormancy. While commercial mixed microbial/biostimulant products were associated with improved rooting, their effectiveness depended on the use of an appropriate substrate. The superior performance of coconut coir is consistent with its physical characteristics (e.g., aeration, water retention), although these properties were not directly measured. Full article
(This article belongs to the Section Horticultural Science and Ornamental Plants)
Show Figures

Figure 1

28 pages, 2832 KB  
Article
Unsupervised Neural Beamforming for Uplink MU-SIMO in 3GPP-Compliant Wireless Channels
by Cemil Vahapoglu, Timothy J. O’Shea, Wan Liu, Tamoghna Roy and Sennur Ulukus
Sensors 2026, 26(2), 366; https://doi.org/10.3390/s26020366 - 6 Jan 2026
Viewed by 214
Abstract
Beamforming is highly significant for the physical layer of wireless communication systems, for multi-antenna systems such as multiple input multiple output (MIMO) and massive MIMO, since it improves spectral efficiency and reduces interference. Traditional linear beamforming methods such as zero-forcing beamforming (ZFBF) and [...] Read more.
Beamforming is highly significant for the physical layer of wireless communication systems, for multi-antenna systems such as multiple input multiple output (MIMO) and massive MIMO, since it improves spectral efficiency and reduces interference. Traditional linear beamforming methods such as zero-forcing beamforming (ZFBF) and minimum mean square error (MMSE) beamforming provide closed-form solutions. Yet, their performance drops when they face non-ideal conditions such as imperfect channel state information (CSI), dynamic propagation environment, or high-dimensional system configurations, primarily due to static assumptions and computational limitations. These limitations have led to the rise of deep learning-based beamforming, where data-driven models derive beamforming solutions directly from CSI. By leveraging the representational capabilities of cutting-edge deep learning architectures, along with the increasing availability of data and computational resources, deep learning presents an adaptive and potentially scalable alternative to traditional methodologies. In this work, we unify and systematically compare our two unsupervised learning architectures for uplink receive beamforming: a simple neural network beamforming (NNBF) model, composed of convolutional and fully connected layers, and a transformer-based NNBF model that integrates grouped convolutions for feature extraction and transformer blocks to capture long-range channel dependencies. They are evaluated in a common multi-user single input multiple output (MU-SIMO) system model to maximize sum-rate across single-antenna user equipments (UEs) under 3GPP-compliant channel models, namely TDL-A and UMa. Furthermore, we present a FLOPs-based asymptotic computational complexity analysis for the NNBF architectures alongside baseline methods, namely ZFBF and MMSE beamforming, explicitly characterizing inference-time scaling behavior. Experiments for the simple NNBF are performed under simplified assumptions such as stationary UEs and perfect CSI across varying antenna configurations in the TDL-A channel. On the other hand, transformer-based NNBF is evaluated in more realistic conditions, including urban macro environments with imperfect CSI, diverse UE mobilities, coding rates, and modulation schemes. Results show that the transformer-based NNBF achieves superior performance under realistic conditions at the cost of increased computational complexity, while the simple NNBF presents comparable or better performance than baseline methods with significantly lower complexity under simplified assumptions. Full article
(This article belongs to the Special Issue Sensor Networks and Communication with AI)
Show Figures

Figure 1

23 pages, 3395 KB  
Article
Dynamic Response of a Double-Beam System Subjected to a Harmonic Moving Load
by Mingfei Lu, Xuenan Wang and Hui Li
Appl. Sci. 2026, 16(1), 514; https://doi.org/10.3390/app16010514 - 4 Jan 2026
Viewed by 219
Abstract
The dynamic behavior of a double-beam configuration subjected to a harmonic moving load was studied in this paper. The model was built to represent the wheel–track system that was composed of two infinite Timoshenko beams joined by uniformly spaced sleepers and supported by [...] Read more.
The dynamic behavior of a double-beam configuration subjected to a harmonic moving load was studied in this paper. The model was built to represent the wheel–track system that was composed of two infinite Timoshenko beams joined by uniformly spaced sleepers and supported by a continuous viscoelastic foundation. The response of the coupled beams to a moving harmonic excitation was first derived, after which the wheel–rail interaction was incorporated through a generalized Fourier series formulation. The associated Fourier coefficients were obtained from a finite system of algebraic equations imposed by the wheel–track contact conditions. The numerical simulation was carried out to compare the predictions of the Timoshenko and Euler–Bernoulli beam assumptions and to explore the influence of load speed and excitation frequency on the dynamic characteristics of the double-beam system. Comparative analysis reveals that Timoshenko beam theory predicts larger vertical displacements for rail, slab, and sleeper near the model’s cut-off frequencies (20 Hz and 30 Hz) than Euler–Bernoulli theory, with higher load velocities reducing the first cut-off frequency and amplifying peak amplitudes. The dynamic response exhibits two critical velocities at sub-cut-off frequencies, where rail displacements increase with load velocity, whereas this trend reverses when the load frequency meets or exceeds the cut-off frequencies, and no distinct peaks occur at 25 Hz and 40 Hz. The research findings are of great significance for the vibration propagation and vibration disaster prevention for shield tunnels during the train operation. Full article
Show Figures

Figure 1

19 pages, 2945 KB  
Article
Deciphering the Origins of Commercial Sweetpotato Genotypes Using International Genebank Data
by Alexandre F. S. Mello, Ronald Robles, Genoveva R. M. de Simon, Giovani O. da Silva, Sonia M. N. M. Montes, Maria U. C. Nunes, Jose L. Pereira, Erich Y. T. Nakasu, Rainer Vollmer, David Ellis, Verónica Valencia-Límaco and Vânia C. R. Azevedo
Biology 2026, 15(1), 91; https://doi.org/10.3390/biology15010091 - 1 Jan 2026
Viewed by 335
Abstract
Sweetpotato genotypes, often known by regional names, are easily propagated via cuttings, which can lead to mixing and misidentification of cultivars. This complicates traceability and commercialization. Accurate characterization of common genotypes would support their formal registration and strengthen the sweetpotato value chain. Sweetpotato [...] Read more.
Sweetpotato genotypes, often known by regional names, are easily propagated via cuttings, which can lead to mixing and misidentification of cultivars. This complicates traceability and commercialization. Accurate characterization of common genotypes would support their formal registration and strengthen the sweetpotato value chain. Sweetpotato is a staple crop in Brazil, and in this study, four states, representing different geographic regions in Brazil, were selected. A total of 37 samples were collected in these states, and the samples were evaluated by SSR molecular markers and morphological traits. The samples were cleaned of virus and compared to the global sweetpotato collection held at the International Potato Center under the International Treaty on Plant Genetic Resources for Food and Agriculture. SSR markers effectively distinguished among accessions. The genotype locally known as “Canadense” matched closely both genetically and morphologically to the CIP accession ‘Blesbok’. This alignment paves the way for formalizing cuttings and root production of “Canadense”/‘Blesbok’ for commercial use. In contrast, several accessions marketed in Sergipe as “white skin sweetpotato” did not correspond to any known CIP accession, suggesting that they may be unique regional genotypes or acquired from other sources, since sweetpotato is an exotic crop in Brazil. Overall, the research identified key genotypes, supporting their official registration with Brazil’s Ministry of Agriculture, Livestock, and Supply, thereby enhancing the legal commercialization of cuttings and roots. Additionally, the clear molecular and trait-based classification will assist sweetpotato crop improvement programs in selecting appropriate parent lines for future crosses. Full article
(This article belongs to the Special Issue Molecular Biology of Plants)
Show Figures

Figure 1

20 pages, 3993 KB  
Review
Insights into the Biotechnology and Genetics of Sugi (Cryptomeria japonica, Japanese Cedar), a Model Conifer Tree
by Tsuyoshi E. Maruyama, Saneyoshi Ueno, Momi Tsuruta, Mitsuru Nishiguchi and Shin-Ichi Miyazawa
Forests 2026, 17(1), 5; https://doi.org/10.3390/f17010005 - 19 Dec 2025
Viewed by 413
Abstract
The Japanese cedar (Cryptomeria japonica), also known as sugi, is one of the most important trees in Japanese forests. It covers 44% of artificial forests, spanning approximately 4.5 million ha. It is cultivated in East Asia, the Azores archipelago, and some [...] Read more.
The Japanese cedar (Cryptomeria japonica), also known as sugi, is one of the most important trees in Japanese forests. It covers 44% of artificial forests, spanning approximately 4.5 million ha. It is cultivated in East Asia, the Azores archipelago, and some islands in the Indian Ocean. It is also grown worldwide as an ornamental tree in parks and gardens. The cultivation and use of sugi in Japan dates back centuries, and clonal forestry through cuttings has been practiced since the early 15th century. Its broad adaptability, genetic diversity, rapid growth, easy propagation, and precocious flowering—enabling early generational crosses—combined with their advanced genomic resources and efficient biotechnological tools, make sugi an outstanding conifer model. This review aims to provide an overview of the biotechnology and genetics of sugi for researchers and stakeholders. Full article
(This article belongs to the Section Genetics and Molecular Biology)
Show Figures

Figure 1

33 pages, 4350 KB  
Review
Laser Processing Methods in Precision Silicon Carbide Wafer Exfoliation: A Review
by Tuğrul Özel and Faik Derya Ince
J. Manuf. Mater. Process. 2026, 10(1), 2; https://doi.org/10.3390/jmmp10010002 - 19 Dec 2025
Viewed by 682
Abstract
The rapid advancement of high-performance electronics has intensified the demand for wide-bandgap semiconductor materials capable of operating under high-power and high-temperature conditions. Among these, silicon carbide (SiC) has emerged as a leading candidate due to its superior thermal conductivity, chemical stability, and mechanical [...] Read more.
The rapid advancement of high-performance electronics has intensified the demand for wide-bandgap semiconductor materials capable of operating under high-power and high-temperature conditions. Among these, silicon carbide (SiC) has emerged as a leading candidate due to its superior thermal conductivity, chemical stability, and mechanical strength. However, the high cost and complexity of SiC wafer fabrication, particularly in slicing and exfoliation, remain significant barriers to its widespread adoption. Conventional methods such as wire sawing suffer from considerable kerf loss, surface damage, and residual stress, reducing material yield and compromising wafer quality. Additionally, techniques like smart-cut ion implantation, though capable of enabling thin-layer transfer, are limited by long thermal annealing durations and implantation-induced defects. To overcome these limitations, ultrafast laser-based processing methods, including laser slicing and stealth dicing (SD), have gained prominence as non-contact, high-precision alternatives for SiC wafer exfoliation. This review presents the current state of the art and recent advances in laser-based precision SiC wafer exfoliation processes. Laser slicing involves focusing femtosecond or picosecond pulses at a controlled depth parallel to the beam path, creating internal damage layers that facilitate kerf-free wafer separation. In contrast, stealth dicing employs laser-induced damage tracks perpendicular to the laser propagation direction for chip separation. These techniques significantly reduce material waste and enable precise control over wafer thickness. The review also reports that recent studies have further elucidated the mechanisms of laser–SiC interaction, revealing that femtosecond pulses offer high machining accuracy due to localized energy deposition, while picosecond lasers provide greater processing efficiency through multipoint refocusing but at the cost of increased amorphous defect formation. The review identifies multiphoton ionization, internal phase explosion, and thermal diffusion key phenomena that play critical roles in microcrack formation and structural modification during precision SiC wafer laser processing. Typical ultrafast-laser operating ranges include pulse durations from 120–450 fs (and up to 10 ps), pulse energies spanning 5–50 µJ, focal depths of 100–350 µm below the surface, scan speeds ranging from 0.05–10 mm/s, and track pitches commonly between 5–20 µm. In addition, the review provides quantitative anchors including representative wafer thicknesses (250–350 µm), typical laser-induced crack or modified-layer depths (10–40 µm and extending up to 400–488 µm for deep subsurface focusing), and slicing efficiencies derived from multi-layer scanning. The review concludes that these advancements, combined with ongoing progress in ultrafast laser technology, represent research opportunities and challenges in transformative shifts in SiC wafer fabrication, offering pathways to high-throughput, low-damage, and cost-effective production. This review highlights the comparative advantages of laser-based methods, identifies the research gaps, and outlines the challenges and opportunities for future research in laser processing for semiconductor applications. Full article
Show Figures

Figure 1

17 pages, 3543 KB  
Article
Coordinated Auxin–Cytokinin–Nitrogen Signaling Orchestrates Root Suckering in Populus
by Hongying Pang, Wanwan Lyu, Yajuan Chen, Liping Ding, Lin Zheng and Hongzhi Wang
Int. J. Mol. Sci. 2025, 26(24), 12172; https://doi.org/10.3390/ijms262412172 - 18 Dec 2025
Viewed by 365
Abstract
Root suckering is a key mode of clonal propagation in white poplar group, such as aspens (Populus section Leuce), enabling rapid vegetative spread, yet the molecular triggers remain elusive. Here, we developed a rapid protocol that produces abundant root suckers with [...] Read more.
Root suckering is a key mode of clonal propagation in white poplar group, such as aspens (Populus section Leuce), enabling rapid vegetative spread, yet the molecular triggers remain elusive. Here, we developed a rapid protocol that produces abundant root suckers with the root cutting of white poplar (Populus davidiana × P. bolleana) roots in greenhouse. Anatomical analyses and daily resolution transcriptomes resolved three sequential developmental stages: primordium initiation (Days 0–1), SAM (shoot apical meristem) establishment (Days 1–4), and organ differentiation/growth (Days 4–6). Weighted gene co-expression network analysis revealed that auxin- and cytokinin-mediated signaling, integrated with nitrogen metabolism, orchestrates SAM formation and maintenance. Exogenous application of 0.5–1.0 mg L−1 NAA suppressed sucker emergence by 48–60%, whereas inhibition of cytokinin biosynthesis with lovastatin reduced initiation by 60%. These data establish that auxin negatively regulates and cytokinin is indispensable for de novo shoot apical meristem establishment during poplar root-suckering, underscoring that a precise auxin–cytokinin balance governs the timing and extent of this developmental process. Cambial regulators WUSCHEL-Related Homeobox 4-1/2 (WOX4-1/2), together with core meristem regulators WUSCHEL (WUS) and SHOOT MERISTEMLESS (STM), were specifically induced during SAM establishment that underpin vascular integration between the nascent shoot and the parental root. These results uncover the molecular pathway controlling root suckering and provide potential targets for molecular breeding to either enhance or suppress root suckering in Populus. Full article
(This article belongs to the Section Molecular Plant Sciences)
Show Figures

Figure 1

21 pages, 3443 KB  
Article
Integrated Propagation Strategies for Superior Genotypes of Moringa oleifera L. to Enhance Sustainable Planting Material Production
by Sures Kumar Muniandi, Farah Fazwa Md Ariff, Samsuri Toh Harun, Syafiqah Nabilah Samsul Bahari, Masitah Mohd Taini and Mohd Zaki Abdullah
Forests 2025, 16(12), 1863; https://doi.org/10.3390/f16121863 - 17 Dec 2025
Viewed by 359
Abstract
The sustainable cultivation of Moringa oleifera is constrained by limited availability of high-quality planting materials. This study established an integrated propagation framework combining seed, cutting, and air-layering methods for the rapid and reliable multiplication of superior genotypes with good morphological traits and elevated [...] Read more.
The sustainable cultivation of Moringa oleifera is constrained by limited availability of high-quality planting materials. This study established an integrated propagation framework combining seed, cutting, and air-layering methods for the rapid and reliable multiplication of superior genotypes with good morphological traits and elevated astragalin content. Seed pretreatment trials showed that simple soaking for 12 h significantly reduced mean germination time without affecting final germination percentage, while a topsoil–cocopeat–compost mixture enhanced early seedling survival and growth. HPLC profiling identified four genotypes with significantly higher astragalin concentrations (187–281 ppm), linking phytochemical quality with propagation performance. Vegetative propagation experiments revealed that cutting position and girth strongly influenced regeneration success. Cutting position experiments showed clear positional differences, with basal cuttings achieving the highest rooting response. Bottom cuttings produced the highest number of shoots (4.22), nodes (5.00), and thickest shoots (24.65 mm), as well as the highest rooting percentage. Middle cuttings developed the longest shoots (40.21 cm) and the greatest number of roots (32.83), with a rooting percentage of 66.70%. Top cuttings showed the lowest performance across all shoot and root traits. Larger-diameter cuttings produced more shoots but fewer roots while smaller-diameter cuttings produced more roots but fewer shoots. Air-layering with Jiffy-7 pellets achieved the highest root number (43.83) and length (7.23 cm), with 100% survival. Overall, the study provides a robust, mechanism-supported propagation strategy that enables large-scale, uniform production of superior Moringa genotypes, strengthening future programs in clonal improvement, genetic conservation, and sustainable agroforestry development. Full article
(This article belongs to the Section Forest Ecophysiology and Biology)
Show Figures

Figure 1

15 pages, 1423 KB  
Article
Asexual Propagation of Juniperus phoenicea L. by Shoot Cuttings: A Contribution to the Conservation of the Species
by Stefanos Ispikoudis, Elias Pipinis, Emmanouil Tziolas, Stefanos Kostas, Christos Damianidis, Konstantinos Mantzanas and Pavlos Smiris
Conservation 2025, 5(4), 84; https://doi.org/10.3390/conservation5040084 - 16 Dec 2025
Viewed by 325
Abstract
Juniper formations are valuable habitats for fauna and flora and play an important role in protecting the ecosystem, where they grow, from erosion and degradation. Juniper habitats are included in the European Directive 92/43. Juniperus phoenicea is of great ecological importance in Mediterranean [...] Read more.
Juniper formations are valuable habitats for fauna and flora and play an important role in protecting the ecosystem, where they grow, from erosion and degradation. Juniper habitats are included in the European Directive 92/43. Juniperus phoenicea is of great ecological importance in Mediterranean areas, as it is often among the only species that can survive under extremely unfavorable conditions. Along with other species, it forms the habitat 2250* “Coastal dunes with Juniperus spp.” Habitat 2250* is a priority habitat, and today, it is under threat due to several factors such as coastal erosion, forest fires, etc. Therefore, the main objective of this study is to investigate the factors that affect the rooting of J. phoenicea shoot cuttings collected from plants growing in their natural habitat. Specifically, the effects of the cutting collection season and the different concentrations (0, 3, 6, and 12 g·L−1) of the plant growth regulator K-IBA (indole-3-butyric acid potassium salt) on the rooting of J. phoenicea shoot cuttings in two propagation systems (mist and fog) were investigated. The shoot cuttings of J. phoenicea rooted in high percentages reaching more than 90%. The factors studied played an important role, and significant differences in the rooting ability of cuttings were found, as well as in the number and length of roots. For the optimal results, cuttings should be collected in winter and treated with 6 g·L−1 K-IBA under a mist system or in summer with 3 g·L−1 K-IBA under a fog system. The results of the present study can be used to make up a basic step for conservation and restoration efforts and for sustainable exploitation strategies for this valuable phytogenetic resource. Full article
Show Figures

Figure 1

15 pages, 4516 KB  
Article
Effects of Exogenous IBA on Cutting Propagation in Different Cutting Types of Bougainvillea spectabilis ‘Yunnan Purple’
by Die Hu and Longsheng Hu
Horticulturae 2025, 11(12), 1496; https://doi.org/10.3390/horticulturae11121496 - 10 Dec 2025
Viewed by 462
Abstract
Bougainvillea spectabilis ‘Yunnan Purple’ is a relatively cold-tolerant variety, but its low pollen viability and poor seed set have limited large-scale reproduction. To establish an efficient propagation protocol, cuttings from three types of Bougainvillea spectabilis ‘Yunnan Purple’ were treated with varying concentrations of [...] Read more.
Bougainvillea spectabilis ‘Yunnan Purple’ is a relatively cold-tolerant variety, but its low pollen viability and poor seed set have limited large-scale reproduction. To establish an efficient propagation protocol, cuttings from three types of Bougainvillea spectabilis ‘Yunnan Purple’ were treated with varying concentrations of exogenous indole-3-butyric acid (IBA). Rooting parameters, growth indicators, and physiological metrics were measured, and the optimal treatment was identified through comprehensive membership function evaluation. The results showed that cutting types significantly influenced rooting, root development, plant growth, organic compound content (soluble sugars, starch, and protein), and abscisic acid (ABA) content. Conversely, IBA concentration significantly affected rooting, root architecture, polyphenol oxidase (PPO) activity, and the levels of indole-3-acetic acid (IAA) and Brassinolide (BR). This comprehensive evaluation identified lignified shoots (LS) treated with 100 mg/L IBA (LS-100) as the optimal protocol, which achieved a rooting rate of 63% and significantly improved root formation, plant growth, root activity, organic compound content, PPO activity, and the levels of IAA and BR. This study provides valuable insights and technical guidance for the large-scale cutting propagation of Bougainvillea spectabilis ‘Yunnan Purple’. Full article
(This article belongs to the Special Issue Propagation and Flowering of Ornamental Plants)
Show Figures

Figure 1

18 pages, 5112 KB  
Article
Genome-Wide Characterization and Expression Analysis of WOX Genes in Lycium barbarum
by Shuai Yang, Guozhen Duan, Jianling Li, Hao Wu, Zhenzhen Zheng and Guanghui Fan
Forests 2025, 16(12), 1842; https://doi.org/10.3390/f16121842 - 10 Dec 2025
Viewed by 362
Abstract
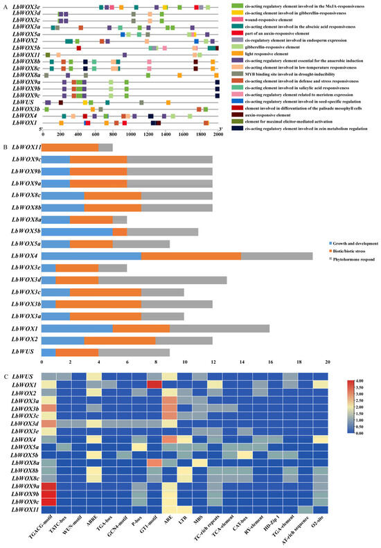
WUSCHEL-related homeobox plays important roles in diverse biological processes, such as plant growth and development, hormonal homeostasis, and abiotic stress adaptation. Lycium barbarum (goji berry) is a model species for studying regeneration in woody plants; however, the LbWOX gene family has yet to [...] Read more.
WUSCHEL-related homeobox plays important roles in diverse biological processes, such as plant growth and development, hormonal homeostasis, and abiotic stress adaptation. Lycium barbarum (goji berry) is a model species for studying regeneration in woody plants; however, the LbWOX gene family has yet to be characterized. This work reports a genomic and transcriptomic characterization of the LbWOX gene family in Lycium barbarum. Eighteen LbWOX genes were identified with uneven distribution across eight chromosomes. These genes were grouped into three subfamilies via phylogenetic classification. Additionally, cis-regulatory element characterization suggests that the expression of LbWOX genes is mainly influenced by plant differentiation, phytohormones, and various abiotic stresses. Expression profiles derived from RNA-Seq of root, stem, leaf, and fruit revealed that all eighteen genes were expressed. Notably, LbWOX1 and LbWOX4 were highly expressed in leaves, suggesting a role in leaf growth and a potential to enhance differentiation capacity. Furthermore, LbWOX4 showed elevated expression in roots and stems, an association with vascular development that implicates them as prime candidates for enhancing adventitious root formation during cutting propagation. This work represents the first genome-wide analysis of the LbWOX genes, integrating high-throughput RNA-Seq to characterize the function of all eighteen identified members. Our research provides further insights for future studies of LbWOX gene functions in wolfberry. Full article
(This article belongs to the Special Issue Forest Tree Breeding: Genomics and Molecular Biology)
Show Figures

Figure 1

21 pages, 12324 KB  
Article
Research on the Stress Response Mechanism and Evolution Law During the Mining Process of Coal Series Normal Faults
by Zhiguo Xia, Junbo Wang, Wenyu Dong, Chenglong Ma and Lihua Luan
Processes 2025, 13(12), 3988; https://doi.org/10.3390/pr13123988 - 10 Dec 2025
Viewed by 251
Abstract
To study the mechanical properties and displacement evolution of rock masses near coal-seam normal faults under mining disturbances; this paper utilizes fiber optic monitoring and distributed strain measurement techniques to achieve the fine monitoring of the entire process of stress–displacement–strain during mining. The [...] Read more.
To study the mechanical properties and displacement evolution of rock masses near coal-seam normal faults under mining disturbances; this paper utilizes fiber optic monitoring and distributed strain measurement techniques to achieve the fine monitoring of the entire process of stress–displacement–strain during mining. The experimental design adopts a stepwise mining approach to systematically reproduce the evolution of fault formation; slip; and instability. The results show that the formation of normal faults can be divided into five stages: compressive deformation; initiation; propagation; slip; and stabilization. The strength of the fault plane is significantly influenced by the dip angle. As the dip angle increases from 30° to 70°, the peak strength decreases by 23%, and the failure mode transitions from tensile failure to shear failure. Under mining disturbances, the stress field in the overlying rock shifts from concentration to dispersion, with a stress mutation zone appearing in the fault-adjacent area. During unloading, vertical stress decreases by 45%, followed by a rebound of 10% as mining progresses. The rock layers above the goaf show significant subsidence, with the maximum vertical displacement reaching 150 mm. The displacement between the hanging wall and footwall differs, with the maximum horizontal displacement reaching 78 mm. The force chain distribution evolves from being dominated by compressive stress to a compressive–tensile stress coupling state. The fault zone eventually enters a stress polarization state and tends toward instability. A large non-uniform high-speed zone forms at the fault cutting point in the velocity field, revealing the mechanisms of fault instability and the initiation of dynamic disasters. These experimental results provide a quantitative understanding of the multi-physics coupling evolution characteristics of coal-seam normal faults under mining disturbances. The findings offer theoretical insights into the instability of coal-seam normal faults and the mechanisms behind the initiation of dynamic disasters. Full article
Show Figures

Figure 1

24 pages, 7569 KB  
Article
Multi-Scenario Investment Optimization in Pumped Storage Hydropower Using Enhanced Benders Decomposition and Isolation Forest
by Xu Ling, Ying Wang, Xiao Li, Bincheng Li, Fei Tang, Jinxiu Ding, Yixin Yu, Xiayu Jiang and Tingyu Zhou
Sustainability 2025, 17(23), 10657; https://doi.org/10.3390/su172310657 - 27 Nov 2025
Cited by 1 | Viewed by 399
Abstract
Under the global imperative for climate action and sustainable development, accelerating the transition towards high-penetration renewable energy systems remains a universal priority, central to achieving the United Nations Sustainable Development Goals. However, the inherent uncertainty and volatility of renewables such as wind and [...] Read more.
Under the global imperative for climate action and sustainable development, accelerating the transition towards high-penetration renewable energy systems remains a universal priority, central to achieving the United Nations Sustainable Development Goals. However, the inherent uncertainty and volatility of renewables such as wind and solar PV pose fundamental challenges to power system stability and flexibility worldwide. These challenges, if unaddressed, could significantly hinder the reliable and sustainable integration of clean energy on a global scale. While pumped storage hydropower (PSH) represents a mature, large-scale solution for enhancing system regulation capabilities, existing planning methodologies frequently suffer from critical limitations. These included oversimplified scenario representations—particularly the inadequate consideration of escalating extreme weather events under climate change—and computational inefficiencies in solving large-scale stochastic optimization models. These shortcomings ultimately constrained the practical value of such approaches for advancing sustainable energy planning and building climate-resilient power infrastructures globally. To address these issues, this paper proposed a bi-level stochastic planning method integrating scenario optimization and improved Benders decomposition. Specifically, an integrated framework combining affinity propagation clustering and isolation forest algorithms was developed to generate a comprehensive scenario set that covered both typical and anomalous operating days, thereby capturing a wider range of system uncertainties. A two-layer stochastic optimization model was established, aiming to minimize total investment and operational costs while ensuring system reliability and renewable integration. The upper layer determined PSH capacity, while the lower layer simulated multi-scenario system operations. To efficiently solve the model, the Benders decomposition algorithm was enhanced through the introduction of a heuristic feasible cut generation mechanism, which strengthened subproblem feasibility and accelerated convergence. Simulation results demonstrated that the proposed method achieved a 96.7% annual renewable energy integration rate and completely avoided load shedding events with minimal investment cost, verifying its effectiveness, economic efficiency, and enhanced adaptability to diverse operational scenarios. Full article
Show Figures

Figure 1

16 pages, 1068 KB  
Article
Effect of Propagation Techniques on Growth, Development, Oil Yield, and Quality of Medicinal Cannabis (Cannabis sativa) Found in Lusikisiki, Eastern Cape, South Africa
by Azile Dumani, Tembakazi Theodora Silwana, Ifeanyi Moses Egbichi, Adebola Omowunmi Oyedeji, Babalwa Mpambani and Hlabana Alfred Seepe
Horticulturae 2025, 11(12), 1428; https://doi.org/10.3390/horticulturae11121428 - 26 Nov 2025
Viewed by 542
Abstract
This study investigated the influence of cutting techniques on the growth, development, yield, and oil quality of Cannabis sativa found in the Eastern Cape Province. The greenhouse pot experiment was conducted at Dohne Agricultural Development Institute (DADI), Stutterheim, Eastern Cape, during the winter [...] Read more.
This study investigated the influence of cutting techniques on the growth, development, yield, and oil quality of Cannabis sativa found in the Eastern Cape Province. The greenhouse pot experiment was conducted at Dohne Agricultural Development Institute (DADI), Stutterheim, Eastern Cape, during the winter and summer growing seasons of 2024/25. It was laid out in a Randomized Complete Design (RCD) with three treatments replicated three times. The treatments used were herbaceous shoot cutting with two different leaf area (LA) trimming amounts and sexual propagation. The parameters measured were plant height, number of branches, stem girth, number of weeks to first flowering, number of flowers, flower sex, number of weeks to 50% embar colorations, plant fresh weight, leaf and flower weights, and dry leaf and flower weights. The flower oil yield and cannabinoid composition were determined using GC-MS. The results indicate that the sexually propagated plants were taller (p < 0.05) with vigorous growth; had the highest fresh plant, leaf, and dry leaf weights; and had a higher number of male flowers overall. Herbaceous shoot cutting without LA trimming showed a significantly higher numbers of branches and flowers, as well as more rapid flowering, fresh and dry flower weights, and physiological maturity. The highest number of female flowers was recorded from cuttings, irrespective of the cutting technique. Additionally, cannabinoid concentrations in Cannabis sativa oil were influenced by the propagation techniques. In the first growing season, herbaceous shoot cutting with 50% LA trimming had the highest CBD, while in the second growing season, the sexually propagated treatment had the highest CBD concentration. Additionally, herbaceous shoot cutting without LA trimming recorded the highest Δ9-THC concentration, followed by the treatment with 50% LA trimming during the first growing season. These findings indicate that asexual propagation through cuttings is a suitable propagation choice for flower production for pharmaceutical purposes, as female-only plants can be selected. However, sexual propagation should be used for fibre production. Full article
(This article belongs to the Section Medicinals, Herbs, and Specialty Crops)
Show Figures

Figure 1

24 pages, 3490 KB  
Article
A Novel Invention for Controlled Plant Cutting Growth: Chamber Design Enabling Data Collection for AI Tasks
by Jesús Gerardo Ávila-Sánchez, Manuel de Jesús López-Martínez, Valeria Maeda-Gutiérrez, Francisco E. López-Monteagudo, Celina L. Castañeda-Miranda, Manuel Rivera-Escobedo, Sven Verlienden, Genaro M. Soto-Zarazua and Carlos A. Olvera-Olvera
Inventions 2025, 10(6), 108; https://doi.org/10.3390/inventions10060108 - 21 Nov 2025
Viewed by 772
Abstract
The Cutting Development Chamber (CDC) design is presented as an innovative solution to crucial human challenges, such as food and plant medicinal production. Unlike conventional propagation chambers, the CDC is a much more comprehensive research tool, specifically designed to optimize plant reproduction from [...] Read more.
The Cutting Development Chamber (CDC) design is presented as an innovative solution to crucial human challenges, such as food and plant medicinal production. Unlike conventional propagation chambers, the CDC is a much more comprehensive research tool, specifically designed to optimize plant reproduction from cuttings. It maintains precise control over humidity, temperature, and lighting, which are essential parameters for plant development, thus maximizing the success rate, even in difficult-to-propagate species. Its modular design is one of its main strengths, allowing users to adapt the chamber to their specific needs, whether for research studies or for larger-scale propagation. The most distinctive feature of this chamber is its ability to collect detailed, labeled data, such as images of plant growth and environmental parameters that can be used in artificial intelligence tasks, which differentiate it from chambers that are solely used for propagation. A study that validated and calibrated the chamber design using cuttings of various species demonstrated its effectiveness through descriptive statistics, confirming that CDC is a powerful tool for research and optimization of plant growth. In validation experiments (Aloysia citrodora and Stevia rebaudiana), the system generated 6579 labeled images and 67,919 environmental records, providing a robust dataset that confirmed stable control of temperature and humidity while documenting cutting development. Full article
Show Figures

Figure 1

Back to TopTop