Sign in to use this feature.

Years

Between: -

Subjects

remove_circle_outline
remove_circle_outline
remove_circle_outline
remove_circle_outline
remove_circle_outline
remove_circle_outline
remove_circle_outline
remove_circle_outline
remove_circle_outline

Journals

remove_circle_outline
remove_circle_outline
remove_circle_outline
remove_circle_outline
remove_circle_outline
remove_circle_outline

Article Types

Countries / Regions

remove_circle_outline
remove_circle_outline
remove_circle_outline

Search Results (392)

Search Parameters:
Keywords = corn seed

Order results
Result details
Results per page
Select all
Export citation of selected articles as:
26 pages, 1861 KB  
Article
Mechanisms of Cadmium Immobilization by Biochar and Lime in Acidic Paddy Soils: The Critical Influence of pH Buffering Capacity
by Cidong Jiang, Lihui Xiang, Peisong Zhao, Haitao Su, Jackson Nkoh Nkoh, Junqin Zong and Hailong Lu
Agronomy 2026, 16(7), 738; https://doi.org/10.3390/agronomy16070738 - 31 Mar 2026
Viewed by 367
Abstract
The persistence of cadmium (Cd) immobilization in acidic paddy soils is exacerbated by acidification and fluctuating redox conditions that promote Cd re-mobilization. While biochar is a promising amendment, its long-term efficacy in Cd immobilization relative to conventional lime and the underlying mechanisms remain [...] Read more.
The persistence of cadmium (Cd) immobilization in acidic paddy soils is exacerbated by acidification and fluctuating redox conditions that promote Cd re-mobilization. While biochar is a promising amendment, its long-term efficacy in Cd immobilization relative to conventional lime and the underlying mechanisms remain incompletely resolved. This study tested the hypothesis that biochar’s superior effect lies in its durable enhancement of soil pH buffering capacity (pHBC), not merely in increasing initial pH. Using six acidic paddy soils amended with three biochars (corn straw, peanut straw, and seeded sunflower plate) and pH-matched lime [Ca(OH)2] controls, we quantified pHBC changes, resistance to simulated acidification, and Cd dynamics during a flooding-drying cycle. Results showed that biochar amendments increased pHBC by 24.7–110%, significantly more than lime. Under acid stress, biochar-treated soils maintained higher pH and released 40–85% less soluble and extractable Cd than lime controls at equivalent pH range. Correlation and regression analyses established that the biochar-induced change in pHBC (ΔpHBC) was the strongest predictor of reduced Cd availability, exerting twice the influence of native soil pHBC. During the redox cycle, enhanced pHBC directly attenuated soil re-acidification upon drainage, minimizing Cd re-mobilization. Thus, the durable enhancement of soil pHBC is the central mechanism for biochar’s sustained Cd immobilization, advocating a strategic shift from transient pH adjustment to building inherent soil buffering resilience for long-term remediation security. Full article
(This article belongs to the Special Issue Agricultural Pollution: Toxicology and Remediation Strategies)
Show Figures

Figure 1

19 pages, 1909 KB  
Article
Spatial Proximity to Perennial Groundcover Triggers Shade Avoidance Responses in Corn
by Amina Moro, A. Susana Goggi, Ken J. Moore, Shui-zhang Fei and Amy Kaleita
Agronomy 2026, 16(7), 729; https://doi.org/10.3390/agronomy16070729 - 31 Mar 2026
Viewed by 378
Abstract
Perennial groundcover (PGC) systems integrate perennial grasses with annual crops such as corn (Zea mays L.) to provide continuous soil cover and enhance soil health. However, the proximity to groundcover vegetation can alter light quality perceived by developing seedlings, inducing shade avoidance [...] Read more.
Perennial groundcover (PGC) systems integrate perennial grasses with annual crops such as corn (Zea mays L.) to provide continuous soil cover and enhance soil health. However, the proximity to groundcover vegetation can alter light quality perceived by developing seedlings, inducing shade avoidance response (SAR), a phytochrome-mediated developmental response that modifies plant architecture and may compromise yield. Identifying the distance at which SAR is initiated and the extent to which management practices modulate this response is critical for optimizing PGC systems. This growth chamber study aimed to (1) identify the distance at which SAR occurs in corn seedlings, (2) determine whether the thiamethoxam seed treatment mitigates SAR expression, and (3) compare hybrid physiological responses to PGC-induced SAR. The experiment was arranged in a randomized complete block design with four replications across three periods and included two corn hybrids (P1185, P1197), two seed treatments (untreated and thiamethoxam at 0.25 mg seed−1), and four perennial ryegrass (Lolium perenne L.) distances [0, 6, 25 cm, and a control (no-grass)]. Reduced red to far-red light ratios associated with closer proximity to ryegrass induced SAR responses. Corn plants at 6 cm from PGC exhibited significant stem and height elongation beginning at 8 days after planting (DAP), followed by reduced growth by 14 DAP, confirming an early SAR response. Plants grown at 0 cm exhibited reduced height and growth compared to other distances at all growth stages. Hybrid responses differed, and Hybrid P1197 showed enhanced stem elongation, a characteristic SAR response. The thiamethoxam seed treatment did not mitigate SAR. These results indicate that SAR causes stem elongation without altering root or shoot biomass. Full article
(This article belongs to the Section Innovative Cropping Systems)
Show Figures

Figure 1

20 pages, 2235 KB  
Article
Synergistic Modulation of Cookie Quality, Sensory Profile, and In Vitro Starch Digestibility by Nannochloropsis Microalgae Incorporation into a Corn Oil-Based Emulsion Gel System
by Shouqing Zhang, Wenchao Li, Kaiyue Liu, Zonghai Huang, Xinyi He, Hang Li and Jun Sun
Foods 2026, 15(7), 1149; https://doi.org/10.3390/foods15071149 - 27 Mar 2026
Viewed by 347
Abstract
To change the saturated fatty acid composition of traditional cookies and enhance their functionality, corn oil-based emulsion gels were innovatively used as a substitute for butter. The study also investigated the impact of adding powder on the overall quality of cookies. Under optimal [...] Read more.
To change the saturated fatty acid composition of traditional cookies and enhance their functionality, corn oil-based emulsion gels were innovatively used as a substitute for butter. The study also investigated the impact of adding powder on the overall quality of cookies. Under optimal conditions comprising a 6:4 oil-to-water ratio, 3% gelatin concentration, and 0.1% grape seed polyphenol concentration, the prepared emulsion gel achieved an oil retention rate of 84.5%. Following the incorporation of the emulsion gel, the sensory score of the composite sample WZ significantly increased. The texture became softer, and a greenish-brown color, more acceptable to consumers, was developed. In vitro digestion analysis further revealed that the combined incorporation of Nannochloropsis gaditana powder and the emulsion gel reduced the RDS content from 59.6% to 54.0%,while increasing RS content to 25.8%, thereby effectively retarding the rate of in vitro starch digestion. This study utilized a corn oil-GSP/gelatin emulsion gel as a butter substitute in combination with microalgae incorporation, thereby achieving concurrent health enhancement and quality improvement of cookie products. The approach provides a feasible technical strategy and theoretical foundation for developing novel baked foods that exhibit favorable sensory properties and controlled starch digestion characteristics. Full article
Show Figures

Graphical abstract

19 pages, 1231 KB  
Article
Synthesis and Auxin-like Activity of Halogenated Alkylphenoxyacetic Acids
by Stepan V. Vorobyev, Danila V. Mizin, Maria A. Breygina, Ekaterina A. Bykova, Maxim E. Antropov, Boris P. Tonkonogov and Vladimir N. Koshelev
Int. J. Mol. Sci. 2026, 27(6), 2696; https://doi.org/10.3390/ijms27062696 - 16 Mar 2026
Viewed by 293
Abstract
Synthetic auxins are widely used nowadays as plant growth regulators and necessary components of media for micropropagation. Hence, the search for and development of novel auxin-like compounds is an important goal at the intersection of chemistry and biology. In this study, we have [...] Read more.
Synthetic auxins are widely used nowadays as plant growth regulators and necessary components of media for micropropagation. Hence, the search for and development of novel auxin-like compounds is an important goal at the intersection of chemistry and biology. In this study, we have suggested alkylphenols as starting materials for the preparation of halogenated phenoxyacetic acids, which are well-known synthetic auxins, to decrease their possible phytotoxicity. Alkylphenoxyacetic acids were obtained with good yields, and their selective halogenation was studied. N-halogensuccinimides and molecular bromine in dioxane were shown as suitable reagents since they allowed for p-halogenophenoxyacetic acids to be synthesized with high yields. We further investigated the auxin-like activity of several obtained compounds. It was estimated that all of them stimulate tobacco Nicotiana tabacum L. pollen germination at concentrations 10−6–10−7 M with the maximum effect up to 157%. For the most efficient compounds, the germination of tobacco (Nicotiana tabacum L.) and corn (Zea mays) seeds was studied, as well as seedling growth. The results demonstrate the efficacy of obtained compounds as synthetic auxins, showing that alkylphenols are prospective starting materials for such compounds. Full article
(This article belongs to the Section Biochemistry)
Show Figures

Figure 1

22 pages, 2326 KB  
Article
Synbiotic Diet Prevents Escherichia coli Lipopolysaccharide-Induced Gut Dysbiosis and Intestinal Disruption After Weaning in Piglets
by Iulian Alexandru Grosu, Valeria Cristina Bulgaru, Daniela Eliza Marin, Ionelia Taranu and Gina Cecilia Pistol
Curr. Issues Mol. Biol. 2026, 48(3), 298; https://doi.org/10.3390/cimb48030298 - 11 Mar 2026
Viewed by 373
Abstract
Post-weaning piglets are vulnerable to intestinal barrier disruption and microbiota imbalance, which can be exacerbated by bacterial endotoxin; this study assessed whether a synbiotic diet based on grape seed and camelina meals plus Lactobacillus probiotics can attenuate an Escherichia coli lipopolysaccharide (LPS) challenge. [...] Read more.
Post-weaning piglets are vulnerable to intestinal barrier disruption and microbiota imbalance, which can be exacerbated by bacterial endotoxin; this study assessed whether a synbiotic diet based on grape seed and camelina meals plus Lactobacillus probiotics can attenuate an Escherichia coli lipopolysaccharide (LPS) challenge. Twenty weaned piglets were randomized (n = 5/group) to control, LPS, synbiotic (SYN), or SYN+LPS diets for 21 days. The control diet consisted of a complete standard corn–soybean-based feed. The SYN diet contained a basal diet with 5% prebiotic mix (grape seed meal–camelina meal) and 0.1% probiotic mix including Lactobacillus acidophilus, Lactobacillus paracasei, and Lactobacillus rhamnosus; on day 21, the LPS and SYN+LPS animals received an LPS challenge and were sampled 3 h later. The expression of colonic genes coding for proteins like tight junctions, mucus/epithelial function, Toll-like receptors and signaling molecules involved in innate response was quantified by quantitative PCR arrays, and the microbiota composition was profiled by 16S rRNA sequencing. The LPS challenge reduced the expression of barrier- and mucus-associated genes and increased that of Toll-like receptors and signaling pathway markers, accompanied by microbial shifts, with reduced beneficial taxa and increased Megasphaera elsdenii. The synbiotic diet counteracted these transcriptional and microbial changes. Overall, the synbiotic supported epithelial integrity and moderated innate immune activation during acute endotoxin stress after weaning. Full article
(This article belongs to the Section Molecular Microbiology)
Show Figures

Figure 1

18 pages, 726 KB  
Review
Starch Nanoparticles by Sonochemical Protocols: Food Industry, Nutraceutical, and Drug Delivery Applications
by Adriana García-Gurrola, Abraham Wall-Medrano and Alberto A. Escobar-Puentes
Polysaccharides 2026, 7(1), 28; https://doi.org/10.3390/polysaccharides7010028 - 3 Mar 2026
Viewed by 658
Abstract
This review summarizes scientific advances about the sonochemical synthesis of starch nanoparticles (St-NPs) for the food industry, as well as nutraceutical and drug delivery applications. High-intensity ultrasonication (HIU) has been explored as a versatile and environmentally friendly alternative to conventional methods for synthesizing [...] Read more.
This review summarizes scientific advances about the sonochemical synthesis of starch nanoparticles (St-NPs) for the food industry, as well as nutraceutical and drug delivery applications. High-intensity ultrasonication (HIU) has been explored as a versatile and environmentally friendly alternative to conventional methods for synthesizing St-NPs with high yields (>90%), controlled size (~100 nm), and minimal effluent generation. Thus, HIU has been explored (pre- or post-treatment) to mitigate the inherent disadvantages (high-cost, low yields, and environmental impact) of hydrothermal gelatinization, acid/alkaline hydrolysis, enzymatic hydrolysis, enzyme branching, water-in-oil and oil-in-water emulsions, non-solvent nanoprecipitation, extrusion, high-pressure homogenization, high-energy milling, and cold plasma. Conventional sources of starch (corn [normal, waxy, high-amylose] and potato) and other unconventional sources (tubers [cassava, yam, malanga], seeds and grains [sorghum, barley, quinoa, lotus], breadfruit, pinhao seed, Araucaria angustifolia) have been subjected to single or assisted sonochemical protocols to obtain St-NPS with unique structural, physicochemical, and technological properties. The physical–mechanical effects of ultrasonication (cavitation, heat, and pressure) directly promote surface functionalization (i.e., esterification, pore formation) and impact the St-NPS’s particle size, double-helix structure, enzymatic-resistance properties, crystallinity, and intra- and intermolecular arrangements. Pickering additives in food systems, colloids in beverages, nanocomposites in biofilms for food packaging, and nanocarriers for drug and nutraceutical delivery (oral and transdermal) have been the most reported applications. Full article
Show Figures

Figure 1

26 pages, 5988 KB  
Article
Limited-Annotation Seed Segmentation for Analyzing the Impact of Unsound Corn on Storage Quality
by Kuibin Zhao, Lei Lu, Hongyi Ge, Pengtao Lv and Jinpei Li
Agriculture 2026, 16(4), 421; https://doi.org/10.3390/agriculture16040421 - 12 Feb 2026
Viewed by 264
Abstract
Grain quality inspection is crucial for seed stored, with image segmentation playing a key role in this process. However, existing methods face challenges such as high computational costs, expensive data annotation, and data privacy concerns, which hinder the acquisition of large-scale labeled datasets [...] Read more.
Grain quality inspection is crucial for seed stored, with image segmentation playing a key role in this process. However, existing methods face challenges such as high computational costs, expensive data annotation, and data privacy concerns, which hinder the acquisition of large-scale labeled datasets and limit model performance. To overcome these challenges, we propose a novel semi-supervised learning (SSL) paradigm for seed segmentation. Our approach integrates VMUNet and UNet into a unified framework, combining UNet’s capacity for fine-grained detail extraction with VMUNet’s strengths in global semantic model, enabling richer pixel-level feature representation. We introduce an orthogonal attention mechanism into the VMUNet encoder to model feature dependencies across channel, spatial, and scale dimensions, improving information fusion and feature enhancement. Additionally, a perturbation strategy is applied in the dual-branch decoder, combined with consistency regularization, to enhance robustness and generalization. This helps mitigate overfitting and reduces excessive reliance on boundary details during decoding. Experimental results on a corn seed dataset show that the proposed method achieves 91.2% accuracy with 100% labeled data and 91.9% with only 50% labeled data, outperforming fully supervised methods by 0.6%. These results demonstrate the method’s high segmentation performance and practical potential while maintaining data privacy. These results confirm that OAMamba provides an accurate, robust, and annotation-efficient solution for corn seed segmentation, showing strong potential for practical deployment in agricultural intelligent inspection systems. Full article
(This article belongs to the Section Agricultural Product Quality and Safety)
Show Figures

Figure 1

12 pages, 289 KB  
Article
Detoxified Castor Bean Meal as a Protein Supplement in Sugarcane Silage for Sheep: Intake, Digestibility, and Performance
by Yohana Rosaly Corrêa, Geovergue Rodrigues de Medeiros, Juliana Silva de Oliveira, Romildo da Silva Neves, Danillo Marte Pereira, Manoel Francisco de Sousa, Liv Soares Severino, Alberto Jefferson da Silva Macêdo, Anderson Lopes Pereira, Liliane Pereira Santana, Paloma Gabriela Batista Gomes, João Paulo de Farias Ramos, Ricardo Romão Guerra and Edson Mauro Santos
Appl. Sci. 2026, 16(4), 1741; https://doi.org/10.3390/app16041741 - 10 Feb 2026
Viewed by 327
Abstract
Castor (Ricinus communis) is a toxic seed used to extract oil for the chemical industry, with castor meal as a by-product. A recently developed industrial method allows its detoxification, enabling its use as a protein-rich feed for ruminants. This study evaluated [...] Read more.
Castor (Ricinus communis) is a toxic seed used to extract oil for the chemical industry, with castor meal as a by-product. A recently developed industrial method allows its detoxification, enabling its use as a protein-rich feed for ruminants. This study evaluated the safety of detoxified castor meal based on intake, digestibility, and performance of sheep fed sugarcane silage containing increasing levels of this ingredient. The detoxified castor meal, supplied by an oil extraction industry, underwent no additional detoxification treatment. Twenty-four intact male sheep were randomly assigned to diets containing 0%, 10%, 20% or 40% fresh matter castor meal in sugarcane silage. Diets were balanced with soybean meal and ground corn. After 60 days of feeding, no signs of intoxication were observed. Crude protein (CP) intake decreased from 0.157 to 0.128 kg/day (p = 0.03) and ether extract (EE) intake from 0.068 to 0.044 kg/day (p = 0.04). Crude protein digestibility declined from 754 to 473 g/kg (p < 0.01), and EE digestibility from 813 to 725 g/kg (p = 0.02). All other intake, digestibility, and performance variables were not significantly affected (p ≥ 0.05). Industrially detoxified castor meal was shown to be a safe additive in sugarcane silage up to 40% by fresh matter, with no adverse effects on sheep performance. Full article
(This article belongs to the Special Issue Forage Systems and Sustainable Animal Production)
15 pages, 1483 KB  
Article
Seed Germination Characteristics of Lolium multiflorum Populations from Wheat Fields of Eastern China
by Bingbing Cao, Jiahao Xue, Linjing Ye and Guoqi Chen
Agronomy 2026, 16(3), 377; https://doi.org/10.3390/agronomy16030377 - 4 Feb 2026
Viewed by 543
Abstract
Lolium multiflorum is of worldwide agricultural importance as both a pasture crop and as a weed. We collected the seeds of 67 L. multiflorum populations from wheat lands in eastern China and three populations as commercial crop seeds; tested seed germination responses to [...] Read more.
Lolium multiflorum is of worldwide agricultural importance as both a pasture crop and as a weed. We collected the seeds of 67 L. multiflorum populations from wheat lands in eastern China and three populations as commercial crop seeds; tested seed germination responses to temperature, osmotic potentials, and light/dark conditions; and also tested seed dormancy. Under constant temperatures, the germination percentages at 3 d after treatement (DAT) at 10, 15, 20, 25, 30, and 35 °C were 0%, 2.6 ± 0.5%, 37.1 ± 2.4%, 66.6 ± 1.9%, 68.2 ± 2.3%, and 37.3 ± 2.2%, respectively, and increased to 72.4 ± 2.0%, 95.6 ± 0.7%, 97.0 ± 0.7%, 98.3 ± 0.6%, 94.9 ± 1.0%, and 86.3 ± 1.2% at 14 DAT. The seed germination percentages in complete darkness at 14 DAT (averagely 87.4%) did not show significant differences with those in 12 h light/12 h dark treatment. The osmotic potential required for 50% germination (GO50) was −0.53 to −0.13 MPa, with an average of −0.38 MPa, and the average germination percentage under −0.6 MPa at 14 DAT was 0.9%. The germination percentages of freshly mature seeds stored for 0, 15, 30, and 60 d were 61.3%, 66.5%, 68.4%, and 88.0%. L. multiflorum populations collected from wheat fields with rice as the preceding crop (paddy fields) showed significantly higher germination percentages under 10 °C, and lower germination percentages under osmotic stresses, compared with those collected from wheat fields with corn as the preceding crop (drylands). This is the first report of L. multiflorum seed germination biology based on multiple populations with different sources in China and provides insights for improving its management strategies. Full article
(This article belongs to the Special Issue Seed Production and Technology)
Show Figures

Figure 1

19 pages, 4225 KB  
Article
Identification of Specific Long-Lived mRNAs Associated with Seed Longevity in Sweet Corn Based on RNA-seq
by Zili Zhang, Xinmei Wang, Xiaoni Guan, Yuliang Li, Zhixian Peng, Guangzu Li, Feng Jiang, Qingchun Chen, Faqiang Feng and Pengfei Liu
Agronomy 2026, 16(3), 375; https://doi.org/10.3390/agronomy16030375 - 3 Feb 2026
Viewed by 520
Abstract
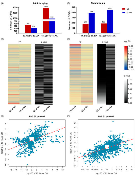
Seeds possess long-lived messenger RNAs (mRNAs), some of which are involved in triggering germination and supporting seed longevity. Nevertheless, comprehensive studies on longevity-associated long-lived mRNAs in sweet corn are still scarce. To address this, eight sweet corn inbred lines were subjected to artificial [...] Read more.
Seeds possess long-lived messenger RNAs (mRNAs), some of which are involved in triggering germination and supporting seed longevity. Nevertheless, comprehensive studies on longevity-associated long-lived mRNAs in sweet corn are still scarce. To address this, eight sweet corn inbred lines were subjected to artificial aging (AA) and natural aging (NA). Based on half-inhibition time (ID50), two representative lines—a high-longevity (HL, T7) and a low-longevity (LL, T3) line—were selected. Physiological and biochemical assays revealed significant reductions in superoxide dismutase (SOD) and peroxidase (POD) activities, along with increased malondialdehyde (MDA) content and electrical conductivity, with more severe membrane damage in the LL line. RNA sequencing (RNA-seq) showed a strong correlation in differentially expressed genes (DEGs) between AA and NA. The combined DEGs were enriched in mitogen-activated protein kinase (MAPK) signaling and tryptophan metabolism, while five common long-lived mRNAs, including Zm00001eb157210 and Zm00001eb164610, were consistently downregulated, suggesting their potential role in regulating seed vigor. These findings highlight key molecular players in sweet corn seed longevity. Full article
Show Figures

Figure 1

15 pages, 430 KB  
Review
Pullulan Production from Lignocellulosic Plant Biomass or Starch-Containing Processing Coproduct Hydrolysates
by Thomas P. West
Fermentation 2026, 12(2), 84; https://doi.org/10.3390/fermentation12020084 - 3 Feb 2026
Viewed by 803
Abstract
The complex polysaccharide pullulan is characterized as a glucose-containing biopolymer that is both water-soluble and neutral in polarity. A variety of commercial applications exist for pullulan, including its utilization as a flocculant, a blood plasma substitute, a food additive, a dielectric material, an [...] Read more.
The complex polysaccharide pullulan is characterized as a glucose-containing biopolymer that is both water-soluble and neutral in polarity. A variety of commercial applications exist for pullulan, including its utilization as a flocculant, a blood plasma substitute, a food additive, a dielectric material, an adhesive, or a packaging film. The fungus Aureobasidium pullulans has used several hydrolysates derived from plant biomass or starch-containing processing coproducts to support polysaccharide production. These include various plant biomass or processing coproduct streams such as lignocellulosic-containing peat, prairie grass, stalks, hulls, straw, shells, and pods or starch-containing coproducts from the processing of corn, rice, jackfruit seeds, palm kernels, cassava, and potatoes. The pullulan concentration produced by A. pullulans and the pullulan content of the polysaccharide depend on the plant hydrolysate carbon content and the strain used. If a lower-cost culture medium for fungal pullulan production were to be developed, a more economical approach to synthesizing commercial pullulan would be the utilization of plant-derived hydrolysates. This review examines the ability of selected hydrolysates of lignocellulosic plant biomass or plant-derived starch-containing processing coproducts to support A. pullulans polysaccharide synthesis in order to identify those substrates with the greatest potential for reducing the cost of commercial pullulan. Full article
(This article belongs to the Special Issue Lignocellulosic Biomass Valorisation, 2nd Edition)
Show Figures

Graphical abstract

16 pages, 509 KB  
Article
Residual Effects of Cover Crop Species, Tillage, and Manure Application on Corn Yield and Soil Nitrogen Dynamics in Organic Management Systems
by Emily E. Evans, Mary Wiedenhoeft, Marcelo Carvalho Minhoto Teixeira Filho, Bhim Bahadur Ghaley and Paulo H. Pagliari
Agronomy 2026, 16(2), 195; https://doi.org/10.3390/agronomy16020195 - 13 Jan 2026
Viewed by 585
Abstract
Nitrogen (N) management remains a primary challenge in organic grain systems, particularly in rotations where heavy N-consuming crops, such as corn and wheat, follow one another. Daikon radish (Raphanus sativus L.) is widely adopted for its ability to scavenge residual soil nitrate [...] Read more.
Nitrogen (N) management remains a primary challenge in organic grain systems, particularly in rotations where heavy N-consuming crops, such as corn and wheat, follow one another. Daikon radish (Raphanus sativus L.) is widely adopted for its ability to scavenge residual soil nitrate between cash crops; yet the subsequent availability of scavenged N to the following crop is inconsistent and often negligible. This 4-year field study (2014–2017) at the University of Minnesota Southwest Research and Outreach Center evaluated whether planting daikon radish in polyculture with berseem clover, and either annual oats or winter rye could improve N retention and timed release compared to daikon radish monoculture. Three cover crop treatments were tested across three common organic management systems: no manure with no tillage, manure with tillage, and manure plus shallow tillage incorporation before cover crop seeding. Polycultures, especially those including winter rye, produced significantly more fall biomass (up to 6435 kg ha−1) than daikon radish monoculture (573–1272 kg ha−1). Manure incorporation consistently increased total and daikon radish biomass, as well as the percent living cover. Despite substantial biomass differences, mid-season and fall soil inorganic N, potentially mineralizable N, permanganate-oxidizable C, and enzyme activities showed few consistent treatment effects. Corn grain yield was highest following manure with tillage incorporation but was significantly reduced after the winter rye polyculture in all years, likely due to N immobilization and delayed corn planting caused by late rye termination under wet spring conditions. Results indicate that while polycultures with winter rye maximize biomass and soil cover, they do not reliably enhance N recycling to the subsequent organic corn crop and can reduce yield. Full article
Show Figures

Figure 1

20 pages, 2951 KB  
Article
Vibration-Excited Combined Harvester for Dual Harvesting of Ears and Stalks: Design and Experiments
by Xinxin Wang, Yang Wang, Qian Wang, Xiang Li, Ruo Liu, Junlin Liu, Yansong Gong, Yushuai Liu and Duanyang Geng
Agriculture 2026, 16(1), 104; https://doi.org/10.3390/agriculture16010104 - 31 Dec 2025
Cited by 1 | Viewed by 478
Abstract
Aiming at the reliability of ear picking and the consistency of stalk chopping length in the process of corn ear and stalk harvesting, a new type of corn harvester with both ear and stalk harvesting based on exciting ear picking was developed. Based [...] Read more.
Aiming at the reliability of ear picking and the consistency of stalk chopping length in the process of corn ear and stalk harvesting, a new type of corn harvester with both ear and stalk harvesting based on exciting ear picking was developed. Based on the vertical cutting table, the machine realizes the excitation of the ear during the process of stalk transportation by rotating the eight-edged special-shaped pick-up roll, and the stable and orderly transportation of stalks before cutting is realized by the way of clamping and conveying with the rear rollers. By analyzing the configuration and parameter determination methods of the main working parts, the high-efficiency and low-loss harvest of the ear was realized, and the consistency of the cut length of the stalk was guaranteed. A discrete element model (DEM) of ear-bearing maize plants was established using EDEM (version 2024, Altair Engineering, Troy, MI, USA) simulation software, and a five-factor, three-level quadratic orthogonal rotation experiment was conducted based on Response Surface Methodology (RSM). The simulation results indicated that the optimal operational quality was achieved under the following parameters: a header angle of 10°, a snapping roller speed of 942 rpm, a clamping roller speed of 215 rpm, and a moving blade speed of 1450 rpm. Furthermore, multiple sets of field trials were conducted at various forward speeds to validate these findings. The mean values of seed loss rate, ear loss rate, and seed breakage rate are 0.51%, 0.55%, and 0.32%, respectively, for the harvester at operating speeds of 4 km/h, 6 km/h, 8 km/h, and 10 km/h. The σ values are 97%, 98%, 97%, and 98%. The field harvesting performance indexes meet the requirements of technical specifications for evaluating the operation quality of corn combine harvester, and meet the design requirements of low loss, high efficiency, and consistency of stem chopping length. Full article
(This article belongs to the Section Agricultural Technology)
Show Figures

Figure 1

27 pages, 4078 KB  
Article
Role of the osaA Transcription Factor Gene in Development, Secondary Metabolism and Virulence in the Mycotoxigenic Fungus Aspergillus flavus
by Farzana Ehetasum Hossain, Apoorva Dabholkar, Jessica M. Lohmar, Matthew D. Lebar, Brian M. Mack and Ana M. Calvo
Toxins 2026, 18(1), 23; https://doi.org/10.3390/toxins18010023 - 30 Dec 2025
Viewed by 1557
Abstract
Aspergillus flavus colonizes oil-seed crops, contaminating them with aflatoxins; highly carcinogenic mycotoxins that cause severe health and economic losses. Genetic studies may reveal new targets for effective control strategies. Here, we characterized a putative WOPR transcription factor gene, osaA, in A. flavus [...] Read more.
Aspergillus flavus colonizes oil-seed crops, contaminating them with aflatoxins; highly carcinogenic mycotoxins that cause severe health and economic losses. Genetic studies may reveal new targets for effective control strategies. Here, we characterized a putative WOPR transcription factor gene, osaA, in A. flavus. Our results revealed that osaA regulates conidiation and sclerotial formation. Importantly, deletion of osaA reduces aflatoxin B1 production, while, unexpectedly, transcriptome analysis indicated upregulation of aflatoxin biosynthetic genes, suggesting post-transcriptional or cofactor-mediated regulation. Cyclopiazonic acid production also decreased in the absence of osaA. In addition, the osaA mutant exhibited upregulation of genes in the imizoquin and aspirochlorine clusters. Moreover, osaA is indispensable for normal seed colonization; deletion of osaA significantly reduced fungal burden in corn kernels. Aflatoxin content in seeds also decreased in the absence of osaA. Furthermore, deletion of osaA caused a reduction in cell-wall chitin content, as well as alterations in oxidative stress sensitivity, which could in part contribute to the observed reduction in pathogenicity. Additionally, promoter analysis of osaA-dependent genes indicated potential interactions with stress-responsive regulators, indicated by an enrichment in Sko1 and Cst6 binding motifs. Understanding the osaA regulatory scope provides insight into fungal biology and identifies potential targets for controlling aflatoxin contamination and pathogenicity. Full article
(This article belongs to the Section Mycotoxins)
Show Figures

Figure 1

20 pages, 2187 KB  
Article
CRISPR/Cas9 Knockout Studies Implicate Phenazine-1-carboxylic Acid, but Not 2-Hydroxy Phenazine, in the Biocontrol Activity of Pseudomonas chlororaphis Subsp. phenazini Strain S1Bt23 Against Pythium arrhenomanes (Drechsler)
by Mercy Akuma, Sylvia Ighem Chi, Renlin Xu, Indira Thapa, Aida Kebede, Barbara Blackwell and James Tabi Tambong
Microorganisms 2026, 14(1), 19; https://doi.org/10.3390/microorganisms14010019 - 20 Dec 2025
Viewed by 1073
Abstract
Liquid chromatography–mass spectrometry analysis of Pseudomonas chlororaphis subsp. phenazini S1Bt23 extracts detected phenazine-1-carboxylic acid (PCA) and 2-hydroxyphenazine (2-OH-PHZ) as the main phenazine derivatives. We investigated their relative contributions to the antagonistic activity of strain S1Bt23 against Pythium arrhenomanes, a root rot pathogen [...] Read more.
Liquid chromatography–mass spectrometry analysis of Pseudomonas chlororaphis subsp. phenazini S1Bt23 extracts detected phenazine-1-carboxylic acid (PCA) and 2-hydroxyphenazine (2-OH-PHZ) as the main phenazine derivatives. We investigated their relative contributions to the antagonistic activity of strain S1Bt23 against Pythium arrhenomanes, a root rot pathogen of corn. CRISPR-Cas9 knockouts were carried out on the phzF gene, required for PCA synthesis, and the phzO gene, which is involved in converting PCA to 2-OH-PHZ. Deletion of the phzF gene abrogated the production of PCA and 2-OH-PHZ, and the ΔphzF mutant lost the antagonism against Pythium arrhenomanes. In contrast, deletion of the phzO gene created a 2-OH-PHZ-negative mutant with intact antagonistic ability. Concordantly, S1Bt23 wild type and the ΔphzO mutant, but not the ΔphzF mutant, significantly bioprotected corn seeds of a susceptible inbred variety, CO441, from P. arrhenomanes. At equimolar amounts of 75 nM, synthetic PCA inhibited Pythium growth, whereas 2-OH-PHZ did not. This highlights the critical contribution of PCA to the biocontrol activity of strain S1Bt23 against P. arrhenomanes. Unexpectedly, deletion of phzO did not result in additional PCA accumulation. This suggests that the conversion of PCA to 2-OH-PHZ by S1Bt23 is a potential protective mechanism against the overproduction of lethal cellular doses. This study paves the way for bioengineering strain S1Bt23 into a more effective biopesticide. Full article
Show Figures

Figure 1

Back to TopTop