Sign in to use this feature.

Years

Between: -

Subjects

remove_circle_outline
remove_circle_outline
remove_circle_outline
remove_circle_outline
remove_circle_outline
remove_circle_outline
remove_circle_outline
remove_circle_outline
remove_circle_outline

Journals

remove_circle_outline
remove_circle_outline
remove_circle_outline
remove_circle_outline
remove_circle_outline
remove_circle_outline
remove_circle_outline
remove_circle_outline
remove_circle_outline
remove_circle_outline
remove_circle_outline
remove_circle_outline

Article Types

Countries / Regions

remove_circle_outline
remove_circle_outline
remove_circle_outline
remove_circle_outline
remove_circle_outline

Search Results (573)

Search Parameters:
Keywords = conductive-AFM

Order results
Result details
Results per page
Select all
Export citation of selected articles as:
11 pages, 3184 KB  
Article
CMOS-Compatible Fabrication Module for Sub-100 nm TiN and TaN Pillar Electrodes for Carbon Nanotube Test Structures
by Guohai Chen, Takeshi Fujii, Takeo Yamada and Kenji Hata
Nanomaterials 2026, 16(6), 357; https://doi.org/10.3390/nano16060357 - 14 Mar 2026
Abstract
We report a versatile, CMOS-compatible fabrication module for sub-100 nm TiN and TaN pillar electrodes, a key building block for sandwich-type test structures. As a demonstration, the electrodes were integrated into carbon nanotube-based nonvolatile random-access memory (CRAM) test structures. High-resolution hydrogen silsesquioxane (HSQ) [...] Read more.
We report a versatile, CMOS-compatible fabrication module for sub-100 nm TiN and TaN pillar electrodes, a key building block for sandwich-type test structures. As a demonstration, the electrodes were integrated into carbon nanotube-based nonvolatile random-access memory (CRAM) test structures. High-resolution hydrogen silsesquioxane (HSQ) masks defined by electron beam lithography were transferred into TiN films using optimized Ar/Cl2 inductively coupled plasma reactive ion etching. Optical emission spectroscopy was used for real-time endpoint detection, ensuring precise etch control. The process achieved a TiN-to-HSQ selectivity of ~1.6 and reproducible nanoscale features with smooth sidewalls and an average taper angle of ~77°. Buffered hydrogen fluoride treatment effectively removed residual HSQ, revealing sharp TiN features and preserving pillar geometry. Atomic force microscopy (AFM) confirmed pillar height and profile fidelity, while conductive AFM verified electrical conductivity after planarization. The module was further demonstrated through the fabrication of TiN pillar arrays, TaN pillars, and sub-100 nm TiN line arrays. A CRAM test structure incorporating TiN pillars exhibited preliminary switching, indicating that both the test structure and fabrication process are feasible. This fabrication module provides a reproducible platform for nanoscale TiN and TaN electrodes, supporting laboratory-scale research and providing a pathway toward future integration of emerging memory and nanoelectronic technologies. Full article
Show Figures

Figure 1

25 pages, 3444 KB  
Article
Configurational Stability and Mobilizable Oil Release Behavior of a Multiscale Gel–Particle Cooperative Nested System in Tight Sandstone
by Baoli Liu, Bin Lü, Yishun Wang, Xiaohui Wang, Changwu Zhan and Gang Chen
Gels 2026, 12(3), 237; https://doi.org/10.3390/gels12030237 - 12 Mar 2026
Viewed by 100
Abstract
The configurational stability and mobilizable oil release behavior of a multiscale gel–particle cooperative nested system within tight sandstone pore structures were systematically investigated. Scanning electron microscopy (SEM), atomic force microscopy (AFM), and μCT-based three-dimensional reconstruction were employed to characterize the multiscale structural features [...] Read more.
The configurational stability and mobilizable oil release behavior of a multiscale gel–particle cooperative nested system within tight sandstone pore structures were systematically investigated. Scanning electron microscopy (SEM), atomic force microscopy (AFM), and μCT-based three-dimensional reconstruction were employed to characterize the multiscale structural features of the system. Interfacial regulation behavior was analyzed using contact angle measurements, oil–water interfacial tension (IFT), and zeta potential tests, while core flooding experiments were conducted to evaluate seepage response and oil displacement performance. The results indicate that particle reinforcement transforms the gel pore walls from a weakly rough interface into a strongly rough and mechanically interlocked structure, with the root-mean-square surface roughness increasing from 23.6 nm to 71.4 nm. μCT quantitative analysis shows that the pore volume fraction increases from 38.6% to 52.4%, and the connectivity ratio rises from 41.2% to 68.5, leading to the formation of a more continuous pore–throat network. Interfacial property measurements reveal that the rock surface contact angle decreases from 116.3° to 60.5°, and the oil–water interfacial tension is reduced from 27 mN·m−1 to 3–5 mN·m−1. Meanwhile, the system–rock interface exhibits a stronger overall negative surface charge. During displacement experiments, the pressure differential at 3.0 pore volumes (PV) is only 17.0 kPa, significantly lower than that of the control gel (26.2 kPa). The oil recovery is increased to 44.8%, while the residual oil saturation decreases from 0.46 to 0.32, and the displacement efficiency improves from 36.1% to 55.6%. These results demonstrate that the multiscale gel–particle cooperative nested system establishes a stable, regulated seepage configuration in tight sandstone and enables sustained mobilization of trapped oil under relatively low-pressure gradients through the coupled regulation of wettability, interfacial tension, and interfacial electrostatics. This study elucidates a coupled mechanism of configurational stability–flow channel redistribution–continuous oil mobilization and provides a new material design and regulation strategy for efficient recovery of residual oil in tight reservoirs. Full article
(This article belongs to the Topic Enhanced Oil Recovery Technologies, 4th Edition)
Show Figures

Figure 1

23 pages, 13466 KB  
Article
Study on the Wear Mechanism of a Diamond AFM Tip During Scribing of a Single-Crystal Silicon
by Xinyue Lin, Litao Qi and Jinguo Han
Micromachines 2026, 17(3), 344; https://doi.org/10.3390/mi17030344 - 12 Mar 2026
Viewed by 182
Abstract
To elucidate the wear mechanisms of diamond AFM tips during nanoscale scribing of single-crystal silicon, this study combines controlled experiments with atomistic molecular dynamics (MD) simulations. Scribing tests were conducted under systematically varied bias current, scribing speed, and scribing distance. Tip morphology evolution [...] Read more.
To elucidate the wear mechanisms of diamond AFM tips during nanoscale scribing of single-crystal silicon, this study combines controlled experiments with atomistic molecular dynamics (MD) simulations. Scribing tests were conducted under systematically varied bias current, scribing speed, and scribing distance. Tip morphology evolution was quantitatively characterized. Concurrently, a three-dimensional MD model reproduced probe–silicon interactions to analyze bond breaking, atomic detachment, and structural transformation at the atomic scale. The results show that increasing current, speed, and distance significantly accelerate tip blunting. Simulations reveal a progressive transition in deformation behavior from elastic response to atomic attrition, plastic damage, brittle cracking, and catastrophic fracture as indentation depth increases, and cluster analysis establishes a quantitative correlation between process parameters and wear severity. This integrated experimental simulation framework provides mechanistic insight into diamond tip degradation and offers quantitative guidance for improving probe durability and process reliability in AFM-based nanofabrication. Full article
(This article belongs to the Section D:Materials and Processing)
Show Figures

Figure 1

18 pages, 1934 KB  
Article
Structural and Antimicrobial Properties of Alginate and Chitosan Films with Silver Nanoparticles
by Gabriela Mendes da Rocha Vaz, Juliana Junqueira Pinelli, Cínthia Caetano Bonatto and Luciano Paulino Silva
Surfaces 2026, 9(1), 25; https://doi.org/10.3390/surfaces9010025 - 1 Mar 2026
Viewed by 303
Abstract
This study investigates the development and characterization of bioactive films incorporating silver nanoparticles (AgNPs) into biocompatible polymers, namely alginate and chitosan, fabricated using two methods, spin-coating and drop-casting, and aiming to enhance their antimicrobial properties. Dynamic light scattering (DLS) and electrophoretic mobility (EM) [...] Read more.
This study investigates the development and characterization of bioactive films incorporating silver nanoparticles (AgNPs) into biocompatible polymers, namely alginate and chitosan, fabricated using two methods, spin-coating and drop-casting, and aiming to enhance their antimicrobial properties. Dynamic light scattering (DLS) and electrophoretic mobility (EM) of the film precursor solutions revealed significant changes in the nanoparticles’ size and Zeta potential (ZP), reflecting the influence of polymer coatings. Alginate contributed to high electrostatic stability due to its negative charge, while chitosan facilitated specific interactions with negatively charged surfaces. Raman spectroscopy revealed that spin-coating conditions did not successfully result in film formation, highlighting the need for further optimization. Therefore, subsequent characterization studies were conducted only for the films formed by drop-casting. Topographical and nanomechanical assessments of these drop-cast films, using atomic force microscopy (AFM) and force spectroscopy, demonstrated that AgNPs reduced adhesion and elasticity in alginate films, while increasing rigidity and adhesion in chitosan-based films. Antimicrobial tests confirmed the efficacy of AgNPs in both precursor solutions and polymer films, with chitosan-based films that retained structural integrity, which makes them suitable for prolonged applications, while alginate films displayed rapid gelation upon hydration, potentially advantageous in short-term applications. The findings underscore the potential of these biopolymer-AgNP composites in creating antimicrobial materials for food packaging, wound dressings, and other biomedical applications. However, challenges related to film deposition methods, such as spin-coating, require further optimization to improve film formation and reproducibility. Full article
(This article belongs to the Special Issue Surface Engineering of Thin Films)
Show Figures

Figure 1

21 pages, 4277 KB  
Article
Surface Aware Triboinformatics Framework for Wear Prediction of MWCNT Reinforced Epoxy Composites Using Run-Wise AFM Descriptors and Machine Learning
by Kiran Keshyagol, Pavan Hiremath, Sushan Shetty, Jayashree P. K., Srinivas Shenoy Heckadka, Suhas Kowshik and Arunkumar H. S.
J. Compos. Sci. 2026, 10(2), 113; https://doi.org/10.3390/jcs10020113 - 23 Feb 2026
Viewed by 334
Abstract
Accurate prediction of wear behavior in polymer nanocomposites remains challenging due to the coupled influence of operating conditions and evolving surface morphology. In this study, a surface-aware triboinformatics framework is proposed to predict the dry sliding wear behavior of multi-walled carbon nanotube (MWCNT) [...] Read more.
Accurate prediction of wear behavior in polymer nanocomposites remains challenging due to the coupled influence of operating conditions and evolving surface morphology. In this study, a surface-aware triboinformatics framework is proposed to predict the dry sliding wear behavior of multi-walled carbon nanotube (MWCNT) reinforced epoxy composites by integrating operating parameters with run-wise atomic force microscopy (AFM) surface descriptors. Wear experiments were conducted using a Taguchi L16 design by varying CNT content (0–0.75 wt.%), applied load (10–40 N), sliding speed (183–458 rpm), and sliding distance (500–1250 m). AFM-derived parameters, including Ra, Rq, Z-range, and surface area difference, were extracted from the worn surface corresponding to each experimental run. Multiple regression-based machine learning models were evaluated using leave-one-out cross-validation, with ensemble-based models providing the best predictive performance (R2 > 0.85 with low RMSE and MAE). Feature importance and partial dependence analyses identified CNT content as the dominant factor controlling wear reduction, followed by Z-range and Ra, highlighting the critical role of surface damage severity. Neat epoxy exhibited a maximum wear loss of 0.444 mg, whereas the 0.75 wt.% CNT composite showed values as low as 0.003 mg under comparable conditions, corresponding to a reduction of approximately 99%. The proposed framework enables mechanistically interpretable wear prediction and supports the design of durable polymer composites, contributing to SDG 9 (Industry, Innovation and Infrastructure) and SDG 12 (Responsible Consumption and Production). Full article
(This article belongs to the Section Carbon Composites)
Show Figures

Figure 1

30 pages, 1440 KB  
Review
Climate-Driven Aflatoxin M1 Risks in Serbia: Implications for Integrated Food Safety Management Along the Dairy Chain
by Dragan R. Milićević, Božidar Udovički, Ana Šuša, Andreja Rajković and Jelka Pleadin
Toxins 2026, 18(2), 105; https://doi.org/10.3390/toxins18020105 - 19 Feb 2026
Viewed by 379
Abstract
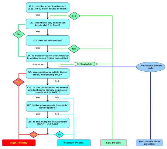
Aflatoxin M1 (AFM1) is a carcinogenic milk contaminant and a persistent food safety concern in Serbia, especially under changing climate conditions that exacerbate contamination risks. This review synthesizes national research conducted between 2012 and 2024, covering more than thirty thousand analyzed [...] Read more.
Aflatoxin M1 (AFM1) is a carcinogenic milk contaminant and a persistent food safety concern in Serbia, especially under changing climate conditions that exacerbate contamination risks. This review synthesizes national research conducted between 2012 and 2024, covering more than thirty thousand analyzed milk and dairy samples, to evaluate AFM1 contamination, public health risks, and the need for structured risk ranking and prioritization frameworks recommended by the Food and Agriculture Organization (FAO) and the European Food Safety Authority (EFSA). A systematic analysis of Serbian studies explored AFM1 occurrence, dietary exposure, and health risk estimates across population groups. The evidence reveals persistent AFM1 contamination with pronounced seasonal peaks during drought years and winter months, frequently exceeding the EU maximum limit of 0.05 µg/kg. Recent multi-year studies confirm that climate-driven AFB1 contamination in maize and compound feed remains a significant and recurring source of AFM1 in milk, highlighting the necessity of structured risk prioritization frameworks. Exposure assessments highlight children and students as the most vulnerable groups, displaying the highest estimated daily intake. Although current margin of exposure (MOE) values remain within acceptable limits, the persistence of contamination underscores a need for proactive risk management. Adoption of FAO and EFSA risk-ranking methodologies would enhance monitoring efficiency, protect high-risk populations, and support alignment with EU standards. Implementing structured risk prioritization is crucial for strengthening Serbia’s food safety governance, guiding policy decisions, and reducing the health burden of AFM1 in the dairy sector. Full article
(This article belongs to the Special Issue Mycotoxins in Food Safety: Challenges and Biocontrol Strategies)
Show Figures

Figure 1

17 pages, 2950 KB  
Article
Biocompatible Carbon Nanotube-Based Drug Delivery System for Neurodegenerative and Regenerative Biomedical Applications
by Stefano Bellucci
C 2026, 12(1), 17; https://doi.org/10.3390/c12010017 - 18 Feb 2026
Viewed by 256
Abstract
Carbon nanotubes (CNTs) represent promising nanoplatforms for drug delivery due to their high surface area, tunable surface chemistry, and unique physicochemical properties. This study investigated the effect of chemical functionalization on the dispersion, drug loading, release behavior, aerosolization, and preliminary in vitro cytotoxicity [...] Read more.
Carbon nanotubes (CNTs) represent promising nanoplatforms for drug delivery due to their high surface area, tunable surface chemistry, and unique physicochemical properties. This study investigated the effect of chemical functionalization on the dispersion, drug loading, release behavior, aerosolization, and preliminary in vitro cytotoxicity of CNT-based drug delivery systems, with a view toward potential intranasal applications. Pristine CNTs and CNTs functionalized with hydroxyl (–OH) and carboxyl (–COOH) groups were loaded with methylene blue as a model therapeutic compound. The nanosystems were characterized using Raman spectroscopy, UV–Vis analysis, aerosol deposition measurements, electrical mapping by conductive atomic force microscopy (C-AFM), and MTT cytotoxicity assays. Functionalization significantly enhanced CNT dispersion stability and drug release control, with COOH–CNTs exhibiting the most sustained release profile and improved cytocompatibility, maintaining cell viability above XX% at concentrations up to YY µg/mL. Aerosolization tests demonstrated stable droplet formation compatible with nasal delivery devices. Overall, this work provides a proof-of-concept physicochemical and technological assessment of functionalized CNTs as potential carriers for intranasal drug delivery, laying the groundwork for future in vivo validation. Full article
(This article belongs to the Section Carbon Materials and Carbon Allotropes)
Show Figures

Figure 1

44 pages, 17930 KB  
Article
Synergistic Hf-rGO Reinforcement in Copper: A Pathway to Electrically Functional, Wear-Resistant Hybrid Composites
by Cevher Kürşat Macit, Bünyamin Aksakal, Merve Ayık, Turan Gurgenc and Yusuf Er
Crystals 2026, 16(2), 134; https://doi.org/10.3390/cryst16020134 - 12 Feb 2026
Viewed by 345
Abstract
Copper (Cu) is widely used in electrical and thermal management systems; however, its low hardness and limited dry sliding wear resistance reduce long-term reliability in friction-loaded conductive components. In this study, Cu–Hf and Cu–Hf–rGO hybrid composites were fabricated by powder metallurgy using 1.0–5.0 [...] Read more.
Copper (Cu) is widely used in electrical and thermal management systems; however, its low hardness and limited dry sliding wear resistance reduce long-term reliability in friction-loaded conductive components. In this study, Cu–Hf and Cu–Hf–rGO hybrid composites were fabricated by powder metallurgy using 1.0–5.0 wt.% Hf and 1.0–2.0 wt.% reduced graphene oxide (rGO). The microstructure and phase evolution were characterized by SEM/EDS and XRD. Electrical conductivity and hardness were measured, while tribological performance was evaluated by dry sliding wear tests based on mass loss. Post-wear surface characteristics were analyzed by AFM and LFM to assess nanoscale topography and frictional behavior. The hybrid composites exhibited composition-dependent multifunctional enhancements. Electrical conductivity increased from approximately 3.0 × 106 S/m (~5.2% IACS) for pristine Cu to about 2.0 × 107 S/m (~34.5% IACS) for the composite reinforced with 3.0 wt.% Hf and 2.0 wt.% rGO, indicating an optimum Hf–rGO combination that preserves continuous conductive pathways. Hardness increased from 60 ± 3 HV0.30 to 159 ± 12 HV0.30 for the composite containing 5.0 wt.% Hf and 2.0 wt.% rGO, demonstrating the dominant contribution of Hf to matrix strengthening and load-bearing capacity. The mass loss after 1000 m of sliding distance decreased from about 0.12 g for Cu to approximately 0.01 g for the 5.0 wt.% Hf–2.0 wt.% rGO hybrid composite, consistent with the concurrent increase in hardness and reduction in frictional shear during sliding. Nanoscale surface analyses revealed reduced surface roughness and frictional response, supporting the formation of a smoother and lower-friction sliding interface in rGO-containing composites. Overall, Hf enhanced load-bearing capacity through matrix strengthening, while rGO contributed to stabilizing conductive pathways and solid lubrication. Full article
(This article belongs to the Topic High Performance Ceramic Functional Materials)
Show Figures

Figure 1

22 pages, 3453 KB  
Review
Diamond Sensor Technologies: From Multi Stimulus to Quantum
by Pak San Yip, Tiqing Zhao, Kefan Guo, Wenjun Liang, Ruihan Xu, Yi Zhang and Yang Lu
Micromachines 2026, 17(1), 118; https://doi.org/10.3390/mi17010118 - 16 Jan 2026
Viewed by 797
Abstract
This review explores the variety of diamond-based sensing applications, emphasizing their material properties, such as high Young’s modulus, thermal conductivity, wide bandgap, chemical stability, and radiation hardness. These diamond properties give excellent performance in mechanical, pressure, thermal, magnetic, optoelectronic, radiation, biosensing, quantum, and [...] Read more.
This review explores the variety of diamond-based sensing applications, emphasizing their material properties, such as high Young’s modulus, thermal conductivity, wide bandgap, chemical stability, and radiation hardness. These diamond properties give excellent performance in mechanical, pressure, thermal, magnetic, optoelectronic, radiation, biosensing, quantum, and other applications. In vibration sensing, nano/poly/single-crystal diamond resonators operate from MHz to GHz frequencies, with high quality factor via CVD growth, diamond-on-insulator techniques, and ICP etching. Pressure sensing uses boron-doped piezoresistive, as well as capacitive and Fabry–Pérot readouts. Thermal sensing merges NV nanothermometry, single-crystal resonant thermometers, and resistive/diode sensors. Magnetic detection offers FeGa/Ti/diamond heterostructures, complementing NV. Optoelectronic applications utilize DUV photodiodes and color centers. Radiation detectors benefit from diamond’s neutron conversion capability. Biosensing leverages boron-doped diamond and hydrogen-terminated SGFETs, as well as gas targets such as NO2/NH3/H2 via surface transfer doping and Pd Schottky/MIS. Imaging uses AFM/NV probes and boron-doped diamond tips. Persistent challenges, such as grain boundary losses in nanocrystalline diamond, limited diamond-on-insulator bonding yield, high temperature interface degradation, humidity-dependent gas transduction, stabilization of hydrogen termination, near-surface nitrogen-vacancy noise, and the cost of high-quality single-crystal diamond, are being addressed through interface and surface chemistry control, catalytic/dielectric stack engineering, photonic integration, and scalable chemical vapor deposition routes. These advances are enabling integrated, high-reliability diamond sensors for extreme and quantum-enhanced applications. Full article
Show Figures

Figure 1

15 pages, 3058 KB  
Article
Influence of N2/Ar Flow Ratio on the Microstructure and Electrochemical Capacitive Performance of TiN Thin-Film Electrodes for Micro-Supercapacitors
by Jiaxin Tan, Lin Yi, Min Zhang and Suyuan Bai
Coatings 2026, 16(1), 69; https://doi.org/10.3390/coatings16010069 - 7 Jan 2026
Viewed by 368
Abstract
With the rapid development of the Internet of Things (IoT), micro-energy storage devices face increasing demands for miniaturization, high energy density, and high power density. Owing to their excellent electrical conductivity and mechanical strength, TiN thin films are promising candidates for micro-supercapacitor electrodes. [...] Read more.
With the rapid development of the Internet of Things (IoT), micro-energy storage devices face increasing demands for miniaturization, high energy density, and high power density. Owing to their excellent electrical conductivity and mechanical strength, TiN thin films are promising candidates for micro-supercapacitor electrodes. In this work, TiN thin films were prepared by direct current magnetron sputtering under different N2/Ar flow ratios. The effects of the N2/Ar flow ratio on the crystal structure, surface morphology, roughness, and electrochemical capacitive performance of TiN thin films were systematically investigated. The results show that at lower N2/Ar flow ratios, the films consist of a mixture of TiN and Ti2O3 phases, while at higher N2/Ar ratios, single-phase TiN with a preferred orientation along the (220) plane is detected in the obtained films. AFM measurements indicate that the root mean square roughness first increases and then decreases with increases in N2/Ar flow ratios, and it reaches a maximum of around 15.9 nm when the N2/Ar flow ratio is 5:15. XPS results show that the 5:15 sample contains the highest oxygen vacancy concentration, offering it the best conductivity, which is confirmed by four-probe measurements. Electrochemical tests demonstrate that the N2/Ar flow ratio has a significant influence on the specific capacitance of TiN films, with the highest value of 3.29 mF/cm2 achieved at a N2/Ar flow ratio of 5:15, which is likely due to the rough and porous surface and much better conductivity of the as-deposited films. This study provides an important experimental basis for optimizing the performance of TiN thin-film electrodes. Full article
Show Figures

Figure 1

16 pages, 4776 KB  
Article
Modification of taC:H Films via λ = 266 nm Picosecond Pulsed Laser Irradiation
by Teodor I. Milenov, Desislava Karaivanova, Anna Dikovska, Dimitar A. Dimov, Ivalina Avramova, Kiril Mladenov Kirilov, Kaloyan Genkov and Stefan K. Kolev
Coatings 2026, 16(1), 67; https://doi.org/10.3390/coatings16010067 - 7 Jan 2026
Viewed by 714
Abstract
Hydrogenated tetrahedral amorphous carbon (ta-C:H) thin films were modified using 266 nm picosecond laser pulses to investigate structural transformations at low and moderate fluences. Nitrogen-doped hydrogenated tetrahedral amorphous carbon layers 20–40 nm thick were deposited on silicon (Si) and silicon dioxide on silicon [...] Read more.
Hydrogenated tetrahedral amorphous carbon (ta-C:H) thin films were modified using 266 nm picosecond laser pulses to investigate structural transformations at low and moderate fluences. Nitrogen-doped hydrogenated tetrahedral amorphous carbon layers 20–40 nm thick were deposited on silicon (Si) and silicon dioxide on silicon (SiO2/Si) substrates and irradiated with picosecond pulses at 0.5–1.6 J cm−2 using a raster-scanned beam. Structural changes in morphology, composition, and bonding were evaluated via optical microscopy, atomic force microscopy (AFM), scanning electron microscopy (SEM), X-ray photoelectron spectroscopy (XPS), and Raman spectroscopy. Even below 1.0 J cm−2, localized color shifts and slight swelling indicated early structural rearrangements without significant material removal. Above 1.0–1.2 J cm−2, the films were largely ablated, although a persistent 3–6 nm carbon layer remained on both substrate types. XPS showed an increase in sp2-bonded carbon by roughly 15%–20% in optimally modified regions, and Raman spectroscopy revealed defect-activated D-bands and the formation of multilayer defective graphene or reduced-graphene-oxide-like flakes at ablation boundaries. These results indicate that picosecond ultraviolet irradiation enables controllable graphitization and thinning of ta-C:H films while maintaining uniform processing over centimeter-scale areas, providing a route to thin, conductive, partially graphitized carbon coatings for optical and electronic applications. Full article
(This article belongs to the Section High-Energy Beam Surface Engineering and Coatings)
Show Figures

Figure 1

18 pages, 2022 KB  
Article
Study of the Flowability Properties, Morphology and Microstructure of Hazelnut (Corylus avellana L.) Shell Waste Particles Obtained by Milling
by Israel Arzate-Vázquez, Juan Vicente Méndez-Méndez, Ruth Nohemí Domínguez-Fernández, Mayra Beatriz Gómez-Patiño, Daniel Arrieta-Baez, José Jorge Chanona-Pérez, Nayeli Vélez-Rivera and Germán Anibal Rodríguez-Castro
Recycling 2026, 11(1), 3; https://doi.org/10.3390/recycling11010003 - 22 Dec 2025
Viewed by 519
Abstract
Mechanical milling is a relevant preliminary processing operation that is widely used for the reuse of various types of agro-industrial waste. The objective of this study was to conduct milling experiments of hazelnut (Corylus avellana L.) shell waste at different times (0.5, [...] Read more.
Mechanical milling is a relevant preliminary processing operation that is widely used for the reuse of various types of agro-industrial waste. The objective of this study was to conduct milling experiments of hazelnut (Corylus avellana L.) shell waste at different times (0.5, 1 and 1.5 min) and subsequently evaluate the particle size distribution (PSD) of the powders obtained by sieving methodology. In addition, flowability parameters were determined for the particles retained on the sieves, and their morphology and microstructure were examined using several microscopy techniques. The results demonstrated that the hazelnut shells were successfully fractionated under the milling conditions investigated (short milling times ≤ 1.5 min), and the histograms of the PSD exhibited a wide dispersion of sizes (≤1.7 mm). The particles retained from sieve100 to residue exhibited poor or no flow, attributable to the high degree of cohesion between them. Morphological analysis based on optical microscopy and image analysis revealed that there was an increase in the aspect ratio parameter when the particle size decreased, meaning that the particles had elongated shapes. Microscopic analysis (SEM, AFM and CLSM) showed that the particles exhibited complex shapes and a comparable microstructure, comprising tightly packed clusters of sclerenchyma cells. From the microscopy images obtained (SEM and AFM), it was inferred that the cracks generated during blade impacts propagate along the middle lamella of the cells, allowing the cluster-like arrangement to be preserved. The CLSM results demonstrated that as the size of hazelnut shell particles decreases, the exposure of lignin on its surface is favored. The findings of this study demonstrate that hazelnut shell waste can be readily pre-processed using a blade grinder, thereby facilitating its reuse in applications that demand fine particle sizes (e.g., bioadsorption of pollutants and the production of biocomposite materials). Likewise, the results concerning the flowability parameters, microstructural arrangement, and morphological features of the different particle fractions obtained are crucial variables that must be considered. These variables significantly influence the possible applications for the revalorization of this type of agro-industrial waste. Full article
Show Figures

Graphical abstract

13 pages, 6633 KB  
Article
Composite Oxidation Mechanism of Cu/Cu Contact Pairs During Current-Carrying Rolling in O2-N2-H2O Vapor Mixture
by Jianhua Cheng, Fei Li, Yuhang Li, Haihong Wu, Bohan Li, Chenfei Song, Zhibin Fu and Yongzhen Zhang
Materials 2025, 18(24), 5693; https://doi.org/10.3390/ma18245693 - 18 Dec 2025
Viewed by 449
Abstract
Oxidation is a critical factor contributing to material wear and the degradation of conductive performance during current-carrying tribological processes. The present study investigated the composite oxidation mechanisms that occurred during current-carrying rolling in mixed atmospheres containing O2 and H2O vapor. [...] Read more.
Oxidation is a critical factor contributing to material wear and the degradation of conductive performance during current-carrying tribological processes. The present study investigated the composite oxidation mechanisms that occurred during current-carrying rolling in mixed atmospheres containing O2 and H2O vapor. The results obtained in a dry N2/O2 mixture, humid N2, and humid N2/O2 mixture indicated that the oxidation mechanisms on current-carrying rolling surfaces involved thermal oxidation, tribo-oxidation, and anodic oxidation. XPS analysis confirmed that the primary oxidation product was CuO. Conductive atomic force microscopy (C-AFM) revealed that surface oxidation caused a significant reduction in conductive α-spots, leading to an increase in contact resistance. Contact resistance exhibited a quasi-linear relationship with the surface CuO content. Contact angle measurements and adhesion tests showed that the enhanced hydrophilicity of the oxidized surface and the resulting high adhesion contributed to an increase in the macroscopic friction coefficient. In humid N2/O2 with 50% relative humidity (RH), the friction coefficient rapidly exceeded 0.8 when the O2 content surpassed 25%. Wear morphology analysis demonstrated that this abrupt increase in the friction coefficient induced fatigue wear on the surface. Overall, the present study elucidated the composite oxidation mechanisms during current-carrying rolling and clarified the pathways through which oxidation affected current-carrying tribological performance. These findings may contribute to improved failure analysis and the safe, reliable operation of electrical contact pairs. Full article
(This article belongs to the Section Materials Chemistry)
Show Figures

Figure 1

20 pages, 2681 KB  
Article
Thickness Effect on Structural, Electrical, and Optical Properties of Ultrathin Platinum Films
by Roman R. Altunin, Evgeny T. Moiseenko, Ivan V. Nemtsev, Anna V. Lukyanenko, Mikhail V. Rautskii, Anton S. Tarasov, Valeriy S. Gerasimov, Oleg V. Belousov and Sergey M. Zharkov
Molecules 2025, 30(24), 4794; https://doi.org/10.3390/molecules30244794 - 16 Dec 2025
Viewed by 777
Abstract
Owing to the fact that ultrathin platinum films have many practical applications, the information concerning the initial stage of the formation of these films raises considerable interest. The effect of the film thickness on the morphology, as well as on the electrical and [...] Read more.
Owing to the fact that ultrathin platinum films have many practical applications, the information concerning the initial stage of the formation of these films raises considerable interest. The effect of the film thickness on the morphology, as well as on the electrical and optical properties, was experimentally studied by a combination of methods (TEM, SAED, SEM, AFM, optical spectrophotometry, and electrical resistance measurements). The growth mechanisms of the films with an average thickness from 0.2 to 20 nm were determined, which is equivalent to the thickness of 1 to 100 monolayers (ML). The percolation threshold was reached, with the average film thickness being ≈1.0 nm, when electrical conductivity appeared. With an average thickness of ≈2.0 nm, the platinum films became almost continuous. The obtained data were analyzed within the framework of scaling theory. The growth of the platinum films at the initial stage (0.2–2.0 nm) was shown to proceed in the mixed 2D/3D growth mode. Here, 3D nanoislands, having a crystalline structure, were formed simultaneously with the formation of an almost continuous 2D subnanometer layer possessing an amorphous-like structure. Full article
(This article belongs to the Special Issue Functional Crystal Materials: Challenges and Opportunities)
Show Figures

Figure 1

19 pages, 4323 KB  
Article
Synthesis of Turbostratic Graphene with Micron-Sized Domains from Activated Charcoal by Fast Joule Heating
by Aisen Ruslanovich Prokopiev, Nikolay Nikolaevich Loskin and Pavel Vasilievich Vinokurov
Nanomaterials 2025, 15(24), 1885; https://doi.org/10.3390/nano15241885 - 15 Dec 2025
Viewed by 1513
Abstract
The development of economical and scalable methods for synthesizing high-quality graphene remains a pivotal challenge in materials science. This study presents an efficient approach for synthesizing turbostratic graphene with micron-sized domains from an accessible bioprecursor-activated charcoal—using fast Joule heating. We demonstrate that ultra-rapid [...] Read more.
The development of economical and scalable methods for synthesizing high-quality graphene remains a pivotal challenge in materials science. This study presents an efficient approach for synthesizing turbostratic graphene with micron-sized domains from an accessible bioprecursor-activated charcoal—using fast Joule heating. We demonstrate that ultra-rapid thermal annealing (~16.2 kJ/g, up to 3000 K) triggers a phase transition from amorphous carbon to a highly graphitized structure. Comprehensive characterization via SEM, AFM, Raman spectroscopy, and XRD revealed the formation of large flakes with lateral dimensions up to 1.5 µm and thicknesses ranging from 4 to 200 nm. Raman mapping further uncovered a heterogeneous structure with alternating regions exhibiting different degrees of interlayer coupling, characteristic of turbostratic stacking. The key feature of the material is its turbostratic layer stacking, confirmed by the combination of XRD data showing an interlayer distance of 3.436 Å and Raman spectra characteristic of decoupled graphene layers. The synthesized material exhibits excellent electrical transport properties, with a bulk resistivity of 0.51 Ω·cm—an order of magnitude lower than that of the initial charcoal. These findings highlight the potential of the developed method for producing electrode materials for energy storage devices and conductive composites. Full article
(This article belongs to the Section 2D and Carbon Nanomaterials)
Show Figures

Graphical abstract

Back to TopTop