Sign in to use this feature.

Years

Between: -

Subjects

remove_circle_outline
remove_circle_outline
remove_circle_outline
remove_circle_outline
remove_circle_outline
remove_circle_outline
remove_circle_outline
remove_circle_outline
remove_circle_outline

Journals

Article Types

Countries / Regions

remove_circle_outline
remove_circle_outline
remove_circle_outline

Search Results (256)

Search Parameters:
Keywords = comprehensive utilization of solar energy

Order results
Result details
Results per page
Select all
Export citation of selected articles as:
35 pages, 7939 KB  
Article
Techno-Enviro-Economic Assessment of Long-Term Strategic Capacity Expansion for Dubai’s Clean Energy Future Using PLEXOS
by Ahmed Yousry and Mutasim Nour
Energies 2026, 19(1), 173; https://doi.org/10.3390/en19010173 (registering DOI) - 28 Dec 2025
Abstract
With global energy systems shifting toward sustainable solutions, Dubai faces the challenge of meeting rising energy needs while minimizing environmental impacts. This study explores long-term (LT) strategic planning for Dubai’s power sector through a techno-environmental–economic lens. Using PLEXOS® modelling software (Version 9.20.0001) [...] Read more.
With global energy systems shifting toward sustainable solutions, Dubai faces the challenge of meeting rising energy needs while minimizing environmental impacts. This study explores long-term (LT) strategic planning for Dubai’s power sector through a techno-environmental–economic lens. Using PLEXOS® modelling software (Version 9.20.0001) and official data from Dubai’s main utility provider, a comprehensive model examines medium- and LT energy pathways. The analysis identifies solar photovoltaic (PV) technology as central to achieving Dubai’s goal of 100% clean energy by 2050. It also highlights the need to cut emissions from natural gas (NG) infrastructure, targeting a goal of 14.5% retirement of NG energy generation capacities by the mid-century. Achieving zero-emission goals will require complementary technologies such as carbon capture (CC), nuclear energy, and energy storage as part of a broader decarbonization strategy. This study further assesses the economic effects of climate policy, showing that moderate carbon pricing could increase the Levelized Cost of Energy (LCOE) by an average of 6% across the forecast horizon. These findings offer valuable guidance for decision-makers and stakeholders, particularly the Dubai Electricity and Water Authority (DEWA), in advancing a carbon-neutral energy system. By 2050, Dubai’s total installed generation capacity is projected to reach 53.3 GW, reflecting the scale of transformation needed to meet its clean energy ambitions. Full article
(This article belongs to the Special Issue Policy and Economic Analysis of Energy Systems: 2nd Edition)
Show Figures

Figure 1

29 pages, 2033 KB  
Article
Study on the Economic Benefits of Gas–Wind–Solar Power Alliance Under Gas Peaking Mode
by Fuping Wang
Energies 2026, 19(1), 125; https://doi.org/10.3390/en19010125 - 25 Dec 2025
Viewed by 85
Abstract
Accelerating the integration of wind and solar power is essential for achieving China’s “Dual Carbon” goals, but their inherent intermittency poses significant challenges for grid stability and renewable energy utilization. This study addresses these challenges by proposing a comprehensive economic benefit optimization model [...] Read more.
Accelerating the integration of wind and solar power is essential for achieving China’s “Dual Carbon” goals, but their inherent intermittency poses significant challenges for grid stability and renewable energy utilization. This study addresses these challenges by proposing a comprehensive economic benefit optimization model for a combined gas–wind–solar power generation system under a natural gas peaking mode. The model systematically incorporates multidimensional economic indicators—including generation revenue, green certificate revenue, curtailment losses, and carbon emission costs—while accounting for operational constraints and the fluctuating nature of renewables. Simulation results show that the hybrid system achieves a total economic benefit of 9.97 million yuan, with operating costs at 20% of income and curtailment plus carbon penalty costs below 2%. Compared to single-source generation, the hybrid approach reduces wind and solar curtailment by over 90%, and maintains high channel utilization. Sensitivity analysis reveals that lower gas prices and higher green certificate prices significantly enhance both renewable energy integration and economic returns, while balanced output scenarios maximize system benefits. This research provides a quantitative assessment of the economic and environmental outcomes of a gas–wind–solar complementary system, offering practical insights to maximize renewable energy utilization and support China’s low-carbon energy transition. Full article
Show Figures

Figure 1

35 pages, 1516 KB  
Review
Organic Rankine Cycle System Review: Thermodynamic Configurations, Working Fluids, and Future Challenges in Low-Temperature Power Generation
by Felix Donate Sánchez, Javier Barba Salvador and Carmen Mata Montes
Energies 2025, 18(24), 6561; https://doi.org/10.3390/en18246561 - 15 Dec 2025
Viewed by 501
Abstract
In the context of the zero-carbon transition, this article provides a comprehensive review of Organic Rankine Cycle (ORC) technologies for low-grade heat recovery and conversion to power. It surveys a wide range of renewable and waste heat sources—including geothermal, solar thermal, biomass, internal [...] Read more.
In the context of the zero-carbon transition, this article provides a comprehensive review of Organic Rankine Cycle (ORC) technologies for low-grade heat recovery and conversion to power. It surveys a wide range of renewable and waste heat sources—including geothermal, solar thermal, biomass, internal combustion engine exhaust, and industrial process heat—and discusses the integration of ORC systems to enhance energy recovery and thermal efficiency. The analysis examines various configurations, from basic and regenerative cycles to advanced transcritical and supercritical designs, cascaded systems, and multi-source integration, evaluating their thermodynamic performance for different heat source profiles. A critical focus is placed on working fluid selection, where the landscape is being reshaped by stringent regulatory frameworks such as the EU F-Gas regulation, driving a shift towards low-GWP hydrofluoroolefins, natural refrigerants, and tailored zeotropic mixtures. The review benchmarks ORC against competing technologies such as the Kalina cycle, Stirling engines, and thermoelectric generators, highlighting relative performance characteristics. Furthermore, it identifies key trends, including the move beyond single-source applications toward integrated hybrid systems and the use of multi-objective optimization to balance thermodynamic, economic, and environmental criteria, despite persistent challenges related to computational cost and real-time control. Key findings confirm that ORC systems significantly improve low-grade heat utilization and overall thermal efficiency, positioning them as vital components for integrated zero-carbon power plants. The study concludes that synergistically optimizing ORC design, refrigerant choice in line with regulations, and system integration strategies is crucial for maximizing energy recovery and supporting the broader zero-carbon energy transition. Full article
(This article belongs to the Section J: Thermal Management)
Show Figures

Figure 1

30 pages, 3059 KB  
Article
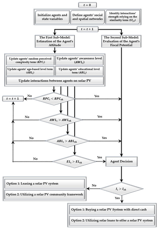
Agent-Based Modeling of Renewable Energy Management in the UAE
by Khaled Yousef, Baris Yuce and Naihui He
Energies 2025, 18(24), 6494; https://doi.org/10.3390/en18246494 - 11 Dec 2025
Viewed by 233
Abstract
Local United Arab Emirates (UAE) inhabitants have shown heightened awareness and interest in renewable energy (RE), resulting in a rise in the installation of solar photovoltaic (PV) systems in their residences; however, electric utility earnings have decreased due to this tendency. Energy decision-makers [...] Read more.
Local United Arab Emirates (UAE) inhabitants have shown heightened awareness and interest in renewable energy (RE), resulting in a rise in the installation of solar photovoltaic (PV) systems in their residences; however, electric utility earnings have decreased due to this tendency. Energy decision-makers are concerned about discriminatory resident access to incentives and publicly funded solar PV frameworks. To reduce solar PV installations, utilities and energy players have adjusted RE initiatives. Utility companies provide solar PV-assisted installations. Nonetheless, adopting such frameworks requires a comprehensive feasibility study of all elements to achieve a win–win condition for all stakeholders, namely energy consumers, grid operators, solar PV company owners, regulators, and financiers. This article predicts the success of numerous local UAE solar PV models using agent-based modeling (ABM) to assess stakeholders’ measurements and objectives. Agents represent prosumers who choose solar PV. The effects of their installation choices on stakeholder performance measures are studied over time. ABM results show that suitable solar community pricing policies can benefit all stakeholders. Therefore, enhanced RE implementation rates can grow equitably. Also, electric utility companies can recoup profit losses from solar PV installations, and solar PV firms can thrive. The proposed modeling technique provides a viable policy design that supports all parties, preventing injustice to any stakeholder. Full article
(This article belongs to the Special Issue Sustainable Energy & Society—2nd Edition)
Show Figures

Figure 1

32 pages, 5802 KB  
Article
Research on a Comprehensive Performance Analysis Method for Building-Integrated Photovoltaics Considering Global Climate Change
by Ran Wang, Caibo Tang, Yuge Ma, Shilei Lu and Quanyi Lin
Buildings 2025, 15(24), 4463; https://doi.org/10.3390/buildings15244463 - 10 Dec 2025
Viewed by 336
Abstract
Building-integrated photovoltaics (BIPVs) represent a pivotal technology for enhancing the utilization of renewable energy in buildings. However, challenges persist, including the lack of integrated design models, limited analytical dimensions, and insufficient consideration of climate change impacts. This study proposes a comprehensive performance assessment [...] Read more.
Building-integrated photovoltaics (BIPVs) represent a pivotal technology for enhancing the utilization of renewable energy in buildings. However, challenges persist, including the lack of integrated design models, limited analytical dimensions, and insufficient consideration of climate change impacts. This study proposes a comprehensive performance assessment framework for BIPV that incorporates global climate change factors. An integrated simulation model is developed using EnergyPlus8.9.0, Optics6, and WINDOW7.7 to evaluate BIPV configurations such as photovoltaic facades, shading systems, and roofs. A multi-criteria evaluation system is established, encompassing global warming potential (GWP), power generation, energy flexibility, and economic cost. Future hourly weather data for the 2050s and 2080s are generated using CCWorldWeatherGen under representative climate scenarios. Monte Carlo simulations are conducted to assess performance across variable combinations, supplemented by sensitivity and uncertainty analyses to identify key influencing factors. Results indicate (1) critical design parameters—including building orientation, wall thermal absorptance, window-to-wall ratios, PV shading angle, glazing optical properties, equipment and lighting power density, and occupancy—significantly affect overall performance. Equipment and lighting densities most influence carbon emissions and flexibility, whereas envelope thermal properties dominate cost impacts. PV shading outperforms other forms in power generation. (2) Under intensified climate change, GWP and life cycle costs increase, while energy flexibility declines, imposing growing pressure on system performance. However, under certain mid-century climate conditions, BIPV power generation potential improves due to altered solar radiation. The study recommends integrating climate-adaptive design strategies with energy systems such as PEDF (photovoltaic, energy storage, direct current, and flexibility), refining policy mechanisms, and advancing BIPV deployment with climate-resilient approaches to support building decarbonization and enhance adaptive capacity. Full article
Show Figures

Figure 1

34 pages, 3381 KB  
Review
Electric Propulsion and Hybrid Energy Systems for Solar-Powered UAVs: Recent Advances and Challenges
by Norliza Ismail, Nadhiya Liyana Mohd Kamal, Nurhakimah Norhashim, Sabarina Abdul Hamid, Zulhilmy Sahwee and Shahrul Ahmad Shah
Drones 2025, 9(12), 846; https://doi.org/10.3390/drones9120846 - 10 Dec 2025
Viewed by 689
Abstract
Unmanned aerial vehicles (UAVs) are increasingly utilized across civilian and defense sectors due to their versatility, efficiency, and cost-effectiveness. However, their operational endurance remains constrained by limited onboard energy storage. Recent research has focused on electric propulsion systems integrated with hybrid energy sources, [...] Read more.
Unmanned aerial vehicles (UAVs) are increasingly utilized across civilian and defense sectors due to their versatility, efficiency, and cost-effectiveness. However, their operational endurance remains constrained by limited onboard energy storage. Recent research has focused on electric propulsion systems integrated with hybrid energy sources, particularly the combination of solar cells and advanced battery technologies to overcome this limitation. This review presents a comprehensive analysis of the latest advancements in electric propulsion architecture, solar-based power integration, and hybrid energy management strategies for UAVs. Key components, including motors, electronic speed controllers (ESCs), propellers, and energy storage systems, are examined alongside emerging technologies such as wireless charging and flexible photovoltaic (PV) materials. Power management techniques, including maximum power point tracking (MPPT) and intelligent energy control algorithms, are also discussed in the context of long-endurance missions. Challenges related to energy density, weight constraints, environmental adaptability, and component integration are highlighted, with insights into potential solutions and future directions. The findings of this review aim to guide the development of efficient, sustainable, and high-endurance UAV platforms leveraging electric-solar hybrid propulsion systems. Full article
Show Figures

Figure 1

38 pages, 2935 KB  
Article
Household Challenges in Solar Retrofitting to Optimize Energy Usage in Subtropical Climates
by Richard Hyde, David Wadley and John Hyde
Energies 2025, 18(23), 6312; https://doi.org/10.3390/en18236312 - 30 Nov 2025
Viewed by 265
Abstract
This study investigates the architectural design factors that influence the adoption of eco-friendly solar energy technologies for the partial retrofitting of older residential buildings in densely populated urban areas in a developed country. This research study employs a mixed-method approach, combining quantitative and [...] Read more.
This study investigates the architectural design factors that influence the adoption of eco-friendly solar energy technologies for the partial retrofitting of older residential buildings in densely populated urban areas in a developed country. This research study employs a mixed-method approach, combining quantitative and qualitative frameworks along with comparative analysis and utilizing standard fact-finding procedures to examine the adoption of eco-friendly energy systems and their integration into existing infrastructures. The feasibility study, complemented by a detailed technical investigation, identifies several significant factors affecting the intention to undertake sustainable solar retrofitting. These factors include performance expectations, facilitating conditions, motivation, price/value perceptions, and environmental knowledge. This study highlights key constraints and tipping points that influence households’ decisions to implement light retrofitting and explores three distinct system configurations to enhance cost-effectiveness. The insights gained from this research study are valuable for a range of stakeholders, including homeowners, designers, technology developers and manufacturers, real estate developers, builders, and government entities. The findings guide effective strategies to encourage eco-friendly retrofits through both passive and active systems, contributing to future environmental sustainability goals. This research study addresses a gap in the literature regarding the environmental sustainability of solar retrofitting in densely populated urban settings in developed countries. Addressing the pressing issue of global warming contributes to advancing sustainable solar housing technologies and provides a comprehensive foundation for the early stages of the design process. Full article
Show Figures

Figure 1

34 pages, 11574 KB  
Article
A Numerical Investigation on the Performance and Sustainability Analysis of Conventional and Finned Air-Cooled Solar Photovoltaic Thermal (PV/T) Systems
by Edip Imik and Mehmet Yilmaz
Sustainability 2025, 17(23), 10638; https://doi.org/10.3390/su172310638 - 27 Nov 2025
Viewed by 328
Abstract
The increasing global demand for sustainable energy has increased the importance of solar photovoltaic thermal (PV/T) systems, which simultaneously increase electrical efficiency by removing excess heat and utilizing it for beneficial purposes. Although the addition of fins is generally known to increase efficiency, [...] Read more.
The increasing global demand for sustainable energy has increased the importance of solar photovoltaic thermal (PV/T) systems, which simultaneously increase electrical efficiency by removing excess heat and utilizing it for beneficial purposes. Although the addition of fins is generally known to increase efficiency, the influence of Z-finned geometries on PV/T system performance has not yet been fully characterized. In this study, the performance of conventional (PV/T-C) and Z-finned (PV/T-F) air-cooled PV/T systems was numerically investigated through comprehensive energy, exergy, and sustainability analyses. Simulations were conducted using ANSYS Fluent 2025 R1. The results revealed that, compared to the PV/T-C system, the PV/T-F system achieved an increase of 17.18% in overall efficiency. Furthermore, the incorporation of fins enhanced the overall exergy efficiency by 2.57% and improved the sustainability index by 0.32%. The findings demonstrate that Z-shaped fins improve the overall, exergy, and sustainability performances of air-cooled PV/T systems under the climatic conditions of Malatya, Türkiye. This study highlights the critical role of fin geometry in enhancing PV/T system performance and contributes valuable insights for the design of more efficient and sustainable solar energy systems. Full article
(This article belongs to the Special Issue Sustainable Analysis and Application of Solar Thermal Systems)
Show Figures

Figure 1

21 pages, 3351 KB  
Article
Optimizing Standalone Wind–Solar–Hydrogen Systems: Synergistic Integration of Hybrid Renewables and Multi-Electrolyzer Coordination for Enhanced Green Hydrogen Production
by Wenhua Zhang, Mingtao Li and Qingyun Chen
Processes 2025, 13(12), 3801; https://doi.org/10.3390/pr13123801 - 25 Nov 2025
Viewed by 423
Abstract
To achieve optimal performance of renewable hydrogen production systems (RHPS), this study proposes a novel optimization framework for synergistically integrating wind–solar resources with diversified electrolyzers. A comprehensive techno-economic model is developed, incorporating both alkaline electrolyzers (AEL) and proton exchange membrane electrolyzers (PEMEL), and [...] Read more.
To achieve optimal performance of renewable hydrogen production systems (RHPS), this study proposes a novel optimization framework for synergistically integrating wind–solar resources with diversified electrolyzers. A comprehensive techno-economic model is developed, incorporating both alkaline electrolyzers (AEL) and proton exchange membrane electrolyzers (PEMEL), and enabling the determination of the optimal wind–solar configuration ratio, electrolyzer types and capacities, and system-level economic performance. The results reveal that the nature of the renewable energy source predominantly influences the selection of electrolyzers. Specifically, pure photovoltaic (PV) systems tend to favor PEMEL, with an optimal PEMEL:AEL capacity ratio of 2:1, whereas pure wind turbine (WT) systems and PV–WT hybrid systems are more suited to AEL, with corresponding AEL:PEMEL ratios of 8:3 and 7:3, respectively. The combined operation of wind–solar complementarity and diversified electrolyzers reduces the levelized cost of hydrogen (LCOH) to USD 4.52/kg, representing a 41.1% reduction compared to standalone PV systems, with a renewable energy utilization rate of 92.26%. Case studies confirm that collaborative AEL–PEMEL operation enhances system stability and efficiency, with PEMEL mitigating power fluctuations and AEL supplying baseload hydrogen production. This synergy improves hydrogen production efficiency, extends equipment lifespan, and provides a viable and theoretically sound solution for RHPS optimization. Full article
(This article belongs to the Section Energy Systems)
Show Figures

Graphical abstract

31 pages, 5332 KB  
Review
Adaptive and Stepwise Solar Tracking Systems in Flat-Plate and Tubular Collectors: A Comprehensive Review of Thermal Performance, Modeling, and Techno-Economic Perspectives
by Robert Kowalik
Energies 2025, 18(23), 6106; https://doi.org/10.3390/en18236106 - 21 Nov 2025
Viewed by 386
Abstract
Solar thermal collectors remain a fundamental component of renewable heat generation in the building sector. Recent progress in solar tracking technologies has led to the emergence of adaptive and stepwise tracking systems that enhance radiation capture while maintaining low mechanical and energy demands. [...] Read more.
Solar thermal collectors remain a fundamental component of renewable heat generation in the building sector. Recent progress in solar tracking technologies has led to the emergence of adaptive and stepwise tracking systems that enhance radiation capture while maintaining low mechanical and energy demands. This review comprehensively synthesizes current knowledge on the design, modeling, and performance evaluation of such systems, with emphasis on their role in building decarbonization and techno-economic feasibility. The classification of collectors is revisited to highlight the relationship between optical concentration, tracking precision, and thermal output. Comparative studies indicate that adaptive and stepwise tracking strategies improve annual energy yield by 20–35% compared to fixed systems, while reducing the levelized cost of heat (LCOH) by up to 15%. Modeling approaches integrating optical and thermal domains are discussed alongside emerging applications of artificial intelligence, predictive control, and IoT-based monitoring. The paper concludes with an outlook on future research directions, focusing on durability, standardization, and digital integration of solar thermal systems in smart buildings. Overall, adaptive tracking technologies represent a promising pathway toward efficient and sustainable solar heat utilization in the context of global energy transition. Full article
(This article belongs to the Section A2: Solar Energy and Photovoltaic Systems)
Show Figures

Figure 1

31 pages, 1779 KB  
Review
Synergistic Computing for Sustainable Energy Systems: A Review of Genetic Algorithm-Enhanced Approaches in Hydrogen, Wind, Solar, and Bioenergy Applications
by Jacek Lukasz Wilk-Jakubowski, Łukasz Pawlik, Leszek Ciopiński and Grzegorz Wilk-Jakubowski
Energies 2025, 18(22), 6027; https://doi.org/10.3390/en18226027 - 18 Nov 2025
Viewed by 384
Abstract
The imperative for sustainable energy solutions has spurred extensive research into renewable resources such as hydrogen, wind, solar, and bioenergy. This paper presents a comprehensive review of recent advancements (2015–2024) in the application of Genetic Algorithms and associated computational technologies for the optimisation [...] Read more.
The imperative for sustainable energy solutions has spurred extensive research into renewable resources such as hydrogen, wind, solar, and bioenergy. This paper presents a comprehensive review of recent advancements (2015–2024) in the application of Genetic Algorithms and associated computational technologies for the optimisation and forecasting of these energy systems. This study synthesizes findings across diverse areas including hydrogen storage design, wind farm layout optimization, solar irradiance prediction, and bioenergy production and utilization. The review categorizes the literature based on renewable energy sources and their specific areas of application, such as system optimization, energy management, and forecasting. Furthermore, it examines the role of sensitivity analysis and decision-making frameworks enhanced by Genetic Algorithm-based approaches across these domains. By highlighting the synergistic potential of computational intelligence in addressing the complexities of renewable energy deployment, this review provides valuable insights for researchers and practitioners seeking to accelerate the transition towards a more sustainable energy future. Full article
Show Figures

Figure 1

28 pages, 2990 KB  
Article
Time-Domain Modeling and Simulation of Hybrid Perturb and Observe–Particle Swarm Optimization Maximum Power Point Tracking for Enhanced CubeSat Photovoltaic Energy Harvesting
by Khaya Ntutuzelo Dwaza, Senthil Krishnamurthy and Haltor Mataifa
Energies 2025, 18(22), 5957; https://doi.org/10.3390/en18225957 - 13 Nov 2025
Viewed by 515
Abstract
The escalating demand for efficient energy harvesting in CubeSat missions necessitates advanced maximum power point tracking (MPPT) techniques. This work presents a comprehensive time-domain analysis and simulation of three MPPT algorithms: perturb and observe (PO), particle swarm optimization (PSO), and a novel hybrid [...] Read more.
The escalating demand for efficient energy harvesting in CubeSat missions necessitates advanced maximum power point tracking (MPPT) techniques. This work presents a comprehensive time-domain analysis and simulation of three MPPT algorithms: perturb and observe (PO), particle swarm optimization (PSO), and a novel hybrid PO-PSO method, tailored explicitly for CubeSat photovoltaic (PV) solar modules. Utilizing MATLAB R2025a/Simulink, a detailed model of a PV module based on the Azur Space 3G30C datasheet and a DC-DC boost converter was developed. The conventional PO MPPT, while simple, demonstrated limitations in tracking the global maximum power point (GMPP) under rapidly changing temperature conditions and exhibited significant oscillations around the GMPP. The PSO algorithm, known for its global search capabilities, was investigated to mitigate these shortcomings. This research introduces a hybrid PO-PSO MPPT technique that synergistically combines the low computational complexity of PO with the robust global optimization of PSO. Time-domain simulation results demonstrate that the proposed hybrid PO-PSO MPPT significantly reduces oscillations around the GMPP, enhances tracking accuracy under varying temperature conditions, and stabilizes output parameters more effectively than standalone PO or PSO methods. These findings validate the hybrid approach as a superior and reliable solution for optimizing power generation in constrained CubeSat applications. Full article
(This article belongs to the Special Issue Novel Research on Renewable Power and Hydrogen Generation)
Show Figures

Figure 1

20 pages, 3194 KB  
Article
Assessing the Viability of Rooftop Solar PV in Energy-Intensive Industries: A Techno-Economic and Safety Framework for the Indonesian FMCG Sector
by Almaaidah Puri Galevien, Mohammad Kholid Ridwan and Awang Noor Indra Wardana
Energies 2025, 18(21), 5859; https://doi.org/10.3390/en18215859 - 6 Nov 2025
Viewed by 1012
Abstract
Energy-intensive sectors in emerging nations have the simultaneous difficulties of trying to diminish greenhouse gas emissions while maintaining a stable and cost-effective energy supply. Rooftop solar photovoltaic (PV) systems offer a viable solution, especially in tropical areas like Indonesia that have elevated solar [...] Read more.
Energy-intensive sectors in emerging nations have the simultaneous difficulties of trying to diminish greenhouse gas emissions while maintaining a stable and cost-effective energy supply. Rooftop solar photovoltaic (PV) systems offer a viable solution, especially in tropical areas like Indonesia that have elevated solar irradiance. This study employs a comprehensive methodology to evaluate the structural, economic, and safety viability of rooftop photovoltaic adoption in the Fast-Moving Consumer Goods (FMCG) sector. Structural analysis utilizing the PMM Ratio verified that industrial rooftops can support a 599 kWp photovoltaic system with minimal reinforcements. The economic assessment revealed substantial feasibility, featuring a Levelized Cost of Energy (LCOE) of Rp 261.40/kWh (about USD 0.016/kWh), yearly savings of Rp 1.36 billion (approximately USD 89,000), a Return on Investment (ROI) of 570%, and a payback duration of 3.73 years. The safety evaluation utilizing the Hazard Identification and Risk evaluation (HIRA) technique found significant hazards—working at height, electrical faults, and fire risks—and recommended mitigation measures in accordance with IEC and Indonesian standards. The findings establish a replicable paradigm for assessing rooftop photovoltaic systems in energy-intensive sectors and furnish actionable recommendations for policymakers and industry executives to expedite the adoption of renewable energy in tropical emerging economies. Full article
Show Figures

Figure 1

32 pages, 4620 KB  
Article
Unveiling the Potential of Solar-Powered Multistage Hollow Fiber WGMD: A Transient Performance Evaluation
by Mohamed O. Elbessomy, Kareem W. Farghaly, Osama A. Elsamni, Samy M. Elsherbiny, Ahmed Rezk and Mahmoud B. Elsheniti
Membranes 2025, 15(10), 318; https://doi.org/10.3390/membranes15100318 - 16 Oct 2025
Viewed by 831
Abstract
Solar-energy-driven membrane distillation provides a sustainable pathway to mitigate freshwater scarcity by utilizing an abundant renewable heat source. This study develops a two-dimensional axisymmetric computational fluid dynamics (CFD) model to simulate the transient performance of a hollow fiber water gap membrane distillation (HF-WGMD) [...] Read more.
Solar-energy-driven membrane distillation provides a sustainable pathway to mitigate freshwater scarcity by utilizing an abundant renewable heat source. This study develops a two-dimensional axisymmetric computational fluid dynamics (CFD) model to simulate the transient performance of a hollow fiber water gap membrane distillation (HF-WGMD) module integrated with flat-plate solar collectors (FPCs). A lumped-parameter transient FPC model is coupled with the CFD framework to predict feed water temperature under time-varying solar irradiation, evaluated across four representative days in a Mediterranean city. The model is validated against experimental data, showing strong agreement. A comprehensive parametric analysis reveals that increasing the collector area from 10 to 50 m2 enhances the average water flux by a factor of 6.4, reaching 10.9 kg/(m2h), while other parameters such as collector width, tube number and working fluid flow rate exert comparatively minor effects. The module flux strongly correlates with solar intensity, achieving a maximum instantaneous value of 18.4 kg/(m2h) with 35 m2 collectors. Multistage HF-WGMD configurations are further investigated, demonstrating substantial reductions in solar energy demand due to internal thermal recovery by the cooling stream. A 40-stage system operating with only 10 m2 of solar collectors achieves an average specific thermal energy consumption of 424 kWh/m3, while the overall solar desalination efficiency improves dramatically from 2.6% for a single-stage system with 50 m2 collectors to 57.5% for the multistage configuration. The proposed system achieves a maximum freshwater productivity of 51.5 kg/day, highlighting the viability and optimization potential of solar-driven HF-WGMD desalination. Full article
Show Figures

Figure 1

64 pages, 10522 KB  
Review
Spectroscopic and Microscopic Characterization of Inorganic and Polymer Thermoelectric Materials: A Review
by Temesgen Atnafu Yemata, Tessera Alemneh Wubieneh, Yun Zheng, Wee Shong Chin, Messele Kassaw Tadsual and Tadisso Gesessee Beyene
Spectrosc. J. 2025, 3(4), 24; https://doi.org/10.3390/spectroscj3040024 - 14 Oct 2025
Viewed by 1551
Abstract
Thermoelectric (TE) materials represent a critical frontier in sustainable energy conversion technologies, providing direct thermal-to-electrical energy conversion with solid-state reliability. The optimizations of TE performance demand a nuanced comprehension of structure–property relationships across diverse length scales. This review summarizes established and emerging spectroscopic [...] Read more.
Thermoelectric (TE) materials represent a critical frontier in sustainable energy conversion technologies, providing direct thermal-to-electrical energy conversion with solid-state reliability. The optimizations of TE performance demand a nuanced comprehension of structure–property relationships across diverse length scales. This review summarizes established and emerging spectroscopic and microscopic techniques used to characterize inorganic and polymer TE materials, specifically poly(3,4-ethylenedioxythiophene): poly(styrenesulfonate) (PEDOT:PSS). For inorganic TE, ultraviolet–visible (UV–Vis) spectroscopy, energy-dispersive X-ray (EDX) spectroscopy, and X-ray photoelectron spectroscopy (XPS) are widely applied for electronic structure characterization. For phase analysis of inorganic TE materials, Raman spectroscopy (RS), electron energy loss spectroscopy (EELS), and nuclear magnetic resonance (NMR) spectroscopy are utilized. For analyzing the surface morphology and crystalline structure, chemical scanning electron microscopy (SEM), transmission electron microscopy (TEM), and X-ray diffraction (XRD) are commonly used. For polymer TE materials, ultraviolet−visible–near-infrared (UV−Vis−NIR) spectroscopy and ultraviolet photoelectron spectroscopy (UPS) are generally employed for determining electronic structure. For functional group analysis of polymer TE, attenuated total reflectance–Fourier-transform infrared (ATR−FTIR) spectroscopy and RS are broadly utilized. XPS is used for elemental composition analysis of polymer TE. For the surface morphology of polymer TE, atomic force microscopic (AFM) and SEM are applied. Grazing incidence wide-angle X-ray scattering (GIWAXS) and XRD are employed for analyzing the crystalline structures of polymer TE materials. These techniques elucidate electronic, structural, morphological, and chemical properties, aiding in optimizing TE properties like conductivity, thermal stability, and mechanical strength. This review also suggests future research directions, including in situ methods and machine learning-assisted multi-dimensional spectroscopy to enhance TE performance for applications in electronic devices, energy storage, and solar cells. Full article
(This article belongs to the Special Issue Advances in Spectroscopy Research)
Show Figures

Graphical abstract

Back to TopTop