Organic Rankine Cycle System Review: Thermodynamic Configurations, Working Fluids, and Future Challenges in Low-Temperature Power Generation
Abstract
1. Introduction
1.1. General Context and Motivation
1.2. Review Methodology
- (i)
- thermodynamic configurations (basic, regenerative, supercritical, cascaded, multi-source),
- (ii)
- working-fluid selection and regulatory constraints,
- (iii)
- application domains and scale-dependent performance,
- (iv)
- future challenges, research gaps, and ORC 4.0 digital transition.
1.3. Low-Enthalpy Thermal Energy Sources
1.4. Overview of Technologies for Low-Enthalpy Energy Conversion
- Organic Rankine Cycle
- Kalina Cycle
- Reversed Stirling Engine
- Thermoelectric Generators
- Ocean Thermal Energy Conversion
- Goswami cycle
1.5. Commercial Case Studies and Operational Plants
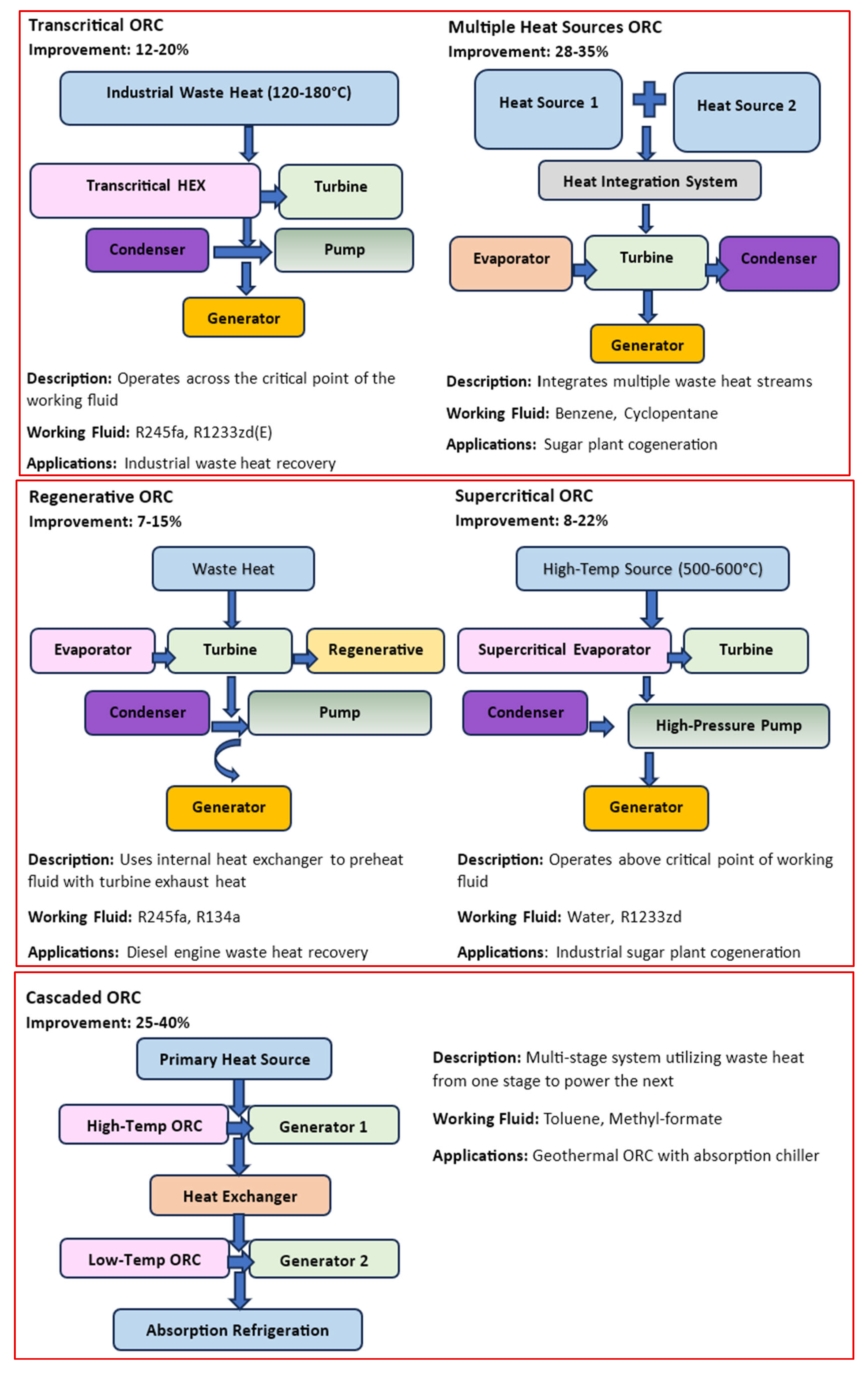
2. Organic Rankine Cycle Technologies
2.1. Variations and Enhancements
- Regenerative (Recuperative) ORC
- Reheated ORC
- Trilateral Flash Cycle (TFC)
2.2. Configurations of Organic Rankine Cycles
- Supercritical ORC
- Transcritical ORC
- Two-Pressure Evaporation ORC
- Cascaded ORC
2.3. Applications
- Waste Heat Recovery
- ORC with Multiple Heat Sources
- Renewable Energy Utilization
2.4. Comparative Assessment of ORC Configurations
3. Working Fluids in Organic Rankine Cycles
3.1. Introduction to Types of Working Fluids Used in ORC Systems
- Natural refrigerants typically have very low GWPs and zero ODP, aligning with increasingly stringent environmental regulations [113]. For this reason, natural refrigerants are gaining traction as sustainable alternatives to synthetic and traditional refrigerants [107]. Fluids like carbon dioxide and water exhibit high thermal stability [114]. Carbon dioxide is often used in transcritical cycles, while hydrocarbons are effective in lower-temperature waste heat recovery [31]. Another natural alternative refrigerant is the use of ammonia (R717), which offers excellent thermodynamic properties but requires careful handling due to its toxicity and flammability [45].
- Hydrocarbon refrigerants, including propane, butane, isobutane, and propylene, demonstrate efficient performance within low to medium-temperature ranges, typically from 80 °C to 250 °C, making them well-suited for waste heat recovery and solar thermal applications [115]. For example, in a specific integrated Organic Rankine Cycle and Vapor Compression Refrigeration (ORC-VCR) system designed for low-grade thermal energy, butane was identified as an optimal refrigerant when the boiler exit temperature, representing the heat source, was between 60 and 90 °C [115]. The use of these flammable refrigerants necessitates specific safety measures and system designs, such as leak detection and explosion-proof equipment, to mitigate potential hazards [116].
- Synthetic refrigerants include all those fluids specifically created for use as refrigerants, so their properties adapt more easily to thermodynamic cycles. They are hydrofluorinated fluids, and currently only hydrofluorocarbons (HFCs) are permitted, such as R-134a, R-245fa and R-236fa, which have a high GWP and will be eliminated by 2050 [96] and hydrofluoroolefins (HFOs), such as R-1234yf and R-1234ze, which represent the latest advance, combining very low GWP with favorable thermodynamic properties, offering a reduced environmental footprint coupled with satisfactory system performance characteristics [23,117].
- Refrigerant mixtures, particularly zeotropic blends, offer a way to tailor the working fluid’s properties for optimal ORC performance [3,98,118]. Their key feature is a temperature glide—a temperature shift that occurs during evaporation and condensation, unlike the constant-temperature phase change of pure fluids [46]. This non-isothermal behavior enhances heat transfer efficiency by allowing the refrigerant’s temperature profile to better align with that of the heat source (in the evaporator) and the heat sink (in the condenser). This improved thermal matching reduces exergy destruction (irreversibility), thereby enhancing the system’s overall exergy efficiency [119]. For instance, carefully tuning the blend ratio in a mixture of R245fa and R152a has been shown to increase net power output [120].
3.2. Properties of Refrigerants, Performance, and Efficiency in ORC Systems
3.3. Key Considerations for Refrigerant Selection
4. Economic and Environmental Considerations
5. Challenges and Future Trends: Towards ORC 4.0
6. Conclusions
Supplementary Materials
Author Contributions
Funding
Data Availability Statement
Conflicts of Interest
References
- Asim, M.; Khan, S.; Khan, S.A.; Baig, T.; Imran, M.; Zia, A.W.; Leung, M.K. Thermal analysis and optimal fluid selection for the novel integrated vapor compression cycle and ORC system for ultra-low grade waste heat recovery using the desuperheating method. Energy Nexus 2025, 17, 100357. [Google Scholar] [CrossRef]
- Xia, L.; Liu, R.; Zeng, Y.; Zhou, P.; Liu, J.; Cao, X.; Xiang, S. A review of low-temperature heat recovery technologies for industry processes. Chin. J. Chem. Eng. 2019, 27, 2227–2237. [Google Scholar] [CrossRef]
- Markides, C.N.; Bardow, A.; De Paepe, M.; De Servi, C.; Groß, J.; Haslam, A.J.; Shu, G. Working fluid and system optimisation of organic Rankine cycles via computer-aided molecular design: A review. Prog. Energy Combust. Sci. 2025, 107, 101201. [Google Scholar] [CrossRef]
- Soda, M.; Beyene, A. Multiphase ultra-low grade thermal energy storage for organic Rankine cycle: Multi-phase TES, ultra-low grade TES, ORC, energy efficiency. Int. J. Energy Res. 2016, 40, 51–60. [Google Scholar] [CrossRef]
- Anastasovski, R.; Guzović, Z. A review of heat integration approaches for organic rankine cycle with waste heat in production processes. Energy Convers. Manag. 2020, 221, 113175. [Google Scholar] [CrossRef]
- Lola, D.Y.; Chirkov, A.Y.; Borisov, Y.A. Comparative analysis of working fluids for efficient waste heat recovery. J. Phys. Conf. Ser. 2021, 2057, 012102. [Google Scholar] [CrossRef]
- Astolfi, M. Technical options for Organic Rankine Cycle systems. In Organic Rankine Cycle (ORC) Power Systems; Elsevier: Amsterdam, The Netherlands, 2017; pp. 67–89. [Google Scholar]
- Kosmadakis, G.; Manolakos, D.; Papadakis, G. Developments on small-scale organic Rankine cycle (ORC) systems. J. Fundam. Renew. Energy Appl. 2016, 6, 1–2. [Google Scholar] [CrossRef]
- Hu, S.; Li, J.; Yang, F.; Yang, Z.; Duan, Y. Duan How to design organic Rankine cycle system under fluctuating ambient temperature: A multi-objective approach. Energy Convers. Manag. 2020, 224, 113331. [Google Scholar] [CrossRef]
- Çağlar, A.; Bahadir, M.B. Thermodynamic analysis of solar organic Rankine cycle using evacuated tubular collector. J. Polytech. 2022, 24, 1341–1347. [Google Scholar] [CrossRef]
- Colonna, P.; Casati, E.; Trapp, C.; Mathijssen, T.; Larjola, J.; Turunen-Saaresti, T.; Uusitalo, A. Organic Rankine cycle power systems: From the concept to current technology, applications, and an outlook to the future. J. Eng. Gas Turbine. Power 2015, 137, 100801. [Google Scholar] [CrossRef]
- Singh, J.P.; Kaman, M.K.; Singh, S.; Puhan, S. Thermodynamic analysis on ORC by using various refrigerants and refrigerant blends at various operating conditions. IOP Conf. Ser. Mater. Sci. Eng. 2021, 1130, 012040. [Google Scholar] [CrossRef]
- Li, K.; Ru, J.; Salahshour, S.; Akbari, O.A.; Baghaei, S.; Brahmia, A. In-depth analysis of the effects of turbo-expander and condenser pressures on the performance of an Organic Rankine Cycle (ORC) waste heat recovery system. Case Stud. Therm. Eng. 2025, 69, 105957. [Google Scholar] [CrossRef]
- Ji, D.; Liu, G.; Romagnoli, G.; Rajoo, S.; Besagni, G.; Markides, C.N. Low-grade thermal energy utilization: Technologies and applications. Appl. Therm. Eng. 2024, 244, 122618. [Google Scholar] [CrossRef]
- Loni, R.; Najafi, G.; Bellos, E.; Rajaee, F.; Said, Z.; Mazlan, M. A review of industrial waste heat recovery system for power generation with Organic Rankine Cycle: Recent challenges and future outlook. J. Clean. Prod. 2021, 287, 125070. [Google Scholar] [CrossRef]
- Suchocki, T. Introduction to ORC–VCC Systems: A Review. Energies 2025, 18, 171. [Google Scholar] [CrossRef]
- Gonidaki, D.; Bellos, E. A Detailed Review of Organic Rankine Cycles Driven by Combined Heat Sources. Energies 2025, 18, 526. [Google Scholar] [CrossRef]
- Zhou, Y.; Ruan, J.; Hong, G.; Miao, Z. Multi-Objective Optimization of the Basic and Regenerative ORC Integrated with Working Fluid Selection. Entropy 2022, 24, 902. [Google Scholar] [CrossRef]
- Qin, X.; Xu, H.; Zhang, H.; Zhang, M.; Sun, L.; Wang, X. Experimental and Simulation-Based Development of Heat-Transfer Correlations for Cyclopentane PCHE. Energies 2025, 18, 2744. [Google Scholar] [CrossRef]
- Matuszewska, D. Solar Organic Rankine Cycle (ORC) Systems: A Review of Technologies, Parameters, and Applications. Energies 2024, 17, 5106. [Google Scholar] [CrossRef]
- Chuquin-Vasco, D.; Calderón-Tapia, C.; Nelson, C.V.; Núñez-Moreno, M.; Aguirre-Ruiz, D.; Lo-Iacono-Ferreira, V.G. Mathematical modeling of a binary ORC operated with solar collectors. Case study—Ecuador. AIMS Energy 2023, 11, 1153. [Google Scholar] [CrossRef]
- Wieland, C.; Schifflechner, C.; Braimakis, K.; Kaufmann, F.; Dawo, F.; Karellas, S.; Markides, C.N. Innovations for organic Rankine cycle power systems: Current trends and future perspectives. Appl. Therm. Eng. 2023, 225, 120201. [Google Scholar] [CrossRef]
- Das, P.; Mondal, D.; Islam, M.A.; Lily, M.A. Thermodynamic performance evaluation of a solar powered Organic Rankine cycle (ORC) and dual cascading vapor compression cycle (DCVCC): Power generation and cooling effect. Energy Convers. Manag. X 2024, 23, 100662. [Google Scholar] [CrossRef]
- Damarseckin, S.; Kane, S.Y.J.; Atiz, A.; Karakilcik, M.; Sogukpinar, H.; Bozkurt, I.; Aksoz, A. A comparative review of ORC and R-ORC technologies in terms of energy, exergy, and economic performance. Heliyon 2024, 10, e40575. [Google Scholar] [CrossRef] [PubMed]
- Engineer, Y.; Rezk, A.; Elsheniti, M.B.; Baniasadi, E.; Fouly, A. Optimizing Organic Rankine Cycle (ORC) configurations integrated with transient industrial waste heat: A multi-objective approach. Discov. Energy 2024, 4, 27. [Google Scholar] [CrossRef]
- Delgado, L.M.M.; Ayala, G.R.C.; Mendiburu, A.Z. Technical-economic evaluation of application scenarios of an Organic Rankine Cycle (ORC) as a solution to the cogeneration deficit in a sugar plant. Energy 2024, 313, 133785. [Google Scholar] [CrossRef]
- Wang, C.; Gao, Z. Optimizing Grids Demand Reduction through Enhanced Heat Transfer in Low-Temperature Waste Heat Driven ORC Systems. Energy Power Eng. 2023, 15, 457. [Google Scholar] [CrossRef]
- Zou, J.; Du, S.; Zheng, X.; Yang, H.; Zhong, P. Maglev Vortex Rotor Organic Rankine Cycle System: Net Power Generation from Low-Temperature Waste Heat. Processes 2025, 13, 1540. [Google Scholar] [CrossRef]
- Maurya, S.; Shukla, S.K.; Pathak, S. A review on waste heat and its utilization through Organic Rankine Cycle systems. Sadhana 2025, 50, 3. [Google Scholar] [CrossRef]
- Santos, M.; André, J.; Mendes, R.; Ribeiro, J.B. Optimization of ORC-Based Micro-CHP Systems: An Experimental and Control-Oriented Study. Processes 2025, 13, 1104. [Google Scholar] [CrossRef]
- Malwe, P.D.; Gawali, B.S.; Salunke, A.; Sharma, K.; Salunkhe, A.; Siddiqui, M.I.H.; Tejani, G. Performance Investigation on Organic Rankine Cycle from a Low-temperature Heat Source. Case Stud. Therm. Eng. 2025, 68, 105841. [Google Scholar] [CrossRef]
- Guzović, Z.; Bačelić Medić, Z.; Budanko, M. Effect of Working Fluid on Characteristics of Organic Rankine Cycle with Medium Temperature Geothermal Water. Energies 2025, 18, 1699. [Google Scholar] [CrossRef]
- Petrollese, M.; Cocco, D. Robust optimization for the preliminary design of solar organic Rankine cycle (ORC) systems. Energy Convers. Manag. 2019, 184, 338–349. [Google Scholar] [CrossRef]
- Salem, M.; Fahim Alavi, M.; Mahariq, I.; Accouche, O.; El Haj Assad, M. Applications of Thermal Energy Storage in Solar Organic Rankine Cycles: A Comprehensive Review. Front. Energy Res. 2021, 9, 766292. [Google Scholar] [CrossRef]
- Yilmaz, F. Performance and environmental impact assessment of a geothermal-assisted combined plant for multi-generation products. Sustain. Energy Technol. Assess. 2021, 46, 101291. [Google Scholar] [CrossRef]
- Nadeem, T.B.; Naqvi, A.A.; Ahmed, A. Suitable Site Selection for Ocean Thermal Energy Conversion (OTEC) systems–A case study for Pakistan. Tecciencia 2022, 33, 35–48. [Google Scholar] [CrossRef]
- Yu, H.; Helland, H.; Yu, X.; Gundersen, T.; Sin, G. Sin Optimal design and operation of an Organic Rankine Cycle (ORC) system driven by solar energy with sensible thermal energy storage. Energy Convers. Manag 2021, 244, 114494. [Google Scholar] [CrossRef]
- Noguera, L.G.; Castellanos, L.S.M.; Pedraza-Corzo, H.D.; Rua, D.J.; Lora, E.E.S.; Melian, V.; Cobas, R. Comprehensive methodology for the integrating of the organic rankine Cycle-ORC with diesel generators in off-grid areas: Application to a Colombian case study. Clean. Eng. Technol. 2024, 23, 100828. [Google Scholar] [CrossRef]
- Peris, B.; Navarro-Esbrí, J.; Mateu-Royo, C.; Mota-Babiloni, A.; Molés, F.; Gutiérrez-Trashorras, A.J.; Amat-Albuixech, M. Thermo-economic optimization of small-scale Organic Rankine Cycle: A case study for low-grade industrial waste heat recovery. Energy 2020, 213, 118898. [Google Scholar] [CrossRef]
- Touaibi, R.; Koten, H.; Boydak, O. An Energy Investigation of An Organic Rankine Cycle Utilizing Three Organic Fluids. Hittite J. Sci. Eng. 2020, 7, 41. [Google Scholar] [CrossRef]
- Aghaali, H.; Ångström, H.E. A review of turbocompounding as a waste heat recovery system for internal combustion engines. Renew. Sustain. Energy Rev. 2015, 49, 813–824. [Google Scholar] [CrossRef]
- Brancaleoni, P.P.; Corti, E.; Di Prospero, F.; Di Battista, D.; Cipollone, R.; Ravaglioli, V. Optimization of Hydrogen Internal Combustion Engines Equipped with Turbocompound Technology for Enhanced Performance and Efficiency. Energies 2025, 18, 2166. [Google Scholar] [CrossRef]
- Sprouse, C.E. Review of Organic Rankine Cycles for Internal Combustion Engine Waste Heat Recovery: Latest Decade in Review. Sustainability 2024, 16, 1924. [Google Scholar] [CrossRef]
- Mahmoudi, A.; Fazli, M.; Morad, M.R. A recent review of waste heat recovery by Organic Rankine Cycle. Appl. Therm. Eng. 2018, 143, 660–675. [Google Scholar] [CrossRef]
- Kumar, A.; Rakshit, D. A critical review on waste heat recovery utilization with special focus on Organic Rankine Cycle applications. Clean. Eng. Technol. 2021, 5, 100292. [Google Scholar] [CrossRef]
- Bao, J.; Zhao, L. A review of working fluid and expander selections for organic Rankine cycle. Renew. Sustain. Energy Rev. 2013, 24, 325–342. [Google Scholar] [CrossRef]
- Quoilin, S.; Van Den Broek, M.; Declaye, S.; Dewallef, P.; Lemort, V. Techno-economic survey of Organic Rankine Cycle (ORC) systems. Renew. Sustain. Energy Rev. 2013, 22, 168–186. [Google Scholar] [CrossRef]
- Pastor-Martinez, E.; Rubio-Maya, C.; Ambriz-Díaz, V.M.; Belman-Flores, J.M.; Pacheco-Ibarra, J.J. Energetic and exergetic performance comparison of different polygeneration arrangements utilizing geothermal energy in cascade. Energy Convers. 2018, 168, 252–269. [Google Scholar] [CrossRef]
- Abadi, G.B.; Kim, K.C. Kim Investigation of organic Rankine cycles with zeotropic mixtures as a working fluid: Advantages and issues. Renew. Sustain. Energy Rev. 2017, 73, 1000–1013. [Google Scholar] [CrossRef]
- Petrescu, F.I. Contributions to the Stirling engine study. Am. J. Eng. Appl. Sci. 2018, 11, 1258–1292. [Google Scholar] [CrossRef]
- Potter, I.; Reader, G. Application of Stirling Engines in the Oil and Gas Industry. In Proceedings of the 2nd International Energy Conversion Engineering Conference, Providence, RI, USA, 16–19 August 2004. [Google Scholar]
- Hidasi, B.; Karatzoglou, A.; Baltrunas, L.; Tikk, D. Session-based recommendations with recurrent neural networks. arXiv 2015, arXiv:1511.06939. [Google Scholar]
- de Escalona, M.M.; Sánchez, D.; Chacartegui, R.T. Sánchez Model of performance of Stirling engines. In Oil and Gas Applications, Concentrating Solar Power Plants, Steam Turbines and Wind Energy; ASME: New York, NY, USA, 2012; Volume 6. [Google Scholar]
- Bohra, S. Vitta Sustainability of large scale waste heat harvesting using thermoelectric. arXiv 2022, arXiv:2208.00616. [Google Scholar]
- Kishore, R.A.; Priya, S. A review on low-grade thermal energy harvesting: Materials, methods and devices. Materials 2018, 11, 1433. [Google Scholar] [CrossRef]
- Julaihie, K.; Bakar, R.A.; Singh, B.B.; Remeli, M.; Oberoi, A. Low grade heat power generation using thermoelectric generator. IOP Conf. Ser. Earth Environ. Sci. 2019, 268, 012134. [Google Scholar] [CrossRef]
- Lee, K.T.; Lee, D.S.; Chen, W.H.; Lin, Y.L.; Luo, D.; Park, Y.K. An overview of commercialization and marketization of thermoelectric generators for low-temperature waste heat recovery. iScience 2023, 26, 107874. [Google Scholar] [CrossRef] [PubMed]
- Hayward, J.; Behrens, S.; McGarry, S.; Osman, P. Economic modelling of the potential of wave energy. Renew. Energy 2012, 48, 238–250. [Google Scholar] [CrossRef]
- Guo, S.; Chen, S.; Zahoor, M. Ocean energy Harvesting History and Technologies. In Advances in Energy Recovery and Efficiency Technologies; IntechOpen: London, UK, 2025. [Google Scholar]
- Braccio, S. Numerical and Experimental Study of a NH3/H2O Absorption Based Combined Power and Coolling Production Cycle. HAL (Le Centre Pour la Communication Scientifique Directe). 2023. Available online: https://theses.hal.science/tel-04324816 (accessed on 15 October 2025).
- Sadrameli, S.M.; Goswami, D.Y. Optimum operating conditions for a combined power and cooling thermodynamic cycle. Appl. Energy 2006, 84, 254. [Google Scholar] [CrossRef]
- Demirkaya, G.; Vasquez Padilla, R.; Fontalvo, A.; Lake, M.; Lim, Y.Y. Thermal and Exergetic Analysis of the Goswami Cycle Integrated with Mid-Grade Heat Sources. Entropy 2017, 19, 416. [Google Scholar] [CrossRef]
- Guzmán, G.; De Los Reyes, L.; Noriega, E.; Ramírez, H.; Bula, A.; Fontalvo, A. Thermal Optimization of a Dual Pressure Goswami Cycle for Low Grade Thermal Sources. Entropy 2019, 21, 711. [Google Scholar] [CrossRef]
- Jouhara, H.; Khordehgah, N.; Almahmoud, S.; Delpech, B.; Chauhan, A.; Tassou, S.A. Waste heat recovery technologies and applications. Therm. Sci. Eng. Prog. 2018, 6, 268–289. [Google Scholar] [CrossRef]
- Zhang, H.; Guan, X.; Ding, Y.; Liu, C. Emergy analysis of Organic Rankine Cycle (ORC) for waste heat power generation. J. Clean. Prod. 2018, 183, 1207–1215. [Google Scholar] [CrossRef]
- Györke, G.; Deiters, U.K.; Groniewsky, A.; Lassu, I.; Imre, A.R. Novel classification of pure working fluids for Organic Rankine Cycle. Energy 2018, 145, 288–300. [Google Scholar] [CrossRef]
- Shahverdi, K.; Bellos, E.; Loni, R.; Najafi, G.; Said, Z. Said Solar-driven water pump with organic Rankine cycle for pressurized irrigation systems: A case study. Therm. Sci. Eng. Prog. 2021, 25, 100960. [Google Scholar] [CrossRef]
- Bian, Y.; Pan, J.; Liu, Y.; Zhang, F.; Yang, Y.; Arima, H. Performance analysis of a combined power and refrigeration cycle. Energy Convers. Manag. 2019, 185, 259–270. [Google Scholar] [CrossRef]
- Leveni, M.; Cozzolino, R. Energy; exergy, and cost comparison of Goswami cycle and cascade organic Rankine cycle/absorption chiller system for geothermal application. Energy Convers. Manag. 2021, 227, 113598. [Google Scholar] [CrossRef]
- Zou, Y.; Alghassab, M.A.; Abdulwahab, A.; Sharma, A.; Ghandour, R.; Alkhalaf, S.; Elmasry, Y. Heat recovery from oxy-supercritical carbon dioxide cycle incorporating Goswami cycle for zero emission power/heat/cooling production scheme; techno-economic study and artificial intelligence-based optimization. Case Stud. Therm. Eng. 2024, 54, 104084. [Google Scholar] [CrossRef]
- Wang, Z.; Sun, Y.; Wang, M. Multi-aspect assessment of a novel geothermal-driven polygeneration arrangement using water electrolyzer, methanol synthesis unit, and Goswami cycle. Appl. Therm. Eng. 2024, 249, 123360. [Google Scholar] [CrossRef]
- Godefroy, A.; Perier-Muzet, M.; Mazet, N. Novel hybrid thermochemical cycles for low-grade heat storage and autothermal power generation: A thermodynamic study. Appl. Energy 2020, 270, 115111. [Google Scholar] [CrossRef]
- Pena, A.R.; Cambronel, D.M.; Ochoa, G.V.; Henríquez, L.V. Research trends of waste heat recovery technologies: Abibliometric analysis from 2010 to 2020. Int. J. Energy Econ. Policy 2022, 12, 132–137. [Google Scholar] [CrossRef]
- van de Bor, D.M.; Ferreira, C.A.I.; Kiss, A.A. Low grade waste heat recovery using heat pumps and power cycles. Energy 2015, 89, 864–873. [Google Scholar] [CrossRef]
- Feng, J.S.; Wu, H.; Cheng, X.N.; Zhao, L.; Dong, H. Energy, exergy, economic performance evaluation and parametric optimi-zation of organic Rankine cycle for low-temperature flue gas waste heat recovery. J. Iron Steel Res. Inter-Natl. 2025, 32, 1830–1843. [Google Scholar] [CrossRef]
- Zecca, N.; Cobden, P.D.; Lücking, L.; Manzolini, G. SEWGS integration in a direct reduction steelmaking process for CO2 mitigation. Int. J. Greenh. Gas Control. 2023, 130, 103991. [Google Scholar] [CrossRef]
- Kagan, K.; Gold, A.; Beckers, K. Geothermal Reservoir Simulation Analysis in Support of Electricity Co-Production Feasibility Study at the Blackburn Oil Field, Nevada; NREL/TP-5700-90827; National Renewable Energy Laboratory: Golden, CO, USA, 2024. Available online: https://docs.nrel.gov/docs/fy25osti/90827.pdf (accessed on 15 October 2025).
- Aljubran, M.J.; Horne, R.N. Power supply characterization of baseload and flexible enhanced geothermal systems. Sci. Rep. 2024, 14, 17619. [Google Scholar] [CrossRef] [PubMed]
- Dayo, A.; Witter, E.; Prilliman, M.; Mirletz, B.; Ho, J.; Trainor-Guitton, W.; Pinchuk, P.; Williams, T. Geothermal Power Systems Analysis: Outcome of Industry Stakeholders Workshop; NREL/CP-5700-90784; National Renewable Energy Laboratory: Golden, CO, USA, 2024. Available online: https://docs.nrel.gov/docs/fy25osti/90784.pdf (accessed on 15 October 2025).
- Falbo, L.; Algieri, A.; Morrone, P.; Perrone, D. Experimental Investigation into the Energy Performance of a Biomass Recuperative Organic Rankine Cycle (ORC) for Micro-Scale Applications in Design and Off-Design Conditions. Energies 2025, 18, 3201. [Google Scholar] [CrossRef]
- Babatunde, A.F.; Sunday, O.O. Review of A Review of Working Fluids for Organic Rankine Cycle (ORC) Applications. IOP Conf. Ser. Mater. Sci. Eng. 2018, 413, 12019. [Google Scholar] [CrossRef]
- Bouhamady, S.; Thiam, A.; Menny, E.B.; Azilinon, D. Performance analysis and optimization of an organic Rankine cycle coupled to a Fresnel linear concentrator for various working fluids. Res. J. Appl. Sci. Eng. Technol. 2017, 14, 176–186. [Google Scholar] [CrossRef]
- Lecompte, S.; Huisseune, H.; Van Den Broek, M.; Vanslambrouck, B.; De Paepe, M. Review of organic Rankine cycle (ORC) architectures for waste heat recovery. Renew. Sustain. Energy Rev. 2015, 47, 448–461. [Google Scholar] [CrossRef]
- Tarrad, H. A waste energy recovery management for electricity generation from two temperature grades of energy sources in subcritical organic Rankine, systems. Athens J. Τechnology Eng. 2021, 8, 217–236. [Google Scholar] [CrossRef]
- Hemadri, V.B.; Subbarao, P.M.V. Thermal integration of reheated organic Rankine cycle (RH-ORC) with gas turbine exhaust for maximum power recovery. Therm. Sci. Eng. Prog. 2021, 23, 100876. [Google Scholar] [CrossRef]
- Sakina, F.N.; Nihayah, H.; Ariwibowo, T.H.; Diana, L. Thermodynamic analysis of recuperative and reheat based on organic Rankine cycle for high-temperature waste heat recovery. J. Rekayasa Mesin 2023, 14, 331–342. [Google Scholar] [CrossRef]
- Yu, X.; Li, Z.; Lu, Y.; Huang, R.; Roskilly, A.P. Investigation of an Innovative Cascade Cycle Combining a Trilateral Cycle and an Organic Rankine Cycle (TLC-ORC) for Industry or Transport Application. Energies 2018, 11, 3032. [Google Scholar] [CrossRef]
- Singh, D.V.; Pedersen, E. A review of waste heat recovery technologies for maritime applications. Energy Convers. Manag. 2016, 111, 315–328. [Google Scholar] [CrossRef]
- Miao, Z.; Wang, Z.; Varbanov, P.S.; Klemeš, J.J.; Xu, J. Development of selection criteria of zeotropic mixtures as working fluids for the trans-critical organic Rankine cycle. Energy 2023, 278, 127811. [Google Scholar] [CrossRef]
- Marzouk, O.A. Condenser pressure influence on ideal steam Rankine power vapor cycle using the Python extension package Cantera for thermodynamics. Eng. Technol. Appl. Sci. Res. 2024, 14, 14069–14078. [Google Scholar] [CrossRef]
- Oyewunmi, O.A.; Ferré-Serres, S.; Lecompte, S.; van den Broek, M.; De Paepe, M.; Markides, C.N. An assessment of subcritical and trans-critical organic Rankine cycles for waste-heat recovery. Energy Procedia 2017, 105, 1870–1876. [Google Scholar] [CrossRef]
- Lecompte, S.; Ntavou, E.; Tchanche, B.; Kosmadakis, G.; Pillai, A.; Manolakos, D.; De Paepe, M. Review of Experimental Research on Supercritical and Transcritical Thermodynamic Cycles Designed for Heat Recovery Application. Appl. Sci. 2019, 9, 2571. [Google Scholar] [CrossRef]
- Hu, S.; Li, J.; Yang, F.; Yang, Z.; Duan, Y. Thermodynamic analysis of serial dual-pressure organic Rankine cycle under off-design conditions. Energy Convers. Manag. 2020, 213, 112837. [Google Scholar] [CrossRef]
- Surendran, A.; Seshadri, S. Performance investigation of two stage Organic Rankine Cycle (ORC) architectures using induction turbine layouts in dual source waste heat recovery. Energy Convers. Manag. X 2020, 6, 100029. [Google Scholar] [CrossRef]
- Patel, B.; Desai, N.B.; Kachhwaha, S.S. Optimization of waste heat based organic Rankine cycle powered cascaded vapor compression-absorption refrigeration system. Energy Convers. Manag. 2017, 154, 576–590. [Google Scholar] [CrossRef]
- Jimenez-Garcia, J.C.; Ruiz, A.; Pacheco-Reyes, A.; Rivera, W. A comprehensive review of organic Rankine cycles. Processes 2023, 11, 1982. [Google Scholar] [CrossRef]
- Bokelman, B.; Michaelides, E.E.; Michaelides, D.N. A Geothermal-Solar Hybrid Power Plant with Thermal Energy Storage. Energies 2020, 13, 1018. [Google Scholar] [CrossRef]
- Qiu, G.; Liu, H.; Riffat, S. Expanders for micro-CHP systems with organic Rankine cycle. Appl. Therm. Eng. 2011, 31, 3301–3307. [Google Scholar] [CrossRef]
- Zheng, J.; Li, J.; Zhang, L.; Yang, Y. Simulation of a thermo-electrochemical cell with graphite rod electrodes. RSC Adv. 2023, 13, 16126. [Google Scholar] [CrossRef] [PubMed]
- Zhang, Y.; Gong, L.; Hung, T. Innovative arrangements of multiple organic Rankine cycles to effectively generate power from the medium-to-low grade of heat source. Appl. Therm. Eng. 2021, 193, 116960. [Google Scholar] [CrossRef]
- Liu, H.; Lu, B.; Xu, Y.; Ju, X.; Wang, W.; Zhang, Z.; Shi, L.; Tian, H.; Shu, G. Experimental investigation of a splitting organic Rankine cycle for dual waste heat recovery. Energy Convers. Manag. 2024, 320, 119005. [Google Scholar] [CrossRef]
- DiGenova, K.J.; Botros, B.B.; Brisson, J.G. Method for customizing an organic Rankine cycle to a complex heat source for efficient energy conversion, demonstrated on a Fischer Tropsch plant. Appl. Energy 2013, 102, 746–754. [Google Scholar] [CrossRef]
- Wang, L.; Yu, X.; Jie, W.; Li, Z.; Huang, Y.; Huang, R. Parametric study on dynamic behaviours of basic Organic Rankine Cycle recovering waste heat with thermal power fluctuations. Int. J. Green Energy 2021, 18, 556. [Google Scholar] [CrossRef]
- Mago, P.J.; Chamra, L.M.; Srinivasan, K.; Somayaji, C. An examination of regenerative Organic Rankine Cycles using dry fluids. Appl. Therm. Eng. 2008, 28, 998–1007. [Google Scholar] [CrossRef]
- Braimakis, K.; Karellas, S. Energetic optimization of regenerative Organic Rankine Cycle configurations. Energy Convers. Manag. 2018, 159, 353–370. [Google Scholar] [CrossRef]
- Tchanche, B.F.; Papadakis, G.; Lambrinos, G.; Frangoudakis, A. Fluid selection for a low-temperature solar organic Rankine cycle. Appl. Therm. Eng. 2009, 29, 2468–2476. [Google Scholar] [CrossRef]
- Baral, S.; Šebo, J. Techno-economic assessment of green hydrogen production integrated with hybrid and organic Rankine cycle (ORC) systems. Heliyon 2024, 10, e25742. [Google Scholar] [CrossRef]
- Spietz, T.; Fryza, R.; Lasek, J.; Zuwała, J. Thermochemical energy storage based on salt hydrates: A comprehensive review. Energies 2025, 18, 2643. [Google Scholar] [CrossRef]
- Hoekstra, W. EU-Rules—Fluorinated Greenhouse Gases–Climate Action. 2024. Available online: https://climate.ec.europa.eu/eu-action/fluorinated-greenhouse-gases/eu-rules_en (accessed on 10 July 2025).
- Lascò and Generalgas New European F-gas Regulation. Generalgas.eu. Available online: https://www.generalgas.eu/f-gas.html (accessed on 10 July 2025).
- Refrigeration—Climate-Friendly Alternatives to F-Gases. 2020. Available online: https://climate.ec.europa.eu/eu-action/fluorinated-greenhouse-gases/climate-friendly-alternatives-f-gases/refrigeration_en (accessed on 15 September 2025).
- Rödder, M.; Laux, C.; Priebe, K. Systematic fluid selection for organic Rankine cycles (ORC) and performance analysis for a combined high and low temperature cycle. In Coal, Biomass and Alternative Fuels; Cycle Innovations; Electric Power; Industrial and Cogeneration; University of Liège and Ghent University: Brussels, Belgium, 2015; Volume 3. [Google Scholar]
- Ebnesajjad, S. Concise Handbook of Fluorocarbon Gases: Applications in Refrigeration and Other Industries; Scrivener Publishing LLC: Beverly, MA, USA, 2021. [Google Scholar]
- Fatigati, F.; Coletta, A.; Cipollone, R. On the improvement of performance of volumetric pump in small scale Organic Rankine Cycle (ORC)-based unit for domestic micro-cogeneration. Appl. Therm. Eng. 2025, 274, 126532. [Google Scholar] [CrossRef]
- Li, H.; Bu, X.; Wang, L.; Long, Z.; Lian, Y. Hydrocarbon working fluids for a Rankine cycle powered vapor compression refrigeration system using low-grade thermal energy. Energy Build. 2013, 65, 167–172. [Google Scholar] [CrossRef]
- Yang, Z.; Wu, X. Retrofits and options for the alternatives to HCFC-22. Energy 2013, 59, 1–21. [Google Scholar] [CrossRef]
- Tsvetkov, O.B.; Baranov, I.V.; Laptev, Y.A.; Sharkov, A.V.; Mitropov, V.V.; Fedorov, A.V. Third generation of working fluids for advanced refrigeration heating and power generation technologies. Key Eng. Mater. 2020, 839, 51–56. [Google Scholar] [CrossRef]
- Xu, W.; Deng, S.; Zhao, L.; Zhao, D.; Chen, R. Identification of key affecting parameters of zeotropic working fluid on subcritical organic Rankine cycle according limiting thermodynamic cycle. Energy Convers. Manag. 2019, 197, 111884. [Google Scholar] [CrossRef]
- Song, J.; Gu, C.-W. Analysis of ORC (Organic Rankine Cycle) systems with pure hydrocarbons and mixtures of hydrocarbon and retardant for engine waste heat recovery. Appl. Therm. Eng. 2015, 89, 693–702. [Google Scholar] [CrossRef]
- Hoang, T. Waste heat recovery from diesel engines based on Organic Rankine Cycle. Appl. Energy 2018, 231, 138–166. [Google Scholar] [CrossRef]
- Datla, B.V.; Brasz, J.J. Organic Rankine Cycle System Analysis for Low GWP Working Fluids. 2012 Purdue Conferences. In Proceedings of the 14th International Refrigeration and Air-Conditioning Conference at Purdue, West Lafayette, IN, USA, 16 July 2012. [Google Scholar]
- Kim, D.K.; Lee, J.S.; Kim, J.; Kim, M.S.; Kim, M.S. Parametric study and performance evaluation of an organic Rankine cycle (ORC) system using low-grade heat at temperatures below 80 °C. Appl. Energy 2017, 189, 55–65. [Google Scholar] [CrossRef]
- Albà, G.; Alkhatib, I.I.I.; Llovell, F.; Vega, L.F. Assessment of low global warming potential refrigerants for drop-in replacement by connecting their molecular features to their performance. ACS Sustain. Chem. Eng. 2021, 9, 17034–17048. [Google Scholar] [CrossRef]
- Khosravi, A.; Syri, S.; Zhao, X.; Assad, M.E.H. AI-based modelling of geothermal-solar ORC. Geothermics 2019, 80, 138–154. [Google Scholar] [CrossRef]
- Kaşka, Ö.; Yılmaz, C.; Bor, O.; Tokgöz, N. ORC–refrigeration hybrid for hydrogen liquefaction. Int. J. Hydrogen Energy 2018, 43, 20192–20202. [Google Scholar] [CrossRef]
- Heberle, F.; Schifflechner, C.; Brüggemann, D. Life Cycle Assessment of ORC using low-GWP fluids. Geothermics 2016, 64, 38. [Google Scholar] [CrossRef]
- Uusitalo, A.; Uusitalo, V.; Grönman, A.; Luoranen, M.; Jaatinen-Värri, A. Greenhouse gas reduction potential by produc-ing electricity from biogas engine waste heat using organic Rankine cycle. J. Clean. Prod. 2016, 127, 399–405. [Google Scholar] [CrossRef]
- Matuszewska, D.; Kuta, M.; Górski, J. A thermodynamic assessment of working fluids in ORC systems. EPJ Web Conf. 2019, 213, 02057. [Google Scholar] [CrossRef]
- Herath, H.M.D.P.; Wijewardane, M.A.; Ranasinghe, R.A.C.P.; Jayasekera, J.G.A.S. Working fluid selection for organic Rankine cycles. Energy Rep. 2020, 6, 680–686. [Google Scholar] [CrossRef]
- Zhao, D.; Deng, S.; Zhao, L.; Xu, W.; Wang, W.; Nie, X.; Chen, M. Overview on artificial intelligence in design of Organic Rankine Cycle. Energy AI 2020, 1, 100011. [Google Scholar] [CrossRef]
- Hu, S.; Yang, Z.; Li, J.; Duan, Y. A Review of Multi-Objective Optimization in Organic Rankine Cycle (ORC) System Design. Energies 2021, 14, 6492. [Google Scholar] [CrossRef]
- Wang, Q.; Li, Y.; Li, R. Integrating artificial intelligence in energy transition: A comprehensive review. Energy Strategy Rev. 2025, 57, 101600. [Google Scholar] [CrossRef]
- Cordieri, S.A.; Bordin, C.; Mishra, S. A Bottom-Up Approach to Optimizing the Solar Organic Rankine Cycle for Transactive Energy Trading. arXiv 2024, arXiv:2412.01359. [Google Scholar] [CrossRef]
- Kajihara, T.; Garrett, D.; Kim, J.; Lin, L.; Talbot, P.W.; Browning, J.M. Digital Twin for Optimizing Real-Time Economy of the Integrated Energy Systems; Idaho National Laboratory (INL): Idaho Falls, ID, USA, 2023. [Google Scholar]
- Kolář, J.P.Y. Development of a micro ORC power unit using digital prototyping methods. MATEC Web Conf. 2022, 367, 00020. [Google Scholar] [CrossRef]
- Soares, R.M.; Câmara, M.M.; Feital, T.; Pinto, J.C. Digital twin for monitoring of industrial multi-effect evaporation. Processes 2019, 7, 537. [Google Scholar] [CrossRef]
- Yu, J.; Liu, P.; Li, Z. Hybrid modelling and digital twin development of a steam turbine control stage for online performance monitoring. Renew. Sustain. Energy Rev. 2020, 133, 110077. [Google Scholar] [CrossRef]
- Wibowo, S.N.; Aji, P.; Cahyadi, C.; Suyanto, S.; Pudyastuti, K.; Akbar, M.N. Development of real-time monitoring system in organic Rankine cycle operation of Lahendong geothermal field. In Proceedings of the SPE Annual Technical Conference and Exhibition, Online, 26–29 October 2020. [Google Scholar]
- Niccolai, A.; Trimarchi, S.; Barbazza, L.F.; Gandelli, A.; Zich, R.; Grimaccia, F.; Leva, S. Effective Customization of Evolutionary Algorithm-Based Energy Management System Optimization for Improved Battery Management in Microgrids. Energies 2025, 18, 2384. [Google Scholar] [CrossRef]
- Meroni, A. Design Optimization of Turbomachinery for Thermodynamic Cycles Utilizing Low-Temperature Heat Sources. Ph.D. Thesis, Technical University of Denmark, Kongens Lyngby, Denmark, 2018. [Google Scholar]
- Corigliano, O.; Algieri, A.; Fragiacomo, P. Turning data center waste heat into energy: A guide to organic Rankine cycle system design and performance evaluation. Appl. Sci. 2024, 14, 6046. [Google Scholar] [CrossRef]
- Cai, W.; Zhang, H.; Che, X.; Zhang, Z.; Li, Q.; Cai, B.; Liu, K. A novel hybrid system consisting of direct ammonia solid oxide fuel cell, gas turbine and dual-loop organic rankine cycle (DA-SOFC-GT-ORC): Multi-objective optimization and performance analysis. Case Stud. Therm. Eng. 2025, 66, 105699. [Google Scholar] [CrossRef]
- Kamran, M. Power electronics for renewable energy systems. In Elsevier eBooks; Elsevier: Amsterdam, The Netherlands, 2021; p. 53. [Google Scholar] [CrossRef]
- Mathiesen, H.L.Y.B. Book of abstracts. In Proceedings of the 3rd International Conference on Smart Energy Systems and 4th Generation District Heating, National Museum, Copenhagen, Denmark, 12–13 September 2017. [Google Scholar]
- Yang, Y.; Ma, L.; Yu, J.; Zhao, Z.; You, P. Life cycle assessment introduced by using nanorefrigerant of organic Rankine cycle system for waste heat recovery. J. Renew. Mater. 2023, 11, 1153–1179. [Google Scholar] [CrossRef]
- Mahlia, T.M.I.; Syaheed, H.; Abas, A.E.P.; Kusumo, F.; Shamsuddin, A.H.; Ong, H.C.; Bilad, M.R. Organic Rankine Cycle (ORC) System Applications for Solar Energy: Recent Technological Advances. Energies 2019, 12, 2930. [Google Scholar] [CrossRef]
- Richter, L.; Linhart, J. Linhart Working Fluids and Expansion Machines for ORC; AIP Publishing LLC: Melville, NY, USA, 2016. [Google Scholar]
- Organic Rankine Cycles (ORC). Fluorocarbons. Available online: https://www.fluorocarbons.org/applications/organic-rankine-cycles/ (accessed on 10 July 2025).
- Li, L.; Tao, L.; Li, Q.; Hu, Y. Experimentally economic analysis of ORC power plant with low-temperature waste heat recovery. Int. J. Low-Carbon Technol. 2020, 16, 35–44. [Google Scholar] [CrossRef]
- Stoppato, A. Benato Life cycle assessment of a commercially available organic Rankine Cycle unit coupled with a biomass boiler. Energies 2020, 13, 1835. [Google Scholar] [CrossRef]
- Pili, R.; Romagnoli, A.; Spliethoff, H.; Wieland, C. Techno-economic analysis of waste heat recovery with ORC from fluctuating industrial sources. Energy Procedia 2017, 129, 503–510. [Google Scholar] [CrossRef]
- Rabaia, M.K.H.; Semeraro, C.; Soudan, B.; Salameh, T.S.Z.; Abdelkareem, M.A.; Olabi, A.G. Digital twin-driven sustainable energy life cycles: Technical review and Guidelines. Energy Nexus 2025, 19, 100482. [Google Scholar] [CrossRef]
- Moosavian, S.F.; Hajinezhad, A. Optimization of Sustainable Hybrid Solar Power Cycles: Bibliographic mapping. Energy Sci. Eng. 2025, 13, 6587–6610. [Google Scholar] [CrossRef]
- Li, W.; Wang, S.; Xu, S.; Wang, Q.; Markides, C.N. An intensive review of ORC-based pumped thermal energy storage. Energy 2025, 330, 136792. [Google Scholar] [CrossRef]
- Hung, T.C.; Wang, S.K.; Kuo, C.H.; Pei, B.S.; Tsai, K.F. A study of organic working fluids on system efficiency of an ORC using low-grade energy sources. Energy 2010, 35, 1403–1411. [Google Scholar] [CrossRef]
- Asim, M.; Kashif, F.; Umer, J.; Alvi, J.Z.; Imran, M.; Khan, S.; Zia, A.W.; Leung, M.K. Performance assessment and working fluid selection for novel integrated vapor compression cycle and organic Rankine cycle for ultra low grade waste heat recovery. Sustainability 2021, 13, 11592. [Google Scholar] [CrossRef]
- Guo, T.; Wang, H.X.; Zhang, S.J. Selection of working fluids for a novel low-temperature geothermally-powered ORC based cogeneration system. Energy Convers. Manag. 2011, 52, 2384–2391. [Google Scholar] [CrossRef]
- Shahverdi, K.; Loni, R.; Ghobadian, B.; Monem, M.J.; Gohari, S.; Marofi, S.; Najafi, G. Energy harvesting using solar ORC system and Archimedes Screw Turbine (AST) combination with different refrigerant working fluids. Energy Convers. Manag. 2019, 187, 205–220. [Google Scholar] [CrossRef]
- Zhao, Y.; Liu, G.; Li, L.; Yang, Q.; Tang, B.; Liu, Y. Expansion devices for organic Rankine cycle (ORC) using in low temperature heat recovery: A review. Energy Convers. Manag. 2019, 199, 111944. [Google Scholar] [CrossRef]
- Tang, H.; Wu, H.; Wang, X.; Xing, Z. Performance study of a twin-screw expander used in a geothermal organic Rankine cycle power generator. Energy 2015, 90, 631–642. [Google Scholar] [CrossRef]
- Aryal, S.; Jeong, K. Analytical modeling of simultaneous phase transitions in a low-temperature evaporator for a pilot-scale Organic Rankine Cycle using R134a: Acomparative study with water, coolant. Int. J. Heat Fluid Flow 2025, 112, 109685. [Google Scholar] [CrossRef]
- Asadabadi, M.J.R.; Rad, S.H.; Taraghi, M.; Moghimi, M.; Ahmadi, R. ANN-boosted optimization and performance evaluation of a hybrid solar-geothermal high temperature cascaded ORC for electricity, liquid hydrogen, freshwater, and cooling purposes. Appl. Therm. Eng. 2025, 262, 125251. [Google Scholar] [CrossRef]
- Di Cairano, L.; Nader, W.B.; Nemer, M. A simulation and experimental study of an innovative MAC/ORC/ERC system: ReverCycle with an ejector for series hybrid vehicles. Energy 2021, 230, 120830. [Google Scholar] [CrossRef]
- Zhang, Y.; Deng, S.; Zhao, L.; Lin, S.; Ni, J.; Ma, M.; Xu, W. Optimization and multi-time scale modeling of pilot solar driven polygeneration system based on organic Rankine cycle. Appl. Energy 2018, 222, 396–409. [Google Scholar] [CrossRef]
- Xi, H.; Li, M.-J.; Zhang, H.-H.; He, Y.-L. Experimental studies of organic Rankine cycle systems using scroll expanders with different suction volumes. J. Clean. Prod. 2019, 218, 241–249. [Google Scholar] [CrossRef]
- Shu, G.; Yu, G.; Tian, H.; Wei, H.; Liang, X. A Multi-Approach Evaluation System (MA-ES) of Organic Rankine Cycles (ORC) used in waste heat utilization. Appl. Energy 2014, 132, 325–338. [Google Scholar] [CrossRef]
- Kajurek, J.; Rusowicz, A.; Grzebielec, A.; Bujalski, W.; Futyma, K.; Rudowicz, Z. Selection of refrigerants for a modified organic Rankine cycle. Energy 2019, 168, 1–8. [Google Scholar] [CrossRef]
- Rijpkema, J.; Andersson, S.B.; Munch, K. Experimental study of an organic Rankine cycle with R1233zd(E) for waste heat recovery from the coolant of a heavy-duty truck engine. Energy Convers. Manag. 2021, 244, 114500. [Google Scholar] [CrossRef]
- Eyerer, S.; Dawo, F.; Kaindl, J.; Wieland, C.; Spliethoff, H. Experimental investigation of modern ORC working fluids R1224yd(Z) and R1233zd(E) as replacements for R245fa. Appl. Energy 2019, 240, 946–963. [Google Scholar] [CrossRef]
- Tan, B.; Wang, Z.; Huang, J.; Xiao, Z.; Zhang, K.; Xiao, Y. Experimental study of ORC-VCR system using low-GWP fluid R1233zd(E). Therm. Sci. Eng. Prog. 2025, 66, 104085. [Google Scholar] [CrossRef]
- Wang, Z.; Yi, Q.; Xia, X.; Xiao, Z.; Zhang, K.; Huang, J.; Tan, B.; Xiao, Y. Drop-in replacement of low-GWP working fluid R1233zd(E) to R245fa for ORC-VCR application. Energy 2025, 335, 138163. [Google Scholar] [CrossRef]
- Liu, Y.; Wang, B.; Wang, C.; Liu, L.; Sun, T.; Han, Y.; Xing, Z. Performance comparison of direct and flash steam generating heat pump using R1233zd(E) for waste heat recovery. Energy 2025, 326, 136211. [Google Scholar] [CrossRef]
- Glover, S.; Douglas, R.; De Rosa, M.; Zhang, X.; Glover, L. Simulation of a multiple heat source supercritical ORC (Organic Rankine Cycle) for vehicle waste heat recovery. Energy 2015, 93, 1568–1580. [Google Scholar] [CrossRef]
- Yu, M.; Zhang, X.; Han, C.; Lin, M.; Ni, L. Experimental investigation and theoretical analysis of using refrigerant for waste recovery on gas engine-driven heat pump. Appl. Therm. Eng. 2025, 266, 125710. [Google Scholar] [CrossRef]
- Wang, Z.; Zhao, Y.; Xia, X.; Zhang, S.; Xiao, Y.; Zhang, X.; Chen, W. Experimental study of the thermodynamic performance of the ORC-VCC system with a zeotropic mixture. Appl. Therm. Eng. 2024, 250, 123534. [Google Scholar] [CrossRef]
- Yang, C.; Ni, Z.; Zhang, X.; Zhang, N.; He, G.; Bao, J. Optimal structure design of supercritical CO2 power cycle for waste heat recovery: An improved intelligent synthesis method. Energy Convers. Manag. 2022, 272, 116365. [Google Scholar] [CrossRef]
- Skačanová, K.Z.; Battesti, M. Global market and policy trends for CO2 in refrigeration. Int. J. Refrig. 2019, 107, 98–104. [Google Scholar] [CrossRef]
- Chaiyat, N. A multigeneration system of combined cooling, heating, and power (CCHP) for low-temperature geothermal system by using air cooling. Therm. Sci. Eng. Prog. 2021, 21, 100786. [Google Scholar] [CrossRef]






| Energy Source | Description | Cited Works (2021 Onwards) |
|---|---|---|
| Renewable Energy Sources | ||
| Geothermal Energy | Harnesses heat from the Earth’s interior for power generation through ORC systems. Studies focus on performance optimization with different working fluids and exergetic analysis of polygeneration arrangements. | [3,14,17,32] |
| Solar Energy | Utilizes solar thermal collectors to generate heat for ORC electricity production. Research includes optimization with evacuated tube collectors, robust system design, and integration with thermal storage. | [10,20,22,33,34] |
| Biomass Energy | Converts organic materials through combustion for ORC power generation. Applications range from small-scale plants using agricultural waste to thermoeconomic analysis of hybrid systems. | [17,23,24,25,35] |
| Ocean Thermal Energy Conversion | Exploits temperature differences between surface and deep seawater to drive ORCs. Research covers site selection, working fluid optimization, and system performance modeling. | [3,36,37] |
| Waste Heat Recovery | ||
| Industrial Processes | Recovers excess heat from industrial operations (e.g., iron/steel, manufacturing) using ORC technology. Studies review heat integration approaches and provide techno-economic optimization case studies. | [5,13,15,25,26,29] |
| Gas Turbines and Engines | Captures exhaust heat from internal combustion engines and gas turbines for additional electricity generation. Research includes turbo-expander design, marine applications, and comprehensive system reviews. | [13,38,39,40,41,42,43] |
| Technology | Working Principle | Typical Temperature (°C/ΔT) | Typical Efficiency | Technical Maturity | Main Advantages | Main Drawbacks | References |
|---|---|---|---|---|---|---|---|
| ORC | Rankine cycle with organic fluid | 60–150 | 8–18% | High (commercial) | Mature, flexible, scalable | Moderate efficiency vs. high-T cycles | [1,5,11,15,44,45,46,47] |
| Kalina cycle | Rankine with ammonia–water mixture | 90–200 | 10–20% | Medium (pilot/demo) | Better temperature matching, higher potential efficiency | Complexity, corrosion, O&M issues | [5,45,48,49] |
| Stirling engine | External combustion engine | 80–200 | 10–15% | Medium–low | Compact, fuel-flexible | High cost, lower efficiency | [50,51,52,53] |
| TEG | Thermoelectric conversion (solid state) | 50–150 | 2–7% | Low (niche) | No moving parts, reliable | Very low efficiency, very high cost | [13,54,55,56,57] |
| OTEC | Rankine using the ocean temperature gradient | ΔT 20–25 | 2–5% | Low (pilot) | Stable renewable source, continuous operation | Low efficiency, high infrastructure cost, location dependent | [36,58,59] |
| Goswami cycle | Combined Rankine–absorption cycle using ammonia–water mixture | 60–350 | up to 30% | Laboratory-scale | Simultaneous power and cooling; good for low–medium heat sources | Toxic working fluid; limited operational flexibility | [60,61,62,63] |
| Configuration ORC | Description | Working Fluid | Improvement (%) |
|---|---|---|---|
| Regenerative | Uses an internal heat exchanger to preheat fluid with turbine exhaust heat | R245fa | 12–15% [82] |
| Regenerative | Dual-temperature waste heat recovery with R134a | R134a | 8–10% [84] |
| Regenerative | Small-scale diesel engine waste heat recovery with R245fa | R245fa | 7–9% [8] |
| Supercritical | Operates above the critical point; simulated with water at 500–600 °C | Water | 8–12% [90] |
| Supercritical | Industrial sugar plant cogeneration with R1233zd | R1233zd | 18–22% [26] |
| Transcritical | Industrial waste heat recovery with R245fa (120–180 °C) | R245fa | 12–18% [91] |
| Transcritical | Biomass-powered cogeneration with R1233zd(E) | R1233zd | 15–20% [92] |
| Multiple Heat Sources | Sugar plant cogeneration with dual waste heat streams | Benzene | 32% [87] |
| Multiple Heat Sources | Fischer-Tropsch plant with cyclopentane | Cyclopentane | 21–24% [89] |
| Cascaded | ORC-refrigeration system with toluene and a hybrid chiller | Toluene | 20–23% [94] |
| Cascaded | Geothermal ORC with absorption chiller | Methyl-formate for ORC, Ammonia-water for absorption chiller | 30–40% [3] |
| Category | Common Examples | Optimal Temperature Range | Key Advantages | Key Disadvantages | Typical GWP |
|---|---|---|---|---|---|
| Natural Refrigerants | R717 (Ammonia), R744 (CO2), R718 (Water) | Medium to High (NH3, H2O); Transcritical (CO2) | Zero or negligible GWP, zero ODP. Ammonia: high efficiency. CO2: low operating pressure, non-flammable | Ammonia: toxic, mildly flammable. CO2: requires high pressures for high temperatures. Water: unsuitable for low temperatures | 0–1 |
| Hydrocarbons (HCs) | R290 (Propane), R600a (Isobutane), R601 (Pentane) | Low to High | Very low GWP, zero ODP, excellent thermodynamic properties, low cost | Highly flammable (A3), requires stringent safety protocols | ~3–20 |
| Hydrofluorocarbons (HFCs) | R245fa, R134a | Low to Medium | Well-established, good thermal stability, non-flammable (A1), extensive performance data | High to very high GWP, being phased down by regulations (e.g., EU F-gas) | 700–10,000+ |
| Hydrofluoroolefins (HFOs) | R1234ze(E), R1234yf, R1233zd(E) | Low to Medium | Very low GWP, zero ODP, non-flammable (A1) or mildly flammable (A2L), good thermodynamic performance | Higher cost, relatively new, some with mild flammability require safety measures | <10 |
| Zeotropic Mixtures | R445A, R447A | Tailored to the application | Temperature glide improves thermal match, potentially higher efficiency, and can tailor properties | Higher complexity, risk of composition shift if leaked, may require specialized heat exchangers | Varies (typically low) |
| Refrigerant | Tcrit (°C) | Pcrit (bar) | GWP (100 yr) | ODP |
|---|---|---|---|---|
| R245fa (HFC-245fa) | 154 | 36 | 950 | 0 |
| R134a (HFC-134a) | 101 | 40.6 | 1430 | 0 |
| R1234yf (HFO-1234yf) | 94 | 36 | 4 | 0 |
| CO2 (R744) | 31 | 73.8 | 1 | 0 |
| Isobutane (R600a) | 133 | 36.5 | 3 | 0 |
Disclaimer/Publisher’s Note: The statements, opinions and data contained in all publications are solely those of the individual author(s) and contributor(s) and not of MDPI and/or the editor(s). MDPI and/or the editor(s) disclaim responsibility for any injury to people or property resulting from any ideas, methods, instructions or products referred to in the content. |
© 2025 by the authors. Licensee MDPI, Basel, Switzerland. This article is an open access article distributed under the terms and conditions of the Creative Commons Attribution (CC BY) license (https://creativecommons.org/licenses/by/4.0/).
Share and Cite
Sánchez, F.D.; Barba Salvador, J.; Mata Montes, C. Organic Rankine Cycle System Review: Thermodynamic Configurations, Working Fluids, and Future Challenges in Low-Temperature Power Generation. Energies 2025, 18, 6561. https://doi.org/10.3390/en18246561
Sánchez FD, Barba Salvador J, Mata Montes C. Organic Rankine Cycle System Review: Thermodynamic Configurations, Working Fluids, and Future Challenges in Low-Temperature Power Generation. Energies. 2025; 18(24):6561. https://doi.org/10.3390/en18246561
Chicago/Turabian StyleSánchez, Felix Donate, Javier Barba Salvador, and Carmen Mata Montes. 2025. "Organic Rankine Cycle System Review: Thermodynamic Configurations, Working Fluids, and Future Challenges in Low-Temperature Power Generation" Energies 18, no. 24: 6561. https://doi.org/10.3390/en18246561
APA StyleSánchez, F. D., Barba Salvador, J., & Mata Montes, C. (2025). Organic Rankine Cycle System Review: Thermodynamic Configurations, Working Fluids, and Future Challenges in Low-Temperature Power Generation. Energies, 18(24), 6561. https://doi.org/10.3390/en18246561

