Sign in to use this feature.

Years

Between: -

Subjects

remove_circle_outline
remove_circle_outline
remove_circle_outline
remove_circle_outline
remove_circle_outline
remove_circle_outline
remove_circle_outline
remove_circle_outline

Journals

Article Types

Countries / Regions

Search Results (22)

Search Parameters:
Keywords = combinatorial reconfiguration

Order results
Result details
Results per page
Select all
Export citation of selected articles as:
13 pages, 1422 KB  
Article
Hybrid Deployment Optimization Algorithm for Reconfigurable Intelligent Surface
by Yifan Lin, Xinwei Lin, Zhiyu Han and Yafeng Wang
Sensors 2025, 25(23), 7195; https://doi.org/10.3390/s25237195 - 25 Nov 2025
Viewed by 599
Abstract
As a key 6G candidate technology, reconfigurable intelligent surface (RIS) integrates into sensor-communication systems, supporting positioning and sensing as environmental sensor nodes or anchors. To address efficient RIS deployment under constraints and mitigate wireless communication blind spots, this paper proposes a hybrid optimization [...] Read more.
As a key 6G candidate technology, reconfigurable intelligent surface (RIS) integrates into sensor-communication systems, supporting positioning and sensing as environmental sensor nodes or anchors. To address efficient RIS deployment under constraints and mitigate wireless communication blind spots, this paper proposes a hybrid optimization algorithm. It decomposes the NP-hard combinatorial optimization problem into two stages: (1) a greedy strategy ensures coverage completeness by allocating one locally optimal RIS to each independent shadow area; (2) a Branch-and-Bound (BnB) algorithm optimizes global deployment to maximize overall signal gain in shadow areas. This decoupling reduces computational complexity for large-scale problems. Simulation results show the algorithm’s superiority: the greedy phase guarantees fair coverage, and the BnB-based global optimization achieves up to 56.85% higher average Signal-to-Interference-plus-Noise Ratio (SINR) gain in shadow areas than random deployment, improving both shadow-area user communication quality and overall network performance. Full article
(This article belongs to the Section Communications)
Show Figures

Figure 1

21 pages, 531 KB  
Article
An Efficient Heuristic Algorithm for Stochastic Multi-Timescale Network Reconfiguration for Medium- and High-Voltage Distribution Networks with High Renewables
by Wanjun Huang, Mingrui Xu, Xinran Zhang and Le Zheng
Energies 2025, 18(21), 5861; https://doi.org/10.3390/en18215861 - 6 Nov 2025
Viewed by 601
Abstract
To handle the uncertainties brought by the increasing penetration of renewable energy sources and random loads, we design a stochastic multi-timescale distribution network reconfiguration (SMTDNR) framework to coordinate diverse scheduling resources across different timescales and develop an efficient heuristic algorithm to solve this [...] Read more.
To handle the uncertainties brought by the increasing penetration of renewable energy sources and random loads, we design a stochastic multi-timescale distribution network reconfiguration (SMTDNR) framework to coordinate diverse scheduling resources across different timescales and develop an efficient heuristic algorithm to solve this complex NP-hard combinatorial optimization problem with high efficiency for medium- and high-voltage distribution networks. First, the SMTDNR problem, incorporating distributed renewable generators, fuel generators, energy storage systems, and controllable loads, is simplified through circular constraint linearization, Jabr relaxation, and second-order cone (SOC) relaxation techniques. Then, a one-stage multi-timescale successive branch reduction (MTSBR) algorithm is developed for distribution networks with one redundant branch, which transforms the SMTDNR problem into a stochastic multi-timescale optimal power flow (SMTOPF) problem. This is extended to a two-stage MTSBR algorithm for general networks with multiple redundant branches, which iteratively runs the proposed one-stage MTSBR algorithm. Numerical results on modified IEEE 33-bus and 123-bus distribution networks validate the superior optimality, feasibility, and computational efficiency of the proposed algorithms, particularly in scenarios of high renewable penetration and increased uncertainty, offering robust and feasible solutions where traditional methods may fail. Full article
Show Figures

Figure 1

20 pages, 4224 KB  
Article
Reconfigurable Intelligence Surface Assisted Multiuser Downlink Communication with User Scheduling
by Zhengjun Dai and Xianyi Rui
Electronics 2025, 14(21), 4253; https://doi.org/10.3390/electronics14214253 - 30 Oct 2025
Viewed by 508
Abstract
The integration of Reconfigurable Intelligent Surfaces (RISs) into wireless networks is a promising paradigm for enhancing spectral efficiency and coverage in beyond-5G systems. However, in multiuser downlink scenarios, the joint optimization of discrete RIS phase shifts and user scheduling presents a high-dimensional combinatorial [...] Read more.
The integration of Reconfigurable Intelligent Surfaces (RISs) into wireless networks is a promising paradigm for enhancing spectral efficiency and coverage in beyond-5G systems. However, in multiuser downlink scenarios, the joint optimization of discrete RIS phase shifts and user scheduling presents a high-dimensional combinatorial challenge due to their tight coupling, which is often intractable with conventional methods. Furthermore, conventional RISs are limited by their unidirectional signal reflection, creating coverage blind spots. To address these issues, this paper first investigates a multi-user scheduling system assisted by a conventional RIS. We employed a vector projection relaxation method to transform the complex joint optimization problem, and then used an algorithm based on particle swarm optimization to jointly optimize the discrete phase shift and user scheduling. Simulation results demonstrate that this proposed algorithm significantly improves the system’s achievable data rate compared to existing benchmarks. Subsequently, to overcome the fundamental coverage limitation of conventional RISs, we extend our framework to two advanced systems: double-RIS and Simultaneously Transmitting and Reflecting RIS (STAR-RIS). For the STAR-RIS system, leveraging its energy-splitting protocol, we develop a novel joint optimization algorithm for phase shifts, amplitudes, and user scheduling based on an alternating optimization framework. This constitutes another significant contribution, as it effectively manages the added complexity of simultaneous transmission and reflection control. Simulations confirm that the STAR-RIS-assisted system, optimized by our algorithm, not only eliminates coverage blind spots but also surpasses the performance of traditional RIS, offering new perspectives for optimizing next-generation wireless communication networks. Full article
(This article belongs to the Section Microwave and Wireless Communications)
Show Figures

Figure 1

23 pages, 1611 KB  
Article
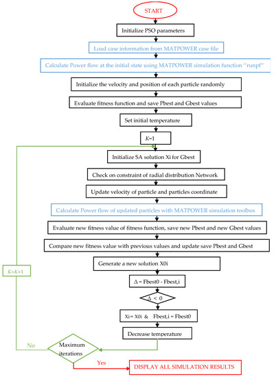
Optimal Distribution Network Reconfiguration Using Particle Swarm Optimization-Simulated Annealing: Adaptive Inertia Weight Based on Simulated Annealing
by Franklin Jesus Simeon Pucuhuayla, Dionicio Zocimo Ñaupari Huatuco, Yuri Percy Molina Rodriguez and Jhonatan Reyes Llerena
Energies 2025, 18(20), 5483; https://doi.org/10.3390/en18205483 - 17 Oct 2025
Viewed by 694
Abstract
The reconfiguration of distribution networks plays a crucial role in minimizing active power losses and enhancing reliability, but the problem becomes increasingly complex with the integration of distributed generation (DG). Traditional optimization methods and even earlier hybrid metaheuristics often suffer from premature convergence [...] Read more.
The reconfiguration of distribution networks plays a crucial role in minimizing active power losses and enhancing reliability, but the problem becomes increasingly complex with the integration of distributed generation (DG). Traditional optimization methods and even earlier hybrid metaheuristics often suffer from premature convergence or require problem reformulations that compromise feasibility. To overcome these limitations, this paper proposes a novel hybrid algorithm that couples Particle Swarm Optimization (PSO) with Simulated Annealing (SA) through an adaptive inertia weight mechanism derived from the Lundy–Mees cooling schedule. Unlike prior hybrid approaches, our method directly addresses the original non-convex, combinatorial nature of the Distribution Network Reconfiguration (DNR) problem without convexification or post-processing adjustments. The main contributions of this study are fourfold: (i) proposing a PSO-SA hybridization strategy that enhances global exploration and avoids stagnation; (ii) introducing an adaptive inertia weight rule tuned by SA, more effective than traditional schemes; (iii) applying a stagnation-based stopping criterion to speed up convergence and reduce computational cost; and (iv) validating the approach on 5-, 33-, and 69-bus systems, with and without DG, showing robustness, recurrence rates above 80%, and low variability compared to conventional PSO. Simulation results confirm that the proposed PSO-SA algorithm achieves superior performance in both loss minimization and solution stability, positioning it as a competitive and scalable alternative for modern active distribution systems. Full article
(This article belongs to the Section F5: Artificial Intelligence and Smart Energy)
Show Figures

Figure 1

26 pages, 5869 KB  
Article
Dynamic Reconfiguration Method of Active Distribution Networks Based on Graph Attention Network Reinforcement Learning
by Chen Guo, Changxu Jiang and Chenxi Liu
Energies 2025, 18(8), 2080; https://doi.org/10.3390/en18082080 - 17 Apr 2025
Cited by 1 | Viewed by 1361
Abstract
The quantity of wind and photovoltaic power-based distributed generators (DGs) is continually rising within the distribution network, presenting obstacles to its safe, steady, and cost-effective functioning. Active distribution network dynamic reconfiguration (ADNDR) improves the consumption rate of renewable energy, reduces line losses, and [...] Read more.
The quantity of wind and photovoltaic power-based distributed generators (DGs) is continually rising within the distribution network, presenting obstacles to its safe, steady, and cost-effective functioning. Active distribution network dynamic reconfiguration (ADNDR) improves the consumption rate of renewable energy, reduces line losses, and optimizes voltage quality by optimizing the distribution network structure. Despite being formulated as a highly dimensional and combinatorial nonconvex stochastic programming task, conventional model-based solvers often suffer from computational inefficiency and approximation errors, whereas population-based search methods frequently exhibit premature convergence to suboptimal solutions. Moreover, when dealing with high-dimensional ADNDR problems, these algorithms often face modeling difficulties due to their large scale. Deep reinforcement learning algorithms can effectively solve the problems above. Therefore, by combining the graph attention network (GAT) with the deep deterministic policy gradient (DDPG) algorithm, a method based on the graph attention network deep deterministic policy gradient (GATDDPG) algorithm is proposed to online solve the ADNDR problem with the uncertain outputs of DGs and loads. Firstly, considering the uncertainty in distributed power generation outputs and loads, a nonlinear stochastic optimization mathematical model for ADNDR is constructed. Secondly, to mitigate the dimensionality of the decision space in ADNDR, a cyclic topology encoding mechanism is implemented, which leverages graph-theoretic principles to reformulate the grid infrastructure as an adaptive structural mapping characterized by time-varying node–edge interactions Furthermore, the GATDDPG method proposed in this paper is used to solve the ADNDR problem. The GAT is employed to extract characteristics pertaining to the distribution network state, while the DDPG serves the purpose of enhancing the process of reconfiguration decision-making. This collaboration aims to ensure the safe, stable, and cost-effective operation of the distribution network. Finally, we verified the effectiveness of our method using an enhanced IEEE 33-bus power system model. The outcomes of the simulations demonstrate its capacity to significantly enhance the economic performance and stability of the distribution network, thereby affirming the proposed method’s effectiveness in this study. Full article
Show Figures

Figure 1

25 pages, 72150 KB  
Article
Advancing Sustainable Construction: Discrete Modular Systems & Robotic Assembly
by Yuxi Liu, Boris Belousov, Tim Schneider, Kevin Harsono, Tsung-Wei Cheng, Shen-Guan Shih, Oliver Tessmann and Jan Peters
Sustainability 2024, 16(15), 6678; https://doi.org/10.3390/su16156678 - 4 Aug 2024
Cited by 1 | Viewed by 6044
Abstract
This research explores the SL-Block system within an architecture framework by embracing building modularity, combinatorial design, topological interlocking, machine learning, and tactile sensor-based robotic assembly. The SL-Block, composed of S and L-shaped tetracubes, possesses a unique self-interlocking feature that allows for reversible joining [...] Read more.
This research explores the SL-Block system within an architecture framework by embracing building modularity, combinatorial design, topological interlocking, machine learning, and tactile sensor-based robotic assembly. The SL-Block, composed of S and L-shaped tetracubes, possesses a unique self-interlocking feature that allows for reversible joining and the creation of various 2D or 3D structures. In architecture modularity, the high degree of reconfigurability and adaptability of the SL-Block system introduces a new element of interest. Unlike modularization strategies that emphasize large-scale volumetric modules or standardized building components, using small-scale generic building blocks provides greater flexibility in maximizing design variations and reusability. Furthermore, the serial repetition and limited connectivity of building elements reduce the efforts required for bespoke manufacturing and automated assembly. In this article, we present our digital design and robotic assembly strategies for developing dry-jointed modular construction with SL-Blocks. Drawing on combinatorics and graph theory, we propose computational design methods that can automatically generate hierarchical SL-Block assemblies from given shapes. To address the physical complexities of contact-rich assembly tasks, we develop robotics using two distinct methods: pre-programmed assembly and sensor-based reinforcement learning. Through a series of demonstrators, we showcase the ability of SL-Blocks not only to reconfigure conventional building tectonics but also to create new building configurations. Full article
(This article belongs to the Special Issue Prefabrication and Modularized Construction)
Show Figures

Figure 1

17 pages, 1127 KB  
Article
Interference Avoidance through Periodic UAV Scheduling in RIS-Aided UAV Cluster Communications
by Enzhi Zhou, Ziyue Liu, Ping Lan, Wei Xiao, Wei Yang and Xianhua Niu
Electronics 2023, 12(21), 4539; https://doi.org/10.3390/electronics12214539 - 4 Nov 2023
Cited by 2 | Viewed by 2268
Abstract
This article investigates the transmission of downlink control signals for multiple unmanned aerial vehicle (UAV) clusters in collaborative search and rescue operations in mountainous environments. In this scenario, a reconfigurable intelligent surface (RIS) mounted on the UAV is utilized to overcome obstacles between [...] Read more.
This article investigates the transmission of downlink control signals for multiple unmanned aerial vehicle (UAV) clusters in collaborative search and rescue operations in mountainous environments. In this scenario, a reconfigurable intelligent surface (RIS) mounted on the UAV is utilized to overcome obstacles between the ground base station (BS) and UAVs. By leveraging the fixed channel of the RIS to the BS, the line-of-sight (LoS) path characteristics of the air-to-air channel, and the position information of the UAV, the RIS forms a directional beam by adjusting the RIS coefficient, which points towards UAVs in the cluster. To ensure low delay in control signaling and UAV state transmission, we adopt semi-persistent scheduling (SPS), which allocates pre-specified periodic intervals to each UAV for the formation of corresponding RIS coefficients. The allocation of time slots is constrained by the transmission intervals required by different UAVs and the number of RISs available. We propose a time slot scheduling scheme for UAVs to reduce inter-cluster interference caused by RIS beams. The time slot allocation problem is formulated as a combinatorial optimization problem. To solve this problem, we first propose an intuitive greedy scheme called local interference minimization (LIM). Building upon the LIM scheme, we propose a rollout-based algorithm called rollout interference minimization (RIM). Through simulation, we compare the LIM and RIM schemes with the benchmark scheduling scheme. The results demonstrate that our proposed scheme significantly reduces interference between UAV clusters while satisfying the conditions of periodic transmission and RIS quantity constraints. Full article
Show Figures

Figure 1

19 pages, 3389 KB  
Article
Reconfiguration of Distribution Networks with Simultaneous Allocation of Distributed Generation Using the Whale Optimization Algorithm
by Elham Mahdavi, Seifollah Asadpour, Leonardo H. Macedo and Rubén Romero
Energies 2023, 16(12), 4560; https://doi.org/10.3390/en16124560 - 7 Jun 2023
Cited by 20 | Viewed by 3246
Abstract
The economic interest in power loss minimization and regulatory requirements regarding voltage levels in distribution systems are considered. In this paper, a computational technique to assist in the optimization of the power losses and voltage characteristic in the steady state through distribution network [...] Read more.
The economic interest in power loss minimization and regulatory requirements regarding voltage levels in distribution systems are considered. In this paper, a computational technique to assist in the optimization of the power losses and voltage characteristic in the steady state through distribution network reconfiguration and the location and size of the distributed generators is addressed. The whale optimization algorithm (WOA) is chosen to perform this task since it can explore the sizeable combinatorial search space of the problem, which is also nonlinear and nonconvex. The purpose of this study is to mitigate power losses; voltage ranges are borne in mind as the problem restrictions. The proposals for solving the issue are evaluated using a specialized power flow algorithm. The algorithm is implemented in MATLAB and the 33-bus and 69-bus grids are employed to assess the performance of the approach. The results indicate that the WOA method outperforms regarding power loss reduction and voltage characteristic improvement in the concurrent integration of distribution network reconfiguration and distributed generators compared with the four metaheuristics shown in the results section. Full article
(This article belongs to the Special Issue Sizing and Allocation Strategies of Renewable Distributed Generations)
Show Figures

Figure 1

14 pages, 4515 KB  
Article
Generalized Distribution Feeder Switching with Fuzzy Indexing for Energy Saving
by Whei-Min Lin and Wen-Chang Tsai
Processes 2023, 11(5), 1572; https://doi.org/10.3390/pr11051572 - 21 May 2023
Viewed by 1828
Abstract
The objective of this study is to analyze feeder loss minimization and load balance under given constrains. Effective methods are required for feeder switching/reconfiguration. Feeder switching is a mixed-integer large-scale combinatorial problem for optimization, not easily solvable with classical optimization techniques, especially involving [...] Read more.
The objective of this study is to analyze feeder loss minimization and load balance under given constrains. Effective methods are required for feeder switching/reconfiguration. Feeder switching is a mixed-integer large-scale combinatorial problem for optimization, not easily solvable with classical optimization techniques, especially involving a great number of switches. This paper proposes a fuzzy indexing algorithm for feeder switching, with membership functions defined for switches such as thermometers or indices. The optimal switches can be determined through fuzzy index operations. With membership functions defined, the developed method used numerical operations for indices instead of the “set” operation or the min-max operations of traditional fuzzy algorithms. The optimization problem becomes a simple numeric calculation instead of a large-scale sorting problem and is much faster than most algorithms. It greatly reduces the computation time and enhances efficiency, which is suitable for either planning or operation purposes. Many algorithms were tested with three typical examples chosen for illustration, including the “optimal” results with an exhausted search. It shows that the proposed algorithm is very effective and can balance the load to reduce the loss and costs in obtaining the solution. Full article
(This article belongs to the Section Energy Systems)
Show Figures

Figure 1

17 pages, 593 KB  
Article
Joint Beamforming Design for RIS-Assisted Integrated Satellite-HAP-Terrestrial Networks Using Deep Reinforcement Learning
by Min Wu, Shibing Zhu, Changqing Li, Yudi Chen and Feng Zhou
Sensors 2023, 23(6), 3034; https://doi.org/10.3390/s23063034 - 11 Mar 2023
Cited by 6 | Viewed by 5104
Abstract
In this paper, we consider reconfigurable intelligent surface (RIS)-assisted integrated satellite high-altitude platform terrestrial networks (IS-HAP-TNs) that can improve network performance by exploiting the HAP stability and RIS reflection. Specifically, the reflector RIS is installed on the side of HAP to reflect signals [...] Read more.
In this paper, we consider reconfigurable intelligent surface (RIS)-assisted integrated satellite high-altitude platform terrestrial networks (IS-HAP-TNs) that can improve network performance by exploiting the HAP stability and RIS reflection. Specifically, the reflector RIS is installed on the side of HAP to reflect signals from the multiple ground user equipment (UE) to the satellite. To aim at maximizing the system sum rate, we jointly optimize the transmit beamforming matrix at the ground UEs and RIS phase shift matrix. Due to the limitation of the unit modulus of the RIS reflective elements constraint, the combinatorial optimization problem is difficult to tackle effectively by traditional solving methods. Based on this, this paper studies the deep reinforcement learning (DRL) algorithm to achieve online decision making for this joint optimization problem. In addition, it is verified through simulation experiments that the proposed DRL algorithm outperforms the standard scheme in terms of system performance, execution time, and computing speed, making real-time decision making truly feasible. Full article
(This article belongs to the Special Issue Integration of Satellite-Aerial-Terrestrial Networks)
Show Figures

Figure 1

25 pages, 7148 KB  
Article
A Fault-Tolerant and Reconfigurable Control Framework: Modeling, Design, and Synthesis
by Imane Tahiri, Alexandre Philippot, Véronique Carré-Ménétrier and Bernard Riera
Processes 2023, 11(3), 701; https://doi.org/10.3390/pr11030701 - 26 Feb 2023
Cited by 1 | Viewed by 2692
Abstract
Manufacturing systems (MS) have become increasingly complex due to constraints induced by a changing environment, such as flexibility, availability, competition, and key performance indicators. This change has led to a need for flexible systems capable of adapting to production changes while meeting productivity [...] Read more.
Manufacturing systems (MS) have become increasingly complex due to constraints induced by a changing environment, such as flexibility, availability, competition, and key performance indicators. This change has led to a need for flexible systems capable of adapting to production changes while meeting productivity and quality criteria and reducing the risk of failures. This paper provides a methodology for designing reconfigurable and fault-tolerant control for implementation in a Programmable Logic Controller (PLC). The main contribution of this methodology is based on a safe control synthesis founded on timed properties. If a sensor fault is detected, the controller switches from normal behavior to a degraded one, where timed information replaces the information lost from the faulty sensor. Switching between normal and degraded behaviors is ensured through reconfiguration rules. The primary objective of this method is to implement the obtained control into a PLC. In order to achieve this goal, a method is proposed to translate the controllers of the two behaving modes and the reconfiguration rules into different Grafcets. This approach relies on the modular architecture of manufacturing systems to avoid the combinatorial explosion that occurs in several approaches. Full article
(This article belongs to the Special Issue Manufacturing Industry 4.0: Trends and Perspectives)
Show Figures

Figure 1

25 pages, 5725 KB  
Article
Optimal Reconfiguration of Distribution Network Considering Stochastic Wind Energy and Load Variation Using Hybrid SAMPSO Optimization Method
by Raida Sellami, Imene Khenissi, Tawfik Guesmi, Badr M. Alshammari, Khalid Alqunun, Ahmed S. Alshammari, Kamel Tlijani and Rafik Neji
Sustainability 2022, 14(18), 11208; https://doi.org/10.3390/su141811208 - 7 Sep 2022
Cited by 6 | Viewed by 2541
Abstract
Due to the stochastic characteristics of wind power generation and following varying demands for load consumption over a planning period, the optimal reconfiguration (OR) of the radial distribution network (RDN) represents a complex problem of a combinatorial nature. This paper evaluates two types [...] Read more.
Due to the stochastic characteristics of wind power generation and following varying demands for load consumption over a planning period, the optimal reconfiguration (OR) of the radial distribution network (RDN) represents a complex problem of a combinatorial nature. This paper evaluates two types of optimal reconfiguration searching for an optimal solution and considering time-varying changes. The first one is a static reconfiguration of RDN (SRRDN) made at a fixed load consumption point and during constant generated renewable power integration. The second one is a dynamic reconfiguration of RDN (DRRDN) made following a stochastic integration of wind energy (WTDG) and/or variation in load demand characteristics. In total, five scenarios are investigated in order to evaluate optimal reconfiguration of RDN (ORRDN) with the aim of reducing total active power losses (TAPL), improving the voltage profile (VP), and minimizing switches’ change costs (SCC). To deal with this, a hybrid optimization technique (SAMPSO) combining the simulated annealing algorithm (SA) with a modified particle swarm optimization (MPSO) is undertaken. This hybrid method coupled with the MATPOWER toolbox is tested on the standard IEEE 69-bus RDN through both SRRDN and DRRDN. The results show the effectiveness of this improved reconfiguration procedure for enhancing the test system performance. A comparison between the proposed optimization method and previous findings’ methods is undertaken in this work. The obtained results proved the superiority and effectiveness of the SAMPSO method in solving the SRRDN and DRRDN problems. Full article
Show Figures

Figure 1

14 pages, 1976 KB  
Article
Towards Trust Hardware Deployment of Edge Computing: Mitigation of Hardware Trojans Based on Evolvable Hardware
by Zeyu Li, Junjie Wang, Zhao Huang, Nan Luo and Quan Wang
Appl. Sci. 2022, 12(13), 6601; https://doi.org/10.3390/app12136601 - 29 Jun 2022
Cited by 2 | Viewed by 2173
Abstract
Hardware Trojans (HTs) are malicious hardware components designed to leak confidential information or cause the chip/circuit on which they are integrated to malfunction during operation. When we deploy such hardware platforms for edge computing, FPGA-based implementations of Coarse-Grained Reconfigurable Array (CGRA) are also [...] Read more.
Hardware Trojans (HTs) are malicious hardware components designed to leak confidential information or cause the chip/circuit on which they are integrated to malfunction during operation. When we deploy such hardware platforms for edge computing, FPGA-based implementations of Coarse-Grained Reconfigurable Array (CGRA) are also currently falling victim to HT insertion. However, for CGRA, an evolvable hardware (EHW) platform, which has the ability to dynamically change its configuration and behavioral characteristics based on inputs from the environment, provides us with a new way to mitigate HT attacks. In this regard, we investigate the feasibility of using EHW to mitigate HTs that disrupt normal functionality in CGRA in this paper. When it is determined that HT is inserted into certain processing elements (PEs), the array autonomously reconfigures the circuit structure based on an evolutionary algorithm (EA) to avoid the use of HT-infected (HT-I) PEs. We show that the proposed approach is applicable to: (1) hardware platforms that support coarse-grained reconfiguration; and (2) pure combinatorial circuits. In a simulation environment built in Python, this paper reports experimental results for two target evolutionary circuits and outlines the effectiveness of the proposed method. Full article
Show Figures

Figure 1

27 pages, 1359 KB  
Article
Distribution Network Reconfiguration Considering Voltage and Current Unbalance Indexes and Variable Demand Solved through a Selective Bio-Inspired Metaheuristic
by Cassio Gerez, Eduardo Coelho Marques Costa and Alfeu J. Sguarezi Filho
Energies 2022, 15(5), 1686; https://doi.org/10.3390/en15051686 - 24 Feb 2022
Cited by 18 | Viewed by 2563
Abstract
Operation of distribution networks involves a series of criteria that should be met, aiming for the correct and optimal behavior of such systems. Some of the major drawbacks found when studying these networks is the real losses related to them. To overcome this [...] Read more.
Operation of distribution networks involves a series of criteria that should be met, aiming for the correct and optimal behavior of such systems. Some of the major drawbacks found when studying these networks is the real losses related to them. To overcome this problem, distribution network reconfiguration (DNR) is an efficient tool due to the low costs involved in its implementation. The majority of studies regarding this subject treat the problem by considering networks only as three-phase balanced, modeled as single-phase grids with fixed power demand, which is far from representing the characteristics of real networks (e.g., unbalanced loads, variable power and unbalance indexes). Due to the combinatorial nature of the problem, metaheuristic techniques are powerful tools for the inclusion of such characteristics. In this sense, this paper proposes a study of DNR considering balanced and unbalanced systems with variable power demand. An analysis of the direct influence of voltage unbalance index (VUI) and current unbalance index (CUI) is carried out for unbalanced cases. To solve the DNR problem, a selective bio-inspired metaheuristic based on micro bats’ behavior named the selective bat algorithm (SBAT) is used together with the EPRI-OpenDSS software (California, US, EPRI). Tests are initially conducted on balanced systems, aiming to validate the technique proposed for both demands and state their differences, and then they are conducted on unbalanced systems to study the influence of VUI and CUI in the DNR solution. Full article
Show Figures

Figure 1

22 pages, 389 KB  
Article
Operating Cost Reduction in Distribution Networks Based on the Optimal Phase-Swapping including the Costs of the Working Groups and Energy Losses
by Oscar Danilo Montoya, Jorge Alexander Alarcon-Villamil and Jesus C. Hernández
Energies 2021, 14(15), 4535; https://doi.org/10.3390/en14154535 - 27 Jul 2021
Cited by 15 | Viewed by 2452
Abstract
The problem of optimal phase-balancing in three-phase asymmetric distribution networks is addressed in this research from the point of view of combinatorial optimization using a master–slave optimization approach. The master stage employs an improved sine cosine algorithm (ISCA), which is entrusted with determining [...] Read more.
The problem of optimal phase-balancing in three-phase asymmetric distribution networks is addressed in this research from the point of view of combinatorial optimization using a master–slave optimization approach. The master stage employs an improved sine cosine algorithm (ISCA), which is entrusted with determining the load reconfiguration at each node. The slave stage evaluates the energy losses for each set of load connections provided by the master stage by implementing the triangular-based power flow method. The mathematical model that was solved using the ISCA is designed to minimize the annual operating costs of the three-phase network. These costs include the annual costs of the energy losses, considering daily active and reactive power curves, as well as the costs of the working groups tasked with the implementation of the phase-balancing plan at each node. The peak load scenario was evaluated for a 15-bus test system to demonstrate the effectiveness of the proposed ISCA in reducing the power loss (18.66%) compared with optimization methods such as genetic algorithm (18.64%), the classical sine cosine algorithm (18.42%), black-hole optimizer (18.38%), and vortex search algorithm (18.59%). The IEEE 37-bus system was employed to determine the annual total costs of the network before and after implementing the phase-balancing plan provided by the proposed ISCA. The annual operative costs were reduced by about 13% with respect to the benchmark case, with investments between USD 2100 and USD 2200 in phase-balancing activities developed by the working groups. In addition, the positive effects of implementing the phase-balancing plan were evidenced in the voltage performance of the IEEE 37-bus system by improving the voltage regulation with a maximum of 4% in the whole network from an initial regulation of 6.30%. All numerical validations were performed in the MATLAB programming environment. Full article
(This article belongs to the Special Issue Electrical Power Engineering: Efficiency and Control Strategies)
Show Figures

Figure 1

Back to TopTop