A Fault-Tolerant and Reconfigurable Control Framework: Modeling, Design, and Synthesis
Abstract
1. Introduction
2. Background
2.1. Fault Tolerant Control (FTC)
2.2. Towards a Distributed Control Synthesis
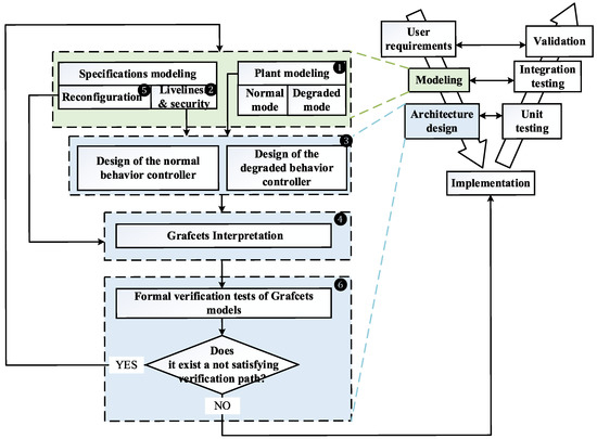
3. Results Principle of the Proposed Methodology for the Control Reconfiguration
3.1. Plant Modeling
3.2. Local Control Synthesis
3.3. Global Control Synthesis
3.4. Distributed Controllers Interpretation into Grafcet
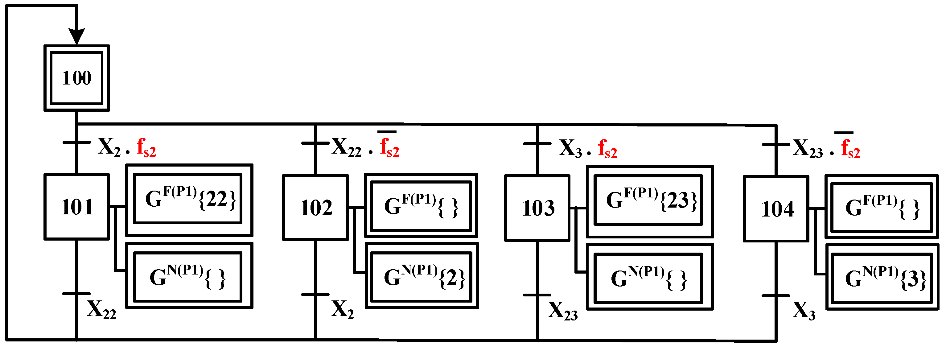
3.5. Modeling of the Reconfiguration
- F is the forcing operation
- G7(N) is the grafcet associated with the distributed controller of normal behavior
- G7(F) is the grafcet associated with the distributed controller of degraded behavior
- Xi is the Boolean variable associated with step “i” of G7(N)
- Xji is its corresponding variable associated with the “ji” step of G7(F)
- fc is the detected fault of sensor c
- The two constraints conditioned by “If” are interpreted by transitions receptivity just after the initial step at the level of the reconfiguration grafcet.
- The “Else” expression corresponds to a choice and is then interpreted by an “Or” divergence at the grafcet level.
- The actions to be performed after the expression “Then” are translated into actions corresponding to grafcets forcing orders.
4. Illustration Example
4.1. Presentation of the Example Illustration
4.2. Plant Modeling
- (a):
- AN(P1) = {QN(P1), ΣN(P1), δN(P1), , } such as:
- QN(P1) = {q0, q1, q2, q3, q4, q5}
- ΣN(P1) = , avec: = ↑↓Z ↑↓E with: ↑↓Z = {↑P1, ↓P1} et ↑↓E = {↑s1, ↓s1, ↑s2, ↓s2}
- = q0
- = q0
- (b):
- AN(cb1) = {QN(cb1), ΣN(cb1), δN(cb1), , } such as:
- QN(cb1) = {q0, q1, q2, q3}
- ΣN(cb1) = , avec: = ↑↓Z ↑↓E with: ↑↓Z = {↑Cb1, ↓Cb1} et ↑↓E = {↑s5, ↓s5}
- = q0
- = q0
- (a):
- AF(P1) = {QF(P1), ΣF(P1), δN(P1), , } such as:
- QF(P1) = {q0, q1, q2, q3, q4, q5, q6, q7}
- ΣF(P1) = , avec: = ↑↓Z ↑↓E with: ↑↓Z = {↑P1, ↓P1} et ↑↓E = {↑s1, ↓s1} et = {↑ck1, ↑ck2, ↓ck1, ↓ck2, d1, d2}
- = q0
- = q0
4.3. Local Control Synthesis
4.4. Global Control Synthesis
4.5. Distributed Controllers Interpretation into Grafcet
4.6. Modeling of the Reconfiguration
5. Discussion
6. Conclusions and Future Works
- A flexibility notion-based reconfiguration mechanism to evaluate different control objectives to attain efficiency and reactivity. In order to ensure this flexibility control, our methodology exploits the MS distributed control architectures and determines a set of reconfiguration constraints to provide complete flexibility that allows switching between different controllers with no system downtime. The distributed control architecture can facilitate the modeling phases of the plant and the specifications to be respected [54] while avoiding the combinatorial explosion of the state space recuring in centralized control approaches.
- The implementation of the reconfigurable control in a PLC is ensured first by a translation of all the resulting distributed controllers and the reconfiguration specifications into grafcet. The deadlock of grafcets and the reachability conditions of reconfigured grafcets are verified by a verification and validation tool (UPPAAL).
- The method proposed for reconfiguration is without manual intervention and without additional equipment.
- While the approach has certain advantages, it has drawbacks related to the following:
- The plant modeling phase (complexity in establishing the models corresponding to each PE).
- The specification constraints modeling phase (how to ensure that they are sufficient, that they are not blocking?).
- Integration of reconfiguration specifications. As part of our work, they are interpreted by a separate grafcet managing the two modes of behavior (normal and degraded). However, these can be taken into account from the modeling phase to determine a single control grafcet where the reconfiguration can be expressed by a simple “OR” between the two behavior modes. But on the other hand, we lose the global view of the different modes of behavior, which can be very interesting information for the supervision of MS.
- Optimization of the models generated by the approach adopted for the design of the reconfigurable control.
Author Contributions
Funding
Institutional Review Board Statement
Informed Consent Statement
Data Availability Statement
Acknowledgments
Conflicts of Interest
Abbreviations
| AFTC | Active Fault Tolerant Control |
| CP | Control Part |
| CS | Control Systems |
| DC | Distributed Controllers |
| DES | Discrete Event Systems |
| FHCR | Fault Hiding Control Reconfiguration |
| FS | Flexible Systems |
| FSM | Finite State Machine |
| MS | Manufacturing System |
| PFTC | Passive Fault Tolerant Control |
| PE | Plant Elements |
| PLC | Programmable Logic Controller |
| PN | Petri Net |
| RCS | Reconfigurable Control Systems |
| RMS | Reconfigurable Manufacturing Systems |
| SCT | Supervisory Control Theory |
| TDES | Timed Discrete Event Systems |
| V&V | Verification and Validation |
References
- Cassandras, C.G.; Lafortune, S. Introduction to Discrete Event Systems, 2nd ed.; Springer: New York, NY, USA, 2008; Available online: https://www.springer.com/us/book/9780387333328 (accessed on 8 December 2017).
- Zaytoon, J.; Riera, B. Synthesis and implementation of logic controllers—A review. Annu. Rev. Control 2017, 43, 152–168. [Google Scholar] [CrossRef]
- Moor, T. A discussion of fault-tolerant supervisory control in terms of formal languages. Annu. Rev. Control 2016, 41, 159–169. [Google Scholar] [CrossRef]
- Deschamps, E.; Henry, S.; Zamaï, E. The control of discrete event systems. Stud. Inform. Control. Available online: https://web.ece.ucsb.edu/~hespanha/ece229/references/RamadgeWonhamPIEEEJan89.pdf (accessed on 20 November 2022).
- Ramadge, P.J.G.; Wonham, W.M. Automatic design of control laws based on Petri nets formalism for complex Discete Event Systems. Proc. IEEE 1989, 77, 81–98. [Google Scholar] [CrossRef]
- Tahiri, I.; Philippot, A.; Carré-Ménétrier, V.; Tajer, A. A Fault-Tolerant and a Reconfigurable Control Framework: Application to a Real Manufacturing System. Processes 2022, 10, 1266. [Google Scholar] [CrossRef]
- Badihi, H.; Zhang, Y. Passive Fault-Tolerant Cooperative Control in an Offshore Wind Farm. Energy Procedia 2017, 105, 2959–2964. [Google Scholar] [CrossRef]
- Lan, J.; Patton, R.J. A new strategy for integration of fault estimation within fault-tolerant control. Automatica 2016, 69, 48–59. [Google Scholar] [CrossRef]
- Gao, Z.; Han, B.; Jiang, G.; Lin, J.; Xu, D. Active fault tolerant control design approach for the flexible spacecraft with sensor faults. J. Frankl. Inst. 2017, 354, 8038–8056. [Google Scholar] [CrossRef]
- Wang, J.; Wang, S.; Wang, X.; Shi, C.; Tomovic, M.M. Active fault tolerant control for vertical tail damaged aircraft with dissimilar redundant actuation system. Chin. J. Aeronaut. 2016, 29, 1313–1325. [Google Scholar] [CrossRef]
- Jiang, J.; Yu, X. Fault-tolerant control systems: A comparative study between active and passive approaches. Annu. Rev. Control 2012, 36, 60–72. [Google Scholar] [CrossRef]
- Blanke, M.; Kinnaert, M.; Lunze, J.; Staroswiecki, M. Introduction to Diagnosis and Fault-Tolerant Control. In Diagnosis and Fault-Tolerant Control; Springer: Berlin/Heidelberg, Germany, 2016; pp. 1–35. [Google Scholar] [CrossRef]
- Paoli, A.; Sartini, M.; Lafortune, S. Active fault tolerant control of discrete event systems using online diagnostics. Automatica 2011, 47, 639–649. [Google Scholar] [CrossRef]
- Shu, S.; Lin, F. Fault-Tolerant Control for Safety of Discrete-Event Systems. IEEE Trans. Autom. Sci. Eng. 2014, 11, 78–89. [Google Scholar] [CrossRef]
- Sánchez, A.M.; Montoya, F.J. Safe Supervisory Control Under Observability Failure. Discrete Event Dyn. Syst. 2006, 16, 493–525. [Google Scholar] [CrossRef]
- Paoli, A.; Sartini, M.; Lafortune, S. A fault tolerant architecture for supervisory control of discrete event systems. IFAC Proc. Vol. 2008, 41, 6542–6547. [Google Scholar] [CrossRef]
- Kumar, R.; Garg, V.K.; Marcus, S.I. On controllability and normality of discrete event dynamical systems. Syst. Control. Lett. 1991, 17, 157–168. [Google Scholar] [CrossRef]
- Wonham, W.M.; Cai, K.; Rudie, K. Supervisory Control of Discrete-Event Systems: A Brief History—1980–2015. IFAC-PapersOnLine 2017, 50, 1791–1797. [Google Scholar] [CrossRef]
- Faraut, G.; Piétrac, L.; Niel, E. Control law synthesis and reconfiguration using SCT. In Proceedings of the 2010 Conference on Control and Fault-Tolerant Systems (SysTol), Nice, France, 6–8 October 2010; pp. 576–581. [Google Scholar] [CrossRef]
- Kumar, R.; Takai, S. A Framework for Control-Reconfiguration Following Fault-Detection in Discrete Event Systems. IFAC Proc. Vol. 2012, 45, 848–853. [Google Scholar] [CrossRef]
- Sülek, A.N.; Schmidt, K.W. Computation of Fault-Tolerant Supervisors for Discrete Event Systems. IFAC Proc. Vol. 2013, 46, 115–120. [Google Scholar] [CrossRef]
- Wittmann, T.; Richter, J.; Moor, T. Fault-Hiding Control Reconfiguration for a Class of Discrete Event Systems. IFAC Proc. Vol. 2013, 46, 49–54. [Google Scholar] [CrossRef]
- Wonham, W.M.; Cai, K.; Rudie, K. Supervisory control of discrete-event systems: A brief history. Annu. Rev. Control 2018, 45, 250–256. [Google Scholar] [CrossRef]
- Lin, F.; Wonham, W.M. Decentralized Supervisory Control of Discrete-event Systems. IFAC Proc. Vol. 1987, 20, 163–168. [Google Scholar] [CrossRef]
- Cai, K.; Wonham, W.M. Supervisor Localization: A Top-Down Approach to Distributed Control of Discrete-Event Systems. IEEE Trans. Autom. Control 2010, 55, 605–618. [Google Scholar] [CrossRef]
- Komenda, J.; van Schuppen, J.H. Control of discrete-event systems with modular or distributed structure. Theor. Comput. Sci. 2007, 388, 199–226. [Google Scholar] [CrossRef]
- Da Silva, R.M.; Benítez-Pina, I.F.; Blos, M.F.; Filho, D.J.S.; Miyagi, P.E. Modeling of reconfigurable distributed manufacturing control systems. IFAC-PapersOnLine 2015, 48, 1284–1289. [Google Scholar] [CrossRef]
- Tripp, R.P.; Hubby, R.N. Implementation of a fault tolerant distributed control system. ISA Trans. 1991, 30, 33–43. [Google Scholar] [CrossRef]
- Karimadini, M.; Karimoddini, A.; Homaifar, A. A Survey on Fault-Tolerant Supervisory Control. In Proceedings of the 2018 IEEE 61st International Midwest Symposium on Circuits and Systems (MWSCAS), Windsor, ON, Canada, 5–8 August 2018; pp. 733–738. [Google Scholar] [CrossRef]
- Khalid, H.M.; Kırık, M.S.; Schmidt, K.W. Abstraction-based Supervisory Control for Reconfigurable Manufacturing Systems. IFAC Proc. Vol. 2013, 46, 157–162. [Google Scholar] [CrossRef]
- Kapitanov, A.V. Manufacturing System Flexibility Control. Procedia Eng. 2017, 206, 1470–1475. [Google Scholar] [CrossRef]
- Lafou, M.; Mathieu, L.; Pois, S.; Alochet, M. Manufacturing System Flexibility: Product Flexibility Assessment. Procedia CIRP 2016, 41, 99–104. [Google Scholar] [CrossRef]
- Silva, A.L.; Ribeiro, R.; Teixeira, M. Modeling and control of flexible context-dependent manufacturing systems. Inf. Sci. 2017, 421, 1–14. [Google Scholar] [CrossRef]
- Nooruldeen, A.; Schmidt, K.W. State Attraction under Language Specification for the Reconfiguration of Discrete Event Systems. IEEE Trans. Autom. Control 2015, 60, 1630–1634. [Google Scholar] [CrossRef]
- Deschamps, E. Diagnostic de Services Pour la Reconfiguration Dynamique de Systèmes à Evénements Discrets Complexes. Phdthesis, Institut National Polytechnique de Grenoble-INPG. 2007. Available online: https://tel.archives-ouvertes.fr/tel-00196462/document (accessed on 12 March 2019).
- Tahiri, I.; Philippot, A.; Carré-Ménétrier, V.; Tajer, A. Time-Based Estimator for Control Reconfiguration of Discrete Event Systems (DES). In Proceedings of the 6th International Conference on Control, Decision and Information Technologies CoDIT’19, Paris, France, 23–26 April 2019. [Google Scholar]
- Qamsane, Y.; Tajer, A.; Philippot, A. A Synthesis Approach to Distributed Supervisory Control Design for Manufacturing Systems with Grafcet Implementation. Int. J. Prod. Res. 2016. Available online: http://tandfonline.com/doi/abs/10.1080/00207543.2016.1235804 (accessed on 20 December 2017). [CrossRef]
- Philippot, A. Contribution au Diagnostic Décentralisé des Systèmes à Evénements Discrets: Application Aux Systèmes Manufacturiers; Reims Champagne Ardenne University: Reims, France, 2006. [Google Scholar]
- AFCET. Normalisation de la Representation du Cahier des Charges d’un Automatisme Logique; Automatique et Informatique Idustrielle, 1977. Available online: https://fac.umc.edu.dz/fstech/cours/Electronique/L3%20AUTO/cours%20API%20%20L3%20automatique/aut_log_vol1_v4.pdf (accessed on 15 November 2022).
- Balemi, S.; Hoffmann, G.J.; Gyugyi, P.; Wong-Toi, H.; Franklin, G.F. Supervisory control of a rapid thermal multiprocessor. IEEE Trans. Autom. Control 1993, 38, 1040–1059. [Google Scholar] [CrossRef]
- Brandin, B.A.; Wonham, W.M. Supervisory control of timed discrete-event systems. IEEE Trans. Autom. Control 1994, 39, 329–342. [Google Scholar] [CrossRef]
- Ostroff, J.S.; Wonham, W.M. A temporal logic approach to real time control. In Proceedings of the 1985 24th IEEE Conference on Decision and Control, Fort Lauderdale, FL, USA, 11–13 December 1985; pp. 656–657. [Google Scholar] [CrossRef]
- Alur, R.; Dill, D.L. A theory of timed automata. Theor. Comput. Sci. 1994, 126, 183–235. [Google Scholar] [CrossRef]
- Altisen, K.; Markey, P.-A.; Reynier, N.; Tripakis, S. Implémentabilité des automates temporisés. J. Eur. Syst. Autom. 2005, 39, 395–406. [Google Scholar] [CrossRef]
- Brandin, B.A. The real-time supervisory control of an experimental manufacturing cell. IEEE Trans. Robot. Autom. 1996, 12, 1–14. [Google Scholar] [CrossRef]
- Darabi, H.; Jafari, M.A.; Buczak, A.L. A control switching theory for supervisory control of discrete event systems. IEEE Trans. Robot. Autom. 2003, 19, 131–137. [Google Scholar] [CrossRef]
- Schafaschek, G.; de Queiroz, M.H.; Cury, J.E.R. Local Modular Supervisory Control of Timed Discrete-Event Systems. IFAC Proc. Vol. 2014, 47, 271–277. [Google Scholar] [CrossRef]
- Petri, C.A. Nets, time and space. Theor. Comput. Sci. 1996, 153, 3–48. [Google Scholar] [CrossRef]
- Tahiri, I.; Alexandre, P.; Carre-Menetrier, V.; Tajer, A. Timed synthesis control approach for tolerant-fault control of Discrete Event Systems (DES). In Proceedings of the ICCAD’18: IEEE-International Conference on Control, Automation and Diagnosis, Marrakech, Morocco, 19–21 March 2018; Available online: https://hal.archives-ouvertes.fr/hal-02113921 (accessed on 20 May 2020).
- Macktoobian, M.; Wonham, W.M. Automatic reconfiguration of untimed discrete-event systems. In Proceedings of the 2017 14th International Conference on Electrical Engineering, Computing Science and Automatic Control (CCE), Mexico City, Mexico, 20–22 October 2017; pp. 1–6. [Google Scholar] [CrossRef]
- Machado, J.J.B.; Denis, B.; Lesage, J.-J.; Faure, J.-M.; Fereira, J. Logic Controllers Dependability Verification Using a Plant Model. In Proceedings of the 3rd IFAC Workshop on Discrete-Event System Design, DESDes’06, Rydzyna, Poland, 26–28 September 2006; pp. 37–42. Available online: https://hal.archives-ouvertes.fr/hal-00361815 (accessed on 18 June 2020).
- UPPAAL. Available online: http://www.uppaal.org/ (accessed on 7 February 2020).
- Tahiri, I.; Philippot, A.; Carre-Menetrier, V.; Tajer, A. Two Cases of Study for Control Reconfiguration of Discrete Event Systems (DES). In Proceedings of the International Conference on Informatics in Control, Automation and Robotics (ICINCO), Prague, Czech Republic, 29–31 July 2019. [Google Scholar] [CrossRef]
- Tahiri, I.; Parant, A.; Gellot, F.; Philippot, A.; Carre-Menetrier, V. Design and application of a reconfigurable control to a cyber-physical system. In Proceedings of the 17th International Conference on Informatics in Control, Automation and Robotics, Paris, France, 5–7 July 2020. [Google Scholar]

















| Sensor Faults | |
|---|---|
| Unexpected passage of a sensor value from 0 to 1 | Sensor stuck-off |
| Unexpected passage of a sensor value from 1 to 0 | Sensor stuck-on |
| DC’ Element | Grafcet Interpretation | DC’ Macro-State | Grafcet Interpretation |
|---|---|---|---|
![]() | ![]() | ![]() | ![]() |
| PE | Local Specifications for Normal Behavior | Local Specifications for Degraded Behavior |
|---|---|---|
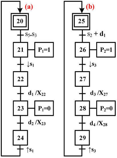
| P1 | (1): (2): | (9): (10): |
| P2 | (3): 0 (4): 0 | (11): (12): |
| Cb1 | (5): (6): | (5): (6): |
| Cb2 | (7): (8): | (7): (8): |
| PE | Condition If | Then |
|---|---|---|
| Cb1 | (dcy + s6) s1 = 1 | Ord Cb1 |
| Cb2 | s4 + d3 = 1 | Ord Cb2 |
| P1 | s5 s3 =1 | Ord P1 |
| P2 | s2 + d1 = 1 | Ord P2 |
Disclaimer/Publisher’s Note: The statements, opinions and data contained in all publications are solely those of the individual author(s) and contributor(s) and not of MDPI and/or the editor(s). MDPI and/or the editor(s) disclaim responsibility for any injury to people or property resulting from any ideas, methods, instructions or products referred to in the content. |
© 2023 by the authors. Licensee MDPI, Basel, Switzerland. This article is an open access article distributed under the terms and conditions of the Creative Commons Attribution (CC BY) license (https://creativecommons.org/licenses/by/4.0/).
Share and Cite
Tahiri, I.; Philippot, A.; Carré-Ménétrier, V.; Riera, B. A Fault-Tolerant and Reconfigurable Control Framework: Modeling, Design, and Synthesis. Processes 2023, 11, 701. https://doi.org/10.3390/pr11030701
Tahiri I, Philippot A, Carré-Ménétrier V, Riera B. A Fault-Tolerant and Reconfigurable Control Framework: Modeling, Design, and Synthesis. Processes. 2023; 11(3):701. https://doi.org/10.3390/pr11030701
Chicago/Turabian StyleTahiri, Imane, Alexandre Philippot, Véronique Carré-Ménétrier, and Bernard Riera. 2023. "A Fault-Tolerant and Reconfigurable Control Framework: Modeling, Design, and Synthesis" Processes 11, no. 3: 701. https://doi.org/10.3390/pr11030701
APA StyleTahiri, I., Philippot, A., Carré-Ménétrier, V., & Riera, B. (2023). A Fault-Tolerant and Reconfigurable Control Framework: Modeling, Design, and Synthesis. Processes, 11(3), 701. https://doi.org/10.3390/pr11030701





