Sign in to use this feature.

Years

Between: -

Subjects

remove_circle_outline
remove_circle_outline
remove_circle_outline
remove_circle_outline
remove_circle_outline
remove_circle_outline
remove_circle_outline

Journals

Article Types

Countries / Regions

Search Results (441)

Search Parameters:
Keywords = coexpression and regulatory network

Order results
Result details
Results per page
Select all
Export citation of selected articles as:
16 pages, 6026 KB  
Article
Comprehensive Identification of miRNAs and circRNAs in the Regulation of Intramuscular and Subcutaneous Fat Deposition in Meat Ducks
by Zhixiu Wang, Tingting Zhou, Wenshuang Liang, Qianqian Song, Yong Jiang, Hao Bai, Guohong Chen and Guobin Chang
Genes 2025, 16(10), 1208; https://doi.org/10.3390/genes16101208 - 14 Oct 2025
Abstract
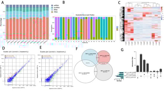
Fat deposition is an important factor that affects meat production and its quality in livestock animals, including poultry. Non−coding RNAs (ncRNAs) play an important role in duck fat deposition. This study aims to systematically identify key regulatory molecules involved in fat deposition in [...] Read more.
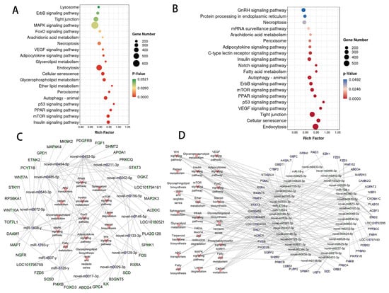
Fat deposition is an important factor that affects meat production and its quality in livestock animals, including poultry. Non−coding RNAs (ncRNAs) play an important role in duck fat deposition. This study aims to systematically identify key regulatory molecules involved in fat deposition in 8−day−old Cherry Valley ducks through transcriptomic sequencing across four sample groups: intramuscular pre−adipocytes (IMP−0), intramuscular adipocytes after 4 days of induction (IMP−4), subcutaneous pre−adipocytes (SCP−0), and subcutaneous adipocytes after 4 days of induction (SCP−4). Differential expression analysis preliminarily identified several circRNAs and miRNAs differentially expressed during adipocyte differentiation, including novel_circ_000012, novel_circ_000037, novel_circ_000089, as well as miR−501−y, miR−378−y, and miR−3968−y. Further co−expression network analysis revealed that the network constructed during intramuscular adipocyte differentiation comprised 17 nodes and 39 edges, while the network constructed during subcutaneous adipocyte differentiation was larger, containing 39 nodes and 50 edges. Based on connectivity screening, we identified several key miRNAs, such as novel−m0630−5p, novel−m0485−5p, novel−m0672−5p, miR−5126−y, and miR−1408−y. Notably, this study uncovered several novel ceRNA regulatory axes during intramuscular and subcutaneous adipocyte differentiation, including novel_circ_001327/miR−141−y/Zdhhc1, novel_circ_002268/miR−2478−y/ACLY, and novel_circ_002268/miR−3963−x/ACLY. These findings provide crucial molecular insights into the specific deposition mechanisms of intramuscular versus subcutaneous fat in meat ducks, offering valuable targets for molecular breeding programs aimed at improving meat quality. Full article
(This article belongs to the Section Animal Genetics and Genomics)
Show Figures

Figure 1

17 pages, 4071 KB  
Article
NKX6-3 in B-Cell Progenitor Differentiation and Leukemia
by Stefan Nagel, Corinna Meyer and Claudia Pommerenke
Genes 2025, 16(10), 1199; https://doi.org/10.3390/genes16101199 - 14 Oct 2025
Abstract
Early B-cell development is primarily regulated at the transcriptional level and comprises the consecutive differentiation stages B-cell progenitor, pro-B-cell and pre-B-cell. These entities provide the cells of origin in B-cell precursor acute lymphoid leukemia (BCP-ALL) that show aberrations of developmental transcription factors (TFs), [...] Read more.
Early B-cell development is primarily regulated at the transcriptional level and comprises the consecutive differentiation stages B-cell progenitor, pro-B-cell and pre-B-cell. These entities provide the cells of origin in B-cell precursor acute lymphoid leukemia (BCP-ALL) that show aberrations of developmental transcription factors (TFs), representing major oncogenic drivers. Analysis of physiological TFs in these developmental entities helps us to understand their normal and disturbed activities and regulatory connections. Here, we focused on NKL-subclass homeodomain TF NKX6-3, which is active in both normal B-cell progenitors and TCF3::PBX1 fusion gene-positive BCP-ALL cases. By performing siRNA-mediated knockdown and forced expression experiments in BCP-ALL model cell lines, we established a gene regulatory network for NKX6-3 together with TALE-class homeodomain TFs IRX1 and MEIS1, as well as ETS-TF SPIB. Importantly, NKX6-3 was activated by TCF3::PBX1, underlying their co-expression in BCP-ALL. Furthermore, comparative expression profiling analysis of public BCP-ALL patient data revealed TGFb-pathway in-hibitor CD109 as a downregulated target gene of NKX6-3. TGFb-signalling, in turn, enhanced NKX6-3 expression, indicating mutual activation. Finally, RNA-seq analysis of BCP-ALL cell line RCH-ACV after NKX6-3 knockdown revealed MPP7 as an upregulated target gene of both NKX6-3 and TCF3::PBX1, revealing a role for the HIPPO-pathway in B-cell progenitors and TCF3::PBX1-positive BCP-ALL. Collectively, our data introduce novel players and regulatory connections to normal and aberrant TF-networks in B-cell progenitors to serve as potential diagnostic markers or therapeutic targets. Full article
(This article belongs to the Section Molecular Genetics and Genomics)
Show Figures

Figure 1

17 pages, 4174 KB  
Article
Transcriptomic Profiling of Peripheral Blood Identifies Candidate Genes for Early Pregnancy Diagnosis in Sika Deer
by Yushi Zhang, Huimin Sun, Bingfeng Fan, Lixiang Liu, Yu Tang, Ying Zhang, Xulin Zhang, Xiaoyu Chu, Feiyu Peng, Jie Cao and Baozeng Xu
Animals 2025, 15(20), 2960; https://doi.org/10.3390/ani15202960 - 13 Oct 2025
Abstract
With estrus confined to three winter months, early pregnancy detection is essential for reproductive management in farmed sika deer. However, the development of reliable non-invasive early pregnancy detection techniques has been hindered by limited understanding of their reproductive physiology. To identify pregnancy-specific biomarkers [...] Read more.
With estrus confined to three winter months, early pregnancy detection is essential for reproductive management in farmed sika deer. However, the development of reliable non-invasive early pregnancy detection techniques has been hindered by limited understanding of their reproductive physiology. To identify pregnancy-specific biomarkers in sika deer, we performed RNA-sequencing (RNA-Seq) on maternal peripheral blood collected on days 0, 7, 15, and 20 after artificial insemination. Using time-series clustering analysis and weighted gene co-expression network analysis (WGCNA), we identified key genes and pathways at each stage. Notably, maternal-fetal recognition-related interferon-stimulated genes (ISGs; IFNAR1/2, STAT1/2, MX1/2, and RSAD2), anti-apoptotic and immune-regulatory genes (BCL2, XIAP, and IL10), and cysteine metabolism genes (CTH, CBS, GCLC, and GCLM) were upregulated by day 7, suggesting their role in supporting corpus luteum development through immune regulation and redox homeostasis. By days 15–20, upregulated genes were enriched in pathways related to mitochondrial function, cell adhesion, and cell cycle regulation, indicating their involvement in embryo adhesion and syndesmochorial placentation. In conclusion, this study demonstrates that ISGs, immune-regulatory genes and cysteine metabolism genes are detectable as early as day 7 post-insemination, highlighting their promise as early pregnancy biomarkers and providing a molecular basis for non-invasive diagnostic development in sika deer. Full article
(This article belongs to the Section Animal Reproduction)
Show Figures

Figure 1

18 pages, 8061 KB  
Article
Transcriptomic Insights into the Dual-Modulatory Role of EGCG in Alleviating Glyphosate-Induced Oxidative Stress in Cucumis melo
by Qiuying Lu, Dongmiao Zhai, Yaxian Wu, Yihu Mao, Golam Jalal Ahammed, Xinzhong Zhang, Jingbo Yu and Xin Li
Int. J. Mol. Sci. 2025, 26(20), 9887; https://doi.org/10.3390/ijms26209887 (registering DOI) - 11 Oct 2025
Viewed by 84
Abstract
Glyphosate is one of the most widely used herbicides in agricultural, horticultural, and urban environments. However, its residue accumulation and oxidative damage pose serious threats to crop health and food safety. In this study, we evaluated the potential of epigallocatechin gallate, a natural [...] Read more.
Glyphosate is one of the most widely used herbicides in agricultural, horticultural, and urban environments. However, its residue accumulation and oxidative damage pose serious threats to crop health and food safety. In this study, we evaluated the potential of epigallocatechin gallate, a natural polyphenol derived from tea, to alleviate glyphosate-induced stress in melon (Cucumis melo L.). LC-MS/MS analysis revealed that EGCG significantly reduced glyphosate residues in plant tissues. Transcriptome analysis indicated that glyphosate induced extensive transcriptional reprogramming, activating genes involved in detoxification and antioxidant defense. Co-treatment with glyphosate and EGCG partially mitigated this stress response and redirected gene expression toward secondary metabolic pathways, particularly flavonoid and phenylalanine biosynthesis. Under herbicide stress, EGCG restored the transcription of key flavonoid biosynthetic genes, including PAL, C4H, CHI, and OMT. Meanwhile, EGCG also modulated the expression of APX, SOD, and GST, suggesting a selective effect on antioxidant systems. Co-expression network analysis identified key hub genes associated with oxidative stress and flavonoid metabolism. These findings demonstrate the dual regulatory role of EGCG in suppressing acute oxidative stress while enhancing metabolic adaptability, highlighting its potential as a natural additive for reducing herbicide residues in fruit crops. Full article
Show Figures

Figure 1

31 pages, 5243 KB  
Article
Conserved Blood Transcriptome Patterns Highlight microRNA and Hub Gene Drivers of Neurodegeneration
by Jhyme Lou O. De La Cerna, Nicholas Dale D. Talubo, Brian Harvey Avanceña Villanueva, Po-Wei Tsai and Lemmuel L. Tayo
Genes 2025, 16(10), 1178; https://doi.org/10.3390/genes16101178 - 10 Oct 2025
Viewed by 351
Abstract
Background/Objectives: Neurodegenerative diseases (NDs) such as Alzheimer’s (AD), Parkinson’s (PD), Huntington’s (HD), and Amyotrophic Lateral Sclerosis (ALS) are clinically distinct but share overlapping molecular mechanisms. Methods: To identify conserved systemic signatures, we analyzed blood RNA-Seq datasets using Weighted Gene Co-Expression Network Analysis [...] Read more.
Background/Objectives: Neurodegenerative diseases (NDs) such as Alzheimer’s (AD), Parkinson’s (PD), Huntington’s (HD), and Amyotrophic Lateral Sclerosis (ALS) are clinically distinct but share overlapping molecular mechanisms. Methods: To identify conserved systemic signatures, we analyzed blood RNA-Seq datasets using Weighted Gene Co-Expression Network Analysis (WGCNA), differential expression, pathway enrichment, and miRNA–mRNA network mapping. Results: Two modules, the red and turquoise, showed strong preservation across diseases. The red module was enriched for cytoskeletal and metabolic regulation, while the turquoise module involved immune, stress-response, and proteostatic pathways. Discussion: Key hub genes, such as HMGCR, ACTR2, MYD88, PTEN, EP300, and regulatory miRNAs like miR-29, miR-132, and miR-146a, formed interconnected networks reflecting shared molecular vulnerabilities. The absence of classical heat shock proteins in preserved blood modules highlights tissue-specific expression differences between blood and neural systems. Several hub genes overlap with known pharmacological targets, suggesting potential in translational relevance. Conclusions: Together, these findings reveal conserved blood-based transcriptional modules that suggest parallel central neurodegenerative processes and may support future biomarker development and possible therapeutic exploration. Full article
(This article belongs to the Section Neurogenomics)
Show Figures

Figure 1

14 pages, 11233 KB  
Article
Comparative Transcriptome Analysis of Walnuts (Juglans regia L.) in Response to Freezing Stress
by Lin Chen, Juntao Wang, Qi Zhang, Taoyu Xu, Zhongrui Ji, Huazheng Hao, Jing Wang, Gensheng Shi and Jian Li
Plants 2025, 14(19), 3089; https://doi.org/10.3390/plants14193089 - 7 Oct 2025
Viewed by 274
Abstract
Walnuts (Juglans regia L.) are an economically important woody crop, but spring frost poses a serious threat to their growth and productivity. However, the molecular mechanisms underlying walnut responses to freezing stress remain largely unknown. In this study, transcriptome analyses were performed [...] Read more.
Walnuts (Juglans regia L.) are an economically important woody crop, but spring frost poses a serious threat to their growth and productivity. However, the molecular mechanisms underlying walnut responses to freezing stress remain largely unknown. In this study, transcriptome analyses were performed on cold-tolerant and cold-sensitive walnut varieties subjected to freezing stress. A total of 9611 differentially expressed genes (DEGs) responsive to freezing stress were obtained, of which 2853 were common up-regulated and 2880 were common down-regulated in both varieties. Kyoto Encyclopedia of Genes and Genomes (KEGG) enrichment analysis revealed 15 significantly enriched pathways in both varieties, including flavonoid biosynthesis. A simplified walnut flavonoid biosynthesis pathway was constructed, encompassing 36 DEGs encoding 13 key enzymes, demonstrating that flavonoid biosynthesis in walnut is significantly activated under freezing stress. Furthermore, weighted gene co-expression network analysis (WGCNA) identified a regulatory network centered on the JrCBF genes and uncovered 34 potential interacting genes. Collectively, these findings provide novel insights into the molecular responses of walnut to freezing stress and establish a foundation for elucidating the mechanisms underlying walnut cold tolerance. Full article
(This article belongs to the Section Plant Response to Abiotic Stress and Climate Change)
Show Figures

Figure 1

24 pages, 18107 KB  
Article
Time-Course Transcriptome, Metabolome, and Weighted Gene Co-Expression Network Analysis Reveal the Roles of the OsBELH4A Gene in Regulating Leaf Senescence and Grain Yield of Rice
by Ruyi Zheng, Tianyu Chen, Jianjian Li, Chengcheng Hu, Zhiming Yu, Zhanghui Zeng, Zhehao Chen, Lilin Wang, Taihe Xiang and Xiaoping Huang
Plants 2025, 14(19), 2973; https://doi.org/10.3390/plants14192973 - 25 Sep 2025
Viewed by 325
Abstract
Rice (Oryza sativa L.) is one of the major food crops. Yield and quality are affected by premature leaf senescence, a complex and tightly regulated developmental process. To elucidate the molecular regulatory mechanism controlling rice leaf senescence, the integrative transcriptome, metabolome and [...] Read more.
Rice (Oryza sativa L.) is one of the major food crops. Yield and quality are affected by premature leaf senescence, a complex and tightly regulated developmental process. To elucidate the molecular regulatory mechanism controlling rice leaf senescence, the integrative transcriptome, metabolome and weighted gene co-expression network analysis (WGCNA) of flag leaves in five development stages (FL1–FL5) was performed. In this study, a total of 9412 differential expressed genes (DEGs) were identified. To further mine DEGs related to leaf senescence, a total of five stage-specific modules were characterized by WGCNA. Among them, two modules displayed continuous down-regulated and up-regulated trends from stages FL1 to FL5, which were considered to be highly negatively and positively correlated with the senescence trait, respectively. GO enrichment results showed that the genes clustered in stage-specific modules were significantly enriched in a vast number of senescence-associated biological processes. Furthermore, large numbers of senescence-related genes were identified, mainly participating in transcription regulation, hormone pathways, degradation of chlorophyll, ROS metabolism, senescence-associated genes (SAGs), and others. Most importantly, a total of 40 hub genes associated with leaf senescence were identified. In addition, the metabolome analysis showed that a total of 309 differential metabolites (DMs) were identified by WGCNA. The integrative transcriptome and metabolome analysis identified a key hub gene OsBELH4A based on the correlation analysis conducted between 40 hub genes and 309 DMs. The results of function validation showed that OsBELH4A overexpression lines displayed delayed leaf senescence, and significantly increased grain number per plant and grain number per panicle. By contrast, its knockout lines displayed premature leaf senescence and reduced grain yield. Exogenous hormone treatment showed that OsBELH4A significantly responded to SA and auxin. These findings provide novel insights into leaf senescence, and further contribute to providing genetic resources for the breeding of crops resistant to premature senescence. Full article
(This article belongs to the Special Issue Crop Yield Improvements Through Genetic and Biological Breeding)
Show Figures

Graphical abstract

16 pages, 6280 KB  
Article
Stratifying ALS Patients by Mode of Inheritance Reveals Transcriptomic Signatures Specific to sALS and fALS
by Alexandria Awai, Erica L. Johnson, Tiandong Leng, John Patrickson, Michael C. Zody, James W. Lillard and on behalf of the NYGC ALS Consortium
Int. J. Mol. Sci. 2025, 26(18), 9234; https://doi.org/10.3390/ijms26189234 - 22 Sep 2025
Viewed by 485
Abstract
Amyotrophic lateral sclerosis (ALS) is a terminal neurodegenerative disease, marked by considerable clinical and molecular heterogeneity. While several genetic drivers have been linked to familial ALS (fALS), the biology of sporadic ALS (sALS)—which accounts for the majority of ALS cases—remains poorly defined. To [...] Read more.
Amyotrophic lateral sclerosis (ALS) is a terminal neurodegenerative disease, marked by considerable clinical and molecular heterogeneity. While several genetic drivers have been linked to familial ALS (fALS), the biology of sporadic ALS (sALS)—which accounts for the majority of ALS cases—remains poorly defined. To address this gap, we analyzed 247 bulk mRNA-sequenced post-mortem tissue samples from the lumbar spinal cord and motor cortex and compared expression profiles between fALS, sALS, and controls. Variance-stabilized DEGs from DESeq2 analysis were used as inputs for weighted gene co-expression network analysis (WGCNA). Finally, gene ontology was used to identify transcriptomic signatures and biological pathways unique to sALS and fALS. In the spinal cord, sALS samples exhibited specific downregulation of mitochondrial complex I subunits (e.g., NDUFS8 and NDUFB7) and regulatory genes (e.g., AURKAIP1 and ATP5F1D), suggesting compromised metabolic resilience. In the motor cortex, a co-expression module associated with adaptive immune function and leukocyte infiltration was downregulated in sALS yet upregulated in fALS, indicating distinct inflammatory pathways between these two forms of ALS. Together, our findings highlight that while sALS and fALS are largely the same disease, they exhibit distinct transcriptomic signatures. By accounting for mode of inheritance in study designs—particularly sALS, which represents ~90% of ALS cases—researchers may reveal deeper insights into ALS pathology. This perspective could enable more targeted therapeutic strategies, ultimately improving outcomes for all ALS patients. Full article
(This article belongs to the Section Molecular Genetics and Genomics)
Show Figures

Figure 1

19 pages, 2768 KB  
Article
Insights into Carotenoid Biosynthesis Mechanisms in Three Fresh-Consumption Sweetpotato (Ipomoea batatas (L.) Lam.) Cultivars with Distinct Flesh Colors via Integrated Targeted Metabolomic and Transcriptomic Analyses
by Lingxiao Zhao, Qinglian Li, Lukuan Zhao, Xibin Dai, Jie Wang, Bingqian Gao, Shizhuo Xiao, An Zhang, Donglan Zhao, Zhilin Zhou and Qinghe Cao
Horticulturae 2025, 11(9), 1133; https://doi.org/10.3390/horticulturae11091133 - 18 Sep 2025
Viewed by 478
Abstract
The sweetpotato (Ipomoea batatas [L.] Lam) is a globally significant crop, valued for its nutritional and economic importance. The tuberous roots of the sweetpotato are rich in carotenoids, which contribute to their vibrant colors and health benefits. This study focuses on three [...] Read more.
The sweetpotato (Ipomoea batatas [L.] Lam) is a globally significant crop, valued for its nutritional and economic importance. The tuberous roots of the sweetpotato are rich in carotenoids, which contribute to their vibrant colors and health benefits. This study focuses on three elite fresh-consumption sweetpotato cultivars: “Kokei No. 14,” “Xinxiang,” and “Zheshu81” with distinct flesh colors. To elucidate the metabolic pathways and genetic mechanisms underlying carotenoid biosynthesis in the sweetpotato, 20 types of carotenoids were quantified using targeted metabolomic analyses, and the key genes involved in carotenoid synthesis were identified with transcriptomic analyses. The results revealed significant differences in carotenoid content and composition among the cultivars, with “Zheshu81” exhibiting the highest carotenoid levels. Weighted gene co-expression network analysis further highlighted key regulatory genes and transcription factors influencing carotenoid accumulation. This study identifies key transcriptional regulators associated with carotenoid accumulation, sheds light on sweetpotato carotenoid biosynthesis mechanisms, and lays a foundation for breeding to improve its nutritional quality and flesh color. Full article
(This article belongs to the Special Issue Metabolites Biosynthesis in Horticultural Crops)
Show Figures

Figure 1

20 pages, 21922 KB  
Article
SnRK-PP2C-PYL Gene Families in Citrus sinensis: Genomic Characterization and Regulatory Roles in Carotenoid Metabolism
by Pengjun Lu, Zhenting Shi, Tao Liu, Jianqiu Ji, Jing Li, Wentao Li and Chongbo Sun
Metabolites 2025, 15(9), 610; https://doi.org/10.3390/metabo15090610 - 12 Sep 2025
Viewed by 413
Abstract
Background/Objectives: Carotenoids in citrus are vital nutritional compounds and precursors of the stress hormone abscisic acid (ABA). SNF1-related kinases (SnRKs)—key regulators of plant stress signaling that phosphorylate is targeting proteins for post-transcriptional regulation—mediate ABA signaling through its subfamily SnRK2-phosphatase type-2C (PP2C)-PYR1-LIKE (PYL) [...] Read more.
Background/Objectives: Carotenoids in citrus are vital nutritional compounds and precursors of the stress hormone abscisic acid (ABA). SNF1-related kinases (SnRKs)—key regulators of plant stress signaling that phosphorylate is targeting proteins for post-transcriptional regulation—mediate ABA signaling through its subfamily SnRK2-phosphatase type-2C (PP2C)-PYR1-LIKE (PYL) cascades. This study aims to identify the SnRK-PP2C-PYL family members and decipher their underlying post-transcriptional regulatory mechanisms which control carotenoid metabolism in Citrus sinensis for improved nutrition and stress resilience. Methods: SnRK, PP2C, and PYL were identified by integrated HMMER-blastp-CDD pipeline in the Citrus genome. Using two carotenoid-divergent cultivars, ‘Newhall’ (yellow) and ‘Cara Cara’ (red, hyperaccumulating linear carotenoids), we conducted spatiotemporal expression profiling and integrated transcriptomic and metabolomic data via Weighted Gene Co-expression Network Analysis (WGCNA) to identify modules correlated with accumulation. Results: We identified 26 CsSnRKs (1 SnRK1, 7 SnRK2, 18 SnRK3), 57 CsPP2Cs, and 7 CsPYLs in Citrus sinensis. Despite a >26-fold difference in linear carotenoids, structural gene expression was similar among cultivars, strongly implicating post-transcriptional control. WGCNA identified a key turquoise module highly correlated with linear carotenoid content. This module contained phosphorylation-related genes (CsSnRK1/3.5/3.6/3.16, CsPP2C14/15/33/35/38/40/43/56, and CsPYL6), biosynthetic genes (CsPSY1, CsZISO, and CsZDS), and candidate transcription factors. Network analysis predicted that CsSnRKs, CsPP2Cs, and CsPYLs regulate phytoene-derived carotenoid biosynthesis. Conclusions: We propose a novel phosphorylation-mediated post-transcriptional regulatory network in carotenoid accumulation. This mechanism bridges ABA signaling and metabolic adaptation, providing crucial molecular targets for engineering nutrient-dense and climate-resilient citrus varieties. Full article
(This article belongs to the Section Plant Metabolism)
Show Figures

Figure 1

18 pages, 12263 KB  
Article
Identification of NAC Transcription Factors Associated with Leaf Senescence in Clerodendrum japonicum
by Congcong Wang, Guihua Liao, Yu Duan, Lingye Su, Chunmei He, Mingfeng Xu and Hongfeng Wang
Int. J. Mol. Sci. 2025, 26(18), 8846; https://doi.org/10.3390/ijms26188846 - 11 Sep 2025
Viewed by 365
Abstract
Leaf senescence, the terminal phase of leaf development, is governed by transcription factor (TF)-mediated genetic reprogramming events that significantly impact plant physiology and productivity. While TF-mediated senescence regulation has been demonstrated in various plant species, the underlying molecular mechanisms remain incompletely understood. This [...] Read more.
Leaf senescence, the terminal phase of leaf development, is governed by transcription factor (TF)-mediated genetic reprogramming events that significantly impact plant physiology and productivity. While TF-mediated senescence regulation has been demonstrated in various plant species, the underlying molecular mechanisms remain incompletely understood. This study investigated the regulatory roles of NAC family TFs in leaf senescence using two Clerodendrum japonicum lines exhibiting contrasting senescence phenotypes. Through integrated transcriptome sequencing, weighted gene co-expression network analysis (WGCNA), and functional enrichment approaches, we systematically analyzed temporal gene expression patterns during leaf senescence. Phenotypic characterization revealed distinct chlorophyll degradation dynamics between the lines, quantified by SPAD values. Transcriptomic analysis identified 232 consistently differentially expressed genes (DEGs) across senescence stages, among which 193 were annotated as NAC transcription factors. WGCNA delineated senescence-associated gene modules, with the turquoise and darkred modules showing particularly strong correlations with senescence progression. Further investigation identified 25 NAC genes exhibiting stage-specific expression patterns, and functional analysis revealed that 15 of these were significantly enriched in organ senescence-related pathways. qRT-PCR validation confirmed that the four core NAC regulators showed up to 5-fold higher expression in the early-senescing line during late senescence stages. These findings delineate the NAC-mediated regulatory network governing leaf senescence in C. japonicum, offering potential molecular targets for manipulating senescence progression, which warrants further functional characterization and practical application in plant improvement. Full article
(This article belongs to the Section Molecular Plant Sciences)
Show Figures

Figure 1

27 pages, 14478 KB  
Article
rolB Promotes Adventitious Root Development in Pyrus betulaefolia by Modulating Endogenous Hormones and Gene Expression
by Ting Xie, Weimin Wang, Kuozhen Nie, Zijuan He, Jiaojiao He, Yuxing Zhang, Na Liu and Yingli Li
Agronomy 2025, 15(9), 2165; https://doi.org/10.3390/agronomy15092165 - 11 Sep 2025
Viewed by 368
Abstract
We investigated the effect of Agrobacterium rhizogenes-mediated transformation mof rolB on adventitious root development and endogenous hormones in ‘duli’ (Pyrus betulaefolia) via transcriptomic analysis of wild-type (WT) and rolB-transformed plants. The formation of root primordia occurred earlier [...] Read more.
We investigated the effect of Agrobacterium rhizogenes-mediated transformation mof rolB on adventitious root development and endogenous hormones in ‘duli’ (Pyrus betulaefolia) via transcriptomic analysis of wild-type (WT) and rolB-transformed plants. The formation of root primordia occurred earlier in transgenic ‘duli’ than in the WT plants. At seven days, 57% of the transgenic seedlings had formed root primordia, whereas root primordia first appeared at seven days in WT ‘duli’. The rooting rate of transgenic ‘duli’ and WT plants was 90% and 77.14%, respectively. rolB significantly promoted the formation of secondary roots. Within 20 days, auxin (IAA), gibberellic acid (GA3), and zeatin riboside (ZR) were higher and abscisic acid (ABA) was lower in transgenic ‘duli’ than in WT plants. Gene Ontology analysis revealed high enrichment in signaling pathways and ADP binding, and Kyoto Encyclopedia of Genes and Genomes pathway analysis indicated that several differentially expressed genes were enriched in flavonoid and carotenoid-related pathways and plant hormone signal transduction. rolB induced changes in the expression patterns of several genes involved in hormone biosynthesis, metabolism, and signal transduction pathways in ‘duli’. Weighted gene co-expression network analysis identified the DEGs associated with endogenous hormone levels and indicated that the central genes of modules most strongly correlated with ABA, ZR, IAA, and GA3 regulate protein synthesis, signaling, and root tissue meristem activity. Protein–protein interaction analysis yielded a co-expression network of physiological and transcriptomic data during rooting and identified key genes at the network core. These findings provide valuable insights into the regulatory mechanisms of rolB and its influence on root development in ‘duli’. Full article
Show Figures

Figure 1

22 pages, 7134 KB  
Article
Hemopexin Suppresses Hepatocellular Carcinoma via TNF-α-Mediated Mitochondrial Apoptosis
by Liying Ren, Yuxin Man, Xue Zhang, Qian Guo, Shaoping She, Yao Yang, Ran Fei, Xu Cong, Dongbo Chen, Wen Wei and Hongsong Chen
Cancers 2025, 17(18), 2969; https://doi.org/10.3390/cancers17182969 - 11 Sep 2025
Viewed by 452
Abstract
Fibrinolysis plays a crucial role in maintaining coagulation homeostasis, but its functions in hepatocellular carcinoma (HCC) remain poorly understood. This study aimed to develop a fibrinolysis-based molecular classification and prognostic signature for HCC and to identify a key regulatory gene. Using non-negative matrix [...] Read more.
Fibrinolysis plays a crucial role in maintaining coagulation homeostasis, but its functions in hepatocellular carcinoma (HCC) remain poorly understood. This study aimed to develop a fibrinolysis-based molecular classification and prognostic signature for HCC and to identify a key regulatory gene. Using non-negative matrix factorization (NMF), we identified distinct fibrinolysis-related HCC subtypes with specific clinical outcomes and tumor microenvironment characteristics. A six-gene prognostic signature comprising ACAT1, GRHPR, HPX, PCK2, IYD, and PON1 was established through weighted gene co-expression network analysis (WGCNA) and LASSO-Cox regression, which effectively stratified patients into different risk groups across multiple cohorts. Hemopexin (HPX) was identified as the top candidate and functionally validated: HPX overexpression suppressed clonogenicity and migration, promoted apoptosis, and inhibited xenograft tumor growth. RNA sequencing analysis suggested associations between HPX and apoptosis as well as TNF-α signaling pathways, which were confirmed through flow cytometry apoptosis assays, mitochondrial membrane potential measurements, and TUNEL staining. Western blot and immunohistochemical analyses further demonstrated that HPX upregulates the Bax/Bcl-2 ratio via the TNF-α signaling pathway. This study defines novel molecular subtypes of HCC and reveals that HPX exerts anti-tumor effects through TNF-α-mediated mitochondrial apoptosis, characterized by an increased Bax/Bcl-2 ratio. Full article
(This article belongs to the Special Issue Tumor Microenvironment Dynamics in Hepatocellular Carcinoma)
Show Figures

Figure 1

12 pages, 5985 KB  
Article
Time-Course Transcriptome Analysis Reveals Dynamic Nitrogen Response Mechanisms and Key Regulatory Networks in Sugarcane
by Wanru Wang, Lijun Zhang, Shuai Liu, Meiyan Chen and Xiping Yang
Agronomy 2025, 15(9), 2164; https://doi.org/10.3390/agronomy15092164 - 10 Sep 2025
Viewed by 430
Abstract
Nitrogen is an essential mineral nutrient for plant growth and development. However, the molecular response mechanisms of sugarcane under varying nitrogen regimes remain unclear. This study investigated the dynamic responses of sugarcane (GT42) leaves to nitrogen treatment using hydroponic systems. Leaf samples were [...] Read more.
Nitrogen is an essential mineral nutrient for plant growth and development. However, the molecular response mechanisms of sugarcane under varying nitrogen regimes remain unclear. This study investigated the dynamic responses of sugarcane (GT42) leaves to nitrogen treatment using hydroponic systems. Leaf samples were collected under low nitrogen (LN, 0.2 mM NH4NO3) and normal nitrogen (NN, 2 mM NH4NO3) treatments at 1, 3, 6, 12, 24, 48, and 72 h, as well as under high nitrogen (HN, 6 mM NH4NO3) treatment at 3, 6, and 24 h. RNA-Seq analysis identified differentially expressed genes (DEGs) between LN/NN and HN/NN treatments at corresponding time points. Kyoto Encyclopedia of Genes and Genomes (KEGG) pathway analysis of DEGs from both LN/NN and HN/NN comparisons revealed significant enrichment in nitrogen metabolism and zeatin biosynthesis pathways. These findings aligned with our Weighted Gene Co-Expression Network Analysis (WGCNA) results from LN-treated samples. Through detailed reconstruction of the nitrogen metabolic pathway and zeatin biosynthesis co-expression networks, we established their pivotal regulatory roles in sugarcane’s adaptation to varying nitrogen availability. Our results demonstrate a dynamic, concentration-dependent regulatory network in sugarcane leaves under nitrogen treatment. These findings provide potential targets for improving nitrogen use efficiency (NUE) in sugarcane breeding programs. The study offers new insights into the molecular mechanisms underlying sugarcane’s response to nitrogen fluctuations, with implications for developing nitrogen-efficient cultivars. Full article
(This article belongs to the Special Issue Advancements in Genetic Research and Breeding of Sugar Crops)
Show Figures

Figure 1

21 pages, 5586 KB  
Article
Mechanism Analysis of Transcription Factor OsERF110 Regulating Rice Pollen Response to Heavy Ion Irradiation
by Kai Sun, Jinzhao Liu, Jiameng Zhang, Haonan Li, Jian Zeng, Libin Zhou, Tao Guo and Chun Chen
Biology 2025, 14(9), 1218; https://doi.org/10.3390/biology14091218 - 8 Sep 2025
Viewed by 376
Abstract
It is of great significance to analyze the molecular mechanism of rice response to heavy ion irradiation and to mine its key response genes for food security. In this study, the regression equation for the dose survival rate was constructed using heavy ion [...] Read more.
It is of great significance to analyze the molecular mechanism of rice response to heavy ion irradiation and to mine its key response genes for food security. In this study, the regression equation for the dose survival rate was constructed using heavy ion irradiation on rice pollen. Through an immunofluorescence experiment, it was found that DSBs induced by irradiation could be repaired quickly, but the repair of complex damage required more time. RNA-seq of irradiated pollen showed that the gene expression patterns at different time points were significantly different. A total of 5556 differentially expressed genes (DEGs) were screened out, and the number of DEGs decreased with time. DEGs were mainly involved in stress response, protein folding, DNA repair, and other damage response processes at 0–1 h. At 6 h, the cells turned to normal metabolism functions, such as organic synthesis and protein activity. Combined with weighted gene co-expression network analysis (WGCNA) and trend analysis, the key transcription factor OsERF110 was identified in response to heavy ion irradiation, which acts on the nucleus and cell membrane. A total of 45,680 OsERF110 binding peaks were identified by DNA affinity purification sequencing (DAP-seq) in the whole genome. When this method was combined with RNA sequencing (RNA-seq), 62 OsERF110 target genes were further screened. These target genes were involved in DNA repair, stress response, redox, metabolic regulation, and other processes, forming the OsERF110 mediated radiation response regulatory network. The results of this study provide a new target for rice mutation breeding and lay a theoretical foundation for radiation biology research. Full article
Show Figures

Figure 1

Back to TopTop