Mechanism Analysis of Transcription Factor OsERF110 Regulating Rice Pollen Response to Heavy Ion Irradiation
Simple Summary
Abstract
1. Introduction
2. Materials and Methods
2.1. Heavy Ion Irradiation
2.2. Preparation of Pollen Cell Suspension
2.3. Pollen Activity Detection
2.4. Immunofluorescence Experiment
2.5. RNA-Seq
2.6. WGCNA
2.7. Subcellular Localization
2.8. DAP-Seq
3. Results
3.1. Survival Rate of Pollen Irradiated by Different Doses
3.2. DSBs Repair at Different Time Points After Irradiation
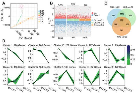
3.3. Gene Expression Differences at Different Time Points After Irradiation
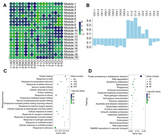
3.4. Co Expression Network Analysis of Radiation Responsive Genes
3.5. Identification of Key Genes in Response to Heavy Ion Irradiation
3.6. Structure and Subcellular Localization of OsERF110
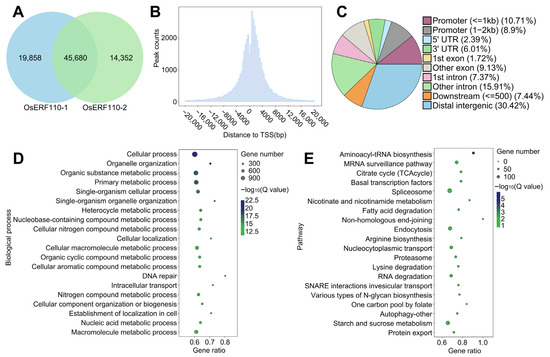
3.7. Identification of Target Genes of Transcription Factor OsERF110
3.8. Analysis of OsERF110 Regulatory Network
4. Discussion
5. Conclusions
Supplementary Materials
Author Contributions
Funding
Data Availability Statement
Conflicts of Interest
References
- Du, Y.; Luo, S.; Yu, L.; Cui, T.; Chen, X.; Yang, J.; Li, X.; Li, W.; Wang, J.; Zhou, L. Strategies for Identification of Mutations induced by Carbon-Ion Beam Irradiation in Arabidopsis thaliana by Whole Genome Re-Sequencing. Mutat. Res. 2018, 807, 21–30. [Google Scholar] [CrossRef] [PubMed]
- Ishii, K.; Kazama, Y.; Hirano, T.; Fawcett, J.A.; Sato, M.; Hirai, M.Y.; Sakai, F.; Shirakawa, Y.; Ohbu, S.; Abe, T. Genomic View of Heavy-Ion-induced Deletions Associated with Distribution of Essential Genes in Arabidopsis thaliana. Front. Plant Sci. 2024, 15, 1352564. [Google Scholar] [CrossRef]
- Guo, X.; Ren, J.; Zhou, X.; Zhang, M.; Lei, C.; Chai, R.; Zhang, L.; Lu, D. Strategies to Improve the Efficiency and Quality of Mutant Breeding Using Heavy-Ion Beam Irradiation. Crit. Rev. Biotechnol. 2024, 44, 735–752. [Google Scholar] [CrossRef] [PubMed]
- Ren, W.; Wang, H.; Du, Y.; Li, Y.; Feng, Z.; Zhou, X.; Kang, G.; Shu, Q.; Guo, T.; Guo, H.; et al. Multi-Generation Study of Heavy Ion Beam-induced Mutations and Agronomic Trait Variations to Accelerate Rice Breeding. Front. Plant Sci. 2023, 14, 1213807. [Google Scholar] [CrossRef]
- Zhang, J.; Peng, Z.; Liu, Q.; Yang, G.; Zhou, L.; Li, W.; Wang, H.; Chen, Z.; Guo, T. Time Course Analysis of Genome-Wide Identification of Mutations induced by and Genes Expressed in Response to Carbon Ion Beam Irradiation in Rice (Oryza sativa L.). Genes 2021, 12, 1391. [Google Scholar] [CrossRef] [PubMed]
- Ichida, H.; Morita, R.; Shirakawa, Y.; Hayashi, Y.; Abe, T. Targeted Exome Sequencing of Unselected Heavy-Ion Beam-Irradiated Populations Reveals Less-Biased Mutation Characteristics in the Rice Genome. Plant J. 2019, 98, 301–314. [Google Scholar] [CrossRef]
- Yin, Y.; Cui, D.; Chi, Q.; Xu, H.; Guan, P.; Zhang, H.; Jiao, T.; Wang, X.; Wang, L.; Sun, H. Reactive Oxygen Species May Be involved in the Distinctive Biological Effects of Different Doses of 12C6+ Ion Beams on Arabidopsis. Front. Plant Sci. 2024, 14, 1337640. [Google Scholar] [CrossRef]
- Stephan, O.O.H. Bio-Positive Effects of Ionizing Radiation on Pollen: The Role of ROS. Physiol. Plant 2024, 176, e14163. [Google Scholar] [CrossRef]
- Pramanik, B.; Debnath, S.; Rahimi, M.; Helal, M.M.U.; Hasan, R. Morphometric Frequency and Spectrum of Gamma-Ray-induced Chlorophyll Mutants Identified by Phenotype and Development of Novel Variants in Lentil (Lens culinaris Medik.). PLoS ONE 2023, 18, e0286975. [Google Scholar] [CrossRef]
- Wen, N.; Osorio, C.E.; Brew-Appiah, R.A.T.; Mejías, J.H.; Alam, T.; Kashyap, S.; Reinbothe, S.; Reinbothe, C.; Moehs, C.P.; Rustgi, S.; et al. Targeting induced Local Lesions in the Wheat DEMETER and DRE2 Genes, Responsible for Transcriptional Derepression of Wheat Gluten Proteins in the Developing Endosperm. Front. Nutr. 2022, 9, 847635. [Google Scholar] [CrossRef]
- Hirano, T.; Murata, M.; Watarikawa, Y.; Hoshino, Y.; Abe, T.; Kunitake, H. Distinctive Development of Embryo and Endosperm Caused by Male Gametes Irradiated with Carbon-Ion Beam. Plant Reprod. 2024, 37, 355–363. [Google Scholar] [CrossRef] [PubMed]
- Huang, R.X.; Zhou, P.K. DNA Damage Response Signaling Pathways and Targets for Radiotherapy Sensitization in Cancer. Signal Transduct. Target. Ther. 2020, 5, 60. [Google Scholar] [CrossRef] [PubMed]
- Tan, J.; Sun, X.; Zhao, H.; Guan, H.; Gao, S.; Zhou, P.K. Double-Strand DNA Break Repair: Molecular Mechanisms and Therapeutic Targets. MedComm 2023, 4, e388. [Google Scholar] [CrossRef]
- Merker, L.; Feller, L.; Dorn, A.; Puchta, H. Deficiency of Both Classical and Alternative End-Joining Pathways Leads to a Synergistic Defect in Double-Strand Break Repair but Not to an increase in Homology-Dependent Gene Targeting in Arabidopsis. Plant J. 2024, 118, 242–254. [Google Scholar] [CrossRef]
- Yu, C.; Hou, L.; Huang, Y.; Cui, X.; Xu, S.; Wang, L.; Yan, S. The Multi-Brct Domain Protein DDRM2 Promotes the Recruitment of RAD51 to DNA Damage Sites to Facilitate Homologous Recombination. New Phytol. 2023, 238, 1073–1084. [Google Scholar] [CrossRef]
- Xu, Z.; Zhang, J.; Xu, M.; Ji, W.; Yu, M.; Tao, Y.; Gong, Z.; Gu, M.; Yu, H. Rice RAD51 Paralogs Play Essential Roles in Somatic Homologous Recombination for DNA Repair. Plant J. 2018, 95, 282–295. [Google Scholar] [CrossRef]
- Shah, P.; Hill, R.; Dion, C.; Clark, S.J.; Abakir, A.; Willems, J.; Arends, M.J.; Garaycoechea, J.I.; Leitch, H.G.; Reik, W.; et al. Primordial Germ Cell DNA Demethylation and Development Require DNA Translesion Synthesis. Nat. Commun. 2024, 15, 3734. [Google Scholar] [CrossRef] [PubMed]
- Herbst, J.; Nagy, S.H.; Vercauteren, I.; De Veylder, L.; Kunze, R. The Long Non-Coding RNA LINDA Restrains Cellular Collapse Following DNA Damage in Arabidopsis thaliana. Plant J. 2023, 116, 1370–1384. [Google Scholar] [CrossRef]
- Ishii, K.; Kazama, Y.; Morita, R.; Hirano, T.; Ikeda, T.; Usuda, S.; Hayashi, Y.; Ohbu, S.; Motoyama, R.; Nagamura, Y.; et al. Linear Energy Transfer-Dependent Change in Rice Gene Expression Profile after Heavy-Ion Beam Irradiation. PLoS ONE 2016, 11, e0160061. [Google Scholar] [CrossRef]
- Gao, Y.; Li, N.; Zhou, Y.; Zhang, Z.; Zhang, Y.; Fan, P.; Zhou, H.; Zhang, T.; Chang, L.; Gao, H.; et al. iTRAQ-Based Proteomic Analysis of Deinococcus Radiodurans in Response to 12C6+ Heavy Ion Irradiation. BMC Microbiol. 2022, 22, 264. [Google Scholar] [CrossRef]
- Kutashev, K.; Meschichi, A.; Reeck, S.; Fonseca, A.; Sartori, K.; White, C.I.; Sicard, A.; Rosa, S. Differences in RAD51 Transcriptional Response and Cell Cycle Dynamics Reveal Varying Sensitivity to DNA Damage Among Arabidopsis thaliana Root Cell Types. New Phytol. 2024, 243, 966–980. [Google Scholar] [CrossRef]
- Li, Y.; Huang, Y.; Sun, H.; Wang, T.; Ru, W.; Pan, L.; Zhao, X.; Dong, Z.; Huang, W.; Jin, W. Heat Shock Protein 101 Contributes to the Thermotolerance of Male Meiosis in Maize. Plant Cell. 2022, 34, 3702–3717. [Google Scholar] [CrossRef]
- Liu, X.; Gu, D.; Zhang, Y.; Jiang, Y.; Xiao, Z.; Xu, R.; Qin, R.; Li, J.; Wei, P. Conditional Knockdown of OsMLH1 to Improve Plant Prime Editing Systems without Disturbing Fertility in Rice. Genome Biol. 2024, 25, 131. [Google Scholar] [CrossRef] [PubMed]
- Xin, X.; Li, X.; Zhu, J.; Liu, X.; Chu, Z.; Shen, J.; Wu, C. OsMLH1 interacts with OsMLH3 to Regulate Synapsis and interference-Sensitive Crossover formation During Meiosis in Rice. J. Genet. Genom. 2021, 48, 485–496. [Google Scholar] [CrossRef]
- Kim, S.H.; Kim, Y.S.; Lee, H.J.; Jo, Y.D.; Kim, J.B.; Kang, S.Y. Biological Effects of Three Types of Ionizing Radiation on Creeping Bentgrass. Int. J. Radiat. Biol. 2019, 95, 1295–1300. [Google Scholar] [CrossRef]
- Li, Y.R.; Liu, L.; Wang, D.; Chen, L.; Chen, H. Biological Effects of Electron Beam to Target Turning X-Ray (Ebttx) on Two Freesia (Freesia hybrida) Cultivars. PeerJ 2021, 9, e10742. [Google Scholar] [CrossRef]
- Zhang, Y.; Wang, H.; Du, Y.; Zhang, L.; Li, X.; Guo, H.; Liu, J.; Zhou, L.; Xu, X.; Li, J. Biological Responses of An Elite Centipedegrass [Eremochloa ophiuroides (Munro) Hack.] Cultivar (Ganbei) to Carbon Ion Beam Irradiation. Front. Plant Sci. 2024, 15, 1433121. [Google Scholar] [CrossRef] [PubMed]
- Liu, J.; Zhao, G.; Geng, J.; Geng, Z.; Dou, H.; Liu, X.; An, Z.; Zhang, H.; Wang, Y. Genome-Wide Analysis of Mutations induced by Carbon Ion Beam Irradiation in Cotton. Front. Plant Sci. 2023, 14, 1056662. [Google Scholar] [CrossRef] [PubMed]
- Hase, Y.; Satoh, K.; Kitamura, S.; Oono, Y. Physiological Status of Plant Tissue Affects the Frequency and Types of Mutations induced by Carbon-Ion Irradiation in Arabidopsis. Sci. Rep. 2018, 8, 1394. [Google Scholar] [CrossRef]
- Huang, J.; Zhang, T.; Linstroth, L.; Tillman, Z.; Otegui, M.S.; Owen, H.A.; Zhao, D. Control of Anther Cell Differentiation by the Small Protein Ligand TPD1 and Its Receptor EMS1 in Arabidopsis. PLoS Genet. 2016, 12, e1006147. [Google Scholar] [CrossRef]
- Hase, Y.; Satoh, K.; Kitamura, S. Comparative Analysis of Seed and Seedling Irradiation with Gamma Rays and Carbon Ions for Mutation induction in Arabidopsis. Front. Plant Sci. 2023, 14, 1149083. [Google Scholar] [CrossRef] [PubMed]
- Oizumi, T.; Ohno, R.; Yamabe, S.; Funayama, T.; Nakamura, A.J. Repair Kinetics of DNA Double Strand Breaks induced by Simulated Space Radiation. Life 2020, 10, 341. [Google Scholar] [CrossRef]
- Shibata, A.; Jeggo, P.A. Roles for 53BP1 in the Repair of Radiation-induced DNA Double Strand Breaks. DNA Repair 2020, 93, 102915. [Google Scholar] [CrossRef] [PubMed]
- Kochan, J.A.; van den Belt, M.; von der Lippe, J.; Desclos, E.C.B.; Steurer, B.; Hoebe, R.A.; Scutigliani, E.M.; Verhoeven, J.; Stap, J.; Bosch, R.; et al. Ultra-Soft X-Ray System for Imaging the Early Cellular Responses to X-Ray induced DNA Damage. Nucleic Acids Res. 2019, 47, e100. [Google Scholar] [CrossRef]
- Panek, A.; Miszczyk, J. ATM and RAD51 Repair Pathways in Human Lymphocytes Irradiated with 70 MeV Therapeutic Proton Beam. Radiat. Res. 2022, 197, 396–402. [Google Scholar] [CrossRef]
- Zhang, X.; Ye, C.; Sun, F.; Wei, W.; Hu, B.; Wang, J. Both Complexity and Location of DNA Damage Contribute to Cellular Senescence induced by Ionizing Radiation. PLoS ONE 2016, 11, e0155725. [Google Scholar] [CrossRef]
- Suetens, A.; Konings, K.; Moreels, M.; Quintens, R.; Verslegers, M.; Soors, E.; Tabury, K.; Grégoire, V.; Baatout, S. Higher Initial DNA Damage and Persistent Cell Cycle Arrest after Carbon Ion Irradiation Compared to X-irradiation in Prostate and Colon Cancer Cells. Front. Oncol. 2016, 6, 87. [Google Scholar] [CrossRef]
- Henthorn, N.T.; Warmenhoven, J.W.; Sotiropoulos, M.; Mackay, R.I.; Kirkby, N.F.; Kirkby, K.J.; Merchant, M.J. in Silico Non-Homologous End Joining Following Ion induced DNA Double Strand Breaks Predicts That Repair Fidelity Depends on Break Density. Sci. Rep. 2018, 8, 2654. [Google Scholar] [CrossRef]
- Herbst, J.; Li, Q.Q.; De Veylder, L. Mechanistic Insights into DNA Damage Recognition and Checkpoint Control in Plants. Nat. Plants 2024, 10, 539–550. [Google Scholar] [CrossRef]
- Brackmann, L.K.; Poplawski, A.; Grandt, C.L.; Schwarz, H.; Hankeln, T.; Rapp, S.; Zahnreich, S.; Galetzka, D.; Schmitt, I.; Grad, C.; et al. Comparison of Time and Dose Dependent Gene Expression and Affected Pathways in Primary Human Fibroblasts After Exposure to Ionizing Radiation. Mol. Med. 2020, 26, 85. [Google Scholar] [CrossRef] [PubMed]
- Mao, H.; Yu, L.; Han, R.; Li, Z.; Liu, H. ZmNAC55, A Maize Stress-Responsive NAC Transcription Factor, Confers Drought Resistance in Transgenic Arabidopsis. Plant Physiol. Biochem. 2016, 105, 55–66. [Google Scholar] [CrossRef] [PubMed]
- Yoshiyama, K.O.; Kaminoyama, K.; Sakamoto, T.; Kimura, S. Increased Phosphorylation of Ser-Gln Sites on SUPPRESSOR of GAMMA RESPONSE1 Strengthens the DNA Damage Response in Arabidopsis thaliana. Plant Cell 2017, 29, 3255–3268. [Google Scholar] [CrossRef] [PubMed]
- Bourbousse, C.; Vegesna, N.; Law, J.A. SOG1 Activator and MYB3R Repressors Regulate a Complex DNA Damage Network in Arabidopsis. Proc. Natl. Acad. Sci. USA 2018, 115, E12453–E12462. [Google Scholar] [CrossRef]
- Hu, J.; Fang, H.; Wang, J.; Yue, X.; Su, M.; Mao, Z.; Zou, Q.; Jiang, H.; Guo, Z.; Yu, L.; et al. Ultraviolet B-induced MDWRKY72 Expression Promotes Anthocyanin Synthesis in Apple. Plant Sci. 2020, 292, 110377. [Google Scholar] [CrossRef] [PubMed]
- Gómez, M.S.; Sheridan, M.L.; Casati, P. E2Fb and E2Fa Transcription Factors independently Regulate the DNA Damage Response After Ultraviolet B Exposure in Arabidopsis. Plant J. 2022, 109, 1098–1115. [Google Scholar] [CrossRef]
- Cui, W.; Li, X.; Hull, L.; Xiao, M. GATA-Type Transcription Factors Play a Vital Role in Radiation Sensitivity of Cryptococcus neoformans by Regulating the Gene Expression of Specific Amino Acid Permeases. Sci. Rep. 2019, 9, 6385. [Google Scholar] [CrossRef]
- Fan, W.; Yang, Y.; Wang, Z.; Yin, Y.; Yu, C.; Shi, Q.; Guo, J.; Xuan, L.; Hua, J. Molecular Cloning and Expression Analysis of Three Therfs involved in the Response to Waterlogging Stress of Taxodium ‘Zhongshanshan406’, and Subcellular Localization of the Gene Products. PeerJ 2018, 6, e4434. [Google Scholar] [CrossRef]
- Shi, J.; Wang, Y.; Fan, X.; Li, R.; Yu, C.; Peng, Z.; Gao, Y.; Liu, Z.; Duan, L. A Novel Plant Growth Regulator B2 Mediates Drought Resistance by Regulating Reactive Oxygen Species, Phytohormone Signaling, Phenylpropanoid Biosynthesis, and Starch Metabolism Pathways in Carex breviculmis. Plant Physiol. Biochem. 2024, 213, 108860. [Google Scholar] [CrossRef]









Disclaimer/Publisher’s Note: The statements, opinions and data contained in all publications are solely those of the individual author(s) and contributor(s) and not of MDPI and/or the editor(s). MDPI and/or the editor(s) disclaim responsibility for any injury to people or property resulting from any ideas, methods, instructions or products referred to in the content. |
© 2025 by the authors. Licensee MDPI, Basel, Switzerland. This article is an open access article distributed under the terms and conditions of the Creative Commons Attribution (CC BY) license (https://creativecommons.org/licenses/by/4.0/).
Share and Cite
Sun, K.; Liu, J.; Zhang, J.; Li, H.; Zeng, J.; Zhou, L.; Guo, T.; Chen, C. Mechanism Analysis of Transcription Factor OsERF110 Regulating Rice Pollen Response to Heavy Ion Irradiation. Biology 2025, 14, 1218. https://doi.org/10.3390/biology14091218
Sun K, Liu J, Zhang J, Li H, Zeng J, Zhou L, Guo T, Chen C. Mechanism Analysis of Transcription Factor OsERF110 Regulating Rice Pollen Response to Heavy Ion Irradiation. Biology. 2025; 14(9):1218. https://doi.org/10.3390/biology14091218
Chicago/Turabian StyleSun, Kai, Jinzhao Liu, Jiameng Zhang, Haonan Li, Jian Zeng, Libin Zhou, Tao Guo, and Chun Chen. 2025. "Mechanism Analysis of Transcription Factor OsERF110 Regulating Rice Pollen Response to Heavy Ion Irradiation" Biology 14, no. 9: 1218. https://doi.org/10.3390/biology14091218
APA StyleSun, K., Liu, J., Zhang, J., Li, H., Zeng, J., Zhou, L., Guo, T., & Chen, C. (2025). Mechanism Analysis of Transcription Factor OsERF110 Regulating Rice Pollen Response to Heavy Ion Irradiation. Biology, 14(9), 1218. https://doi.org/10.3390/biology14091218

