Identification of NAC Transcription Factors Associated with Leaf Senescence in Clerodendrum japonicum
Abstract
1. Introduction
2. Results
2.1. Phenotypic Characterization of Leaf Senescence in Early- and Late-Senescing Lines
2.2. Transcriptome Sequencing and Data Processing
2.3. Differential Gene Expression and Functional Enrichment
2.4. Identification and Stage-Specific Expression Analysis of NAC Transcription Factors
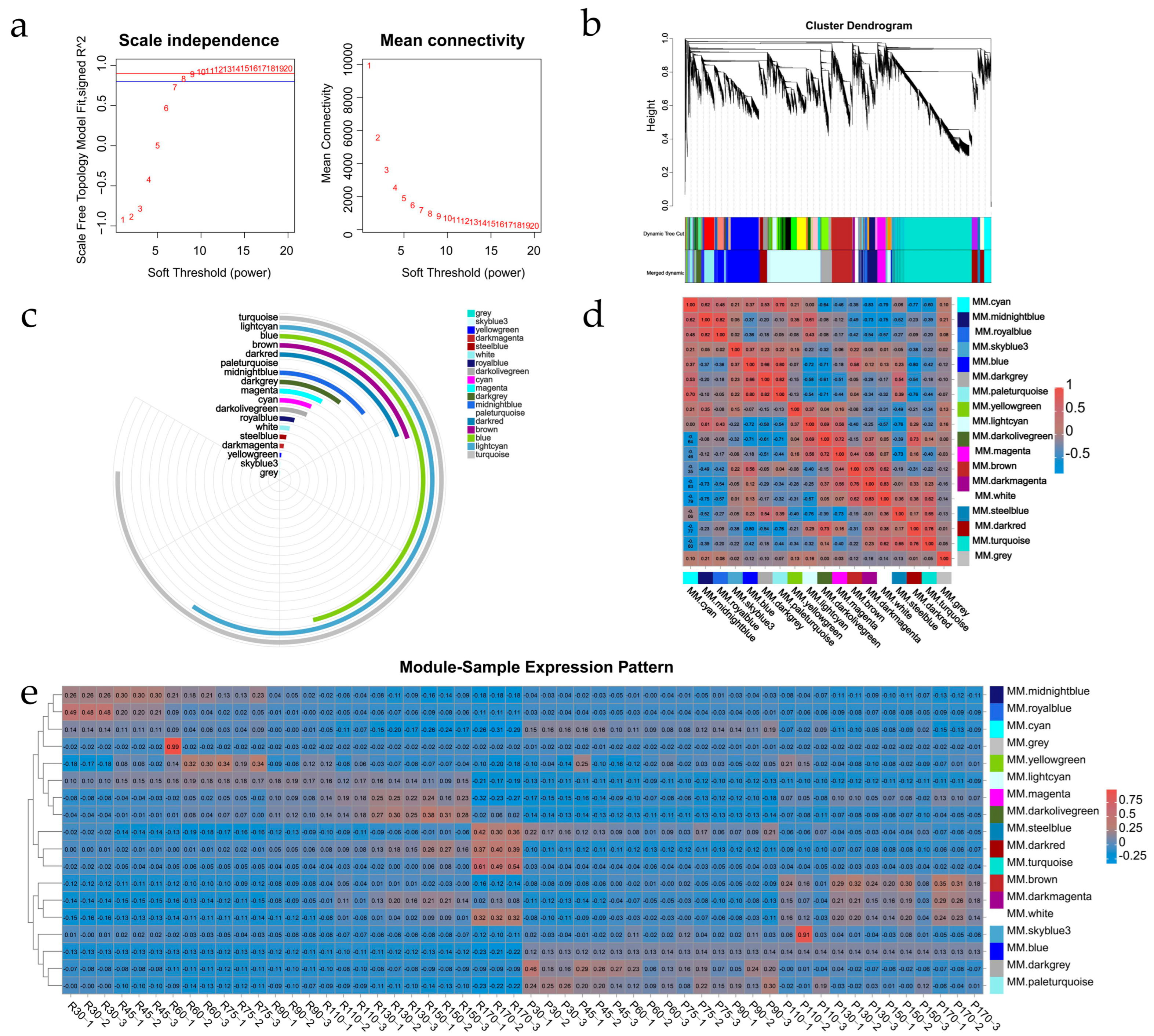
2.5. Identification of Gene Modules Coexpressed in Association with Leaf Senescence
2.6. Functional Analysis of NAC Genes Associated with Senescence Stages
2.7. Selection and Experimental Verification of Key NAC Genes
3. Discussion
3.1. NAC Transcription Factors as Central Regulators of Senescence
3.2. WGCNA Reveals Senescence-Associated Gene Modules
3.3. Functional and Evolutionary Implications
3.4. Comparative Perspective on Senescence in Woody Plants
3.5. FLimitations and Future Directions
4. Materials and Methods
4.1. Plant Material and Phenotyping
4.2. RNA Extraction, Library Construction, and Sequencing
4.3. Transcriptome Data Processing and Differential Expression Analysis
4.4. Transcription Factor Identification
4.5. Weighted Gene Co-Expression Network Analysis (WGCNA)
4.6. Quantitative Real-Time PCR (qRT-PCR) Validation
5. Conclusions
Supplementary Materials
Author Contributions
Funding
Institutional Review Board Statement
Informed Consent Statement
Data Availability Statement
Conflicts of Interest
Abbreviations
References
- Bresson, J.; Bieker, S.; Riester, L.; Doll, J.; Zentgraf, U. A guideline for leaf senescence analyses: From quantification to physiological and molecular investigations. J. Exp. Bot. 2018, 69, 769–786. [Google Scholar] [CrossRef] [PubMed]
- Yu, G.; Xie, Z.; Lei, S.; Li, H.; Xu, B.; Huang, B. The NAC factor LpNAL delays leaf senescence by repressing two chlorophyll catabolic genes in perennial ryegrass. Plant Physiol. 2022, 189, 595–610. [Google Scholar] [CrossRef] [PubMed]
- Monsalvo, I.; Parasecolo, L.; Pullano, S.; Lin, J.; Shahabi, A.; Ly, M.; Kwon, H.; Mathur, K.; Rodrillo, K.A.M.; Ifa, D.R.; et al. ANAC042 regulates the biosynthesis of conserved- and lineage-specific phytoalexins in Arabidopsis. Int. J. Mol. Sci. 2025, 26, 3683. [Google Scholar] [CrossRef]
- Wang, L.; Tian, T.; Liang, J.; Li, R.; Xin, X.; Qi, Y.; Zhou, Y.; Fan, Q.; Ning, G.; Becana, M.; et al. A transcription factor of the NAC family regulates nitrate-induced legume nodule senescence. New Phytol. 2023, 238, 2113–2129. [Google Scholar] [CrossRef]
- Chang, W.; Zhao, H.; Chen, H.; Jiao, G.; Yu, J.; Wang, B.; Xia, H.; Meng, B.; Li, X.; Yu, M.; et al. Transcription factor NtNAC56 regulates jasmonic acid-induced leaf senescence in tobacco. Plant Physiol. 2024, 195, 1925–1940. [Google Scholar] [CrossRef]
- Son, S.; Song, G.; Nam, S.; Lee, G.; Im, J.; Lee, K.S.; Park, Y.J.; Suh, E.; Park, S.R. CRISPR/Cas9-mediated mutagenesis of rice NAC transcription factor genes results in altered innate immunity. Plant Physiol. 2024, 195, 1138–1142. [Google Scholar] [CrossRef]
- Xiong, H.; He, H.; Chang, Y.; Miao, B.; Liu, Z.; Wang, Q.; Dong, F.; Xiong, L. Multiple roles of NAC transcription factors in plant development and stress responses. J. Integr. Plant Biol. 2025, 67, 510–538. [Google Scholar] [CrossRef]
- Zhang, H.; Zhao, J.; Zhang, T.; Wang, G.; Han, Z.; Meng, Y.; Bi, J.; Ren, Y.; Yang, M. Research progress of NAC transcription factors in woody plants. Front. Plant Sci. 2025, 16, 1592898. [Google Scholar] [CrossRef]
- Chen, Y.; Qin, J.; Wang, Z.; Lin, H.; Ye, S.; Wei, J.; Wang, S.; Zhang, L. Genome-wide identification of 109 NAC genes and dynamic expression profiles under cold stress in Madhuca longifolia. Int. J. Biol. Macromol. 2025, 26, 4713. [Google Scholar] [CrossRef]
- Chen, Y.; Xia, P. NAC transcription factors as biological macromolecules responded to abiotic stress: A comprehensive review. Int. J. Biol. Macromol. 2025, 308 Pt 1, 142400. [Google Scholar] [CrossRef] [PubMed]
- Kim, J.H.; Woo, H.R.; Kim, J.; Lim, P.O.; Lee, I.C.; Choi, S.H.; Hwang, D.; Nam, H.G. Trifurcate feed-Forward regulation of age-dependent cell death involving miR164 in Arabidopsis. Science 2009, 323, 1053–1057. [Google Scholar] [CrossRef]
- Liang, C.; Wang, Y.; Zhu, Y.; Tang, J.; Hu, B.; Liu, L.; Ou, S.; Wu, H.; Sun, X.; Chu, J.; et al. OsNAP connects abscisic acid and leaf senescence by fine-tuning abscisic acid biosynthesis and directly targeting senescence-associated genes in rice. Proc. Natl. Acad. Sci. USA 2014, 111, 10013–10018. [Google Scholar] [CrossRef] [PubMed]
- Yuan, X.; Xu, J.; Yu, J.; Zhu, D.; Li, H.; Zhao, Q. The NAC transcription factor ZmNAC132 regulates leaf senescence and male fertility in maize. Plant Sci. 2023, 334, 111774. [Google Scholar] [CrossRef] [PubMed]
- Wang, B.; Guo, X.; Wang, C.; Ma, J.; Niu, F.; Zhang, H.; Yang, B.; Liang, W.; Han, F.; Jiang, Y. Identification and characterization of plant-specific NAC gene family in canola (Brassica napus L.) reveal novel members involved in cell death. Plant Mol. Biol. 2015, 87, 395–411. [Google Scholar] [CrossRef]
- An, J.P.; Yao, J.F.; Xu, R.R.; You, C.X.; Wang, X.F.; Hao, Y.J. An apple NAC transcription factor enhances salt stress tolerance by modulating the ethylene response. Physiol. Plant. 2018, 164, 279–289, Erratum in Physiol. Plant 2019, 166, 472. [Google Scholar] [CrossRef]
- Trupkin, S.A.; Astigueta, F.H.; Baigorria, A.H.; García, M.N.; Delfosse, V.C.; González, S.A.; Pérez De La Torre, M.C.; Moschen, S.; Lía, V.V.; Fernández, P. Identification and expression analysis of NAC transcription factors potentially involved in leaf and petal senescence in Petunia hybrida. Plant Sci. 2019, 287, 110195. [Google Scholar] [CrossRef]
- Pei, H.; Ma, N.; Tian, J.; Luo, J.; Chen, J.; Li, J.; Zheng, Y.; Chen, X.; Fei, Z.; Gao, J. An NAC transcription factor controls ethylene-Regulated cell expansion in flower petals. Plant Physiol. 2013, 163, 775–791. [Google Scholar] [CrossRef]
- Tang, Y.; Li, J.; Song, Q.; Cheng, Q.; Tan, Q.; Zhou, Q.; Nong, Z.; Lv, P. Transcriptome and WGCNA reveal hub genes in sugarcane tiller seedlings in response to drought stress. Sci. Rep. 2023, 13, 12823. [Google Scholar] [CrossRef]
- Zhang, Y.; Yuan, X.; Zhang, Y.; Luo, Y.; Zhao, K.; Zu, F.; Tian, Z.; Li, J.; Zhang, L.; He, X.; et al. GWAS and WGCNA analysis uncover candidate genes associated with drought in Brassica juncea L. Front. Plant Sci. 2025, 16, 1551804. [Google Scholar]
- Wang, D.; Zhao, X.; Su, T.; Wang, W.; Xin, X.; Zhang, B.; Zhang, D.; Yu, Y.; Wang, Z.; Zhang, F.; et al. Exogenous gibberellin delays postharvest leaf senescence in pak choi by modulating transcriptomic and metabolomic profiles. Foods 2025, 14, 981. [Google Scholar] [CrossRef]
- Wang, C.; Song, S.; Fu, J.; Wang, K.; Chen, X.; Bo, B.; Chen, Z.; Zhang, L.; Zhang, L.; Wang, X.; et al. The transcription factor OsNAC25 regulates potassium homeostasis in rice. Plant Biotechnol. J. 2025, 23, 930–945. [Google Scholar] [CrossRef]
- Meng, X.; Liu, S.; Zhang, C.; He, J.; Ma, D.; Wang, X.; Dong, T.; Guo, F.; Cai, J.; Long, T.; et al. The unique sweet potato NAC transcription factor IbNAC3 modulates combined salt and drought stresses. Plant Physiol. 2023, 191, 747–771. [Google Scholar] [CrossRef]
- Li, Q.; Wang, Y.; Gao, Y.; Wang, Q.; Niu, Z.; Nan, X.; Fan, G.; Sheng, W. Comparative transcriptome analysis of genes related to tuberization in late and early maturing potato (Solanum tuberosum) cultivars. Sci. Rep. 2025, 15, 26000. [Google Scholar] [CrossRef]
- Kou, X.; Wang, S.; Wu, M.; Guo, R.; Xue, Z.; Meng, N.; Tao, X.; Chen, M.; Zhang, Y. Molecular characterization and expression analysis of NAC family transcription factors in tomato. Plant Mol. Biol. Rep. 2014, 32, 501–516. [Google Scholar] [CrossRef]
- Kou, X.; Zhou, J.; Wu, C.E.; Yang, S.; Liu, Y.; Chai, L.; Xue, Z. The interplay between ABA/ethylene and NAC TFs in tomato fruit ripening: A review. Plant Mol. Biol. 2021, 106, 223–238. [Google Scholar] [CrossRef] [PubMed]
- Woo, H.R.; Kim, H.J.; Nam, H.G.; Lim, P.O. Plant leaf senescence and death—Regulation by multiple layers of control and implications for aging in general. J. Cell Sci. 2013, 126 Pt 21, 4823–4833. [Google Scholar] [CrossRef]
- Moschen, S.; Marino, J.; Nicosia, S.; Higgins, J.; Alseekh, S.; Astigueta, F.; Bengoa Luoni, S.; Rivarola, M.; Fernie, A.R.; Blanchet, N.; et al. Exploring gene networks in two sunflower lines with contrasting leaf senescence phenotype using a system biology approach. BMC Plant Biol. 2019, 19, 446. [Google Scholar] [CrossRef]
- Zhen, X.; Liu, C.; Guo, Y.; Yu, Z.; Han, Y.; Zhang, B.; Liang, Y. Leaf senescence regulation mechanism based on comparative transcriptome analysis in foxtail millet. Int. J. Mol. Sci. 2024, 25, 3905. [Google Scholar] [CrossRef]
- Du, K.; Jiang, S.; Chen, H.; Xia, Y.; Guo, R.; Ling, A.; Liao, T.; Wu, W.; Kang, X. Spatiotemporal miRNA and transcriptomic network dynamically regulate the developmental and senescence processes of poplar leaves. Hortic. Res. 2023, 10, uhad186. [Google Scholar] [CrossRef]
- Zhang, K.; Gan, S. An Abscisic acid-AtNAP transcription factor-SAG113 protein phosphatase 2C regulatory chain for controlling dehydration in senescing Arabidopsis leaves. Plant Physiol. 2012, 158, 961–969. [Google Scholar] [CrossRef] [PubMed]
- Guo, Y.; Gan, S. AtNAP, a NAC family transcription factor, has an important role in leaf senescence. Plant J. 2006, 46, 601–612. [Google Scholar] [CrossRef]
- Ma, X.; Zhang, Y.; Turečková, V.; Xue, G.; Fernie, A.R.; Mueller-Roeber, B.; Balazadeh, S. The NAC transcription factor SlNAP2 regulates leaf senescence and fruit yield in tomato. Plant Physiol. 2018, 177, 1286–1302. [Google Scholar] [CrossRef]
- Zhang, W.; Tang, S.; Li, X.; Chen, Y.; Li, J.; Wang, Y.; Bian, R.; Jin, Y.; Zhu, X.; Zhang, K. Arabidopsis WRKY1 promotes monocarpic senescence by integrative regulation of flowering, leaf senescence, and nitrogen remobilization. Mol. Plant 2024, 17, 1289–1306. [Google Scholar] [CrossRef]
- Zhang, Y.; Tan, S.; Kim, J.H.; Cao, J.; Zhao, Y.; Pang, Z.; Liu, J.; Lv, Y.; Ding, F.; Kim, J.; et al. The kinase ATM delays Arabidopsis leaf senescence by stabilizing the phosphatase MKP2 in a phosphorylation-dependent manner. Plant Cell 2025, 37, koaf066. [Google Scholar] [CrossRef]
- Chen, Z.; Liu, G.; Tang, N.; Li, Z. Transcriptome analysis reveals molecular signatures of luteoloside accumulation in senescing leaves of lonicera macranthoides. Int. J. Mol. Sci. 2018, 19, 1012. [Google Scholar] [CrossRef]
- Wu, A.; Allu, A.D.; Garapati, P.; Siddiqui, H.; Dortay, H.; Zanor, M.; Asensi-Fabado, M.A.; Munné-Bosch, S.; Antonio, C.; Tohge, T.; et al. JUNGBRUNNEN1, a reactive oxygen species-responsive NAC transcription factor, regulates longevity in Arabidopsis. Plant Cell 2012, 24, 482–506. [Google Scholar] [CrossRef]
- Sakuraba, Y.; Schelbert, S.; Park, S.; Han, S.; Lee, B.; Andrès, C.B.; Kessler, F.; Hörtensteiner, S.; Paek, N. STAY-GREEN and chlorophyll catabolic enzymes interact at light-harvesting complex II for chlorophyll detoxification during leaf senescence in Arabidopsis. Plant Cell 2012, 24, 507–518. [Google Scholar] [CrossRef] [PubMed]
- Mao, C.; Lu, S.; Lv, B.; Zhang, B.; Shen, J.; He, J.; Luo, L.; Xi, D.; Chen, X.; Ming, F. A rice NAC transcription factor promotes leaf senescence via ABA biosynthesis. Plant Physiol. 2017, 174, 1747–1763. [Google Scholar] [CrossRef]
- Yang, Z.; Wang, C.; Qiu, K.; Chen, H.; Li, Z.; Li, X.; Song, J.; Wang, X.; Gao, J.; Kuai, B.; et al. The transcription factor ZmNAC126 accelerates leaf senescence downstream of the ethylene signalling pathway in maize. Plant Cell Environ. 2020, 43, 2287–2300. [Google Scholar] [CrossRef] [PubMed]
- Cai, M.; Sun, C.; Ou, J.; Zeng, T. Genome identification of NAC gene family and its gene expression patterns in responding to salt and drought stresses in Rhododendron delavayi. BMC Plant Biol. 2025, 25, 924. [Google Scholar] [CrossRef] [PubMed]
- Yang, Y.; He, M.; Zhang, K.; Zhai, Z.; Cheng, J.; Tian, Y.; Cao, X.; Liu, L. Genome-wide analysis of NAC transcription factor gene family in Morus atropurpurea. Plants 2025, 14, 1179. [Google Scholar] [CrossRef]
- Guo, Y.; Ren, G.; Zhang, K.; Li, Z.; Miao, Y.; Guo, H. Leaf senescence: Progression, regulation, and application. Mol. Hortic. 2021, 1, 5. [Google Scholar] [CrossRef]
- Lira, B.S.; Gramegna, G.; Trench, B.A.; Alves, F.R.R.; Silva, E.M.; Silva, G.F.F.; Thirumalaikumar, V.P.; Lupi, A.C.D.; Demarco, D.; Purgatto, E.; et al. Manipulation of a senescence-associated gene improves fleshy fruit yield. Plant Physiol. 2017, 175, 77–91. [Google Scholar] [CrossRef]
- Gu, H.; Li, J.; Qiao, D.; Li, M.; Yao, Y.; Xie, H.; Huang, K.L.; Liu, S.; Xie, D.Y.; Wei, C.; et al. A defensive pathway from NAC and TCP transcription factors activates a BAHD acyltransferase for (Z)-3-hexenyl acetate biosynthesis to resist herbivore in tea plant (Camellia sinensis). New Phytol. 2025, 245, 1232–1248. [Google Scholar] [PubMed]
- Fu, C.; Han, C.; Yu, Z.; Liu, D.; Wei, Y.; Han, Y. Ethylene induced AcNAC3 andAcNAC4 take part in ethylene synthesis through mediating AcACO1 during kiwifruit (Actinidia chinensis) ripening. J. Sci. Food Agr. 2024, 104, 7367–7374. [Google Scholar]
- Foresti, C.; Orduña, L.; Matus, J.T.; Vandelle, E.; Danzi, D.; Bellon, O.; Tornielli, G.B.; Amato, A.; Zenoni, S. NAC61 regulates late- and post-ripening osmotic, oxidative, and biotic stress responses in grapevine. J. Exp. Bot. 2024, 75, 2330–2350. [Google Scholar] [CrossRef]
- Xiong, D.; Chen, J.; Yu, T.; Gao, W.; Ling, X.; Li, Y.; Peng, S.; Huang, J. SPAD-based leaf nitrogen estimation is impacted by environmental factors and crop leaf characteristics. Sci. Rep. 2015, 5, 13389. [Google Scholar] [CrossRef]
- Chen, S.; Zhou, Y.; Chen, Y.; Gu, J. fastp: An ultra-fast all-in-one FASTQ preprocessor. Bioinformatics 2018, 34, i884–i890. [Google Scholar] [CrossRef]
- Langmead, B.; Salzberg, S.L. Fast gapped-read alignment with Bowtie 2. Nat. Methods 2012, 9, 357–359. [Google Scholar] [CrossRef] [PubMed]
- Love, M.I.; Huber, W.; Anders, S. Moderated estimation of fold change and dispersion for RNA-seq data with DESeq2. Genome Biol. 2014, 15, 550. [Google Scholar] [CrossRef]
- Jin, J.; Tian, F.; Yang, D.; Meng, Y.; Kong, L.; Luo, J.; Gao, G. PlantTFDB 4.0: Toward a central hub for transcription factors and regulatory interactions in plants. Nucleic Acids Res. 2017, 45, D1040–D1045. [Google Scholar] [CrossRef] [PubMed]
- Finn, R.D.; Clements, J.; Eddy, S.R. HMMER web server: Interactive sequence similarity searching. Nucleic Acids Res. 2011, 39 (Suppl. S2), W29–W37. [Google Scholar] [CrossRef] [PubMed]
- Paysan-Lafosse, T.; Andreeva, A.; Blum, M.; Chuguransky, S.R.; Grego, T.; Pinto, B.L.; Salazar, G.A.; Bileschi, M.L.; Llinares-López, F.; Meng-Papaxanthos, L.; et al. The Pfam protein families database: Embracing AI/ML. Nucleic Acids Res. 2025, 53, D523–D534. [Google Scholar] [CrossRef] [PubMed]
- Langfelder, P.; Horvath, S. WGCNA: An R package for weighted correlation network analysis. BMC Bioinform. 2008, 9, 559. [Google Scholar] [CrossRef]
- Livak, K.J.; Schmittgen, T.D. Analysis of relative gene expression data using Real-Time Quantitative PCR and the 2−ΔΔCT method. Methods 2001, 25, 402–408. [Google Scholar] [CrossRef] [PubMed]







Disclaimer/Publisher’s Note: The statements, opinions and data contained in all publications are solely those of the individual author(s) and contributor(s) and not of MDPI and/or the editor(s). MDPI and/or the editor(s) disclaim responsibility for any injury to people or property resulting from any ideas, methods, instructions or products referred to in the content. |
© 2025 by the authors. Licensee MDPI, Basel, Switzerland. This article is an open access article distributed under the terms and conditions of the Creative Commons Attribution (CC BY) license (https://creativecommons.org/licenses/by/4.0/).
Share and Cite
Wang, C.; Liao, G.; Duan, Y.; Su, L.; He, C.; Xu, M.; Wang, H. Identification of NAC Transcription Factors Associated with Leaf Senescence in Clerodendrum japonicum. Int. J. Mol. Sci. 2025, 26, 8846. https://doi.org/10.3390/ijms26188846
Wang C, Liao G, Duan Y, Su L, He C, Xu M, Wang H. Identification of NAC Transcription Factors Associated with Leaf Senescence in Clerodendrum japonicum. International Journal of Molecular Sciences. 2025; 26(18):8846. https://doi.org/10.3390/ijms26188846
Chicago/Turabian StyleWang, Congcong, Guihua Liao, Yu Duan, Lingye Su, Chunmei He, Mingfeng Xu, and Hongfeng Wang. 2025. "Identification of NAC Transcription Factors Associated with Leaf Senescence in Clerodendrum japonicum" International Journal of Molecular Sciences 26, no. 18: 8846. https://doi.org/10.3390/ijms26188846
APA StyleWang, C., Liao, G., Duan, Y., Su, L., He, C., Xu, M., & Wang, H. (2025). Identification of NAC Transcription Factors Associated with Leaf Senescence in Clerodendrum japonicum. International Journal of Molecular Sciences, 26(18), 8846. https://doi.org/10.3390/ijms26188846
