Transcriptomic Profiling of Peripheral Blood Identifies Candidate Genes for Early Pregnancy Diagnosis in Sika Deer
Simple Summary
Abstract
1. Introduction
2. Materials and Methods
2.1. Animals and Blood Sample Collection
2.2. RNA Isolation and Library Preparation
2.3. Transcriptome Sequencing
2.4. Time-Series Clustering Analysis
2.5. Weighted Gene Co-Expression Network Analysis
2.6. Protein–Protein Interaction Network Construction
2.7. Functional Enrichment Analysis
3. Results
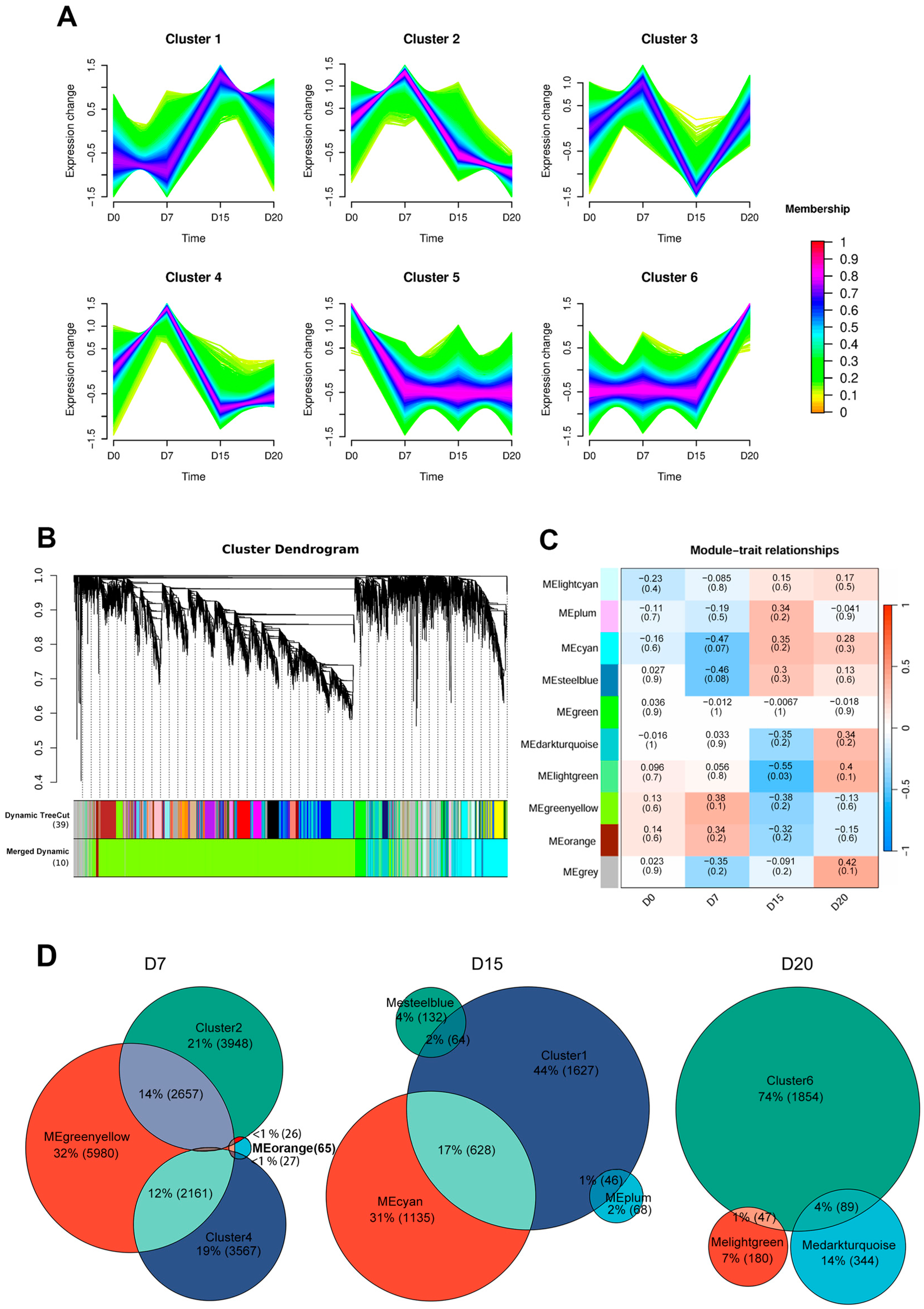
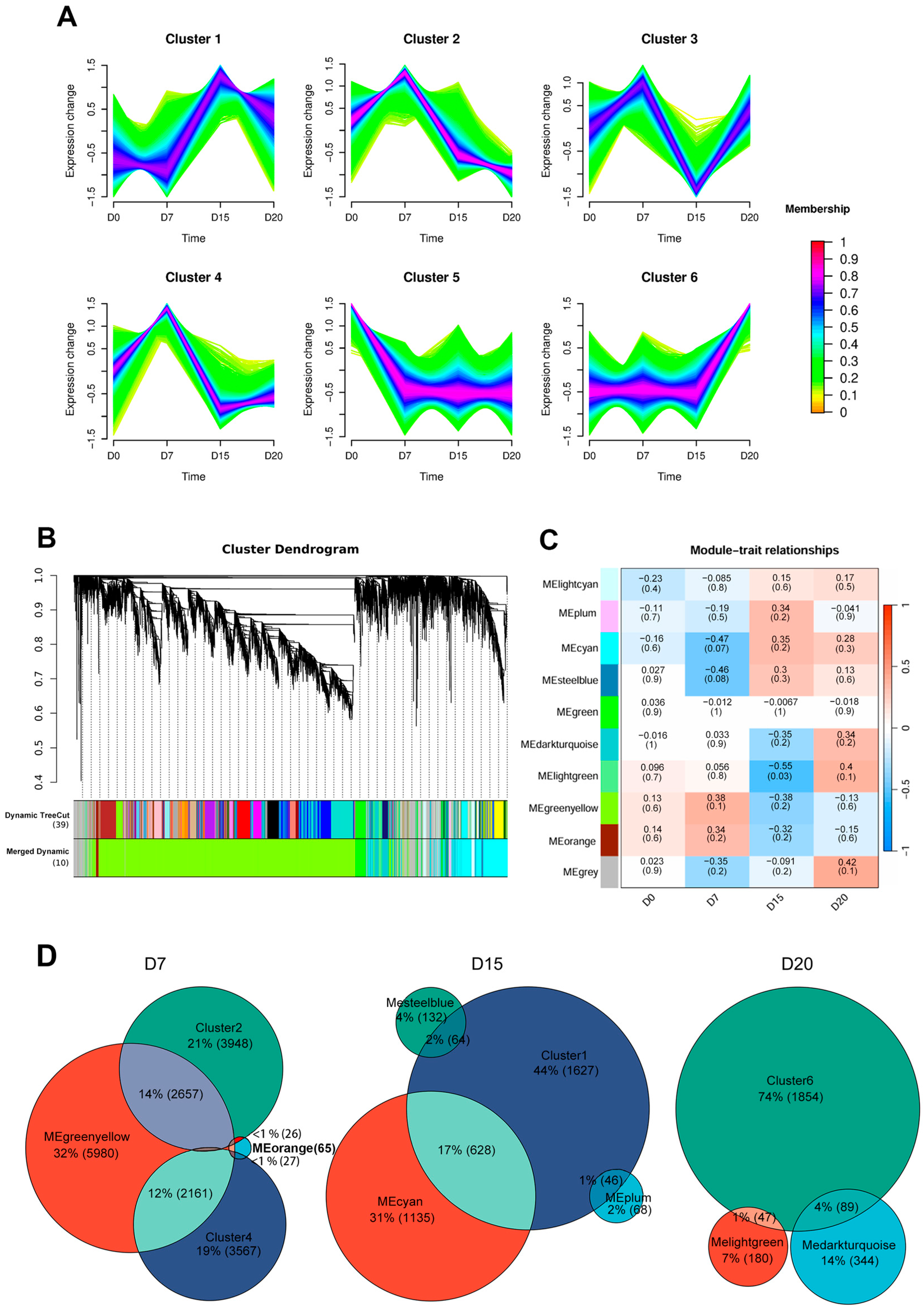
3.1. Overview of Transcriptome Analysis
3.2. Analysis of Transcriptome Expression Patterns
3.3. Functional Analysis of Stage-Specific Genes During Early Pregnancy
4. Discussion
5. Conclusions
Author Contributions
Funding
Institutional Review Board Statement
Informed Consent Statement
Data Availability Statement
Acknowledgments
Conflicts of Interest
Abbreviations
| RNA-Seq | RNA-sequencing |
| AI | Artificial insemination |
| WGCNA | Weighted gene co-expression network analysis |
| ART | Assisted reproductive technologies |
| IFNT | Interferon tau |
| ISGs | Interferon-stimulated genes |
| ROS | Reactive oxygen species |
| GSH | Glutathione |
| PCA | Principal component analysis |
| GO | Gene Ontology |
| KEGG | Kyoto Encyclopedia of Genes and Genomes |
| GC | Guanine-cytosine |
| BP | Biological Process |
| MF | Molecular Function |
| CC | Cellular Component |
References
- Liu, L.; Jiao, Y.; Yang, M.; Wu, L.; Long, G.; Hu, W. Network Pharmacology, Molecular Docking and Molecular Dynamics to Explore the Potential Immunomodulatory Mechanisms of Deer Antler. Int. J. Mol. Sci. 2023, 24, 370. [Google Scholar] [CrossRef]
- Lin, C.S.; Pei, K.J.; Wang, P.S.; Liu, B.T. Evidence of higher levels of testosterone during the velvet period in muntjac than in other cervids. Theriogenology 2014, 81, 403–406. [Google Scholar] [CrossRef]
- Asher, G.W. Reproductive cycles of deer. Anim. Reprod. Sci. 2011, 124, 170–175. [Google Scholar] [CrossRef]
- Higuchi, N.; Ohnishi, N.; Minami, M. Temporal pattern of estrus in free-ranging sika deer (Cervus nippon). Mammal. Study 2013, 38, 275–279. [Google Scholar] [CrossRef]
- Mathew, D.J.; Peterson, K.D.; Senn, L.K.; Oliver, M.A.; Ealy, A.D. Ruminant conceptus-maternal interactions: Interferon-tau and beyond. J. Anim. Sci. 2022, 100, skac123. [Google Scholar] [CrossRef]
- Pintus, E.; Ros-Santaella, J. Assisted reproductive technologies in deer (Artiodactyla, Cervidae): A review. Sci. Agric. Bohem. 2014, 45, 136–146. [Google Scholar] [CrossRef]
- Ferré, L.B.; Kjelland, M.E.; Strøbech, L.B.; Hyttel, P.; Mermillod, P.; Ross, P.J. Review: Recent advances in bovine in vitro embryo production: Reproductive biotechnology history and methods. Animal 2020, 14, 991–1004. [Google Scholar] [CrossRef] [PubMed]
- Bond, R.L.; Midla, L.T.; Gordon, E.D.; Welker, F.H.B.; Masterson, M.A.; Mathys, D.A.; Mollenkopf, D.F. Effect of student transrectal palpation on early pregnancy loss in dairy cattle. J. Dairy Sci. 2019, 102, 9236–9240. [Google Scholar] [CrossRef]
- Ferraz, P.A.; Poit, D.A.S.; Ferreira Pinto, L.M.; Guerra, A.C.; Laurindo Neto, A.; do Prado, F.L.; Azrak, A.J.; Çakmakçı, C.; Baruselli, P.S.; Pugliesi, G. Accuracy of early pregnancy diagnosis and determining pregnancy loss using different biomarkers and machine learning applications in dairy cattle. Theriogenology 2024, 224, 82–93. [Google Scholar] [CrossRef]
- Pascottini, O.B.; Crowe, A.D.; Ramil, U.Y.; Hostens, M.; Opsomer, G.; Crowe, M.A. Perspectives in cattle reproduction for the next 20 years—A European context. Theriogenology 2025, 233, 8–23. [Google Scholar] [CrossRef]
- Yanagawa, Y.; Matsuura, Y.; Suzuki, M.; Saga, S.; Okuyama, H.; Fukui, D.; Bando, G.; Nagano, M.; Katagiri, S.; Takahashi, Y.; et al. Accessory corpora lutea formation in pregnant Hokkaido sika deer (Cervus nippon yesoensis) investigated by examination of ovarian dynamics and steroid hormone concentrations. J. Reprod. Dev. 2015, 61, 61–66. [Google Scholar] [CrossRef] [PubMed]
- Kanazawa, T.; Seki, M.; Iga, K. Early pregnancy diagnosis based on luteal morphology and blood flow on Days 17-21 post-artificial insemination in Japanese Black cattle. Theriogenology 2022, 181, 69–78. [Google Scholar] [CrossRef]
- Shin, H.; Shannon, C.P.; Fishbane, N.; Ruan, J.; Zhou, M.; Balshaw, R.; Wilson-McManus, J.E.; Ng, R.T.; McManus, B.M.; Tebbutt, S.J.; et al. Variation in RNA-Seq transcriptome profiles of peripheral whole blood from healthy individuals with and without globin depletion. PLoS ONE 2014, 9, e91041. [Google Scholar] [CrossRef]
- Poscic, N.; Montanari, T.; D’Andrea, M.; Licastro, D.; Pilla, F.; Ajmone-Marsan, P.; Minuti, A.; Sgorlon, S. Breed and adaptive response modulate bovine peripheral blood cells’ transcriptome. J. Anim. Sci. Biotechnol. 2017, 8, 11. [Google Scholar] [CrossRef]
- Rocha, C.C.; da Silva Andrade, S.C.; de Melo, G.D.; Motta, I.G.; Coutinho, L.L.; Gonella-Diaza, A.M.; Binelli, M.; Pugliesi, G. Early pregnancy-induced transcripts in peripheral blood immune cells in Bos indicus heifers. Sci. Rep. 2020, 10, 13733. [Google Scholar] [CrossRef] [PubMed]
- Strangstalien, A.; Braz, C.U.; Miyamoto, A.; Marey, M.; Khatib, H. Early transcriptomic changes in peripheral blood 7 days after embryo transfer in dairy cattle. J. Dairy Sci. 2024, 107, 3080–3089. [Google Scholar] [CrossRef]
- Davenport, K.M.; Ortega, M.S.; Johnson, G.A.; Seo, H.; Spencer, T.E. Review: Implantation and placentation in ruminants. Animal 2023, 17 (Suppl. S1), 100796. [Google Scholar] [CrossRef] [PubMed]
- Hansen, T.R.; Sinedino, L.D.P.; Spencer, T.E. Paracrine and endocrine actions of interferon tau (IFNT). Reproduction 2017, 154, F45–F59. [Google Scholar] [CrossRef]
- Romero, J.J.; Antoniazzi, A.Q.; Smirnova, N.P.; Webb, B.T.; Yu, F.; Davis, J.S.; Hansen, T.R. Pregnancy-associated genes contribute to antiluteolytic mechanisms in ovine corpus luteum. Physiol. Genom. 2013, 45, 1095–1108. [Google Scholar] [CrossRef]
- Wiltbank, M.C.; Monteiro, P.L.J.; Domingues, R.R.; Andrade, J.P.N.; Mezera, M.A. Review: Maintenance of the ruminant corpus luteum during pregnancy: Interferon-tau and beyond. Animal 2023, 17 (Suppl. S1), 100827. [Google Scholar] [CrossRef] [PubMed]
- Ott, T.L. Symposium review: Immunological detection of the bovine conceptus during early pregnancy. J. Dairy Sci. 2019, 102, 3766–3777. [Google Scholar] [CrossRef]
- Davenport, K.M.; Ortega, M.S.; Liu, H.; O’Neil, E.V.; Kelleher, A.M.; Warren, W.C.; Spencer, T.E. Single-nuclei RNA sequencing (snRNA-seq) uncovers trophoblast cell types and lineages in the mature bovine placenta. Proc. Natl. Acad. Sci. USA 2023, 120, e2221526120. [Google Scholar] [CrossRef] [PubMed]
- Wooding, F.B.P. The ruminant placental trophoblast binucleate cell: An evolutionary breakthrough. Biol. Reprod. 2022, 107, 705–716. [Google Scholar] [CrossRef]
- Wooding, F.B. Role of binucleate cells in fetomaternal cell fusion at implantation in the sheep. Am. J. Anat. 1984, 170, 233–250. [Google Scholar] [CrossRef] [PubMed]
- Spencer, T.E.; Hansen, T.R. Implantation and Establishment of Pregnancy in Ruminants. Adv. Anat. Embryol. Cell Biol. 2015, 216, 105–135. [Google Scholar] [CrossRef] [PubMed]
- Lee, J.H.; Oh, M.G.; Kim, S.H. Reconstitution of Caruncle Placenta through the 20alpha-HSD/Casp-3 Apoptotic Pathway during Early Pregnancy in Bovines. Cells 2022, 12, 162. [Google Scholar] [CrossRef]
- Robertson, S.A. Immune regulation of conception and embryo implantation-all about quality control? J. Reprod. Immunol. 2010, 85, 51–57. [Google Scholar] [CrossRef]
- Sacks, G.P.; Studena, K.; Sargent, K.; Redman, C.W. Normal pregnancy and preeclampsia both produce inflammatory changes in peripheral blood leukocytes akin to those of sepsis. Am. J. Obs. Gynecol. 1998, 179, 80–86. [Google Scholar] [CrossRef]
- Moffett, A.; Loke, C. Immunology of placentation in eutherian mammals. Nat. Rev. Immunol. 2006, 6, 584–594. [Google Scholar] [CrossRef]
- Farias-Jofre, M.; Romero, R.; Galaz, J.; Xu, Y.; Tao, L.; Demery-Poulos, C.; Arenas-Hernandez, M.; Bhatti, G.; Liu, Z.; Kawahara, N.; et al. Pregnancy tailors endotoxin-induced monocyte and neutrophil responses in the maternal circulation. Inflamm. Res. 2022, 71, 653–668. [Google Scholar] [CrossRef]
- Harvey, A.J. The role of oxygen in ruminant preimplantation embryo development and metabolism. Anim. Reprod. Sci. 2007, 98, 113–128. [Google Scholar] [CrossRef]
- Deluao, J.C.; Winstanley, Y.; Robker, R.L.; Pacella-Ince, L.; Gonzalez, M.B.; McPherson, N.O. OXIDATIVE STRESS AND REPRODUCTIVE FUNCTION: Reactive oxygen species in the mammalian pre-implantation embryo. Reproduction 2022, 164, F95–F108. [Google Scholar] [CrossRef]
- Herb, M.; Schramm, M. Functions of ROS in Macrophages and Antimicrobial Immunity. Antioxidants 2021, 10, 313. [Google Scholar] [CrossRef]
- Sun, L.; Wang, X.; Saredy, J.; Yuan, Z.; Yang, X.; Wang, H. Innate-adaptive immunity interplay and redox regulation in immune response. Redox Biol. 2020, 37, 101759. [Google Scholar] [CrossRef]
- Naccasha, N.; Gervasi, M.T.; Chaiworapongsa, T.; Berman, S.; Yoon, B.H.; Maymon, E.; Romero, R. Phenotypic and metabolic characteristics of monocytes and granulocytes in normal pregnancy and maternal infection. Am. J. Obs. Gynecol. 2001, 185, 1118–1123. [Google Scholar] [CrossRef] [PubMed]
- Abu-Raya, B.; Michalski, C.; Sadarangani, M.; Lavoie, P.M. Maternal Immunological Adaptation During Normal Pregnancy. Front. Immunol. 2020, 11, 575197. [Google Scholar] [CrossRef] [PubMed]
- Gusar, V.A.; Timofeeva, A.V.; Chagovets, V.V.; Vysokikh, M.Y.; Kan, N.E.; Manukhova, L.A.; Marey, M.V.; Sukhikh, G.T. Interrelation between miRNAs Expression Associated with Redox State Fluctuations, Immune and Inflammatory Response Activation, and Neonatal Outcomes in Complicated Pregnancy, Accompanied by Placental Insufficiency. Antioxidants 2022, 12, 6. [Google Scholar] [CrossRef]
- Zhang, X.; Gao, J.; Yang, L.; Feng, X.; Yuan, X. Oxidative stress and its role in recurrent pregnancy loss: Mechanisms and implications. J. Mol. Histol. 2024, 56, 55. [Google Scholar] [CrossRef]
- Sugino, N.; Karube-Harada, A.; Taketani, T.; Sakata, A.; Nakamura, Y. Withdrawal of ovarian steroids stimulates prostaglandin F2alpha production through nuclear factor-kappaB activation via oxygen radicals in human endometrial stromal cells: Potential relevance to menstruation. J. Reprod. Dev. 2004, 50, 215–225. [Google Scholar] [CrossRef]
- Agarwal, A.; Gupta, S.; Sharma, R.K. Role of oxidative stress in female reproduction. Reprod. Biol. Endocrinol. 2005, 3, 28. [Google Scholar] [CrossRef] [PubMed]
- Al-Gubory, K.H.; Garrel, C.; Faure, P.; Sugino, N. Roles of antioxidant enzymes in corpus luteum rescue from reactive oxygen species-induced oxidative stress. Reprod. Biomed. Online 2012, 25, 551–560. [Google Scholar] [CrossRef] [PubMed]
- Ufer, C.; Wang, C.C. The Roles of Glutathione Peroxidases during Embryo Development. Front. Mol. Neurosci. 2011, 4, 12. [Google Scholar] [CrossRef]
- Chen, T.H.; Wang, H.C.; Chang, C.J.; Lee, S.Y. Mitochondrial Glutathione in Cellular Redox Homeostasis and Disease Manifestation. Int. J. Mol. Sci. 2024, 25, 1314. [Google Scholar] [CrossRef]
- Bolger, A.M.; Lohse, M.; Usadel, B. Trimmomatic: A flexible trimmer for Illumina sequence data. Bioinformatics 2014, 30, 2114–2120. [Google Scholar] [CrossRef]
- Kim, D.; Langmead, B.; Salzberg, S.L. HISAT: A fast spliced aligner with low memory requirements. Nat. Methods 2015, 12, 357–360. [Google Scholar] [CrossRef]
- Wang, L.; Wang, S.; Li, W. RSeQC: Quality control of RNA-seq experiments. Bioinformatics 2012, 28, 2184–2185. [Google Scholar] [CrossRef]
- Pertea, M.; Kim, D.; Pertea, G.M.; Leek, J.T.; Salzberg, S.L. Transcript-level expression analysis of RNA-seq experiments with HISAT, StringTie and Ballgown. Nat. Protoc. 2016, 11, 1650–1667. [Google Scholar] [CrossRef]
- Zhao, S.; Ye, Z.; Stanton, R. Misuse of RPKM or TPM normalization when comparing across samples and sequencing protocols. RNA 2020, 26, 903–909. [Google Scholar] [CrossRef]
- Ringner, M. What is principal component analysis? Nat. Biotechnol. 2008, 26, 303–304. [Google Scholar] [CrossRef] [PubMed]
- Kumar, L.; Futschik, M. Mfuzz: A software package for soft clustering of microarray data. Bioinformation 2007, 2, 5–7. [Google Scholar] [CrossRef] [PubMed]
- Langfelder, P.; Horvath, S. WGCNA: An R package for weighted correlation network analysis. BMC Bioinform. 2008, 9, 559. [Google Scholar] [CrossRef] [PubMed]
- da Silva, M.I.; Oli, N.; Gambonini, F.; Ott, T. Effects of parity and early pregnancy on peripheral blood leukocytes in dairy cattle. J. Dairy Sci. 2024, 107, 11728–11743. [Google Scholar] [CrossRef]
- Green, J.C.; Okamura, C.S.; Poock, S.E.; Lucy, M.C. Measurement of interferon-tau (IFN-tau) stimulated gene expression in blood leukocytes for pregnancy diagnosis within 18-20d after insemination in dairy cattle. Anim. Reprod. Sci. 2010, 121, 24–33. [Google Scholar] [CrossRef] [PubMed]
- Gifford, C.A.; Racicot, K.; Clark, D.S.; Austin, K.J.; Hansen, T.R.; Lucy, M.C.; Davies, C.J.; Ott, T.L. Regulation of interferon-stimulated genes in peripheral blood leukocytes in pregnant and bred, nonpregnant dairy cows. J. Dairy Sci. 2007, 90, 274–280. [Google Scholar] [CrossRef]
- Mauffre, V.; Grimard, B.; Eozenou, C.; Inghels, S.; Silva, L.; Giraud-Delville, C.; Capo, D.; Sandra, O.; Constant, F. Interferon stimulated genes as peripheral diagnostic markers of early pregnancy in sheep: A critical assessment. Animal 2016, 10, 1856–1863. [Google Scholar] [CrossRef]
- Bott, R.C.; Ashley, R.L.; Henkes, L.E.; Antoniazzi, A.Q.; Bruemmer, J.E.; Niswender, G.D.; Bazer, F.W.; Spencer, T.E.; Smirnova, N.P.; Anthony, R.V.; et al. Uterine vein infusion of interferon tau (IFNT) extends luteal life span in ewes. Biol. Reprod. 2010, 82, 725–735. [Google Scholar] [CrossRef]
- Romero, J.J.; Antoniazzi, A.Q.; Nett, T.M.; Ashley, R.L.; Webb, B.T.; Smirnova, N.P.; Bott, R.C.; Bruemmer, J.E.; Bazer, F.W.; Anthony, R.V.; et al. Temporal Release, Paracrine and Endocrine Actions of Ovine Conceptus-Derived Interferon-Tau During Early Pregnancy. Biol. Reprod. 2015, 93, 146. [Google Scholar] [CrossRef] [PubMed]
- Xue, C.; Yao, Q.; Gu, X.; Shi, Q.; Yuan, X.; Chu, Q.; Bao, Z.; Lu, J.; Li, L. Evolving cognition of the JAK-STAT signaling pathway: Autoimmune disorders and cancer. Signal Transduct. Target. Ther. 2023, 8, 204. [Google Scholar] [CrossRef]
- Buragohain, L.; Kumar, R.; Nanda, T.; Phulia, S.K.; Mohanty, A.K.; Kumar, S.; Balhara, S.; Ghuman, S.; Singh, I.; Balhara, A.K. Serum MX2 Protein as Candidate Biomarker for Early Pregnancy Diagnosis in Buffalo. Reprod. Domest. Anim. 2016, 51, 453–460. [Google Scholar] [CrossRef]
- Zenclussen, A.C. Adaptive immune responses during pregnancy. Am. J. Reprod. Immunol. 2013, 69, 291–303. [Google Scholar] [CrossRef]
- La Rocca, C.; Carbone, F.; Longobardi, S.; Matarese, G. The immunology of pregnancy: Regulatory T cells control maternal immune tolerance toward the fetus. Immunol. Lett. 2014, 162, 41–48. [Google Scholar] [CrossRef]
- Linscheid, C.; Petroff, M.G. Minor histocompatibility antigens and the maternal immune response to the fetus during pregnancy. Am. J. Reprod. Immunol. 2013, 69, 304–314. [Google Scholar] [CrossRef]
- Bartels, H.C.; Hameed, S.; Young, C.; Nabhan, M.; Downey, P.; Curran, K.M.; McCormack, J.; Fabre, A.; Kolch, W.; Zhernovkov, V.; et al. Spatial proteomics and transcriptomics of the maternal-fetal interface in placenta accreta spectrum. Transl. Res. 2024, 274, 67–80. [Google Scholar] [CrossRef] [PubMed]
- Lee, J.; Banu, S.K.; McCracken, J.A.; Arosh, J.A. Early pregnancy modulates survival and apoptosis pathways in the corpus luteum in sheep. Reproduction 2016, 151, 187–202. [Google Scholar] [CrossRef] [PubMed]
- Dibble, S.; Andersen, A.; Lassen, M.R.; Cunanan, J.; Hoppensteadt, D.; Fareed, J. Inflammatory and procoagulant cytokine levels during pregnancy as predictors of adverse obstetrical complications. Clin. Appl. Thromb. Hemost. 2014, 20, 152–158. [Google Scholar] [CrossRef] [PubMed]
- Wang, H.; Wang, L.L.; Zhao, S.J.; Lin, X.X.; Liao, A.H. IL-10: A bridge between immune cells and metabolism during pregnancy. J. Reprod. Immunol. 2022, 154, 103750. [Google Scholar] [CrossRef]
- Sbodio, J.I.; Snyder, S.H.; Paul, B.D. Regulators of the transsulfuration pathway. Br. J. Pharmacol. 2019, 176, 583–593. [Google Scholar] [CrossRef]
- Lapenna, D. Glutathione and glutathione-dependent enzymes: From biochemistry to gerontology and successful aging. Ageing Res. Rev. 2023, 92, 102066. [Google Scholar] [CrossRef]
- Kozich, V.; Krijt, J.; Sokolova, J.; Melenovska, P.; Jesina, P.; Vozdek, R.; Majtan, T.; Kraus, J.P. Thioethers as markers of hydrogen sulfide production in homocystinurias. Biochimie 2016, 126, 14–20. [Google Scholar] [CrossRef]
- Katsouda, A.; Markou, M.; Zampas, P.; Varela, A.; Davos, C.H.; Vellecco, V.; Cirino, G.; Bucci, M.; Papapetropoulos, A. CTH/MPST double ablation results in enhanced vasorelaxation and reduced blood pressure via upregulation of the eNOS/sGC pathway. Front. Pharmacol. 2023, 14, 1090654. [Google Scholar] [CrossRef]
- Lechuga, T.J.; Qi, Q.R.; Magness, R.R.; Chen, D.B. Ovine uterine artery hydrogen sulfide biosynthesis in vivo: Effects of ovarian cycle and pregnancydagger. Biol. Reprod. 2019, 100, 1630–1636. [Google Scholar] [CrossRef] [PubMed]
- Wang, B.; Xu, T.; Li, Y.; Wang, W.; Lyu, C.; Luo, D.; Yang, Q.; Ning, N.; Chen, Z.J.; Yan, J.; et al. Trophoblast H2S Maintains Early Pregnancy via Regulating Maternal-Fetal Interface Immune Hemostasis. J. Clin. Endocrinol. Metab. 2020, 105, e4275–e4289. [Google Scholar] [CrossRef] [PubMed]
- Feng, H.; Tian, C.; Jiang, W.; Sun, Z.; Li, Y.; Han, B.; Chen, L.; Wang, D.; Xiang, H.; Zhu, J.; et al. Hydrogen sulfide sustains mitochondria functions via targeting mitochondria fission regulator 1 like protein to restore human cytotrophoblast invasion and migration. Int. J. Biol. Macromol. 2025, 299, 140240. [Google Scholar] [CrossRef]
- Feng, H.; Sun, Z.; Han, B.; Xia, H.; Chen, L.; Tian, C.; Yan, S.; Shi, Y.; Yin, J.; Song, W.; et al. Miro2 sulfhydration by CBS/H(2)S promotes human trophoblast invasion and migration via regulating mitochondria dynamics. Cell Death Dis. 2024, 15, 776. [Google Scholar] [CrossRef]
- Parisi, F.; Fenizia, C.; Introini, A.; Zavatta, A.; Scaccabarozzi, C.; Biasin, M.; Savasi, V. The pathophysiological role of estrogens in the initial stages of pregnancy: Molecular mechanisms and clinical implications for pregnancy outcome from the periconceptional period to end of the first trimester. Hum. Reprod. Update 2023, 29, 699–720. [Google Scholar] [CrossRef]
- Deng, W.; Sun, R.; Du, J.; Wu, X.; Ma, L.; Wang, M.; Lv, Q. Prediction of miscarriage in first trimester by serum estradiol, progesterone and beta-human chorionic gonadotropin within 9 weeks of gestation. BMC Pregnancy Childbirth 2022, 22, 112. [Google Scholar] [CrossRef]
- Wang, Y.; Tang, Z.; Teng, X. New advances in the treatment of thin endometrium. Front. Endocrinol. 2024, 15, 1269382. [Google Scholar] [CrossRef]
- Kusumi, M.; Ihana, T.; Kurosawa, T.; Ohashi, Y.; Tsutsumi, O. Intrauterine administration of platelet-rich plasma improves embryo implantation by increasing the endometrial thickness in women with repeated implantation failure: A single-arm self-controlled trial. Reprod. Med. Biol. 2020, 19, 350–356. [Google Scholar] [CrossRef]
- Rettberg, J.R.; Yao, J.; Brinton, R.D. Estrogen: A master regulator of bioenergetic systems in the brain and body. Front. Neuroendocr. 2014, 35, 8–30. [Google Scholar] [CrossRef] [PubMed]
- Klinge, C.M. Estrogenic control of mitochondrial function. Redox Biol. 2020, 31, 101435. [Google Scholar] [CrossRef] [PubMed]
- Sreerangaraja Urs, D.B.; Wu, W.H.; Komrskova, K.; Postlerova, P.; Lin, Y.F.; Tzeng, C.R.; Kao, S.H. Mitochondrial Function in Modulating Human Granulosa Cell Steroidogenesis and Female Fertility. Int. J. Mol. Sci. 2020, 21, 3592. [Google Scholar] [CrossRef]
- Cheong, A.; Lingutla, R.; Mager, J. Expression analysis of mammalian mitochondrial ribosomal protein genes. Gene Expr. Patterns 2020, 38, 119147. [Google Scholar] [CrossRef]
- Chen, H.; Detmer, S.A.; Ewald, A.J.; Griffin, E.E.; Fraser, S.E.; Chan, D.C. Mitofusins Mfn1 and Mfn2 coordinately regulate mitochondrial fusion and are essential for embryonic development. J. Cell Biol. 2003, 160, 189–200. [Google Scholar] [CrossRef] [PubMed]
- Liao, M.H.; Liu, X.; Yu, X.T.; Zhang, S.; Li, Y.Z.; Hu, L.L.; Sun, S.C.; Wang, J.L. NAMPT regulates mitochondria and oxidative stress level for mouse early embryo development. Biol. Res. 2025, 58, 25. [Google Scholar] [CrossRef]
- Wang, L.; Wang, H.; Luo, J.; Xie, T.; Mor, G.; Liao, A. Decorin promotes decidual M1-like macrophage polarization via mitochondrial dysfunction resulting in recurrent pregnancy loss. Theranostics 2022, 12, 7216–7236. [Google Scholar] [CrossRef] [PubMed]
- Murugesan, K.D.; Gupta, I.D.; Onteru, S.K.; Dash, A.; Sukhija, N.; Sivalingam, J.; Mohanty, A.K. Profiling and integrated analysis of whole-transcriptome changes in uterine caruncles of pregnant and non-pregnant buffaloes. Genomics 2021, 113, 2338–2349. [Google Scholar] [CrossRef] [PubMed]
- Rawat, P.; Bathla, S.; Baithalu, R.; Yadav, M.L.; Kumar, S.; Ali, S.A.; Tiwari, A.; Lotfan, M.; Naru, J.; Jena, M.; et al. Identification of potential protein biomarkers for early detection of pregnancy in cow urine using 2D DIGE and label free quantitation. Clin. Proteom. 2016, 13, 15. [Google Scholar] [CrossRef]





Disclaimer/Publisher’s Note: The statements, opinions and data contained in all publications are solely those of the individual author(s) and contributor(s) and not of MDPI and/or the editor(s). MDPI and/or the editor(s) disclaim responsibility for any injury to people or property resulting from any ideas, methods, instructions or products referred to in the content. |
© 2025 by the authors. Licensee MDPI, Basel, Switzerland. This article is an open access article distributed under the terms and conditions of the Creative Commons Attribution (CC BY) license (https://creativecommons.org/licenses/by/4.0/).
Share and Cite
Zhang, Y.; Sun, H.; Fan, B.; Liu, L.; Tang, Y.; Zhang, Y.; Zhang, X.; Chu, X.; Peng, F.; Cao, J.; et al. Transcriptomic Profiling of Peripheral Blood Identifies Candidate Genes for Early Pregnancy Diagnosis in Sika Deer. Animals 2025, 15, 2960. https://doi.org/10.3390/ani15202960
Zhang Y, Sun H, Fan B, Liu L, Tang Y, Zhang Y, Zhang X, Chu X, Peng F, Cao J, et al. Transcriptomic Profiling of Peripheral Blood Identifies Candidate Genes for Early Pregnancy Diagnosis in Sika Deer. Animals. 2025; 15(20):2960. https://doi.org/10.3390/ani15202960
Chicago/Turabian StyleZhang, Yushi, Huimin Sun, Bingfeng Fan, Lixiang Liu, Yu Tang, Ying Zhang, Xulin Zhang, Xiaoyu Chu, Feiyu Peng, Jie Cao, and et al. 2025. "Transcriptomic Profiling of Peripheral Blood Identifies Candidate Genes for Early Pregnancy Diagnosis in Sika Deer" Animals 15, no. 20: 2960. https://doi.org/10.3390/ani15202960
APA StyleZhang, Y., Sun, H., Fan, B., Liu, L., Tang, Y., Zhang, Y., Zhang, X., Chu, X., Peng, F., Cao, J., & Xu, B. (2025). Transcriptomic Profiling of Peripheral Blood Identifies Candidate Genes for Early Pregnancy Diagnosis in Sika Deer. Animals, 15(20), 2960. https://doi.org/10.3390/ani15202960
