Sign in to use this feature.

Years

Between: -

Subjects

remove_circle_outline
remove_circle_outline
remove_circle_outline
remove_circle_outline
remove_circle_outline
remove_circle_outline
remove_circle_outline

Journals

Article Types

Countries / Regions

Search Results (39)

Search Parameters:
Keywords = closed Brayton cycle

Order results
Result details
Results per page
Select all
Export citation of selected articles as:
26 pages, 3842 KB  
Article
A Control Method for Surge Prevention Under Load Disturbances in Closed Brayton Cycle TAC System
by Haosen Liu, Yuxuan Sun, Qingqing Fang, Fangnan Huang, Jun Yu, Xiangrong Tang and Qian Ning
Energies 2025, 18(17), 4524; https://doi.org/10.3390/en18174524 - 26 Aug 2025
Viewed by 772
Abstract
In closed Brayton cycle power generation systems, sudden load disturbances can induce a compressor surge in turbine–alternator–compressor systems, posing significant risks to dynamic stability and operational reliability. To address this challenge, this study proposes a PID control strategy optimized via a genetic algorithm. [...] Read more.
In closed Brayton cycle power generation systems, sudden load disturbances can induce a compressor surge in turbine–alternator–compressor systems, posing significant risks to dynamic stability and operational reliability. To address this challenge, this study proposes a PID control strategy optimized via a genetic algorithm. A high-fidelity dynamic model of the turbine–alternator–compressor system under closed Brayton cycle conditions is developed in Simulink, incorporating surge boundaries derived from performance maps. Control parameters are tuned using a weighted multi-objective fitness function that integrates overshoot, rise time, and the integral of absolute error. Simulation results demonstrate that the proposed control scheme markedly enhances system responsiveness—achieving approximately a 70% improvement in rotational speed regulation—and effectively maintains the operating point outside the surge region. The proposed framework provides a practical and robust approach for improving the dynamic stability and reliability of closed Brayton cycle power generation systems. Full article
(This article belongs to the Section I: Energy Fundamentals and Conversion)
Show Figures

Figure 1

19 pages, 2944 KB  
Article
Analysis of Thermal Cycles with an Isothermal Turbine for Use in Low-Temperature Systems
by Krzysztof Kosowski and Marian Piwowarski
Energies 2025, 18(16), 4436; https://doi.org/10.3390/en18164436 - 20 Aug 2025
Viewed by 1033
Abstract
The article discusses the current challenges facing the energy sector in the context of climate policy, technological transformation, and the urgent need to increase energy efficiency while reducing greenhouse gas emissions. Modern thermal energy conversion technologies are analyzed, including supercritical steam and gas–steam [...] Read more.
The article discusses the current challenges facing the energy sector in the context of climate policy, technological transformation, and the urgent need to increase energy efficiency while reducing greenhouse gas emissions. Modern thermal energy conversion technologies are analyzed, including supercritical steam and gas–steam cycles, as well as distributed systems using renewable fuels and microturbines. Particular attention is given to innovative systems with isothermal expansion, which theoretically allow operation close to the efficiency limit defined by the Carnot cycle. The study presents calculation results for conventional systems (steam, gas with regeneration, and Organic Rankine Cycle) and proposes a novel isothermal air turbine cycle. In a combined gas–steam configuration, the proposed cycle achieved an efficiency exceeding 43% at a relatively low heat source temperature of 700 K, clearly outperforming conventional steam and ORC systems under the same thermal conditions. The use of a simple working medium (air), combined with the potential for integration with renewable energy sources, makes this concept a promising and viable alternative to traditional Rankine and Brayton cycles in thermally constrained applications. Full article
(This article belongs to the Special Issue Advanced Methods for the Design and Optimization of Turbomachinery)
Show Figures

Figure 1

26 pages, 9559 KB  
Article
Thermodynamic Analysis and Optimization of Mobile Nuclear System
by Guobin Jia, Guifeng Zhu, Yuwen Ma, Jingen Chen and Yang Zou
Energies 2025, 18(1), 113; https://doi.org/10.3390/en18010113 - 30 Dec 2024
Cited by 1 | Viewed by 1018
Abstract
This paper develops a system–component integrated design method for a closed Brayton cycle in a nuclear-powered emergency power vehicle, optimizing the thermodynamic performance by varying the maximum operating temperature and pressure, minimum operating temperature, helium–xenon gas molar mass, and PCHE parameters to maximize [...] Read more.
This paper develops a system–component integrated design method for a closed Brayton cycle in a nuclear-powered emergency power vehicle, optimizing the thermodynamic performance by varying the maximum operating temperature and pressure, minimum operating temperature, helium–xenon gas molar mass, and PCHE parameters to maximize the specific power and thermal efficiency. The key results are as follows: (1) The maximum allowable pressure decreases with the temperature, and the specific power increases for both the SRC and the IRC without considering the ultimate heat sink. (2) The PCHE weight is minimized at a helium–xenon gas molar mass of 25 g/mol, while the turbomachine’s weight decreases with an increasing molar mass, leading to an overall system weight reduction. (3) The thermal efficiency decreases with lower minimum operating temperatures, optimizing at 350 K due to a precooler weight increase. (4) The thermal efficiency plateaus after a certain number of PCHE channels, with the recuperator effectiveness significantly impacting the performance. (5) The SRC, with a specific power and a thermal efficiency of 194.38 kW/kg and 39.19%, is preferred over the IRC for the SIMONS due to its mobility and rapid deployment. This study offers a comprehensive analysis for optimizing closed Brayton cycle systems in emergency power applications. Full article
(This article belongs to the Special Issue Economic Analysis of Nuclear Energy)
Show Figures

Figure 1

18 pages, 11430 KB  
Article
Thermodynamic Analysis of the Second Fluid Brayton Cycle for Scramjet Engine
by Jiamao Luo, Xin Qi, Si Jiao, Yunlei Xiao, Shengfang Huang and Shunhua Yang
Energies 2024, 17(23), 6003; https://doi.org/10.3390/en17236003 - 28 Nov 2024
Viewed by 2030
Abstract
The burning chamber wall of the ramjet engine is facing an extremely thermal environment during normal conditions. Thermal protection measures must be taken on the wall surface of the combustion chamber. At the same time, the aircraft faces high-power electrical demand problems under [...] Read more.
The burning chamber wall of the ramjet engine is facing an extremely thermal environment during normal conditions. Thermal protection measures must be taken on the wall surface of the combustion chamber. At the same time, the aircraft faces high-power electrical demand problems under high-speed cruising states. To address these issues, a second fluid-closed Brayton cycle system was introduced in this paper. Helium was utilized as the secondary fluid medium, while kerosene was used as the final heat sink. The ramjet engine chamber wall was cooled by the helium cycle system. At the same time, part of the heat absorbed by the helium cycle was transformed into electric power by a generator. This work proposes a new method of thermal management in a closed cycle. Unlike traditional methods, this proposal can regulate the mass flow rate of helium based on the requirement of heat load. A zero-dimensional numerical calculation method was established for thermodynamic analysis. The results show that as the equivalence ratio of 0.8~1.5 for the kerosene flow rate, the system can suffer the thermal load of 200~350 kJ/kg on the combustion chamber wall at the maximum kerosene allowable temperature. To ensure the normal operation of the circulating system, the mass flow ratio between the helium and the air changes from 0.02 to 0.045. Compared with the direct kerosene cooling method, the second fluid circulation method leads to the kerosene equivalent saving ratio by 2% to 14%; at the same time, such a system could generate 160~500 kJ/kg of electrical energy. This new thermal management method can achieve kerosene saving, electric power generating and suffering more thermal loads under the premise of satisfying normal work. Full article
(This article belongs to the Section J1: Heat and Mass Transfer)
Show Figures

Figure 1

15 pages, 3092 KB  
Article
Dynamic Modeling of a HeXe-Cooled Mobile Nuclear Reactor with Closed Brayton Cycle
by Jiaolong Deng, Chaoran Guan, Xiaojing Liu and Xiang Chai
Energies 2024, 17(21), 5396; https://doi.org/10.3390/en17215396 - 30 Oct 2024
Cited by 2 | Viewed by 1478
Abstract
Helium-xenon (HeXe)-cooled mobile nuclear reactors have promising potential in future low-carbon energy systems. However, there is currently a lack of fast and reliable tools for analyzing the complicated dynamic characteristics of such systems. In this study, we developed a comprehensive dynamic modeling approach [...] Read more.
Helium-xenon (HeXe)-cooled mobile nuclear reactors have promising potential in future low-carbon energy systems. However, there is currently a lack of fast and reliable tools for analyzing the complicated dynamic characteristics of such systems. In this study, we developed a comprehensive dynamic modeling approach for a HeXe-cooled nuclear power system coupled with a closed Brayton cycle (CBC). The system’s key components, including the reactor, printed circuit heat exchanger (PCHE), and turbomachinery, are lumped-modeled to capture their time-varying behavior. A step-solving algorithm that incorporates HeXe mass conservation iteration is designed. The verification results demonstrate that the dynamic program is robust and reliable, with each time step converging within 25 iterations and the HeXe mass remaining within the range of 3.755 ± 0.01 kg throughout the simulation meeting the law of mass conservation. Then, a 1500 s frozen start-up simulation for the coupled system is conducted, in which the CBC is started in the first 500 s by increasing the main shaft speed to 40% of the rated value, and then the reactor is started by inserting external reactivity between 500 and 800 s. Both the dynamic process and the steady-state performance after the start-up are analyzed. The results show that the system achieved a stable electrical output of 5.7 MWe with a thermal efficiency of 32.5%. This study lays a solid foundation for future work aimed at improving the overall efficiency and performance of HeXe-cooled nuclear power systems. Full article
(This article belongs to the Special Issue Flow and Heat Transfer in Gas-Cooled Nuclear Reactors)
Show Figures

Figure 1

20 pages, 10248 KB  
Article
The Design and Performance Analysis of a 15 g/mol Helium–Xenon Mixture Centrifugal Compressor
by Jinchao Zheng, Zhitao Tian, Adil Malik, Jianchi Xin and Huawei Lu
Aerospace 2024, 11(11), 869; https://doi.org/10.3390/aerospace11110869 - 23 Oct 2024
Cited by 1 | Viewed by 1932
Abstract
One of the primary parts of a closed Brayton cycle that uses a helium–xenon mixture as the working medium is a centrifugal compressor. Nowadays, there has been minimal research on the theoretical underpinnings and design procedures of a helium–xenon mixture centrifugal compressors, and [...] Read more.
One of the primary parts of a closed Brayton cycle that uses a helium–xenon mixture as the working medium is a centrifugal compressor. Nowadays, there has been minimal research on the theoretical underpinnings and design procedures of a helium–xenon mixture centrifugal compressors, and the internal flow mechanisms remain poorly understood. In this study, we present a redesign of the 15 g/mol helium–xenon centrifugal compressor originally developed by Bruno M, utilizing a helium–xenon mixture as the working fluid to enhance compressor performance and facilitate an in-depth analysis of the internal flow dynamics. The findings indicate a significant expansion of the stable operating range of the redesigned compressor under identical outlet conditions, with a 33.27% increase in flow margin and substantial improvements in the pressure ratio. Furthermore, under consistent inlet conditions, at an operational flow rate of 0.8657 kg/s, the redesigned compressor exhibits a pressure ratio that is 2.11% greater than that of the original design, along with a variable efficiency increase of 1.1%. Full article
(This article belongs to the Special Issue Aerodynamic and Multidisciplinary Design Optimization)
Show Figures

Figure 1

23 pages, 6853 KB  
Review
Net-Zero Greenhouse Gas Emission Electrified Aircraft Propulsion for Large Commercial Transport
by Hao Huang and Kaushik Rajashekara
World Electr. Veh. J. 2024, 15(9), 411; https://doi.org/10.3390/wevj15090411 - 8 Sep 2024
Cited by 3 | Viewed by 2934
Abstract
Until recently, electrified aircraft propulsion (EAP) technology development has been driven by the dual objectives of reducing greenhouse gas (GHG) emissions and addressing the depletion of fossil fuels. However, the increasing severity of climate change, posing a significant threat to all life forms, [...] Read more.
Until recently, electrified aircraft propulsion (EAP) technology development has been driven by the dual objectives of reducing greenhouse gas (GHG) emissions and addressing the depletion of fossil fuels. However, the increasing severity of climate change, posing a significant threat to all life forms, has resulted in the global consensus of achieving net-zero GHG emissions by 2050. This major shift has alerted the aviation electrification industry to consider the following: What is the clear path forward for EAP technology development to support the net-zero GHG goals for large commercial transport aviation? The purpose of this paper is to answer this question. After identifying four types of GHG emissions that should be used as metrics to measure the effectiveness of each technology for GHG reduction, the paper presents three significant categories of GHG reduction efforts regarding the engine, evaluates the potential of EAP technologies within each category as well as combinations of technologies among the different categories using the identified metrics, and thus determines the path forward to support the net-zero GHG objective. Specifically, the paper underscores the need for the aviation electrification industry to adapt, adjust, and integrate its EAP technology development into the emerging new engine classes. These innovations and collaborations are crucial to accelerate net-zero GHG efforts effectively. Full article
(This article belongs to the Special Issue Electric and Hybrid Electric Aircraft Propulsion Systems)
Show Figures

Figure 1

29 pages, 4830 KB  
Article
The Integration of Renewable Energy into a Fossil Fuel Power Generation System in Oil-Producing Countries: A Case Study of an Integrated Solar Combined Cycle at the Sarir Power Plant
by Abdulrazzak Akroot, Mohamed Almaktar and Feras Alasali
Sustainability 2024, 16(11), 4820; https://doi.org/10.3390/su16114820 - 5 Jun 2024
Cited by 11 | Viewed by 4031
Abstract
Libya is facing a serious challenge in its sustainable development because of its complete dependence on traditional fuels in meeting its growing energy demand. On the other hand, more intensive energy utilization accommodating multiple energy resources, including renewables, has gained considerable attention. This [...] Read more.
Libya is facing a serious challenge in its sustainable development because of its complete dependence on traditional fuels in meeting its growing energy demand. On the other hand, more intensive energy utilization accommodating multiple energy resources, including renewables, has gained considerable attention. This article is motivated by the obvious need for research on this topic due to the shortage of applications concerning the prospects of the hybridization of energy systems for electric power generation in Libya. The 283 MW single-cycle gas turbine operating at the Sarir power plant located in the Libyan desert is considered a case study for a proposed Integrated Solar Combined Cycle (ISCC) system. By utilizing the common infrastructure of a gas-fired power plant and concentrating solar power (CSP) technology, a triple hybrid system is modeled using the EES programming tool. The triple hybrid system consists of (i) a closed Brayton cycle (BC), (ii) a Rankine cycle (RC), which uses heat derived from a parabolic collector field in addition to the waste heat of the BC, and (iii) an organic Rankine cycle (ORC), which is involved in recovering waste heat from the RC. A thermodynamic analysis of the developed triple combined power plant shows that the global power output ranges between 416 MW (in December) and a maximum of 452.9 MW, which was obtained in July. The highest overall system efficiency of 44.3% was achieved in December at a pressure ratio of 12 and 20% of steam fraction in the RC. The monthly capital investment cost for the ISCC facility varies between 52.59 USD/MWh and 58.19 USD/MWh. From an environmental perspective, the ISCC facility can achieve a carbon footprint of up to 319 kg/MWh on a monthly basis compared to 589 kg/MWh for the base BC plant, which represents a reduction of up to 46%. This study could stimulate decision makers to adopt ISCC power plants in Libya and in other developing oil-producing countries. Full article
(This article belongs to the Special Issue Sustainable and Renewable Thermal Energy Systems)
Show Figures

Figure 1

18 pages, 3618 KB  
Article
Thermodynamic Analysis and Optimization of Binary CO2-Organic Rankine Power Cycles for Small Modular Reactors
by Vladimir Kindra, Igor Maksimov, Daniil Patorkin, Andrey Rogalev and Nikolay Rogalev
Energies 2024, 17(10), 2377; https://doi.org/10.3390/en17102377 - 15 May 2024
Cited by 3 | Viewed by 2102
Abstract
Small nuclear power plants are a promising direction of research for the development of carbon-free energy in isolated power systems and in remote regions with undeveloped infrastructure. Improving the efficiency of power units integrated with small modular reactors will improve the prospects for [...] Read more.
Small nuclear power plants are a promising direction of research for the development of carbon-free energy in isolated power systems and in remote regions with undeveloped infrastructure. Improving the efficiency of power units integrated with small modular reactors will improve the prospects for the commercialization of such projects. Power cycles based on supercritical carbon dioxide are an effective solution for nuclear power plants that use reactor facilities with an initial coolant temperature above 550 °C. However, the presence of low temperature rejected heat sources in closed Bryton cycles indicates a potential for energy saving. This paper presents a comprehensive thermodynamic analysis of the integration of an additional low-temperature organic Rankine cycle for heat recovery to supercritical carbon dioxide cycles. A scheme for sequential heat recovery from several sources in S-CO2 cycles is proposed. It was found that the use of R134a improved the power of the low-temperature circuit. It was revealed that in the S-CO2 Brayton cycle with a recuperator, the ORC add-on increased the net efficiency by an average of 2.98%, and in the recompression cycle by 1.7–2.2%. With sequential heat recovery in the recuperative cycle from the intercooling of the compressor and the main cooler, the increase in efficiency from the ORC superstructure will be 1.8%. Full article
(This article belongs to the Section B4: Nuclear Energy)
Show Figures

Figure 1

22 pages, 1331 KB  
Review
The Allam Cycle: A Review of Numerical Modeling Approaches
by Fabrizio Reale
Energies 2023, 16(22), 7678; https://doi.org/10.3390/en16227678 - 20 Nov 2023
Cited by 9 | Viewed by 5921
Abstract
In recent years supercritical CO2 power plants have seen a growing interest in a wide range of applications (e.g., nuclear, waste heat recovery, solar concentrating plants). The Allam Cycle, also known as the Allam-Fetvedt or NET Power cycle, seems to be one [...] Read more.
In recent years supercritical CO2 power plants have seen a growing interest in a wide range of applications (e.g., nuclear, waste heat recovery, solar concentrating plants). The Allam Cycle, also known as the Allam-Fetvedt or NET Power cycle, seems to be one of the most interesting direct-fired sCO2 cycles. It is a semi-closed loop, high-pressure, low-pressure ratio, recuperated, direct-fired with oxy-combustion, trans-critical Brayton cycle. Numerical simulations play a key role in the study of this novel cycle. For this reason, the aim of this review is to offer the reader a wide array of modeling solutions, emphasizing the ones most frequently employed and endeavoring to provide guidance on which choices seem to be deemed most appropriate. Furthermore, the review also focuses on the system’s performance and on the opportunities related to the integration of the Allam cycle with a series of processes, e.g., cold energy storage, LNG regasification, biomass or coal gasification, and ammonia production. Full article
(This article belongs to the Section B: Energy and Environment)
Show Figures

Figure 1

20 pages, 15250 KB  
Article
High-Temperature Flow Behavior and Energy Consumption of Supercritical CO2 Sealing Film Influenced by Different Surface Grooves
by Jing Yang, Shuaiyu Wang and Shaoxian Bai
Materials 2023, 16(22), 7129; https://doi.org/10.3390/ma16227129 - 11 Nov 2023
Viewed by 1334
Abstract
The Brayton cycle system, as a closed cycle working under high-temperature, high-pressure and high-speed conditions, presents significant prospects in many fields. However, the flow behavior and energy efficiency of supercritical CO2 is severely influenced by the structures of face seals and the [...] Read more.
The Brayton cycle system, as a closed cycle working under high-temperature, high-pressure and high-speed conditions, presents significant prospects in many fields. However, the flow behavior and energy efficiency of supercritical CO2 is severely influenced by the structures of face seals and the sealing temperature, especially when the sealing gas experiment is the supercritical transformation process. Therefore, a numerical model was established to investigate the high-temperature flow behavior and energy consumption of face seals with different surface grooves. The effects of the operation parameters and groove structure on the temperature distribution and sealing performance are further studied. The obtained results show that the supercritical effect of the gas film has a more obvious influence on the flow velocity uθ than ur. Moreover, it can be found that the temperature distribution, heat dissipation and leakage rate of the gas face seals present a dramatic change when the working condition exceeds the supercritical point. For the spiral groove, the change rate of heat dissipation becomes larger, from 3.6% to 8.1%, with the increase in sealing pressure from 15 to 50 MPa, when the temperature grows from 300 to 320 K. Meanwhile, the open force maintains a stable state with the increasing temperature and pressure even at the supercritical point. The proposed model could provide a theoretical basis for seal design with different grooves on the supercritical change range in the future. Full article
(This article belongs to the Topic Research on the Mechanical Wear of Gear-Shaped Parts)
Show Figures

Figure 1

19 pages, 1993 KB  
Article
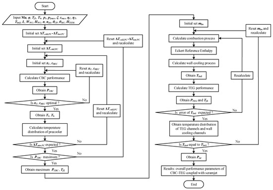
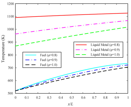
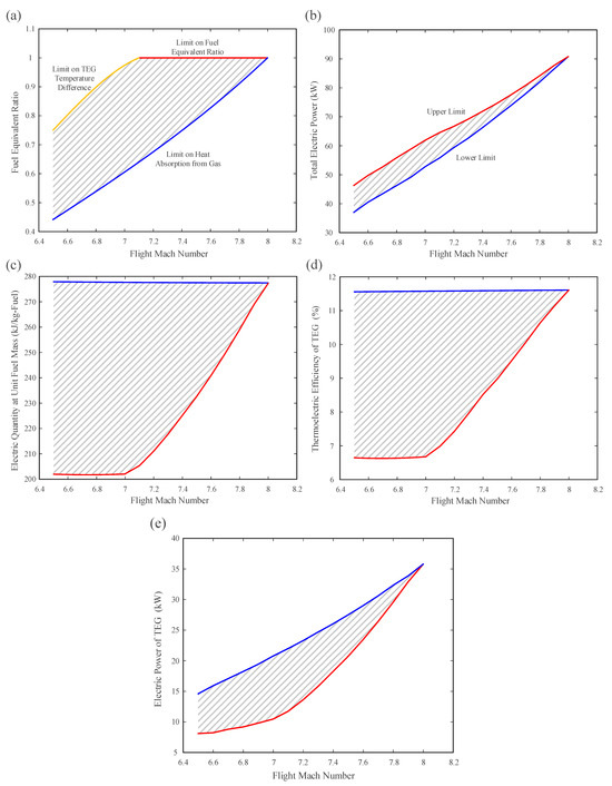
Performance Assessment of Closed-Brayton-Cycle and Thermoelectric Generator Combined Power Generation System Coupled with Hydrocarbon-Fueled Scramjet
by Kunlin Cheng, Wuxing Jing, Jiahui Li and Jiang Qin
Energies 2023, 16(21), 7385; https://doi.org/10.3390/en16217385 - 31 Oct 2023
Cited by 1 | Viewed by 2241
Abstract
Closed-Brayton-cycle (CBC) is a potential scheme to provide high-power electricity for hypersonic vehicles, but finite cold source onboard limits its power level. A thermoelectric generator (TEG) combined with CBC is a feasible power enhancement approach by extending the available temperature range of cold [...] Read more.
Closed-Brayton-cycle (CBC) is a potential scheme to provide high-power electricity for hypersonic vehicles, but finite cold source onboard limits its power level. A thermoelectric generator (TEG) combined with CBC is a feasible power enhancement approach by extending the available temperature range of cold source. In this study, a performance assessment of the CBC-TEG combined power generation system coupled with hydrocarbon-fueled scramjet is performed to exhibit its possible operation characteristics and performance limitations on hypersonic vehicles. Results indicate that, at a fixed flight Mach number, a larger fuel equivalence ratio (φ) leads to a higher total electric power and CBC power but a lower TEG power. There are three limitations on the fuel equivalence ratio, TEG temperature difference, and combustion heat dissipation adjustment for the operation of CBC-TEG. The total power of CBC-TEG can be adjusted by φ, but the adjustable range becomes smaller at higher Ma. The electric quantity at unit fuel mass increases with φ, mainly due to the higher thermoelectric conversion efficiency. Moreover, the maximum value of the electric quantity at unit fuel mass for CBC-TEG reaches 277.0 kJ/kg, which is about 33.4% higher than that of standalone CBC. Full article
(This article belongs to the Section F: Electrical Engineering)
Show Figures

Figure 1

20 pages, 4225 KB  
Article
Dynamic Characteristics Analysis for a Novel Double-Rotor He-Xe Closed-Brayton-Cycle Space Nuclear Power Generation System
by Kunlin Cheng, Jiahui Li, Jianchi Yu, Jiang Qin and Wuxing Jing
Energies 2023, 16(18), 6620; https://doi.org/10.3390/en16186620 - 14 Sep 2023
Cited by 10 | Viewed by 2236
Abstract
The growing demand for electricity in long-duration space missions has become a pressing concern. The space nuclear closed-Brayton-cycle (CBC) power generation system offers advantages in power output, operational lifespan, and range. However, a significant speed disparity exists between its compressor and alternator. To [...] Read more.
The growing demand for electricity in long-duration space missions has become a pressing concern. The space nuclear closed-Brayton-cycle (CBC) power generation system offers advantages in power output, operational lifespan, and range. However, a significant speed disparity exists between its compressor and alternator. To address this challenge, this paper proposes a double-rotor CBC configuration. A corresponding dynamic model that couples the nuclear reactor and radiator is formulated, and dynamic analysis is conducted to facilitate system control. The study delves into the dynamic start-up process of the double-rotor CBC system and examines how various component parameters impact its power generation performance. The findings indicate that through the introduction of suitable reactivity to regulate reactor power and the incorporation of a PID controller to manage flow distribution between two turbines, the system can achieve start-up within 5200 s. Moreover, the innovative double-rotor structure suggested in this paper enables the separation of compressor and alternator speeds. Consequently, the compressor and alternator can operate within their optimal speed ranges independently, which is a feature that holds potential benefits for the system’s practical implementation. In addition, the steady-state operation of the system showcases the recuperator’s heat transfer power at around 1127.60 kW, a parameter of significant importance. Following steady-state operation, the double-rotor CBC system demonstrated an electrical power output of 175.99 kW and a thermal efficiency of 32.38%. Full article
(This article belongs to the Section F: Electrical Engineering)
Show Figures

Figure 1

25 pages, 5649 KB  
Article
Dynamic Investigation of a Solar-Driven Brayton Cycle with Supercritical CO2
by Christos Sammoutos, Angeliki Kitsopoulou, Panagiotis Lykas, Evangelos Bellos and Christos Tzivanidis
Appl. Syst. Innov. 2023, 6(4), 71; https://doi.org/10.3390/asi6040071 - 10 Aug 2023
Cited by 1 | Viewed by 2657
Abstract
The exploitation of solar irradiation is a critical weapon for facing the energy crisis and critical environmental problems. One of the most emerging solar technologies is the use of solar towers (or central receiver systems) coupled with high-performance thermodynamic cycles. In this direction, [...] Read more.
The exploitation of solar irradiation is a critical weapon for facing the energy crisis and critical environmental problems. One of the most emerging solar technologies is the use of solar towers (or central receiver systems) coupled with high-performance thermodynamic cycles. In this direction, the present investigation examines a solar tower coupled to a closed-loop Brayton cycle which operates with supercritical CO2 (sCO2) as the working medium. The system also includes a storage system with two molten salt tanks for enabling proper thermal storage. The sCO2 is an efficient fluid that presents significant advancements, mainly reduced compression work when it is compressed close to the critical point region. The novelty of the present work is based on the detailed dynamic investigation of the studied configuration for the year period using adjustable time step and its sizing for achieving a continuous operation, something that makes possible the establishment of this renewable technology as a reliable one. The analysis is conducted with a developed model in the Modelica programming language by also using the Dymola solver. According to the simulation results, the yearly solar thermal efficiency is 50.7%, the yearly thermodynamic cycle efficiency is 42.9% and the yearly total system efficiency is 18.0%. Full article
(This article belongs to the Section Industrial and Manufacturing Engineering)
Show Figures

Figure 1

31 pages, 805 KB  
Article
Search for the Optimal Design of a Supercritical-CO2 Brayton Power Cycle from a Superstructure-Based Approach Implemented in a Commercial Simulation Software
by Qiao Zhao, Mounir Mecheri, Thibaut Neveux, Romain Privat, Jean-Noël Jaubert and Yann Le Moullec
Energies 2023, 16(14), 5470; https://doi.org/10.3390/en16145470 - 19 Jul 2023
Cited by 4 | Viewed by 1983
Abstract
Improving the efficiency and flexibility of fossil-fired power plants remains a current and challenging issue. In that regard, supercritical CO2 Brayton cycles offer promising potential. This paper aims to apply a process synthesis approach to the design of a closed Brayton cycle [...] Read more.
Improving the efficiency and flexibility of fossil-fired power plants remains a current and challenging issue. In that regard, supercritical CO2 Brayton cycles offer promising potential. This paper aims to apply a process synthesis approach to the design of a closed Brayton cycle using supercritical CO2 as a working fluid with a coal furnace as a heat source. The general methodology presented here for designing closed power cycles includes the construction of a superstructure containing all relevant possible cycle layouts, the formulation of the cycle-synthesis problem as a mathematical optimization problem, and its solution using an appropriate algorithm. This study was conducted with the help of a process simulation commercial software (PROSIM) and using the Mixed-Integer Distributed Ant Colony Optimization (MIDACO) as a commercial optimization algorithm. This work highlights the limits of a purely technical optimization approach that would ignore the economical layer. The optimal structure obtained regarding Levelized Cost Of Electricity (LCOE) minimization is a configuration with one reheat of the supercritical CO2 in the boiler, two recuperators, and one recompression loop around the low-temperature recuperator; it is associated with a cycle efficiency of 49.35 % and a 10% reduction in the LCOE in comparison to the optimal case found through energy optimization under typical design heuristics constraints. Full article
(This article belongs to the Section K: State-of-the-Art Energy Related Technologies)
Show Figures

Graphical abstract

Back to TopTop