Performance Assessment of Closed-Brayton-Cycle and Thermoelectric Generator Combined Power Generation System Coupled with Hydrocarbon-Fueled Scramjet
Abstract
:1. Introduction
2. System Description
3. Mathematic Modeling
3.1. Power Generation Model
3.2. Combustion Model
3.3. Flow and Heat Transfer Model
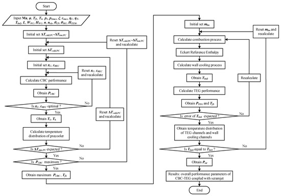
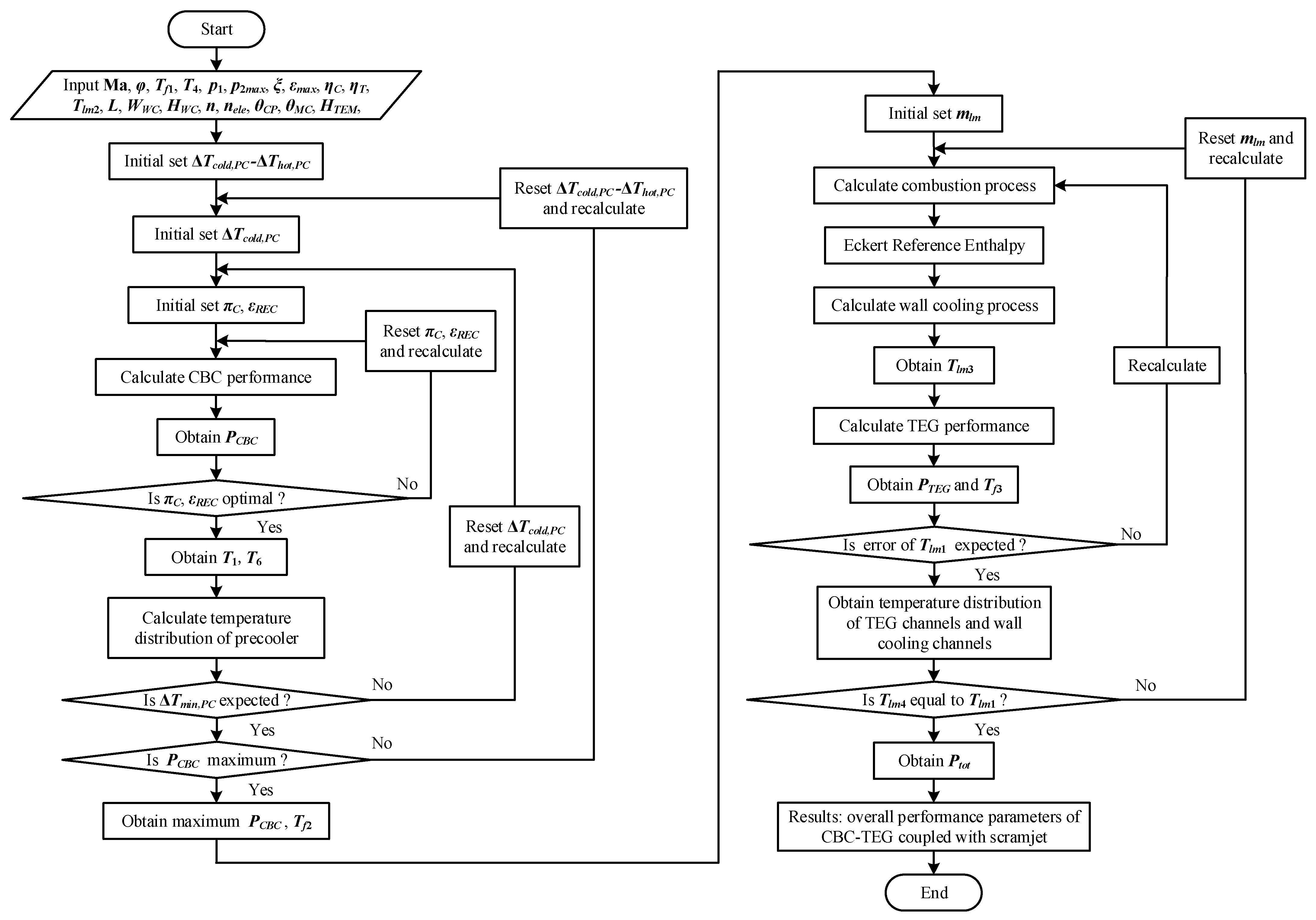
3.4. Calculation Flowchart and Input Parameters
4. Results and Analysis
4.1. Model Validation of Scramjet Combustor
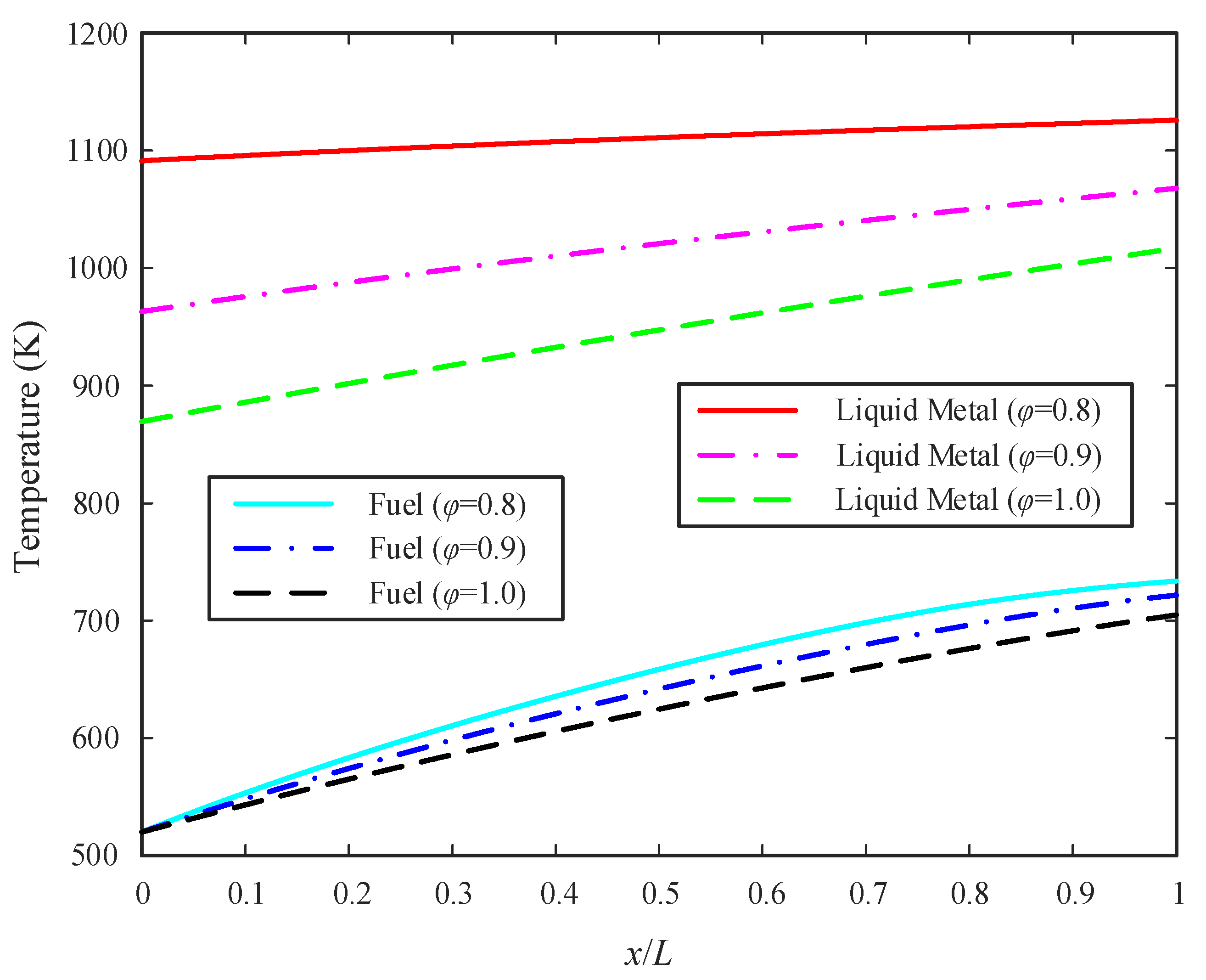
4.2. Effect of Fuel Equivalent Ratio
4.3. Operating Range and Performance Boundary of CBC-TEG
5. Conclusions
- Due to the larger fuel cooling capacity utilized by the combined CBC-TEG power generation system, the increase of fuel equivalence ratio leads to a higher total electric power and a higher CBC power but a lower TEG power at a constant flight Mach number.
- There are three limits on the fuel equivalence ratio, TEG temperature difference, and heat dissipation adjustment for the operation of the CBC-TEG system.
- The total power of CBC-TEG can be adjusted through changing the fuel equivalence ratio, but the adjustable range becomes smaller with the increased Mach number.
- The maximum value of the electric quantity at unit fuel mass for CBC-TEG reaches 277.0 kJ/kg, which is about 33.4% higher than that of the standalone CBC system at 207.6 kJ/kg.
6. Future Work
Author Contributions
Funding
Conflicts of Interest
References
- Viviani, A.; Aprovitola, A.; Pezzella, G.; Rainone, C. CFD design capabilities for next generation high-speed aircraft. Acta Astronaut. 2021, 178, 143–158. [Google Scholar] [CrossRef]
- Zhang, T.; Yan, X.; Huang, W.; Che, X.; Wang, Z.; Lu, E. Design and analysis of the air-breathing aircraft with the full-body wave-ride performance. Aerosp. Sci. Technol. 2021, 119, 107133. [Google Scholar] [CrossRef]
- Huang, W.; Du, Z.; Yan, L.; Moradi, R. Flame propagation and stabilization in dual-mode scramjet combustors: A survey. Prog. Aerosp. Sci. 2018, 101, 13–30. [Google Scholar] [CrossRef]
- Huang, W.; Du, Z.; Yan, L.; Xia, Z. Supersonic mixing in airbreathing propulsion systems for hypersonic flights. Prog. Aerosp. Sci. 2019, 109, 100545. [Google Scholar] [CrossRef]
- Tian, Y.; Shi, W.; Guo, M.; Liu, Y.; Zhang, C.; Le, J. Investigation of combustion characteristics in a hydrogen-fueled scramjet combustor. Acta Astronaut. 2021, 186, 486–495. [Google Scholar] [CrossRef]
- Li, N. Response of shock train to fluctuating angle of attack in a scramjet inlet-isolator. Acta Astronaut. 2022, 190, 430–443. [Google Scholar] [CrossRef]
- Zhang, T.; Wang, Z.; Huang, W.; Ingham, D.; Ma, L.; Porkashanian, M. An analysis tool of the rocket-based combined cycle engine and its appilication in the two-stage-to-orbit mission. Energy 2020, 193, 116709. [Google Scholar] [CrossRef]
- Zhang, T.; Yan, X.; Huang, W.; Che, X.; Wang, Z. Multidisciplinary design optimization of a wide speed range vehicle with waveride airframe and RBCC engine. Energy 2021, 235, 121386. [Google Scholar] [CrossRef]
- Zheng, J.; Chang, J.; Ma, J.; Yu, D. Modeling and analysis of windmilling operation during mode transition of a turbine-based-combined cycle engine. Aerosp. Sci. Technol. 2021, 109, 106423. [Google Scholar] [CrossRef]
- Jing, T.; Xu, Z.; Xu, J.; Qin, F.; He, G.; Liu, B. Characteristics of gaseous film cooling with hydrocarbon fuel in supersonic combustion chamber. Acta Astronaut. 2022, 190, 74–82. [Google Scholar] [CrossRef]
- Yu, X.; Wang, C.; Yu, D. Precooler-design & engine-performance conjugated optimization for fuel direct precooled airbreathing propulsion. Energy 2019, 170, 546–556. [Google Scholar]
- Xi, Y.; Meng, Y. Adaptive actuator failure compensation control for hypersonic vehicle with full state constraints. Aerosp. Sci. Technol. 2019, 85, 464–473. [Google Scholar] [CrossRef]
- Zhang, D.; Qin, J.; Feng, Y.; Ren, F.; Bao, W. Performance evaluation of power generation system with fuel vapor turbine onboard hydrocarbon fueled scramjets. Energy 2014, 77, 732–741. [Google Scholar] [CrossRef]
- Song, S.; Liu, W.; Peitsch, D.; Schaefer, U. Detailed Design of a high speed switched reluctance starter/generator for more/all electric aircraft. Chin. J. Aeronaut. 2010, 23, 216–226. [Google Scholar]
- Sforza, P.M. Electric power generation onboard hypersonic aircraft. In Proceedings of the 45th AIAA/ASME/SAE/ASEE Joint Propulsion Conference & Exhibit, Denver, CO, USA, 1–4 August 2009. [Google Scholar]
- Zhang, Y.; Wang, L.; Wang, S.; Wang, P.; Liao, H.; Peng, Y. Auxiliary power unit failure prediction using quantified generalized renewal process. Microelectron. Reliab. 2018, 84, 215–225. [Google Scholar] [CrossRef]
- Surhone, L.M.; Tennoe, M.T.; Henssonow, S.F. Ram Air Turbine; Betascript Publishing: Beau Bassin, Mauritius, 2010. [Google Scholar]
- MacHeret, S.O.; Shneider, M.N.; Miles, R.B. Magnetohydrodynamic power extraction from cold hypersonic airflows with external ionizers. J. Propuls. Power 2002, 18, 424–431. [Google Scholar] [CrossRef]
- Harada, N.; Kikuchi, T.; Lineberry, J.T. Numerical simulation for hypersonic vehicle onboard magnetohydrodynamic power generation. In Proceedings of the Conference Numerical Simulation for Hypersonic Vehicle Onboard Magnetohydrodynamic Power Generation, Johor Baharu, Malaysia, 1–3 December 2008. [Google Scholar]
- Li, H.; Qin, J.; Jiang, Y.; Zhang, D.; Cheng, K.; Bao, W.; Huang, H. Experimental and theoretical investigation of power generation scheme driven by thermal cracked gaseous hydrocarbon fuel for hypersonic vehicle. Energy Convers. Manag. 2018, 165, 334–343. [Google Scholar] [CrossRef]
- Zhang, R.; Guo, K.; Wang, C.; Zhang, D.; Tian, W.; Qiu, S.; Su, G.H.; Deng, J. Thermal-hydraulic analysis of gas-cooled space nuclear reactor power system with closed Brayton cycle. Int. J. Energy Res. 2021, 45, 11851–11867. [Google Scholar] [CrossRef]
- Sánchez, D.; Muñoz de Escalona, J.M.; Chacartegui, R.; Muñoz, A.; Sánchez, T. A comparison between molten carbonate fuel cells based hybrid systems using air and supercritical carbon dioxide Brayton cycles with state of the art technology. J. Power Sources 2011, 196, 4347–4354. [Google Scholar] [CrossRef]
- Kim, S.; Kim, M.S.; Kim, M. Parametric study and optimization of closed Brayton power cycle considering the charge amount of working fluid. Energy 2020, 198, 117353. [Google Scholar] [CrossRef]
- Cheng, K.; Qin, J.; Sun, H.; Li, H.; He, S.; Zhang, S.; Bao, W. Power optimization and comparison between simple recuperated and recompressing supercritical carbon dioxide closed-Brayton-cycle with finite cold source on hypersonic vehicles. Energy 2019, 181, 1189–1201. [Google Scholar] [CrossRef]
- Yazawa, K.; Shakouri, A. Fuel-burning thermoelectric generators for the future of electric vehicles. Energy Convers. Manag. 2021, 227, 113523. [Google Scholar] [CrossRef]
- Maduabuchi, C.C.; Lamba, R.; Eke, M.; Ejiogu, E. Multi-dimensional optimization of a concentrated solar thermoelectric generator. Int. J. Energy Res. 2021, 46, 5896–5907. [Google Scholar] [CrossRef]
- Zhang, C.; Shu, G.; Tian, H.; Wei, H.; Liang, X. Comparative study of alternative ORC-based combined power systems to exploit high temperature waste heat. Energy Convers. Manag. 2015, 89, 541–554. [Google Scholar] [CrossRef]
- Feng, Y.; Cai, W.; Wang, S.; Zhang, C.; Liu, Y. Numerical evaluation of energy system based on Fresnel concentrating solar collector, Stirling engine, and thermoelectric generator with electrical energy storage. Int. J. Energy Res. 2021, 45, 19423–19438. [Google Scholar] [CrossRef]
- Guo, X.; Zhang, H.; Guo, Y.; Wang, J. A novel triple-cycle system based on high-temperature proton exchange membrane fuel cell, thermoelectric generator, and thermally regenerative electrochemical refrigerator for power and cooling cogeneration. Int. J. Energy Res. 2022, 46, 7529–7541. [Google Scholar] [CrossRef]
- Cheng, K.; Qin, J.; Sun, H.; Dang, C.; Zhang, S.; Liu, X.; Bao, W. Performance assessment of an integrated power generation and refrigeration system on hypersonic vehicles. Aerosp. Sci. Technol. 2019, 89, 192–203. [Google Scholar] [CrossRef]
- Tahaeri, B.; Jabari, F.; Foroud, A.A. A green cogeneration microgrid composed of water-source heat pumps, a gravity energy storage, and a bio-fueled gas turbine: Design and techno-economic optimization. Sustain. Cities Soc. 2023, 95, 104594. [Google Scholar] [CrossRef]
- Xiong, Y.; Qin, J.; Cheng, K.; Zhang, S.; Feng, Y. Quasi-one-dimensional model of hydrocarbon-fueled scramjet combustor coupled with regenerative cooling. Int. J. Aerosp. Eng. 2022, 2022, 9931498. [Google Scholar] [CrossRef]
- Zhou, C.; Huber, K.; Cheng, X. Validation of the modified ATHLET code with the natural convection test of the PHENIX reactor. Ann. Nucl. Energy 2013, 59, 31–46. [Google Scholar] [CrossRef]
- Li, X.; Huai, X.; Cai, J.; Zhong, F.; Fan, X.; Guo, Z. Convective heat transfer characteristics of China RP-3 aviation kerosene at supercritical pressure. Appl. Therm. Eng. 2011, 31, 2360–2366. [Google Scholar] [CrossRef]
- Taheri, B.; Aghajani, G.; Sedaghat, M. Economic dispatch in a power system considering environmental pollution using a multi-objective particle swarm optimization algorithm based on the Pareto criterion and fuzzy logic. Int. J. Energy Environ. Eng. 2017, 8, 99–107. [Google Scholar] [CrossRef]
- Dostal, V.; Driscoll, M.J.; Hejzlar, P. A Supercritical Carbon Dioxide Cycle for Next Generation Nuclear Reactors, MIT-ANP-TR-100; Massachusetts Institute of Technology: Cambridge, MA, USA, 2004. [Google Scholar]
- Hsu, K.F.; Loo, S.; Guo, F.; Chen, W.; Dyck, J.S.; Uher, C.; Hogan, T.; Polychroniadis, E.K.; Kanatzidis, M.G. Cubic AgPbmSbTe2+m: Bulk thermoelectric materials with high figure of merit. Science 2004, 303, 818–821. [Google Scholar] [CrossRef] [PubMed]







| Parameter | Value |
|---|---|
| Maximum temperature of liquid metal | 1150 K |
| Inlet temperature of fuel | 300 K |
| Fuel inlet pressure | 3 MPa |
| Generator efficiency | 0.92 |
| Turbine inlet temperature | 823.15 K |
| Minimum temperature difference in primary cooler | 5 K |
| Compressor inlet pressure | 7.4 MPa |
| Upper limit of highest cycle pressure | 35 MPa |
| Relative pressure loss coefficient of heat-exchanger | 0.02 |
| Compressor isentropic efficiency | 0.89 |
| Turbine isentropic efficiency | 0.93 |
| Maximum effectiveness of heat-exchanger | 0.95 |
| Stage number of TEM | 3 |
| Total height of TEM | 0.04 m |
| Channel height | 0.002 m |
| Channel width | 0.002 m |
| Thermoelement gap | 0.0004 m |
| Metallic connector thickness | 0.0001 m |
Disclaimer/Publisher’s Note: The statements, opinions and data contained in all publications are solely those of the individual author(s) and contributor(s) and not of MDPI and/or the editor(s). MDPI and/or the editor(s) disclaim responsibility for any injury to people or property resulting from any ideas, methods, instructions or products referred to in the content. |
© 2023 by the authors. Licensee MDPI, Basel, Switzerland. This article is an open access article distributed under the terms and conditions of the Creative Commons Attribution (CC BY) license (https://creativecommons.org/licenses/by/4.0/).
Share and Cite
Cheng, K.; Jing, W.; Li, J.; Qin, J. Performance Assessment of Closed-Brayton-Cycle and Thermoelectric Generator Combined Power Generation System Coupled with Hydrocarbon-Fueled Scramjet. Energies 2023, 16, 7385. https://doi.org/10.3390/en16217385
Cheng K, Jing W, Li J, Qin J. Performance Assessment of Closed-Brayton-Cycle and Thermoelectric Generator Combined Power Generation System Coupled with Hydrocarbon-Fueled Scramjet. Energies. 2023; 16(21):7385. https://doi.org/10.3390/en16217385
Chicago/Turabian StyleCheng, Kunlin, Wuxing Jing, Jiahui Li, and Jiang Qin. 2023. "Performance Assessment of Closed-Brayton-Cycle and Thermoelectric Generator Combined Power Generation System Coupled with Hydrocarbon-Fueled Scramjet" Energies 16, no. 21: 7385. https://doi.org/10.3390/en16217385
APA StyleCheng, K., Jing, W., Li, J., & Qin, J. (2023). Performance Assessment of Closed-Brayton-Cycle and Thermoelectric Generator Combined Power Generation System Coupled with Hydrocarbon-Fueled Scramjet. Energies, 16(21), 7385. https://doi.org/10.3390/en16217385
