Sign in to use this feature.

Years

Between: -

Subjects

remove_circle_outline
remove_circle_outline
remove_circle_outline
remove_circle_outline

Journals

Article Types

Countries / Regions

Search Results (32)

Search Parameters:
Keywords = cinacalcet

Order results
Result details
Results per page
Select all
Export citation of selected articles as:
14 pages, 267 KB  
Review
Cinacalcet Efficacy in Hyperparathyroidism—Chronic Kidney Disease—Non-Dialysis, Hemodialysis, Peritoneal Dialysis, Kidney Transplantation: Critical Review
by Dominik Lewandowski, Miłosz Miedziaszczyk, Katarzyna Lacka and Ilona Idasiak-Piechocka
Biomedicines 2026, 14(1), 16; https://doi.org/10.3390/biomedicines14010016 - 21 Dec 2025
Viewed by 1479
Abstract
Hyperparathyroidism is a serious complication of chronic kidney disease (CKD) and can occur in patients not on renal replacement therapy, during dialysis therapy, or after kidney transplantation. The disease leads to an increased risk of cardiovascular events, bone loss, and fractures. Cinacalcet is [...] Read more.
Hyperparathyroidism is a serious complication of chronic kidney disease (CKD) and can occur in patients not on renal replacement therapy, during dialysis therapy, or after kidney transplantation. The disease leads to an increased risk of cardiovascular events, bone loss, and fractures. Cinacalcet is a widely used drug, but its effectiveness in treating hyperparathyroidism in selected stages of chronic kidney disease remains unclear. This critical review aims to integrate findings from meta-analyses and clinical trials to assess optimal therapeutic strategies in patients suffering from CKD, who are non-dialysis-dependent, dialysis-dependent, and after kidney transplantation. The authors reviewed eligible studies, including meta-analyses, randomized controlled trials, and observational studies assessing biochemical outcomes, cardiovascular, bone, and survival outcomes with cinacalcet. Cinacalcet effectively reduced serum parathyroid hormone (PTH), calcium, and phosphorus across all CKD stages, particularly in hemodialysis patients. Combination therapy with vitamin D analogs enhanced biochemical control without increasing adverse events, although mild, transient hypocalcemia and gastrointestinal symptoms were common. In kidney transplant recipients, parathyroidectomy achieved greater normalization of PTH and calcium. Cinacalcet has been shown to reduce mortality in patients on hemodialysis and peritoneal dialysis. Full article
(This article belongs to the Special Issue Advanced Research in Thyroid and Parathyroid Diseases)
25 pages, 1305 KB  
Review
Parathyromatosis: The Pathogenic Background (Post-Parathyroidectomy Seeding or Exceptional Embryologic Remnant) and the Importance of a Fine Clinical Index for Recurrent Primary Hyperparathyroidism (a Narrative Review)
by Ana-Maria Gheorghe, Claudiu Nistor and Mara Carsote
J. Clin. Med. 2025, 14(19), 6937; https://doi.org/10.3390/jcm14196937 - 30 Sep 2025
Viewed by 1715
Abstract
Background: Parathyromatosis, an exceptional clinical and pathological entity, involves multiple small nodules of hyper-functional parathyroid tissue scattered throughout the neck and/or mediastinum, in relationship with a prior parathyroidectomy (mostly) or embryologic remnant. Since its first identification in 1975, many aspects of this condition [...] Read more.
Background: Parathyromatosis, an exceptional clinical and pathological entity, involves multiple small nodules of hyper-functional parathyroid tissue scattered throughout the neck and/or mediastinum, in relationship with a prior parathyroidectomy (mostly) or embryologic remnant. Since its first identification in 1975, many aspects of this condition have remained a matter of debate. Objective: We introduce an updated perspective on parathyromatosis covering the main clinical points for everyday practice, from diagnosis to management, as well as the current level of pathogenic understanding. Methods: A narrative review. Results: A total of 22 patients were identified, with the following characteristics: an age range of 33–68 (mean 46.18) years; 4/22 subjects <40 years; female-to-male ratio = 14:8. Of the 22 subjects, 21 had undergone previous parathyroidectomy for primary (n = 14) or secondary (n = 7) hyperparathyroidism. One case was a surgically naïve patient. Analysis of the surgical procedures (seeding circumstances) revealed the following: parathyroid cyst removal, left/right parathyroidectomy; removal of 3.5 parathyroids ± self-transplantation, VATS for mediastinal parathyroid tumours. Parathyroidectomy was accompanied by thyroid surgery (n = 3 patients), specifically hemi-thyroidectomy, partial left-thyroid lobectomy, and partial thyroidectomy. The shortest timeframe from parathyroidectomy to parathyromatosis-related hyperparathyroidism recognition was 1 year, and the longest was 17 years. The highest number of previous surgeries was four. The recognition of parathyromatosis was due to the clinical picture of associated hyperparathyroidism, except for in 2/21 cases with incidental detection. The implant sites coincided with the prior surgical area, but also with unusual locations (clavicle, pleura, mediastinum, sternocleidomastoid muscle and forearm, thyroid). The imaging evaluation included ultrasound plus CT plus 99m-Tc sestamibi scintigraphy, as well as (variable rates) neck MRI, SPECT/CT, 11-Choline PET-CT, Gallium-68 DOTATATE, and 4D CT. Surgery implied serial procedures in some cases (e.g., up to seven). The surgery spectrum largely varied, including not only cervicotomy, but also thoracoscopy, VATS, pericardial adipose tissue excision and thymectomy, etc. Conclusions: Awareness remains a key factor when approaching such an unusual ailment underlying little-understood pathogenic loops, which, if left unrecognized and untreated, might impair patients’ quality of life and the overall parathyroid disease burden. Full article
Show Figures

Figure 1

13 pages, 786 KB  
Article
Prevalence, Risk Factors and Potential Protective Strategies for Hypomagnesemia in Kidney Transplant Recipients
by Cristina Riaza Ortiz, Carlos Fernández Fernández, Marina Pujol Pujol, María Muñiz Rincón, Arianne Sofía Aiffil Meneses, Isabel María Pérez Flores, Natividad Calvo Romero, María Ángeles Moreno de la Higuera, Beatriz Rodríguez Cubillo, Raquel Ramos Corral and Ana Isabel Sánchez Fructuoso
Int. J. Mol. Sci. 2025, 26(13), 6528; https://doi.org/10.3390/ijms26136528 - 7 Jul 2025
Cited by 2 | Viewed by 1716
Abstract
Hypomagnesemia is the most common electrolyte disorder in kidney transplant recipients (KTR), yet its causes remain unclear. Few studies have explored its underlying factors. This study aimed to assess its prevalence and identify risk factors in KTR. We conducted a retrospective cross-sectional study [...] Read more.
Hypomagnesemia is the most common electrolyte disorder in kidney transplant recipients (KTR), yet its causes remain unclear. Few studies have explored its underlying factors. This study aimed to assess its prevalence and identify risk factors in KTR. We conducted a retrospective cross-sectional study in 489 outpatient KTR. Demographic, clinical, and laboratory data were collected. Univariate and multivariate logistic regression analyses were used to identify factors associated with hypomagnesemia (≤1.7 mg/dL). Hypomagnesemia was present in 50.7% of patients. Multivariate analysis identified tacrolimus [OR 2.91 (1.62–5.22)], thiazides [OR 2.23 (1.21–4.08)], cinacalcet [OR 2.31 (1.29–4.13)], serum phosphate < 3.7 mg/dL [1.99 (1.29–3.05)], serum calcium ≤ 10 mg/dL [1.99 (1.29–3.05)] and diabetes [1.94 (1.22–3.08)] as risk factors. Protective factors included SGLT2 inhibitors (SGLT2i) [OR 0.17 (0.10–0.27)] and mTOR inhibitors (mTORi) [OR 0.62 (0.38–0.98)]. Among hypomagnesemic patients, those receiving Mg2+ supplements had lower Mg2+ levels [1.54 (0.15) vs. 1.59 (0.13) mg/dL, p = 0.005] and higher fractional Mg2+ excretion [8.28 (4.48)% vs. 7.36 (4.19)%, p = 0.05]. Hypomagnesemia is highly prevalent in KTR. Tacrolimus, thiazides, and cinacalcet are key risk factors and, in some patients, risks and benefits of continuing these medications should be carefully weighed. In refractory cases, SGLT2i or mTORi may offer benefit. Full article
(This article belongs to the Section Molecular Pathology, Diagnostics, and Therapeutics)
Show Figures

Graphical abstract

10 pages, 260 KB  
Review
Calcimimetics and Vascular Calcification
by Avinash Chandu, Carolt Arana, Juan Daniel Díaz-García, Mario Cozzolino, Paola Ciceri and José-Vicente Torregrosa
Toxins 2025, 17(6), 297; https://doi.org/10.3390/toxins17060297 - 12 Jun 2025
Cited by 2 | Viewed by 3231
Abstract
In patients with chronic kidney disease (CKD), cardiovascular events (CVA) are the main cause of morbidity and mortality. Vascular calcification, linked to bone mineral metabolism disorders such as elevated serum phosphate, parathyroid hormone (PTH), and FGF23, well-known uremic toxins, aggravate this risk. Calcimimetics [...] Read more.
In patients with chronic kidney disease (CKD), cardiovascular events (CVA) are the main cause of morbidity and mortality. Vascular calcification, linked to bone mineral metabolism disorders such as elevated serum phosphate, parathyroid hormone (PTH), and FGF23, well-known uremic toxins, aggravate this risk. Calcimimetics are allosteric activators of the calcium-sensing receptor (CaSR), a G protein-coupled receptor that regulates PTH secretion and synthesis in response to changes in extracellular calcium in the parathyroid glands. Through direct and indirect mechanisms, they have demonstrated their efficacy in reducing the progression of vascular, valvular, and soft tissue calcification in experimental studies. Although clinical studies in dialysis patients did not achieve statistical significance in their primary objectives, positive results in subgroup analyses suggest that the lack of significance may be attributable to the short follow-up period. This finding highlights the need to consider early treatment strategies, especially in advanced stages of chronic kidney disease, to more effectively address the progression of vascular calcification through serum uremic toxins control. Full article
(This article belongs to the Special Issue The Role of Uremic Toxins in Comorbidities of Chronic Kidney Disease)
Show Figures

Graphical abstract

34 pages, 779 KB  
Review
An Analysis of Primary Hyperparathyroidism in Association with Depression or Anxiety
by Ana-Maria Gheorghe, Claudiu Nistor, Aurelian-Emil Ranetti and Mara Carsote
Diseases 2025, 13(2), 54; https://doi.org/10.3390/diseases13020054 - 12 Feb 2025
Cited by 3 | Viewed by 3652
Abstract
Background: Non-classical manifestations such as neuropsychiatric manifestations in primary hyperparathyroidism (PHPT) have long been documented as symptoms of PHPT and are commonly reported by these patients, despite this connection still being a matter of debate, and they (per se) do not [...] Read more.
Background: Non-classical manifestations such as neuropsychiatric manifestations in primary hyperparathyroidism (PHPT) have long been documented as symptoms of PHPT and are commonly reported by these patients, despite this connection still being a matter of debate, and they (per se) do not represent an indication of parathyroidectomy. Objective: We aimed to overview the most recent findings regarding the link between depression and/or anxiety (D/A) in subjects confirmed with PHPT, including the impact of the surgery in improving their outcome. Methods: This was a comprehensive review of English-based original studies published between January 2020 and October 2024. Results: The studies (n = 16) included a total of 10,325 patients and an additional 152,525 patients with hypercalcemia (out of whom 13,136 had a PHPT diagnosis and 45,081 were at risk of PHPT diagnosis). Out of these subjects with PHPT, 10,068 underwent parathyroidectomy. Female prevalence was between 62.5 and 92%. Most individuals were over 50, with the youngest studied population having a mean age of 52.7 ± 13.8 years, and the oldest had a median of 71. Depression was documented based on ICD-10 codes (n = 3) and patients’ records (n = 2), Depression Anxiety Stress Scales (DASS) (n = 2), Beck Depression Inventory (BDI) (n = 3), BDI-II (n = 3), Symptom Check List 90-revised (SCL) (n = 1), Hamilton Depression Rating Scale (HAM-D) (n = 2), HADS (n = 2), Patient Health Questionnaire-9 (n = 1), and European Quality of Life 5 Dimensions 3-Level Version (EuroQOL-5D-3L) (n = 1). Patient records’ (n = 1) and ICD-10 codes (n = 2) were also used for anxiety. Most studies used questionnaires to identify anxiety in PHPT: DASS (n = 2), SCL90R (n = 1), Generalized Anxiety Disorder-7 (n = 1), HADS (n = 2), EuroQOL-5D-3L (n = 1), and State–Trait Anxiety Inventory (n = 1). Depression prevalence varied from 20–36.6% to 65.7% (scale-based assessment) and to 10.5% upon ICD-10. A rate of newly onset depression was reported of 10.7% and of 0.2% with concern to the prevalent suicidal ideation (an incidental rate of 0.4% after a median follow-up of 4.2 years). Most studies identified a moderate depression (when assessing its severity), affecting approximately one third of the surgery candidates. The prevalence of anxiety in PHPT varied between 10.4% and 38.6% (n = 8). Discordant results were generated when applying distinct questionnaires for the same population, and this might come as a potential bias. Other confounding factors are generated by the sub-population referred for surgery that typically displays a more severe parathyroid condition or non-endocrine overlapping conditions (e.g., related to the social or familial status). Conclusion: The modern approach of the patient with PHPT should be complex and go beyond the traditional frame. D/A had a high prevalence in the mentioned studies, associated with increased medication use. Yet, the underlying pathogenic mechanisms remain incompletely elucidated. No correlations between D/A and serum calcium levels were confirmed, while PTH had a slight positive correlation with depression. Parathyroid surgery appears to be beneficial for D/A as it improves the scores, prevalence, and severity. Cinacalcet might reduce depression scores, although more evidence is needed. Women are prone to both PHPT and D/A. The optimal method of D/A screening in PHPT remains to be determined, and the current scales need validation and perhaps adjustment for this specific population sub-group, while PHPT management should be refined upon D/A identification. Full article
Show Figures

Figure 1

17 pages, 954 KB  
Article
Associations of Cognitive Function with Serum Magnesium and Phosphate in Hemodialysis Patients: A Cross-Sectional Analysis of the Osaka Dialysis Complication Study (ODCS)
by Tetsuo Shoji, Katsuhito Mori, Yu Nagakura, Daijiro Kabata, Kaori Kuriu, Shinya Nakatani, Hideki Uedono, Yuki Nagata, Hisako Fujii, Yasuo Imanishi, Tomoaki Morioka and Masanori Emoto
Nutrients 2024, 16(21), 3776; https://doi.org/10.3390/nu16213776 - 3 Nov 2024
Cited by 9 | Viewed by 3879
Abstract
Cognitive impairment and dementia are common in patients with chronic kidney disease, including those undergoing hemodialysis. Since magnesium and phosphate play important roles in brain function and aging, alterations in these and other factors related to bone mineral disorder (MBD) may contribute to [...] Read more.
Cognitive impairment and dementia are common in patients with chronic kidney disease, including those undergoing hemodialysis. Since magnesium and phosphate play important roles in brain function and aging, alterations in these and other factors related to bone mineral disorder (MBD) may contribute to low cognitive performance in patients on hemodialysis. This cross-sectional study examined the associations between cognitive function and MBD-related factors among 1207 patients on maintenance hemodialysis. Cognitive function was assessed by the Modified Mini-Mental State examination (3MS). The exposure variables of interest were serum magnesium, phosphate, calcium, calcium–phosphate product, intact parathyroid hormone, fetuin-A, T50 calciprotein crystallization test, use of phosphate binders, use of cinacalcet, and use of vitamin D receptor activators. Multivariable-adjusted linear regression models were used to examine the associations between 3MS and each of the exposure variables independent of 13 potential non-mineral confounders. We found that lower 3MS was associated with lower serum magnesium, lower phosphate, lower calcium–phosphate product, and nonuse of phosphate binders. These results suggest that magnesium and phosphate play potentially protective roles against cognitive impairment in this population. Full article
(This article belongs to the Section Micronutrients and Human Health)
Show Figures

Figure 1

17 pages, 1893 KB  
Article
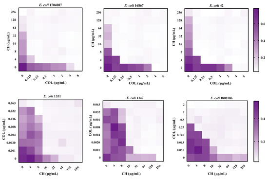
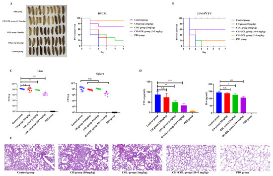
Restoring Colistin Sensitivity in Multidrug-Resistant Pathogenic E. coli Using Cinacalcet Hydrochloride
by Chenchen Wang, Ziyi Zhang, Di Liu, Xiaodan Li, Zhaoran Zhang, Yan Zeng, Wenqi Dong, Chen Tan and Manli Liu
Int. J. Mol. Sci. 2024, 25(21), 11574; https://doi.org/10.3390/ijms252111574 - 28 Oct 2024
Cited by 4 | Viewed by 2288
Abstract
Restoring colistin’s efficacy is crucial in addressing the resistance crisis of colistin. This study utilized a high-throughput screening method to identify 43 compounds from 800 FDA-approved drugs that exhibited significant antibacterial effects when combined with colistin. Among these, cinacalcet hydrochloride (CH) was selected [...] Read more.
Restoring colistin’s efficacy is crucial in addressing the resistance crisis of colistin. This study utilized a high-throughput screening method to identify 43 compounds from 800 FDA-approved drugs that exhibited significant antibacterial effects when combined with colistin. Among these, cinacalcet hydrochloride (CH) was selected for its potential synergistic effect with colistin against multidrug-resistant (MDR) E. coli strains, including mcr-1-positive strains. A series of experiments revealed that the combination of CH and colistin showed strong synergy, especially in mcr-1-positive strains, restoring colistin sensitivity. The combination significantly inhibited bacterial growth and reduced CFU counts more effectively than either drug alone. Additionally, CH and colistin together significantly inhibited biofilm formation and eradicated existing biofilms, as visualized through confocal microscopy. Mechanistic studies showed that the combination increased bacterial membrane permeability and disrupted membrane integrity. The treatment also elevated extracellular ATP release and ROS production, indicating oxidative stress-induced bacterial death. Safety evaluations showed that the combination did not increase toxicity in host cells. Finally, animal models further validated the combination’s efficacy. Overall, this study showed that the combination of colistin and CH significantly restored colistin sensitivity in mcr-1-positive E. coli, revealing their synergistic antibacterial mechanism involving membrane damage and oxidative stress, with promising clinical applications. Full article
(This article belongs to the Section Molecular Microbiology)
Show Figures

Figure 1

11 pages, 629 KB  
Article
Pharmaceutical Management of Secondary Hyperparathyroidism and the Role of Surgery: A 5-Year Retrospective Study
by Christina Sevva, Dimitrios Divanis, Ariti Tsinari, Petros Grammenos, Styliani Laskou, Stylianos Mantalobas, Eleni Paschou, Vasiliki Magra, Periklis Kopsidas, Isaak Kesisoglou, Vassilios Liakopoulos and Konstantinos Sapalidis
Medicina 2024, 60(5), 812; https://doi.org/10.3390/medicina60050812 - 15 May 2024
Cited by 2 | Viewed by 3174
Abstract
Background and Objectives: Secondary hyperparathyroidism (SHPT) poses a common condition among patients with chronic kidney disease (CKD) due to the chronic stimulation of the parathyroid glands as a result of persistently low calcium levels. As a first option for medical treatment, vitamin D [...] Read more.
Background and Objectives: Secondary hyperparathyroidism (SHPT) poses a common condition among patients with chronic kidney disease (CKD) due to the chronic stimulation of the parathyroid glands as a result of persistently low calcium levels. As a first option for medical treatment, vitamin D receptor analogs (VDRAs) and calcimimetic agents are generally used. Apart from cinacalcet, which is orally taken, in recent years, another calcimimetic agent, etelcalcetide, is being administered intravenously during dialysis. Materials and Methods: In a 5-year retrospective study between 2018 and 2023, 52 patients undergoing dialysis were studied. The aim of this study is to highlight the possible effects and/or benefits that intravenously administered calcimimetic agents have on CKD patients. A total of 34 patients (65.4%) received cinacalcet and etelcalcetide while parathormone (PTH) and calcium serum levels were monitored on a monthly basis. Results: A total of 29 out of 33 patients (87.9%) that received treatment with etelcalcetide showed a significant decrease in PTH levels, which rose up to 57% compared to the initial values. None of the included patients needed to undergo parathyroidectomy (PTx) due to either extremely high and persistent PTH levels or severe side effects of the medications. It is generally strongly advised that parathyroidectomies should be performed by an expert surgical team. In recent years, a significant decrease in parathyroidectomies has been recorded globally, a fact that is mainly linked to the constantly wider use of new calcimimetic agents. This decrease in parathyroidectomies has resulted in an important decrease in complications occurring in cervical surgeries (e.g., perioperative hemorrhage and nerve damage). Conslusions: Despite the fact that these surgical complications cannot be easily compared to the pharmaceutical side effects, the recorded decrease in parathyroidectomies is considered to be notable, especially in cases of relapse where a difficult reoperation would be considered based on previously published guidelines. Full article
(This article belongs to the Section Surgery)
Show Figures

Figure 1

25 pages, 759 KB  
Review
Pediatric Neuroendocrine Neoplasia of the Parathyroid Glands: Delving into Primary Hyperparathyroidism
by Mara Carsote, Mihaela Stanciu, Florina Ligia Popa, Ana-Maria Gheorghe, Adrian Ciuche and Claudiu Nistor
Biomedicines 2023, 11(10), 2810; https://doi.org/10.3390/biomedicines11102810 - 17 Oct 2023
Cited by 5 | Viewed by 3088
Abstract
Our objective was to overview the most recent data on primary hyperparathyroidism (PHP) in children and teenagers from a multidisciplinary perspective. Methods: narrative review based on full-length, English-language papers (from PubMed, between January 2020 and July 2023). Results: 48 papers (14 studies of [...] Read more.
Our objective was to overview the most recent data on primary hyperparathyroidism (PHP) in children and teenagers from a multidisciplinary perspective. Methods: narrative review based on full-length, English-language papers (from PubMed, between January 2020 and July 2023). Results: 48 papers (14 studies of ≥10 subjects/study, and 34 case reports/series of <10 patients/study). Study-sample-based analysis: except for one case–control study, all of the studies were retrospective, representing both multicenter (n = 5) and single-center (n = 7) studies, and cohort sizes varied from small (N = 10 to 19), to medium-sized (N = 23 to 36) and large (N = 63 to 83); in total, the reviewed studies covered 493 individuals with PHP. Case reports/series (n = 34, N = 41): the mean ages studied varied from 10.2 to 14 years in case reports, and the mean age was 17 years in case series. No clear female predominance was identified, unlike that observed in the adult population. Concerning the assessments, there were four major types of endpoints: imaging data collection, such as ultrasound, 99mTc Sestamibi, or dual-phase computed tomography (CT); gene testing/familial syndrome identification; preoperative findings; and exposure to surgical outcome/preoperative drugs, like cinacalcet, over a 2.2-year median (plus two case reports of denosumab used as an off-label calcium-lowering agent). Single-gland cases (representing 85% of sporadic cases and 19% of genetic PHP cases) showed 100% sensitivity for neck ultrasounds, with 98% concordance with 99mTc Sestamibi, as well as a 91% sensitivity for dual-phase CT, with 25% of the lesions being ectopic parathyroids (mostly mediastinal intra-thymic). Case reports included another 9/41 patients with ectopic parathyroid adenomas, 3/41 with parathyroid carcinomas, and 8/41 subjects with brown tumors. Genetic PHP (which has a prevalence of 5–26.9%) mostly involved MEN1, followed by CDC73, CASR, RET, and CDKN1B, as well as one case of VHL. Symptomatic PHP: 70–100% of all cases. Asymptomatic PHP: 60% of genetic PHP cases. Renal involvement: 10.5% of a cohort with genetic PHP, 71% of sporadic PHP cases; 50% (in a cohort with a mean age of 16.7), 29% (in a cohort with a mean age of 15.2); 0% (in infancy) to 50–62% (in teenagers). Bone anomalies: 83% of the children in one study and 62% of those in two other studies. Gastrointestinal issues: 40% of one cohort, but the data are heterogeneous. Cure rate through parathyroidectomy: 97–98%. Recurrent PHP: 2% of sporadic PHP cases and 38% of familial PHP cases. Hungry bone syndrome: maximum rate of 34–40%. Case reports identified another 7/41 subjects with the same post-parathyroidectomy condition; a potential connection with ectopic presentation or brown tumors is suggested, but there are limited data. Minimally invasive thoracoscopic approaches for ectopic tumors seemed safe. The current level of statistical evidence on pediatric PHP qualifies our study- and case-sample-based analysis (n = 48, N = 534) as one of the largest of its kind. Awareness of PHP is the key factor to benefit our young patients. Full article
(This article belongs to the Section Neurobiology and Clinical Neuroscience)
Show Figures

Figure 1

15 pages, 2651 KB  
Article
Improved Process for the Synthesis of 3-(3-Trifluoromethylphenyl)propanal for More Sustainable Production of Cinacalcet HCl
by Vikas Damu Rathod, Stefano Paganelli, Marijan Kočevar, Marko Krivec and Oreste Piccolo
Molecules 2023, 28(16), 6042; https://doi.org/10.3390/molecules28166042 - 13 Aug 2023
Cited by 1 | Viewed by 3415
Abstract
Cinacalcet (I), sold as hydrochloride salt, is a calcimimetic drug which has been approved for the treatment of secondary hyperparathyroidism in patients with chronic renal disease and for the treatment of hypercalcemia in patients with parathyroid carcinoma. Here, an improved method [...] Read more.
Cinacalcet (I), sold as hydrochloride salt, is a calcimimetic drug which has been approved for the treatment of secondary hyperparathyroidism in patients with chronic renal disease and for the treatment of hypercalcemia in patients with parathyroid carcinoma. Here, an improved method for the synthesis of 3-(3-trifluoromethylphenyl)propanal (II), a key intermediate for the preparation of I, is described. The protocol required a Mizoroki–Heck cross-coupling reaction between 1-bromo-3-(trifluoromethyl)benzene and acroleine diethyl acetal, catalyzed by Pd(OAc)2 in the presence of nBu4NOAc (tetrabutylammonium acetate), followed by the hydrogenation reaction of the crude mixture of products in a cascade process. Palladium species, at the end of the reaction, were efficiently recovered as Pd/Al2O3. The procedure was developed under conventional heating conditions as well as under microwave-assisted conditions. The obtained mixture of 1-(3,3-diethoxypropyl)-3-(trifluoromethyl)benzene (III), impure for ethyl 3-(3-trifluoromethylphenyl) propanoate (IV), was finally treated, under mild conditions, with potassium diisobutyl-tert-butoxyaluminum hydride (PDBBA) to obtain after hydrolysis 3-(3-trifluoromethylphenyl)propanal (II), in an excellent overall yield and very high purity. Microwave conditions permitted a reduction in reaction times without affecting selectivity and yield. The final API was obtained through reductive amination of (II) with (R)-(+)-1-(1-naphthyl)ethylamine (V) using a catalyst prepared by us with a very low content of precious metal. Full article
Show Figures

Figure 1

19 pages, 4194 KB  
Article
Secretory Factors from Calcium-Sensing Receptor-Activated SW872 Pre-Adipocytes Induce Cellular Senescence and A Mitochondrial Fragmentation-Mediated Inflammatory Response in HepG2 Cells
by Lautaro Briones-Suarez, Mariana Cifuentes and Roberto Bravo-Sagua
Int. J. Mol. Sci. 2023, 24(6), 5217; https://doi.org/10.3390/ijms24065217 - 9 Mar 2023
Cited by 3 | Viewed by 3468
Abstract
Adipose tissue inflammation in obesity has a deleterious impact on organs such as the liver, ultimately leading to their dysfunction. We have previously shown that activation of the calcium-sensing receptor (CaSR) in pre-adipocytes induces TNF-α and IL-1β expression and secretion; however, it is [...] Read more.
Adipose tissue inflammation in obesity has a deleterious impact on organs such as the liver, ultimately leading to their dysfunction. We have previously shown that activation of the calcium-sensing receptor (CaSR) in pre-adipocytes induces TNF-α and IL-1β expression and secretion; however, it is unknown whether these factors promote hepatocyte alterations, particularly promoting cell senescence and/or mitochondrial dysfunction. We generated conditioned medium (CM) from the pre-adipocyte cell line SW872 treated with either vehicle (CMveh) or the CaSR activator cinacalcet 2 µM (CMcin), in the absence or presence of the CaSR inhibitor calhex 231 10 µM (CMcin+cal). HepG2 cells were cultured with these CM for 120 h and then assessed for cell senescence and mitochondrial dysfunction. CMcin-treated cells showed increased SA-β-GAL staining, which was absent in TNF-α- and IL-1β-depleted CM. Compared to CMveh, CMcin arrested cell cycle, increased IL-1β and CCL2 mRNA, and induced p16 and p53 senescence markers, which was prevented by CMcin+cal. Crucial proteins for mitochondrial function, PGC-1α and OPA1, were decreased with CMcin treatment, concomitant with fragmentation of the mitochondrial network and decreased mitochondrial transmembrane potential. We conclude that pro-inflammatory cytokines TNF-α and IL-1β secreted by SW872 cells after CaSR activation promote cell senescence and mitochondrial dysfunction, which is mediated by mitochondrial fragmentation in HepG2 cells and whose effects were reversed with Mdivi-1. This investigation provides new evidence about the deleterious CaSR-induced communication between pre-adipocytes and liver cells, incorporating the mechanisms involved in cellular senescence. Full article
Show Figures

Figure 1

14 pages, 633 KB  
Systematic Review
Systematic Review of the Treatment of Persistent Hyperparathyroidism Following Kidney Transplantation
by Miłosz Miedziaszczyk, Katarzyna Lacka, Oskar Tomczak, Aleksander Bajon, Marta Primke and Ilona Idasiak-Piechocka
Biomedicines 2023, 11(1), 25; https://doi.org/10.3390/biomedicines11010025 - 22 Dec 2022
Cited by 13 | Viewed by 4811
Abstract
Chronic kidney disease–mineral and bone disorder is one of the complications associated with chronic kidney disease. About 10–50% of patients following kidney transplantation have persistent hyperparathyroidism. Hypercalcaemic hyperparathyroidism has a negative impact on the kidney transplant outcome; therefore, it requires treatment. The data [...] Read more.
Chronic kidney disease–mineral and bone disorder is one of the complications associated with chronic kidney disease. About 10–50% of patients following kidney transplantation have persistent hyperparathyroidism. Hypercalcaemic hyperparathyroidism has a negative impact on the kidney transplant outcome; therefore, it requires treatment. The data regarding the treatment of persistent hyperparathyroidism provided in scientific publications are divergent and contradictory. Therefore, the aim of our systematic review was to evaluate the efficacy of persistent hyperparathyroidism treatment in patients following kidney transplantation. The Cochrane, PubMed, and Scopus databases were browsed independently by two authors. The search strategy included controlled vocabulary and keywords. The effectiveness of calcitriol, paricalcitol, cinacalcet, and parathyroidectomy was compared and analysed. The mean calcium and parathormone (PTH) concentrations per patient in the group of paricalcitol increased by 1.27% and decreased by 35.14% (n = 248); in the group of cinacalcet decreased by 12.09% and 32.16% (n = 368); and in the group of parathyroidectomy decreased by 19.06% and 86.49% (n = 15) at the end of the study compared to the baseline (n = 244, n = 342 and n = 15), respectively. Paricalcitol, cinacalcet, and parathyroidectomy decreased the intact PTH level. Cinacalcet and parathyroidectomy lowered calcium levels in renal transplant patients with hypercalcaemia. Conversely, paricalcitol increased the serum calcium concentration. Cinacalcet seems to be a good candidate in the treatment of post-transplant hyperparathyroidism. Full article
(This article belongs to the Special Issue Vitamin D in Health and Disease (2nd Edition))
Show Figures

Figure 1

13 pages, 1041 KB  
Article
Efficacy and Safety of Etelcalcetide in Hemodialysis Patients with Moderate to Severe Secondary Hyperparathyroidism
by Paola Monciino, Lorenza Magagnoli, Eliana Fasulo, Michela Frittoli, Chiara Leotta, Hoang Nhat Pham, Andrea Stucchi, Paola Ciceri, Andrea Galassi and Mario Cozzolino
Kidney Dial. 2022, 2(3), 482-494; https://doi.org/10.3390/kidneydial2030044 - 13 Sep 2022
Viewed by 3813
Abstract
Background. Secondary hyperparathyroidism (SHPT) is a major risk factor for cardiovascular events and all-cause mortality in hemodialysis (HD) patients. The purpose of our study was to evaluate the effects and tolerability of etelcalcetide in HD patients with SHPT. Methods. An observational study was [...] Read more.
Background. Secondary hyperparathyroidism (SHPT) is a major risk factor for cardiovascular events and all-cause mortality in hemodialysis (HD) patients. The purpose of our study was to evaluate the effects and tolerability of etelcalcetide in HD patients with SHPT. Methods. An observational study was conducted on 16 hemodialysis patients with SHPT treated with etelcalcetide. All patients were followed up for a duration of 6 months. The primary endpoints were the reduction in mean PTH ≥ 30% and ≥40% from baseline after 6 months of etelcalcetide. All patients were divided into two groups (group A versus group B) based on baseline serum PTH level prior to etelcalcetide: above and below the median serum PTH (1300 pg/mL), respectively. Results. After 6 months, a significant decrease in PTH levels was achieved by all patients receiving etelcalcetide (p = 0.015). Both primary endpoint of reduction in PTH ≥ 40% at 6 months (p = 0.01), and the secondary endpoint of reduction in median PTH values (p = 0.0001) and median percentage reduction in PTH values (p = 0.009) were significantly achieved in group A. In contrast, a greater decline of calcium (p = 0.028) and phosphorus was reached in group B than group A. Dialysis vintage ≥ 36 months, arteriovenous fistula (AVF)-based hemodialysis, post-diluition hemodiafiltration (HDF) method, and baseline values of PTH < 1300 pg/mL can positively influence the achievement of the endpoints. Furthermore, the baseline PTH < 1300 pg/mL, among these variables, was the only one showing statistically significant relevance (OR 2.28, 95% CI 1.32–3.96, p = 0.015). The history of cinacalcet use negatively correlated with the possibility to reach therapeutic targets with etelcalcetide (OR 0.47, 95% CI 0.26–0.85, p = 0.031). Treatment with etelcalcetide was well tolerated and no adverse effects were observed. Conclusions. In our study, patients with low baseline PTH levels showed a better response to etelcalcetide than patients with higher PTH levels. Consequently, the possibility to reach desirable therapeutic targets could depend on SHPT severity at the time of initiation of therapy. Full article
Show Figures

Figure 1

10 pages, 1849 KB  
Review
Disorders of the Calcium Sensing Signaling Pathway: From Familial Hypocalciuric Hypercalcemia (FHH) to Life Threatening Conditions in Infancy
by Jakob Höppner, Kathrin Sinningen, Adalbert Raimann, Barbara Obermayer-Pietsch and Corinna Grasemann
J. Clin. Med. 2022, 11(9), 2595; https://doi.org/10.3390/jcm11092595 - 5 May 2022
Cited by 16 | Viewed by 10026
Abstract
Familial hypocalciuric hypercalcemia (FHH) is a mostly benign condition of elevated calcium and PTH levels based on a hyposensitive calcium sensing receptor (CaSR) in FHH 1 or its downstream regulatory pathway in FHH2 and FHH3. In children, adolescents and young adults [...] Read more.
Familial hypocalciuric hypercalcemia (FHH) is a mostly benign condition of elevated calcium and PTH levels based on a hyposensitive calcium sensing receptor (CaSR) in FHH 1 or its downstream regulatory pathway in FHH2 and FHH3. In children, adolescents and young adults with FHH the main challenge is to distinguish the condition from primary hyperparathyroidism and thereby to avoid unnecessary treatments including parathyroidectomy. However, inheritance of FHH may result in neonatal hyperparathyroidism (NHPT) or neonatal severe hyperparathyroidism (NSHPT), conditions with high morbidity, and in the latter even high mortality. This review focuses on the genetic and pathophysiological framework that leads to the severe neonatal form, gives recommendations for counselling and summarizes treatment options. Full article
(This article belongs to the Special Issue Recent Advances in the Management of Rare Metabolic Bone Diseases)
Show Figures

Figure 1

13 pages, 2919 KB  
Article
Evaluation of the Interaction of Cinacalcet with Calf Thymus dsDNA: Use of Electrochemical, Spectrofluorimetric, and Molecular Docking Methods
by Cem Erkmen, Didem Nur Unal, Sevinc Kurbanoglu, Gokcen Eren and Bengi Uslu
Biosensors 2022, 12(5), 278; https://doi.org/10.3390/bios12050278 - 27 Apr 2022
Cited by 13 | Viewed by 3133
Abstract
The binding of drugs to DNA plays a critical role in new drug discovery and is important for designing better drugs. In this study, the interaction and binding mode of calf-thymus double-stranded deoxyribonucleic acid (ct-dsDNA) with cinacalcet (CIN) from the calcimimetic drug that [...] Read more.
The binding of drugs to DNA plays a critical role in new drug discovery and is important for designing better drugs. In this study, the interaction and binding mode of calf-thymus double-stranded deoxyribonucleic acid (ct-dsDNA) with cinacalcet (CIN) from the calcimimetic drug that mimics the action of calcium on tissues group were investigated. The interaction of CIN with ct-dsDNA was observed by the differential pulse voltammetry (DPV) technique by following the decrease in electrochemical oxidation signals to deoxyguanosine and adenosine. A competitive study was performed on an indicator, methylene blue, to investigate the interaction of the drug with ct-dsDNA by fluorescence spectroscopy. Interaction studies have shown that the binding mode for the interaction of CIN with ct-dsDNA could be groove-binding. According to the results obtained, the binding constant values were found to be 6.30 × 104 M−1 and 3.16 × 105 M−1, respectively, at 25 °C as obtained from the cyclic voltammetry (CV) and spectroscopic techniques. Possible molecular interactions of CIN with dsDNA were explored via molecular docking experiments. The docked structure indicated that CIN could fit well into the minor groove of the DNA through H-bonding and π-π stacking contact with CIN. Full article
(This article belongs to the Special Issue Biosensors in 2022)
Show Figures

Figure 1

Back to TopTop