Secretory Factors from Calcium-Sensing Receptor-Activated SW872 Pre-Adipocytes Induce Cellular Senescence and A Mitochondrial Fragmentation-Mediated Inflammatory Response in HepG2 Cells
Abstract
1. Introduction
2. Results
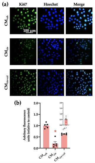
2.1. Pro-Inflammatory Secretion Factors from CaSR-Activated SW872 Pre-Adipocytes Induce Cell Senescence in HepG2 Cells
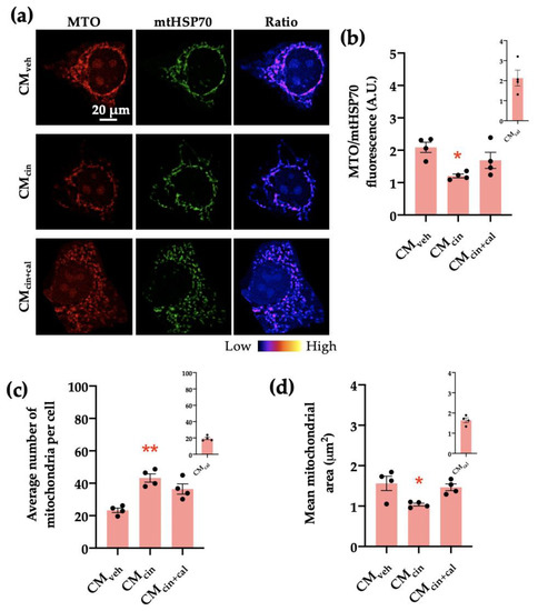
2.2. Secretion Products from CaSR-Activated SW872 Pre-Adipocytes Alter the Mitochondrial Dynamics and Function of HepG2 Cells
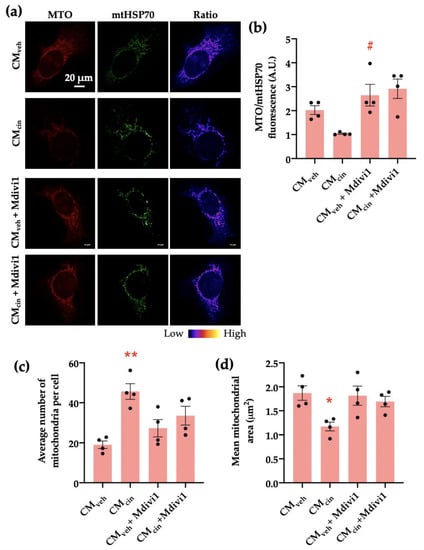
2.3. Inhibition of Mitochondrial Fission in HepG2 Cells Prevents Cell Senescence Induced by Cinacalcet-Treated SW872 Pre-Adipocyte Secretion Factors
3. Discussion
4. Materials and Methods
4.1. Cell Culture
4.2. SW872 Cells’ Conditioned Media Collection
4.3. HepG2 Cells’ Exposure to Conditioned Media and Mdivi1
4.4. Immunoprecipitation
4.5. HepG2 SA-β-GAL Activity
4.6. RNA Isolation, Reverse Transcription, and mRNA Expression by RT-PCR
4.7. Protein Levels by Western Blot Analysis
4.8. Immunofluorescence
4.9. Image Capture and Processing
4.10. Oxygraphy
4.11. Statistical Analysis
Author Contributions
Funding
Institutional Review Board Statement
Informed Consent Statement
Data Availability Statement
Acknowledgments
Conflicts of Interest
References
- Hernandez-Segura, A.; Nehme, J.; Demaria, M. Hallmarks of Cellular Senescence. Trends Cell Biol. 2018, 28, 436–453. [Google Scholar] [CrossRef] [PubMed]
- Burton, D.G.A.; Faragher, R.G.A. Cellular Senescence: From Growth Arrest to Immunogenic Conversion. Age 2015, 37, 27. [Google Scholar] [CrossRef] [PubMed]
- Spritzer, P.M.; Lecke, S.B.; Satler, F.; Morsch, D.M. Adipose Tissue Dysfunction, Adipokines, and Low-Grade Chronic Inflammation in Polycystic Ovary Syndrome. Reproduction 2015, 149, R219–R227. [Google Scholar] [CrossRef] [PubMed]
- Hotamisligil, G.S. Inflammation, Metaflammation and Immunometabolic Disorders. Nature 2017, 542, 177–185. [Google Scholar] [CrossRef]
- Cawthorn, W.P.; Scheller, E.L.; MacDougald, O.A. Adipose Tissue Stem Cells Meet Preadipocyte Commitment: Going Back to the Future. J. Lipid Res. 2012, 53, 227–246. [Google Scholar] [CrossRef] [PubMed]
- Gesta, S.; Tseng, Y.-H.; Kahn, C.R. Developmental Origin of Fat: Tracking Obesity to Its Source. Cell 2007, 131, 242–256. [Google Scholar] [CrossRef]
- Ouchi, N.; Parker, J.L.; Lugus, J.J.; Walsh, K. Adipokines in Inflammation and Metabolic Disease. Nat. Rev. Immunol. 2011, 11, 85. [Google Scholar] [CrossRef]
- Gerhardt, C.C.; Romero, I.A.; Cancello, R.; Camoin, L.; Strosberg, A.D. Chemokines Control Fat Accumulation and Leptin Secretion by Cultured Human Adipocytes. Mol. Cell Endocrinol. 2001, 175, 81–92. [Google Scholar] [CrossRef]
- Zamboni, M.; Nori, N.; Brunelli, A.; Zoico, E. How Does Adipose Tissue Contribute to Inflammageing? Exp. Gerontol. 2021, 143, 111162. [Google Scholar] [CrossRef]
- D’Espessailles, A.; Mora, Y.A.; Fuentes, C.; Cifuentes, M. Calcium-Sensing Receptor Activates the NLRP3 Inflammasome in LS14 Preadipocytes Mediated by ERK1/2 Signaling. J. Cell. Physiol. 2018, 233, 6232–6240. [Google Scholar] [CrossRef]
- Mattar, P.; Bravo-Sagua, R.; Tobar, N.; Fuentes, C.; Troncoso, R.; Breitwieser, G.; Lavandero, S.; Cifuentes, M. Autophagy Mediates Calcium-Sensing Receptor-Induced TNFalpha Production in Human Preadipocytes. Biochim. Biophys. Acta Mol. Basis Dis. 2018, 1864, 3585–3594. [Google Scholar] [CrossRef]
- Cifuentes, M.; Fuentes, C.; Tobar, N.; Acevedo, I.; Villalobos, E.; Hugo, E.; Ben-Jonathan, N.; Reyes, M. Calcium Sensing Receptor Activation Elevates Proinflammatory Factor Expression in Human Adipose Cells and Adipose Tissue. Mol. Cell Endocrinol. 2012, 361, 24–30. [Google Scholar] [CrossRef] [PubMed]
- Aravinthan, A.; Shannon, N.; Heaney, J.; Hoare, M.; Marshall, A.; Alexander, G.J.M. The Senescent Hepatocyte Gene Signature in Chronic Liver Disease. Exp. Gerontol. 2014, 60, 37–45. [Google Scholar] [CrossRef]
- Chandler, H.; Peters, G. Stressing the Cell Cycle in Senescence and Aging. Curr. Opin. Cell Biol. 2013, 25, 765–771. [Google Scholar] [CrossRef] [PubMed]
- Ferrucci, L.; Fabbri, E. Inflammageing: Chronic Inflammation in Ageing, Cardiovascular Disease, and Frailty. Nat. Rev. Cardiol. 2018, 15, 505–522. [Google Scholar] [CrossRef] [PubMed]
- Hashimoto, S. Glucose Metabolism and Liver. In The Liver in Systemic Diseases; Springer: Tokyo, Japan, 2016; pp. 77–103. ISBN 978-4-431-55790-6. [Google Scholar]
- Robinson, M.W.; Harmon, C.; O’Farrelly, C. Liver Immunology and Its Role in Inflammation and Homeostasis. Cell Mol. Immunol. 2016, 13, 267–276. [Google Scholar] [CrossRef]
- Morio, B.; Panthu, B.; Bassot, A.; Rieusset, J. Role of Mitochondria in Liver Metabolic Health and Diseases. Cell Calcium. 2021, 94, 102336. [Google Scholar] [CrossRef]
- Shum, M.; Ngo, J.; Shirihai, O.S.; Liesa, M. Mitochondrial Oxidative Function in NAFLD: Friend or Foe? Mol. Metab. 2021, 50, 101134. [Google Scholar] [CrossRef]
- López-Otín, C.; Blasco, M.A.; Partridge, L.; Serrano, M.; Kroemer, G. The Hallmarks of Aging. Cell 2013, 153, 1194–1217. [Google Scholar] [CrossRef]
- Korolchuk, V.I.; Miwa, S.; Carroll, B.; von Zglinicki, T. Mitochondria in Cell Senescence: Is Mitophagy the Weakest Link? EBioMedicine 2017, 21, 7–13. [Google Scholar] [CrossRef]
- Ogrodnik, M.; Miwa, S.; Tchkonia, T.; Tiniakos, D.; Wilson, C.L.; Lahat, A.; Day, C.P.; Burt, A.; Palmer, A.; Anstee, Q.M.; et al. Cellular Senescence Drives Age-Dependent Hepatic Steatosis. Nat. Commun. 2017, 8, 15691. [Google Scholar] [CrossRef]
- Luedde, T.; Schwabe, R.F. NF-ΚB in the Liver—Linking Injury, Fibrosis and Hepatocellular Carcinoma. Nat. Rev. Gastroenterol. Hepatol. 2011, 8, 108–118. [Google Scholar] [CrossRef]
- Papatheodoridi, A.-M.; Chrysavgis, L.; Koutsilieris, M.; Chatzigeorgiou, A. The Role of Senescence in the Development of Nonalcoholic Fatty Liver Disease and Progression to Nonalcoholic Steatohepatitis. Hepatology 2020, 71, 363–374. [Google Scholar] [CrossRef] [PubMed]
- Nagano, T.; Nakano, M.; Nakashima, A.; Onishi, K. Identification of Cellular Senescence-Specific Genes by Comparative Transcriptomics. Sci Rep. 2016, 6, 31758. [Google Scholar] [CrossRef]
- González-Gualda, E.; Baker, A.G.; Fruk, L.; Muñoz-Espín, D. A Guide to Assessing Cellular Senescence in Vitro and in Vivo. FEBS J. 2021, 288, 56–80. [Google Scholar] [CrossRef] [PubMed]
- Kumari, R.; Jat, P. Mechanisms of Cellular Senescence: Cell Cycle Arrest and Senescence Associated Secretory Phenotype. Front. Cell. Dev. Biol. 2021, 9, 645593. [Google Scholar] [CrossRef] [PubMed]
- Sun, X.; Kaufman, P.D. Ki-67: More than a Proliferation Marker. Chromosoma 2018, 127, 175–186. [Google Scholar] [CrossRef] [PubMed]
- Biran, A.; Zada, L.; Abou Karam, P.; Vadai, E.; Roitman, L.; Ovadya, Y.; Porat, Z.; Krizhanovsky, V. Quantitative Identification of Senescent Cells in Aging and Disease. Aging Cell 2017, 16, 661–671. [Google Scholar] [CrossRef] [PubMed]
- Hansel, C.; Jendrossek, V.; Klein, D. Cellular Senescence in the Lung: The Central Role of Senescent Epithelial Cells. Int. J. Mol. Sci. 2020, 21, 3279. [Google Scholar] [CrossRef]
- Yoshimoto, S.; Loo, T.M.; Atarashi, K.; Kanda, H.; Sato, S.; Oyadomari, S.; Iwakura, Y.; Oshima, K.; Morita, H.; Hattori, M.; et al. Obesity-Induced Gut Microbial Metabolite Promotes Liver Cancer through Senescence Secretome. Nature 2013, 499, 97–101. [Google Scholar] [CrossRef]
- Renovato-Martins, M.; Moreira-Nunes, C.; Atella, G.C.; Barja-Fidalgo, C.; de Moraes, J.A. Obese Adipose Tissue Secretion Induces Inflammation in Preadipocytes: Role of Toll-Like Receptor-4. Nutrients 2020, 12, 2828. [Google Scholar] [CrossRef] [PubMed]
- Li, Y.; Lu, L.; Xie, Y.; Chen, X.; Tian, L.; Liang, Y.; Li, H.; Zhang, J.; Liu, Y.; Yu, X. Interleukin-6 Knockout Inhibits Senescence of Bone Mesenchymal Stem Cells in High-Fat Diet-Induced Bone Loss. Front. Endocrinol. 2021, 11, 622950. [Google Scholar] [CrossRef] [PubMed]
- Romero, A.; San Hipólito-Luengo, Á.; Villalobos, L.A.; Vallejo, S.; Valencia, I.; Michalska, P.; Pajuelo-Lozano, N.; Sánchez-Pérez, I.; León, R.; Bartha, J.L.; et al. The Angiotensin-(1-7)/Mas Receptor Axis Protects from Endothelial Cell Senescence via Klotho and Nrf2 Activation. Aging Cell 2019, 18, e12913. [Google Scholar] [CrossRef] [PubMed]
- Wang, Q.; Chen, Q.; Sui, J.; Tu, Y.; Guo, X.; Li, F. Celecoxib Prevents Tumor Necrosis Factor-α (TNF-α)-Induced Cellular Senescence in Human Chondrocytes. Bioengineered 2021, 12, 12812–12820. [Google Scholar] [CrossRef]
- Gorgoulis, V.; Adams, P.D.; Alimonti, A.; Bennett, D.C.; Bischof, O.; Bishop, C.; Campisi, J.; Collado, M.; Evangelou, K.; Ferbeyre, G.; et al. Cellular Senescence: Defining a Path Forward. Cell 2019, 179, 813–827. [Google Scholar] [CrossRef] [PubMed]
- Desdín-Micó, G.; Soto-Heredero, G.; Aranda, J.F.; Oller, J.; Carrasco, E.; Gabandé-Rodríguez, E.; Blanco, E.M.; Alfranca, A.; Cussó, L.; Desco, M.; et al. T Cells with Dysfunctional Mitochondria Induce Multimorbidity and Premature Senescence. Science 2020, 368, 1371–1376. [Google Scholar] [CrossRef]
- Kumar, R.; Sharma, A.; Padwad, Y.; Sharma, R. Preadipocyte Secretory Factors Differentially Modulate Murine Macrophage Functions during Aging Which Are Reversed by the Application of Phytochemical EGCG. Biogerontology 2020, 21, 325–343. [Google Scholar] [CrossRef]
- Parvizi, M.; Ryan, Z.C.; Ebtehaj, S.; Arendt, B.K.; Lanza, I.R. The Secretome of Senescent Preadipocytes Influences the Phenotype and Function of Cells of the Vascular Wall. Biochim. Biophys. Acta (BBA)-Mol. Basis Dis. 2021, 1867, 165983. [Google Scholar] [CrossRef]
- Zhao, J.; He, X.; Zuo, M.; Li, X.; Sun, Z. Anagliptin Prevented Interleukin 1 β (IL-1 β) -Induced Cellular Senescence in Vascular Smooth Muscle Cells through Increasing the Expression of Sirtuin1. Bioengineered 2021, 12, 3968–3977. [Google Scholar] [CrossRef]
- Chuang, Y.C.; der Chen, S.; Jou, S.-B.; Lin, T.K.; Chen, S.F.; Chen, N.C.; Hsu, C.Y. Sirtuin 1 Regulates Mitochondrial Biogenesis and Provides an Endogenous Neuroprotective Mechanism Against Seizure-Induced Neuronal Cell Death in the Hippocampus Following Status Epilepticus. Int. J. Mol. Sci. 2019, 20, 3588. [Google Scholar] [CrossRef]
- Chen, Z.; Yang, X.; Zhou, Y.; Liang, Z.; Chen, C.; Han, C.; Cao, X.; He, W.; Zhang, K.; Qin, A.; et al. Dehydrocostus Lactone Attenuates the Senescence of Nucleus Pulposus Cells and Ameliorates Intervertebral Disc Degeneration via Inhibition of STING-TBK1/NF-ΚB and MAPK Signaling. Front. Pharmacol. 2021, 12, 641098. [Google Scholar] [CrossRef] [PubMed]
- Hou, X.; Shi, J.; Sun, L.; Song, L.; Zhao, W.; Xiong, X.; Lu, Y. The Involvement of ERK1/2 and P38 MAPK in the Premature Senescence of Melanocytes Induced by H2O2 through a P53-Independent P21 Pathway. J. Dermatol. Sci. 2022, 105, 88–97. [Google Scholar] [CrossRef] [PubMed]
- Wang, Y.; Che, M.; Xin, J.; Zheng, Z.; Li, J.; Zhang, S. The Role of IL-1β and TNF-α in Intervertebral Disc Degeneration. Biomed. Pharmacother. 2020, 131, 110660. [Google Scholar] [CrossRef] [PubMed]
- Huang, Z.; Lan, J.; Gao, X. Feprazone Mitigates IL-1β-Induced Cellular Senescence in Chondrocytes. ACS Omega 2021, 6, 9442–9448. [Google Scholar] [CrossRef]
- Tezze, C.; Romanello, V.; Desbats, M.A.; Fadini, G.P.; Albiero, M.; Favaro, G.; Ciciliot, S.; Soriano, M.E.; Morbidoni, V.; Cerqua, C.; et al. Age-Associated Loss of OPA1 in Muscle Impacts Muscle Mass, Metabolic Homeostasis, Systemic Inflammation, and Epithelial Senescence. Cell Metab. 2017, 25, 1374–1389.e6. [Google Scholar] [CrossRef]
- Barroso, W.A.; Victorino, V.J.; Jeremias, I.C.; Petroni, R.C.; Ariga, S.K.K.; Salles, T.A.; Barbeiro, D.F.; de Lima, T.M.; de Souza, H.P. High-Fat Diet Inhibits PGC-1α Suppressive Effect on NFκB Signaling in Hepatocytes. Eur. J. Nutr. 2018, 57, 1891–1900. [Google Scholar] [CrossRef]
- Xiong, S.; Patrushev, N.; Forouzandeh, F.; Hilenski, L.; Alexander, R.W. PGC-1α Modulates Telomere Function and DNA Damage in Protecting against Aging-Related Chronic Diseases. Cell Rep. 2015, 12, 1391–1399. [Google Scholar] [CrossRef]
- Filadi, R.; Pendin, D.; Pizzo, P. Mitofusin 2: From Functions to Disease. Cell Death Dis. 2018, 9, 330. [Google Scholar] [CrossRef]
- Putti, R.; Sica, R.; Migliaccio, V.; Lionetti, L. Diet Impact on Mitochondrial Bioenergetics and Dynamics. Front. Physiol. 2015, 6, 109. [Google Scholar] [CrossRef]
- Zhang, L.; Gan, X.; He, Y.; Zhu, Z.; Zhu, J.; Yu, H. Drp1-Dependent Mitochondrial Fission Mediates Osteogenic Dysfunction in Inflammation through Elevated Production of Reactive Oxygen Species. PLoS ONE 2017, 12, e0175262. [Google Scholar] [CrossRef]
- Ji, S.; Zheng, Z.; Liu, S.; Ren, G.; Gao, J.; Zhang, Y.; Li, G. Resveratrol Promotes Oxidative Stress to Drive DLC1 Mediated Cellular Senescence in Cancer Cells. Exp. Cell. Res. 2018, 370, 292–302. [Google Scholar] [CrossRef] [PubMed]
- Tyciakova, S.; Valova, V.; Svitkova, B.; Matuskova, M. Overexpression of TNFα Induces Senescence, Autophagy and Mitochondrial Dysfunctions in Melanoma Cells. BMC Cancer 2021, 21, 507. [Google Scholar] [CrossRef] [PubMed]
- Ogrodnik, M.; Salmonowicz, H.; Jurk, D.; Passos, J.F. Expansion and Cell-Cycle Arrest: Common Denominators of Cellular Senescence. Trends Biochem. Sci. 2019, 44, 996–1008. [Google Scholar] [CrossRef] [PubMed]
- Niu, Z.; Zhang, W.; Gu, X.; Zhang, X.; Qi, Y.; Zhang, Y. Mitophagy Inhibits Proliferation by Decreasing Cyclooxygenase-2 (COX-2) in Arsenic Trioxide-Treated HepG2 Cells. Environ. Toxicol. Pharmacol. 2016, 45, 212–221. [Google Scholar] [CrossRef]
- Huang, Y.; Gao, X.; Zhou, X.; Zhang, Y.; Tan, Z.T.; Zhu, S.B. Remote Ischemic Postconditioning Inhibited Mitophagy to Achieve Neuroprotective Effects in the Rat Model of Cardiac Arrest. Neurochem. Res. 2021, 46, 573–583. [Google Scholar] [CrossRef]
- Zhu, Y.; Kuang, L.; Wu, Y.; Deng, H.; She, H.; Zhou, Y.; Zhang, J.; Liu, L.; Li, T. Protective Effects of Inhibition of Mitochondrial Fission on Organ Function After Sepsis. Front. Pharmacol. 2021, 12, 712489. [Google Scholar] [CrossRef]
- Batista, A.F.; Rody, T.; Forny-Germano, L.; Cerdeiro, S.; Bellio, M.; Ferreira, S.T.; Munoz, D.P.; de Felice, F.G. Interleukin-1β Mediates Alterations in Mitochondrial Fusion/Fission Proteins and Memory Impairment Induced by Amyloid-β Oligomers. J. Neuroinflamm. 2021, 18, 54. [Google Scholar] [CrossRef]
- Nair, S.; Sobotka, K.S.; Joshi, P.; Gressens, P.; Fleiss, B.; Thornton, C.; Mallard, C.; Hagberg, H. Lipopolysaccharide-Induced Alteration of Mitochondrial Morphology Induces a Metabolic Shift in Microglia Modulating the Inflammatory Response in Vitro and in Vivo. Glia 2019, 67, 1047–1061. [Google Scholar] [CrossRef]
- Lan, F.; Lin, Y.; Gao, Z.; Cacicedo, J.M.; Weikel, K.; Ido, Y. Activation of LKB1 Rescues 3T3-L1 Adipocytes from Senescence Induced by Sirt1 Knock-down: A Pivotal Role of LKB1 in Cellular Aging. Aging 2020, 12, 18942–18956. [Google Scholar] [CrossRef]
- Pfaffl, M.W. A New Mathematical Model for Relative Quantification in Real-Time RT-PCR. Nucleic. Acids Res. 2001, 29, e45. [Google Scholar] [CrossRef]











| Antibody | Code | Manufacturer |
|---|---|---|
| Cell cycle markers | ||
| p16 | ab108349 | Abcam (Cambridge, UK) |
| p21 | ab109520 | Abcam (Cambridge, UK) |
| p53 | #48818 | Cell Signaling Technology (Danvers, MA, USA) |
| Pro-inflammatory cytokines | ||
| TNF-α | sc-1350 | Santa Cruz Biotechnology (Dallas, TX, USA) |
| IL-1β | sc-7884 | Santa Cruz Biotechnology (Dallas, TX, USA) |
| IL-6 | sc-283443 | Santa Cruz Biotechnology (Dallas, TX, USA) |
| Mitochondrial dynamics | ||
| PGC-1α | NBP1-04676 | Novus Biologicals (Centennial, CO, USA) |
| MNF2 | #9482 | Cell Signaling Technology (Danvers, MA, USA) |
| DRP1 | sc-271583 | Santa Cruz Biotechnology (Dallas, TX, USA) |
| OPA1 | ab157457 | Abcam (Cambridge, UK) |
| Housekeeping | ||
| β-actin | sc-47778 | Santa Cruz Biotechnology (Dallas, TX, USA) |
| Antibody | Code | Manufacturer |
|---|---|---|
| Mouse IgG | sc-516102 | Santa Cruz (Dallas, TX, USA) |
| Rabbit IgG | sc-2357 | Santa Cruz (Dallas, TX, USA) |
| Goat IgG | sc-2028 | Santa Cruz (Dallas, TX, USA) |
Disclaimer/Publisher’s Note: The statements, opinions and data contained in all publications are solely those of the individual author(s) and contributor(s) and not of MDPI and/or the editor(s). MDPI and/or the editor(s) disclaim responsibility for any injury to people or property resulting from any ideas, methods, instructions or products referred to in the content. |
© 2023 by the authors. Licensee MDPI, Basel, Switzerland. This article is an open access article distributed under the terms and conditions of the Creative Commons Attribution (CC BY) license (https://creativecommons.org/licenses/by/4.0/).
Share and Cite
Briones-Suarez, L.; Cifuentes, M.; Bravo-Sagua, R. Secretory Factors from Calcium-Sensing Receptor-Activated SW872 Pre-Adipocytes Induce Cellular Senescence and A Mitochondrial Fragmentation-Mediated Inflammatory Response in HepG2 Cells. Int. J. Mol. Sci. 2023, 24, 5217. https://doi.org/10.3390/ijms24065217
Briones-Suarez L, Cifuentes M, Bravo-Sagua R. Secretory Factors from Calcium-Sensing Receptor-Activated SW872 Pre-Adipocytes Induce Cellular Senescence and A Mitochondrial Fragmentation-Mediated Inflammatory Response in HepG2 Cells. International Journal of Molecular Sciences. 2023; 24(6):5217. https://doi.org/10.3390/ijms24065217
Chicago/Turabian StyleBriones-Suarez, Lautaro, Mariana Cifuentes, and Roberto Bravo-Sagua. 2023. "Secretory Factors from Calcium-Sensing Receptor-Activated SW872 Pre-Adipocytes Induce Cellular Senescence and A Mitochondrial Fragmentation-Mediated Inflammatory Response in HepG2 Cells" International Journal of Molecular Sciences 24, no. 6: 5217. https://doi.org/10.3390/ijms24065217
APA StyleBriones-Suarez, L., Cifuentes, M., & Bravo-Sagua, R. (2023). Secretory Factors from Calcium-Sensing Receptor-Activated SW872 Pre-Adipocytes Induce Cellular Senescence and A Mitochondrial Fragmentation-Mediated Inflammatory Response in HepG2 Cells. International Journal of Molecular Sciences, 24(6), 5217. https://doi.org/10.3390/ijms24065217

