Sign in to use this feature.

Years

Between: -

Subjects

remove_circle_outline
remove_circle_outline
remove_circle_outline
remove_circle_outline
remove_circle_outline

Journals

Article Types

Countries / Regions

Search Results (31)

Search Parameters:
Keywords = cellulose synthase-like genes

Order results
Result details
Results per page
Select all
Export citation of selected articles as:
20 pages, 5236 KB  
Article
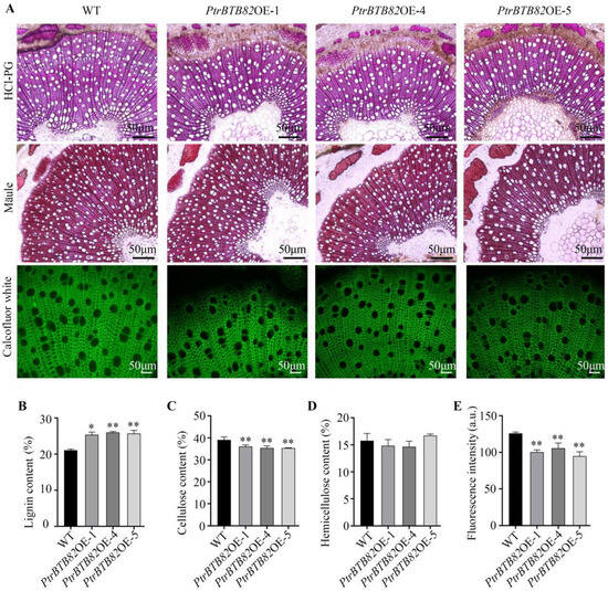
Overexpression of a Xylem-Dominant Expressing BTB Gene, PtrBTB82, Influences Cambial Activity and SCW Synthesis in Populus trichocarpa
by Siran Zhu, Hongtao Yao, Jiayi Liu, Xiao Zhao, Jiyao Cheng, Chong Wang, Wenjing Xu, Chunming Li and Yuxiang Cheng
Plants 2026, 15(1), 68; https://doi.org/10.3390/plants15010068 - 25 Dec 2025
Viewed by 328
Abstract
The BTB/POZ protein family is widely distributed across the biological kingdom, and its various subfamilies perform diverse physiological functions, including regulating plant growth and development, defending against pathogen invasion, participating in metabolic regulation, and responding to abiotic stresses. However, the functional roles of [...] Read more.
The BTB/POZ protein family is widely distributed across the biological kingdom, and its various subfamilies perform diverse physiological functions, including regulating plant growth and development, defending against pathogen invasion, participating in metabolic regulation, and responding to abiotic stresses. However, the functional roles of BTB genes in wood formation remain largely unknown. In this study, a total of 103 BTB genes were identified in Populus trichocarpa. Expression pattern analysis and β-glucuronidase (GUS) staining revealed that PtrBTB82 was predominantly expressed in the xylem. Overexpression of PtrBTB82 in P. trichocarpa significantly reduced cambial activity, resulted in a narrower xylem, and altered the chemical composition of the secondary cell wall, suggesting that PtrBTB82 plays the roles in wood formation. Quantitative real-time PCR (RT-qPCR) analysis showed that overexpression of PtrBTB82 suppressed the expression of genes related to the WUSCHEL-related pathway and plant hormone signaling, which may underlie the reduced cambial activity and inhibited xylem development. Moreover, genes associated with lignin biosynthesis (PtrPALs, PtrC4H1, Ptr4CL and PtrCAD1) were upregulated, while secondary wall cellulose synthase genes (PtrCESA7A/B and PtrCESA8A) were markedly downregulated in the overexpression lines, likely contributing to the altered chemical composition of the wood. Collectively, this study provides new insights into the role of PtrBTBs in wood formation, thereby revealing the functional diversity of the BTB family in plants. Full article
Show Figures

Figure 1

18 pages, 5437 KB  
Article
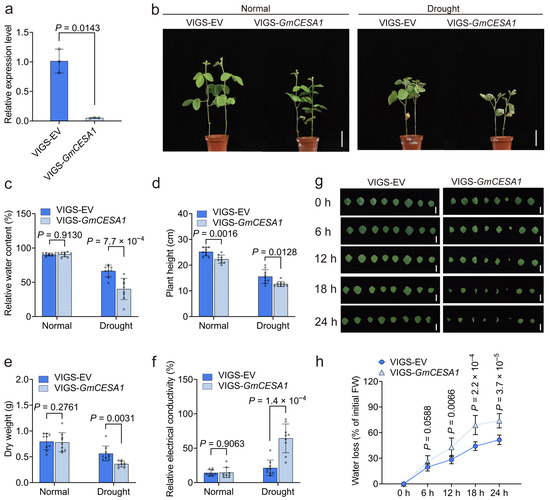
Genome-Wide Analysis of Cellulose Synthase Superfamily and Roles of GmCESA1 in Regulating Drought Tolerance and Growth of Soybean
by Chunhua Wu, Jie Chen, Jiazhou He, Xiujie Zhang, Shanhui Zheng, Yongpeng Pan, Ting Jin and Yan Li
Plants 2026, 15(1), 34; https://doi.org/10.3390/plants15010034 - 22 Dec 2025
Viewed by 354
Abstract
The cellulose synthase (CS) superfamily, comprising the cellulose synthase (CESA) and cellulose synthase-like (CSL) families, plays crucial roles in plant response to abiotic stresses, growth and development. However, there are few reports on the biological functions of CSs in soybean. In this study, [...] Read more.
The cellulose synthase (CS) superfamily, comprising the cellulose synthase (CESA) and cellulose synthase-like (CSL) families, plays crucial roles in plant response to abiotic stresses, growth and development. However, there are few reports on the biological functions of CSs in soybean. In this study, 80 soybean CS members were identified and classified into seven subfamilies. Collinearity analyses revealed that the segmental duplication is likely the primary driver for the expansion of CS superfamily in soybean. The abundant stress-responsive and growth-related cis-acting elements in the promoter regions of soybean CS genes suggest their potential functions. Notably, GmCESA1 exhibited significantly higher expression levels in drought-tolerant soybean under drought stress. Soybean plants with lower GmCESA1 expression via virus-induced gene silencing (VIGS-GmCESA1) were less drought-tolerant than the control plants (VIGS-EV), showing reduced relative water content and dry weight than VIGS-EV under drought stress. Furthermore, VIGS-GmCESA1 soybean plants displayed reduced plant height under both well-watered and drought-stressed conditions. Our findings highlight that GmCESA1 has pleiotropic functions in regulating both drought tolerance and growth in soybean, contributing to our knowledge on CS and providing a valuable gene to breed drought-tolerant soybean in the future. Full article
(This article belongs to the Special Issue Bean Breeding)
Show Figures

Figure 1

17 pages, 10184 KB  
Article
Genome-Wide Association Studies of Fiber Content in Sugarcane
by Yongsheng Chen, Xiaomin Feng, Nannan Zhang, Yawen Lei, Zilin Wu and Jiayun Wu
Agronomy 2025, 15(10), 2249; https://doi.org/10.3390/agronomy15102249 - 23 Sep 2025
Viewed by 857
Abstract
Lignocellulosic biomass may play a major role in the production of biofuels, bioplastics, sugar, paper, and various other industrial products. In addition, it is a key trait in plants due to its contribution to lodging resistance. Fiber also shows a significant negative correlation [...] Read more.
Lignocellulosic biomass may play a major role in the production of biofuels, bioplastics, sugar, paper, and various other industrial products. In addition, it is a key trait in plants due to its contribution to lodging resistance. Fiber also shows a significant negative correlation with most yield traits and all sugar traits. As the most harvested crop globally by tonnage, sugarcane is an important resource for both sugar and bioenergy production. In this study, a panel of sugarcane clones was utilized to investigate the fiber content. This panel included 17 core parental lines derived from 11 countries involved in sugarcane cultivation and breeding. It represented the genetic base of commercial sugarcane breeding programs in China and other countries. The objective of this research was to identify molecular markers and candidate genes associated with fiber content in sugarcane using genome-wide association studies (GWASs). By integrating 5,964,084 high-quality single-nucleotide polymorphisms (SNPs) with phenotypic data collected across five different environments, a total of 69 SNPs spanning 41 quantitative trait loci (QTLs) were identified. Based on functional annotations and genomic positions, these QTLs contained 52 candidate genes. These candidate genes encoded the ultraviolet-B receptor (UVR8), leucine-rich repeat receptor-like kinases (LRR-RLKs), serine/threonine kinases (STKs), cellulose synthase (CESA), vegetative cell wall protein glycoproteins1 (gp1), F-box protein, MYB transcription factor, and so on. These genes could directly or indirectly influence the fiber content in sugarcane. Furthermore, according to previous studies, among these candidate genes, five located in four QTL regions were proposed to be the most critical. They included Sspon.02G0041160-2C, encoding CESA; Sspon.03G0039010-1C and Sspon.03G0039030-1C, both encoding gp1; Sspon.06G0023090-1B, encoding an F-box protein; and Sspon.07G0019440-2C, encoding a MYB transcription factor. The genetic basis of the fiber content was explored using elite breeding lines and their derivatives from the Chinese sugarcane breeding program. These candidate genes represent promising targets for future functional studies and may contribute to the development of different types of sugarcane varieties with correspondingly suitable fiber content through marker-assisted selection. Full article
(This article belongs to the Section Crop Breeding and Genetics)
Show Figures

Figure 1

15 pages, 5652 KB  
Article
Uncovering the Genetic Basis of Grain Yield-Related Traits in Common Vetch (Vicia sativa L.) Through Genome-Wide Association Mapping
by Hui Jin, Jumei Zhang, Yordan Dimtrov, Xue Yang, Ruonan Du, Yu’e Wu, Danna Chang, Rui Zhang and Haibin Zhao
Agronomy 2025, 15(9), 2128; https://doi.org/10.3390/agronomy15092128 - 5 Sep 2025
Cited by 1 | Viewed by 762
Abstract
Common vetch (Vicia sativa L.) is a globally green manure and forage crop, cultivated extensively worldwide. Its seeds serve as an important concentrated feed. Due to the late release of the reference genome, few studies were conducted to analyze the genetic mechanisms [...] Read more.
Common vetch (Vicia sativa L.) is a globally green manure and forage crop, cultivated extensively worldwide. Its seeds serve as an important concentrated feed. Due to the late release of the reference genome, few studies were conducted to analyze the genetic mechanisms of grain yield, which hindered the progress of common vetch breeding. Marker-assisted selection (MAS) is the best and most effective way to accelerate the genetic improvement of grain yield-related traits in common vetch. In this study, we performed a genome-wide association study (GWAS) using the high-density single nucleotide polymorphism (SNP) data obtained through re-sequencing to better understand the genetic basis of grain yield-related traits. In total, six grain yield-related traits were evaluated in 172 accessions mainly sourced from China and Russia, across four environments, including branches per plant (NB), pod length (PL), number of pods per plant (NP), number of grains per pod (NG), hundred-grain weight (HGW), and grain yield (GY). Population structure analysis of the 172 accessions revealed four distinct subpopulations, exhibiting strong geographical correlation. In total, 38 loci have been identified as significantly associated with six grain yield-related traits, accounting for 13.3–31.7% of the phenotypic variances. Among them, qGY1.1 and qNG1.1, qNG2.2 and qPL2.1, qNG3.2 and qGY3.2, qNG4.1 and qPL4.1, qGY4.1 and qHGW4.1, qNG6.1 and qPL6.1, and qNB6.2 and qGY6.2 exhibit overlapping regions, suggesting that these regions are pleiotropic and should be prioritized for further research and breeding. In total, 12 candidate genes encoding auxin response factor, F-box repeat protein, gibberellin receptor, serine/threonine-protein kinase-like protein, and cellulose synthase-like protein were identified. Furthermore, we successfully developed and verified a kompetitive allele-specific PCR (KASP) marker (Kasp-NB6.2) for the number of branches. These findings provide molecular insights into grain yield-related traits in common vetch and offer valuable loci and molecular tools for MAS breeding. Full article
(This article belongs to the Special Issue Genetics and Breeding of Field Crops in the 21st Century)
Show Figures

Figure 1

12 pages, 3026 KB  
Article
Salt Stress-Induced Ascorbic Acid Accumulation and Its Trade-Off with Mannan Content in Tomato
by Chiaki Hasegawa, Kaori Yamada, Natsuki Hoyano, Mao Sano, Kiei Soyama and Hiroaki Iwai
Horticulturae 2025, 11(4), 400; https://doi.org/10.3390/horticulturae11040400 - 9 Apr 2025
Viewed by 1536
Abstract
Salt stress causes osmotic stress and ion toxicity, often inhibiting plant growth and metabolism. However, salt-stressed tomato plants accumulate ascorbic acid, resulting in fruits with high commercial value. However, it was not well understood how mannose, the material for the synthesis of ascorbic [...] Read more.
Salt stress causes osmotic stress and ion toxicity, often inhibiting plant growth and metabolism. However, salt-stressed tomato plants accumulate ascorbic acid, resulting in fruits with high commercial value. However, it was not well understood how mannose, the material for the synthesis of ascorbic acid, and its metabolism are affected under salt stress conditions. In this study, we found that tomatoes grown under salinity stress had increased levels of ascorbic acid, which correlated with decreased levels of mannan in the skin and seeds. Expression analysis of the ascorbic acid synthase gene showed increased expression in early ripening stages under salt stress. In addition, the expression of cellulose synthase-like A (CSLA), genes involved in mannan metabolism, increased significantly during mid-ripening in the control condition. Since ascorbic acid and mannan share mannose as a precursor, they are likely to compete for it. This suggests that salt-stressed tomatoes may be deficient in both ascorbic acid and mannose, thereby affecting mannan synthesis. To investigate this trade-off, we developed a culture system with added mannose. The results showed that in salt-stressed tomatoes supplemented with mannose, ascorbic acid levels in unripe green peels reached those of fully ripe fruit, highlighting the influence of mannose availability on ascorbic acid accumulation. Full article
Show Figures

Graphical abstract

17 pages, 5823 KB  
Article
Morphological, Physiological, and Molecular Bases of Salt Tolerance in Crape Myrtle (Lagerstroemia indica)
by Chunmei Yu, Zuorong Ding, Tianyi Yuan, Cannan Yu, Jin Qin, Di Lu, Hui Wei, Fei Zhong, Guoyuan Liu, Yanhong Chen and Jian Zhang
Agriculture 2024, 14(12), 2267; https://doi.org/10.3390/agriculture14122267 - 11 Dec 2024
Cited by 1 | Viewed by 1419
Abstract
Crape myrtle (Lagerstroemia indica and its relatives) is an important summer-flowering plant in numerous countries worldwide. However, there are few reports on salt-tolerant (ST) crape myrtle germplasm resources and their morphological and molecular biological foundations for adaptation to salinized soil, one of [...] Read more.
Crape myrtle (Lagerstroemia indica and its relatives) is an important summer-flowering plant in numerous countries worldwide. However, there are few reports on salt-tolerant (ST) crape myrtle germplasm resources and their morphological and molecular biological foundations for adaptation to salinized soil, one of the main abiotic stresses in plants. This study identified the salt tolerance characteristics of 19 crape myrtle varieties and created four salt-tolerant germplasms through hybridization. Morphological anatomy and transcriptome analyses clarified that the xylem of the ST variety possessed a high number of vessels with a small lumen. Transcriptome research has indicated that under salt stress conditions, Ca2+, abscisic acid (ABA), and reactive oxygen species (ROS) pathways are involved in salt stress responses. One of the candidate genes LiTIP1;1 (encoding a tonoplast intrinsic protein) was overexpressed in Arabidopsis and the resultant overexpression (OE) lines performed better under CK and 100 mmol∙L−1 NaCl salt stress, but not under 200 mmol∙L−1 NaCl salt stress. Corresponding to physiological traits, genes encoding tubulin and fasciclin-like arabinogalactan proteins (FLAs), which are related to the plasma membrane localization of the cellulose synthase complex, are maintained at higher levels and are induced more by salt. In summary, this research has revealed the morphological, physiological, and molecular bases of ST crape myrtle to a certain extent and has provided a theoretical basis for further screening and breeding of salt-tolerant crape myrtle varieties. Full article
(This article belongs to the Special Issue Effects of Salt Stress on Crop Production)
Show Figures

Figure 1

25 pages, 11761 KB  
Article
Genome-Wide Analysis of CSL Family Genes Involved in Petiole Elongation, Floral Petalization, and Response to Salinity Stress in Nelumbo nucifera
by Jie Yang, Juan Wang, Dongmei Yang, Wennian Xia, Li Wang, Sha Wang, Hanqian Zhao, Longqing Chen and Huizhen Hu
Int. J. Mol. Sci. 2024, 25(23), 12531; https://doi.org/10.3390/ijms252312531 - 22 Nov 2024
Cited by 5 | Viewed by 1564
Abstract
Lotus (Nelumbo nucifera), a perennial aquatic plant, endures various environmental stresses. Its diverse ornamental traits make it an ideal model for studying multigene family functional differentiation and abiotic stress responses. The cellulose synthase-like (CSL) gene family includes multiple subfamilies [...] Read more.
Lotus (Nelumbo nucifera), a perennial aquatic plant, endures various environmental stresses. Its diverse ornamental traits make it an ideal model for studying multigene family functional differentiation and abiotic stress responses. The cellulose synthase-like (CSL) gene family includes multiple subfamilies and holds potentially pivotal roles in plant growth, development, and stress responses. Thus, understanding this family is essential for uncovering the attributes of ancient dicotyledonous lotus species and offering new genetic resources for targeted genetic improvement. Herein, we conducted a genome-wide NnCSL gene identification study, integrating tissue-specific expression analysis, RNA-seq, and qRT-PCR validation. We identified candidate NnCSL genes linked to petiole elongation, floral petalization, salinity stress responses, and potential co-expressed TFs. 22 NnCSL genes were categorized into six subfamilies: NnCSLA, NnCSLB, NnCSLC, NnCSLD, NnCSLE, and NnCSLG. Promoter regions contain numerous cis-acting elements related to growth, development, stress responses, and hormone regulation. Nineteen NnCSL genes showed specific differential expression in LPA (large plant architecture) versus SPA (small plant architecture): petioles, petalized carpels (CP) and normal carpels (C), and petalized stamens (SP) and normal stamens (S). Notably, most NnCSLC, NnCSLA, and NnCSLB subfamily genes play diverse roles in various aspects of lotus growth and development, while NnCSLE and NnCSLG are specifically involved in carpel petalization and petiole elongation, respectively. Additionally, 11 candidate NnCSL genes responsive to salinity stress were identified, generally exhibiting antagonistic effects on growth and developmental processes. These findings provide an important theoretical foundation and novel insights for the functional study of NnCSL genes in growth, development, and stress resistance in lotus. Full article
(This article belongs to the Special Issue Crop Stress Biology and Molecular Breeding: 4th Edition)
Show Figures

Figure 1

15 pages, 3676 KB  
Article
A Novel Gene, OsRLCK191, Involved in Culm Strength Improving Lodging Resistance in Rice
by Huilin Chang, Hanjing Sha, Shiwei Gao, Qing Liu, Yuqiang Liu, Cheng Ma, Bowen Shi and Shoujun Nie
Int. J. Mol. Sci. 2024, 25(22), 12382; https://doi.org/10.3390/ijms252212382 - 18 Nov 2024
Cited by 1 | Viewed by 1547
Abstract
Lodging is one of the major problems in rice production. However, few genes that can explain the culm strength within the temperate japonica subspecies have been identified. In this study, we identified OsRLCK191, which encodes receptor-like cytoplasmic kinase and plays critical roles [...] Read more.
Lodging is one of the major problems in rice production. However, few genes that can explain the culm strength within the temperate japonica subspecies have been identified. In this study, we identified OsRLCK191, which encodes receptor-like cytoplasmic kinase and plays critical roles in culm strength. OsRLCK191 mutants were produced by the CRISPR-Cas9 DNA-editing system. Compared with wild types (WTs), the bending moment of the whole plant (WP), the bending moment at breaking (BM), and the section modulus (SM) were decreased in rlck191 significantly. Although there is no significant decrease in the culm length of rlck191 compared with the WT; in the mutant, except the length of the fourth internode being significantly increased, the lengths of other internodes are significantly shortened. In addition, the yield traits of panicle length, thousand-seed weight, and seed setting rate decreased significantly in rlck191. Moreover, RNA-seq experiments were performed at an early stage of rice panicle differentiation in shoot apex. The differentially expressed genes (DEGs) are mainly involved in cell wall biogenesis, cell wall polysaccharide metabolic processes, cellar component biogenesis, and DNA-binding transcription factors. Transcriptome analysis of the cell wall biological process pathways showed that major genes that participated in the cytokinin oxidase/dehydrogenase family, cellulose synthase catalytic subunit genes, and ethylene response factor family transcription factor were related to culm strength. Our research provides an important theoretical basis for analyzing the lodging resistance mechanism and lodging resistance breeding of temperate japonica. Full article
(This article belongs to the Section Molecular Plant Sciences)
Show Figures

Figure 1

22 pages, 5364 KB  
Article
Unraveling the lncRNA-miRNA-mRNA Regulatory Network Involved in Poplar Coma Development through High-Throughput Sequencing
by Zihe Song, Chenghao Zhang, Guotao Song, Hang Wei, Wenlin Xu, Huixin Pan, Changjun Ding, Meng Xu and Yan Zhen
Int. J. Mol. Sci. 2024, 25(13), 7403; https://doi.org/10.3390/ijms25137403 - 5 Jul 2024
Cited by 1 | Viewed by 1904
Abstract
Poplar coma, the fluff-like appendages of seeds originating from the differentiated surface cells of the placenta and funicle, aids in the long-distance dispersal of seeds in the spring. However, it also poses hazards to human safety and causes pollution in the surrounding environment. [...] Read more.
Poplar coma, the fluff-like appendages of seeds originating from the differentiated surface cells of the placenta and funicle, aids in the long-distance dispersal of seeds in the spring. However, it also poses hazards to human safety and causes pollution in the surrounding environment. Unraveling the regulatory mechanisms governing the initiation and development of coma is essential for addressing this issue comprehensively. In this study, strand-specific RNA-seq was conducted at three distinct stages of coma development, revealing 1888 lncRNAs and 52,810 mRNAs. The expression profiles of lncRNAs and mRNAs during coma development were analyzed. Subsequently, potential target genes of lncRNAs were predicted through co-localization and co-expression analyses. Integrating various types of sequencing data, lncRNA-miRNA-TF regulatory networks related to the initiation of coma were constructed. Utilizing identified differentially expressed genes encoding kinesin and actin, lncRNA-miRNA-mRNA regulatory networks associated with the construction and arrangement of the coma cytoskeleton were established. Additionally, relying on differentially expressed genes encoding cellulose synthase, sucrose synthase, and expansin, lncRNA-miRNA-mRNA regulatory networks related to coma cell wall synthesis and remodeling were developed. This study not only enhances the comprehension of lncRNA but also provides novel insights into the molecular mechanisms governing the initiation and development of poplar coma. Full article
(This article belongs to the Collection Advances in Molecular Plant Sciences)
Show Figures

Figure 1

19 pages, 5826 KB  
Article
Integrated Bulk Segregant Analysis, Fine Mapping, and Transcriptome Revealed QTLs and Candidate Genes Associated with Drought Adaptation in Wild Watermelon
by Ahmed Mahmoud, Rui Qi, Xiaolu Chi, Nanqiao Liao, Guy Kateta Malangisha, Abid Ali, Mohamed Moustafa-Farag, Jinghua Yang, Mingfang Zhang and Zhongyuan Hu
Int. J. Mol. Sci. 2024, 25(1), 65; https://doi.org/10.3390/ijms25010065 - 20 Dec 2023
Cited by 4 | Viewed by 2901
Abstract
Drought stress has detrimental effects on crop productivity worldwide. A strong root system is crucial for maintaining water and nutrients uptake under drought stress. Wild watermelons possess resilient roots with excellent drought adaptability. However, the genetic factors controlling this trait remain uninvestigated. In [...] Read more.
Drought stress has detrimental effects on crop productivity worldwide. A strong root system is crucial for maintaining water and nutrients uptake under drought stress. Wild watermelons possess resilient roots with excellent drought adaptability. However, the genetic factors controlling this trait remain uninvestigated. In this study, we conducted a bulk segregant analysis (BSA) on an F2 population consisting of two watermelon genotypes, wild and domesticated, which differ in their lateral root development under drought conditions. We identified two quantitative trait loci (qNLR_Dr. Chr01 and qNLR_Dr. Chr02) associated with the lateral root response to drought. Furthermore, we determined that a small region (0.93 Mb in qNLR_Dr. Chr01) is closely linked to drought adaptation through quantitative trait loci (QTL) validation and fine mapping. Transcriptome analysis of the parent roots under drought stress revealed unique effects on numerous genes in the sensitive genotype but not in the tolerant genotype. By integrating BSA, fine mapping, and the transcriptome, we identified six genes, namely L-Ascorbate Oxidase (AO), Cellulose Synthase-Interactive Protein 1 (CSI1), Late Embryogenesis Abundant Protein (LEA), Zinc-Finger Homeodomain Protein 2 (ZHD2), Pericycle Factor Type-A 5 (PFA5), and bZIP transcription factor 53-like (bZIP53-like), that might be involved in the drought adaptation. Our findings provide valuable QTLs and genes for marker-assisted selection in improving water-use efficiency and drought tolerance in watermelon. They also lay the groundwork for the genetic manipulation of drought-adapting genes in watermelon and other Cucurbitacea species. Full article
(This article belongs to the Special Issue Melon Breeding and Molecular Research)
Show Figures

Figure 1

20 pages, 4018 KB  
Article
SMALL PLANT AND ORGAN 1 (SPO1) Encoding a Cellulose Synthase-like Protein D4 (OsCSLD4) Is an Important Regulator for Plant Architecture and Organ Size in Rice
by Lei Qiao, Qilong Wu, Liuzhen Yuan, Xudong Huang, Yutao Yang, Qinying Li, Nida Shahzad, Haifeng Li and Wenqiang Li
Int. J. Mol. Sci. 2023, 24(23), 16974; https://doi.org/10.3390/ijms242316974 - 30 Nov 2023
Cited by 5 | Viewed by 2186
Abstract
Plant architecture and organ size are considered as important traits in crop breeding and germplasm improvement. Although several factors affecting plant architecture and organ size have been identified in rice, the genetic and regulatory mechanisms remain to be elucidated. Here, we identified and [...] Read more.
Plant architecture and organ size are considered as important traits in crop breeding and germplasm improvement. Although several factors affecting plant architecture and organ size have been identified in rice, the genetic and regulatory mechanisms remain to be elucidated. Here, we identified and characterized the small plant and organ 1 (spo1) mutant in rice (Oryza sativa), which exhibits narrow and rolled leaf, reductions in plant height, root length, and grain width, and other morphological defects. Map-based cloning revealed that SPO1 is allelic with OsCSLD4, a gene encoding the cellulose synthase-like protein D4, and is highly expressed in the roots at the seedling and tillering stages. Microscopic observation revealed the spo1 mutant had reduced number and width in leaf veins, smaller size of leaf bulliform cells, reduced cell length and cell area in the culm, and decreased width of epidermal cells in the outer glume of the grain. These results indicate the role of SPO1 in modulating cell division and cell expansion, which modulates plant architecture and organ size. It is showed that the contents of endogenous hormones including auxin, abscisic acid, gibberellin, and zeatin tested in the spo1 mutant were significantly altered, compared to the wild type. Furthermore, the transcriptome analysis revealed that the differentially expressed genes (DEGs) are significantly enriched in the pathways associated with plant hormone signal transduction, cell cycle progression, and cell wall formation. These results indicated that the loss of SPO1/OsCSLD4 function disrupted cell wall cellulose synthase and hormones homeostasis and signaling, thus leading to smaller plant and organ size in spo1. Taken together, we suggest the functional role of SPO1/OsCSLD4 in the control of rice plant and organ size by modulating cell division and expansion, likely through the effects of multiple hormonal pathways on cell wall formation. Full article
(This article belongs to the Collection Feature Papers in Molecular Plant Sciences)
Show Figures

Figure 1

15 pages, 3892 KB  
Article
Transcriptomic Time-Course Sequencing: Insights into the Cell Wall Macromolecule-Mediated Fruit Dehiscence during Ripening in Camellia oleifera
by Yu Sheng, Xiaohua Yao, Linxiu Liu, Chunlian Yu, Kunxi Wang, Kailiang Wang, Jun Chang, Juanjuan Chen and Yongqing Cao
Plants 2023, 12(18), 3314; https://doi.org/10.3390/plants12183314 - 20 Sep 2023
Cited by 4 | Viewed by 3656
Abstract
Camellia oleifera (C. oleifera), one of the world’s four major edible woody oil crops, has been widely planted in southern China’s subtropical region for the extremely high nutritional and health benefits of its seed oil. Timing and synchronization of fruit dehiscence [...] Read more.
Camellia oleifera (C. oleifera), one of the world’s four major edible woody oil crops, has been widely planted in southern China’s subtropical region for the extremely high nutritional and health benefits of its seed oil. Timing and synchronization of fruit dehiscence are critical factors influencing the oil output and quality, as well as the efficiency and cost of harvesting C. oleifera, yet they extremely lack attention. To gain an understanding of the molecular basis underlying the dehiscence of C. oleifera fruit, we sampled pericarp–replum tissues containing dehiscence zones from fruits at different developmental stages and performed time-series transcriptomic sequencing and analysis for the first time. Statistical and GO enrichment analysis of differentially expressed genes revealed that drastic transcriptional changes occurred over the last short sampling interval (4 days, 18th–22nd October), which directed functional classifications link to cell wall and cell wall macromolecule activity. WGCNA further showed that factors controlling cell wall modification, including endo-1,3;1,4-beta-D-glucanase, WAT1-like protein 37, LRR receptor-like serine/threonine-protein kinase, and cellulose synthase A catalytic subunit, were identified as core members of the co-expression network of the last stage highly related modules. Furthermore, in these modules, we also noted genes that were annotated as coding for polygalacturonase and pectinesterase, two pectinases that were expected to be major players in cell separation during dehiscence. qRT-PCR further confirmed the expression profiles of these cell wall modification relating factors, which possessed a special high transcriptional abundance at the final stage. These results suggested the cell wall associated cell separation, one of the essential processes downstream of fruit dehiscence, happened in dehiscing fruit of C. oleifera during ripening. Hydrolases acting on cell wall components are good candidates for signal mediating dehiscence of C. oleifera fruit. In conclusion, our analysis provided insights into the cell wall macromolecule-mediated fruit dehiscence during ripening in C. oleifera. Full article
(This article belongs to the Special Issue Fruit Development and Quality Formation of Horticultural Crops)
Show Figures

Figure 1

14 pages, 3119 KB  
Article
Genome-Wide Identification and Expression Analysis of the CesA/Csl Gene Superfamily in Alfalfa (Medicago sativa L.)
by Bilig Sod, Lei Xu, Yajiao Liu, Fei He, Yanchao Xu, Mingna Li, Tianhui Yang, Ting Gao, Junmei Kang, Qingchuan Yang and Ruicai Long
Agriculture 2023, 13(9), 1658; https://doi.org/10.3390/agriculture13091658 - 23 Aug 2023
Cited by 5 | Viewed by 2945
Abstract
The cellulose synthase (CesA) and cellulose synthase-like (Csl) superfamily encodes critical enzymes involved in processing plant cellulose and hemicellulosic polysaccharides. The alfalfa (Medicago sativa L.) genome was sequenced in recent years, but this superfamily remains poorly understood at [...] Read more.
The cellulose synthase (CesA) and cellulose synthase-like (Csl) superfamily encodes critical enzymes involved in processing plant cellulose and hemicellulosic polysaccharides. The alfalfa (Medicago sativa L.) genome was sequenced in recent years, but this superfamily remains poorly understood at the genome-wide level. We identified 37 members of the CesA/Csl family from the alfalfa genome in this study as well as their chromosomal locations and synteny. We uncovered 28 CesA/Csl expressed across all tissues and CslD genes specifically expressed in the root. In addition, cis-acting element analysis showed that CesA/Csl contained several abiotic stress-related elements. Moreover, transcriptomic analysis of alfalfa seedlings demonstrated the involvement of this superfamily in responses to cold, drought, and salt stresses. Specifically, CslD increased expression in cold conditions and decreased under osmotic stress, highlighting its potential role in stress adaptation. The findings offer valuable information for the practical exploration of the functions of CesA/Csl during plant development and the development of enhanced tolerance to different stress conditions. Full article
(This article belongs to the Special Issue Forage Breeding and Cultivation)
Show Figures

Figure 1

18 pages, 11067 KB  
Article
Transcriptomic Insights into the Development of Olecranon Honey Peach Fruits Using Two Different Planting Methods
by Yuanxin Qiu, Zexiong Zhang, Dongjie Liu, Jianliang Liu, Qin Wang, Qian Yu, Le Zhong and Hongfeng Xie
Agronomy 2023, 13(7), 1833; https://doi.org/10.3390/agronomy13071833 - 11 Jul 2023
Cited by 2 | Viewed by 2375
Abstract
The olecranon honey peach is China’s national geographic identification product because of its crisp texture and high sweetness. In recent years, new field management practices have been developed. In this study, fruits (‘SJH’) grown through new planting methods, i.e., black bags combined with [...] Read more.
The olecranon honey peach is China’s national geographic identification product because of its crisp texture and high sweetness. In recent years, new field management practices have been developed. In this study, fruits (‘SJH’) grown through new planting methods, i.e., black bags combined with bio-organic fermentation fertilizer, were compared with those (‘SBY’) grown by conventional planting methods, i.e., using a chemical fertilizer without bagging, to determine their effects on improving fruit quality. At maturity, the ‘SJH’ was significantly higher than ‘SBY’ in terms of weight, hardness, and sugar content by 14.43%, 19.55% and 9.66%, respectively. RNA sequencing (RNA-seq) technology analysis was performed on ‘SJH’ and ‘SBY’ to identify the main regulatory pathways involved in fruit development, especially focusing on cell-wall biogenesis and sugar metabolism. We identified a total of 1660 differentially expressed genes (DEGs) in ‘SJH’ and 5673 genes in ‘SBY’ throughout the development. A clustering analysis of DEGs revealed that the expression patterns of key genes involved in cell-wall biogenesis and sugar metabolism pathways in ‘SJH’ differed from those in ‘SBY’, such as cellulose synthase-like protein D (CS-LPD), sucrose-phosphate synthase (SPS) and sucrose synthase (SUS). The new cultivation technology promoted soluble sugar accumulation and cell-wall synthesis through molecular regulation, which improved the sweetness and sensory quality of the fruit. These findings contribute towards to the development of novel ideas for the better cultivation of peaches and provide a deeper investigation into the molecular mechanism of their development. Full article
Show Figures

Figure 1

16 pages, 5341 KB  
Article
Building a Cell House from Cellulose: The Case of the Soil Acidobacterium Acidisarcina polymorpha SBC82T
by Svetlana E. Belova, Daniil G. Naumoff, Natalia E. Suzina, Vladislav V. Kovalenko, Nataliya G. Loiko, Vladimir V. Sorokin and Svetlana N. Dedysh
Microorganisms 2022, 10(11), 2253; https://doi.org/10.3390/microorganisms10112253 - 14 Nov 2022
Cited by 5 | Viewed by 3096
Abstract
Acidisarcina polymorpha SBC82T is a recently described representative of the phylum Acidobacteriota from lichen-covered tundra soil. Cells of this bacterium occur within unusual saccular chambers, with the chamber envelope formed by tightly packed fibrils. These extracellular structures were most pronounced in old [...] Read more.
Acidisarcina polymorpha SBC82T is a recently described representative of the phylum Acidobacteriota from lichen-covered tundra soil. Cells of this bacterium occur within unusual saccular chambers, with the chamber envelope formed by tightly packed fibrils. These extracellular structures were most pronounced in old cultures of strain SBC82T and were organized in cluster-like aggregates. The latter were efficiently destroyed by incubating cell suspensions with cellulase, thus suggesting that they were composed of cellulose. The diffraction pattern obtained for 45-day-old cultures of strain SBC82T by using small angle X-ray scattering was similar to those reported earlier for mature wood samples. The genome analysis revealed the presence of a cellulose biosynthesis locus bcs. Cellulose synthase key subunits A and B were encoded by the bcsAB gene whose close homologs are found in genomes of many members of the order Acidobacteriales. More distant homologs of the acidobacterial bcsAB occurred in representatives of the Proteobacteria. A unique feature of bcs locus in strain SBC82T was the non-orthologous displacement of the bcsZ gene, which encodes the GH8 family glycosidase with a GH5 family gene. Presumably, these cellulose-made extracellular structures produced by A. polymorpha have a protective function and ensure the survival of this acidobacterium in habitats with harsh environmental conditions. Full article
(This article belongs to the Special Issue Feature Collection in Environmental Microbiology Section 2021-2022)
Show Figures

Figure 1

Back to TopTop