Morphological, Physiological, and Molecular Bases of Salt Tolerance in Crape Myrtle (Lagerstroemia indica)
Abstract
1. Introduction
2. Materials and Methods
2.1. Plant Materials, Chemicals, and Regents for Molecular Biology Analysis
2.2. Salt Treatment
2.3. Observation of Phenotype
2.4. Histological Analysis
2.5. RNA-Seq and the Clean Data Assembling
2.6. Analysis of Differential Expression Gene (DEGs) and Bioinformatics Analysis of DEGs
2.7. Protein–Protein Interaction (PPI) Network of DEGs
2.8. RNA Extraction and Quantitative Reverse-Transcription PCR (qRT-PCR)
2.9. Functional Verification of TIP1;1 Gene Through Heterologous Expression in Arabidopsis
2.10. Determination of Cellulose, Pectin, Soluble Sugar, Total Protein, and Chlorophyll Content
2.11. Data Analysis
3. Results
3.1. Screening and Creating the Salt Stress Tolerance Germplasm of Crape Myrtle
3.2. Stem Anatomy Characteristics of SS and ST Parents
3.3. Transcriptome Analysis of Gene Expression
3.4. qPCR Validation of Transcriptome
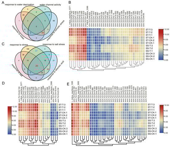
3.5. Conserved Biological Processes Confer Salt Tolerance in Crape Myrtle
3.6. Heterologous Overexpression of LiTIP1;1 Confers Moderate Salt Tolerance to Arabidopsis
3.7. Higher Cellulose Content of ST-P2 Confers Salt Tolerance
4. Discussion
5. Conclusions
Supplementary Materials
Author Contributions
Funding
Institutional Review Board Statement
Data Availability Statement
Conflicts of Interest
References
- Wang, J.; Liu, W.; Xu, Q.; Wang, X. Study on the Cultivation History and Flower Culture of Lagerstroemia indica in China. Chin. J. Trop. Agric. 2023, 43, 79–83. [Google Scholar]
- Zhou, Y.; Zheng, T.; Cai, M.; Feng, L.; Chi, X.; Shen, P.; Wang, X.; Wan, Z.; Yuan, C.; Zhang, M.; et al. Genome assembly and resequencing analyses provide new insights into the evolution, domestication and ornamental traits of crape myrtle. Hortic. Res. 2023, 10, uhad146. [Google Scholar] [CrossRef]
- Liu, Y.; He, D.; Cai, M.; Tang, W.; Li, X.Y.; Pan, H.T.; Zhang, Q.X. Development of microsatellite markers for Lagerstroemia indica (Lythraceae) and related species. Appl. Plant Sci. 2013, 1, 1200203. [Google Scholar] [CrossRef]
- Leng, J.; Qiao, Z.; Tang, L.; Wang, X.; Chen, Q.; Shao, W. Genetic Diversity Analysis of Lagerstroemia indica Based on SSR Molecular Markers. J. Hunan Ecol. Sci. 2021, 8, 1–7. [Google Scholar] [CrossRef]
- Feng, L.; Shen, P.; Chi, X.; Zhou, Y.; Liu, J.; Cheng, T.; Wang, J.; Zhang, Q.; Cai, M.; Pan, H. The anthocyanin formation of purple leaf is associated with the activation of LfiHY5 and LfiMYB75 in crape myrtle. Hortic. Plant J. 2024, 10, 1230–1246. [Google Scholar] [CrossRef]
- Huang, J.; Liu, J.; Kang, J.; Chi, X.; Shen, P.; Cai, M.; Cheng, T.; Wang, J.; Zhang, Q.; Pan, H. Effects of Three Auxin-Related Genes LfiPIN1, LfiPIN6 and LfiARF9 on Branching of Lagerstroemia indica. Acta Hortic. Sin. 2023, 50, 2619–2632. [Google Scholar]
- Li, S.; Zheng, T.; Zhuo, X.; Li, Z.; Li, L.; Li, P.; Qiu, L.; Pan, H.; Wang, J.; Cheng, T.; et al. Transcriptome profiles reveal that gibberellin-related genes regulate weeping traits in crape myrtle. Hortic. Res. 2020, 7, 54. [Google Scholar] [CrossRef] [PubMed]
- Yang, Z.; Wang, B. Present Status of Saline Soil Resources and Countermeasures for Improvement and Utilization in China. Shandong Agric. Sci. 2015, 47, 125–130. [Google Scholar]
- Munns, R.; Day, D.A.; Fricke, W.; Watt, M.; Arsova, B.; Barkla, B.J.; Bose, J.; Byrt, C.S.; Chen, Z.H.; Foster, K.J.; et al. Energy costs of salt tolerance in crop plants. New Phytol. 2020, 225, 1072–1090. [Google Scholar] [CrossRef]
- Munns, R.; Passioura, J.B.; Colmer, T.D.; Byrt, C.S. Osmotic adjustment and energy limitations to plant growth in saline soil. New Phytol. 2020, 225, 1091–1096. [Google Scholar] [CrossRef]
- Zhou, H.; Shi, H.; Yang, Y.; Feng, X.; Chen, X.; Xiao, F.; Lin, H.; Guo, Y. Insights into plant salt stress signaling and tolerance. J. Genet. Genom. 2024, 51, 16–34. [Google Scholar] [CrossRef]
- Dabravolski, S.A.; Isayenkov, S.V. The regulation of plant cell wall organization under salt stress. Front. Plant Sci. 2023, 14, 1118313. [Google Scholar] [CrossRef] [PubMed]
- Chen, J.; Chen, X.; Zhang, Q.; Zhang, Y.; Ou, X.; An, L.; Feng, H.; Zhao, Z. A cold-induced pectin methyl-esterase inhibitor gene contributes negatively to freezing tolerance but positively to salt tolerance in Arabidopsis. J. Plant Physiol. 2018, 222, 67–78. [Google Scholar] [CrossRef] [PubMed]
- Pineda-Hernandez, E.; Cruz-Valderrama, J.E.; Gomez-Maqueo, X.; Martinez-Barajas, E.; Gamboa-deBuen, A. BIIDXI, a DUF642 Cell Wall Protein That Regulates Pectin Methyl Esterase Activity, Is Involved in Thermotolerance Processes in Arabidopsis thaliana. Plants 2022, 11, 3049. [Google Scholar] [CrossRef]
- Cruz-Valderrama, J.E.; Gomez-Maqueo, X.; Salazar-Iribe, A.; Zuniga-Sanchez, E.; Hernandez-Barrera, A.; Quezada-Rodriguez, E.; Gamboa-deBuen, A. Overview of the Role of Cell Wall DUF642 Proteins in Plant Development. Int. J. Mol. Sci. 2019, 20, 3333. [Google Scholar] [CrossRef]
- Sun, X.; Xiong, H.; Jiang, C.; Zhang, D.; Yang, Z.; Huang, Y.; Zhu, W.; Ma, S.; Duan, J.; Wang, X.; et al. Natural variation of DROT1 confers drought adaptation in upland rice. Nat. Commun. 2022, 13, 4265. [Google Scholar] [CrossRef]
- Ma, Y.; MacMillan, C.P.; de Vries, L.; Mansfield, S.D.; Hao, P.; Ratcliffe, J.; Bacic, A.; Johnson, K.L. FLA11 and FLA12 glycoproteins fine-tune stem secondary wall properties in response to mechanical stresses. N. Phytol. 2022, 233, 1750–1767. [Google Scholar] [CrossRef] [PubMed]
- Ma, Y.; Shafee, T.; Mudiyanselage, A.M.; Ratcliffe, J.; MacMillan, C.P.; Mansfield, S.D.; Bacic, A.; Johnson, K.L. Distinct functions of FASCILIN-LIKE ARABINOGALACTAN PROTEINS relate to domain structure. Plant Physiol. 2023, 192, 119–132. [Google Scholar] [CrossRef]
- Shi, H.; Kim, Y.; Guo, Y.; Stevenson, B.; Zhu, J.K. The Arabidopsis SOS5 locus encodes a putative cell surface adhesion protein and is required for normal cell expansion. Plant Cell 2003, 15, 19–32. [Google Scholar] [CrossRef]
- Xue, H.; Veit, C.; Abas, L.; Tryfona, T.; Maresch, D.; Ricardi, M.M.; Estevez, J.M.; Strasser, R.; Seifert, G.J. Arabidopsis thaliana FLA4 functions as a glycan-stabilized soluble factor via its carboxy-proximal Fasciclin 1 domain. Plant J. 2017, 91, 613–630. [Google Scholar] [CrossRef]
- Lopez-Hernandez, F.; Tryfona, T.; Rizza, A.; Yu, X.L.; Harris, M.O.B.; Webb, A.A.R.; Kotake, T.; Dupree, P. Calcium Binding by Arabinogalactan Polysaccharides Is Important for Normal Plant Development. Plant Cell 2020, 32, 3346–3369. [Google Scholar] [CrossRef] [PubMed]
- Samalova, M.; Gahurova, E.; Hejatko, J. Expansin-mediated developmental and adaptive responses: A matter of cell wall biomechanics? Quant. Plant Biol. 2022, 3, e11. [Google Scholar] [CrossRef] [PubMed]
- Gámez-Arjona, F.; Park, H.J.; García, E.; Aman, R.; Villalta, I.; Raddatz, N.; Carranco, R.; Ali, A.; Ali, Z.; Zareen, S.; et al. Inverse regulation of SOS1 and HKT1 protein localization and stability by SOS3/CBL4 in Arabidopsis thaliana. Proc. Natl. Acad. Sci. USA 2024, 121, e2320657121. [Google Scholar] [CrossRef] [PubMed]
- Henderson, S.W.; Wege, S.; Qiu, J.; Blackmore, D.H.; Walker, A.R.; Tyerman, S.D.; Walker, R.R.; Gilliham, M. Grapevine and Arabidopsis Cation-Chloride Cotransporters Localize to the Golgi and Trans-Golgi Network and Indirectly Influence Long-Distance Ion Transport and Plant Salt Tolerance. Plant Physiol. 2015, 169, 2215–2229. [Google Scholar] [PubMed]
- Wen, Z.; Tyerman, S.D.; Dechorgnat, J.; Ovchinnikova, E.; Dhugga, K.S.; Kaiser, B.N. Maize NPF6 Proteins Are Homologs of Arabidopsis CHL1 That Are Selective for Both Nitrate and Chloride. Plant Cell 2017, 29, 2581–2596. [Google Scholar] [CrossRef]
- Zhang, M.; Wang, D.; Kang, Y.; Wu, J.-X.; Yao, F.; Pan, C.; Yan, Z.; Song, C.; Chen, L. Structure of the mechanosensitive OSCA channels. Nat. Struct. Mol. Biol. 2018, 25, 850–858. [Google Scholar]
- Yuan, F.; Yang, H.; Xue, Y.; Kong, D.; Ye, R.; Li, C.; Zhang, J.; Theprungsirikul, L.; Shrift, T.; Krichilsky, B.; et al. OSCA1 mediates osmotic-stress-evoked Ca2+ increases vital for osmosensing in Arabidopsis. Nature 2014, 514, 367–371. [Google Scholar] [CrossRef]
- Jojooa-Cruz, S.; Burendei, B.; Lee, W.-H.; Ward, A.B. Structure of mechanically activated ion channel OSCA2.3 reveals mobile elements in the transmembrane domain. Structure 2024, 32, 157–167. [Google Scholar] [CrossRef]
- Han, Y.; Zhou, Z.; Jin, R.; Dai, F.; Ge, Y.; Ju, X.; Ma, X.; He, S.; Yuan, L.; Wang, Y.; et al. Mechanical activation opens a lipid-lined pore in OSCA ion channels. Nature 2024, 628, 910–918. [Google Scholar] [CrossRef]
- Jiang, Z.; Zhou, X.; Tao, M.; Yuan, F.; Liu, L.; Wu, F.; Wu, X.; Xiang, Y.; Niu, Y.; Liu, F.; et al. Plant cell-surface GIPC sphingolipids sense salt to trigger Ca2+ influx. Nature 2019, 572, 341–346. [Google Scholar] [CrossRef]
- Ali, A.; Petrov, V.; Yun, D.-J.; Gechev, T.S. Revisiting plant salt tolerance: Novel components of the SOS pathway. Trends Plant Sci. 2023, 28, 1060–1069. [Google Scholar] [CrossRef] [PubMed]
- Wu, F.; Chi, Y.; Jiang, Z.; Xu, Y.; Xie, L.; Huang, F.; Wan, D.; Ni, J.; Yuan, F.; Wu, X.; et al. Hydrogen peroxide sensor HPCA1 is an LRR receptor kinase in Arabidopsis. Nature 2020, 578, 577–581. [Google Scholar] [CrossRef] [PubMed]
- Fichman, Y.; Zandalinas, S.I.; Peck, S.C.; Luan, S.; Mittler, R. HPCA1 is required for systemic reactive oxygen species and calcium cell-to-cell signaling and plant acclimation to stress. Plant Cell 2022, 34, 4453–4471. [Google Scholar] [CrossRef] [PubMed]
- Patel, J.; Mishra, A. Plant aquaporins alleviate drought tolerance in plants by modulating cellular biochemistry, root-architecture, and photosynthesis. Physiol. Plant. 2021, 172, 1030–1044. [Google Scholar] [CrossRef]
- Xu, W.; Lv, H.; Zhao, M.; Li, Y.; Qi, Y.; Peng, Z.; Xia, G.; Wang, M. Proteomic comparison reveals the contribution of chloroplast to salt tolerance of a wheat introgression line. Sci. Rep. 2016, 6, 32384. [Google Scholar] [CrossRef]
- Chen, P.; Liu, P.; Zhang, Q.; Bu, C.; Lu, C.; Srivastava, S.; Zhang, D.; Song, Y. Gene Coexpression Network Analysis Indicates that Hub Genes Related to Photosynthesis and Starch Synthesis Modulate Salt Stress Tolerance in Ulmus pumila. Int. J. Mol. Sci. 2021, 22, 4410. [Google Scholar] [CrossRef]
- Chen, Y.; Jiang, Y.; Chen, Y.; Feng, W.; Liu, G.; Yu, C.; Lian, B.; Zhong, F.; Zhang, J. Uncovering candidate genes responsive to salt stress in Salix matsudana (Koidz) by transcriptomic analysis. PLoS ONE 2020, 15, e0236129. [Google Scholar] [CrossRef]
- Zahra, N.; Al Hinai, M.S.; Hafeez, M.B.; Rehman, A.; Wahid, A.; Siddique, K.H.M.; Farooq, M. Regulation of photosynthesis under salt stress and associated tolerance mechanisms. Plant Physiol. Biochem. 2022, 178, 55–69. [Google Scholar] [CrossRef]
- Bejaoui, F.; Salas, J.J.; Nouairi, I.; Smaoui, A.; Abdelly, C.; Martínez-Force, E.; Youssef, N.B. Changes in chloroplast lipid contents and chloroplast ultrastructure in Sulla carnosa and Sulla coronaria leaves under salt stress. J. Plant Physiol. 2016, 198, 32–38. [Google Scholar] [CrossRef]
- Omoto, E.; Iwasaki, Y.; Miyake, H.; Taniguchi, M. Salinity induces membrane structure and lipid changes in maize mesophyll and bundle sheath chloroplasts. Physiol. Plant. 2016, 157, 13–23. [Google Scholar] [CrossRef]
- Deng, J.; Guan, M.; Liu, M. Study on Microscopy Techniques for Identifying Lignin Distribution in the Stem of Sorghum. Bot. Res. 2014, 3, 188–194. [Google Scholar]
- Yu, C.; Liu, G.; Qin, J.; Wan, X.; Guo, A.; Wei, H.; Chen, Y.; Lian, B.; Zhong, F.; Zhang, J. Genomic and transcriptomic studies on flavonoid biosynthesis in Lagerstroemia indica. BMC Plant Biol. 2024, 24, 171. [Google Scholar] [CrossRef] [PubMed]
- Kim, D.; Langmead, B.; Salzberg, S.L. HISAT: A fast spliced aligner with low memory requirements. Nat. Methods 2015, 12, 357–360. [Google Scholar] [CrossRef] [PubMed]
- Pertea, M.; Pertea, G.M.; Antonescu, C.M.; Chang, T.C.; Mendell, J.T.; Salzberg, S.L. StringTie enables improved reconstruction of a transcriptome from RNA-seq reads. Nat. Biotechnol. 2015, 33, 290–295. [Google Scholar] [CrossRef]
- Liu, M.; Ma, Z.; Zheng, T.; Sun, W.; Zhang, Y.; Jin, W.; Zhan, J.; Cai, Y.; Tang, Y.; Wu, Q.; et al. Insights into the correlation between Physiological changes in and seed development of tartary buckwheat (Fagopyrum tataricum Gaertn.). BMC Genom. 2018, 19, 648. [Google Scholar] [CrossRef]
- Love, M.; Huber, W.; Anders, S. Moderated estimation of fold change and dispersion for RNA-seq data with DESeq2. Genome Biol. 2014, 15, 550. [Google Scholar] [CrossRef] [PubMed]
- Chen, C.; Wu, Y.; Li, J.; Wang, X.; Zeng, Z.; Xu, J.; Liu, Y.; Feng, J.; Chen, H.; He, Y.; et al. TBtools-II: A “one for all, all for one” bioinformatics platform for biological big-data mining. Mol. Plant 2023, 16, 1733–1742. [Google Scholar] [CrossRef]
- Szklarczyk, D.; Kirsch, R.; Koutrouli, M.; Nastou, K.; Mehryary, F.; Hachilif, R.; Gable, A.L.; Fang, T.; Doncheva, N.T.; Pyysalo, S.; et al. The STRING database in 2023, protein-protein association networks and functional enrichment analyses for any sequenced genome of interest. Nucleic Acids Res. 2023, 51, D638–D646. [Google Scholar] [CrossRef]
- Shannon, P.; Markiel, A.; Ozier, O.; Baliga, N.S.; Wang, J.T.; Ramage, D.; Amin, N.; Schwikowski, B.; Ideker, T. Cytoscape: A software environment for integrated models of biomolecular interaction networks. Genome Res. 2003, 13, 2498–2504. [Google Scholar] [CrossRef]
- Yu, C.; Lian, B.; Fang, W.; Guo, A.; Ke, Y.; Jiang, Y.; Chen, Y.; Liu, G.; Zhong, F.; Zhang, J. Transcriptome-based analysis reveals that the biosynthesis of anthocyanins is more active than that of flavonols and proanthocyanins in the colorful flowers of Lagerstroemia indica. Biol. Futur. 2021, 72, 473–488. [Google Scholar] [CrossRef]
- Clough, S.J.; Bent, A.F. Floral dip: A simplified method for Agrobacterium-mediated transformation of Arabidopsis thaliana. Plant J. 1998, 16, 735–743. [Google Scholar] [CrossRef] [PubMed]
- Escalante-Perez, M.; Lautner, S.; Nehls, U.; Selle, A.; Teuber, M.; Schnitzler, J.P.; Teichmann, T.; Fayyaz, P.; Hartung, W.; Polle, A.; et al. Salt stress affects xylem differentiation of grey poplar (Populus × canescens). Planta 2009, 229, 299–309. [Google Scholar] [CrossRef]
- Shinohara, S.; Okamoto, T.; Motose, H.; Takahashi, T. Salt hypersensitivity is associated with excessive xylem development in a thermospermine-deficient mutant of Arabidopsis thaliana. Plant J. 2019, 100, 374–383. [Google Scholar] [CrossRef] [PubMed]
- Sellami, S.; Le Hir, R.; Thorpe, M.R.; Aubry, E.; Wolff, N.; Vilaine, F.; Brini, F.; Dinant, S. Arabidopsis Natural Accessions Display Adaptations in Inflorescence Growth and Vascular Anatomy to Withstand High Salinity during Reproductive Growth. Plants 2019, 8, 61. [Google Scholar] [CrossRef]
- Sanchez-Aguayo, I.; Rodriguez-Galan, J.M.; Garcia, R.; Torreblanca, J.; Pardo, J.M. Salt stress enhances xylem development and expression of S-adenosyl-L-methionine synthase in lignifying tissues of tomato plants. Planta 2004, 220, 278–285. [Google Scholar] [CrossRef]
- Kim, D.; Jeon, S.J.; Yanders, S.; Park, S.C.; Kim, H.S.; Kim, S. MYB3 plays an important role in lignin and anthocyanin biosynthesis under salt stress condition in Arabidopsis. Plant Cell Rep. 2022, 41, 1549–1560. [Google Scholar] [CrossRef] [PubMed]
- Yu, C.; Ke, Y.; Qin, J.; Huang, Y.; Zhao, Y.; Liu, Y.; Wei, H.; Liu, G.; Lian, B.; Chen, Y.; et al. Genome-wide identification of calcineurin B-like protein-interacting protein kinase gene family reveals members participating in abiotic stress in the ornamental woody plant Lagerstroemia indica. Front. Plant Sci. 2022, 13, 942217. [Google Scholar] [CrossRef]
- Beebo, A.; Thomas, D.; Der, C.; Sanchez, L.; Leborgne-Castel, N.; Marty, F.; Schoefs, B.; Bouhidel, K. Life with and without AtTIP1;1, an Arabidopsis aquaporin preferentially localized in the apposing tonoplasts of adjacent vacuoles. Plant Mol. Biol. 2009, 70, 193–209. [Google Scholar] [CrossRef]
- Sudhakaran, S.; Thakral, V.; Padalkar, G.; Rajora, N.; Dhiman, P.; Raturi, G.; Sharma, Y.; Tripathi, D.K.; Deshmukh, R.; Sharma, T.R.; et al. Significance of solute specificity, expression, and gating mechanism of tonoplast intrinsic protein during development and stress response in plants. Physiol. Plant. 2021, 172, 258–274. [Google Scholar] [CrossRef]
- Endler, A.; Kesten, C.; Schneider, R.; Zhang, Y.; Ivakov, A.; Froehlich, A.; Funke, N.; Persson, S. A Mechanism for Sustained Cellulose Synthesis during Salt Stress. Cell 2015, 162, 1353–1364. [Google Scholar] [CrossRef]
- Kesten, C.; Wallmann, A.; Schneider, R.; McFarlane, H.E.; Diehl, A.; Khan, G.A.; van Rossum, B.J.; Lampugnani, E.R.; Szymanski, W.G.; Cremer, N.; et al. The companion of cellulose synthase 1 confers salt tolerance through a Tau-like mechanism in plants. Nat. Commun. 2019, 10, 857. [Google Scholar] [CrossRef] [PubMed]








| Species | Varieties | Age of Tree (Years) | Code |
|---|---|---|---|
| Lagerstroemia indica | Black Diamond ‘Red Hot’ | 5 | 18#-1 |
| Lagerstroemia indica | Black Diamond ‘Blush’ | 5 | 18#-2 |
| Lagerstroemia indica | Black Diamond ‘Best Red’ | 5 | 18#-3 |
| Lagerstroemia indica | Black Diamond ‘Pure White’ | 5 | 18#-4 |
| Lagerstroemia indica | Black Diamond ‘Crimson Red’ | 5 | 18#-5 |
| Lagerstroemia indica | Black Diamond ‘Blush V2’ | 5 | 18#-6 |
| Lagerstroemia indica | Dynamite | 2 | 18#-7-1 |
| Lagerstroemia indica | Dynamite | 5 | 18#-7-2 |
| Lagerstroemia indica | Red Rocket | 5 | 18#-8 |
| Lagerstroemia indica | Pink Velour-1 | 5 | 18#-9 |
| Lagerstroemia indica | Pink Velour-2 | 5 | 18#-10 |
| Lagerstroemia indica | - | >20 (not very clear) | NTU1 |
| Lagerstroemia indica | Var. 01 (purple flower) | 15 | 10#-5 |
| Var. 02 (white flower) | 15 | 10#-6 | |
| Var. 03 (white flower) | 15 | 10#-7 | |
| Var. 04 (purplish pink flower) | 15 | 10#-11 | |
| Var. 05 (violet flower) | 15 | 10#-16 | |
| Var. 06 (white flower) | 15 | 12#-2 | |
| Var. 07 (unknown) | 15 | West-1 | |
| F1 (36 plants) | Hybrid between Black Diamond ‘Blush V2’(female) and L. indica Var.01 (male) | 3 | A1-A40 * |
Disclaimer/Publisher’s Note: The statements, opinions and data contained in all publications are solely those of the individual author(s) and contributor(s) and not of MDPI and/or the editor(s). MDPI and/or the editor(s) disclaim responsibility for any injury to people or property resulting from any ideas, methods, instructions or products referred to in the content. |
© 2024 by the authors. Licensee MDPI, Basel, Switzerland. This article is an open access article distributed under the terms and conditions of the Creative Commons Attribution (CC BY) license (https://creativecommons.org/licenses/by/4.0/).
Share and Cite
Yu, C.; Ding, Z.; Yuan, T.; Yu, C.; Qin, J.; Lu, D.; Wei, H.; Zhong, F.; Liu, G.; Chen, Y.; et al. Morphological, Physiological, and Molecular Bases of Salt Tolerance in Crape Myrtle (Lagerstroemia indica). Agriculture 2024, 14, 2267. https://doi.org/10.3390/agriculture14122267
Yu C, Ding Z, Yuan T, Yu C, Qin J, Lu D, Wei H, Zhong F, Liu G, Chen Y, et al. Morphological, Physiological, and Molecular Bases of Salt Tolerance in Crape Myrtle (Lagerstroemia indica). Agriculture. 2024; 14(12):2267. https://doi.org/10.3390/agriculture14122267
Chicago/Turabian StyleYu, Chunmei, Zuorong Ding, Tianyi Yuan, Cannan Yu, Jin Qin, Di Lu, Hui Wei, Fei Zhong, Guoyuan Liu, Yanhong Chen, and et al. 2024. "Morphological, Physiological, and Molecular Bases of Salt Tolerance in Crape Myrtle (Lagerstroemia indica)" Agriculture 14, no. 12: 2267. https://doi.org/10.3390/agriculture14122267
APA StyleYu, C., Ding, Z., Yuan, T., Yu, C., Qin, J., Lu, D., Wei, H., Zhong, F., Liu, G., Chen, Y., & Zhang, J. (2024). Morphological, Physiological, and Molecular Bases of Salt Tolerance in Crape Myrtle (Lagerstroemia indica). Agriculture, 14(12), 2267. https://doi.org/10.3390/agriculture14122267

