Transcriptomic Insights into the Development of Olecranon Honey Peach Fruits Using Two Different Planting Methods
Abstract
1. Introduction
2. Materials and Methods
2.1. Plant Materials
2.2. Measurement of Physicochemical Characteristics
2.3. RNA Extraction, Library Construction and Sequencing
2.4. Differentially Expressed Genes (DEGs) Analysis
2.5. Clustering Analysis and DEGs Annotation
2.6. Quantificational Real-Time Polymerase Chain Reaction (qRT-PCR) Validation Analysis
3. Results
3.1. Variations in Characterization and Physical Properties during the Development of Peach
3.2. Analysis of RNA-Seq Results
3.3. Functional Analysis of Differentially Expressed Genes
3.4. Clustering Analysis of Expression Patterns of DEGs during Peach Fruit Development
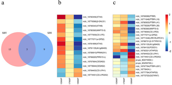
3.5. Analysis of Cell Wall Biogenesis during Peach Fruit Development
3.6. Analysis of Sugar Metabolism during Peach Fruit Ripening
3.7. qRT-PCR Verification of RNA-Seq
4. Discussion
5. Conclusions
Supplementary Materials
Author Contributions
Funding
Data Availability Statement
Conflicts of Interest
References
- Liang, Z.; Liu, H.; Xu, Z.; Zhang, L. First Report of Pectobacterium aroidearum Causing Soft Rot in Olecranon Honey Peach (Prunus persica) in China. Plant Dis. 2022, 1066, 1746. [Google Scholar] [CrossRef] [PubMed]
- Liu, J.; Bao, Y.; Zhong, Y.; Wang, Q.; Liu, H. Genome-wide association study and transcriptome of olecranon-type traits in peach (Prunus persica L.) germplasm. BMC Genom. 2021, 221, 702. [Google Scholar] [CrossRef] [PubMed]
- Qiu, Y.; Zhu, K.; Liu, J.; Yuan, H.; Li, C.; Zhang, Z. Correlation analysis of texture and chemical properties of olecranon honey peach cultivars from different provinces in China. Emir. J. Food Agr. 2022, 347, 563–574. [Google Scholar] [CrossRef]
- Wang, J.; Li, R.; Zhang, H.; Wei, G.; Li, Z. Beneficial bacteria activate nutrients and promote wheat growth under conditions of reduced fertilizer application. BMC Microbiol. 2020, 201, 38. [Google Scholar] [CrossRef]
- Sharma, R.R.; Nagaraja, A.; Goswami, A.K.; Thakre, M.; Kumar, R.; Varghese, E. Influence of on-the-tree fruit bagging on biotic stresses and postharvest quality of rainy-season crop of ‘Allahabad Safeda’ guava (Psidium guajava L.). Crop Prot. 2020, 135, 105216. [Google Scholar] [CrossRef]
- Wang, X.; Bao, Q.; Sun, G.; Li, J. Application of Homemade Organic Fertilizer for Improving Quality of Apple Fruit, Soil Physicochemical Characteristics, and Microbial Diversity. Agronomy 2022, 129, 2055. [Google Scholar] [CrossRef]
- Wang, Z.; Yang, H.; Ma, Y.; Jiang, G.; Mei, X.; Li, X.; Yang, Q.; Kan, J.; Xu, Y.; Yang, T.; et al. WGCNA analysis revealing molecular mechanism that bio-organic fertilizer improves pear fruit quality by increasing sucrose accumulation and reducing citric acid metabolism. Front. Plant Sci. 2022, 132022, 2022. [Google Scholar] [CrossRef]
- Kai, T.; Adhikari, D. Effect of Organic and Chemical Fertilizer Application on Apple Nutrient Content and Orchard Soil Condition. Agriculture 2021, 114, 340. [Google Scholar] [CrossRef]
- Brummell, D.A.; Dal Cin, V.; Crisosto, C.H.; Labavitch, J.M. Cell wall metabolism during maturation, ripening and senescence of peach fruit. J. Exp. Bot. 2004, 55405, 2029–2039. [Google Scholar] [CrossRef]
- Li, X.; Xu, C.; Korban, S.S.; Chen, K. Regulatory Mechanisms of Textural Changes in Ripening Fruits. Crit. Rev. Plant Sci. 2010, 294, 222–243. [Google Scholar] [CrossRef]
- Muramatsu, N.; Tanaka, K.; Asakura, T.; Haji, T. Changes in Cell Wall Polysaccharides and Physical Properties of Peach (Prunus persica Batsch) Fruit during Ripening. J. Jpn. Soc. Hortic. Sci. 2004, 73, 534–540. [Google Scholar] [CrossRef]
- Lahaye, M.; Falourd, X.; Quemener, B.; Ralet, M.C.; Howad, W.; Dirlewanger, E.; Arús, P. Cell Wall Polysaccharide Chemistry of Peach Genotypes with Contrasted Textures and Other Fruit Traits. J. Agr. Food Chem. 2012, 6026, 6594–6605. [Google Scholar] [CrossRef] [PubMed]
- Wang, Y.; Zhang, X.; Yang, S.; Yuan, Y. Metabolite and Transcriptome analyses indicate the involvement of lignin in programmed changes in peach fruit texture. J. Agr. Food Chem. 2018, 6648, 12627–12640. [Google Scholar] [CrossRef]
- Vma, B.; Ag, A.; Ata, C.; Pcd, E.; Lmdf, G.; Mmrc, C.; Hgab, H. Vineyard calcium sprays induce changes in grape berry skin, firmness, cell wall composition and expression of cell wall-related genes. Plant Physiol. Bioch. 2020, 150, 49–55. [Google Scholar] [CrossRef]
- Ohkawa, W.; Kanayama, Y.; Daibo, N.; Sato, T.; Nishiyama, M.; Kanahama, K. Metabolic process of the 14C-sugars on the translocation pathways of cucumber plants. Sci. Hortic. 2010, 1241, 46–50. [Google Scholar] [CrossRef]
- Vimolmangkang, S.; Zheng, H.; Peng, Q.; Jiang, Q.; Wang, H.; Fang, T.; Liao, L.; Wang, L.; He, H.; Han, Y. Assessment of Sugar Components and Genes Involved in the Regulation of Sucrose Accumulation in Peach Fruit. J. Agr. Food Chem. 2016, 6435, 6723–6729. [Google Scholar] [CrossRef] [PubMed]
- Ozlem, A.; Nilay, O.; Yasemin, G. Effect of Grafting on Watermelon Plant Growth, Yield and Quality. J. Agron. 2007, 62, 362–365. [Google Scholar] [CrossRef]
- Liu, J.; Guo, S.; He, H.; Zhang, H.; Gong, G.; Ren, Y.; Xu, Y. Dynamic characteristics of sugar accumulation and related enzyme activities in sweet and non-sweet watermelon fruits. Acta Physiol. Plant. 2013, 3511, 3213–3222. [Google Scholar] [CrossRef]
- Guo, S.; Sun, H.; Zhang, H.; Liu, J.; Ren, Y.; Gong, G.; Jiao, C.; Zheng, Y.; Yang, W.; Fei, Z. Comparative Transcriptome Analysis of Cultivated and Wild Watermelon during Fruit Development. PLoS ONE 2015, 106, e0130267. [Google Scholar] [CrossRef]
- Mollah, M.D.A.; Zhang, X.; Zhao, L.; Jiang, X.; Ogutu, C.O.; Peng, Q.; Belal, M.A.A.; Yang, Q.; Cai, Y.; Nishawy, E.; et al. Two vacuolar invertase inhibitors PpINHa and PpINH3 display opposite effects on fruit sugar accumulation in peach. Front. Plant Sci. 2022, 132022, 2022. [Google Scholar] [CrossRef]
- Kaczor-Urbanowicz, K.E.; Kim, Y.; Li, F.; Galeev, T.; Kitchen, R.R.; Gerstein, M.; Koyano, K.; Jeong, S.H.; Wang, X.; Elashoff, D.; et al. Novel approaches for bioinformatic analysis of salivary RNA sequencing data for development. Bioinformatics 2018, 341, 1–8. [Google Scholar] [CrossRef] [PubMed]
- Li, D.; Deng, Z.; Qin, B.; Liu, X.; Men, Z. De novo assembly and characterization of bark transcriptome using Illumina sequencing and development of EST-SSR markers in rubber tree (Hevea brasiliensis Muell. Arg.). BMC Genomics 2012, 13, 192. [Google Scholar] [CrossRef]
- Ashburner, M.; Ball, C.A.; Blake, J.A.; Botstein, D.; Butler, H.; Cherry, J.M.; Davis, A.P.; Dolinski, K.; Dwight, S.S.; Eppig, J.T.; et al. Gene Ontology: Tool for the unification of biology. Nat. Genet. 2000, 251, 25–29. [Google Scholar] [CrossRef] [PubMed]
- Wang, Q.; Zhang, H.; Liu, H.; Liu, J. Effect of different preservation treatments on olecranon honey peach. J. Food Process. Preserv. 2019, 437, e13960. [Google Scholar] [CrossRef]
- Liang, R.; Su, Y.; Qin, X.; Gao, Z.; Fu, Z.; Qiu, H.; Lin, X.; Zhu, J. Comparative transcriptomic analysis of two Cucumis melo var. saccharinus germplasms differing in fruit physical and chemical characteristics. BMC Plant Biol. 2022, 221, 193. [Google Scholar] [CrossRef]
- Pang, X.A.; Suo, J.; Liu, S.; Xu, J.; Yang, T.G.; Xiang, N.; Wu, Y.; Lu, B.; Qin, R.; Liu, H.; et al. Combined transcriptomic and metabolomic analysis reveals the potential mechanism of seed germination and young seedling growth in Tamarix hispida. BMC Genomics 2022, 231, 109. [Google Scholar] [CrossRef]
- You, S.; Cao, K.; Chen, C.; Li, Y.; Wang, L. Selection and validation reference genes for qRT-PCR normalization in different cultivars during fruit ripening and softening of peach (Prunus persica). Sci. Rep. 2021, 111, 7302. [Google Scholar] [CrossRef]
- Livak, K.J.; Schmittgen, T.D. Analysis of Relative Gene Expression Data Using Real-Time Quantitative PCR and the 2−ΔΔCT Method. Methods 2001, 254, 402–408. [Google Scholar] [CrossRef]
- Liao, G.; He, Y.; Li, X.; Zhong, M.; Huang, C.; Yi, S.; Liu, Q.; Xu, X. Effects of bagging on fruit flavor quality and related gene expression of AsA synthesis in Actinidia eriantha. Sci. Hortic. 2019, 256, 108511. [Google Scholar] [CrossRef]
- Li, Y.; Qi, X.; Cui, W.; Lin, M.; Qiao, C.; Zhong, Y.; Fang, J.; Hu, C. Restraint of Bagging on Fruit Skin Coloration in on-Tree Kiwifruit (Actinidia arguta). J. Plant Growth Regul. 2021, 402, 603–616. [Google Scholar] [CrossRef]
- Gao, Y.; Guo, Y.; Su, Z.; Yu, Y.; Zhu, Z.; Gao, P.; Wang, X. Transcriptome analysis of genes related to fruit texture in watermelon. Sci. Hortic. 2020, 262, 109075. [Google Scholar] [CrossRef]
- Yang, L.; Cong, P.; He, J.; Bu, H.; Qin, S.; Lyu, D. Differential pulp cell wall structures lead to diverse fruit textures in apple (Malus domestica). Protoplasma 2022, 2595, 1205–1217. [Google Scholar] [CrossRef] [PubMed]
- Pauly, M.; Keegstra, K. Biosynthesis of the Plant Cell Wall Matrix Polysaccharide Xyloglucan. Annu. Rev. Plant Biol. 2016, 671, 235–259. [Google Scholar] [CrossRef] [PubMed]
- Zhong, R.; Phillips, D.R.; Ye, Z. A Single Xyloglucan Xylosyltransferase Is Sufficient for Generation of the XXXG Xylosylation Pattern of Xyloglucan. Plant Cell Physiol. 2021, 6210, 1589–1602. [Google Scholar] [CrossRef]
- Yang, J.; Bak, G.; Burgin, T.; Barnes, W.J.; Mayes, H.B.; Peña, M.J.; Urbanowicz, B.R.; Nielsen, E. Biochemical and Genetic Analysis Identify CSLD3 as a beta-1,4-Glucan Synthase That Functions during Plant Cell Wall Synthesis. The Plant Cell 2020, 325, 1749–1767. [Google Scholar] [CrossRef] [PubMed]
- Van Sandt, V.S.T.; Suslov, D.; Verbelen, J.-P.; Vissenberg, K. Xyloglucan Endotransglucosylase Activity Loosens a Plant Cell Wall. Ann. Bot-London 2007, 1007, 1467–1473. [Google Scholar] [CrossRef]
- Han, Y.; Ban, Q.; Li, H.; Hou, Y.; Jin, M.; Han, S.; Rao, J. DkXTH8, a novel xyloglucan endotransglucosylase/hydrolase in persimmon, alters cell wall structure and promotes leaf senescence and fruit postharvest softening. Sci. Rep. 2016, 61, 39155. [Google Scholar] [CrossRef]
- Wu, S.; Chaves, A.M.; Li, R.; Bezanilla, M.; Roberts, A.W. Cellulose synthase-like D (CSLD) proteins move in the plasma membrane and their targeting to cell tips, but not cell plates, depends on the actin cytoskeleton. bioRxiv, 2021. [Google Scholar] [CrossRef]
- Liu, P.; Du, L.; Huang, Y.; Gao, S.; Yu, M. Origin and diversification of leucine-rich repeat receptor-like protein kinase (LRR-RLK) genes in plants. BMC Evol. Biol. 2017, 171, 47. [Google Scholar] [CrossRef]
- Does, D.V.D.; Boutrot, F.; Engelsdorf, T.; Rhodes, J.; Zipfel, C. The Arabidopsis leucine-rich repeat receptor kinase MIK2/LRR-KISS connects cell wall integrity sensing, root growth and response to abiotic and biotic stresses. Plos Genet. 2017, 136, 6. [Google Scholar] [CrossRef]
- Li, X.; Liu, P.; Zhou, J.; Su, M.; Ma, Y.; Jia, H.; Du, J.; Gao, Z.; Ye, Z. Effects of Exogenous Application of GA4+7 and NAA on Sugar Accumulation and Related Gene Expression in Peach Fruits During Developing and Ripening Stages. J. Plant Growth Regul. 2021, 403, 962–973. [Google Scholar] [CrossRef]
- Desnoues, E.; Gibon, Y.; Baldazzi, V.; Signoret, V.; Génard, M.; Quilot-Turion, B. Profiling sugar metabolism during fruit development in a peach progeny with different fructose-to-glucose ratios. BMC Plant Biol. 2014, 141, 336. [Google Scholar] [CrossRef]
- Sami, F.; Siddiqui, H.; Hayat, S. Interaction of glucose and phytohormone signaling in plants. Plant Physiol. Bioch. 2019, 135, 119–126. [Google Scholar] [CrossRef] [PubMed]
- Schemberger, M.O.; Stroka, M.A.; Reis, L.; De Souza Los, K.K.; De Araujo, G.A.T.; Sfeir, M.Z.T.; Galvão, C.W.; Etto, R.M.; Baptistão, A.R.G.; Ayub, R.A. Transcriptome profiling of non-climacteric ‘yellow’ melon during ripening: Insights on sugar metabolism. BMC Genomics 2020, 211, 262. [Google Scholar] [CrossRef] [PubMed]
- Koch, K. Sucrose metabolism: Regulatory mechanisms and pivotal roles in sugar sensing and plant development. Curr. Opin. Plant Biol. 2004, 73, 235–246. [Google Scholar] [CrossRef] [PubMed]
- Hirose, T.; Scofield, G.N.; Terao, T. An expression analysis profile for the entire sucrose synthase gene family in rice. Plant Sci. 2008, 1745, 534–543. [Google Scholar] [CrossRef]
- Liao, G.; Li, Y.; Wang, H.; Liu, Q.; Zhong, M.; Jia, D.; Huang, C.; Xu, X. Genome-wide identification and expression profiling analysis of sucrose synthase (SUS) and sucrose phosphate synthase (SPS) genes family in Actinidia chinensis and A. eriantha. BMC Plant Biol. 2022, 221, 1–15. [Google Scholar] [CrossRef]
- Fugate, K.K.; Eide, J.D.; Martins, D.N.; Grusak, M.A.; Deckard, E.L.; Finger, F.L. Colocalization of sucrose synthase expression and sucrose storage in the sugarbeet taproot indicates a potential role for sucrose catabolism in sucrose accumulation. J. Plant Physiol. 2019, 240, 153016. [Google Scholar] [CrossRef]
- Wang, X.; Li, S.; Zhang, X.; Gao, L.; Ruan, Y.; Tian, Y.; Ma, S. From Raffinose Family Oligosaccharides to Sucrose and Hexoses: Gene Expression Profiles Underlying Host-to-Nematode Carbon Delivery in Cucumis sativus Roots. Front. Plant Sci. 2022, 132022, 2022. [Google Scholar] [CrossRef]
- Chua, T.K.; Bujnicki, J.M.; Tan, T.-C.; Huynh, F.; Patel, B.K.; Sivaraman, J. The Structure of Sucrose Phosphate Synthase from Halothermothrix orenii Reveals Its Mechanism of Action and Binding Mode. The Plant Cell 2008, 204, 1059–1072. [Google Scholar] [CrossRef]
- Jin, L.; Guo, D.; Ning, D.; Hussain, S.B.; Liu, Y. Covering the trees of Kinokuni tangerine with plastic film during fruit ripening improves sweetness and alters the metabolism of cell wall components. Acta Physiol. Plant. 2018, 4010, 182. [Google Scholar] [CrossRef]
- García-Santiago, J.C.; Lozano Cavazos, C.J.; González-Fuentes, J.A.; Zermeño-González, A.; Rascón Alvarado, E.; Rojas Duarte, A.; Preciado-Rangel, P.; Troyo-Diéguez, E.; Peña Ramos, F.M.; Valdez-Aguilar, L.A.; et al. Effects of fish-derived protein hydrolysate, animal-based organic fertilisers and irrigation method on the growth and quality of grape tomatoes. Biol. Agric. Hortic. 2021, 372, 107–124. [Google Scholar] [CrossRef]









| Gene ID | FPKM Value | Short Name | Annotation | |||||
|---|---|---|---|---|---|---|---|---|
| SBY15 | SBY17 | SBY19 | SJH15 | SJH17 | SJH19 | |||
| ncbi_18789554 | 1.11 | 1.47 | 15.39 | 2.38 | 6.22 | 8.42 | SPS1 | probable sucrose-phosphate synthase 1 |
| ncbi_18777071 | 462.34 | 648.51 | 154.36 | 416.35 | 160.88 | 50.69 | α-GPS2 | alpha-1,4-glucan-protein synthase [UDP-forming] 2 |
| ncbi_18770520 | 3.84 | 1.25 | 18.33 | 8.06 | 21.18 | 36.21 | RAFS | raffinose synthase |
| ncbi_18791135 | 3.83 | 5.97 | 0.59 | 8.46 | 4.71 | 0.94 | At1g68400 | probable leucine-rich repeat receptor-like protein kinase At1g68400 |
| ncbi_18774451 | 0.56 | 1.72 | 23.60 | 2.47 | 5.84 | 9.83 | CS-LPE6X2 | cellulose synthase-like protein E6 isoform X2 |
| ncbi_18767223 | 386.15 | 580.12 | 184.28 | 346.05 | 388.26 | 296.86 | SUS3 | sucrose synthase 3 |
| ncbi_18788353 | 76.98 | 121.01 | 24.90 | 46.49 | 29.32 | 14.48 | ATP-PFK6 | TP-dependent 6-phosphofructokinase 6 |
| ncbi_18769018 | 37.83 | 7.67 | 154.19 | 77.31 | 177.49 | 424.07 | β-GAL | beta-galactosidase |
| ncbi_18768307 | 99.62 | 166.31 | 43.49 | 92.93 | 55.59 | 21.26 | GALT8 | galacturonosyltransferase 8 |
| ncbi_18772722 | 18.75 | 16.48 | 33.20 | 55.52 | 67.07 | 66.73 | GGTIRX7 | probable glucuronoxylan glucuronosyltransferase IRX7 |
| ncbi_18778944 | 71.17 | 159.73 | 24.32 | 87.52 | 51.31 | 16.99 | CESAS2 | cellulose synthase A catalytic subunit 2 [UDP-forming] |
| ncbi_18792321 | 861.83 | 1206.55 | 79.14 | 1237.08 | 438.88 | 170.33 | XTHP23 | probable xyloglucan endotransglucosylase/hydrolase protein 23 |
| KEGG Pathway | Gene Count | Count Genes with the Highest Expression | |||
|---|---|---|---|---|---|
| 15 WAP | 17 WAP | 19 WAP | |||
| SJH | 1. Galactose metabolism | 6 | 4 | / | 2 |
| 2. Starch and sucrose metabolism | 14 | 11 | / | 3 | |
| 3. Fructose and mannose metabolism | 1 | 1 | / | / | |
| 4. Amino sugar and nucleotide sugar metabolism | 10 | 8 | 2 | / | |
| SBY | 1. Galactose metabolism | 17 | 1 | 4 | 12 |
| 2. Starch and sucrose metabolism | 29 | 1 | 7 | 21 | |
| 3. Fructose and mannose metabolism | 10 | / | 5 | 5 | |
| 4. Amino sugar and nucleotide sugar metabolism | 17 | / | 8 | 9 | |
Disclaimer/Publisher’s Note: The statements, opinions and data contained in all publications are solely those of the individual author(s) and contributor(s) and not of MDPI and/or the editor(s). MDPI and/or the editor(s) disclaim responsibility for any injury to people or property resulting from any ideas, methods, instructions or products referred to in the content. |
© 2023 by the authors. Licensee MDPI, Basel, Switzerland. This article is an open access article distributed under the terms and conditions of the Creative Commons Attribution (CC BY) license (https://creativecommons.org/licenses/by/4.0/).
Share and Cite
Qiu, Y.; Zhang, Z.; Liu, D.; Liu, J.; Wang, Q.; Yu, Q.; Zhong, L.; Xie, H. Transcriptomic Insights into the Development of Olecranon Honey Peach Fruits Using Two Different Planting Methods. Agronomy 2023, 13, 1833. https://doi.org/10.3390/agronomy13071833
Qiu Y, Zhang Z, Liu D, Liu J, Wang Q, Yu Q, Zhong L, Xie H. Transcriptomic Insights into the Development of Olecranon Honey Peach Fruits Using Two Different Planting Methods. Agronomy. 2023; 13(7):1833. https://doi.org/10.3390/agronomy13071833
Chicago/Turabian StyleQiu, Yuanxin, Zexiong Zhang, Dongjie Liu, Jianliang Liu, Qin Wang, Qian Yu, Le Zhong, and Hongfeng Xie. 2023. "Transcriptomic Insights into the Development of Olecranon Honey Peach Fruits Using Two Different Planting Methods" Agronomy 13, no. 7: 1833. https://doi.org/10.3390/agronomy13071833
APA StyleQiu, Y., Zhang, Z., Liu, D., Liu, J., Wang, Q., Yu, Q., Zhong, L., & Xie, H. (2023). Transcriptomic Insights into the Development of Olecranon Honey Peach Fruits Using Two Different Planting Methods. Agronomy, 13(7), 1833. https://doi.org/10.3390/agronomy13071833

