Sign in to use this feature.

Years

Between: -

Subjects

remove_circle_outline
remove_circle_outline
remove_circle_outline
remove_circle_outline
remove_circle_outline
remove_circle_outline
remove_circle_outline
remove_circle_outline
remove_circle_outline

Journals

Article Types

Countries / Regions

remove_circle_outline
remove_circle_outline
remove_circle_outline
remove_circle_outline

Search Results (681)

Search Parameters:
Keywords = blast furnace cement

Order results
Result details
Results per page
Select all
Export citation of selected articles as:
22 pages, 5584 KB  
Article
Experimental Study on the Effect of Rubber Fibre Content on the Mechanical Properties and Failure Mode of Grouting Materials
by Yixiang Wang, Xianzhang Ling, Xipeng Qin, Zhongnian Yang, Mingyu Liu, Runqi Guo and Yingying Zhang
Appl. Sci. 2026, 16(2), 931; https://doi.org/10.3390/app16020931 - 16 Jan 2026
Abstract
To promote waste tyre resource utilisation and reduce environmental pressure, this study prepared five stone sample groups using waste tyre rubber fibre (RF) as a modifier, combined with blast furnace slag, fly ash, carbide slag, and calcium chloride, with RF contents of 0%, [...] Read more.
To promote waste tyre resource utilisation and reduce environmental pressure, this study prepared five stone sample groups using waste tyre rubber fibre (RF) as a modifier, combined with blast furnace slag, fly ash, carbide slag, and calcium chloride, with RF contents of 0%, 6%, 10%, 14%, and 18%. Working performance was analysed via density, fluidity, and water separation rate tests, while mechanical properties and failure mechanisms were explored through uniaxial compression tests, acoustic emission (AE) monitoring, and SEM microstructure observations. Results showed that as RF content increased, slurry density and fluidity decreased nonlinearly, water separation rate first rose then fell, and uniaxial compressive strength dropped significantly (64.97% lower at 18% RF than 0%). Failure mode shifted from shear to tensile–shear mixed failure, AE signal activity weakened, energy release gentled, and crack propagation was delayed. Microstructurally, 6–10% RF ensured uniform fibre dispersion, blocking microcracks and optimising interfacial zones, while 14–18% RF caused agglomeration and pore defects. The optimal grouting material ratio was determined as 10% RF, blast furnace slag: fly ash = 4:1, 40% carbide slag, 1% calcium chloride, and a 0.7 water–cement ratio (total solid component 100%). Full article
Show Figures

Figure 1

24 pages, 7140 KB  
Article
Performance Analysis of Boosting-Based Machine Learning Models for Predicting the Compressive Strength of Biochar-Cementitious Composites
by Jinwoong Kim, Daehee Ryu, Heojeong Hwan and Heeyoung Lee
Materials 2026, 19(2), 338; https://doi.org/10.3390/ma19020338 - 14 Jan 2026
Viewed by 10
Abstract
Biochar, a carbon-rich material produced through the pyrolysis of wood residues and agricultural byproducts, has carbon storage capacity and potential as a low-carbon construction material. This study predicts the compressive strength of cementitious composites in which cement is partially replaced with biochar using [...] Read more.
Biochar, a carbon-rich material produced through the pyrolysis of wood residues and agricultural byproducts, has carbon storage capacity and potential as a low-carbon construction material. This study predicts the compressive strength of cementitious composites in which cement is partially replaced with biochar using machine learning models. A total of 716 data samples were analyzed, including 480 experimental measurements and 236 literature-derived values. Input variables included the water-to-cement ratio (W/C), biochar content, cement, sand, aggregate, silica fume, blast furnace slag, superplasticizer, and curing conditions. Predictive performance was evaluated using Multiple Linear Regression (MLR), Elastic Net Regression (ENR), Support Vector Regression (SVR), and Gradient Boosting Machine (GBM), with GBM showing the highest accuracy. Further optimization was conducted using XGBoost, Light Gradient-Boosting Machine (LightGBM), CatBoost, and NGBoost with GridSearchCV and Optuna. LightGBM achieved the best predictive performance (mean absolute error (MAE) = 3.3258, root mean squared error (RMSE) = 4.6673, mean absolute percentage error (MAPE) = 11.19%, and R2 = 0.8271). SHAP analysis identified the W/C and cement content as dominant predictors, with fresh water curing and blast furnace slag also exerting strong influence. These results support the potential of biochar as a partial cement replacement in low-carbon construction material. Full article
Show Figures

Graphical abstract

68 pages, 50220 KB  
Review
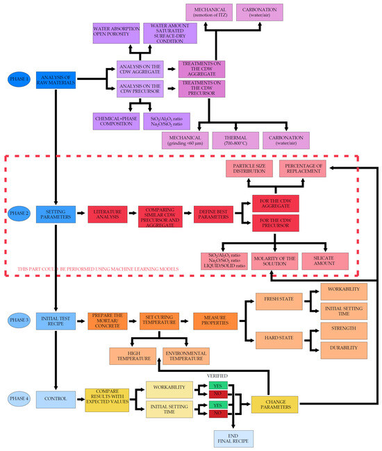
Alkali-Activated Materials and CDW for the Development of Sustainable Building Materials: A Review with a Special Focus on Their Mechanical Properties
by Luca Baldazzi, Andrea Saccani and Stefania Manzi
Buildings 2026, 16(2), 309; https://doi.org/10.3390/buildings16020309 - 11 Jan 2026
Viewed by 75
Abstract
Alkali-activated materials (AAMs) or geopolymers have been considered for many years as a sustainable substitution for the traditional ordinary Portland cement (OPC) binder. However, their production needs energy consumption and creates carbon emissions. Since construction and demolition waste (CDW) can become precursors for [...] Read more.
Alkali-activated materials (AAMs) or geopolymers have been considered for many years as a sustainable substitution for the traditional ordinary Portland cement (OPC) binder. However, their production needs energy consumption and creates carbon emissions. Since construction and demolition waste (CDW) can become precursors for manufacturing alkali-activated materials, their use as substitutes for traditional AAM (such as metakaolin, blast furnace slag, and fly ash) can solve both the problem of their disposal and the problem of sustainability. Furthermore, CDW can also be used as aggregate replacement, avoiding the exploitation of natural river sand and gravel. A new circular economy could be created based on CDW recycling, creating a new eco-friendly building practice. Unfortunately, this process is quite difficult owing to several variables that should be taken into consideration, such as the possibility of separating and sorting the CDW, the great variability of CDW composition, the cost of the mechanical and thermal treatment, the different parameters that compose an alkali-activated mix-design, and public opinion still being skeptical about the use of recycled materials in the construction sector. This review tries to describe all these aspects, summarizing the results of the most interesting studies performed on this subject. Today, thanks to a comprehensive protocol, the use of building information modeling (BIM) software and machine learning models, a large-scale reuse of CDW in the building industry appears more feasible. Full article
(This article belongs to the Special Issue Innovations in Building Materials and Infrastructure Design)
Show Figures

Graphical abstract

9 pages, 1699 KB  
Communication
The Influence of Solid Content Distribution on the Low-Field Nuclear Magnetic Resonance Characterization of Ferric-Containing Alkali-Activated Materials
by Zian Tang, Yuanrui Song, Wenyu Li and Lingling Zhang
Materials 2026, 19(2), 272; https://doi.org/10.3390/ma19020272 - 9 Jan 2026
Viewed by 131
Abstract
Recent applications of low-field NMR in alkali-activated materials (AAMs) often adopt interpretation models developed for Portland cement systems, overlooking the distinct influences of paramagnetic/ferrimagnetic components and free-water redistribution. This study investigates how paramagnetic or ferrimagnetic component and free water distribution influence low-field nuclear [...] Read more.
Recent applications of low-field NMR in alkali-activated materials (AAMs) often adopt interpretation models developed for Portland cement systems, overlooking the distinct influences of paramagnetic/ferrimagnetic components and free-water redistribution. This study investigates how paramagnetic or ferrimagnetic component and free water distribution influence low-field nuclear magnetic resonance (LF-NMR) and proton density magnetic resonance imaging (PD-MRI) characterization of alkali-activated materials (AAMs). Blast furnace slag, fly ash, and steel slag were activated with NaOH solution at liquid-to-solid ratios of 0.45 and 0.5, and analyzed across top, middle, and bottom layers. Slurries prepared with less mixing water and CaO-rich raw materials exhibited negligible settling and uniform relaxation behavior, whereas those with higher water content and CaO-deficient raw materials showed pronounced stratification, resulting in distinct gradients in signal intensity. The results indicate that the LF-NMR data interpretation of relatively dilute system may be unreliable as the relaxation time of protons will be extended after they transfer from bottom to the top of the slurry. A preliminary method for assessing slurry suitability for LF-NMR characterization is proposed for future validation. Full article
(This article belongs to the Section Construction and Building Materials)
Show Figures

Graphical abstract

0 pages, 14589 KB  
Article
Micropore Structure Evolution and Macro-Micro Quantitative Analysis of Dredged Sludge Solidified with Ground Granulated Blast Furnace Slag, Carbide Slag, and Titanium Gypsum
by Yaohui Zang, Chenchen Zhang and Liujiang Wang
Buildings 2026, 16(2), 261; https://doi.org/10.3390/buildings16020261 - 7 Jan 2026
Viewed by 123
Abstract
Revealing the evolution of micropore structure in industrial by-product solidified sludge is essential for elucidating strength development mechanisms and promoting the engineering utilization of industrial wastes. In this study, a series of tests, including unconfined compressive strength (UCS), low-field nuclear magnetic resonance, direct [...] Read more.
Revealing the evolution of micropore structure in industrial by-product solidified sludge is essential for elucidating strength development mechanisms and promoting the engineering utilization of industrial wastes. In this study, a series of tests, including unconfined compressive strength (UCS), low-field nuclear magnetic resonance, direct shear, and scanning electron microscopy coupled with energy-dispersive spectroscopy, were conducted on granulated blast furnace slag–carbide slag–titanium gypsum (GCT)-solidified sludge (GSDS) and cement-solidified sludge (CSDS). The results demonstrate that GSDS exhibits significantly superior compressive strength, deformation resistance, and pore-filling capacity compared with CSDS. With increasing curing age, both materials show logarithmic increases in UCS and mesopore volume fraction, accompanied by power-law decreases in total pore volume and the most probable pore size. On this basis, quantitative relationships between micropore characteristics and macroscopic mechanical properties are established for both solidified sludges. Microscopic analyses reveal that strength development in GSDS is primarily attributed to the formation of abundant C-(A)-S-H gels and expansive ettringite crystals, which effectively cement soil particles and refine interparticle pores. The synergistic solidification mechanism of GCT, involving ion exchange, cementitious bonding, and pore filling, promotes particle aggregation, enhances interparticle bonding, and refines pore structure, thereby markedly improving structural integrity and macroscopic strength in GSDS. Full article
(This article belongs to the Section Building Materials, and Repair & Renovation)
Show Figures

Figure 1

25 pages, 18570 KB  
Article
Study on Multi-Solid Waste Alkali-Activated Material Concrete via RSM
by Lijun Wang, Lin Mou, Jilong Jia, Zhichao Wan, Zhipeng Meng and Xiaolong Zhou
Buildings 2026, 16(1), 198; https://doi.org/10.3390/buildings16010198 - 1 Jan 2026
Viewed by 206
Abstract
This study prepares solid-waste-based alkali-activated material (AAM) concrete using ground granulated blast furnace slag (GGBFS), fly ash (FA), steel slag (SS), and desulfurized gypsum (DG) as primary raw materials, with Na2SiO3 as the activator. Taking the GGBFS content (X1 [...] Read more.
This study prepares solid-waste-based alkali-activated material (AAM) concrete using ground granulated blast furnace slag (GGBFS), fly ash (FA), steel slag (SS), and desulfurized gypsum (DG) as primary raw materials, with Na2SiO3 as the activator. Taking the GGBFS content (X1), Na2SiO3 content (X2), and water-to-binder ratio (X3) as independent variables and the 3-day, 7-day, and 28-day compressive strengths and slump as response values, it investigates the influence of each factor and their interactions, constructs a response surface prediction model, screens for the optimal mix proportion with comprehensive performance, and explores the microstructural characterization and strength formation mechanism of the AAM concrete via SEM and EDS. The results indicate the following: (1) compared with binary and ternary mixtures, the use of the quaternary solid waste mixture not only enhances strength and optimizes the microstructure but also increases the utilization rate of low-quality solid wastes; (2) the regression coefficients (R2) of the response surface models are all greater than 0.98, exhibiting good goodness of fit and rationality. Experimental validation confirms that each model shows excellent predictive capability; (3) AAM concrete exhibits comprehensively superior mechanical properties to ordinary cement, with leading early- and late-stage compressive strengths and splitting strengths, albeit with a slightly lower slump; (4) the performance synergy is prominent. Combined with microscopic analysis (highly polymerized C-S-H gels and a dense structure), the superiority of its macroscopic mechanical properties stems from the optimization of the microstructure, reflecting the intrinsic correlation of the “microscopic densification-macroscopic high strength. Full article
(This article belongs to the Section Building Materials, and Repair & Renovation)
Show Figures

Figure 1

16 pages, 2069 KB  
Article
Suppression Mechanism of Early-Age Autogenous Shrinkage Cracking in Low Water-to-Binder Ratio Cement-Based Materials Incorporating Ground Granulated Blast-Furnace Slag and Silica Fume
by Shuangxi Li, Guanglang You, Gang Yu, Chunmeng Jiang, Xinguang Xia and Dongzheng Yu
Materials 2026, 19(1), 131; https://doi.org/10.3390/ma19010131 - 30 Dec 2025
Viewed by 279
Abstract
In hydraulic structures such as water control projects, spillway tunnels, and overflow dams that are subjected to high-velocity flow erosion, Concrete is required to exhibit high resistance to abrasion and cracking. While low water-to-binder ratio concrete can meet strength requirements, its inherent high [...] Read more.
In hydraulic structures such as water control projects, spillway tunnels, and overflow dams that are subjected to high-velocity flow erosion, Concrete is required to exhibit high resistance to abrasion and cracking. While low water-to-binder ratio concrete can meet strength requirements, its inherent high shrinkage propensity often leads to cracking, seriously compromising long-term safety and durability under severe operating conditions. To address this engineering challenge, this study focuses on optimizing concrete performance through the synergistic combination of slag (GGBS) and silica fume (SF). This study systematically investigated the effects of incorporating GGBS (20–24%) and SF (6–10%) in a low water-to-binder ratio system with a fixed 70% cement content on key concrete properties. The evaluation was conducted through comprehensive tests including compressive strength, drying shrinkage, autogenous shrinkage, and hydration heat analysis. The results demonstrate that the blended system successfully achieves a synergistic improvement in both “high strength” and “low cracking risk.” Specifically, the incorporation of silica fume significantly enhances the compressive strength at all ages, providing a solid mechanical foundation for resisting high-velocity flow erosion. More importantly, compared to the pure cement system, the blended system not only delays the onset but also reduces the rate of early-age shrinkage, and lowers its ultimate autogenous shrinkage value. This characteristic is crucial for controlling the combined effects of thermal and shrinkage stresses from the source and preventing early-age cracking. Simultaneously, hydration heat analysis reveals that the blended system retards the heat release process, which helps mitigate the risk of thermal cracking. This study elucidates the regulatory mechanism of the GGBS-SF combination and provides a critical mix design basis and theoretical support for producing high-strength, high-abrasion-resistant, and low-shrinkage concrete in high-velocity flow environments, offering direct practical implications for engineering applications. Full article
(This article belongs to the Section Construction and Building Materials)
Show Figures

Figure 1

17 pages, 1034 KB  
Article
Stochastic Analysis of the Social, Environmental and Financial Cost of Concrete Mixtures Containing Recycled Materials and Industrial Byproducts for Airport Pavement Construction Using the Triple Bottom Line Approach
by Loretta Newton-Hoare and Greg White
Buildings 2026, 16(1), 118; https://doi.org/10.3390/buildings16010118 - 26 Dec 2025
Viewed by 156
Abstract
With the growing trend of incorporating waste and industrial by-products in infrastructure, airport pavements built with sustainable materials are of increasing interest. This research developed six theoretical concrete mixtures for airport pavement and evaluated their financial, social and environmental cost within a stochastic [...] Read more.
With the growing trend of incorporating waste and industrial by-products in infrastructure, airport pavements built with sustainable materials are of increasing interest. This research developed six theoretical concrete mixtures for airport pavement and evaluated their financial, social and environmental cost within a stochastic triple bottom line framework. A Monte Carlo simulation was used to capture uncertainty in key parameters, particularly material transport distances, embodied carbon, and cost variability, allowing a probabilistic comparison of conventional and sustainable mixtures. The results showed that mixtures incorporating supplementary cementitious materials, recycled concrete aggregate and geopolymer cement consistently outperformed the ordinary Portland cement benchmark across all triple bottom line dimensions. Geopolymer concrete offered the greatest overall benefit, while the mixture containing blast furnace slag aggregate demonstrated how long haulage distances can significantly erode sustainability gains, highlighting the importance of locally available materials to sustainability. Overall, the findings provide quantitative evidence that substantial triple bottom line cost reductions are achievable within current airport pavement specifications, and even greater benefits are possible if specifications are expanded to include emerging low-carbon technologies such as geopolymer cement. These outcomes reinforce the need for performance-based specifications that permit the use of recycled materials and industrial by-products in pursuit of sustainable airport pavement practice. Full article
(This article belongs to the Section Building Structures)
Show Figures

Figure 1

12 pages, 3718 KB  
Article
Recovery of Fe, Pb and Zn from Blast Furnace Gas Ash by Intensive Calcination and Magnetic Separation Techniques
by Chunqing Gao, Huifen Yang, Jian Xu and Mingyu Sai
Separations 2026, 13(1), 10; https://doi.org/10.3390/separations13010010 - 25 Dec 2025
Viewed by 188
Abstract
Intensive calcination, selection and metallurgical joint comprehensive utilization of solid waste blast furnace gas ash generated by a Chinese iron and steel plant. The main valuable elements in the gas ash are Fe, Pb, Zn, and C, with contents of 22.46%, 3.22%, 10.57%, [...] Read more.
Intensive calcination, selection and metallurgical joint comprehensive utilization of solid waste blast furnace gas ash generated by a Chinese iron and steel plant. The main valuable elements in the gas ash are Fe, Pb, Zn, and C, with contents of 22.46%, 3.22%, 10.57%, and 27.02%, respectively. The iron minerals are mainly magnetite and hematite/limonite. Lead exists primarily in the form of lead vanadate and basic lead chloride. Zinc is associated with oxygen, sulfur, and iron in the form of zinc ferrite crystals. The effects of calcination temperature, calcination time, and reducing agent dosage on gasification and reduction indices were investigated. Results showed that using a gasification and reduction calcination–magnetic separation process with weak magnetism, at a calcination temperature of 1150 °C, with 20% anthracite as the reducing agent and a calcination time of 2 h, the volatilization rates of lead and zinc reached 96.70% and 98.26%, respectively. When the roasted ore was ground to a particle size of D90 = 0.085 mm, high-quality iron concentrate with 65.61% iron grade and low lead and zinc contents of 0.08% and 0.17% was obtained, meeting the quality requirements for iron concentrate. The tailings from iron selection can be used as additives in cement and other construction materials. This integrated process combining pyrometallurgy and mineral processing enables the efficient and comprehensive utilization of blast furnace gas dust. Full article
(This article belongs to the Special Issue Advances in Novel Beneficiation Technology of Critical Minerals)
Show Figures

Figure 1

17 pages, 3215 KB  
Article
Activity of Copper and Blast Furnace Slag and Its Influence on the Properties of Cement
by Stefania Grzeszczyk, Aneta Matuszek-Chmurowska, Alina Kaleta-Jurowska, Krystian Jurowski, Piotr Podkowa and Seweryn Stęplowski
Materials 2026, 19(1), 38; https://doi.org/10.3390/ma19010038 - 22 Dec 2025
Viewed by 311
Abstract
Reducing CO2 emissions from cement production is currently one of the major challenges faced by the cement industry. One approach to lowering these emissions is to reduce the clinker factor by incorporating alternative mineral additives into cement. Consequently, there is a growing [...] Read more.
Reducing CO2 emissions from cement production is currently one of the major challenges faced by the cement industry. One approach to lowering these emissions is to reduce the clinker factor by incorporating alternative mineral additives into cement. Consequently, there is a growing interest in the use of copper slags (CSs) as supplementary cementitious materials. Therefore, this study investigates the properties of cements containing substantial amounts of copper slag (up to 60%) and, for comparison, the same proportions of granulated blast furnace slag. The inclusion of substantial amounts of CS results both from the lack of studies in this area and from the potential benefits associated with the utilization of larger quantities of copper slag. The chemical, phase, and particle size composition of CS and granulated blast furnace slag added to CEM I 42.5 cement from the Odra cement plant in amounts of 20%, 40%, and 60% by weight were compared. The pozzolanic activity index of the copper slag and the hydraulic activity index of the blast furnace slag were determined. The high pozzolanic activity of the CS was attributed to its high degree of vitrification (nearly 100%). In contrast, the lower hydraulic activity of the blast furnace slag was explained by its lower glass phase content (about 90% by mass). A gradual decrease in the total heat of hydration released within the first two days was observed with increasing slag content in the cement, slightly more pronounced for copper slags. However, at later stages (2–28 days), XRD analysis indicated higher hydration activity in cements containing copper slag, resulting from its strong pozzolanic reactivity. Cements with copper slag also showed slightly lower water demand compared to those with blast furnace slag. An increase in setting time was observed with higher slag content, more noticeable for blast furnace slag. The type and amount of slag in cement reduce both yield stress and plastic viscosity. Greater reductions were observed at higher slag content. Moreover, copper slag caused greater paste fluidity, attributed to the lower amount of fine particles fraction. The addition of slag decreased flexural and compressive strength in the early period (up to 7 days), this reduction being proportional to slag content. After 90 days, mortars containing 20% and 40% copper slag achieved strength values exceeding that of the reference mortar by 4%. In contrast, at a 60% CS content, a 5% decrease was observed, while for cement with 60% BFS the decrease was 11%. This indicates that a lower copper slag content in the cement (40%) is more favorable in terms of strength. Full article
(This article belongs to the Special Issue Sustainability and Performance of Cement-Based Materials)
Show Figures

Graphical abstract

26 pages, 6201 KB  
Article
Combined Effect of Recycled Tire Steel Fiber and Blast Furnace Slag on the Mechanical Performance of 3D Printable Concrete
by Fatih Eren Akgümüş, Hatice Gizem Şahin, Tuğçe İsafça Kaya and Ali Mardani
Buildings 2025, 15(24), 4564; https://doi.org/10.3390/buildings15244564 - 17 Dec 2025
Viewed by 361
Abstract
This study investigated the effects of waste steel fiber and high-volume blast furnace slag (BFS) substitution on the mechanical and physical properties of three-dimensional printable concrete (3DPC) to improve its environmental performance. BFS was substituted for cement at 0%, 25%, 50%, and 75% [...] Read more.
This study investigated the effects of waste steel fiber and high-volume blast furnace slag (BFS) substitution on the mechanical and physical properties of three-dimensional printable concrete (3DPC) to improve its environmental performance. BFS was substituted for cement at 0%, 25%, 50%, and 75% by volume. Waste steel fibers were added to the mixtures at three lengths (5, 10, and 15 mm) and two volumetric ratios (0.5% and 1.0%). Twenty-eight mixtures were optimized based on extrudability, buildability, and shape stability criteria. Parameters such as compressive and flexural strength, surface moisture content, and drying shrinkage were evaluated. The results showed that using up to 0.5% waste steel fibers increased compressive strength by up to 23%, but decreased it to a level of 1%. Fiber reinforcement improved the flexural strength of all blends by up to 53% at both ages, regardless of fiber ratio or length. Increasing the BFS substitution rate generally increased surface moisture however, this value decreased in mixtures containing 75% BFS and silica fume. Furthermore, using steel fibers and in-creasing fiber length significantly improved the drying shrinkage performance of the mixtures. Full article
(This article belongs to the Special Issue 3D-Printed Technology in Buildings)
Show Figures

Figure 1

25 pages, 5917 KB  
Article
Explainable Machine Learning-Based Prediction of Compressive Strength in Sustainable Recycled Aggregate Self-Compacting Concrete Using SHAP Analysis
by Ahmed Almutairi
Sustainability 2025, 17(24), 11334; https://doi.org/10.3390/su172411334 - 17 Dec 2025
Viewed by 504
Abstract
The increasing emphasis on sustainability in construction materials has led to a surge of research focused on recycled aggregate self-compacting concrete (RA-SCC). However, the critical gap in predicting the compressive strength of concrete remains challenging because of the nonlinear interactions among the mix’s [...] Read more.
The increasing emphasis on sustainability in construction materials has led to a surge of research focused on recycled aggregate self-compacting concrete (RA-SCC). However, the critical gap in predicting the compressive strength of concrete remains challenging because of the nonlinear interactions among the mix’s constituents. The distinct contribution of this study is to develop an interpretable machine learning (ML) framework to accurately forecast the compressive strength of RA-SCC and identify the most influential mix parameters. A dataset comprising 400 experimental samples was compiled, incorporating eight input variables: age, cement strength, cement, fly ash, blast furnace slag, water, recycled aggregate, and superplasticizer, with compressive strength as the output variable. Four ML algorithms such as support vector regression (SVR), random forest (RF), Multilayer Perceptron (MLP), and extreme gradient boosting (XGBoost) were trained and optimized using Bayesian-based hyperparameter tuning combined with 10-fold cross-validation. Among the evaluated models, XGBoost demonstrated superior accuracy, with R2 = 0.98 and RMSE = 2.95 MPa during training, and R2 = 0.96 with RMSE = 3.25 MPa during testing, confirming its robustness and minimal overfitting. SHAP (SHapley Additive exPlanations) evaluation indicates that superplasticizer, cement, and cement strength were the most dominant factors influencing compressive strength, whereas higher water content showed a negative impact. The developed framework demonstrates that explainable ML can effectively capture the complex nonlinear behavior of RA-SCC, offering a reliable tool for mix design optimization and sustainable concrete production. These findings contribute to advancing data-driven decision making in eco-efficient materials engineering. Full article
Show Figures

Figure 1

20 pages, 8419 KB  
Article
Performance of Sulfate-Activated Self-Compacting Concrete with High-Volume GGBS–Fly Ash and Steel Slag Aggregates
by Nurshafarina Jasme, Kim Hung Mo, Farid Wajdi Akashah and Chee Ban Cheah
Constr. Mater. 2025, 5(4), 91; https://doi.org/10.3390/constrmater5040091 - 16 Dec 2025
Viewed by 224
Abstract
The development of sustainable self-compacting concrete (SCC) requires alternative binders that minimise ordinary Portland cement (OPC) consumption while ensuring long-term performance. This study investigates sulfate-activated SCC (SA SCC) incorporating high volumes of industrial by-products, whereby 72% ground granulated blast furnace slag (GGBS) and [...] Read more.
The development of sustainable self-compacting concrete (SCC) requires alternative binders that minimise ordinary Portland cement (OPC) consumption while ensuring long-term performance. This study investigates sulfate-activated SCC (SA SCC) incorporating high volumes of industrial by-products, whereby 72% ground granulated blast furnace slag (GGBS) and 18% fly ash (FA) were activated with varying proportions of OPC and gypsum. Quarry dust was used as a fine aggregate, while granite and electric arc furnace (EAF) slag served as coarse aggregates. Among all formulations, the binder containing 72% GGBS, 18% FA, 4% OPC, and 6% gypsum was identified as the optimum composition, providing superior mechanical performance across all curing durations. This mix achieved slump flow within the EFNARC SF2 class (700–725 mm), compressive strength exceeding 50 MPa at 270 days, and flexural strength up to 20% higher than OPC SCC. Drying shrinkage values remained below Eurocode 2 and ASTM C157 limits, while EAF slag increased density, but slightly worsened shrinkage compared to granite mixes. Microstructural analysis (SEM-EDX) confirmed that strength development was governed by discrete C-S-H and C-A-S-H gels surrounding unreacted binder particles, forming a dense interlocked matrix. The results demonstrate that sulfate activation with a 4% OPC + 6% gypsum blend enables the production of high-performance SCC with 94–98% industrial by-products, reducing OPC dependency and environmental impact. This work offers a practical pathway for low-carbon SCC. Full article
Show Figures

Figure 1

22 pages, 3272 KB  
Article
Research on the Mix Proportion, Admixtures Compatibility and Sustainability of Fluidized Solidification Soil Coordinated with Multi-Source Industrial Solid Wastes
by Hao Sun, Rong Shu, Jilin Liu, Xiaoqing Yu, Bolin Han, Xinzhuang Cui, Huaming Meng and Xiaoning Zhang
Buildings 2025, 15(24), 4440; https://doi.org/10.3390/buildings15244440 - 9 Dec 2025
Viewed by 373
Abstract
To promote the resource utilization of industrial solid waste, this study developed a multi-source industrial solid waste cementitious material (MSWC) for fluidized solidified soil (FSS), which consists of steel slag (SS), granulated blast furnace slag (GBFS), circulating fluidized bed fly ash (CFBFA), desulfurization [...] Read more.
To promote the resource utilization of industrial solid waste, this study developed a multi-source industrial solid waste cementitious material (MSWC) for fluidized solidified soil (FSS), which consists of steel slag (SS), granulated blast furnace slag (GBFS), circulating fluidized bed fly ash (CFBFA), desulfurization gypsum (DG) and ordinary Portland cement (OPC). Firstly, the influence of industrial solid waste contents on the unconfined compressive strength (UCS) of FSS solidified with MSWC (MSWC-FSS) was studied, and the optimal proportion for MSWC was determined as SS:GBFS:CFBFA:DG:OPC = 20:40:15:5:20. Then, the effects of water reducers (PCE and FDN) and early-strength agents (Na2SO4 and CaCl2) on the flow expansion, setting time and UCS of MSWC-FSS were studied. With the increase of PCE and FDN, the flow expansion, setting time and UCS of MSWC-FSS increased. With the increase of Na2SO4 and CaCl2, the flow expansion and setting time of MSWC-FSS decreased, and 3 d and 7 d UCS increased, and 28 d UCS first increased and then decreased. The best mixing scheme of water reducer and admixture is 0.5% PCE and 1% Na2SO4, respectively. Finally, the sustainability of MSWC-FSS was assessed. The heavy metal leaching of MSWC-FSS met the safety requirements. For FSS cementitious materials, the cost and carbon emissions of MSWC were only 43.9% and 22.4% of OPC, respectively. Full article
(This article belongs to the Special Issue Soil–Structure Interactions for Civil Infrastructure)
Show Figures

Figure 1

22 pages, 3762 KB  
Article
Optimized Quaternary Binder Systems for Sustainable High-Performance Concrete: Insights from Taguchi Design
by Tan-Khoa Nguyen, Khanh-Dung Tran Thi, Duy-Hai Vo and Woubishet Zewdu Taffese
Appl. Sci. 2025, 15(24), 12864; https://doi.org/10.3390/app152412864 - 5 Dec 2025
Viewed by 283
Abstract
The use of high-volume industrial by-products in high-performance concrete (HPC) production offers a promising and sustainable strategy for reducing ordinary Portland cement (OPC) consumption. However, each pozzolanic material has a unique chemical composition and physical characteristics, making ternary and quaternary binder systems an [...] Read more.
The use of high-volume industrial by-products in high-performance concrete (HPC) production offers a promising and sustainable strategy for reducing ordinary Portland cement (OPC) consumption. However, each pozzolanic material has a unique chemical composition and physical characteristics, making ternary and quaternary binder systems an effective approach for optimizing performance. In this study, quaternary binders comprising OPC partially replaced with Class F fly ash (FA), ground granulated blast-furnace slag (GGBFS), and silica fume (SF) were designed using the Taguchi method, and the mechanical and durability properties of fine-grained HPC were evaluated. Sixteen concrete mixtures were developed considering three factors—FA, GGBFS, and SF replacement levels—each at four dosage levels. The results show that incorporating SF significantly enhanced both mechanical performance and durability. An optimal blend containing 60% OPC, 30% GGBFS, and 10% SF exhibited superior performance compared with the 100% OPC control mix. Additionally, a mixture of 40% OPC, 40% GGBFS, 10% Class F FA, and 10% SF achieved comparable compressive strength to the control, exceeding 100 MPa at 28 days. SEM observations confirmed the dense microstructure of this HPC mix. ANOVA analysis indicated that FA and SF had a significantly greater influence on HPC strength development than GGBFS. Overall, these findings demonstrate the potential of high-volume industrial by-products to produce fine-grained HPC, providing a high-performance and environmentally friendly alternative to conventional OPC-based concrete. Full article
(This article belongs to the Special Issue Latest Advances in Cement and Concrete Composites: 2nd Edition)
Show Figures

Figure 1

Back to TopTop