Sign in to use this feature.

Years

Between: -

Subjects

remove_circle_outline
remove_circle_outline
remove_circle_outline
remove_circle_outline
remove_circle_outline
remove_circle_outline
remove_circle_outline
remove_circle_outline
remove_circle_outline

Journals

remove_circle_outline
remove_circle_outline
remove_circle_outline
remove_circle_outline
remove_circle_outline
remove_circle_outline
remove_circle_outline
remove_circle_outline
remove_circle_outline
remove_circle_outline
remove_circle_outline
remove_circle_outline
remove_circle_outline
remove_circle_outline
remove_circle_outline
remove_circle_outline
remove_circle_outline
remove_circle_outline
remove_circle_outline
remove_circle_outline
remove_circle_outline
remove_circle_outline
remove_circle_outline
remove_circle_outline
remove_circle_outline
remove_circle_outline
remove_circle_outline

Article Types

Countries / Regions

remove_circle_outline
remove_circle_outline
remove_circle_outline
remove_circle_outline
remove_circle_outline
remove_circle_outline
remove_circle_outline
remove_circle_outline

Search Results (3,040)

Search Parameters:
Keywords = bi-level

Order results
Result details
Results per page
Select all
Export citation of selected articles as:
31 pages, 3539 KB  
Article
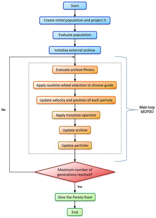
Bi-Objective Portfolio Optimization Under ESG Volatility via a MOPSO-Deep Learning Algorithm
by Imma Lory Aprea, Gianni Bosi, Gabriele Sbaiz and Salvatore Scognamiglio
Mathematics 2025, 13(20), 3308; https://doi.org/10.3390/math13203308 (registering DOI) - 16 Oct 2025
Abstract
In this paper, we tackle a bi-objective optimization problem in which we aim to maximize the portfolio diversification and, at the same time, minimize the portfolio volatility, where the ESG (Environmental, Social, and Governance) information is incorporated. More specifically, we extend the standard [...] Read more.
In this paper, we tackle a bi-objective optimization problem in which we aim to maximize the portfolio diversification and, at the same time, minimize the portfolio volatility, where the ESG (Environmental, Social, and Governance) information is incorporated. More specifically, we extend the standard portfolio volatility framework based on the financial aspects to a new paradigm where the sustainable credits are taken into account. In the portfolio’s construction, we consider the classical constraints concerning budget and box requirements. To deal with these new asset allocation models, in this paper, we develop an improved Multi-Objective Particle Swarm Optimizer (MOPSO) embedded with ad hoc repair and projection operators to satisfy the constraints. Moreover, we implement a deep learning architecture to improve the quality of estimating the portfolio diversification objective. Finally, we conduct empirical tests on datasets from three different countries’ markets to illustrate the effectiveness of the proposed strategies, accounting for various levels of ESG volatility. Full article
(This article belongs to the Special Issue Multi-Objective Optimization and Applications)
Show Figures

Figure 1

12 pages, 657 KB  
Article
Virtual Reality in the Neurorehabilitation of Patients with Idiopathic Parkinson’s Disease: Pilot Study
by Diana Alejandra Delgado-Anguiano, Ulises Rodríguez-Ortiz, Mireya Chávez-Oliveros and Francisco Paz-Rodríguez
Brain Sci. 2025, 15(10), 1116; https://doi.org/10.3390/brainsci15101116 - 16 Oct 2025
Abstract
Background: Parkinson’s disease (PD) is a neurodegenerative condition that affects quality of life due to motor (gait, balance) and cognitive alterations, raising the risk of falling. Virtual reality (RV) and dancing have shown benefits for speed of walking, balance, and postural stability, as [...] Read more.
Background: Parkinson’s disease (PD) is a neurodegenerative condition that affects quality of life due to motor (gait, balance) and cognitive alterations, raising the risk of falling. Virtual reality (RV) and dancing have shown benefits for speed of walking, balance, and postural stability, as well as decreased risk of falls. Objective: The goal of this study was to analyze the effectiveness of RV and dancing using a Kinect Xbox 360 video game to improve walking speed and motor performance and reduce the risk of falls in patients with PD. Method: This is a pre-experimental study with a simple pre-post design, involving a single group of 14 patients diagnosed with PD in stages 1 to 4 of the Hoehn and Yahr (H and Y) scale, from the National Institute of Neurology (INNN). Before and after the intervention, motor tests, the Unified Parkinson’s Disease Rating Scale (UPDRS-III), the Timed Up and Go (TUG) test, and the Tinetti were applied. The intervention consisted of 16 bi-weekly sessions, which included warm-up, coordination exercises, 10 songs, and cool-down. Results: Effects of the RV intervention were observed on improvements in motor tests (z = −2.640, p = 0.008), gait (z = −3.316, p = 0.001), balance (TUG) (z = −2.966, p = 0.001), and on the UPDRS-III scale (total index) (z = −3.048, p = 0.002). An increase in the difficulty level of dancing was also observed (X2 = 144.13, p < 0.01). Conclusions: The virtual reality intervention with dancing improved motor performance, including increased walking speed, enhanced postural stability, reduced stiffness and bradykinesia, and a decreased risk of falls Full article
Show Figures

Figure 1

16 pages, 1675 KB  
Article
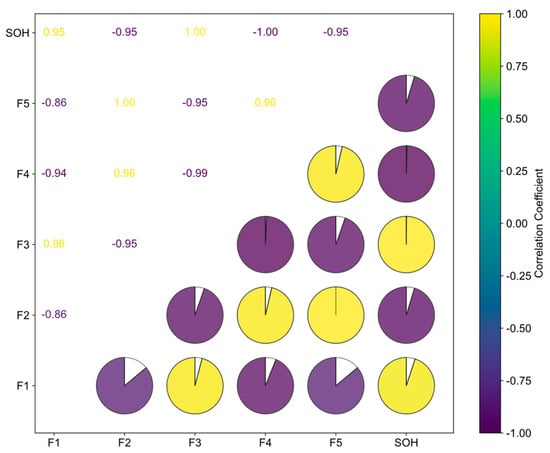
Probabilistic State of Health Prediction for Lithium-Ion Batteries Based on Incremental Capacity and Differential Voltage Curves
by Qingbin Wang, Hangang Yan, Yuxi Wang, Yun Yang, Xiaoguang Liu, Zhuoqi Zhu, Gancai Huang and Zheng Huang
Energies 2025, 18(20), 5450; https://doi.org/10.3390/en18205450 (registering DOI) - 16 Oct 2025
Abstract
The rapid proliferation of lithium-ion batteries in electric vehicles and grid-scale energy storage systems has underscored the critical need for advanced battery management systems, particularly for accurate state of health (SOH) monitoring. In this study, a hybrid data-driven framework incorporating the whale optimization [...] Read more.
The rapid proliferation of lithium-ion batteries in electric vehicles and grid-scale energy storage systems has underscored the critical need for advanced battery management systems, particularly for accurate state of health (SOH) monitoring. In this study, a hybrid data-driven framework incorporating the whale optimization algorithm (WOA) for Bidirectional Long Short-Term Memory (BiLSTM) networks is introduced. The framework extracts battery aging-related features based on incremental capacity (IC) and differential voltage (DV), which are used as inputs to the SOH prediction model. Then, the BiLSTM network is optimized by WOA to improve convergence performance and model generalization. To further quantify the prediction uncertainty, the Bootstrap approach was used to construct SOH prediction intervals for various confidence levels. Experimental results based on the Oxford dataset show that the proposed WOA-BiLSTM model outperforms the baseline methods including standard LSTM, BiLSTM, and BiGRU. Model performance is evaluated using the root mean square error (RMSE), mean absolute error (MAE), and mean absolute percentage error (MAPE). In addition, the integration of Bootstrap enables flexible and reliable interval prediction. The results show that PICP reaches 1 at the 90% confidence level and exceeds 0.85 at the 80% confidence level, with PINAW and CWC metrics validating the interval quality. The proposed method provides accurate point prediction and robust uncertainty quantification, offering a promising tool for smart battery health management. Full article
Show Figures

Figure 1

19 pages, 798 KB  
Article
Polycyclic Aromatic Hydrocarbons (PAHs) and Phthalate Esters (PAEs) in the Farmed Fishes from Khanh Hoa, Viet Nam: Level and Health Risk Assessment
by Xuan-Vy Nguyen, Trung-Du Hoang, Nhu-Thuy Nguyen-Nhat, Quoc-Hoi Nguyen, Xuan-Thuy Nguyen, Trung-Hieu Nguyen, Si Hai Trinh Truong, My-Ngan T. Nguyen and Viet-Ha Dao
Foods 2025, 14(20), 3518; https://doi.org/10.3390/foods14203518 - 16 Oct 2025
Abstract
Phthalic acid esters (PAEs) and polycyclic aromatic hydrocarbons (PAHs) are known to potentially impact both marine organisms and human health through the consumption of fish and seafood. In this study, the concentrations of 12 priority PAHs and 6 PAEs were analyzed in the [...] Read more.
Phthalic acid esters (PAEs) and polycyclic aromatic hydrocarbons (PAHs) are known to potentially impact both marine organisms and human health through the consumption of fish and seafood. In this study, the concentrations of 12 priority PAHs and 6 PAEs were analyzed in the tissues of 76 samples of five farmed fish species, including Litopenaeus vannamei (crustacean), Babylonia areolata, Marcia hiantina (mollusk), Trachinotus blochii, and Epinephelus lanceolatus (fish), collected from four coastal sites in Khanh Hoa province. Freeze-dried tissue was extracted using water bath ultrasonication with an acetone/n-hexane mixture. A triple quadrupole gas chromatograph–mass spectrometer (GC-MS/MS) was used for the analyses. The results showed that the total PAHs had low contamination levels. Among the PAEs, bis(2-ethylhexyl) phthalate (DEHP) exhibited the highest concentrations. The calculated hazard index (HI) for PAEs suggested no significant health risk. Six PAHs were detected, ranging from 9.14 µg kg−1 in Pacific white shrimp to 47.34 µg kg−1 in cockle. The incremental lifetime cancer risk (ILCR) values for PAHs in some samples exceeded the acceptable safety threshold. In the future, natural fish, environmental samples (seawater and marine sediment), and other information on natural conditions will be collected for analyses. This is the first report on the levels and health risks of PAEs and PAHs in farmed fishes along the Khanh Hoa coast. Full article
(This article belongs to the Section Food Quality and Safety)
Show Figures

Figure 1

19 pages, 1852 KB  
Article
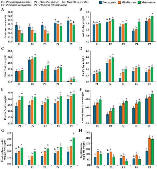
Centesimal Composition, Bioactive Compounds, Antioxidant and α-Glucosidase Inhibitory Activities of Commercial Edible Oyster Mushrooms at Different Maturity Stages in Northern Thailand
by Jaturong Kumla, Saisamorn Lumyong and Nakarin Suwannarach
Foods 2025, 14(20), 3511; https://doi.org/10.3390/foods14203511 - 15 Oct 2025
Abstract
Oyster mushrooms (Pleurotus spp.) are widely cultivated due to their high nutritional value and bioactive compounds with health-promoting properties. However, the fruiting body developmental stage significantly influences the centesimal composition and bioactive compound levels. This study examined the centesimal composition and bioactive [...] Read more.
Oyster mushrooms (Pleurotus spp.) are widely cultivated due to their high nutritional value and bioactive compounds with health-promoting properties. However, the fruiting body developmental stage significantly influences the centesimal composition and bioactive compound levels. This study examined the centesimal composition and bioactive properties of five commercial oyster mushroom species (P. citrinopileatus, P. cornucopiae, P. djamor, P. ostreatus, and P. pulmonarius) cultivated in northern Thailand at three maturation stages (young, middle, and mature). The centesimal composition; polysaccharide, ergothioneine, and phenolic compound contents; antioxidant activity; and α-glucosidase inhibitory activity were analyzed. The results showed that the centesimal composition and polysaccharide content increased as the mushrooms matured in all species. The middle stage consistently exhibited the highest levels of ergothioneine, total phenolics, and individual phenolic compounds in all five species. Twelve phenolic compounds were identified, with 4-hydroxybenzoic acid, trans-cinnamic acid, and trans-o-coumaric acid being predominant. All extracts exhibited antioxidant activity, according to the 2,2′-azino-bis(3-ethylbenzothiazoline-6-sulfonic acid) (ABTS), 2,2-diphenyl-1-picrylhydrazyl (DPPH), and ferric reducing antioxidant power (FRAP) assays, and α-glucosidase inhibitory activity, with the highest activity found at the middle stage. This is the first paper to report the ergothioneine content and α-glucosidase inhibitory activity in P. cornucopiae and P. djamor. These findings demonstrate that harvest timing can be optimized to maximize either the nutritional content (mature stage) or bioactive compound content for functional food applications (middle stage), offering a better understanding of the developmental phases at which mushrooms have the greatest health and technological potential. Furthermore, this knowledge provides practical guidance for growers seeking to target specific markets for high nutritional value foods based on consumer demand and for functional food developers aiming to maximize health-promoting properties. Full article
(This article belongs to the Special Issue Mushrooms and Edible Fungi as Future Foods)
Show Figures

Figure 1

18 pages, 4981 KB  
Article
Reconfigurable Intelligent Surface-Assisted Antenna Design with Enhanced Beam Steering and Performance Benchmarking
by Mustafa Adnan Abed and Osman Nuri Uçan
Electronics 2025, 14(20), 4039; https://doi.org/10.3390/electronics14204039 - 14 Oct 2025
Abstract
This paper presents a high-gain wide-band planar antenna with a Reconfigurable Intelligent Surface (RIS) for modern wireless communication applications. The antenna consists of two main parts, a basic antenna part with cross-line slots and two light-dependent resistor switches, and a second part based [...] Read more.
This paper presents a high-gain wide-band planar antenna with a Reconfigurable Intelligent Surface (RIS) for modern wireless communication applications. The antenna consists of two main parts, a basic antenna part with cross-line slots and two light-dependent resistor switches, and a second part based on the RIS layer for beam steering. The RIS is constructed from 5 × 5-unit cells with two sides, forming a square geometry. The antenna substrate is a dielectric layer of FR4 epoxy glass with a thickness of 1.6 mm. The RIS inclusions are designed and tested numerically to achieve the desired electromagnetic properties at the frequency band of interest. The fabricated prototype shows a wide band covering frequencies from 0.9 GHz to 3.5 GHz with S11 below −10 dB, achieving an antenna gain varying from 10.5 dBi up to 16.8 dBi. Experimental measurements show effective aperture usage in all configurations, and beam steering from +22° to −22° is accomplished without degrading side-lobe levels. The proposed antenna performance is tested against real-world measurements to evaluate channel performance in terms of bit error rate (BER) and channel capacity (CC). The proposed LDR-controlled design achieves compact beam steering with minimal insertion loss, unlike conventional RIS-assisted antennas that rely on PIN or varactor switches. Full article
Show Figures

Figure 1

24 pages, 2306 KB  
Article
Dual-Path Short Text Classification with Data Optimization
by Wei Li, Guangying Lv and Yunling He
Appl. Sci. 2025, 15(20), 11015; https://doi.org/10.3390/app152011015 - 14 Oct 2025
Abstract
In order to solve problems of fragmented information, missing context and difficult-to-capture feature information in short texts, this paper proposes a dual-path classification model combining word-level and sentence-level feature information. Our method is developing the BERT pre-trained model for obtaining word vectors, and [...] Read more.
In order to solve problems of fragmented information, missing context and difficult-to-capture feature information in short texts, this paper proposes a dual-path classification model combining word-level and sentence-level feature information. Our method is developing the BERT pre-trained model for obtaining word vectors, and presenting attention mechanisms and the BiGRU model to extract local key information and global semantic information, respectively. To tackle the difficulties of models focusing more on hard-to-learn samples during training, a novel hybrid loss function is constructed as an optimization objective, and to address common quality issues in training data, a text data optimization method that integrates data filtering and augmentation techniques is proposed. This method aims to further enhance model performance by improving the quality of input data. Experimental results on three different short text datasets show that our proposed model outperforms existing models (such as Att + BiGRU, BERT + At), with an average F1 score exceeding 90%. Moreover, the performance metrics of the model improved on the datasets optimized with the proposed data optimization method compared to the original datasets, demonstrating the effectiveness of this method in enhancing training data quality and improving model performance. Full article
(This article belongs to the Special Issue Natural Language Processing in the Era of Artificial Intelligence)
Show Figures

Figure 1

20 pages, 4070 KB  
Article
Study on Meta-Learning-Improved Operational Characteristic Model of Central Air-Conditioning Systems
by Shuai Guo, Guiping Peng, Shiheng Chai, Jiwei Jia, Zhenhui Deng and Zhenqian Chen
Energies 2025, 18(20), 5405; https://doi.org/10.3390/en18205405 - 14 Oct 2025
Abstract
Establishing accurate models for central air-conditioning systems is an indispensable part of energy-saving optimization research. This paper focuses on large commercial buildings and conducts research on improving the energy efficiency model of chillers in central air-conditioning systems based on meta-learning. Taking the Model-Agnostic [...] Read more.
Establishing accurate models for central air-conditioning systems is an indispensable part of energy-saving optimization research. This paper focuses on large commercial buildings and conducts research on improving the energy efficiency model of chillers in central air-conditioning systems based on meta-learning. Taking the Model-Agnostic Meta-Learning (MAML) framework as the core, the study systematically addresses the energy efficiency prediction problem of chillers under different operating conditions and across different equipment. It constructs a comprehensive research process including data preparation, meta-model training, fine-tuning and evaluation, cross-device transfer, and energy efficiency analysis. Through its bi-level optimization mechanism, MAML significantly enhances the model’s rapid adaptability to new tasks. Experimental validation demonstrates that: under varying operating conditions on the same device, only 5 data points are required to achieve a relative error (RE) within 3%; under similar operating conditions across different devices, 4 data points achieve a RE within 5%. This represents a reduction in data requirements by 50% and 73%, respectively, compared to standard Multi-Layer Perceptron (MLP) models. This method effectively addresses modeling challenges in complex operating scenarios and offers an efficient solution for intelligent management. It significantly enhances the model’s rapid adaptation capability to new tasks, particularly its generalization performance in data-scarce scenarios. Full article
Show Figures

Figure 1

17 pages, 1996 KB  
Article
Short-Term Probabilistic Prediction of Photovoltaic Power Based on Bidirectional Long Short-Term Memory with Temporal Convolutional Network
by Weibo Yuan, Jinjin Ding, Li Zhang, Jingyi Ni and Qian Zhang
Energies 2025, 18(20), 5373; https://doi.org/10.3390/en18205373 - 12 Oct 2025
Viewed by 193
Abstract
To mitigate the impact of photovoltaic (PV) power generation uncertainty on power systems and accurately depict the PV output range, this paper proposes a quantile regression probabilistic prediction model (TCN-QRBiLSTM) integrating a Temporal Convolutional Network (TCN) and Bidirectional Long Short-Term Memory (BiLSTM). First, [...] Read more.
To mitigate the impact of photovoltaic (PV) power generation uncertainty on power systems and accurately depict the PV output range, this paper proposes a quantile regression probabilistic prediction model (TCN-QRBiLSTM) integrating a Temporal Convolutional Network (TCN) and Bidirectional Long Short-Term Memory (BiLSTM). First, the historical dataset is divided into three weather scenarios (sunny, cloudy, and rainy) to generate training and test samples under the same weather conditions. Second, a TCN is used to extract local temporal features, and BiLSTM captures the bidirectional temporal dependencies between power and meteorological data. To address the non-differentiable issue of traditional interval prediction quantile loss functions, the Huber norm is introduced as an approximate replacement for the original loss function by constructing a differentiable improved Quantile Regression (QR) model to generate confidence intervals. Finally, Kernel Density Estimation (KDE) is integrated to output probability density prediction results. Taking a distributed PV power station in East China as the research object, using data from July to September 2022 (15 min resolution, 4128 samples), comparative verification with TCN-QRLSTM and QRBiLSTM models shows that under a 90% confidence level, the Prediction Interval Coverage Probability (PICP) of the proposed model under sunny/cloudy/rainy weather reaches 0.9901, 0.9553, 0.9674, respectively, which is 0.56–3.85% higher than that of comparative models; the Percentage Interval Normalized Average Width (PINAW) is 0.1432, 0.1364, 0.1246, respectively, which is 1.35–6.49% lower than that of comparative models; the comprehensive interval evaluation index (I) is the smallest; and the Bayesian Information Criterion (BIC) is the lowest under all three weather conditions. The results demonstrate that the model can effectively quantify and mitigate PV power generation uncertainty, verifying its reliability and superiority in short-term PV power probabilistic prediction, and it has practical significance for ensuring the safe and economical operation of power grids with high PV penetration. Full article
(This article belongs to the Special Issue Advanced Load Forecasting Technologies for Power Systems)
Show Figures

Figure 1

11 pages, 733 KB  
Article
Linking Intradialytic Blood Volume Dynamics to Extracellular Fluid Status: Toward Personalized Fluid Assessment in Hemodialysis
by Martin Russwurm, Marvin Braun, Julia Menne, Lara Ploeger, Marc Miran, Fabian Max, Lotte Dahmen, Joachim Hoyer and Johannes Wild
J. Clin. Med. 2025, 14(20), 7188; https://doi.org/10.3390/jcm14207188 - 12 Oct 2025
Viewed by 211
Abstract
Background: Accurate assessment of volume status remains a central challenge in hemodialysis (HD). Although bioimpedance spectroscopy (BIS) can quantify fluid compartments, it is time-consuming and requires a lot of personnel. Modern HD machines provide continuous relative blood volume (RBV) monitoring. We examined [...] Read more.
Background: Accurate assessment of volume status remains a central challenge in hemodialysis (HD). Although bioimpedance spectroscopy (BIS) can quantify fluid compartments, it is time-consuming and requires a lot of personnel. Modern HD machines provide continuous relative blood volume (RBV) monitoring. We examined whether intradialytic RBV dynamics reflect pre-dialysis extracellular fluid (ECW) status to inform personalized fluid management. Methods: In an ancillary, monocentric, prospective study of the SkInDialysis trial (DRKS00036332), 11 maintenance-HD patients underwent three standardized dialysis sessions with simultaneous measurement of RBV and BIS. BIS was performed at five time points per session (pre-HD; 20, 80, and 160 min after the start of HD; and post-HD). Ultrafiltration (UF), RBV, total body water (TBW), ECW, and intracellular water (ICW) were recorded. Results: Mean total UF was 2809 ± 894 mL/session. RBV declined to 94.7 ± 3.1% at 20 min and to 87.6 ± 5.5% by the end of the session. TBW decreased by 2.9 ± 2.7%, driven by ECW reduction (−3.15 ± 2.9%) over ICW (−1.1 ± 1.65%). Cumulative UF correlated with declines in TBW (R2 = 0.18; p = 0.02) and ECW (R2 = 0.23; p = 0.01) and more modestly with ICW (R2 = 0.16; p = 0.04). In contrast, ΔRBV (pre- vs. post-HD) did not correlate with UF, weight loss, or compartmental water changes. Early steady-state RBV at 80 min correlated with pre-HD ECW (R2 = 0.19; p = 0.02) and more strongly with the pre-HD ECW/ICW ratio (R2 = 0.34; p = 0.001). Conclusions: In this small, repeated-measures cohort, absolute early steady state RBV levels were associated with pre-dialysis ECW and the ECW/ICW ratio, whereas RBV change (ΔRBV) did not track absolute fluid removal. Our data support a time-anchored RBV level as a pragmatic, device-embedded indicator of the pre-dialysis extracellular reservoir. Full article
(This article belongs to the Special Issue Hemodialysis: Clinical Updates and Advances)
Show Figures

Figure 1

23 pages, 11898 KB  
Article
Spring Dust Intensity Monitoring at Hourly Intervals Using Himawari-8 Satellite Images and Artificial Intelligence Method
by Jiafu Zhao, Pengfei Chen and Xiaolong Sun
Remote Sens. 2025, 17(20), 3407; https://doi.org/10.3390/rs17203407 - 11 Oct 2025
Viewed by 148
Abstract
To achieve accurate monitoring of dust intensity, this study developed a coupled model based on a convolutional neural network (CNN) and a bidirectional long short-term memory network (Bi-LSTM) to monitor dust intensity in a 24 h dynamic pattern. During this process, progressive dust [...] Read more.
To achieve accurate monitoring of dust intensity, this study developed a coupled model based on a convolutional neural network (CNN) and a bidirectional long short-term memory network (Bi-LSTM) to monitor dust intensity in a 24 h dynamic pattern. During this process, progressive dust temporal (PDT) features reflecting the temporal dynamics of dust events, including clear-sky state values, adjacent observation state values, and current observation state values for spectral indices and brightness temperatures, were first designed. Then, a PCBNet model combining CNN and Bi-LSTM was established and compared with PCLNet (CNN and LSTM), random forest (RF), and support vector machine (SVM) using only single-time observations, as well as PDT-RF and PDT-SVM, which used PDT features as inputs. Finally, a dust intensity product was generated by the optimal model, and its relationship with PM10 concentrations at air quality stations was examined. Furthermore, a dust storm event in April 2021 was analyzed to evaluate the ability of the products to capture event dynamics. The results indicate that PCBNet achieved the highest accuracy among all models on the validation dataset. Predicted dust intensity levels were well correlated with PM10 concentrations, and the monitoring product effectively tracked the spatiotemporal evolution of dust event. Full article
Show Figures

Figure 1

29 pages, 5471 KB  
Article
Game Theory-Based Bi-Level Capacity Allocation Strategy for Multi-Agent Combined Power Generation Systems
by Zhiding Chen, Yang Huang, Yi Dong and Ziyue Ni
Energies 2025, 18(20), 5338; https://doi.org/10.3390/en18205338 - 10 Oct 2025
Viewed by 230
Abstract
The wind–solar–storage–thermal combined power generation system is one of the key measures for China’s energy structure transition, and rational capacity planning of each generation entity within the system is of critical importance. First, this paper addresses the uncertainty of wind and photovoltaic (PV) [...] Read more.
The wind–solar–storage–thermal combined power generation system is one of the key measures for China’s energy structure transition, and rational capacity planning of each generation entity within the system is of critical importance. First, this paper addresses the uncertainty of wind and photovoltaic (PV) power outputs through scenario-based analysis. Considering the diversity of generation entities and their complex interest demands, a bi-level capacity optimization framework based on game theory is proposed. In the upper-level framework, a game-theoretic method is designed to analyze the multi-agent decision-making process, and the objective function of capacity allocation for multiple entities is established. In the lower-level framework, multi-objective optimization is performed on utility functions and node voltage deviations. The Nash equilibrium of the non-cooperative game and the Shapley value of the cooperative game are solved to study the differences in the capacity allocation, economic benefits, and power supply stability of the combined power generation system under different game modes. The case study results indicate that under the cooperative game mode, when the four generation entities form a coalition, the overall system achieves the highest supply stability, the lowest carbon emissions at 30,195.29 tons, and the highest renewable energy consumption rate at 53.93%. Moreover, both overall and individual economic and environmental performance are superior to those under the non-cooperative game mode. By investigating the capacity configuration and joint operation strategies of the combined generation system, this study effectively enhances the enthusiasm of each generation entity to participate in the energy market; reduces carbon emissions; and promotes the development of a more efficient, environmentally friendly, and economical power generation model. Full article
Show Figures

Figure 1

16 pages, 3753 KB  
Article
Effects of Stress Level and Elevated Temperature on Transverse Compression Stress Relaxation Behavior and Post-Relaxation Mechanical Performance of UD-CFRP
by Jianwen Li, Maoqiang Wang, Lili Hu and Xiaogang Liu
Polymers 2025, 17(20), 2718; https://doi.org/10.3390/polym17202718 - 10 Oct 2025
Viewed by 294
Abstract
Unidirectional carbon fiber-reinforced polymer (UD-CFRP) composites demonstrate superior tensile creep strain and stress relaxation behavior along fiber orientation. However, prolonged transverse compressive loading in structural connection zones induces significant interfacial stress relaxation and creep deformation, primarily driven by resin matrix degradation and interfacial [...] Read more.
Unidirectional carbon fiber-reinforced polymer (UD-CFRP) composites demonstrate superior tensile creep strain and stress relaxation behavior along fiber orientation. However, prolonged transverse compressive loading in structural connection zones induces significant interfacial stress relaxation and creep deformation, primarily driven by resin matrix degradation and interfacial slippage under thermal-mechanical interactions, and remains poorly understood. This study systematically investigates the transverse stress relaxation characteristics of UD-CFRP through controlled experiments under varying thermal conditions (20–80 °C) and compressive stress levels (30–80% ultimate strength). Post-relaxation mechanical properties were quantitatively evaluated, followed by the development of a temperature-stress-time-dependent predictive model aligned with industry standards. The experimental results reveal bi-stage relaxation behavior under elevated temperatures and compressive stresses, characterized by a rapid primary phase and stabilized secondary phase progression. Notably, residual transverse compressive strength remained almost unchanged, while post-relaxation elastic modulus increased by around 10% compared to baseline specimens. Predictive modeling indicates that million-hour relaxation rates escalate with temperature elevation, reaching 51% at 60 °C/60% stress level—about 1.8 times higher than equivalent 20 °C conditions. These findings provide crucial design insights and predictive tools for ensuring the long-term integrity of CFRP-based structures subjected to transverse compression in various thermal environments. Full article
(This article belongs to the Special Issue Fiber-Reinforced Polymeric Composites)
Show Figures

Figure 1

30 pages, 5986 KB  
Article
Attention-Aware Graph Neural Network Modeling for AIS Reception Area Prediction
by Ambroise Renaud, Clément Iphar and Aldo Napoli
Sensors 2025, 25(19), 6259; https://doi.org/10.3390/s25196259 - 9 Oct 2025
Viewed by 437
Abstract
Accurately predicting the reception area of the Automatic Identification System (AIS) is critical for ship tracking and anomaly detection, as errors in signal interpretation may lead to incorrect vessel localization and behavior analysis. However, traditional propagation models, whether they are deterministic, empirical, or [...] Read more.
Accurately predicting the reception area of the Automatic Identification System (AIS) is critical for ship tracking and anomaly detection, as errors in signal interpretation may lead to incorrect vessel localization and behavior analysis. However, traditional propagation models, whether they are deterministic, empirical, or semi-empirical, face limitations when applied to dynamic environments due to their reliance on detailed atmospheric and terrain inputs. Therefore, to address these challenges, we propose a data-driven approach based on graph neural networks (GNNs) to model AIS reception as a function of environmental and geographic variables. Specifically, inspired by attention mechanisms that power transformers in large language models, our framework employs the SAmple and aggreGatE (GraphSAGE) framework convolutions to aggregate neighborhood features, then combines layer outputs through Jumping Knowledge (JK) with Bidirectional Long Short-Term Memory (BiLSTM)-derived attention coefficients and integrates an attentional pooling module at the graph-level readout. Moreover, trained on real-world AIS data enriched with terrain and meteorological features, the model captures both local and long-range reception patterns. As a result, it outperforms classical baselines—including ITU-R P.2001 and XGBoost in F1-score and accuracy. Ultimately, this work illustrates the value of deep learning and AIS sensor networks for the detection of positioning anomalies in ship tracking and highlights the potential of data-driven approaches in modeling sensor reception. Full article
(This article belongs to the Special Issue Transformer Applications in Target Tracking)
Show Figures

Figure 1

31 pages, 7893 KB  
Article
A Capacity Optimization Method of Ship Integrated Power System Based on Comprehensive Scenario Planning: Considering the Hydrogen Energy Storage System and Supercapacitor
by Fanzhen Jing, Xinyu Wang, Yuee Zhang and Shaoping Chang
Energies 2025, 18(19), 5305; https://doi.org/10.3390/en18195305 - 8 Oct 2025
Viewed by 249
Abstract
Environmental pollution caused by shipping has always received great attention from the international community. Currently, due to the difficulty of fully electrifying medium- and large-scale ships, the hybrid energy ship power system (HESPS) will be the main type in the future. Considering the [...] Read more.
Environmental pollution caused by shipping has always received great attention from the international community. Currently, due to the difficulty of fully electrifying medium- and large-scale ships, the hybrid energy ship power system (HESPS) will be the main type in the future. Considering the economic and long-term energy efficiency of ships, as well as the uncertainty of the output power of renewable energy units, this paper proposes an improved design for an integrated power system for large cruise ships, combining renewable energy and a hybrid energy storage system. An energy management strategy (EMS) based on time-gradient control and considering load dynamic response, as well as an energy storage power allocation method that considers the characteristics of energy storage devices, is designed. A bi-level power capacity optimization model, grounded in comprehensive scenario planning and aiming to optimize maximum return on equity, is constructed and resolved by utilizing an improved particle swarm optimization algorithm integrated with dynamic programming. Based on a large-scale cruise ship, the aforementioned method was investigated and compared to the conventional planning approach. It demonstrates that the implementation of this optimization method can significantly decrease costs, enhance revenue, and increase the return on equity from 5.15% to 8.66%. Full article
Show Figures

Figure 1

Back to TopTop