Sign in to use this feature.

Years

Between: -

Subjects

remove_circle_outline
remove_circle_outline
remove_circle_outline
remove_circle_outline
remove_circle_outline
remove_circle_outline
remove_circle_outline
remove_circle_outline
remove_circle_outline

Journals

remove_circle_outline
remove_circle_outline
remove_circle_outline
remove_circle_outline
remove_circle_outline
remove_circle_outline
remove_circle_outline
remove_circle_outline
remove_circle_outline
remove_circle_outline
remove_circle_outline
remove_circle_outline
remove_circle_outline

Article Types

Countries / Regions

remove_circle_outline
remove_circle_outline
remove_circle_outline
remove_circle_outline

Search Results (830)

Search Parameters:
Keywords = bacterial growth model

Order results
Result details
Results per page
Select all
Export citation of selected articles as:
18 pages, 12937 KB  
Article
Asiatic Acid Disrupts the Biofilm Virulence of Streptococcus mutans by Transcriptional Reprogramming of Quorum Sensing System
by Qingying Shi, Fengzhu Li, Yingying Peng, Qiannan Sun, Hong Zhao, Fuping Lu and Huabing Zhao
Int. J. Mol. Sci. 2025, 26(19), 9510; https://doi.org/10.3390/ijms26199510 - 29 Sep 2025
Abstract
Dental caries, a prevalent biofilm-mediated chronic disease, causes enamel demineralization, pulp infection, and systemic complications. Dental plaque biofilm is the initiating factor for the occurrence and development of caries. Streptococcus mutans is an opportunistic pathogen linked to the structure and ecology of dental [...] Read more.
Dental caries, a prevalent biofilm-mediated chronic disease, causes enamel demineralization, pulp infection, and systemic complications. Dental plaque biofilm is the initiating factor for the occurrence and development of caries. Streptococcus mutans is an opportunistic pathogen linked to the structure and ecology of dental plaque biofilms. The molecular mechanism of S. mutans during biofilm ontogeny in driving cariogenesis has been extensively elucidated. Here, we observed that asiatic acid is a potent biofilm disruptor that selectively dismantles S. mutans biofilm architectures, prompting us to investigate its mechanism. The minimum biofilm inhibition concentration (MBIC) of asiatic acid on S. mutans was 62.5 μM, but the MBIC level did not substantially impede planktonic growth. Using the static active-attachment model, it was demonstrated that asiatic acid significantly reduced biofilm biomass (p < 0.001) and extracellular polysaccharides (EPS) content (p < 0.001), while concurrently diminishing acid production (p = 0.017) and metabolic activity (p = 0.014). Confocal and scanning electron microscopy further confirmed structural disintegration, including bacterial detachment and reduced biofilm thickness. Transcriptome analysis of S. mutans biofilm treated with asiatic acid revealed 454 differentially expressed genes (adjusted p < 0.05, |log2FC| ≥ 1). Notably, genes related to the CiaRH two-component system (ciaR, ciaH), a central regulatory hub for biofilm maturation and acid tolerance. This disruption initiates a downstream cascade, causing a coordinated downregulation of critical gene clusters essential for virulence and pathogenesis, including stress response (htrA, clpP, groEL, dnaK), and the glucan-binding protein gene (gbpC) essential for biofilm structural integrity. These findings provide the first mechanistic evidence linking asiatic acid to transcriptional reprogramming in S. mutans biofilm, offering a novel ecological strategy for caries prevention by targeting key regulatory pathways. Full article
(This article belongs to the Section Molecular Microbiology)
Show Figures

Figure 1

21 pages, 1451 KB  
Article
Selection of a Bacterial Conditioner to Improve Wheat Production Under Salinity Stress
by Ramila Fares, Abdelhamid Khabtane, Noreddine Kacem Chaouche, Miyada Ouanes, Beatrice Farda, Rihab Djebaili and Marika Pellegrini
Microorganisms 2025, 13(10), 2273; https://doi.org/10.3390/microorganisms13102273 - 28 Sep 2025
Abstract
This study investigated the isolation and formulation of a bacterial conditioner as a biostimulant for Triticum durum (durum wheat) under salinity stress. An Algerian alkaline–saline soil was sampled, characterized for its physical and chemical characteristics and its culturable and total microbial community (16S [...] Read more.
This study investigated the isolation and formulation of a bacterial conditioner as a biostimulant for Triticum durum (durum wheat) under salinity stress. An Algerian alkaline–saline soil was sampled, characterized for its physical and chemical characteristics and its culturable and total microbial community (16S rRNA gene metabarcoding). Three bacterial strains showing high 16S rRNA gene similarity to Pseudomonas putida, Bacillus proteolyticus, and Niallia nealsonii were selected for their plant growth-promoting (PGP) traits under different salinity levels, including phosphate solubilisation (194 µg mL−1), hormone production (e.g., gibberellin up to 56 µg mL−1), and good levels of hydrocyanic acid, ammonia, and siderophores. N. nealsonii maintained high indole production under saline conditions, while B. proteolyticus displayed enhanced indole synthesis at higher salt concentrations. Siderophore production remained stable for P. putida and N. nealsonii, whereas for B. proteolyticus a complete inhibition was registered in the presence of salt stress. The consortium density and application were tested under controlled conditions using Medicago sativa as a model plant. The effective biostimulant formulation was tested on Triticum durum under greenhouse experiments. Bacterial inoculation significantly improved plant growth in the presence of salt stress. Root length increased by 91% at 250 mM NaCl. Shoot length was enhanced by 112% at 500 mM NaCl. Total chlorophyll content increased by 208% at 250 mM NaCl. The chlorophyll a/b ratio increased by 117% at 500 mM. Also, reduced amounts of plant extracts were necessary to scavenge 50% of radicals (−22% at 250 mM compared to the 0 mM control). Proline content increased by 20% at both 250 mM and 500 mM NaCl. These results demonstrate the potential of beneficial bacteria as biostimulants to mitigate salt stress and enhance plant yield in saline soils. Full article
(This article belongs to the Section Plant Microbe Interactions)
Show Figures

Figure 1

20 pages, 5349 KB  
Article
Regulatory Mechanism of Phosphorus Tailings and Organic Fertilizer Jointly Driving the Succession of Acidic Soil Microbial Functional Groups and Enhancing Corn Yield
by Chuanxiong Geng, Xinling Ma, Xianfeng Hou, Jinghua Yang, Xi Sun, Yi Zheng, Min Zhou, Chuisi Kong and Wei Fan
Agriculture 2025, 15(19), 2011; https://doi.org/10.3390/agriculture15192011 - 26 Sep 2025
Abstract
The continued acidification of red soil reduces phosphorus availability and microbial activity, which restricts corn growth. Phosphorus tailings, a waste product from phosphate mining, can neutralize soil acidity and supply controlled-release phosphorus, but their effects on the red soil-corn system remain unclear. A [...] Read more.
The continued acidification of red soil reduces phosphorus availability and microbial activity, which restricts corn growth. Phosphorus tailings, a waste product from phosphate mining, can neutralize soil acidity and supply controlled-release phosphorus, but their effects on the red soil-corn system remain unclear. A field experiment in Qujing, Yunnan (2023–2024), tested four treatments: CK (standard fertilization), T1 (CK plus phosphorus tailings), T2 (80% of standard fertilizer plus phosphorus tailings), and T3 (80% of standard fertilizer plus phosphorus tailings and organic fertilizer, both applied at 6.0 t·ha−1). Using high-throughput sequencing, redundancy analysis (RDA), and structural equation modeling (SEM), the study evaluated impacts on soil properties, microbial communities, and corn yield and quality. Results showed: (1) Phosphorus tailings reduced soil acidification; T3 raised soil pH in the top 0–10 cm by 0.54–0.9 units compared to CK and increased total, available, and soluble phosphorus in the 0–20 cm layer to 952.82, 28.46, and 2.04 mg/kg, respectively. (2) T3 exhibited the highest microbial diversity (Chao1 and Shannon indices increased by 177.57% and 37.80% versus CK) and a more complex bacterial co-occurrence network (114 edges versus 107 in CK), indicating enhanced breakdown of aromatic compounds. (3) Corn yield under T3 improved by 13.72% over CK, with increases in hundred-grain weight (+6.02%), protein content (+18.04%), and crude fiber (+9.00%). (4) Effective nitrogen, ammonium nitrogen, available phosphorus, and soil conductivity were key factors affecting gcd/phoD phosphorus-reducing bacteria. (5) Phosphorus tailings indirectly increased yield by modifying soil properties and pH, both positively linked to yield, while gcd-carrying bacteria had a modest positive influence. In summary, combining phosphorus tailings with a 20% reduction in chemical fertilizer reduces fertilizer use, recycles mining waste, and boosts corn production in acidic red soil, though further studies are needed to evaluate long-term environmental effects. Full article
(This article belongs to the Section Crop Production)
Show Figures

Figure 1

21 pages, 4018 KB  
Article
The Synergistic Role of Sargassum horneri Fucoidan and Lactobacillus plantarum: Microbiome and Gut Barrier Restoration in Zebrafish Colitis
by N. M. Liyanage, D. P. Nagahawatta, H. H. A. C. K. Jayawardhana, Jun-Geon Je, Li Yiqiao, Fengqi Yang, Young-Sang Kim, Kyung Yuk Ko and You-Jin Jeon
Mar. Drugs 2025, 23(10), 372; https://doi.org/10.3390/md23100372 - 25 Sep 2025
Abstract
Ulcerative colitis (UC) is a chronic inflammatory bowel disease marked by disruption of the intestinal barrier and gut microbiota imbalance, leading to significant impairment in patient quality of life. This study investigated the therapeutic efficacy of a synbiotic formulation composed of purified fucoidan [...] Read more.
Ulcerative colitis (UC) is a chronic inflammatory bowel disease marked by disruption of the intestinal barrier and gut microbiota imbalance, leading to significant impairment in patient quality of life. This study investigated the therapeutic efficacy of a synbiotic formulation composed of purified fucoidan from bloom-forming Sargassum horneri and the probiotic Lactobacillus plantarum in a dextran sulfate sodium (DSS)-induced zebrafish model of UC. Polysaccharides from S. horneri were extracted using Celluclast-assisted extraction and fractionated via DEAE anion-exchange chromatography, resulting in six fucoidan fractions. The sixth fraction (SH-F), with a molecular weight of 254 kDa, showed the highest fucose, sulfate contents, and demonstrated the highest effect on promoting L. plantarum growth. Structural analysis revealed that SH-F contained α-L-Fucp-(1→3), α-L-Fucp-(1→4), β-D-Galp-(1→2,3,4), α-L-Fucp-(1→3,4), and terminal α-L-Fucp residues where Fuc1(SO3)1, Gal1Fuc1(SO3)1, and Fuc2(SO3)2 were the most common glycans. Synbiotic administration significantly attenuated DSS-induced colonic shrinkage, inhibited pro-inflammatory cytokines (IL-6, TNF-ɑ, and IL-1β), restored tight junction proteins (ZO-1, occludin), and downregulated the iNOS, COX2, and NF-κB signaling pathway in adult zebrafish. 16S rRNA gene sequencing revealed restoration of gut microbial diversity and increased abundance of beneficial bacterial taxa to improve DSS-induced UC. These findings highlight the potential synergistic effects of SH-F and L. plantarum as a combinatorial strategy to regulate gut inflammation and enhance epithelial barrier function, potentially offering new insights and therapeutic opportunities for UC intervention. Full article
(This article belongs to the Special Issue Marine Natural Products with Immunomodulatory Activity)
Show Figures

Graphical abstract

19 pages, 3271 KB  
Article
Mycobacterium Transcriptional Factor BlaI Regulates Cell Division and Growth and Potentiates β-Lactam Antibiotic Efficacy Against Mycobacteria
by Junqi Xu, Mingjun Zhang, Fuling Xie, Junfeng Zhen, Yuerigu Abuliken, Chaoyun Gao, Yongdong Dai, Zhiyong Jiang, Peibo Li and Jianping Xie
Microorganisms 2025, 13(10), 2245; https://doi.org/10.3390/microorganisms13102245 - 25 Sep 2025
Abstract
Cell division is critical for the survival, growth, pathogenesis, and antibiotic susceptibility of Mycobacterium tuberculosis (Mtb). However, the regulatory networks governing the transcription of genes involved in cell growth and division in Mtb remain poorly understood. This study aimed to investigate the impact [...] Read more.
Cell division is critical for the survival, growth, pathogenesis, and antibiotic susceptibility of Mycobacterium tuberculosis (Mtb). However, the regulatory networks governing the transcription of genes involved in cell growth and division in Mtb remain poorly understood. This study aimed to investigate the impact of BlaI overexpression on cell division and growth in Mtb and elucidate the underlying mechanisms. Mycobacterium smegmatis mc2155 was used as the model organism. Recombinant strains overexpressing BlaI were constructed. Scanning electron microscopy (SEM), transmission electron microscopy (TEM), ethidium bromide and Nile red uptake assays, minimum inhibitory concentration (MIC) determination, drug resistance analysis, quantitative real-time PCR (qRT-PCR) assays, and electrophoretic mobility shift assay (EMSA) were employed to assess changes in bacterial morphology, cell wall permeability, antibiotic susceptibility, gene transcription levels, and the interaction between BlaI and its target genes. Overexpression of BlaI disrupted bacterial division in M. smegmatis, leading to growth delay, cell elongation, and formation of multi-septa. It also altered the lipid permeability of the cell wall and enhanced the sensitivity of M. smegmatis to β-lactam antibiotics. BlaI overexpression affected the transcription of cell division-related genes, particularly downregulating ftsQ. Additionally, BlaI negatively regulated the transcription of Rv1303—a gene co-transcribed with ATP synthase-encoding genes—inhibiting ATP synthesis. This impaired the phosphorylation of division complex proteins, ultimately affecting cell division and cell wall synthesis. Overexpression of BlaI in Mtb interferes with bacterial division, slows growth, and alters gene expression. Our findings identify a novel role for BlaI in regulating mycobacterial cell division and β-lactam susceptibility, providing a foundation for future mechanistic studies in M. tuberculosis, with validation required to assess relevance to clinical tuberculosis—though validation in M. tuberculosis and preclinical models is required. Full article
(This article belongs to the Special Issue Mycobacterial Research)
Show Figures

Figure 1

19 pages, 3379 KB  
Article
Anti-Obesity Potential of Modified Pomelo-Peel Dietary Fiber-Based Pickering Emulsion
by Kaitao Peng, Shiyi Tian, Shuang Bi, Xian Cui, Kaili Gao and Yuhuan Liu
Nutrients 2025, 17(19), 3036; https://doi.org/10.3390/nu17193036 - 23 Sep 2025
Viewed by 119
Abstract
Objectives: In response to the high prevalence of global obesity and associated metabolic diseases, this study aimed to investigate the effects of Pickering emulsions stabilized by cellulase-hydrolyzed pomelo peel insoluble dietary fiber (IDF), namely EPI and its octenyl succinic anhydride (OSA)-modified form (OSA-EPI), [...] Read more.
Objectives: In response to the high prevalence of global obesity and associated metabolic diseases, this study aimed to investigate the effects of Pickering emulsions stabilized by cellulase-hydrolyzed pomelo peel insoluble dietary fiber (IDF), namely EPI and its octenyl succinic anhydride (OSA)-modified form (OSA-EPI), on alleviating high-fat diet (HFD)-induced metabolic disorders in mice. Methods: Male C57BL/6J mice were subjected to an HFD-induced obesity model. Biochemical index determination, histopathological examination, gut microbiota analysis, and short-chain fatty acids (SCFAs) analysis were used to study the potential efficacy of pomelo peel IDF-based emulsion (EPI and OSA-EPI) in alleviating obesity and related metabolic diseases. Results: The findings demonstrated that both emulsions effectively mitigated HFD-induced health impairments: reduced weight gain, improved blood glucose and lipid profiles, attenuated tissue steatosis and inflammation, and lowered oxidative stress. Furthermore, both EPI and OSA-EPI restored gut microbiota diversity, promoted the proliferation of beneficial bacterial taxa (e.g., Akkermansia), and inhibited the growth of harmful genera (e.g., Muribaculum, Faecalibaculum). These changes were accompanied by increased production of SCFAs. Conclusions: This study confirms that modified pomelo peel IDF can effectively exert the health intervention effect of IDF on obesity when used as an emulsion stabilizer, providing a robust scientific foundation for the application of emulsified dietary fibers in combating obesity and related metabolic disorders. Full article
Show Figures

Graphical abstract

23 pages, 7866 KB  
Article
Anti-Helicobacter pylori Activity and Gastroprotective Effects of Diacetylcurcumin and Four Metal Derivatives
by Almanelly Agabo-Martínez, Erika Gomez-Chang, Erick Hernández-Hipólito, Elizabet Estrada-Muñiz, Carolina Escobedo-Martínez, Marco A. Obregón-Mendoza, Raúl G. Enríquez, Libia Vega and Irma Romero
Molecules 2025, 30(19), 3849; https://doi.org/10.3390/molecules30193849 - 23 Sep 2025
Viewed by 192
Abstract
Helicobacter pylori is the main etiological factor of gastritis, peptic ulcers, and gastric cancer. This bacterium’s antibiotic resistance has led to a lower eradication rate; therefore, new drugs with anti-H. pylori activity are needed. Curcumin exhibits multiple biological activities, but it has [...] Read more.
Helicobacter pylori is the main etiological factor of gastritis, peptic ulcers, and gastric cancer. This bacterium’s antibiotic resistance has led to a lower eradication rate; therefore, new drugs with anti-H. pylori activity are needed. Curcumin exhibits multiple biological activities, but it has low stability and poor bioavailability. To overcome these disadvantages, different metal complexes have been synthesized. The objective of this study was to determine the in vitro anti-H. pylori activity of diacetylcurcumin (DAC), DAC2-Cu, DAC2-Zn, DAC2-Mn, and DAC2-Mg by obtaining the minimum inhibitory concentration of bacterial growth, and to investigate some mechanisms by which they could affect the bacteria (urease and DNA gyrase activities). Moreover, their gastroprotective potential was assayed in an ethanol-induced gastric ulcer model in mice. The results showed that DAC2-Cu and DAC2-Zn have good anti-H. pylori activity, exhibit specific activity against this bacterium, inhibit the urease activity, and provide 70% gastroprotection at a dose of 200 mg/kg of body weight. In a subacute toxicity study in mice, DAC2-Cu and DAC2-Zn did not cause death or any deleterious symptoms, nor did they have a significant effect on serum and urine biochemical parameters compared to control mice. These compounds are promising candidates for use in H. pylori eradication schemes. Full article
(This article belongs to the Special Issue Advances in Phenolic Based Complexes)
Show Figures

Graphical abstract

19 pages, 2410 KB  
Article
A Study on the Use of Copper Ions for Bacterial Inactivation in Water
by Arzu Teksoy and Melis Ece Özyiğit
Water 2025, 17(19), 2797; https://doi.org/10.3390/w17192797 - 23 Sep 2025
Viewed by 196
Abstract
This study comprehensively evaluated the antimicrobial performance of copper ions against three bacterial species relevant to water systems: E. coli (ATCC 25922), P. aeruginosa (ATCC 27853), and S. epidermidis (ATCC 12228). Disinfection kinetics were determined at three copper concentrations (0.5, 1.5, and 3.3 [...] Read more.
This study comprehensively evaluated the antimicrobial performance of copper ions against three bacterial species relevant to water systems: E. coli (ATCC 25922), P. aeruginosa (ATCC 27853), and S. epidermidis (ATCC 12228). Disinfection kinetics were determined at three copper concentrations (0.5, 1.5, and 3.3 mg/L) using the Gard model. E. coli exhibited the highest susceptibility, with inactivation rate constants of 0.63, 3.27, and 9.83, achieving complete inactivation at 3.3 mg/L. P. aeruginosa was the most resistant, showing values below 1.0 across all concentrations, while S. epidermidis displayed intermediate responses. Selected experiments further examined the influence of growth phase, temperature, and water chemistry. Exponential-phase cells were more sensitive than stationary-phase cultures, and higher temperatures (37 °C vs. 5 °C) significantly enhanced inactivation. Moderate bicarbonate (50 mg/L) improved bacterial removal by stabilizing soluble Cu2+ ions (2.60 lg reduction), whereas elevated calcium and magnesium (Ca2+ 100 mg/L, Mg2+ 50 mg/L) reduced effectiveness (≤2.10 lg reduction) through competitive interactions. In addition to culture-based methods, adenosine triphosphate (ATP) bioluminescence assays and flow cytometry (FCM) provided complementary insights, confirming early metabolic disruption and membrane damage prior to culturability loss in selected experiments. Full article
(This article belongs to the Section Water Quality and Contamination)
Show Figures

Figure 1

27 pages, 3643 KB  
Article
The Allen–Cahn-Based Approach to Cross-Scale Modeling Bacterial Growth Controlled by Quorum Sensing
by Anna Maslovskaya, Yixuan Shuai and Christina Kuttler
Mathematics 2025, 13(18), 3013; https://doi.org/10.3390/math13183013 - 18 Sep 2025
Viewed by 264
Abstract
This study, grounded in traveling wave theory, develops a cross-scale reaction-diffusion model to describe nutrient-dependent bacterial growth on agar surfaces and applies it to in silico investigations of microbial population dynamics. The approach is based on the coupling of a modified Allen–Cahn equation [...] Read more.
This study, grounded in traveling wave theory, develops a cross-scale reaction-diffusion model to describe nutrient-dependent bacterial growth on agar surfaces and applies it to in silico investigations of microbial population dynamics. The approach is based on the coupling of a modified Allen–Cahn equation with the formulation of quorum sensing signal dynamics, incorporating a nutrient-dependent regulatory threshold and stochastic diffusion. A closed-loop model of bacterial growth regulated by quorum sensing is developed through theoretical analysis, numerical simulations, and computational experiments.The model is implemented using Yanenko’s computational scheme, which incorporates corrective refinement via Heun’s method to account for nonlinear components. Numerical simulations are carried out in MATLAB, allowing for accurate computation of spatio-temporal patterns and facilitating the identification of key mechanisms governing the collective behavior of bacterial communities. Full article
(This article belongs to the Special Issue New Advances in Bioinformatics and Mathematical Modelling)
Show Figures

Figure 1

28 pages, 4474 KB  
Article
Host Genetic Effects and Phenotypic Landscapes of Rumen Bacterial Enterotypes in a Large Sheep Population
by Yukun Zhang, Fadi Li, Xiaoxue Zhang, Deyin Zhang and Weimin Wang
Animals 2025, 15(18), 2724; https://doi.org/10.3390/ani15182724 - 17 Sep 2025
Viewed by 280
Abstract
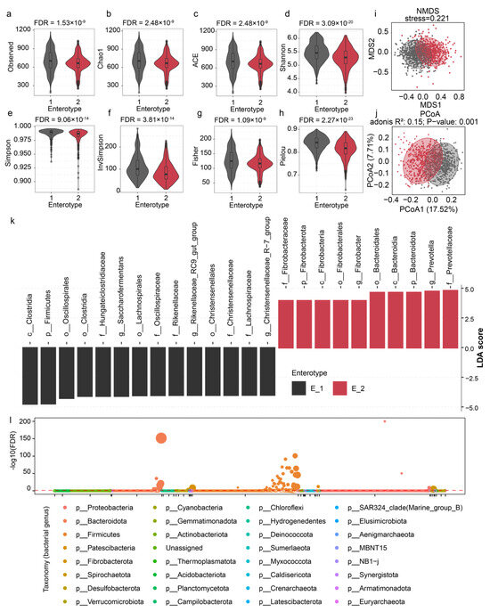
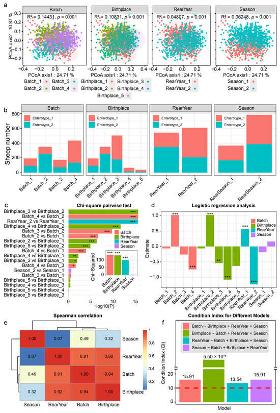
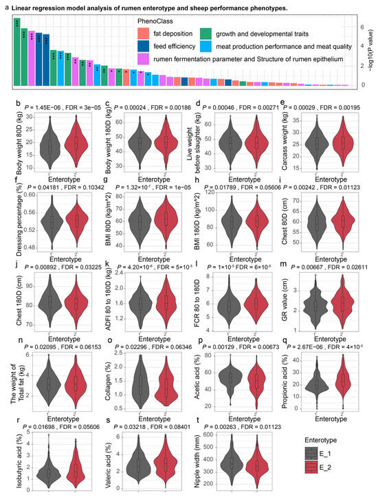
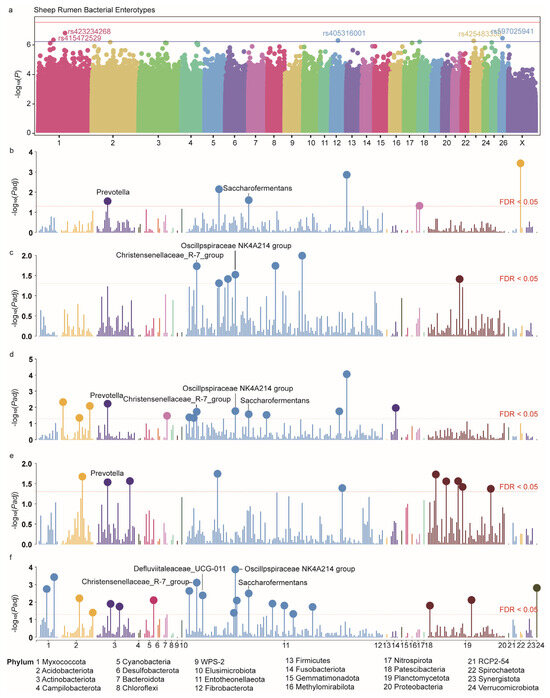
Population stratification based on gut microbiota composition has revealed several enterotypes in humans and animals, providing valuable tools for studying the gut microbiota landscape, which is crucial for animal health and production. However, knowledge about rumen enterotype identification in sheep, its influencing factors, [...] Read more.
Population stratification based on gut microbiota composition has revealed several enterotypes in humans and animals, providing valuable tools for studying the gut microbiota landscape, which is crucial for animal health and production. However, knowledge about rumen enterotype identification in sheep, its influencing factors, and its association with growth performance and host genetics remains limited. Here, we investigated host genetic effects and phenotypic landscapes of rumen bacterial enterotypes in a large sheep population. Ruminal contents from 1150 healthy sheep were analyzed using 16S rRNA gene sequencing and genus-level clustering, complemented by extensive phenotypic data covering 47 traits spanning growth, feed efficiency, meat yield, and ruminal fermentation, along with whole-genome resequencing data. We identified two distinct enterotypes: Enterotype 1 (E1), a mixture of multiple genera, and Enterotype 2 (E2), dominated by Prevotella. E2 sheep exhibit superior growth and meat production performance, but lower feed efficiency and increased fat deposition. Two-part beta-regression models and co-occurrence network analyses revealed the extensive impact of enterotypes on microbial community structure, with E1 displaying a higher frequency of unique bacterial interactions. The estimated heritability of the enterotype was 0.47, and a GWAS identified five key genetic markers associated with rumen enterotype, localized to two candidate genes: CHODL and ENPP6. These markers significantly influence 58 ruminal bacterial genera, including key taxa and driving genus. Overall, our data provide new insights into sheep rumen-enterotype characteristics, contributing to a better understanding of microbial interactions that are crucial for improving ruminant growth performance. Full article
(This article belongs to the Section Animal Genetics and Genomics)
Show Figures

Graphical abstract

48 pages, 2609 KB  
Review
Antibacterial, Photoprotective, Anti-Inflammatory, and Selected Anticancer Properties of Honokiol Extracted from Plants of the Genus Magnolia and Used in the Treatment of Dermatological Problems—A Review
by Mirosława Chwil, Katarzyna Dzida, Paulina Terlecka, Daniela Gruľová, Renata Matraszek-Gawron, Karol Terlecki, Anna Kasprzyk and Mikołaj Kostryco
Int. J. Mol. Sci. 2025, 26(17), 8737; https://doi.org/10.3390/ijms26178737 - 8 Sep 2025
Viewed by 1027
Abstract
Magnolia raw materials have long been used in Chinese folk medicine. The biologically active chemical compounds in Magnolia, mainly lignans, e.g., honokiol, exert health-enhancing effects in certain diseases, including skin conditions. Since the scientific literature does not provide a comparative analysis of [...] Read more.
Magnolia raw materials have long been used in Chinese folk medicine. The biologically active chemical compounds in Magnolia, mainly lignans, e.g., honokiol, exert health-enhancing effects in certain diseases, including skin conditions. Since the scientific literature does not provide a comparative analysis of the therapeutic properties of honokiol on the skin in various biological models, an attempt was made to supplement the knowledge in this field. This review presents the antimicrobial, anti-inflammatory, and photoprotective properties of honokiol used in dermatological problems and its anticancer activity in melanoma and non-melanoma skin cancers. Honokiol reduces the expression of HSV-1 genes, inhibits DNA replication, lowers the level of proteins, regulates the colonisation of viral glycoproteins with high membrane selectivity, and inhibits the endocytosis process. It has antibacterial activity, as it destroys bacterial cell walls and membranes. It disrupts vacuolar functioning and intracellular calcium homeostasis in dermatophyte cells and inhibits fungal growth by delaying germination, altering membrane permeability, and reducing hyphal growth. It reduces inflammatory cytokines and stimulates anti-inflammatory cytokine IL-10. Honokiol prevents UV-B induced skin cancer through targeting cell cycle regulators, inflammatory mediators, and cell survival signals. It induces apoptosis via extrinsic and intrinsic pathways, activating proapoptotic proteins. It acts as an inhibitor of the oncogenic protein KRT18 in melanoma and prevents the progression of highly metastatic melanoma. Future research should explore the signalling pathways and molecular mechanisms of honokiol action and its synergistic effects at the cellular level and help to develop methods for delivering honokiol to the organism by nanocarriers to improve selective therapies in some diseases. Full article
(This article belongs to the Section Molecular Pathology, Diagnostics, and Therapeutics)
Show Figures

Graphical abstract

23 pages, 3286 KB  
Review
Towards Understanding the Factors Shaping the Composition and Function of the Noccaea Microbiome in Metal-Contaminated Environments
by Marjana Regvar, Valentina Bočaj, Jure Mravlje, Teja Pelko, Matevž Likar, Paula Pongrac and Katarina Vogel-Mikuš
Int. J. Mol. Sci. 2025, 26(17), 8748; https://doi.org/10.3390/ijms26178748 - 8 Sep 2025
Viewed by 627
Abstract
Noccaea species (formerly Thlaspi) are Brassicaceae plants renowned for their capacity to hyperaccumulate zinc (Zn), cadmium (Cd), and nickel (Ni), which has made them model systems in studies of metal tolerance, phytoremediation, and plant adaptation to extreme environments. While their physiological and [...] Read more.
Noccaea species (formerly Thlaspi) are Brassicaceae plants renowned for their capacity to hyperaccumulate zinc (Zn), cadmium (Cd), and nickel (Ni), which has made them model systems in studies of metal tolerance, phytoremediation, and plant adaptation to extreme environments. While their physiological and genetic responses to metal stress are relatively well characterised, the extent to which these traits influence microbiome composition and function remains largely unexplored. These species possess compact genomes shaped by ancient whole-genome duplications and rearrangements, and such genomic traits may influence microbial recruitment through changes in secondary metabolism, elemental composition, and tissue architecture. Here, we synthesise the current findings on how genome size, metal hyperaccumulation, structural adaptations, and glucosinolate diversity affect microbial communities in Noccaea roots and leaves. We review evidence from bioimaging, molecular profiling, and physiological studies, highlighting interactions with bacteria and fungi adapted to metalliferous soils. At present, the leaf microbiome of Noccaea species remains underexplored. Analyses of root microbiome, however, reveal a consistent taxonomic core dominated by Actinobacteria and Proteobacteria among bacterial communities and Ascomycetes, predominantly Dothideomycetes and Leotiomycetes among fungi. Collectively, these findings suggest that metal-adapted microbes provide several plant-beneficial functions, including metal detoxification, nutrient cycling, growth promotion, and enhanced metal extraction in association with dark septate endophytes. By contrast, the status of mycorrhizal associations in Noccaea remains debated and unresolved, although evidence points to functional colonisation by selected fungal taxa. These insights indicate that multiple plant traits interact to shape microbiome assembly and activity in Noccaea species. Understanding these dynamics offers new perspectives on plant–microbe co-adaptation, ecological resilience, and the optimisation of microbiome-assisted strategies for sustainable phytoremediation. Full article
(This article belongs to the Special Issue Molecular Advances in Understanding Plant-Microbe Interactions)
Show Figures

Figure 1

29 pages, 8264 KB  
Review
Construction Biotechnology: Integrating Bacterial Systems into Civil Engineering Practices
by Olja Šovljanski, Ana Tomić, Tiana Milović, Vesna Bulatović, Aleksandra Ranitović, Dragoljub Cvetković and Siniša Markov
Microorganisms 2025, 13(9), 2051; https://doi.org/10.3390/microorganisms13092051 - 3 Sep 2025
Viewed by 877
Abstract
The integration of bacterial biotechnology into construction and geotechnical practices is redefining approaches to material sustainability, infrastructure longevity, and environmental resilience. Over the past two decades, research activity in construction biotechnology has expanded rapidly, with more than 350 publications between 2000 and 2024 [...] Read more.
The integration of bacterial biotechnology into construction and geotechnical practices is redefining approaches to material sustainability, infrastructure longevity, and environmental resilience. Over the past two decades, research activity in construction biotechnology has expanded rapidly, with more than 350 publications between 2000 and 2024 and a five-fold increase in annual output since 2020. Beyond bibliometric growth, technical studies have demonstrated the remarkable performance of bacterial systems: for example, microbial-induced calcium carbonate precipitation (MICP) can increase the compressive strength of treated soils by 60–70% and reduce permeability by more than 90% in field-scale trials. In concrete applications, bacterial self-healing has been shown to seal cracks up to 0.8 mm wide and improve water tightness by 70–90%. Similarly, biofilm-mediated corrosion barriers can extend the durability of reinforced steel by significantly reducing chloride ingress, while bacterial biopolymers such as xanthan gum and curdlan enhance soil cohesion and water retention in eco-grouting and erosion control. The novelty of this review lies in its interdisciplinary scope, integrating microbiological mechanisms, materials science, and engineering practice to highlight how bacterial processes can transition from laboratory models to real-world applications. By combining quantitative evidence with critical assessment of scalability, biosafety, and regulatory challenges, this paper provides a comprehensive framework that positions construction biotechnology as a transformative pathway towards low-carbon, adaptive, and resilient infrastructure systems. Full article
(This article belongs to the Special Issue Microbial Bioprocesses)
Show Figures

Figure 1

30 pages, 6830 KB  
Article
Genome-Wide Identification and Expression Analysis of the Growth Regulatory Factor (GRF) and Growth-Regulating Interacting Factor (GIF) Gene Families in Cassava
by Rou Xu, Tianyu Li, Linling Zheng, Yuhua Chen, Assane Hamidou Abdoulaye, Yating Feng, Wenlong Wen and Yinhua Chen
Horticulturae 2025, 11(9), 1046; https://doi.org/10.3390/horticulturae11091046 - 2 Sep 2025
Viewed by 408
Abstract
Growth regulatory factors (GRFs) and growth-regulating interacting factors (GIFs) play significant roles in plant growth, development, and environmental stress responses. Previous studies have reported the functions of GRF and GIF genes in model plants such as Arabidopsis and rice. [...] Read more.
Growth regulatory factors (GRFs) and growth-regulating interacting factors (GIFs) play significant roles in plant growth, development, and environmental stress responses. Previous studies have reported the functions of GRF and GIF genes in model plants such as Arabidopsis and rice. Nevertheless, the GRF and GIF genes remained unexplored in cassava. Cassava (Manihot esculenta Crantz) is an important tropical economic crop. Its starchy storage roots serve as a major source of food and industrial raw materials, while its protein-rich leaves are widely consumed as leafy vegetables in Africa and other regions, offering high nutritional value and significant horticultural potential. This study identified 28 MeGRFs distributed on 13 chromosomes and 5 MeGIFs on 4 chromosomes through bioinformatic analysis and expression profiling. Promoter analysis uncovered cis-acting elements associated with growth, hormone signaling, and biotic stress responses. Under different tissues and biotic (e.g., cassava bacterial blight, CBB) and abiotic (e.g., drought, low temperature) stress conditions, GRF and GIF genes exhibited differential expression patterns. Real-time quantitative PCR analysis showed a significant expression for 11 MeGRFs and 3 MeGIFs under the Xanthomonas phaseoli pv. manihotis (Xpm) treatment. VIGS functional validation demonstrated that MeGRF28 and MeGIF4 could enhance cassava resistance to bacterial blight, and protein–protein interaction network analysis suggested that they may form a core GRF-GIF complex. This study provides a theoretical basis for understanding the functional evolution of the GRF and GIF gene families in cassava and their roles in horticultural trait development and stress resistance mechanisms. Full article
(This article belongs to the Special Issue Breeding by Design: Advances in Vegetables)
Show Figures

Figure 1

19 pages, 987 KB  
Review
Potential Efficacy of Propolis in Treating Helicobacter pylori Infection and Its Mechanisms of Action
by Haitao Nie, Qing Li, Keke Zhao, Wen Li, Cuiping Zhang and Xiasen Jiang
Nutrients 2025, 17(17), 2803; https://doi.org/10.3390/nu17172803 - 28 Aug 2025
Viewed by 1260
Abstract
Background: Helicobacter pylori (H. pylori) is a major pathogen associated with a variety of gastrointestinal disorders, including gastritis, peptic ulcers, and gastric cancer. As a natural bioactive product, propolis exhibits multifaceted and multi-mechanistic effects. Due to its immunomodulatory, anti-inflammatory, and antioxidant [...] Read more.
Background: Helicobacter pylori (H. pylori) is a major pathogen associated with a variety of gastrointestinal disorders, including gastritis, peptic ulcers, and gastric cancer. As a natural bioactive product, propolis exhibits multifaceted and multi-mechanistic effects. Due to its immunomodulatory, anti-inflammatory, and antioxidant properties, propolis has emerged as a promising therapeutic alternative, offering an innovative approach to managing H. pylori infections and providing new insights into addressing antibiotic resistance. Methods: This comprehensive review, synthesizing data from PubMed, ScienceDirect, and SciFinder, examines the mechanisms by which propolis combats H. pylori. Results: Propolis has demonstrated significant antibacterial efficacy against H. pylori in both in vitro and in vivo models. Its multitargeted mechanisms of action include direct inhibition of bacterial growth, interference with the expression of virulence factors, suppression of virulence-associated enzymes and toxin activity, immunomodulation, and anti-inflammatory effects. These combined actions alleviate gastric mucosal inflammation and damage, reduce bacterial colonization, and promote mucosal healing through antioxidant and repair-promoting effects. Furthermore, propolis disrupts oral biofilms, restores the balance of the oral microbiome, and exerts bactericidal effects in the oral cavity. Synergistic interactions between propolis and conventional medications or other natural agents highlight its potential as an adjunctive therapy. Conclusions: Propolis demonstrates dual functionality by inhibiting the release of inflammatory mediators and suppressing H. pylori growth, highlighting its potential as an adjuvant therapeutic agent. However, clinical translation requires standardized quality control and higher-level clinical evidence. Future research should focus on validating its clinical efficacy and determining optimal dosing regimens, and exploring its role in reducing H. pylori recurrence. Full article
(This article belongs to the Special Issue Bee Products in Human Health (2nd Edition))
Show Figures

Figure 1

Back to TopTop