Sign in to use this feature.

Years

Between: -

Subjects

remove_circle_outline
remove_circle_outline
remove_circle_outline
remove_circle_outline
remove_circle_outline
remove_circle_outline
remove_circle_outline
remove_circle_outline
remove_circle_outline

Journals

remove_circle_outline
remove_circle_outline
remove_circle_outline
remove_circle_outline
remove_circle_outline
remove_circle_outline
remove_circle_outline
remove_circle_outline
remove_circle_outline
remove_circle_outline
remove_circle_outline
remove_circle_outline
remove_circle_outline

Article Types

Countries / Regions

remove_circle_outline
remove_circle_outline
remove_circle_outline
remove_circle_outline

Search Results (961)

Search Parameters:
Keywords = amelioration efficacy

Order results
Result details
Results per page
Select all
Export citation of selected articles as:
17 pages, 6156 KB  
Article
Integrated Analysis of Proteomics and Metabolomics Uncovered the Anti-Inflammatory Mechanisms of Baicalin in CIA Rat FLS
by Li Wang, Si Yao, Jing Wang, Yuxin Yang, Tiansong Wang, Maiyan Hai, Wei Zhang, Na Wang and Qiaofeng Wan
Curr. Issues Mol. Biol. 2026, 48(1), 111; https://doi.org/10.3390/cimb48010111 - 20 Jan 2026
Abstract
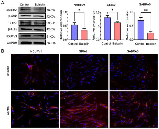
Rheumatoid arthritis (RA) is a chronic autoimmune disorder characterized by persistent synovitis, in which fibroblast-like synoviocytes (FLSs) serve as the primary effector cells that drive the destruction of joints. Baicalin has previously demonstrated efficacy in significantly ameliorating joint symptoms in rats with CIA. [...] Read more.
Rheumatoid arthritis (RA) is a chronic autoimmune disorder characterized by persistent synovitis, in which fibroblast-like synoviocytes (FLSs) serve as the primary effector cells that drive the destruction of joints. Baicalin has previously demonstrated efficacy in significantly ameliorating joint symptoms in rats with CIA. As such, this study aims to investigate its underlying molecular mechanisms and impact on the FLSs of rats with CIA through an integrated proteomics and transcriptomics analysis. A Kyoto Encyclopedia of Genes and Genomes (KEGG) pathway analysis was conducted based on two datasets; it revealed that the retrograde endocannabinoid signaling pathway—associated with susceptibility to RA—is the only one involved in both the signaling and metabolic processes modulated by baicalin. Nineteen differentially expressed proteins (DEPs) downregulated by baicalin comprise seventeen subunits of NADH dehydrogenase and two receptors, glutamate receptor 2 (GRIA2) and γ-aminobutyric acid receptor subunit alpha-5 (GABRA5). Three differential metabolites (DMs) were also affected by baicalin: γ-aminobutyric acid (GABA) and phosphatidylcholine (PC) were upregulated and phosphatidylethanolamine (PE) was downregulated. Our findings suggest that the baicalin-mediated alleviation of joint synovitis is closely related to the upregulation of GABA and PC; downregulation of GRIA2, GABRA5, and PE; and preservation of mitochondrial homeostasis within the retrograde endocannabinoid signaling pathway in FLSs. Full article
Show Figures

Figure 1

18 pages, 7843 KB  
Article
Mechanistic Evaluation of Roxadustat for Pulmonary Fibrosis: Integrating Network Pharmacology, Transcriptomics, and Experimental Validation
by Congcong Zhang, Xinyue Huang, Huina Ye, Haidong Tang, Minwei Huang, Shu Jia, Jingping Shao, Jingyi Wu and Xiaomin Yao
Pharmaceuticals 2026, 19(1), 179; https://doi.org/10.3390/ph19010179 - 20 Jan 2026
Abstract
Background: Pulmonary fibrosis (PF) currently lacks effective therapeutic interventions. Roxadustat, an oral small-molecule inhibitor of hypoxia-inducible factor prolyl hydroxylase, has been shown in several studies to attenuate the progression of fibrotic diseases. However, its therapeutic efficacy in PF remains to be fully [...] Read more.
Background: Pulmonary fibrosis (PF) currently lacks effective therapeutic interventions. Roxadustat, an oral small-molecule inhibitor of hypoxia-inducible factor prolyl hydroxylase, has been shown in several studies to attenuate the progression of fibrotic diseases. However, its therapeutic efficacy in PF remains to be fully elucidated. The aim of this study was to evaluate roxadustat’s therapeutic benefits on PF as well as the underlying mechanisms of action. Methods: Bleomycin was administered intraperitoneally to establish a PF mouse model. H&E staining, Masson staining, and immunohistochemistry (IHC) were used to assess histopathological and fibrotic changes. Changes in the expression levels of inflammatory mediators, including IL-1β, TGF-β1, and TNF-α, were examined by reverse transcription-quantitative polymerase chain reaction (RT-qPCR). Network pharmacology combined with transcriptomic analysis was employed to identify potential target genes and associated signaling pathways. Subsequently, RT-qPCR and Western blot analyses were carried out to experimentally validate the predicted targets and pathways and to verify the protective effects of roxadustat in PF mice. Results: Roxadustat markedly ameliorated bleomycin-induced pulmonary fibrosis in mice. The therapeutic effect was evidenced by a reduction in alveolar damage, thinner alveolar septa, diminished infiltration of inflammatory cells, and decreased collagen deposition. Concomitantly, the expression levels of inflammatory mediators, including IL-1β, TGF-β1, and TNF-α, were significantly lowered. Integrated network pharmacology and transcriptomic analyses revealed the involvement of critical signaling pathways, specifically nuclear factor-kappa B (NF-κB) and peroxisome proliferator-activated receptor (PPAR). Experimental validation further demonstrated that roxadustat downregulated the expression of key genes (S100A8, S100A9, and Fos) in murine lung tissues. It also suppressed the protein ratios of phosphorylated p65 to total p65 and phosphorylated IκBα to total IκBα. Moreover, roxadustat treatment upregulated PPARγ protein expression. Conclusions: These data indicate that roxadustat ameliorates bleomycin-induced PF in mice, an effect associated with modulation of the NF-κB and PPAR signaling pathways. The findings provide a preclinical rationale for further investigation of roxadustat as a potential treatment for PF. Full article
(This article belongs to the Section Medicinal Chemistry)
Show Figures

Figure 1

23 pages, 12387 KB  
Article
Behavioral, Histopathological, and Biochemical Implications of Aloe Emodin in Copper-Aβ-Induced Alzheimer’s Disease-like Model Rats
by Xitong Zhao, Jianing Yin, Baojian Du, Wenqian Fan, Yang Chen, Yazhu Yang, Fang Fang and Jun Guan
Curr. Issues Mol. Biol. 2026, 48(1), 86; https://doi.org/10.3390/cimb48010086 - 15 Jan 2026
Viewed by 107
Abstract
Simultaneously inhibiting beta-amyloid protein (Aβ) aggregation and reducing metal ion overload in the brain is a promising strategy for treating Alzheimer’s disease (AD). Aloe emodin (AE) is one of the major components of the traditional Chinese medicine rhubarb. Based on its reported pharmacological [...] Read more.
Simultaneously inhibiting beta-amyloid protein (Aβ) aggregation and reducing metal ion overload in the brain is a promising strategy for treating Alzheimer’s disease (AD). Aloe emodin (AE) is one of the major components of the traditional Chinese medicine rhubarb. Based on its reported pharmacological effects and its structural affinity for metal ions, this study aims to explore the potential of AE in improving AD pathology. Through the injection of Aβ or copper-Aβ complex in the bilateral hippocampus of rats, we constructed two kinds of nontransgenic animal models. Behavioral tests were used to evaluate cognitive impairment, and the effects of AE on neuronal damage and Aβ deposition were measured via Nissl staining and immunohistochemistry. Furthermore, we detected copper content in the serum and brain tissues as well as some biochemical indexes of Aβ cascade pathology in the brain tissues of model rats to explore the mechanism of action. AE treatment decreased copper accumulation and regulated Aβ metabolism in the brain of model rats, thereby improving Aβ deposition, memory impairment, hippocampal nerve cell damage, and related biochemical indicators. AE ameliorated the AD pathology of the model rats by targeting copper-induced Aβ toxicity, revealing a mechanism of action by which AE may exhibit good clinical efficacy in treating AD. Full article
Show Figures

Figure 1

19 pages, 8033 KB  
Article
Luteolin Enhances Endothelial Barrier Function and Attenuates Myocardial Ischemia–Reperfusion Injury via FOXP1-NLRP3 Pathway
by Hanyan Xie, Xinyi Zhong, Nan Li, Mijia Zhou, Miao Zhang, Xiaomin Yang, Hui Wang, Yu Yan, Pengrong Gao, Tianhua Liu, Qiyan Wang and Dongqing Guo
Int. J. Mol. Sci. 2026, 27(2), 874; https://doi.org/10.3390/ijms27020874 - 15 Jan 2026
Viewed by 93
Abstract
As a natural flavonoid, the flavonoid luteolin is characterized by its powerful antioxidant and anti-inflammatory effects. While its precise mechanisms require further elucidation, existing evidence confirms its efficacy in ameliorating myocardial ischemia–reperfusion injury (MIRI). This research was designed to investigate the mechanism through [...] Read more.
As a natural flavonoid, the flavonoid luteolin is characterized by its powerful antioxidant and anti-inflammatory effects. While its precise mechanisms require further elucidation, existing evidence confirms its efficacy in ameliorating myocardial ischemia–reperfusion injury (MIRI). This research was designed to investigate the mechanism through which luteolin protects against MIRI. We established MIRI rat models through the ligation of left anterior descending coronary artery (LAD). To evaluate the cardioprotective effects of luteolin, echocardiographic analysis was performed, Hematoxylin and Eosin (HE) staining, and serum cardiac injury markers creatine kinase-MB (CK-MB) and lactate dehydrogenase (LDH). Cardiac vascular permeability was determined using Evans blue staining. To mimic ischemia–reperfusion injury, endothelial cells (ECs) were subjected to oxygen-glucose deprivation/reoxygenation (OGD/R) in vitro. Endothelial cell barrier function was evaluated through F-actin phalloidin staining and FITC-Dextran fluorescence leakage experiments. To elucidate the molecular mechanism, FOXP1 small interfering RNA (siRNA) and NLRP3 inhibitor MCC950 were administered. In MIRI rats, luteolin significantly improved cardiac function and preserved endothelial barrier integrity. These effects were associated with upregulation of FOXP1 and suppression of NOD-like receptor family pyrin domain containing 3 (NLRP3) inflammasome. In OGD/R-treated endothelial cells, luteolin restored barrier function and cell viability. The protective effects of luteolin were abolished after FOXP1 silencing. Pharmacological NLRP3 inhibition (MCC950) mirrored luteolin’s protection. Our study indicates that luteolin enhances endothelial barrier function and attenuates MIRI via the FOXP1-NLRP3 pathway. The current study provides a potential drug for MIRI treatment. Full article
(This article belongs to the Section Molecular Pharmacology)
Show Figures

Figure 1

19 pages, 4326 KB  
Article
Effects of Different Types of Lactobacillus helveticus Exopolysaccharides on Immune Function in Immunodeficient Mice
by Shunyu Wang, Hongchao Wang, Fuhao Li, Yurong Zhao, Zhangming Pei, Wenwei Lu, Jianxin Zhao and Shourong Lu
Foods 2026, 15(2), 261; https://doi.org/10.3390/foods15020261 - 11 Jan 2026
Viewed by 173
Abstract
Immunodeficiency presents a significant clinical challenge in contexts such as tumour radiotherapy, chemotherapy, and organ transplantation. Current therapeutic interventions are constrained by single-target approaches and substantial adverse effects. As natural bioactive compounds, the immunomodulatory activities of Lactobacillus exopolysaccharides (EPS) are intimately linked to [...] Read more.
Immunodeficiency presents a significant clinical challenge in contexts such as tumour radiotherapy, chemotherapy, and organ transplantation. Current therapeutic interventions are constrained by single-target approaches and substantial adverse effects. As natural bioactive compounds, the immunomodulatory activities of Lactobacillus exopolysaccharides (EPS) are intimately linked to their monosaccharide composition. Mannose and fucose, two rare functional monosaccharides, fulfil critical roles in physiological processes including immune recognition and inflammatory regulation. However, the functional optimisation of EPS through mannose and fucose enrichment remains incompletely characterised. This study established a cyclophosphamide (CTX)-induced immunodeficient mouse model to investigate the immunomodulatory effects of mannose-enriched and fucose-enriched EPS derived from Lactobacillus helveticus. Intervention efficacy was evaluated through a comprehensive assessment of immune organ indices, cytokine profiles, histopathological alterations, and gut microbiota composition. Both mannose-enriched and fucose-enriched EPS significantly elevated splenic indices and ameliorated white pulp atrophy. Furthermore, these EPS variants restored cytokine homeostasis in serum and small intestinal tissues, attenuated hepatic steatosis, and restructured the gut microbiota by enhancing microbial diversity, increasing Firmicutes abundance, and elevating the relative proportions of Bacteroides, Faecalibacterium, and Bifidobacterium. Collectively, mannose-enriched and fucose-enriched EPS from Lactobacillus helveticus alleviated CTX-induced immunodeficiency through multiple mechanisms, including restoration of immune organ integrity, modulation of cytokine networks, and re-establishment of gut microbiota homeostasis. This study provides a theoretical foundation for developing immunomodulatory functional foods and offers novel insights into the microbiota-immunity axis in immune regulation. Full article
Show Figures

Figure 1

26 pages, 27909 KB  
Article
Vine Tea (Ampelopsis grossedentata) Extract Mitigates High-Salt-Diet-Induced Hypertension by Remodeling the Gut Microbiota–Metabolite Axis in Mice
by Yuxuan Gu, Qiling Li, Lu Cao and Huabing Yang
Int. J. Mol. Sci. 2026, 27(2), 709; https://doi.org/10.3390/ijms27020709 - 10 Jan 2026
Viewed by 295
Abstract
Hypertension is a major global health challenge, with excessive dietary salt intake recognized as a key environmental factor contributing to its pathogenesis. However, safe and effective dietary interventions for salt-sensitive hypertension remain limited. Vine tea (Ampelopsis grossedentata), a traditional herbal tea [...] Read more.
Hypertension is a major global health challenge, with excessive dietary salt intake recognized as a key environmental factor contributing to its pathogenesis. However, safe and effective dietary interventions for salt-sensitive hypertension remain limited. Vine tea (Ampelopsis grossedentata), a traditional herbal tea widely consumed for centuries in southern China, has been reported to exhibit antioxidant, anti-inflammatory, and hepatoprotective activities, yet its antihypertensive efficacy and underlying mechanisms remain unclear. In this study, the chemical profile of vine tea aqueous extract (VTE) was characterized by UPLC–Q–TOF–MS, identifying dihydromyricetin, isoquercitrin, and myricetin as the predominant flavonoids. The protective effects of VTE were evaluated in C57BL/6J mice with high-salt-diet (HSD)-induced hypertension. VTE treatment significantly lowered systolic blood pressure and ameliorated cardiac and renal injury, accompanied by reduced inflammation, fibrosis, and cardiac stress-related gene expression. Gut microbiota analysis using 16S rRNA gene sequencing revealed that VTE restored microbial richness and diversity, enriching short-chain fatty acid-producing taxa while suppressing pathogenic Desulfovibrio and Ruminococcus torques. Untargeted plasma metabolomic profiling based on UPLC–Q–TOF–MS further showed that VTE normalized tryptophan, bile acid, and glycerophospholipid metabolism, decreasing the uremic toxin indoxyl sulfate while increasing tauroursodeoxycholic acid. Notably, these protective effects were abolished under antibiotic-induced microbiota depletion, confirming that VTE acts through a gut microbiota-dependent mechanism. Collectively, VTE mitigates salt-induced hypertension and cardiorenal injury by remodeling the gut microbiota–metabolite axis, supporting its potential as a natural dietary intervention for managing hypertension. Full article
(This article belongs to the Section Bioactives and Nutraceuticals)
Show Figures

Figure 1

46 pages, 7543 KB  
Review
Epigenetic Dysregulation in Neurodegeneration: The Role of Histone Deacetylases and Emerging Inhibitor Strategies
by Yogesh Pawar, Aleksandra Kopranovic, Ramaa C S and Franz-Josef Meyer-Almes
Biomolecules 2026, 16(1), 103; https://doi.org/10.3390/biom16010103 - 7 Jan 2026
Viewed by 322
Abstract
Neurodegenerative diseases such as Alzheimer’s disease (AD), Parkinson’s disease (PD), and Huntington’s disease (HD) are characterized by complex pathologies with progressive neurodegeneration, protein misfolding, oxidative stress, and persistent inflammation. Recent findings indicate the pivotal involvement of epigenetic disruption, particularly aberrant histone deacetylase (HDAC) [...] Read more.
Neurodegenerative diseases such as Alzheimer’s disease (AD), Parkinson’s disease (PD), and Huntington’s disease (HD) are characterized by complex pathologies with progressive neurodegeneration, protein misfolding, oxidative stress, and persistent inflammation. Recent findings indicate the pivotal involvement of epigenetic disruption, particularly aberrant histone deacetylase (HDAC) activity, in disease initiation and progression. In the current review, we systematically discuss the mechanistic function of HDACs across all classes (I, IIa, IIb, III, and IV) in neurodegenerative disease mechanisms, such as their involvement in the modulation of gene expression, mitochondrial function, proteostasis, and neuronal survival. We discuss the therapeutic potential, as well as limitations, of HDAC inhibitors (HDACis), such as pan-inhibitors and isoenzyme-selective inhibitors, and new multi-target-directed ligands with HDAC inhibition combined with acetylcholinesterase modulation, PDE modulation, MAO-B inhibition, or NMDAR modulation. Particular emphasis is placed on the development of HDAC6-selective inhibitors with enhanced brain permeability and reduced toxicity, which have shown promising preclinical efficacy in ameliorating hallmark pathologies of AD, PD, and HD. In addition, s-triazine-based scaffolds have recently emerged as promising chemotypes in HDAC inhibitor design, offering favorable pharmacokinetic profiles, metabolic stability, and the potential for dual-target modulation relevant to neurodegeneration. The review also explores the future of HDAC-targeted therapies, including PROTAC degraders, dual-inhibitor scaffolds, and sustainable, BBB-penetrant molecules. Collectively, this review underscores the importance of HDAC modulation as a multifaceted strategy in the treatment of neurodegenerative diseases and highlights the need for continued innovation in epigenetic drug design. Full article
Show Figures

Figure 1

21 pages, 3994 KB  
Article
Elucidating the Mechanism of the Liqi Yangyin Formula in Treating Depression–Constipation Comorbidity: An Integrative Approach Using Network Pharmacology and Experimental Validation
by Lianjie Xu, Shun Seng Ong, Xiaoyue Deng, Yunzhi Qian, Zhao Tang, Ming Li and Tianshu Xu
Pharmaceuticals 2026, 19(1), 106; https://doi.org/10.3390/ph19010106 - 7 Jan 2026
Viewed by 325
Abstract
Background: The traditional formula Liqi Yangyin (LQYY) has shown clinical and preclinical efficacy for depression with constipation, yet its molecular mechanisms remain incompletely defined. This study aimed to elucidate its mechanisms using an integrative approach. Methods: Constituents of LQYY were profiled [...] Read more.
Background: The traditional formula Liqi Yangyin (LQYY) has shown clinical and preclinical efficacy for depression with constipation, yet its molecular mechanisms remain incompletely defined. This study aimed to elucidate its mechanisms using an integrative approach. Methods: Constituents of LQYY were profiled by UPLC-MS/MS and integrated with network pharmacology and molecular docking to identify brain-accessible components and putative targets. A chronic unpredictable mild stress (CUMS) model was used for experimental validation. Outcomes included behavioral tests (sucrose preference test, open field test, and forced swimming test), gastrointestinal indices, including fecal water content, time of first black stool, and intestinal propulsion rate, histopathology of the prefrontal cortex (PFC) and colon, TUNEL staining, NeuN immunofluorescence, Western blotting, and qRT-PCR. Results: LQYY attenuated CUMS-induced weight loss and depressive-like behaviors and improved intestinal transit metrics. It reduced neuronal apoptosis in the PFC and ameliorated colonic injury. Mechanistically, docking and enrichment analyses highlighted hub targets (STAT3, AKT1, ESR1, IL-6, TNF, TP53) and the JAK/STAT pathway. In vivo, LQYY decreased IL-6, TNF-α, ESR1, TP53, and STAT3, and increased AKT1 in the PFC and colon; it also reduced the TUNEL-positive rate and restored NeuN labeling, upregulated Bcl-2, and downregulated p-JAK2/JAK2 and p-STAT3/STAT3 ratios, and the expression of Bax and cleaved-caspase-3 in the PFC, consistent with the suppression of pro-inflammatory and apoptotic signaling. Conclusions: LQYY exerts antidepressant and pro-motility effects in CUMS mice by modulating JAK2/STAT3-centered networks and inhibiting neuronal apoptosis, thus supporting a multi-component, multi-target strategy for treating depression with constipation, and providing a defined molecular hypothesis for future investigation. Full article
Show Figures

Graphical abstract

12 pages, 1022 KB  
Article
Modulation of Neuropsychiatric Symptoms by a Volatile Phytocomplex from Tetraclinis articulata in an Aβ1–42 Rat Model of Alzheimer’s Disease
by Paula Alexandra Postu, Marius Mihasan, Dragos Lucian Gorgan, Alexandru Bogdan Stache, Fatima Zahra Sadiki, Mostafa El Idrissi and Lucian Hritcu
Appl. Sci. 2026, 16(1), 511; https://doi.org/10.3390/app16010511 - 4 Jan 2026
Viewed by 318
Abstract
Tetraclinis articulata volatile phytocomplexes contain numerous bioactive terpenoids with neuroprotective potential; however, their efficacy in Alzheimer’s disease (AD)-related neuropsychiatric symptoms remain insufficiently explored. This study investigated the therapeutic effects of a Tetraclinis articulata-derived volatile phytocomplex (TLO) administered via inhalation at 1% and [...] Read more.
Tetraclinis articulata volatile phytocomplexes contain numerous bioactive terpenoids with neuroprotective potential; however, their efficacy in Alzheimer’s disease (AD)-related neuropsychiatric symptoms remain insufficiently explored. This study investigated the therapeutic effects of a Tetraclinis articulata-derived volatile phytocomplex (TLO) administered via inhalation at 1% and 3% concentrations for 21 consecutive days in a rat model of AD induced by intracerebroventricular injection of amyloid-beta 1–42 peptide (Aβ1–42). Behavioral assessment revealed that both 1% and 3% TLO significantly ameliorated anxiety- and depression-like behaviors, with effects comparable to diazepam (3 mg/kg, i.p.) and imipramine (20 mg/kg, i.p.), respectively. These behavioral improvements coincided with a partial restoration of brain-derived neurotrophic factor (BDNF) expression in the amygdala, whereas activity-regulated cytoskeleton-associated protein (ARC) levels remained unaffected. TLO also attenuated oxidative stress by reducing malondialdehyde (MDA) accumulation and enhancing superoxide dismutase (SOD) and glutathione peroxidase (GPX) activities, thereby contributing to the recovery of redox homeostasis. Furthermore, TLO provided significant protection against Aβ1–42-induced apoptotic DNA fragmentation, although it produced only minimal reductions in IL-1β expression, indicating limited anti-inflammatory effects. Collectively, these findings demonstrate that inhaled TLO, particularly at 1% and 3%, alleviates Aβ1–42-induced neuropsychiatric disturbances through antioxidant, anti-apoptotic, and BDNF-associated mechanisms, supporting its potential as an adjuvant phytotherapeutic strategy for managing behavioral symptoms in AD. Full article
(This article belongs to the Special Issue New Challenges into Pharmacology)
Show Figures

Figure 1

16 pages, 9736 KB  
Article
Celastrol Activates HSF1 to Enhance Regulatory T Cells Function and Ameliorate Intestinal Inflammation
by Kibrom M. Alula, Colm B. Collins, Tom T. Nguyen, Carol M. Aherne, Paul Jedlicka and Edwin F. de Zoeten
Biomolecules 2026, 16(1), 62; https://doi.org/10.3390/biom16010062 - 31 Dec 2025
Viewed by 309
Abstract
Inflammatory Bowel Disease (IBD) is a chronic inflammatory condition resulting from dysregulation of the intestinal immune system. CD4+FoxP3+ regulatory T cells (Tregs) play a crucial role in regulating this immune response. The heat shock response (HSR) regulates the inflammatory cascade, [...] Read more.
Inflammatory Bowel Disease (IBD) is a chronic inflammatory condition resulting from dysregulation of the intestinal immune system. CD4+FoxP3+ regulatory T cells (Tregs) play a crucial role in regulating this immune response. The heat shock response (HSR) regulates the inflammatory cascade, preventing misfolding of proteins and regulating immune responses. We have previously shown that Heat Shock Factor 1 (HSF1), the master regulator of the HSR, regulates Tregs in inflammation. Based on this finding, we hypothesized that targeting HSF1 with celastrol, a pentacyclic triterpenoid that activates HSF1, would activate Treg cells and ameliorate intestinal inflammation. To test this, we investigated the impact of celastrol on Tregs both in vitro and in vivo, evaluating its efficacy in HSF1fl/fl-CD4cre mice, and in two murine models of IBD: the adoptive transfer colitis, and TNFΔARE+/− ileitis. Our results demonstrate that celastrol activates HSF1 in Tregs, enhances Treg suppressive function, increases Treg populations in vivo, and ameliorates intestinal inflammation. Full article
(This article belongs to the Section Cellular Biochemistry)
Show Figures

Figure 1

15 pages, 4543 KB  
Article
Acteoside Ameliorates Hepatic Steatosis and Liver Injury in MASLD Mice Through Activation of PINK1/Parkin-Related Mitophagy Markers
by Meili Cong, Xinxin Qi, Hongguang Sun, Xinxuan Zhang, Yunxin Yan, Tao Liu and Jun Zhao
Nutrients 2026, 18(1), 118; https://doi.org/10.3390/nu18010118 - 29 Dec 2025
Viewed by 347
Abstract
Objective: Acteoside (ACT) has different pharmacological properties such as antioxidant, hepatoprotective and anti-inflammatory effects. Impaired mitophagy has been recognized as an important pathogenic factor in metabolic dysfunction-associated steatotic liver disease (MASLD). Nevertheless, the possible therapeutic role of ACT in MASLD and the [...] Read more.
Objective: Acteoside (ACT) has different pharmacological properties such as antioxidant, hepatoprotective and anti-inflammatory effects. Impaired mitophagy has been recognized as an important pathogenic factor in metabolic dysfunction-associated steatotic liver disease (MASLD). Nevertheless, the possible therapeutic role of ACT in MASLD and the exact effect of ACT on mitophagy regulation are not explored. This study aims to elucidate the therapeutic efficacy of ACT in a high-fat and high-sugar (HFHS) diet-induced mouse model of MASLD and to determine whether its effects are related to the activation of PINK1/Parkin-related mitophagy markers. Methods: C57BL/6J mice were randomly allocated to control, model, rosuvastatin (RSF, 3 mg/kg), and ACT (30, 60, and 120 mg/kg) groups. Following a 14-week continuous intervention, biochemical parameters, liver histology, and mitophagy-related markers were assessed. Results: ACT administration significantly improved serum lipid profiles, liver function and insulin resistance, marked by reduced levels of MDA, IL-6, TNF-α, IL-1β, LDL-C, TC, TG, AST, ALT, HOMA-IR (p < 0.05), while increasing HDL-C and enhancing hepatic GSH-Px and SOD activities (p < 0.05). Histological examination revealed a notable attenuation of hepatic steatosis and lipid accumulation. At the molecular level, ACT promoted mitophagy activation, as indicated by upregulated PINK1, LC3II/I, and Parkin expression and downregulated P62 and p-P62. Electron microscopy further validated the restoration of mitochondrial morphology and reduction in lipid droplets. Conclusions: These results demonstrate that ACT ameliorates MASLD progression by improving metabolic homeostasis, reducing inflammation and oxidative stress, and alleviating PINK1/Parkin-related mitophagy impairment to restore mitophagy homeostasis. Our study highlights the potential of ACT as a new therapeutic agent for MASLD. Full article
Show Figures

Figure 1

21 pages, 11883 KB  
Article
1-Deoxynojirimycin Combined with Theaflavins Targets PTGS2/MMP9 to Exert a Synergistic Hypoglycemic Effect
by Yuanyuan Wang, Chenyin Qu, Qiannan Di, Jingyi Zhang and Lixin Na
Nutrients 2026, 18(1), 99; https://doi.org/10.3390/nu18010099 - 27 Dec 2025
Viewed by 357
Abstract
Background: This study aimed to explore the synergistic hypoglycemic effect and mechanism of 1-deoxynojirimycin (DNJ) in mulberry leaves and theaflavins (TFs) in black tea. Methods: The synergistic inhibition of α-glucosidase and α-amylase by DNJ-TFs was evaluated using enzyme assays and the [...] Read more.
Background: This study aimed to explore the synergistic hypoglycemic effect and mechanism of 1-deoxynojirimycin (DNJ) in mulberry leaves and theaflavins (TFs) in black tea. Methods: The synergistic inhibition of α-glucosidase and α-amylase by DNJ-TFs was evaluated using enzyme assays and the Chou–Talalay model. Insulin-resistant (IR) HepG2 cells and high-fat diet (HFD)-induced type 2 diabetes mellitus mice were treated with DNJ, TFs, or DNJ-TFs, determining the efficacy of drug combinations by measuring glycolipids and inflammatory factors. Network pharmacology and molecular docking were used to identify key target genes and signaling pathways, and CETSA experiments were used to verify the binding of drugs to targets. Key genes were further verified by immunofluorescence, Western blot, and Real-time PCR. Results: DNJ-TFs synergistically suppressed α-glucosidase (CI = 0.85) and α-amylase (CI = 0.76). In HepG2 cells, DNJ-TFs ameliorated palmitic acid-induced IR by promoting glucose uptake, attenuating lipid accumulation, and regulating glycolipid metabolism. In HFD mice, DNJ-TFs counteracted hyperglycemia, dyslipidemia, systemic inflammation and oxidative stress, elevated HOMA-IR, and hepatic steatosis. Network pharmacology integrated with experimental validation identified PTGS2 and MMP9 as key binding targets of DNJ and TFs. Furthermore, DNJ-TFs could inhibit the increase in liver TNFα protein and the decrease in p-AKT, p-GSKα, p-GSKβ, and GLUT2 protein caused by high fat, both in vivo and in vitro. Conclusions: DNJ and TFs exert synergistic glucose-lowering effects by targeting PTGS2/MMP9 and regulating the TNFα/AKT/GSK3/GLUT2 axis, providing a promising natural therapeutic strategy for diabetes management. Full article
(This article belongs to the Section Nutrition and Metabolism)
Show Figures

Figure 1

33 pages, 1276 KB  
Review
Neutrophil Extracellular Traps in Systemic Lupus Erythematosus: Pathogenic Mechanisms, Crosstalk with Oxidative Stress, and Antioxidant Therapeutic Potential
by Xi Chen, Danni Gao, Matthew Wang, Lisheng Wang, Honghua Hu, Chengping Wen and Yujun Tang
Antioxidants 2026, 15(1), 25; https://doi.org/10.3390/antiox15010025 - 23 Dec 2025
Viewed by 709
Abstract
Systemic lupus erythematosus (SLE) is a complex autoimmune disease characterized by autoantibody production and the formation of immune complexes (ICs), which lead to widespread inflammation and tissue damage. Neutrophil extracellular traps (NETs), web-like structures composed of DNA, histones, and antimicrobial proteins released by [...] Read more.
Systemic lupus erythematosus (SLE) is a complex autoimmune disease characterized by autoantibody production and the formation of immune complexes (ICs), which lead to widespread inflammation and tissue damage. Neutrophil extracellular traps (NETs), web-like structures composed of DNA, histones, and antimicrobial proteins released by activated neutrophils, play a crucial role in innate immunity by defending against pathogens. However, excessive NET formation and ineffective clearance of these structures contribute to the development of SLE. This review explores the mechanisms behind NET formation in SLE, their relationship with oxidative stress, and the potential role of antioxidants in treatment. Research indicates that SLE patients exhibit two key abnormalities: excessive NET formation and impaired NET clearance. Excessive NET formation is driven by proinflammatory low-density granulocytes (LDGs) and immune complexes (ICs). Impaired NET clearance stems from reduced DNase1/DNase1L3 activity or anti-nuclease autoantibodies. These two abnormalities lead to elevated circulating NETs. These NETs act as autoantigen reservoirs, forming pathogenic NET–ICs that amplify autoimmune responses. Oxidative stress drives NET formation by activating NADPH oxidase. In contrast, various antioxidants, including enzymatic and non-enzymatic types, can inhibit NET formation via scavenging reactive oxygen species (ROS) and blocking NADPH oxidase activation. Preclinical studies show that antioxidants such as curcumin, resveratrol, and mitochondrial-targeted MitoQ reduce NET formation and ameliorate lupus nephritis; clinical trials confirm that curcumin and N-acetylcysteine (NAC) lower SLE disease activity and reduce proteinuria, supporting their role as safe adjuvant therapies. However, high-dose vitamin E may exacerbate autoimmunity, highlighting the need for dose optimization. Future research should aim to clarify the mechanisms underlying NET formation in SLE and to optimize new antioxidant therapies, including assessments of their long-term efficacy and safety. Full article
(This article belongs to the Section Health Outcomes of Antioxidants and Oxidative Stress)
Show Figures

Figure 1

30 pages, 2776 KB  
Systematic Review
The Role of Mitochondrial Dynamics in Metabolic Dysfunction-Associated Steatotic Liver Disease and the Regulatory Mechanisms of Exercise Intervention: A Systematic Review of Preclinical Studies
by Haonan Tian, Aozhe Wang, Haoran Wu, Lin Yan and Jun Wang
Metabolites 2026, 16(1), 11; https://doi.org/10.3390/metabo16010011 - 23 Dec 2025
Viewed by 368
Abstract
Background/Objectives: Metabolic dysfunction-associated steatotic liver disease (MASLD) involves dysregulated mitochondrial dynamics. This review systematically integrates the specific mechanisms by which exercise modulates mitochondrial fusion, fission, and mass control in the liver within MASLD and metabolic dysfunction-associated steatohepatitis (MASH) models. Methods: A [...] Read more.
Background/Objectives: Metabolic dysfunction-associated steatotic liver disease (MASLD) involves dysregulated mitochondrial dynamics. This review systematically integrates the specific mechanisms by which exercise modulates mitochondrial fusion, fission, and mass control in the liver within MASLD and metabolic dysfunction-associated steatohepatitis (MASH) models. Methods: A comprehensive search of PubMed and Web of Science identified 11 animal studies investigating exercise and mitochondrial dynamics markers. Results: MASLD generally exhibited a “pro-fission” phenotype. Exercise, particularly moderate-intensity continuous training (MICT) and high-intensity interval training (HIIT), reversed these alterations via “pro-fusion, anti-fission” effects and restored biogenesis and mitophagy. Crucially, effects appeared to be “modality-specific” and “intensity-dependent.” Current evidence suggests that reversing severe fission and restoring inner-membrane may require a specific “intensity threshold,” with voluntary wheel running showing limited efficacy in steatohepatitis. Notably, resistance exercise seemed to display a distinct profile, effectively curbing fission but diverging in fusion/biogenesis regulation. Conclusions: Synthesizing preclinical evidence, this review suggests that exercise ameliorates hepatic mitochondrial dysregulation in MASLD and appears to exhibit characteristics of “modality specificity” and “intensity dependence.” Specifically, an “intensity threshold” may be critical for profound structural remodeling, while resistance exercise exhibits a distinct regulatory profile. Future long-term clinical trials are warranted to validate these animal-derived findings and develop stage-specific “precision exercise prescriptions” for patients. Full article
(This article belongs to the Special Issue Effects of Various Exercise Methods on Metabolic Health)
Show Figures

Figure 1

17 pages, 4692 KB  
Article
Preparation of ESAT6-Fc Fusion Protein and Its Therapeutic Efficacy and Immune Mechanisms in Allergic Asthma Mice via Intranasal Immunization
by Jing Wang, Maiyan Hai, Yuxin Yang, Tiansong Wang, Wei Zhang, Rui Ma, Miao Sun, Yanyan Qin, Yuan Yang, Zihan Dong, Maosheng Yang and Qiaofeng Wan
Molecules 2026, 31(1), 7; https://doi.org/10.3390/molecules31010007 - 19 Dec 2025
Viewed by 388
Abstract
The respiratory mucosal system plays a critical role in the pathogenesis of allergic asthma (AA). Currently, therapeutic Fc fusion proteins are as a promising strategy for mucosal vaccine delivery systems. In this work, a plasmid encoding the Mycobacterium tuberculosis ESAT6-Fc fusion protein was [...] Read more.
The respiratory mucosal system plays a critical role in the pathogenesis of allergic asthma (AA). Currently, therapeutic Fc fusion proteins are as a promising strategy for mucosal vaccine delivery systems. In this work, a plasmid encoding the Mycobacterium tuberculosis ESAT6-Fc fusion protein was successfully constructed, and high-purity ESAT6-Fc fusion protein was subsequently obtained. Administered via intranasal immunization in OVA-induced allergic asthma model mice, ESAT6-Fc fusion protein significantly alleviated airway inflammation and mucus production, and reduced the proportions of Th2 cells, Th17 cells, and eosinophils, while increasing the proportions of Th1 cells with no histopathological changes to major organs. To elucidate the underlying immune regulatory mechanisms of ESAT6, integrated transcriptomic and proteomic analyses were performed, revealing Th1/Th2 cell differentiation and Th17 cell differentiation as the two most significantly enriched pathways at both the gene and protein levels. CD3e (CD3E) and CD3g (CD3G), two essential subunits of the TCR–CD3 complex, were identified as core target factors. The validations from the ESAT6-Fc-treated AA lung tissues, as well as co-cultured TH0 cells from C57BL/6J mice and CD2.4 dendritic cells exposed to the ESAT6-Fc protein, were consistent with the aforementioned findings. ESAT6-Fc exhibits a safe profile with favorable efficacy against OVA-induced AA via intranasal immunization, and ESAT6 ameliorates AA by regulating the differentiation of Th0 cells into Th1 cells, which were closely associated with the down-regulation of CD3e and CD3g expression, presumably leading to the impairment of TCR–CD3 complex assembly. ESAT6-Fc fusion protein demonstrates promise as a potential safe intranasal immunotherapy agent for the treatment of AA. Full article
Show Figures

Graphical abstract

Back to TopTop