Vine Tea (Ampelopsis grossedentata) Extract Mitigates High-Salt-Diet-Induced Hypertension by Remodeling the Gut Microbiota–Metabolite Axis in Mice
Abstract
1. Introduction
2. Results
2.1. Phytochemical Composition of VTE
2.2. VTE Attenuates HSD-Induced Hypertension and Related Phenotypes
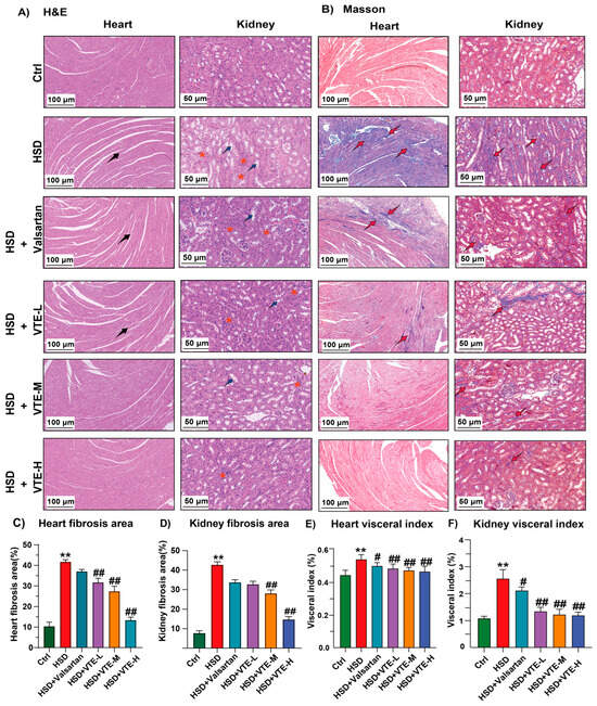
2.3. VTE Protects Against HSD-Induced Cardiac and Renal Injury
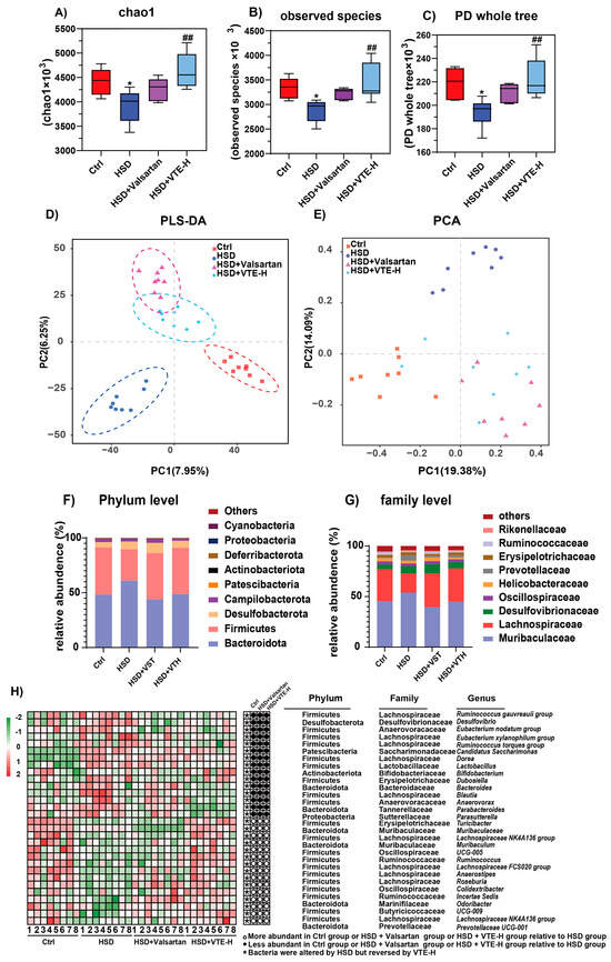
2.4. VTE Reshapes Gut Microbiota Composition in HSD-Fed Mice
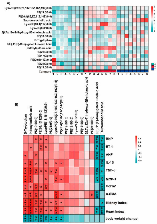
2.5. VTE Restores Metabolic Homeostasis in HSD-Fed Mice
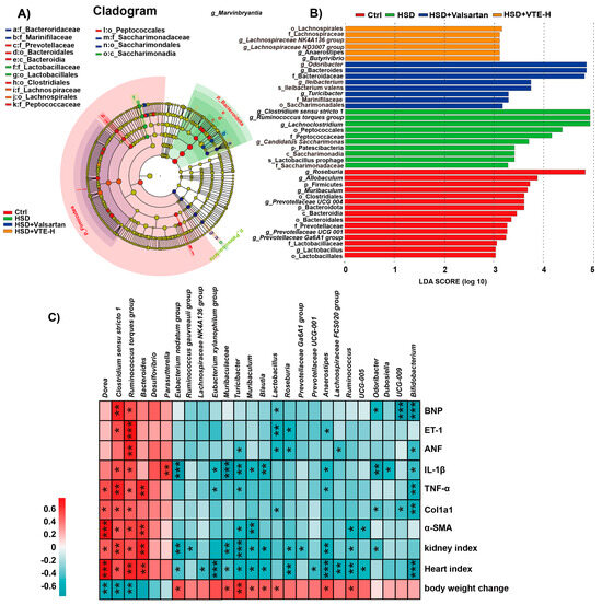
2.6. VTE Modulates the Gut Microbiota–Metabolite Network
2.7. Antibiotic Depletion Abolishes VTE’s Protective Effects
3. Discussion
4. Materials and Methods
4.1. Preparation and Compound Analysis of VTE
4.2. Animals and Experimental Design
4.3. Blood Pressure Measurement
4.4. Histological Analysis
4.5. RNA Extraction and qRT-qPCR
4.6. Gut Microbiota Analysis
4.7. Metabolomics Analysis
4.8. Statistical Analysis
Author Contributions
Funding
Institutional Review Board Statement
Informed Consent Statement
Data Availability Statement
Conflicts of Interest
Abbreviations
| Ab | Antibiotic |
| ANP | Atrial natriuretic peptide |
| α-SMA | Alpha smooth muscle actin |
| BNP | Brain natriuretic peptide |
| Col1A1 | Collagen type I alpha 1 chain |
| ET-1 | Endothelin-1 |
| HSD | High-salt diet |
| H&E | Hematoxylin-eosin staining |
| IL-1β | Interleukin-1β |
| IL-6 | Interleukin-6 |
| IL-18 | Interleukin-18 |
| MCP-1 | Monocyte chemotactic protein-1 |
| RT-qPCR | Quantitative reverse transcription PCR |
| SCFAs | short-chain fatty acids |
| SBP | Systolic blood pressure |
| TNF-α | Tumor necrosis factor-α |
| TUDCA | Tauroursodeoxycholic acid |
| VTE | Vine tea Extract |
| VTE-H | High-dose VTE treatment |
Appendix A
Appendix A.1
| Peak | Retention Time (min) | Molecular Formula | Molecular Weight | [M+H]+/[MH] (m/z) | MS/MS Fragments (m/z) | Identification |
|---|---|---|---|---|---|---|
| 1 | 1.991 | C7H6O5 | 170.12 | 169.0141 | 125.0245, 97.0294, 79.0190(10) | Gallic acid |
| 2 | 3.987 | C15H14O7 | 306.272 | 307.0818 | 139.0390, 2889.0706, 181.0499(10) | (+)-Gallocatechin |
| 3 | 5.097 | C27H30O17 | 626.1468 | 625.1552 | 409.0565, 391.0440, 371.0950(40) | Quercetin 3-O-gentiobioside |
| 4 | 8.004 | C36H28O16 | 716.1363 | 761.1345 | 745.6231, 726.0345, 699.7159(10) | Theaflavin-3′-gallate |
| 5 | 8.887 | C15H14O6 | 290.0793 | 291.0865 | 139.0390, 123.0442, 273.07699(10) | (−)-Epicatechin |
| 6 | 8.934 | C14H12O4 | 244.0738 | 289.0721 | 245.0816, 205.0816, 109.0297(10) | Piceatannol |
| 7 | 9.635 | C14H20O7 | 319.0479 | 323.1103 | 315.5350, 294.1756, 279.4797(10) | Salidroside |
| 8 | 10.446 | C20H20O11 | 436.1008 | 481.0992 | 355.0667, 193.0143, 463.0771(10) | Swertianolin |
| 9 | 10.826 | C15H12O8 | 320.250 | 319.0463 | 301.0353, 192.0142, 125.0243(20) | Dihydromyricetin |
| 10 | 11.080 | C17H24O9 | 372.1426 | 395.13 | 233.0781(10), 364.1127, 233.0780, 185.0419(20) | Syringin |
| 11 | 12.041 | C22H18O10 | 442.379 | 441.0816 | 331.0447, 169.0147, 305.0669(10) | (−)-Catechin gallate(−)- |
| 12 | 12.774 | C15H14O6 | 290.273 | 291.09 | 139.0387, 123.0440, 165.0544(10) | (+)-Catechin |
| 13 | 15.147 | C21H20O13 | 480.382 | 479.083 | 317.0293(10), 359.041, 341.0491(20) | Myricetin 3-O-β-D-glucopyranoside |
| 14 | 15.895 | C15H10O6 | 286.241 | 285.0403 | 269.0449, 241.0496, 217.0499(10) | Kaempferol |
| 15 | 16.028 | C27H30O16 | 610.526 | 607.0715 | 589.0614, 571.0518, 545.0710(10) | Kaempferol 3-O-sophoroside |
| 16 | 16.263 | C15H12O7 | 304.0586 | 305.0659 | 179.0338, 287.0551, 153.0175(10) | Taxifolin |
| 17 | 16.661 | C21H20O10 | 432.384 | 437.1444 | 438.2391, 439.2426(20), 438.2390(40) | Trilobatin |
| 18 | 17.293 | C21H20O13 | 480.0908 | 481.098 | 91.0389, 319.0449(10), 319.0450(20) | Myricetin 3-O-galactoside |
| 19 | 17.423 | C21H18O13 | 478.0743 | 477.067 | 316.0223(10), 287.0228, 271.0240(20) | Quercetin 3-O-β-D-glucuronide |
| 20 | 17.708 | C21H22O10 | 434.1213 | 457.1103 | 127.0373, 185.0401, 377.0283(10) | Naringenin-7-O-β-D-glucoside |
| 21 | 17.874 | C22H28O10 | 452.1663 | 453.1737 | 307.1155(20), 321.0479, 275.1564(40) | 4′-O-β-D-glucosyl-5-O-methylvisamminol |
| 22 | 18.871 | C15H10O8 | 318.0381 | 319.0452 | 153.0183(10), 273.0379, 245.0449 (20) | Myricetin |
| 23 | 19.051 | C21H20O12 | 464.0955 | 463.0884 | 316.022(10), 287.0196, 271.0243(20) | Isoquercitrin |
| 24 | 21.211 | C20H18O11 | 434.085 | 433.0777 | 300.0270, 273.0769, 167.0350(20) | Avicularin |
| 25 | 21.545 | C21H20O11 | 448.383 | 471.0898 | 185.0413, 310.0369, 428.4682(10) | Homoorientin l |
| 26 | 22.340 | C15H10O7 | 302.0432 | 303.0504 | 301.0352(10), 301.0346, 271.0243(20) | Quercetin |
| 27 | 22.343 | C21H20O11 | 448.1012 | 471.0906 | 325.0320, 169.0470(10), 325.0321(20) | Kaempferol 7-O-β-D-glucoside |
| 28 | 24.104 | C22H30O6 | 390.2047 | 413.1941 | 119.0861, 232.0670(10), 294.1430(20) | Pregomisin |
| 29 | 24.134 | C21H20O10 | 432.1055 | 431.0982 | 285.0403, 255.0287(10), 227.0344(20) | Aloe-emodin-3-(hydroxymethyl)-O-β-D-glucopyranoside |
| 30 | 25.615 | C21H18O12 | 462.0804 | 463.0883 | 444.7671, 427.0651, 359.0382(10) | Kaempferol-3-O-β-D-glucuronide |
| 31 | 29.187 | C21H36O10 | 448.2311 | 471.2204 | 527.8887, 435.6232, 510.8288(10) | Atractyloside A |
Appendix A.2
| Gene | Forward (5′-3′) | Reverse (5′-3′) |
|---|---|---|
| β-Actin | CGTGAAAAGATGACOCAGA | GTCCATCACAATGCCTGT |
| IL-1β | GGCTGGACTGTTTCTAATGC | ATGGTTTCTTGTGACCCTGA |
| TNF-α | GGGTGTTCATCCATTCTC | GGAAAGCCCATTTGAGT |
| IL-6 | GAAACCGCTATGAAGTTCCTCTCT | TGTTGGGAGTGGTATCCTCTGTGA |
| IL-18 | GCAGCAGGTGGAATTGTATCG | TGTGCCTCCCCAGAGGATT |
| Fibronectin | ACGAAGTCAGTGTCTATGC | GAAGCCAGTGATTGTCTC |
| α-SMA | TGGCTATTCAGGCTGTGCTGTC | CAATCTCAOGCTCGGCAGTA |
| MCP-1 | CAATAGGAAGATCTCAGTGCAGAGG | GGAATOCTGAAOCCACTTCT |
| Col1A1 | AGGTCGGTGTGAACGGATTTG | TGTAGACCATGTAGTTGAGGTCA |
| BNP | AAGTCCTAGCCAGTCTCCAGAACAA | AAACAACCTCAGCCCGTCACAG |
| ANF | TTGGAGCCCAGAGTGGACTA | ACACACCACAAGGGCTTAGG |
| ET-1 | CTCTTCTTGCCGGTTGGGAA | TTTCTACAGAAACCCCGCCC |
References
- Mills, K.T.; Stefanescu, A.; He, J. The global epidemiology of hypertension. Nat. Rev. Nephrol. 2020, 16, 223–237. [Google Scholar] [CrossRef] [PubMed]
- Unger, T.; Borghi, C.; Charchar, F.; Khan, N.A.; Poulter, N.R.; Prabhakaran, D.; Ramirez, A.; Schlaich, M.; Stergiou, G.S.; Tomaszewski, M.; et al. 2020 International Society of Hypertension global hypertension practice guidelines. J. Hypertens. 2020, 38, 982–1004. [Google Scholar] [CrossRef]
- Xiao, H.; Yan, Y.; Gu, Y.; Zhang, Y. Strategy for sodium-salt substitution: On the relationship between hypertension and dietary intake of cations. Food Res. Int. 2021, 156, 110822. [Google Scholar] [CrossRef]
- Kario, K.; Okura, A.; Hoshide, S.; Mogi, M. The WHO Global report 2023 on hypertension warning the emerging hypertension burden in globe and its treatment strategy. Hypertens. Res. 2024, 47, 1099–1102. [Google Scholar] [CrossRef]
- Mozaffarian, D.; Fahimi, S.; Singh, G.M.; Micha, R.; Khatibzadeh, S.; Engell, R.E.; Lim, S.; Danaei, G.; Ezzati, M.; Powles, J. Global sodium consumption and death from cardiovascular causes. N. Engl. J. Med. 2014, 371, 624–634. [Google Scholar] [CrossRef]
- Wang, Y.-J.; Yeh, T.-L.; Shih, M.-C.; Tu, Y.-K.; Chien, K.-L. Dietary Sodium Intake and Risk of Cardiovascular Disease: A Systematic Review and Dose-Response Meta-Analysis. Nutrients 2020, 12, 2934. [Google Scholar] [CrossRef]
- Hunter, R.W.; Dhaun, N.; Bailey, M.A. The impact of excessive salt intake on human health. Nat. Rev. Nephrol. 2022, 18, 321–335. [Google Scholar] [CrossRef] [PubMed]
- Kazi, R.N.A. Silent Effects of High Salt: Risks Beyond Hypertension and Body’s Adaptation to High Salt. Biomedicines 2025, 13, 746. [Google Scholar] [CrossRef]
- Ahad, A.; Al-Mohizea, A.M.; Al-Jenoobi, F.I.; Aqil, M. Transdermal delivery of angiotensin II receptor blockers (ARBs), angiotensin-converting enzyme inhibitors (ACEIs) and others for management of hypertension. Drug Deliv. 2014, 23, 579–590. [Google Scholar] [CrossRef] [PubMed]
- Smith, D.K.; Lennon, R.P.; Carlsgaard, P.B. Managing Hypertension Using Combination Therapy. Am. Fam. Physician 2020, 101, 341–349. [Google Scholar]
- Li, E.C.K.; Heran, B.S.; Wright, J.M. Angiotensin converting enzyme (ACE) inhibitors versus angiotensin receptor blockers for primary hypertension. Cochrane Database Syst. Rev. 2014, 2014, CD009096. [Google Scholar] [CrossRef] [PubMed]
- Messerli, F.H.; Bangalore, S.; Bavishi, C.; Rimoldi, S.F. Angiotensin-Converting Enzyme Inhibitors in Hypertension: To Use or Not to Use? J. Am. Coll. Cardiol. 2018, 71, 1474–1482. [Google Scholar] [CrossRef]
- Zhu, J.; Chen, N.; Zhou, M.; Guo, J.; Zhu, C.; Zhou, J.; Ma, M.; He, L. Calcium channel blockers versus other classes of drugs for hypertension. Cochrane Database Syst. Rev. 2022, 1, CD003654. [Google Scholar] [CrossRef]
- Poirier, L.; Lacourcière, Y. The evolving role of β-adrenergic receptor blockers in managing hypertension. Can. J. Cardiol. 2012, 28, 334–340. [Google Scholar] [CrossRef]
- Ernst, M.E.; Fravel, M.A. Thiazide and the Thiazide-Like Diuretics: Review of Hydrochlorothiazide, Chlorthalidone, and Indapamide. Am. J. Hypertens. 2022, 35, 573–586. [Google Scholar] [CrossRef]
- Coley, K.; John, C.; Ghouse, J.; Shepherd, D.J.; Shrine, N.; Izquierdo, A.G.; Kanoni, S.; Magavern, E.F.; Packer, R.; McGarvey, L.; et al. Genomics of chronic dry cough unravels neurological pathways. Eur. Respir. J. 2025, 66, 2402341. [Google Scholar] [CrossRef]
- Raebel, M.A. Hyperkalemia associated with use of angiotensin-converting enzyme inhibitors and angiotensin receptor blockers. Cardiovasc. Ther. 2011, 30, e156–e166. [Google Scholar] [CrossRef]
- Makani, H.; Bangalore, S.; Romero, J.; Htyte, N.; Berrios, R.S.; Makwana, H.; Messerli, F.H. Peripheral edema associated with calcium channel blockers: Incidence and withdrawal rate—A meta-analysis of randomized trials. J. Hypertens. 2011, 29, 1270–1280. [Google Scholar] [CrossRef] [PubMed]
- Carey, R.M.; Moran, A.E.; Whelton, P.K. Treatment of Hypertension: A Review. JAMA 2022, 328, 1849–1861. [Google Scholar] [CrossRef] [PubMed]
- Yang, T.; Santisteban, M.M.; Rodriguez, V.; Li, E.; Ahmari, N.; Carvajal, J.M.; Zadeh, M.; Gong, M.; Qi, Y.; Zubcevic, J.; et al. Gut dysbiosis is linked to hypertension. Hypertension 2015, 65, 1331–1340. [Google Scholar] [CrossRef]
- Fujita, T. Aldosterone in salt-sensitive hypertension and metabolic syndrome. J. Mol. Med. 2008, 86, 729–734. [Google Scholar] [CrossRef]
- Avery, E.G.; Bartolomaeus, H.; Maifeld, A.; Marko, L.; Wiig, H.; Wilck, N.; Rosshart, S.P.; Forslund, S.K.; Müller, D.N. The Gut Microbiome in Hypertension: Recent Advances and Future Perspectives. Circ. Res. 2021, 128, 934–950. [Google Scholar] [CrossRef]
- O’Donnell, J.A.; Zheng, T.; Meric, G.; Marques, F.Z. The gut microbiome and hypertension. Nat. Rev. Nephrol. 2023, 19, 153–167. [Google Scholar] [CrossRef] [PubMed]
- Elijovich, F.; Laffer, C.L.; Sahinoz, M.; Pitzer, A.; Ferguson, J.F.; Kirabo, A. The Gut Microbiome, Inflammation, and Salt-Sensitive Hypertension. Curr. Hypertens. Rep. 2020, 22, 79. [Google Scholar] [CrossRef]
- Mu, Y.-F.; Gao, Z.-X.; Mao, Z.-H.; Pan, S.-K.; Liu, D.-W.; Liu, Z.-S.; Wu, P. Perspectives on the involvement of the gut microbiota in salt-sensitive hypertension. Hypertens. Res. 2024, 47, 2351–2362. [Google Scholar] [CrossRef] [PubMed]
- Lu, Y.; Zhang, Y.; Zhao, X.; Shang, C.; Xiang, M.; Li, L.; Cui, X. Microbiota-derived short-chain fatty acids: Implications for cardiovascular and metabolic disease. Front. Cardiovasc. Med. 2022, 9, 900381. [Google Scholar] [CrossRef]
- Cai, Y.-Y.; Huang, F.-Q.; Lao, X.; Lu, Y.; Gao, X.; Alolga, R.N.; Yin, K.; Zhou, X.; Wang, Y.; Liu, B.; et al. Integrated metagenomics identifies a crucial role for trimethylamine-producing Lachnoclostridium in promoting atherosclerosis. NPJ Biofilms Microbiomes 2022, 8, 11, Correction in NPJ Biofilms Microbiomes 2022, 8, 40. https://doi.org/10.1038/s41522-022-00303-1. [Google Scholar] [CrossRef]
- Chen, F.; Wang, Y.; Wang, K.; Chen, J.; Jin, K.; Peng, K.; Chen, X.; Liu, Z.; Ouyang, J.; Wang, Y.; et al. Effects of Litsea cubeba essential oil on growth performance, blood antioxidation, immune function, apparent digestibility of nutrients, and fecal microflora of pigs. Front. Pharmacol. 2023, 14, 1166022. [Google Scholar] [CrossRef]
- Liu, S.; Wang, K.; Lin, S.; Zhang, Z.; Cheng, M.; Hu, S.; Hu, H.; Xiang, J.; Chen, F.; Li, G.; et al. Comparison of the Effects Between Tannins Extracted from Different Natural Plants on Growth Performance, Antioxidant Capacity, Immunity, and Intestinal Flora of Broiler Chickens. Antioxidants 2023, 12, 441. [Google Scholar] [CrossRef] [PubMed]
- Chen, J.; Chen, F.; Peng, S.; Ou, Y.; He, B.; Li, Y.; Lin, Q. Effects of Artemisia argyi Powder on Egg Quality, Antioxidant Capacity, and Intestinal Development of Roman Laying Hens. Front. Physiol. 2022, 13, 902568. [Google Scholar] [CrossRef]
- Zhang, Y.; Deng, J.; Chen, T.; Liu, S.; Tang, Y.; Zhao, J.R.; Guo, Z.; Zhang, W.; Chen, T. Formononetin alleviates no reflow after myocardial ischemia-reperfusion via modulation of gut microbiota to inhibit inflammation. Life Sci. 2024, 358, 123110. [Google Scholar] [CrossRef]
- Xie, K.; He, X.; Chen, K.; Chen, J.; Sakao, K.; Hou, D.-X. Antioxidant Properties of a Traditional Vine Tea, Ampelopsis grossedentata. Antioxidants 2019, 8, 295. [Google Scholar] [CrossRef] [PubMed]
- Zeng, T.; Song, Y.; Qi, S.; Zhang, R.; Xu, L.; Xiao, P. A comprehensive review of vine tea: Origin, research on Materia Medica, phytochemistry and pharmacology. J. Ethnopharmacol. 2023, 317, 116788. [Google Scholar] [CrossRef]
- Zhang, Y.; Wang, T.; Wu, S.; Zhang, Z.; Zhang, Y.; Liu, Q.; Guo, Y.; Guan, H.; Wang, D.; Dong, R.; et al. Vine tea (Ampelopsis grossedentata)—A different kind of tea hidden deep in the mountains of China: A comprehensive review of the nutritional profile, functional effect, and diverse applications as a novel raw material in food practices. Trends Food Sci. Technol. 2025, 159, 104939. [Google Scholar] [CrossRef]
- Brown, E.M.; Kenny, D.J.; Xavier, R.J. Gut Microbiota Regulation of T Cells During Inflammation and Autoimmunity. Annu. Rev. Immunol. 2019, 37, 599–624. [Google Scholar] [CrossRef]
- Grassi, D.; Desideri, G.; Di Giosia, P.; De Feo, M.; Fellini, E.; Cheli, P.; Ferri, L.; Ferri, C. Tea, flavonoids, and cardiovascular health: Endothelial protection. Am. J. Clin. Nutr. 2013, 98, 1660S–1666S. [Google Scholar] [CrossRef]
- Valentová, K.; Vrba, J.; Bancířová, M.; Ulrichová, J.; Křen, V. Isoquercitrin: Pharmacology, toxicology, and metabolism. Food Chem. Toxicol. 2014, 68, 267–282. [Google Scholar] [CrossRef] [PubMed]
- Wang, Y.; Wang, J.; Xiang, H.; Ding, P.; Wu, T.; Ji, G. Recent update on application of dihydromyricetin in metabolic related diseases. Biomed. Pharmacother. 2022, 148, 112771. [Google Scholar] [CrossRef]
- Chen, Y.; Zheng, Y.; Chen, R.; Shen, J.; Zhang, S.; Gu, Y.; Shi, J.; Meng, G. Dihydromyricetin Attenuates Diabetic Cardiomyopathy by Inhibiting Oxidative Stress, Inflammation and Necroptosis via Sirtuin 3 Activation. Antioxidants 2023, 12, 200. [Google Scholar] [CrossRef]
- Gómez-Martín, M.; Rikken, F.; Clarke, E.D.; Stanford, J.; Ferguson, J.J.A.; Collins, C.E. Metabolite Profiles in Response to Dietary Interventions for Management of Blood Pressure: A Systematic Review. Curr. Nutr. Rep. 2025, 14, 82. [Google Scholar] [CrossRef]
- Gurley, S.B.; Riquier-Brison, A.D.M.; Schnermann, J.; Sparks, M.A.; Allen, A.M.; Haase, V.H.; Snouwaert, J.N.; Le, T.H.; McDonough, A.A.; Koller, B.H.; et al. AT1A angiotensin receptors in the renal proximal tubule regulate blood pressure. Cell Metab. 2011, 13, 469–475. [Google Scholar] [CrossRef]
- Bartolomaeus, H.; Balogh, A.; Yakoub, M.; Homann, S.; Markó, L.; Höges, S.; Tsvetkov, D.; Krannich, A.; Wundersitz, S.; Avery, E.G.; et al. Short-Chain Fatty Acid Propionate Protects From Hypertensive Cardiovascular Damage. Circulation 2019, 139, 1407–1421. [Google Scholar] [CrossRef] [PubMed]
- Yang, F.; Chen, H.; Gao, Y.; An, N.; Li, X.; Pan, X.; Yang, X.; Tian, L.; Sun, J.; Xiong, X.; et al. Gut microbiota-derived short-chain fatty acids and hypertension: Mechanism and treatment. Biomed. Pharmacother. 2020, 130, 110503. [Google Scholar] [CrossRef] [PubMed]
- Bencivenni, S.; Roggiani, S.; Zannoni, A.; Conti, G.; Fabbrini, M.; Cotugno, M.; Stanzione, R.; Pietrangelo, D.; Litterio, M.; Forte, M.; et al. Early and late gut microbiota signatures of stroke in high salt-fed stroke-prone spontaneously hypertensive rats. Sci. Rep. 2024, 14, 19575. [Google Scholar] [CrossRef]
- Teigen, L.; Biruete, A.; Khoruts, A. Impact of diet on hydrogen sulfide production: Implications for gut health. Curr. Opin. Clin. Nutr. Metab. Care 2022, 26, 55–58. [Google Scholar] [CrossRef]
- Huart, J.; Leenders, J.; Taminiau, B.; Descy, J.; Saint-Remy, A.; Daube, G.; Krzesinski, J.-M.; Melin, P.; de Tullio, P.; Jouret, F. Gut Microbiota and Fecal Levels of Short-Chain Fatty Acids Differ Upon 24-Hour Blood Pressure Levels in Men. Hypertension 2019, 74, 1005–1013. [Google Scholar] [CrossRef]
- Png, C.W.; Lindén, S.K.; Gilshenan, K.S.; Zoetendal, E.G.; McSweeney, C.S.; Sly, L.I.; McGuckin, M.A.; Florin, T.H.J. Mucolytic bacteria with increased prevalence in IBD mucosa augment in vitro utilization of mucin by other bacteria. Am. J. Gastroenterol. 2010, 105, 2420–2428. [Google Scholar] [CrossRef] [PubMed]
- Santisteban, M.M.; Qi, Y.; Zubcevic, J.; Kim, S.; Yang, T.; Shenoy, V.; Cole-Jeffrey, C.T.; Lobaton, G.O.; Stewart, D.C.; Rubiano, A.; et al. Hypertension-Linked Pathophysiological Alterations in the Gut. Circ. Res. 2016, 120, 312–323. [Google Scholar] [CrossRef]
- Arpaia, N.; Campbell, C.; Fan, X.; Dikiy, S.; van der Veeken, J.; deRoos, P.; Liu, H.; Cross, J.R.; Pfeffer, K.; Coffer, P.J.; et al. Metabolites produced by commensal bacteria promote peripheral regulatory T-cell generation. Nature 2013, 504, 451–455. [Google Scholar] [CrossRef]
- Vavassori, P.; Mencarelli, A.; Renga, B.; Distrutti, E.; Fiorucci, S. The bile acid receptor FXR is a modulator of intestinal innate immunity. J. Immunol. 2009, 183, 6251–6261. [Google Scholar] [CrossRef]
- Wang, Z.; Klipfell, E.; Bennett, B.J.; Koeth, R.; Levison, B.S.; Dugar, B.; Feldstein, A.E.; Britt, E.B.; Fu, X.; Chung, Y.-M.; et al. Gut flora metabolism of phosphatidylcholine promotes cardiovascular disease. Nature 2011, 472, 57–63. [Google Scholar] [CrossRef]
- Huang, Y.; Zhou, J.; Wang, S.; Xiong, J.; Chen, Y.; Liu, Y.; Xiao, T.; Li, Y.; He, T.; Li, Y.; et al. Indoxyl sulfate induces intestinal barrier injury through IRF1-DRP1 axis-mediated mitophagy impairment. Theranostics 2020, 10, 7384–7400. [Google Scholar] [CrossRef]
- Kusaczuk, M. Tauroursodeoxycholate-Bile Acid with Chaperoning Activity: Molecular and Cellular Effects and Therapeutic Perspectives. Cells 2019, 8, 1471. [Google Scholar] [CrossRef]
- Su, M.; Tang, T.; Tang, W.; Long, Y.; Wang, L.; Liu, M. Astragalus improves intestinal barrier function and immunity by acting on intestinal microbiota to treat T2DM: A research review. Front. Immunol. 2023, 14, 1243834. [Google Scholar] [CrossRef]
- Wang, X.; Li, T.; Dong, L.; Li, Y.; Ding, H.; Wang, J.; Xu, Y.; Sun, W.; Li, L. Exploring the lipid-lowering effects of cinnamic acid and cinnamaldehyde from the perspective of the gut microbiota and metabolites. Food Funct. 2025, 16, 4399–4414. [Google Scholar] [CrossRef] [PubMed]
- Zhang, B.; Kario, K.; Yada, T.; Nakata, M. TRPV1-Mediated Sensing of Sodium and Osmotic Pressure in POMC Neurons in the Arcuate Nucleus of the Hypothalamus. Nutrients 2022, 14, 2600. [Google Scholar] [CrossRef] [PubMed]
- Zhang, K.; Kan, H.; Mao, A.; Geng, L.; Ma, X. Single-cell analysis of salt-induced hypertensive mouse aortae reveals cellular heterogeneity and state changes. Exp. Mol. Med. 2021, 53, 1866–1876. [Google Scholar] [CrossRef] [PubMed]











Disclaimer/Publisher’s Note: The statements, opinions and data contained in all publications are solely those of the individual author(s) and contributor(s) and not of MDPI and/or the editor(s). MDPI and/or the editor(s) disclaim responsibility for any injury to people or property resulting from any ideas, methods, instructions or products referred to in the content. |
© 2026 by the authors. Licensee MDPI, Basel, Switzerland. This article is an open access article distributed under the terms and conditions of the Creative Commons Attribution (CC BY) license.
Share and Cite
Gu, Y.; Li, Q.; Cao, L.; Yang, H. Vine Tea (Ampelopsis grossedentata) Extract Mitigates High-Salt-Diet-Induced Hypertension by Remodeling the Gut Microbiota–Metabolite Axis in Mice. Int. J. Mol. Sci. 2026, 27, 709. https://doi.org/10.3390/ijms27020709
Gu Y, Li Q, Cao L, Yang H. Vine Tea (Ampelopsis grossedentata) Extract Mitigates High-Salt-Diet-Induced Hypertension by Remodeling the Gut Microbiota–Metabolite Axis in Mice. International Journal of Molecular Sciences. 2026; 27(2):709. https://doi.org/10.3390/ijms27020709
Chicago/Turabian StyleGu, Yuxuan, Qiling Li, Lu Cao, and Huabing Yang. 2026. "Vine Tea (Ampelopsis grossedentata) Extract Mitigates High-Salt-Diet-Induced Hypertension by Remodeling the Gut Microbiota–Metabolite Axis in Mice" International Journal of Molecular Sciences 27, no. 2: 709. https://doi.org/10.3390/ijms27020709
APA StyleGu, Y., Li, Q., Cao, L., & Yang, H. (2026). Vine Tea (Ampelopsis grossedentata) Extract Mitigates High-Salt-Diet-Induced Hypertension by Remodeling the Gut Microbiota–Metabolite Axis in Mice. International Journal of Molecular Sciences, 27(2), 709. https://doi.org/10.3390/ijms27020709

