Elucidating the Mechanism of the Liqi Yangyin Formula in Treating Depression–Constipation Comorbidity: An Integrative Approach Using Network Pharmacology and Experimental Validation
Abstract
1. Introduction
2. Results
2.1. UPLC-MS/MS Profiling of LQYY Compounds
2.2. Screening of LQYY Active Ingredients and Prediction of Related Targets
2.3. Identification of Disease Targets for Depression with Constipation
2.4. PPI Network Construction and Hub Gene Identification
2.5. GO and KEGG Pathway Enrichment Analyses
2.6. Component–Target–Pathway–Disease Network
2.7. Molecular Docking
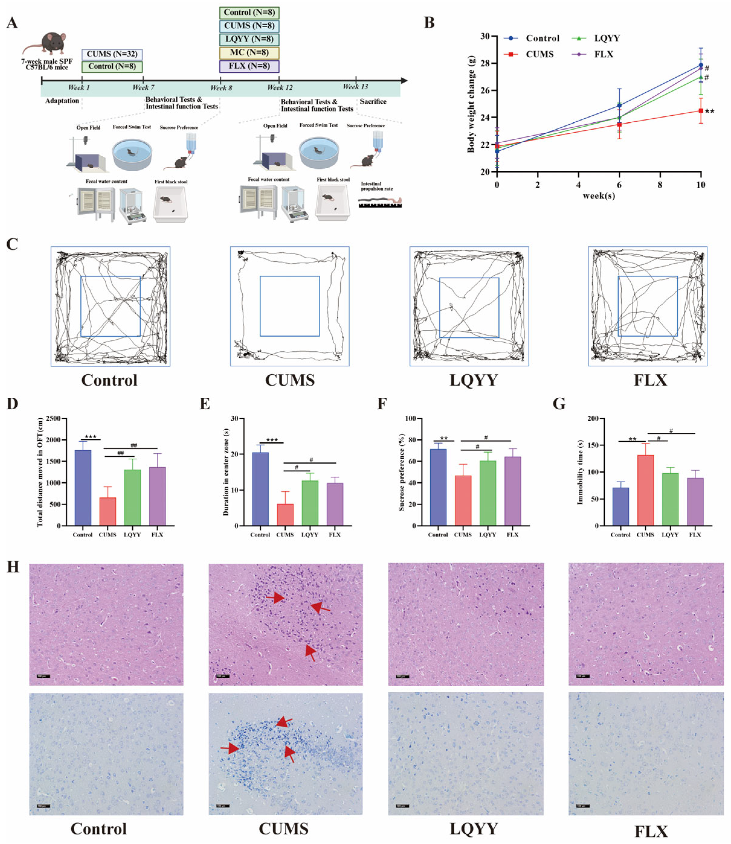
2.8. LQYY Attenuates CUMS-Induced Depression-Like Behaviors and Pathological Damage of PFC in Mice
2.9. LQYY Alleviates CUMS-Induced Constipation and Colonic Pathological Damage in Depression Mice
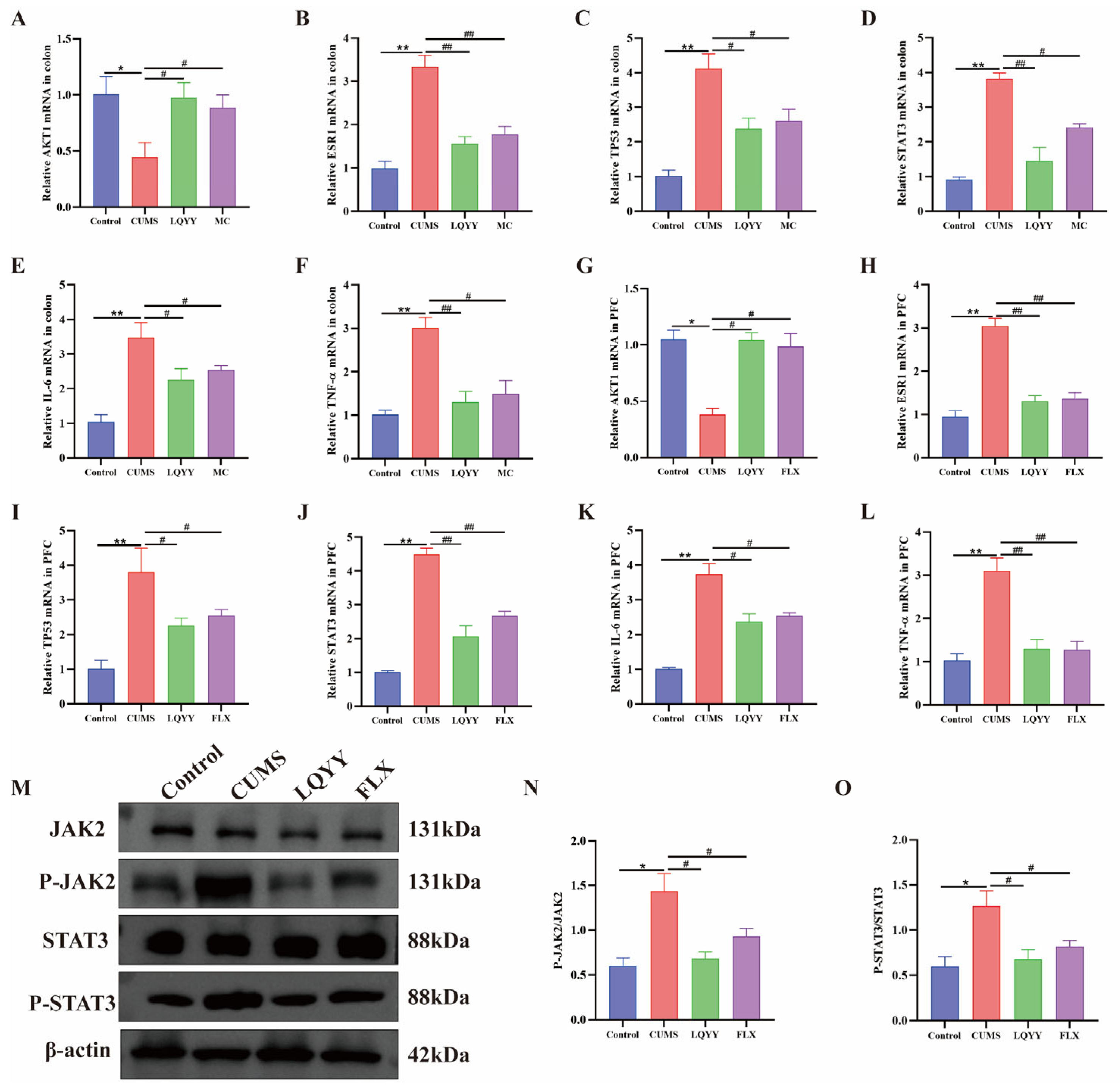
2.10. Effects of LQYY on JAK2/STAT3 Signaling and Related Targets
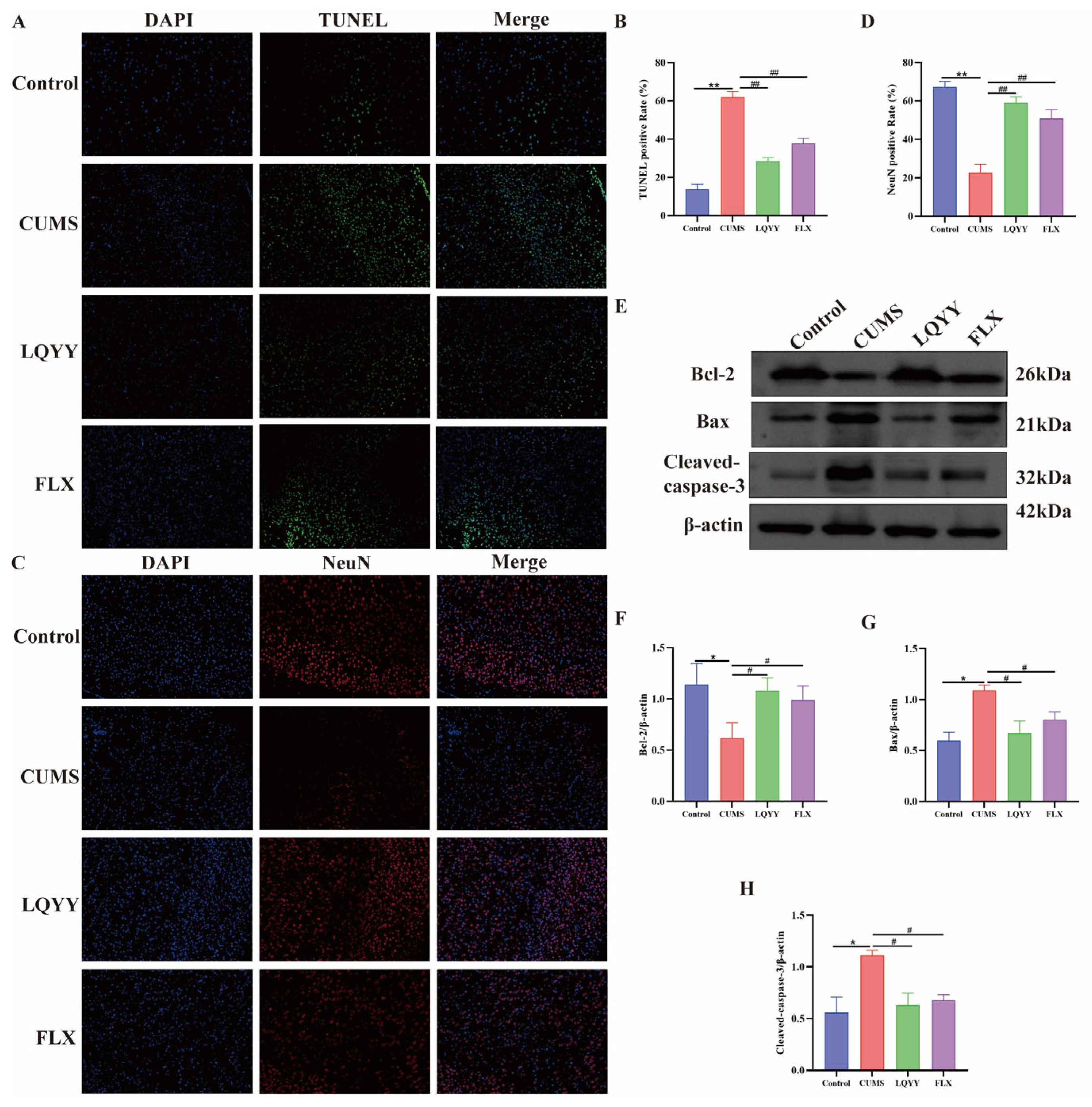
2.11. LQYY Attenuates PFC Neuronal Apoptosis in CUMS Mice
3. Discussion
4. Materials and Methods
4.1. Rationale, Preparation, and UPLC-MS/MS Analysis of LQYY
4.2. Network Pharmacology
4.2.1. Screening of LQYY Bioactive Compounds and Target Prediction
4.2.2. Prediction of Disease-Related Targets for Depression with Constipation
4.2.3. Construction of the Protein–Protein Interaction (PPI) Network
4.2.4. Identification of Hub Genes
4.2.5. Enrichment Analysis of GO and KEGG
4.2.6. Construction of the Component–Target–Pathway–Disease Network
4.3. Molecular Docking
4.4. Experimental Validation
4.4.1. Animals and Interventions
4.4.2. Sucrose Preference Test (SPT)
4.4.3. Open Field Test (OFT)
4.4.4. Forced Swimming Test (FST)
4.4.5. Fecal Water Content
4.4.6. First Black Stool
4.4.7. Intestinal Propulsion Rate
4.4.8. Histopathological Testing of PFC and Colon
4.4.9. Quantitative Real-Time PCR
4.4.10. TUNEL Staining
4.4.11. Immunofluorescence Staining
4.4.12. Western Blot Analysis
4.4.13. Statistical Analysis
5. Conclusions
Supplementary Materials
Author Contributions
Funding
Institutional Review Board Statement
Informed Consent Statement
Data Availability Statement
Conflicts of Interest
References
- Ao, W.; Gao, W.; Li, T. Research progress on the mechanism of antidepressant effect of salidroside. Int. Immunopharmacol. 2025, 162, 115205. [Google Scholar] [CrossRef] [PubMed]
- Feng, C.; Gao, G.; Wu, K.; Weng, X. Causal relationship between gut microbiota and constipation: A bidirectional Mendelian randomization study. Front. Microbiol. 2024, 15, 1438778. [Google Scholar] [CrossRef] [PubMed]
- Ballou, S.; Katon, J.; Singh, P.; Rangan, V.; Lee, H.N.; McMahon, C.; Iturrino, J.; Lembo, A.; Nee, J. Chronic Diarrhea and Constipation Are More Common in Depressed Individuals. Clin. Gastroenterol. Hepatol. 2019, 17, 2696–2703. [Google Scholar] [CrossRef] [PubMed]
- Wu, S.; Yuan, G.; Wu, L.; Zou, L.; Wu, F. Identifying the association between depression and constipation: An observational study and Mendelian randomization analysis. J. Affect. Disord. 2024, 359, 394–402. [Google Scholar] [CrossRef]
- Oliva, V.; Lippi, M.; Paci, R.; Del Fabro, L.; Delvecchio, G.; Brambilla, P.; De Ronchi, D.; Fanelli, G.; Serretti, A. Gastrointestinal side effects associated with antidepressant treatments in patients with major depressive disorder: A systematic review and meta-analysis. Prog. Neuropsychopharmacol. Biol. Psychiatry 2021, 109, 110266. [Google Scholar] [CrossRef]
- Wu, T.; Song, F.; Huang, J.; Cui, S.; Wang, L.; Yang, Q.; Wu, Y.; Li, B.; Tu, Y.; Wan, X.; et al. Gut microbiota: The pivotal conduit in the onset of constipation and its alleviation by tea flower polysaccharides (TFP) in a mouse model. Int. J. Biol. Macromol. 2025, 304, 140808. [Google Scholar] [CrossRef]
- Yan, S.; Dong, H.; Yue, Y.; Xu, T.; Liu, D.; Chen, S.; Qian, H.; Wang, X. Multicenter randomized controlled trial of Tongbian Decoction in treating elderly patients with slow transit constipation. Chin. J. Tradit. Chin. Med. Pharm. 2018, 33, 1171–1174. [Google Scholar]
- Li, D.; Si, X.; Hua, Y.; Qian, Y.; Li, H.; Lv, N.; Fang, Q.; Han, X.; Xu, T. Tongbian formula alleviates slow transit constipation by increasing intestinal butyric acid to activate the 5-HT signaling. Sci. Rep. 2024, 14, 17951. [Google Scholar] [CrossRef]
- Xu, C.; Shen, P.; Li, Q.; Ong, S.S.; Qian, Y.; Song, Y.; Xu, T. Combination of electroacupuncture and Liqi Yangyin formula treatment alleviates cognitive impairment and constipation in D-gal-induced mice via modulation of the brain-gut axis. Brain Res. Bull. 2025, 229, 111451. [Google Scholar] [CrossRef]
- Gao, C.; Wu, M.; Du, Q.; Deng, J.; Shen, J. Naringin Mediates Adult Hippocampal Neurogenesis for Antidepression via Activating CREB Signaling. Front. Cell Dev. Biol. 2022, 10, 731831. [Google Scholar] [CrossRef]
- Emran, T.B.; Islam, F.; Nath, N.; Sutradhar, H.; Das, R.; Mitra, S.; Alshahrani, M.M.; Alhasaniah, A.H.; Sharma, R. Naringin and Naringenin Polyphenols in Neurological Diseases: Understandings from a Therapeutic Viewpoint. Life 2022, 13, 99. [Google Scholar] [CrossRef] [PubMed]
- Fu, H.; Liu, L.; Tong, Y.; Li, Y.; Zhang, X.; Gao, X.; Yong, J.; Zhao, J.; Xiao, D.; Wen, K.; et al. The antidepressant effects of hesperidin on chronic unpredictable mild stress-induced mice. Eur. J. Pharmacol. 2019, 853, 236–246. [Google Scholar] [CrossRef] [PubMed]
- Lee, B.; Choi, G.M.; Sur, B. Antidepressant-Like Effects of Hesperidin in Animal Model of Post-Traumatic Stress Disorder. Chin. J. Integr. Med. 2021, 27, 39–46. [Google Scholar] [CrossRef] [PubMed]
- Zhao, L.; Zhang, H.; Li, N.; Chen, J.; Xu, H.; Wang, Y.; Liang, Q. Network pharmacology, a promising approach to reveal the pharmacology mechanism of Chinese medicine formula. J. Ethnopharmacol. 2023, 309, 116306. [Google Scholar] [CrossRef]
- Chen, Y.; Chen, X.; Zhang, J.; Zhang, X.; Wang, D.; Lu, N.; Wang, C.; Yue, Y.; Yuan, Y. Network pharmacology and experimental evidence: ERK/CREB/BDNF signaling pathway is involved in the antidepressive roles of Kaiyu Zhishen decoction. J. Ethnopharmacol. 2024, 329, 118098. [Google Scholar] [CrossRef]
- Cheung, S.; Zhong, Y.; Wu, L.; Jia, X.; He, M.Q.; Ai, Y.; Jiao, Q.; Liang, Q. Mechanism interpretation of Guhan Yangshengjing for protection against Alzheimer’s disease by network pharmacology and molecular docking. J. Ethnopharmacol. 2024, 328, 117976. [Google Scholar] [CrossRef]
- Adibi, P.; Abdoli, M.; Daghaghzadeh, H.; Keshteli, A.H.; Afshar, H.; Roohafza, H.; Esmaillzadeh, A.; Feizi, A. Relationship between Depression and Constipation: Results from a Large Cross-sectional Study in Adults. Korean J. Gastroenterol. 2022, 80, 77–84. [Google Scholar] [CrossRef]
- Israelyan, N.; Del Colle, A.; Li, Z.; Park, Y.; Xing, A.; Jacobsen, J.P.R.; Luna, R.A.; Jensen, D.D.; Madra, M.; Saurman, V.; et al. Effects of Serotonin and Slow-Release 5-Hydroxytryptophan on Gastrointestinal Motility in a Mouse Model of Depression. Gastroenterology 2019, 157, 507–521.e4. [Google Scholar] [CrossRef]
- Feng, Y.; Wang, W.; Zhang, Y.; Feng, Y.; Zhao, Y.; Zhang, Z.; Wang, Y. Xiao-Chai-Hu-Tang Ameliorates Depressive Symptoms via Modulating Neuro-Endocrine Network in Chronic Unpredictable Mild Stress-Induced Mice. CNS Neurosci. Ther. 2025, 31, e70290. [Google Scholar] [CrossRef]
- Herbet, M.; Widelski, J.; Piątkowska-Chmiel, I.; Pawłowski, K.; Dymek, A.; Mroczek, T. Amaryllidaceae, Lycopodiaceae Alkaloids and Coumarins-A Comparative Assessment of Safety and Pharmacological Activity. J. Clin. Med. 2022, 11, 4291. [Google Scholar] [CrossRef]
- Srikrishna, D.; Godugu, C.; Dubey, P.K. A Review on Pharmacological Properties of Coumarins. Mini Rev. Med. Chem. 2018, 18, 113–141. [Google Scholar] [CrossRef] [PubMed]
- Akwu, N.A.; Lekhooa, M.; Deqiang, D.; Aremu, A.O. Antidepressant effects of coumarins and their derivatives: A critical analysis of research advances. Eur. J. Pharmacol. 2023, 956, 175958. [Google Scholar] [CrossRef] [PubMed]
- Ikram, M.; Muhammad, T.; Rehman, S.U.; Khan, A.; Jo, M.G.; Ali, T.; Kim, M.O. Hesperetin Confers Neuroprotection by Regulating Nrf2/TLR4/NF-κB Signaling in an Aβ Mouse Model. Mol. Neurobiol. 2019, 56, 6293–6309. [Google Scholar] [CrossRef] [PubMed]
- Chen, Y.; Shen, P.; Li, Q.; Ong, S.S.; Qian, Y.; Lu, H.; Li, M.; Xu, T. Electroacupuncture and Tongbian decoction ameliorate CUMS-induced depression and constipation in mice via TPH2/5-HT pathway of the gut-brain axis. Brain Res. Bull. 2025, 221, 111207. [Google Scholar] [CrossRef]
- Alizadeh Makvandi, A.; Khalili, M.; Roghani, M.; Amiri Moghaddam, S. Hesperetin ameliorates electroconvulsive therapy-induced memory impairment through regulation of hippocampal BDNF and oxidative stress in a rat model of depression. J. Chem. Neuroanat. 2021, 117, 102001. [Google Scholar] [CrossRef]
- Wu, M.; Li, Y.; Gu, Y. Hesperidin Improves Colonic Motility in Loeramide-Induced Constipation Rat Model via 5-Hydroxytryptamine 4R/cAMP Signaling Pathway. Digestion 2020, 101, 692–705. [Google Scholar] [CrossRef]
- Zhang, L.; Zhao, H.; Zhang, X.; Chen, L.; Zhao, X.; Bai, X.; Zhang, J. Nobiletin protects against cerebral ischemia via activating the p-Akt, p-CREB, BDNF and Bcl-2 pathway and ameliorating BBB permeability in rat. Brain Res. Bull. 2013, 96, 45–53. [Google Scholar] [CrossRef]
- Duman, R.S.; Aghajanian, G.K.; Sanacora, G.; Krystal, J.H. Synaptic plasticity and depression: New insights from stress and rapid-acting antidepressants. Nat. Med. 2016, 22, 238–249. [Google Scholar] [CrossRef]
- Liu, L.; Hu, Y.; Shan, Q.; Li, P.; Ma, T.; Wang, Y. VGLUT2 may improve cognitive function in depressed rats by protecting prefrontal cortex neurons. Front. Behav. Neurosci. 2024, 18, 1453161. [Google Scholar] [CrossRef]
- Hiser, J.; Koenigs, M. The Multifaceted Role of the Ventromedial Prefrontal Cortex in Emotion, Decision Making, Social Cognition, and Psychopathology. Biol. Psychiatry 2018, 83, 638–647. [Google Scholar] [CrossRef]
- Howard, D.M.; Adams, M.J.; Clarke, T.K.; Hafferty, J.D.; Gibson, J.; Shirali, M.; Coleman, J.R.I.; Hagenaars, S.P.; Ward, J.; Wigmore, E.M.; et al. Genome-wide meta-analysis of depression identifies 102 independent variants and highlights the importance of the prefrontal brain regions. Nat. Neurosci. 2019, 22, 343–352. [Google Scholar] [CrossRef] [PubMed]
- McKlveen, J.M.; Myers, B.; Flak, J.N.; Bundzikova, J.; Solomon, M.B.; Seroogy, K.B.; Herman, J.P. Role of prefrontal cortex glucocorticoid receptors in stress and emotion. Biol. Psychiatry 2013, 74, 672–679. [Google Scholar] [CrossRef] [PubMed]
- Zhou, Q.; He, Z.; Yan, S.; Wang, X.; Wu, B. Nobiletin, an active component of Wenyang Yiqi formula, alleviates constipation associated depression through targeting MAPT to inhibit the MAPK signaling pathway. Phytomedicine 2024, 126, 155203. [Google Scholar] [CrossRef] [PubMed]
- Yang, E.J.; Frolinger, T.; Iqbal, U.; Estill, M.; Shen, L.; Trageser, K.J.; Pasinetti, G.M. The role of the Toll like receptor 4 signaling in sex-specific persistency of depression-like behavior in response to chronic stress. Brain Behav. Immun. 2024, 115, 169–178. [Google Scholar] [CrossRef]
- Liu, L.; Wang, H.; Chen, X.; Zhang, Y.; Zhang, H.; Xie, P. Gut microbiota and its metabolites in depression: From pathogenesis to treatment. EBioMedicine 2023, 90, 104527. [Google Scholar] [CrossRef]
- Dustin, D.; Gu, G.; Fuqua, S.A.W. ESR1 mutations in breast cancer. Cancer 2019, 125, 3714–3728. [Google Scholar] [CrossRef]
- Tang, Z.R.; Zhang, R.; Lian, Z.X.; Deng, S.L.; Yu, K. Estrogen-Receptor Expression and Function in Female Reproductive Disease. Cells 2019, 8, 1123. [Google Scholar] [CrossRef]
- Ryan, J.; Ancelin, M.L. Polymorphisms of estrogen receptors and risk of depression: Therapeutic implications. Drugs 2012, 72, 1725–1738. [Google Scholar] [CrossRef]
- Jacenik, D.; Cygankiewicz, A.I.; Fichna, J.; Mokrowiecka, A.; Małecka-Panas, E.; Krajewska, W.M. Estrogen signaling deregulation related with local immune response modulation in irritable bowel syndrome. Mol. Cell Endocrinol. 2018, 471, 89–96. [Google Scholar] [CrossRef]
- Abeyrathna, P.; Su, Y. The critical role of Akt in cardiovascular function. Vascul. Pharmacol. 2015, 74, 38–48. [Google Scholar] [CrossRef]
- Zhang, K.; Zhang, C.; Teng, X.; Wang, K.; Chen, M. Bioinformatics and computational chemistry approaches to explore the mechanism of the anti-depressive effect of ligustilide. Sci. Rep. 2023, 13, 5417. [Google Scholar] [CrossRef] [PubMed]
- Du, F.; Liu, S. Electroacupuncture with high frequency at acupoint ST-36 induces regeneration of lost enteric neurons in diabetic rats via GDNF and PI3K/AKT signal pathway. Am. J. Physiol. Regul. Integr. Comp. Physiol. 2015, 309, R109–R118. [Google Scholar] [CrossRef] [PubMed]
- Yao, Z.; Fu, S.; Ren, B.; Ma, L.; Sun, D. Based on Network Pharmacology and Gut Microbiota Analysis to Investigate the Mechanism of the Laxative Effect of Pterostilbene on Loperamide-Induced Slow Transit Constipation in Mice. Front. Pharmacol. 2022, 13, 913420. [Google Scholar] [CrossRef] [PubMed]
- McBride, K.A.; Ballinger, M.L.; Schlub, T.E.; Young, M.A.; Tattersall, M.H.N.; Kirk, J.; Eeles, R.; Killick, E.; Walker, L.G.; Shanley, S.; et al. Psychosocial morbidity in TP53 mutation carriers: Is whole-body cancer screening beneficial? Fam. Cancer 2017, 16, 423–432. [Google Scholar] [CrossRef]
- Miyashita, T.; Krajewski, S.; Krajewska, M.; Wang, H.G.; Lin, H.K.; Liebermann, D.A.; Hoffman, B.; Reed, J.C. Tumor suppressor p53 is a regulator of bcl-2 and bax gene expression in vitro and in vivo. Oncogene 1994, 9, 1799–1805. [Google Scholar]
- Mahmood, S.; Evinová, A.; Škereňová, M.; Ondrejka, I.; Lehotský, J. Association of EGF, IGFBP-3 and TP53 Gene Polymorphisms with Major Depressive Disorder in Slovak Population. Cent. Eur. J. Public Health 2016, 24, 223–230. [Google Scholar] [CrossRef]
- Shu, L.; Yuan, X.; Wang, Y.; Gu, J.; Yu, Q. Mechanism of Jichuan Decoction’s intervention on STC model rats based on ERK2/JNK1 signaling pathway. J. Pract. TCM Intern. Med. 2025, 39, 134–137+165–167. [Google Scholar]
- Chen, X.; Gan, Y.; Zhang, K.; Wu, Y.; Li, Y.; Lan, T.; Zhuang, X.; Chen, S.; Yu, S. MicroRNA-204-5p Deficiency within the vmPFC Region Contributes to Neuroinflammation and Behavioral Disorders via the JAK2/STAT3 Signaling Pathway in Rats. Adv. Sci. 2025, 12, e2403080. [Google Scholar] [CrossRef]
- Wu, Z.; Xiao, L.; Wang, H.; Wang, G. Neurogenic hypothesis of positive psychology in stress-induced depression: Adult hippocampal neurogenesis, neuroinflammation, and stress resilience. Int. Immunopharmacol. 2021, 97, 107653. [Google Scholar] [CrossRef]
- Li, X.; Li, Q.; Xiong, B.; Chen, H.; Wang, X.; Zhang, D. Discoidin domain receptor 1(DDR1) promote intestinal barrier disruption in Ulcerative Colitis through tight junction proteins degradation and epithelium apoptosis. Pharmacol. Res. 2022, 183, 106368. [Google Scholar] [CrossRef]
- Xia, Y.; Xia, H.; Chen, D.; Liao, Z.; Yan, Y. Mechanisms of autophagy and apoptosis mediated by JAK2 signaling pathway after spinal cord injury of rats. Exp. Ther. Med. 2017, 14, 1589–1593. [Google Scholar] [CrossRef]
- Wu, W.D.; Wang, L.H.; Wei, N.X.; Kong, D.H.; Shao, G.; Zhang, S.R.; Du, Y.S. MicroRNA-15a inhibits inflammatory response and apoptosis after spinal cord injury via targeting STAT3. Eur. Rev. Med. Pharmacol. Sci. 2019, 23, 9189–9198. [Google Scholar]
- Ji, W.; Liu, H.; Liu, C.; Shao, L.; Liu, Y.; Fan, S.; Li, X.; Gong, L.L.; Zhu, S.; Gao, Y. Up-regulation of MCM3 Relates to Neuronal Apoptosis After Traumatic Brain Injury in Adult Rats. Cell Mol. Neurobiol. 2017, 37, 683–693. [Google Scholar] [CrossRef]
- Xia, C.; Jiang, Y.; Zhao, Y.; Chen, Z.; Sun, Y.; Sun, Z.; Cui, R.; Tao, W. Genipin 1-O-β-D-gentiobioside ameliorates CUMS-induced prefrontal cortex neuron neuronal apoptosis by modulating HIPK2 SUMOylation. Int. Immunopharmacol. 2024, 141, 112985. [Google Scholar] [CrossRef]
- Xu, L.; Ong, S.S.; Deng, X.; Qian, Y.; Lu, H.; Song, Y.; Wang, Y.; Xu, T. Liqi Yangyin formula ameliorates CUMS-induced depression and comorbid constipation via ACE/FFAR2 modulation of the microbiota-gut-brain axis. Front. Cell Infect. Microbiol. 2025, 15, 1692110. [Google Scholar] [CrossRef]
- Ma, Z.; Feng, D.; Rui, W.; Wang, Z. Baicalin attenuates chronic unpredictable mild stress-induced hippocampal neuronal apoptosis through regulating SIRT1/PARP1 signaling pathway. Behav. Brain Res. 2023, 441, 114299. [Google Scholar] [CrossRef]









Disclaimer/Publisher’s Note: The statements, opinions and data contained in all publications are solely those of the individual author(s) and contributor(s) and not of MDPI and/or the editor(s). MDPI and/or the editor(s) disclaim responsibility for any injury to people or property resulting from any ideas, methods, instructions or products referred to in the content. |
© 2026 by the authors. Licensee MDPI, Basel, Switzerland. This article is an open access article distributed under the terms and conditions of the Creative Commons Attribution (CC BY) license.
Share and Cite
Xu, L.; Ong, S.S.; Deng, X.; Qian, Y.; Tang, Z.; Li, M.; Xu, T. Elucidating the Mechanism of the Liqi Yangyin Formula in Treating Depression–Constipation Comorbidity: An Integrative Approach Using Network Pharmacology and Experimental Validation. Pharmaceuticals 2026, 19, 106. https://doi.org/10.3390/ph19010106
Xu L, Ong SS, Deng X, Qian Y, Tang Z, Li M, Xu T. Elucidating the Mechanism of the Liqi Yangyin Formula in Treating Depression–Constipation Comorbidity: An Integrative Approach Using Network Pharmacology and Experimental Validation. Pharmaceuticals. 2026; 19(1):106. https://doi.org/10.3390/ph19010106
Chicago/Turabian StyleXu, Lianjie, Shun Seng Ong, Xiaoyue Deng, Yunzhi Qian, Zhao Tang, Ming Li, and Tianshu Xu. 2026. "Elucidating the Mechanism of the Liqi Yangyin Formula in Treating Depression–Constipation Comorbidity: An Integrative Approach Using Network Pharmacology and Experimental Validation" Pharmaceuticals 19, no. 1: 106. https://doi.org/10.3390/ph19010106
APA StyleXu, L., Ong, S. S., Deng, X., Qian, Y., Tang, Z., Li, M., & Xu, T. (2026). Elucidating the Mechanism of the Liqi Yangyin Formula in Treating Depression–Constipation Comorbidity: An Integrative Approach Using Network Pharmacology and Experimental Validation. Pharmaceuticals, 19(1), 106. https://doi.org/10.3390/ph19010106

